Fault-Tolerant Control Implemented for Sustainable Active and Reactive Regulation of a Wind Energy Generation System
Abstract
1. Introduction
1.1. Case Study
1.2. Literature Review
2. Materials and Methods
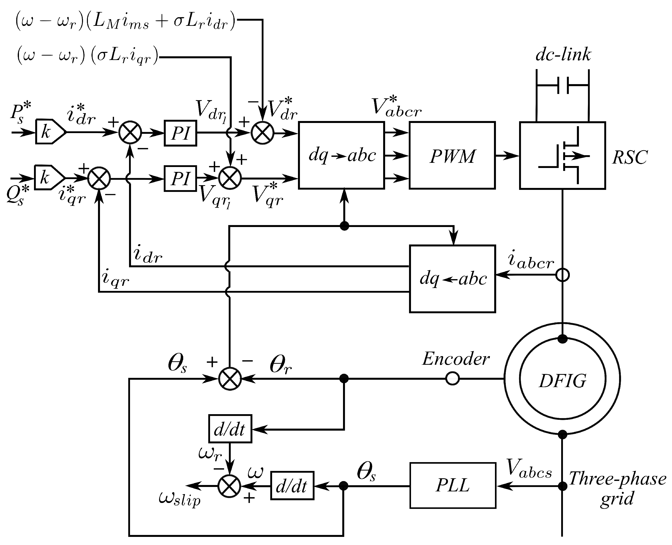
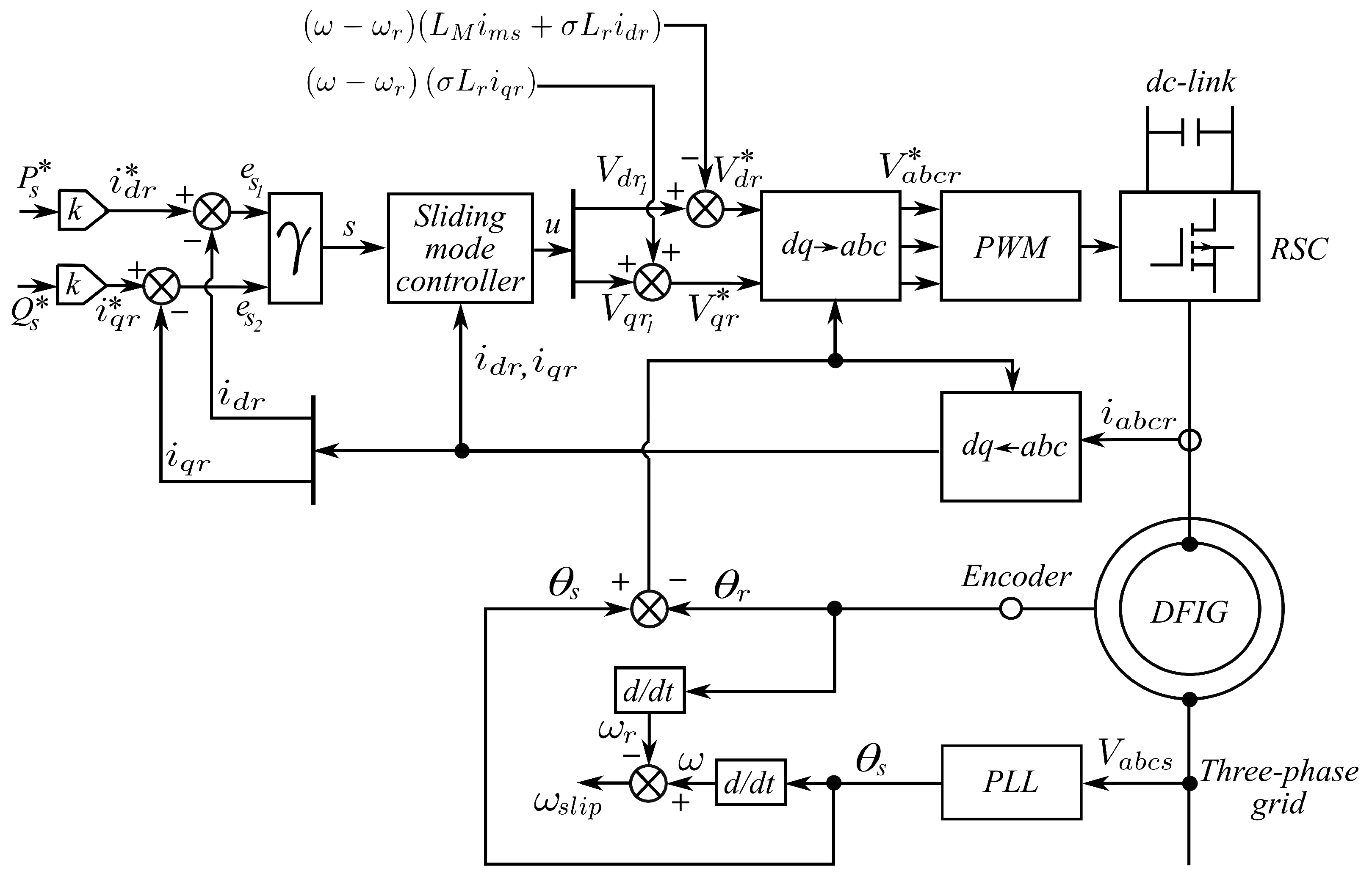
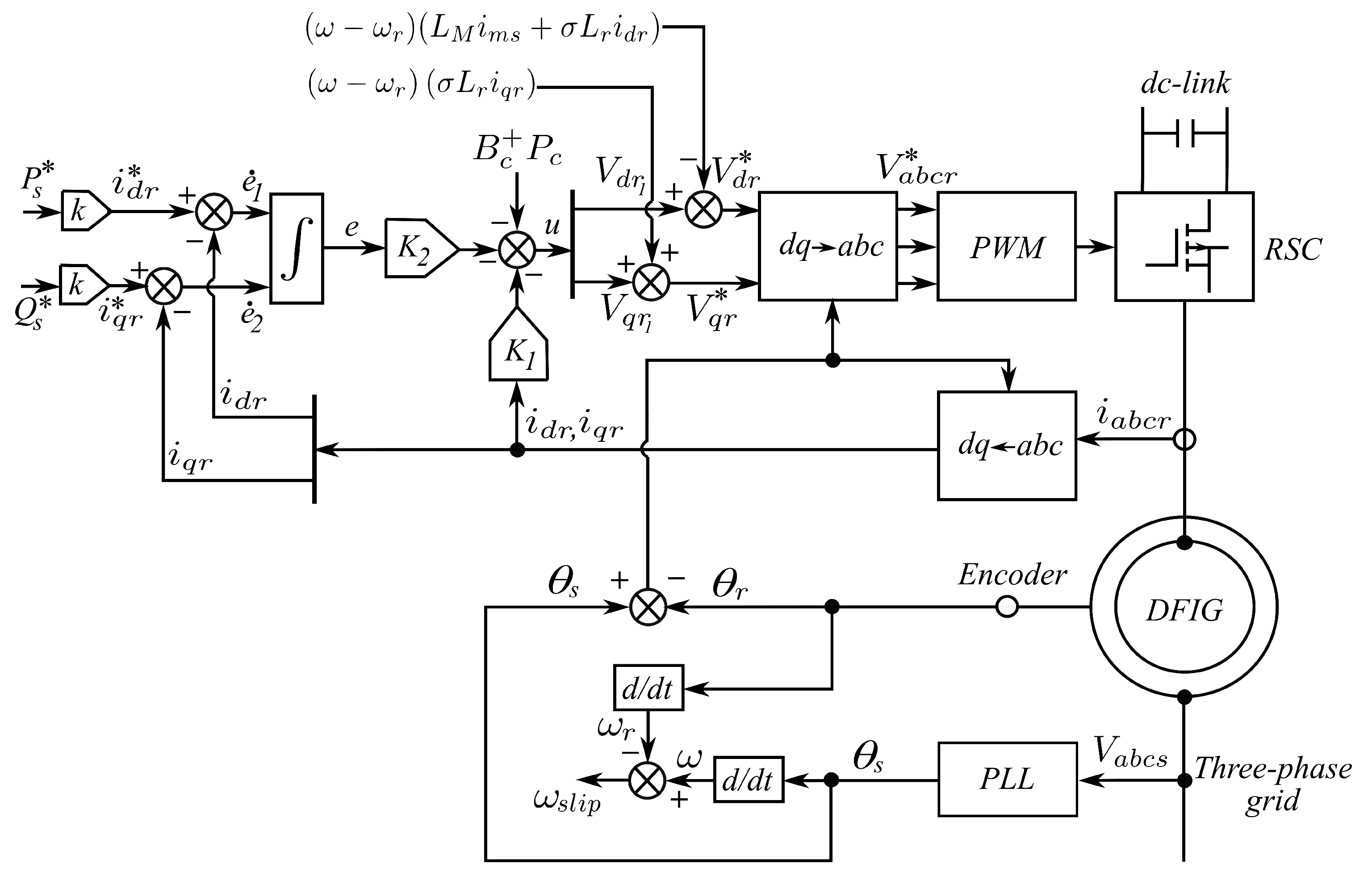
2.1. Rotor-Side Converter Control Model
2.2. Rotor-Side Converter Controller Design
2.2.1. PI Controller
2.2.2. Sliding-Mode Controller
2.2.3. Nominal State-Feedback Controller
2.3. Active Fault-Tolerant Control Design
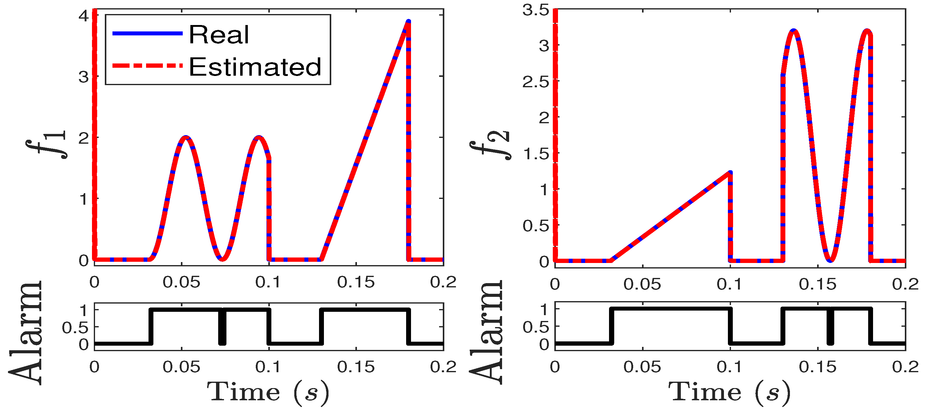
2.3.1. Actuator Fault Estimation System
2.3.2. Actuator Fault Detection System
2.3.3. Fault Accommodation Control Law
3. Results
3.1. Scenario 1—Fault-Free
3.2. Scenario 2—Non-Constant Actuator Faults
4. Discussion
5. Conclusions
Author Contributions
Funding
Institutional Review Board Statement
Informed Consent Statement
Data Availability Statement
Conflicts of Interest
References
- REN21 Members. Renewables 2023 Global Status Report; REN21: Paris, France, 2023; p. 49. [Google Scholar]
- Ansari, A.A.; Dyanamina, G.; Ansari, A.A. Decoupled Control of Rotor Side Power Electronic Converter for Grid Connected DFIG Based Wind Energy System. In Proceedings of the 2023 IEEE International Students’ Conference on Electrical, Electronics and Computer Science (SCEECS), Bhopal, India, 18–19 February 2023; pp. 1–6. [Google Scholar] [CrossRef]
- Garduño, R.; Rodríguez, A.A.; Sánchez, M.; Martínez, M.A.; Hernández, M.A.; Alcaide, I.X.; Re Lopez y Roberto Hernandez Gonzalez, V.G. Investigación, desarrollo e inovacion tecnológica de sistemas de control de aerogeneradores. Divulgación IIE 2012, 47–55. [Google Scholar]
- Hannan, M.A.; Al-Shetwi, A.Q.; Mollik, M.S.; Ker, P.J.; Mannan, M.; Mansor, M.; Al-Masri, H.M.K.; Mahlia, T.M.I. Wind Energy Conversions, Controls, and Applications: A Review for Sustainable Technologies and Directions. Sustainability 2023, 15, 3986. [Google Scholar] [CrossRef]
- Calderón, G.; Mina, J.; López, A. Modelado y simulación de un Sistema de Conversión de Energía Eólica de velocidad variable interconectado a la red eléctrica. In Proceedings of the XVI Congreso Latinoamericano de Control Automático, Cancún, Mexico, 14–17 October 2014; pp. 1012–1017. [Google Scholar]
- Pande, J.; Nasikkar, P.; Kotecha, K.; Varadarajan, V. A Review of Maximum Power Point Tracking Algorithms for Wind Energy Conversion Systems. J. Mar. Sci. Eng. 2021, 9, 1187. [Google Scholar] [CrossRef]
- Pena, R.; Clare, J.; Asher, G. Doubly fed induction generator using back-to-back PWM converters and its application to variable-speed wind-energy generation. IEE Proc.—Electr. Power Appl. 1996, 143, 231. [Google Scholar] [CrossRef]
- Ackermann, T. Wind Power in Power Systems; John Wiley & Sons, Inc.: Hoboken, NJ, USA, 2012. [Google Scholar] [CrossRef]
- Aguilar, O.; Tapia, R.; Valderrabano, A.; Minor, H. Design and performance comparison of PI and adaptive current controllers for a WECS. IEEE Lat. Am. Trans. 2015, 13, 1361–1368. [Google Scholar] [CrossRef]
- Mohd Zin, A.A.B.; Pesaran, M.H.A.; Khairuddin, A.B.; Jahanshaloo, L.; Shariati, O. An overview on doubly fed induction generators controls and contributions to wind based electricity generation. Renew. Sustain. Energy Rev. 2013, 27, 692–708. [Google Scholar] [CrossRef]
- Lopez-Nuñez, A.R.; Mina, J.D.; Aguayo, J.; Calderón, G. Proportional Integral Resonant controller for current harmonics mitigation in a wind energy conversion system. In Proceedings of the 2016 13th International Conference on Power Electronics (CIEP), Guanajuato, Mexico, 20–23 June 2016; pp. 232–237. [Google Scholar] [CrossRef]
- Abdel-Baqi, O.; Nasiri, A. A dynamic LVRT solution for doubly fed induction generators. IEEE Trans. Power Electron. 2010, 25, 193–196. [Google Scholar] [CrossRef]
- Bharti, O.P.; Saket, R.K.; Nagar, S.K. Design of PI controller for doubly fed induction generator using static output feedback. In Proceedings of the 2015 39th National Systems Conference, NSC 2015, Greater Noida, India, 14–16 December; pp. 2–7. [CrossRef]
- Ghafouri, M.; Karaagac, U.; Karimi, H.; Jensen, S.; Mahseredjian, J.; Faried, S.O. An LQR Controller for Damping of Subsynchronous Interaction in DFIG-Based Wind Farms. IEEE Trans. Power Syst. 2017, 32, 4934–4942. [Google Scholar] [CrossRef]
- Zhang, Y.; Jiang, J. Bibliographical review on reconfigurable fault-tolerant control systems. Annu. Rev. Control 2008, 32, 229–252. [Google Scholar] [CrossRef]
- Xu, S.; Tao, S.; Zheng, W.; Chai, Y.; Ma, M.; Ding, L. Multiple Open-Circuit Fault Diagnosis for Back-to-Back Converter of PMSG Wind Generation System Based on Instantaneous Amplitude Estimation. IEEE Trans. Instrum. Meas. 2021, 70, 1–13. [Google Scholar] [CrossRef]
- Zhour, A.; Sihem, G.; Djalel, D. A New Approach to Fault Detection in the Power Converter in Wind Turbine Conversion Systems. Int. J. Robot. Control Syst. 2021, 1, 428–439. [Google Scholar] [CrossRef]
- Saci, A.; Cherroun, L.; Hafaifa, A.; Mansour, O. Effective fault diagnosis method for the pitch system, the drive train, and the generator with converter in a wind turbine system. Electr. Eng. 2022, 104, 1967–1983. [Google Scholar] [CrossRef]
- Liang, J.; Zhang, K.; Al-Durra, A.; Muyeen, S.; Zhou, D. A state-of-the-art review on wind power converter fault diagnosis. Energy Rep. 2022, 8, 5341–5369. [Google Scholar] [CrossRef]
- Mousavi, Y.; Bevan, G.; Küçükdemiral, I.B.; Fekih, A. Maximum power extraction from wind turbines using a fault-tolerant fractional-order nonsingular terminal sliding mode controller. Energies 2021, 14, 5887. [Google Scholar] [CrossRef]
- Moradi, A.; Hashemi, S.M.R. Introducing a new control system based on Fuzzy-PID for controlling DFIG rotor side converter in fault conditions. Int. J. Nonlinear Anal. Appl. 2022, 13, 2783–2799. [Google Scholar]
- Mousavi, Y.; Bevan, G.; Kucukdemiral, I.B. Fault-tolerant optimal pitch control of wind turbines using dynamic weighted parallel firefly algorithm. ISA Trans. 2022, 128, 301–317. [Google Scholar] [CrossRef]
- Kuppusamy, S.; Joo, Y.H.; Kim, H.S. Fault-tolerant load frequency control for DFIG-based interconnected wind power systems. Inf. Sci. 2022, 582, 73–88. [Google Scholar] [CrossRef]
- Fekih, A.; Habibi, H.; Simani, S. Fault Diagnosis and Fault Tolerant Control of Wind Turbines: An Overview. Energies 2022, 15, 7186. [Google Scholar] [CrossRef]
- Chen, Z.; Yin, M.; Zou, Y.; Meng, K.; Dong, Z. Maximum Wind Energy Extraction for Variable Speed Wind Turbines with Slow Dynamic Behavior. IEEE Trans. Power Syst. 2017, 4, 3321–3322. [Google Scholar] [CrossRef]
- Kong, X.; Zhang, Z.; Yin, X.; Wen, M. Study of fault current characteristics of the DFIG considering dynamic response of the RSC. IEEE Trans. Energy Convers. 2014, 29, 278–287. [Google Scholar] [CrossRef]
- Patel, R.; Hafiz, F.; Swain, A.; Ukil, A. Nonlinear rotor side converter control of DFIG based wind energy system. Electr. Power Syst. Res. 2021, 198, 107358. [Google Scholar] [CrossRef]
- Krause, P.C.; Wasynczuk, O.; Sudhoff, S.D. Analysis of Electric Machinery and Drive Systems, 2nd edi ed.; John Wiley & Sons, Inc.: Hoboken, NJ, USA, 2002. [Google Scholar] [CrossRef]
- Calderón, G.; Mina, J.; Rosas-Caro, J.C.; Madrigal, M.; Claudio, A.; López, A. Simulation and Comparative Analysis of DFIG-based WECS Using Stator Voltage and Stator Flux Reference Frames. IEEE Lat. Am. Trans. 2017, 15, 1052–1059. [Google Scholar] [CrossRef]
- Wang, Y.; Feng, Y.; Zhang, X.; Liang, J. A new reaching law for antidisturbance sliding-mode control of PMSM speed regulation system. IEEE Trans. Power Electron. 2019, 35, 4117–4126. [Google Scholar] [CrossRef]
- Nise, N.S. Control Systems Engineering; John Wiley & Sons, Inc.: Hoboken, NJ, USA, 2020. [Google Scholar]
- Rumbo-Morales, J.Y.; Ortiz-Torres, G.; Sarmiento-Bustos, E.; Rosales, A.M.; Calixto-Rodriguez, M.; Sorcia-Vázquez, F.D.; Pérez-Vidal, A.F.; Rodríguez-Cerda, J.C. Purification and production of bio-ethanol through the control of a pressure swing adsorption plant. Energy 2024, 288, 129853. [Google Scholar] [CrossRef]
- Sanchez, R.O.; Rumbo Morales, J.Y.; Ortiz Torres, G.; Pérez Vidal, A.F.; Valdez Resendiz, J.E.; Sorcia Vázquez, F.d.J.; Nava, N.V. Discrete State-Feedback Control Design with D-Stability and Genetic Algorithm for LED Driver Using a Buck Converter. Int. Trans. Electr. Energy Syst. 2022, 2022, 8165149. [Google Scholar] [CrossRef]
- Lendek, Z.; Guerra, T.M.; Babuska, R.; De Schutter, B. Stability Analysis and Nonlinear Observer Design Using Takagi-Sugeno Fuzzy Models; Springer: Berlin/Heidelberg, Germany, 2011. [Google Scholar]
- Duan, G.R.; Yu, H.H. LMIs in Control Systems: Analysis, Design and Applications; CRC Press: Boca Raton, FL, USA, 2013. [Google Scholar]
- Ortiz Torres, G.; Rumbo Morales, J.Y.; Ramos Martinez, M.; Valdez-Martínez, J.S.; Calixto-Rodriguez, M.; Sarmiento-Bustos, E.; Torres Cantero, C.A.; Buenabad-Arias, H.M. Active Fault-Tolerant Control Applied to a pressure swing adsorption process for the production of Bio-hydrogen. Mathematics 2023, 11, 1129. [Google Scholar] [CrossRef]
- Lofberg, J. YALMIP: A toolbox for modeling and optimization in MATLAB. In Proceedings of the 2004 IEEE International Conference on Robotics and Automation (IEEE Cat. No. 04CH37508), Taipei, Taiwan, 2–4 September 2004; pp. 284–289. [Google Scholar]














| Parameter | Symbol | Value | Unit |
|---|---|---|---|
| Rated DFIG Power | P | 372 | W |
| Number of poles | p | 2 | - |
| Stator voltage (60 Hz) | - | V | |
| Rotor resistance | |||
| Stator resistance | |||
| Rotor inductance | mH | ||
| Stator inductance | mH | ||
| Mutual inductance | mH |
| Error | IAE | ITAE | ||||
|---|---|---|---|---|---|---|
| PI | SMC | SF with FTC | PI | SMC | SF with FTC | |
| 0.2964 | 0.004743 | 0.000890 | 0.02281 | 0.000642 | 8.411 × | |
| 0.1514 | 0.004394 | 0.000573 | 0.02045 | 0.000557 | 7.147 × | |
Disclaimer/Publisher’s Note: The statements, opinions and data contained in all publications are solely those of the individual author(s) and contributor(s) and not of MDPI and/or the editor(s). MDPI and/or the editor(s) disclaim responsibility for any injury to people or property resulting from any ideas, methods, instructions or products referred to in the content. |
© 2024 by the authors. Licensee MDPI, Basel, Switzerland. This article is an open access article distributed under the terms and conditions of the Creative Commons Attribution (CC BY) license (https://creativecommons.org/licenses/by/4.0/).
Share and Cite
Lopez, A.R.; Rumbo-Morales, J.Y.; Ortiz-Torres, G.; Valdez-Resendiz, J.E.; Vazquez, G.; Rosas-Caro, J.C. Fault-Tolerant Control Implemented for Sustainable Active and Reactive Regulation of a Wind Energy Generation System. Sustainability 2024, 16, 10875. https://doi.org/10.3390/su162410875
Lopez AR, Rumbo-Morales JY, Ortiz-Torres G, Valdez-Resendiz JE, Vazquez G, Rosas-Caro JC. Fault-Tolerant Control Implemented for Sustainable Active and Reactive Regulation of a Wind Energy Generation System. Sustainability. 2024; 16(24):10875. https://doi.org/10.3390/su162410875
Chicago/Turabian StyleLopez, Adolfo R., Jesse Y. Rumbo-Morales, Gerardo Ortiz-Torres, Jesus E. Valdez-Resendiz, Gerardo Vazquez, and Julio C. Rosas-Caro. 2024. "Fault-Tolerant Control Implemented for Sustainable Active and Reactive Regulation of a Wind Energy Generation System" Sustainability 16, no. 24: 10875. https://doi.org/10.3390/su162410875
APA StyleLopez, A. R., Rumbo-Morales, J. Y., Ortiz-Torres, G., Valdez-Resendiz, J. E., Vazquez, G., & Rosas-Caro, J. C. (2024). Fault-Tolerant Control Implemented for Sustainable Active and Reactive Regulation of a Wind Energy Generation System. Sustainability, 16(24), 10875. https://doi.org/10.3390/su162410875

