Comparative Analysis of Electric and Conventional Vehicles Performance in the Evacuation Process of Mount Semeru Eruption Victims Based on Geographic Information Systems
Abstract
1. Introduction
2. Materials and Methods
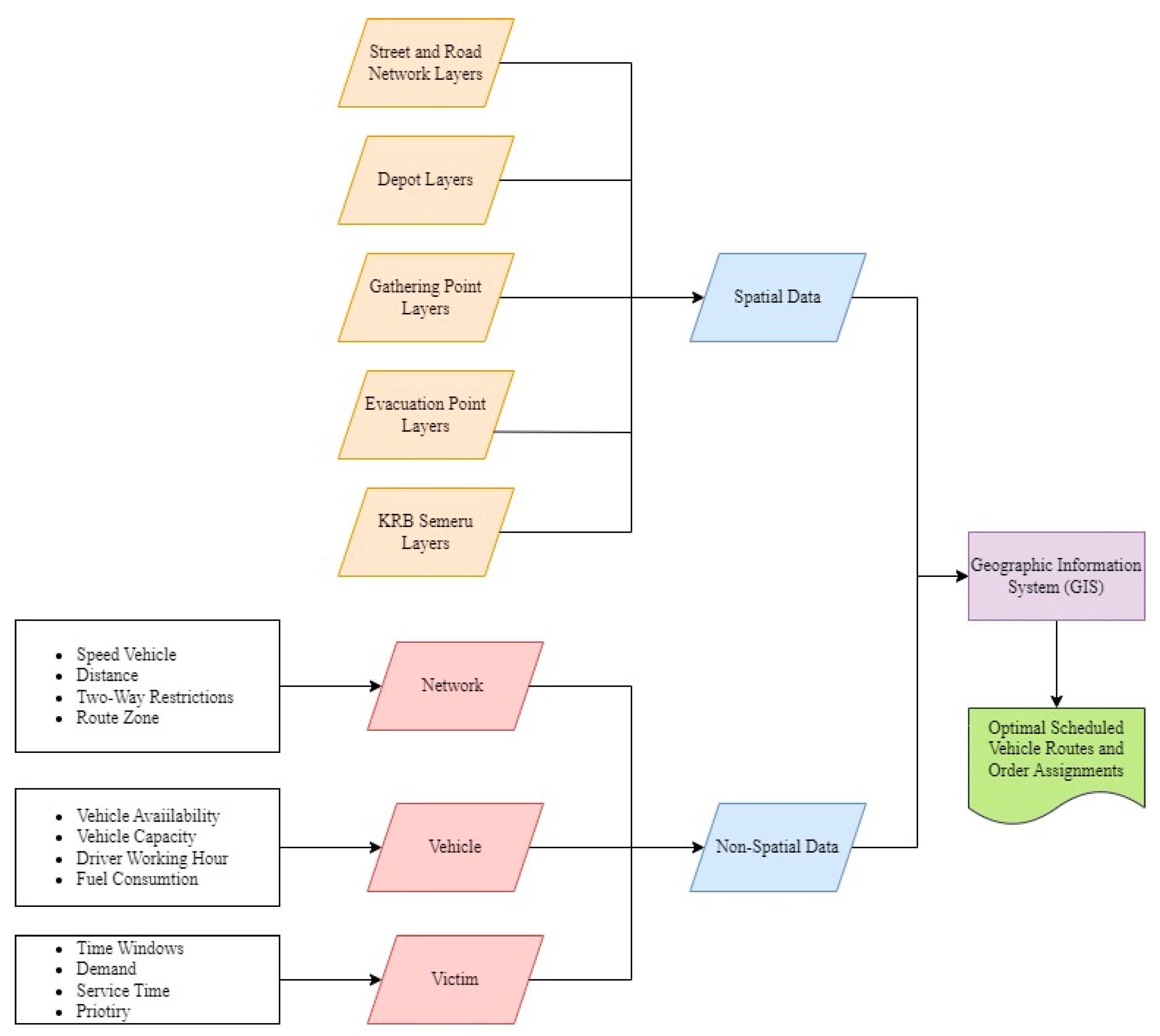
2.1. Conceptual Framework
2.2. Model Formulation
3. Results
3.1. Case Study
3.2. Data Processing
3.2.1. Input Data into ArcGIS
3.2.2. Network Dataset Creation
3.2.3. Optimization Closest Facility
3.2.4. Optimization Vehicle Routing Problem (VRP)
3.2.5. Route Validation
3.3. Results Analysis
3.3.1. Optimized Routes from VRPEC Optimization
3.3.2. Analysis of the Number of Evacuated Victims and Evacuation Time
- Scenarios With Priority Points
- B.
- Scenarios Without Priority Points
3.3.3. Comparative Scenario Analysis
4. Discussion and Managerial Implications
- (a)
- Vulnerable groups such as the elderly, children, women, and people with disabilities should be identified quickly through local population data. Authorities need to have a clear and structured evacuation priority list.
- (b)
- Special evacuation routes for vulnerable groups should be planned in such a way as to minimize exposure to hazards. Electric vehicles should be placed at strategic pick-up points that are easily accessible to these groups.
- (c)
- Pick-up locations should be selected based on accessibility and distance from the danger zone. The location should be identified and prepared in advance with supporting facilities such as seating, shade, and clear evacuation information.
- (d)
- Fast charging stations should be placed along evacuation routes. Charging locations should be selected by considering the availability of electricity sources and distance from the evacuation zone. A backup EV or energy generator should be prepared for scenarios where the primary vehicle is inoperable due to battery issues or damaged charging infrastructure.
- (e)
- The need for conventional vehicles is inevitable. The use of EVs can be optimized only for those without private transportation or unable to perform independent evacuation. The authorities should consider to properly evaluate the needs for EVs as mass evacuation mode.
- (f)
- Mass evacuation simulations should be conducted periodically to ensure that all systems are functioning properly and that all personnel are trained in the use of electric vehicles in emergency scenarios.
5. Conclusions
Author Contributions
Funding
Institutional Review Board Statement
Informed Consent Statement
Data Availability Statement
Conflicts of Interest
References
- Twigg, J. Disaster Risk Reduction; Humanitarian Policy Group: London, UK, 2015. [Google Scholar]
- Tierney, K.J. Handbook of Disaster Research; Springer: New York, NY, USA, 2019. [Google Scholar]
- Maghfiroh, M.F.N.; Hanaoka, S. Multi-modal relief distribution model for disaster response operations. Prog. Disaster Sci. 2020, 6, 100095. [Google Scholar] [CrossRef]
- Guha-Sapir, D.; Vos, F.; Below, R.; Ponserre, S. Annual Disaster Statistical Review 2011: The Numbers and Trends; Centre for Research on the Epidemiology of Disasters (CRED): Brussels, Belgium, 2011. [Google Scholar]
- PDSI Pusdatinkom BNPB. Data Bencana Indonesia 2023. Jakarta. 2023. Available online: https://www.bnpb.go.id/buku/buku-data-bencana-indonesia-tahun-2023 (accessed on 19 September 2024).
- Chandes, J.; Paché, G. Investigating humanitarian logistics issues: From operations management to strategic action. J. Manuf. Technol. Manag. 2010, 21, 320–340. [Google Scholar] [CrossRef]
- Campos, V.; Bandeira, R.; Bandeira, A. A Method for Evacuation Route Planning in Disaster Situations. Procedia Soc. Behav. Sci. 2012, 54, 503–512. [Google Scholar] [CrossRef]
- Balcik, B.; Beamon, B.M.; Smilowitz, K. Last Mile Distribution in Humanitarian Relief. J. Intell. Transp. Syst. 2008, 12, 51–63. [Google Scholar] [CrossRef]
- Kovács, G.; Spens, K.M. Humanitarian logistics in disaster relief operations. Int. J. Phys. Distrib. Logist. Manag. 2007, 37, 99–114. [Google Scholar] [CrossRef]
- Van Wassenhove, L.N. Humanitarian aid logistics: Supply chain management in high gear. J. Oper. Res. Soc. 2006, 57, 475–489. [Google Scholar] [CrossRef]
- Thomas, A.S.; Kopczak, L.R. From Logistics to Supply Chain Management: The Path Forward in the Humanitarian Sector. Fritz Inst. 2005, 15, 1–15. [Google Scholar]
- Hadiguna, R.A. Pengembangan Model Logistik Kemanusiaan Terintegrasi: Lesson Learned Penanganan Bencana Sumatera Barat. Tek. Industri. Fak. Teknik. Univ. Andalas Kampus Limau Manih 2015, 1–6. [Google Scholar] [CrossRef]
- Sigala, I.F.; Wakolbinger, T. Outsourcing of humanitarian logistics to commercial logistics service providers: An empirical investigation. J. Humanit. Logist. Supply Chain Manag. 2019, 9, 47–69. [Google Scholar] [CrossRef]
- Maghfiroh, M.F.N.; Hanaoka, S. Multi-Period Evacuation Shelter Selection considering Dynamic Hazards Assessment. Indones. J. Comput. Eng. Des. (IJoCED) 2019, 1, 64. [Google Scholar] [CrossRef]
- Zhang, J.; Zhang, X. A multi-trip electric bus routing model considering equity during short-notice evacuations. Transp. Res. D Transp. Environ. 2022, 110, 103397. [Google Scholar] [CrossRef]
- Kasereka, S.; Kasoro, N.; Kyamakya, K.; Goufo, E.F.D.; Chokki, A.P.; Yengo, M.V. Agent-Based Modelling and Simulation for evacuation of people from a building in case of fire. In Procedia Computer Science; Elsevier B.V.: Amsterdam, The Netherlands, 2018; pp. 10–17. [Google Scholar] [CrossRef]
- UNESCO. Manuals and Guides 82 Intergovernmental Oceanographic Commission Tsunami Evacuations from Inundation to Evacuation Maps, Response Plans, and Exercises Preparing for Community; UNESCO: Paris, France, 2020. [Google Scholar]
- Staes, B.; Menon, N.; Bertini, R.L. Analyzing transportation network performance during emergency evacuations: Evidence from Hurricane Irma. Transp. Res. D Transp. Environ. 2021, 95, 102841. [Google Scholar] [CrossRef]
- Sheu, J.-B. Mass evacuation planning for disasters management: A household evacuation route choice behavior analysis. Transp. Res. E Logist. Transp. Rev. 2024, 186, 103544. [Google Scholar] [CrossRef]
- Abdullah, D.; Fithra, H. Mass Evacuation Transportation Model Using Hybrid Genetic Algorithm. Int. J. Adv. Sci. Eng. Inf. Technol. 2021, 11, 1157–1161. [Google Scholar] [CrossRef]
- Maghfiroh, M.F.; Pandyaswargo, A.H.; Onoda, H. Current Readiness Status of Electric Vehicles in Indonesia: Multistakeholder Perceptions. Sustainability 2021, 13, 13177. [Google Scholar] [CrossRef]
- Liu, Z.; Wen, F.; Ledwich, G. Optimal Planning of Electric-Vehicle Charging Stations in Distribution Systems. IEEE Trans. Power Deliv. 2013, 28, 102–110. [Google Scholar] [CrossRef]
- Shahjalal, M.; Shams, T.; Tasnim, M.N.; Ahmed, M.R.; Ahsan, M.; Haider, J. A Critical Review on Charging Technologies of Electric Vehicles. Energies 2022, 15, 8239. [Google Scholar] [CrossRef]
- Ravi, S.S.; Aziz, M. Utilization of Electric Vehicles for Vehicle-to-Grid Services: Progress and Perspectives. Energies 2022, 15, 589. [Google Scholar] [CrossRef]
- Schneider, M.; Stenger, A.; Goeke, D. The Electric Vehicle-Routing Problem with Time Windows and Recharging Stations. Transp. Sci. 2014, 48, 500–520. [Google Scholar] [CrossRef]
- Laporte, G. The Vehicle Routing Problem: An overview of exact and approximate algorithms. Eur. J. Oper. Res. 1992, 59, 345–358. [Google Scholar] [CrossRef]
- Golden, B.L.; Raghavan, S.; Wasil, E.A. The Vehicle Routing Problem: Latest Advances and New Challenges; Springer Science & Business Media: Berlin/Heidelberg, Germany, 2012. [Google Scholar]
- Toth, P.; Vigo, D. The Vehicle Routing Problem; Society for Industrial and Applied Mathematics: Philadelphia, PA, USA, 2014. [Google Scholar]
- Asghari, M.; Al-e-hashem, S.M.J.M. Green vehicle routing problem: A state-of-the-art review. Int. J. Prod. Econ. 2020, 231, 107899. [Google Scholar] [CrossRef]
- Loughlin, S.C. Volcanoes and Volcanic Eruptions; Springer: Berlin/Heidelberg, Germany, 2013; pp. 1077–1088. [Google Scholar] [CrossRef]
- Geshi, N. Volcanological challenges to understanding explosive large-scale eruptions. Earth Planets Space 2020, 72, 99. [Google Scholar] [CrossRef]
- Golfarelli, M.; Rizzi, S.; Proli, A. Designing What-If Analysis: Towards a Methodology. 2006. Available online: www.qliktech.com (accessed on 28 June 2024).
- Suraraksa, J.; Shin, K.S. Urban transportation network design for fresh fruit and vegetables using gis-the case of bangkok. Appl. Sci. 2019, 9, 5048. [Google Scholar] [CrossRef]
- Peterson, R.; Awwad, M.A. The Use of Electric Cars in Short-Notice Evacuations: A Case Study of California’s Natural Disasters. In Proceedings of the International Conference on Industrial Engineering and Operations Management, Monterrey, Mexico, 3–5 November 2021. [Google Scholar]
- ESCAP United Nation. Study on Challenges and Opportunities for Electric Vehicle Development for Land-Based Public Transport Sector in Cities of Indonesia; ESCAP United Nation: Bangkok, Thailand, 2024. [Google Scholar]
- Naismith, A.K.; Phillips, J.; Barclay, J.; Armijos, M.T.; Watson, I.M.; Chigna, W.; Chigna, G. Transitions: Comparing timescales of eruption and evacuation at Volcán de Fuego (Guatemala) to understand relationships between hazard evolution and responsive action. J. Appl. Volcanol. 2024, 13, 3. [Google Scholar] [CrossRef]
- Kurniaty, I. Evaluasi Aspek Finansial Penghematan Bahan Bakar Bensin Menjadi CNG (Compressed Natural Gas) Untuk Mobil Pribadi. 2017. Available online: https://jurnal.umj.ac.id/index.php?journal=konversi (accessed on 31 July 2024).
- Wang, T.; Tang, T.Q.; Huang, H.J.; Qu, X. The adverse impact of electric vehicles on traffic congestion in the morning commute. Transp. Res. Part. C Emerg. Technol. 2021, 125, 103073. [Google Scholar] [CrossRef]
- MacDonald, C.D.; Kattan, L.; Layzell, D. Modelling electric vehicle charging network capacity and performance during short-notice evacuations. Int. J. Disaster Risk Reduct. 2021, 56, 102093. [Google Scholar] [CrossRef]









| Battery Percentage/Fuel Capacity | Mileage |
|---|---|
| Electric Vehicles | |
| 33% | 64 km |
| 46% | 128 km |
| 59% | 193 km |
| 72% | 257 km |
| Conventional Vehicles | |
| 15 Liters | 180 km |
| 21 Liters | 252 km |
| 27 Liters | 324 km |
| 33 Liters | 396 km |
| Scenario | Battery Percentage/Fuel Capacity | Number of Vehicles |
|---|---|---|
| Electric Vehicle | ||
| 1 | 33% | 60 |
| 2 | 33% | 120 |
| 3 | 33% | 180 |
| 4 | 33% | 240 |
| 5 | 33% | 300 |
| 6 | 46% | 60 |
| 7 | 46% | 120 |
| 8 | 46% | 180 |
| 9 | 59% | 60 |
| 10 | 59% | 120 |
| 11 | 72% | 60 |
| Conventional Vehicles | ||
| 1 | 15 L | 60 |
| 2 | 21 L | 60 |
| 3 | 27 L | 60 |
| 4 | 33 L | 60 |
| 5 | 15 L | 120 |
| Vehicle Type | Variable | p-Value | |
|---|---|---|---|
| EV | Batteries | 0 | Significant |
| Vehicle number | 0.0002 | Significant | |
| CV | Fuel Capacity | 0.02 | Not significant at 0.01 |
| Vehicle number | 0.008 | Significant |
Disclaimer/Publisher’s Note: The statements, opinions and data contained in all publications are solely those of the individual author(s) and contributor(s) and not of MDPI and/or the editor(s). MDPI and/or the editor(s) disclaim responsibility for any injury to people or property resulting from any ideas, methods, instructions or products referred to in the content. |
© 2024 by the authors. Licensee MDPI, Basel, Switzerland. This article is an open access article distributed under the terms and conditions of the Creative Commons Attribution (CC BY) license (https://creativecommons.org/licenses/by/4.0/).
Share and Cite
Liperda, R.I.; Putra, R.P.; Pairunan, G.B.; Maghfiroh, M.F.N.; Redi, A.A.N.P. Comparative Analysis of Electric and Conventional Vehicles Performance in the Evacuation Process of Mount Semeru Eruption Victims Based on Geographic Information Systems. Sustainability 2024, 16, 8939. https://doi.org/10.3390/su16208939
Liperda RI, Putra RP, Pairunan GB, Maghfiroh MFN, Redi AANP. Comparative Analysis of Electric and Conventional Vehicles Performance in the Evacuation Process of Mount Semeru Eruption Victims Based on Geographic Information Systems. Sustainability. 2024; 16(20):8939. https://doi.org/10.3390/su16208939
Chicago/Turabian StyleLiperda, Rahmad Inca, Rahul Prima Putra, Galileo Bill Pairunan, Meilinda Fitriani Nur Maghfiroh, and Anak Agung Ngurah Perwira Redi. 2024. "Comparative Analysis of Electric and Conventional Vehicles Performance in the Evacuation Process of Mount Semeru Eruption Victims Based on Geographic Information Systems" Sustainability 16, no. 20: 8939. https://doi.org/10.3390/su16208939
APA StyleLiperda, R. I., Putra, R. P., Pairunan, G. B., Maghfiroh, M. F. N., & Redi, A. A. N. P. (2024). Comparative Analysis of Electric and Conventional Vehicles Performance in the Evacuation Process of Mount Semeru Eruption Victims Based on Geographic Information Systems. Sustainability, 16(20), 8939. https://doi.org/10.3390/su16208939

