Evaluation of Environmental Impacts in Legume Crops: A Case Study of PGI White Bean Production in Southern Europe
Abstract
1. Introduction
2. Materials and Methods
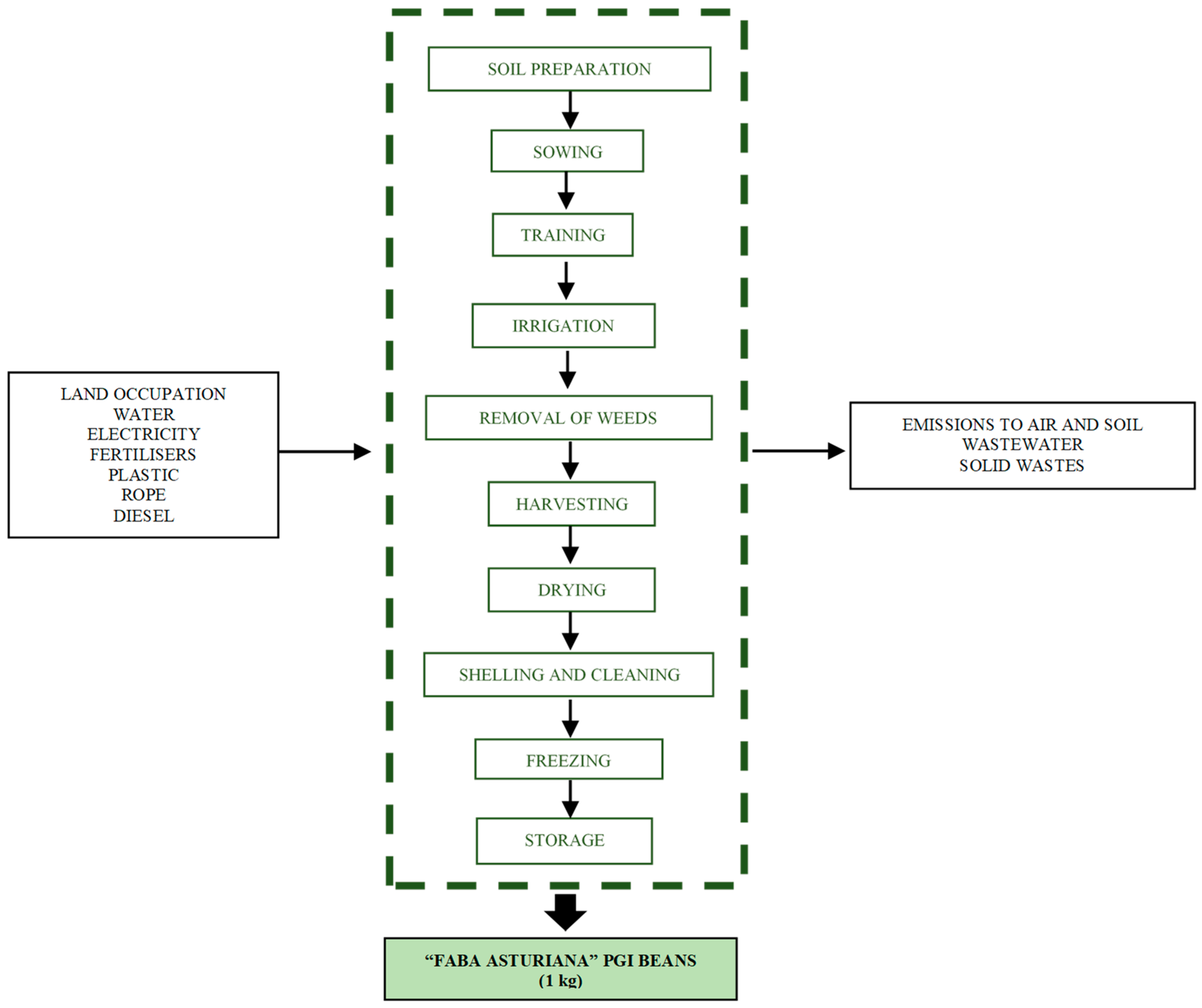
2.1. System Description
2.2. Goal and Scope Definition
2.3. Inventory Data
2.4. Impact Assessment
2.5. Alternative Scenarios
3. Results and Discussion
3.1. Environmental Impacts
3.2. Carbon Footprint (CF)
3.3. Strategies for Reducing CF
| Crop | Country | CF (kg CO2eq/kg) | Reference |
|---|---|---|---|
| Chickpea (Cicer arietinum L.) | Canada | 0.254, 0.406 (-) | [76] |
| India | 0.53 (-) | [77] | |
| Common bean (Phaseolus vulgaris L.) | Spain | 0.56 (n.d.), 1.20 (d.) | This work |
| 0.136, 0.356 (open-field) (n.d.) 0.102, 0.169, 0.289 (screenhouse) (n.d.) | [33] | ||
| Sweden | 0.44 (d.) | [32] | |
| Faba bean (Vicia faba L.) | Europe | 0.23–0.58 (-) | [20] |
| Finland | 0.31, 0.37 * | [31] | |
| Sweden | 0.18 (conventional) (d.) 0.20 (organic) (d.) | [32] | |
| Flaxseed (Linum usitatissimum L.) | Canada | 0.456, 0.658, 0.727 (-) | [76] |
| Lentil (Lens culinaris M.) | Canada | 0.164, 0.237 (-) | [76] |
| 0.21 (-) | [71] | ||
| Sweden | 0.26 (organic) (d.) | [32] | |
| Mung bean (Vigna radiata) | India | 0.66 (-) | [77] |
| Iran | 1.14 (-) | [78] | |
| Oat (Avena sativa L.) | Europe Germany Denmark Poland Finland Romania | 0.55 (-) 0.33 (-) 0.39 (-) 0.49 (-) 0.61 (-) 0.68 (-) | [20] |
| Finland | 0.58, 0.63 * | [31] | |
| Czech Republic | 0.359 (conventional) (-) 0.302 (organic) (-) | [67] | |
| USA | 0.58–1.24 (d.) | [79] | |
| Pea (Pisum sativum L.) | Canada | 0.189, 0.287 (d.) | [76] |
| 0.188 (d.) | [71] | ||
| Finland | 0.43, 0.49 * | [31] | |
| Sweden | 0.20 (gray pea) (conventional) (d.) 0.18 (gray pea) (organic) (d.) | [32] | |
| USA | 0.12 (-) | [80] | |
| Peanut (Arachis hypogaea L.) | Argentina | 0.237 (-) | [81] |
| India | 0.25 (-) | [82] | |
| Iran | 0.327, 0.302 (-) | [83] | |
| Soybean (Glycine max L.) | Argentina | 0.09–0.58 (-) | [84] |
| Brazil | 0.13–0.44 (-) | ||
| China | 0.10 (-) | [85] | |
| 0.17 (-) | [86] | ||
| USA | 0.25 (-) | [80] | |
| 0.27–0.58 (d.) | [79] | ||
| Yellow pea (Lathyrus aphaca L.) | Sweden | 0.18 (conventional) (d.) 0.24 (organic) (d.) | [32] |
4. Conclusions
Author Contributions
Funding
Institutional Review Board Statement
Informed Consent Statement
Data Availability Statement
Acknowledgments
Conflicts of Interest
References
- Svanes, E.; Waalen, W.; Uhlen, A.K. Environmental impacts of field peas and faba beans grown in Norway and derived products, compared to other food protein sources. Sustain. Prod. Consum. 2022, 33, 756–766. [Google Scholar] [CrossRef]
- Abín, R.; Laca, A.; Laca, A.; Díaz, M. Environmental assessment of intensive egg production: A Spanish case study. J. Clean. Prod. 2018, 179, 160–168. [Google Scholar] [CrossRef]
- Canellada, F.; Laca, A.; Laca, A.; Díaz, M. Environmental impact of cheese production: A case study of a small-scale factory in southern Europe and global overview of carbon footprint. Sci. Total Environ. 2018, 635, 167–177. [Google Scholar] [CrossRef] [PubMed]
- Laca, A.; Gómez, N.; Laca, A.; Díaz, M. Overview on GHG emissions of raw milk production and a comparison of milk and cheese carbon footprints of two different systems from northern Spain. Environ. Sci. Pollut. Res. 2020, 27, 1650–1666. [Google Scholar] [CrossRef] [PubMed]
- Laca, A.; Laca, A.; Díaz, M. Environmental advantages of coproducing beef meat in dairy systems. Environ. Technol. 2023, 44, 446–465. [Google Scholar] [CrossRef] [PubMed]
- FAO (Food and Agriculture Organization). Available online: https://www.fao.org/home/en (accessed on 26 August 2024).
- Del Borghi, A.; Tacchino, V.; Moreschi, L.; Matarazzo, A.; Gallo, M.; Vazquez, D.A. Environmental assessment of vegetable crops towards the water-energy-food nexus: A combination of precision agriculture and life cycle assessment. Ecol. Indic. 2022, 140, 109015. [Google Scholar] [CrossRef]
- Bandekar, P.A.; Putman, B.; Thoma, G.; Matlock, M. Cradle-to-grave life cycle assessment of production and consumption of pulses in the United States. J. Environ. Manag. 2022, 302, 114062. [Google Scholar] [CrossRef]
- Laca, A.; Gancedo, S.; Laca, A.; Díaz, M. Assessment of the environmental impacts associated with vineyards and winemaking. A case study in mountain areas. Environ. Sci. Pollut. Res. 2021, 28, 1204–1223. [Google Scholar] [CrossRef]
- ISO 14040:2006; Environmental Management—Life Cycle Assessment—Principles and Framework. ISO: Geneva, Switzerland, 2006.
- ISO 14044:2006; Environmental Management—Life Cycle Assessment—Requirements and Guidelines. ISO: Geneva, Switzerland, 2006.
- Bongono, J.; Elevli, B.; Laratte, B. Functional unit for impact assessment in the mining sector-part 1. Sustainability 2020, 12, 9313. [Google Scholar] [CrossRef]
- Calderón, L.A.; Herrero, M.; Laca, A.; Díaz, M. Environmental impact of a traditional cooked dish at four different manufacturing scales: From ready meal industry and catering company to traditional restaurant and homemade. Int. J. Life Cycle Assess. 2018, 23, 811–823. [Google Scholar] [CrossRef]
- Fan, J.; Liu, C.; Xie, J.; Han, L.; Zhang, C.; Guo, D.; Niu, J.; Jin, H.; McConkey, B.G. Life cycle assessment on agricultural production: A mini review on methodology, application, and challenges. Int. J. Environ. Res. Public Health 2022, 19, 9817. [Google Scholar] [CrossRef] [PubMed]
- Medel-Jiménez, F.; Krexner, T.; Gronauer, A.; Kral, I. Life cycle assessment of four different precision agriculture technologies and comparison with a conventional scheme. J. Clean. Prod. 2024, 434, 140198. [Google Scholar] [CrossRef]
- Pérez, R.; Argüelles, F.; Laca, A.; Laca, A. Evidencing the importance of the functional unit in comparative life cycle assessment of organic berry crops. Environ. Sci. Pollut. Res. 2024, 31, 22055–22072. [Google Scholar] [CrossRef] [PubMed]
- Sinisterra-Solís, N.; Sanjuán, N.; Ribal, J.; Estruch, V.; Clemente, G. An approach to regionalise the life cycle inventories of Spanish agriculture: Monitoring the environmental impacts of orange and tomato crops. Sci. Total Environ. 2023, 856, 158909. [Google Scholar] [CrossRef] [PubMed]
- Schwember, A.R. Stimulating legume production for a more sustainable and nutritious agriculture. Am. J. Biomed. Sci. Res. 2020, 8, 521–523. [Google Scholar] [CrossRef]
- Cusworth, G.; Garnett, T.; Lorimer, J. Agroecological break out: Legumes, crop diversification and the regenerative futures of UK agriculture. J. Rural. Stud. 2021, 88, 126–137. [Google Scholar] [CrossRef]
- Heusala, H.; Sinkko, T.; Sözer, N.; Hytönen, E.; Mogensen, L.; Knudsen, M.T. Carbon footprint and land use of oat and faba bean protein concentrates using a life cycle assessment approach. J. Clean. Prod. 2020, 242, 118376. [Google Scholar] [CrossRef]
- Yanni, A.E.; Iakovidi, S.; Vasilikopoulou, E.; Karathanos, V.T. Legumes: A vehicle for transition to sustainability. Nutrients 2024, 16, 98. [Google Scholar] [CrossRef]
- Saget, S.; Costa, M.P.; Black, K.; Iannetta, P.P.M.; Reckling, M.; Styles, D.; Williams, M. Environmental impacts of Scottish faba bean-based beer in an integrated beer and animal feed value chain. Sustain. Prod. Consum. 2022, 34, 330–341. [Google Scholar] [CrossRef]
- COM/2020/381 final; A Farm to Fork Strategy for a Fair, Healthy and Environmentally-Friendly Food System. European Union: Brussels, Belgium, 2020.
- Marteau-Bazouni, M.; Jeuffroy, M.H.; Guilpart, N. Grain legume response to future climate and adaptation strategies in Europe: A review of simulation studies. Eur. J. Agron. 2024, 153, 127056. [Google Scholar] [CrossRef]
- Legume Innovation Network. Available online: https://www.legvalue.eu/ (accessed on 26 August 2024).
- Uebersax, M.A.; Cichy, K.A.; Gomez, F.E.; Porch, T.G.; Heitholt, J.; Osorno, J.M.; Kamfwa, K.; Snapp, S.S.; Bales, S. Dry beans (Phaseolus vulgaris L.) as a vital component of sustainable agriculture and food security—A review. Legume Sci. 2023, 5, e155. [Google Scholar] [CrossRef]
- Vougeleka, V.; Savvas, D.; Ntatsi, G.; Ellinas, G.; Zacharis, A.; Iannetta, P.P.M.; Mylona, P.; Saitanis, C.J. Impact of the rootstock genotype on the performance of grafted common bean (Phaseolus vulgaris L.) cultivars. Sci. Hortic. 2023, 311, 111821. [Google Scholar] [CrossRef]
- Statista. Available online: https://www.statista.com/ (accessed on 26 August 2024).
- MAPA (Ministry of Agriculture, Fisheries and Food of Spain). Available online: https://www.mapa.gob.es/es/ (accessed on 15 March 2024). (In Spanish).
- Ilari, A.; Duca, D.; Toscano, G.; Pedretti, E.F. Evaluation of cradle to gate environmental impact of frozen green bean production by means of life cycle assessment. J. Clean. Prod. 2019, 236, 117638. [Google Scholar] [CrossRef]
- Hietala, S.; Usva, K.; Nousiainen, J.; Vieraankivi, M.L.; Vorne, V.; Leinonen, I. Environmental impact assessment of Finnish feed crop production with methodological comparison of PEF and IPCC methods for climate change impact. J. Clean. Prod. 2022, 379, 134664. [Google Scholar] [CrossRef]
- Tidåker, P.; Potter, H.K.; Carlsson, G.; Röös, E. Towards sustainable consumption of legumes: How origin, processing and transport affect the environmental impact of pulses. Sustain. Prod. Consum. 2021, 27, 496–508. [Google Scholar] [CrossRef]
- Romero-Gámez, M.; Suárez-Rey, E.M.; Antón, A.; Castilla, N.; Soriano, T. Environmental impact of screenhouse and open-field cultivation using a life cycle analysis: The case study of green bean production. J. Clean. Prod. 2012, 28, 63–69. [Google Scholar] [CrossRef]
- PGI “Faba Asturiana” PGI Regulatory Council. Available online: www.faba-asturiana.org (accessed on 15 March 2024). (In Spanish).
- Pré-Consultants. Available online: https://simapro.com/global-partner-network/pre-consultants/ (accessed on 26 August 2024).
- PAS 2050:2011; Specification for the Assessment of Life Cycle Greenhouse Gas Emissions of Goods and Services; British Standards Institution, London, UK. 2007. Available online: https://www.aec.es/web/guest/centro-conocimiento/norma-pas-2050 (accessed on 15 March 2024).
- Mohamad, R.S.; Verrastro, V.; Cardone, G.; Bteich, M.R.; Favia, M.; Moretti, M.; Roma, R. Optimization of organic and conventional olive agricultural practices from a life cycle assessment and life cycle costing perspectives. J. Clean. Prod. 2014, 70, 78–89. [Google Scholar] [CrossRef]
- Pérez, R.; Laca, A.; Laca, A.; Díaz, M. Environmental behaviour of blueberry production at small-scale in Northern Spain and improvement opportunities. J. Clean. Prod. 2022, 339, 130594. [Google Scholar]
- SINAMBA. Análisis de la Incidencia de la Supresión de la Quema de Residuos Agrícolas Sobre la Reducción de Emisiones de Gases Contaminantes en Andalucía; Junta de Andalucía: Seville, Spain, 2009; Available online: https://www.ideandalucia.es/portal/nodo-rediam (accessed on 15 March 2023). (In Spanish)
- MITECO (Ministry for Ecological Transition and Demographic Challenge of Spain). Available online: https://www.miteco.gob.es/es/ (accessed on 15 March 2024). (In Spanish).
- Huijbregts, M.A.J.; Steinmann, Z.J.N.; Elshout, P.M.F.; Stam, G.; Verones, F.; Vieira, M.; Zijp, M.; Hollander, A.; van Zelm, R. ReCiPe2016: A harmonised life cycle impact assessment method at midpoint and endpoint level. Int. J. Life Cycle Assess. 2016, 22, 138–147. [Google Scholar] [CrossRef]
- Mohammadi-Kashka, F.; Pirdashti, H.; Tahmasebi-Sarvestani, Z.; Ali Motevali, A.; Nadi, M.; Aghaeipour, N. Integrating life cycle assessment (LCA) with boundary line analysis (BLA) to reduce agro-environmental risk of crop production: A case study of soybean production in Northern Iran. Clean Technol. Environ. Policy 2023, 25, 2583–2602. [Google Scholar]
- ISO 14067:2018; Greenhouse Gases—Carbon Footprint of Products—Requirements and Guidelines for Quantification. ISO: Geneva, Switzerland, 2006.
- UNSCEAR. Sources, Effects and Risks of Ionizing Radiation, United Nations Scientific Committee on the Effects of Atomic Radiation Report; United Nations: New York, NY, USA, 2019. [Google Scholar]
- Chen, L.; Miller, S.A.; Ellis, B.R. Comparative human toxicity impact of electricity produced from shale gas and coal. Environ. Sci. Technol. 2017, 51, 13018–13027. [Google Scholar] [CrossRef] [PubMed]
- Brusseau, M.L.; Matthias, A.D.; Comrie, A.C.; Musil, S.A. Chapter 17—Atmospheric Pollution. In Environmental and Pollution Science, 3rd rd.; Brusseau, M.L., Pepper, I.L., Gerba, C.P., Eds.; Academic Press: London, UK, 2019; pp. 293–309. [Google Scholar]
- Bhandari, V.M.; Sorokhaibam, L.G.; Ranade, V.V. Industrial wastewater treatment for fertilizer industry—A case study. Desalination Water Treat. 2016, 57, 27934–27944. [Google Scholar] [CrossRef]
- Rebolledo-Leiva, R.; Almeida-García, F.; Pereira-Lorenzo, S.; Ruíz-Nogueira, B.; Moreira, M.T.; González-García, S. Introducing lupin in autochthonous wheat rotation systems in Galicia (NW Spain): An environmental and economic assessment. Sci. Total Environ. 2022, 838, 156016. [Google Scholar] [CrossRef]
- Peoples, M.B.; Hauggaard-Nielsen, H.; Huguenin-Elie, O.; Jensen, E.S.; Justes, E.; Williams, M. Chapter 8—The contributions of legumes to reducing the environmental risk of agricultural production. In Agroecosystem Diversity; Lemaire, G., De Faccio Carvalho, P.C., Kronberg, S., Recous, S., Eds.; Academic Press: London, UK, 2019; pp. 123–143. [Google Scholar]
- Lin, F.; Wu, Y.; Ding, Z.; Zhou, Z.; Lin, X.; Majrashi, A.; Eissa, M.A.; Ali, E.F. Effect of two urea forms and organic fertilizer derived from expired milk products on dynamic of NH3 emissions and growth of Williams banana. Agronomy 2021, 11, 1113. [Google Scholar] [CrossRef]
- Eissa, M.A.; Nasralla, N.N.; Gomah, N.H.; Osman, D.M.; El-Derwy, Y.M. Evaluation of natural fertilizer extracted from expired dairy products as a soil amendment. J. Soil Sci. Plant Nutr. 2018, 18, 694–704. [Google Scholar] [CrossRef][Green Version]
- Shrestha, P.; Karim, R.A.; Sieverding, H.L.; Archer, D.W.; Kumar, S.; Nleya, T.; Graham, C.J.; Stone, J.J. Life cycle assessment of wheat production and wheat-based crop rotations. J. Environ. Qual. 2020, 49, 1515–1529. [Google Scholar] [CrossRef] [PubMed]
- Chai, H.; Deng, S.; Zhou, X.; Su, C.; Xiang, Y.; Yang, Y.; Shao, Z.; Gu, L.; Xu, X.; Ji, F.; et al. Nitrous oxide emission mitigation during low-carbon source wastewater treatment: Effect of external carbon source supply strategy. Environ. Sci. Pollut. Res. 2019, 26, 23095–23107. [Google Scholar] [CrossRef]
- Dell’Olmo, E.; Tiberini, A.; Sigillo, L. Leguminous seedborne pathogens: Seed health and sustainable crop management. Plants 2023, 12, 2040. [Google Scholar] [CrossRef]
- Saavedra-Rubio, K.; Thonemann, N.; Crenna, E.; Lemoine, B.; Caliandro, P.; Laurent, A. Stepwise guidance for data collection in the life cycle inventory (LCI) phase: Building technology-related LCI blocks. J. Clean. Prod. 2022, 366, 132903. [Google Scholar] [CrossRef]
- Silva, F.B.; Reis, D.C.; Mack-Vergara, Y.L.; Pessoto, L.; Feng, H.; Pacca, S.A.; Lasvaux, S.; Habert, G.; John, V.M. Primary data priorities for the life cycle inventory of construction products: Focus on foreground processes. Int. J. Life Cycle Assess. 2020, 25, 980–997. [Google Scholar] [CrossRef]
- Ojiewo, C.O.; Omoigui, L.O.; Pasupuleti, J.; Lenné, J.M. Grain legume seed systems for smallholder farmers: Perspectives on successful innovations. Outlook Agric. 2020, 49, 286–292. [Google Scholar] [CrossRef] [PubMed]
- Rossi, R. Small Farms’ Role in the EU Food System; EPRS—European Parliamentary Research Service: Brussels, Belgium, 2022. [Google Scholar]
- Šūmane, S.; Miranda, D.O.; Pinto-Correia, T.; Czekaj, M.; Duckett, D.; Galli, F.; Grivins, M.; Noble, C.; Tisenkopfs, T.; Toma, I.; et al. Supporting the role of small farms in the European regional food systems: What role for the science-policy interface? Glob. Food Secur. 2021, 28, 100433. [Google Scholar] [CrossRef]
- SERIDA (Regional Agri-Food Research and Development Service). Available online: http://www.serida.org/ (accessed on 14 August 2024). (In Spanish).
- Pratibha, G.; Srinivas, I.; Raju, B.M.K.; Suvana, S.; Rao, K.V.; Rao, M.S.; Jha, A.; Anna, S.; Prabhakar, M.; Singh, V.K.; et al. Do rainfed production systems have lower environmental impact over irrigated production systems? On-farm mitigation strategies. Sci. Total Environ. 2024, 917, 170190. [Google Scholar] [CrossRef] [PubMed]
- Fernández-Luqueño, F.; Reyes-Varela, V.; Martínez-Suárez, C.; Reynoso-Keller, R.E.; Méndez-Bautista, J.; Ruiz-Romero, E.; López-Valdez, F.; Luna-Guido, M.L.; Dendooven, L. Emission of CO2 and N2O from soil cultivated with common bean (Phaseolus vulgaris L.) fertilized with different N sources. Sci. Total Environ. 2009, 407, 4289–4296. [Google Scholar] [CrossRef] [PubMed]
- Allard, V.; Soussana, J.F.; Falcimagne, R.; Berbigier, P.; Bonnefond, J.M.; Ceschia, E.; D’hour, P.; Hénault, C.; Laville, P.; Martin, C.; et al. The role of grazing management for the net biome productivity and greenhouse gas budget (CO2. N2O and CH4) of semi-natural grassland. Agric. Ecosyst. Environ. 2007, 121, 47–58. [Google Scholar] [CrossRef]
- Wilson, H.M.; Al-Kaisi, M.M. Crop rotation and nitrogen fertilization effect on soil CO2 emissions in central Iowa. Appl. Soil Ecol. 2008, 39, 264–270. [Google Scholar] [CrossRef]
- García, G.; Campa, A.; Fernandes de Sousa, M.M.; González, A.J.; Ferreira, J.J. Orientaciones para el Cultivo de la Faba. Consejería de Desarrollo Rural y Recursos Naturales, SERIDA: Villaviciosa, Spain, 2016. (In Spanish) [Google Scholar]
- Abobatta, W.F.; Hegab, R.H.; El-Hashash, E.F. Challenges and opportunities for the global cultivation and adaptation of legumes B. Opportunities for increasing legumes production and availability. Ann. Agric. Crop Sci. 2022, 7, 1107. [Google Scholar]
- Jelínková, Z.; Moudrý, J.; Bernas, J.; Kopecký, M.; Konvalina, P. Environmental and economic aspects of Triticum aestivum L. and Avena sativa growing. Open Life Sci. 2016, 11, 533–541. [Google Scholar] [CrossRef][Green Version]
- Bernas, J.; Bernasová, T.; Kaul, H.P.; Wagentristl, H.; Moitzi, G.; Neugschwandtner, R.W. Sustainability estimation of oat: Pea intercrops from the agricultural life cycle assessment Perspective. Agronomy 2021, 11, 2433. [Google Scholar] [CrossRef]
- De Notaris, C.; Enggrob, E.E.; Olesen, J.E.; Sørensen, P.; Rasmussen, J. Faba bean productivity, yield stability and N2-fixation in long-term organic and conventional crop rotations. Field Crops Res. 2023, 295, 108894. [Google Scholar] [CrossRef]
- Sánchez-Navarro, V.; Zornoza, R.; Faz, A.; Fernández, J.A. A comparative greenhouse gas emissions study of legume and non-legume crops grown using organic and conventional fertilizers. Sci. Hortic. 2020, 260, 108902. [Google Scholar] [CrossRef]
- MacWilliam, S.; Parker, D.; Marinangeli, C.P.F.; Trémorin, D. A meta-analysis approach to examining the greenhouse gas implications of including dry peas (Pisum sativum L.) and lentils (Lens culinaris M.) in crop rotations in western Canada. Agric. Syst. 2018, 166, 101–110. [Google Scholar] [CrossRef]
- EPA (United States Environmental Protection Agency). Available online: https://www.epa.gov/ (accessed on 26 August 2024).
- Krasniqi, N.; Ymeri, A. Electricity production from solar Energy in Kosovo and Environmental Impacts. IFAC-PapersOnLine 2022, 55, 302–307. [Google Scholar] [CrossRef]
- Sharma, H.B.; Vanapalli, K.R.; Barnwal, V.K.; Dubey, B.; Bhattacharya, J. Evaluation of heavy metal leaching under simulated disposal conditions and formulation of strategies for handling solar panel waste. Sci. Total Environ. 2021, 780, 146645. [Google Scholar] [CrossRef]
- Hamidinasab, B.; Javadikia, H.; Hosseini-Fashami, F.; Kouchaki-Penchah, H.; Nabavi-Pelesaraei, A. Illuminating sustainability: A comprehensive review of the environmental life cycle and exergetic impacts of solar systems on the agri-food sector. Sol. Energy 2023, 262, 111830. [Google Scholar] [CrossRef]
- Gan, Y.; Liang, C.; Hamel, C.; Cutforth, H.; Wang, H. Strategies for reducing the carbon footprint of field crops for semiarid areas. A review. Agron. Sustain. Dev. 2011, 31, 643–656. [Google Scholar] [CrossRef]
- Kantwa, S.R.; Choudhary, M.; Agrawal, R.K.; Dixit, A.K.; Kumar, S.; Chary, G.R. Reducing energy and carbon footprint through diversified rainfed cropping systems. Energy Nexus 2024, 14, 100306. [Google Scholar] [CrossRef]
- Abad-González, J.; Nadi, F.; Pérez-Neira, D. Energy-water-food security nexus in mung bean production in Iran: An LCA approach. Ecol. Indic. 2024, 158, 111442. [Google Scholar] [CrossRef]
- Adom, F.; Maes, A.; Workman, C.; Clayton-Nierderman, Z.; Thoma, G.; Shonnard, D. Regional carbon footprint analysis of dairy feeds for milk production in the USA. Int. J. Life Cycle Assess. 2012, 17, 520–534. [Google Scholar] [CrossRef]
- West, T.O.; Marland, G. A synthesis of carbon sequestration, carbon emissions, and net carbon flux in agriculture: Comparing tillage practices in the United States. Agric. Ecosyst. Environ. 2002, 91, 217–232. [Google Scholar] [CrossRef]
- Bongiovanni, R.G.; Tuninetti, L.; Garrido, G. Carbon footprint of Argentine peanuts. Rev. Investig. Agropecu. 2016, 42, 324–336. [Google Scholar]
- Singh, R.J.; Ahlawat, I.P.S. Energy budgeting and carbon footprint of transgenic cotton–wheat production system through peanut intercropping and FYM addition. Environ. Monit. Assess. 2015, 187, 282. [Google Scholar] [CrossRef] [PubMed]
- Nikkhah, A.; Khojastehpour, M.; Emadi, B.; Taheri-Rad, A.; Khorramdel, S. Environmental impacts of peanut production system using life cycle assessment methodology. J. Clean. Prod. 2015, 92, 84–90. [Google Scholar] [CrossRef]
- Castanheira, E.G.; Freire, F. Greenhouse gas assessment of soybean production: Implications of land use change and different cultivation systems. J. Clean. Prod. 2013, 54, 49–60. [Google Scholar] [CrossRef]
- Cheng, K.; Yan, M.; Nayak, D.; Pan, G.X.; Smith, P.; Zheng, J.F.; Zheng, J.W. Carbon footprint of crop production in China: An analysis of National Statistics data. J. Agric. Sci. 2015, 153, 422–431. [Google Scholar] [CrossRef]
- Wang, L.; Geilfus, C.-H.; Sun, T.; Zhao, Z.; Li, W.; Zhang, X.; Wu, X.; Tan, D.; Liu, Z. Double gains: Boosting crop productivity and reducing carbon footprints through maize-legume intercropping in the Yellow River Delta. China. Chemosphere 2023, 344, 140328. [Google Scholar] [CrossRef]



| Parameter | Content (g) in 100 g |
|---|---|
| Moisture | <15 |
| Carbohydrates | 50–60 |
| Proteins | 20–30 |
| Fat | 0.3–1.5 |
| Total fiber | 4 |
| Ash | 3–5 |
| Magnesium | 0.09 |
| Calcium | 0.04 |
| Iron | 66 * |
| Inputs | |
| 1. Water consumption (m3) | |
| 0.013 |
| 0.294 |
| 2. Land occupation (m2/y) | 11.3 |
| 3. Electricity consumption (kWh) | 1.278 |
| 4. Plastic consumption (g) | 55.1 |
| 5. Rope consumption (g) | 1.088 |
| 6. Diesel (g) | 55.406 |
| 7. Fertilizer consumption (g) | |
| 4.146 |
| 50.362 |
| 19.042 |
| 87.051 |
| 128.042 |
| Outputs | |
| 1. Plastic wastes (to recycling) (g) | 58.13 |
| 2. Cardboard wastes (to recycling) (g) | 0.011 |
| 3. Urban solid wastes (to landfill) (g) | 1.088 |
| 4. Wastewater (to treatment) (m3) | 0.174 |
| 5. Emissions to the atmosphere derived from vegetable waste incineration (g) | |
| 276.92 |
| 0.517 |
| 10.86 |
| 0.014 |
| 0.498 |
| 0.124 |
| 0.543 |
| 0.543 |
| 0.543 |
| 0.140 |
| 6. Emissions to the atmosphere derived from organic waste composting (g) | |
| 2.394 |
| 0.144 |
| 0.144 |
| 7. Diesel emissions to the atmosphere (derived from diesel combustion) (g) | |
| 177.35 |
| 0.009 |
| 0.009 |
| 630.13 |
| 66.51 |
| 107.49 |
| 0.423 |
| 0.786 |
| 2.318 |
| 0.645 |
| 8. Emissions to soil derived from the application of fertilizers (g) | |
| 3.808 |
| 10.065 |
| 9. Emissions to the atmosphere derived from the application of fertilizers (g) | |
| 0.104 |
| 0.011 |
| 0.012 |
Disclaimer/Publisher’s Note: The statements, opinions and data contained in all publications are solely those of the individual author(s) and contributor(s) and not of MDPI and/or the editor(s). MDPI and/or the editor(s) disclaim responsibility for any injury to people or property resulting from any ideas, methods, instructions or products referred to in the content. |
© 2024 by the authors. Licensee MDPI, Basel, Switzerland. This article is an open access article distributed under the terms and conditions of the Creative Commons Attribution (CC BY) license (https://creativecommons.org/licenses/by/4.0/).
Share and Cite
Pérez, R.; Fernández, C.; Laca, A.; Laca, A. Evaluation of Environmental Impacts in Legume Crops: A Case Study of PGI White Bean Production in Southern Europe. Sustainability 2024, 16, 8024. https://doi.org/10.3390/su16188024
Pérez R, Fernández C, Laca A, Laca A. Evaluation of Environmental Impacts in Legume Crops: A Case Study of PGI White Bean Production in Southern Europe. Sustainability. 2024; 16(18):8024. https://doi.org/10.3390/su16188024
Chicago/Turabian StylePérez, Reina, Cecilia Fernández, Amanda Laca, and Adriana Laca. 2024. "Evaluation of Environmental Impacts in Legume Crops: A Case Study of PGI White Bean Production in Southern Europe" Sustainability 16, no. 18: 8024. https://doi.org/10.3390/su16188024
APA StylePérez, R., Fernández, C., Laca, A., & Laca, A. (2024). Evaluation of Environmental Impacts in Legume Crops: A Case Study of PGI White Bean Production in Southern Europe. Sustainability, 16(18), 8024. https://doi.org/10.3390/su16188024

