Social Commerce and Customer-to-Customer Value Co-Creation Impact on Sustainable Customer Relationships
Abstract
1. Introduction
2. The Related Literature
2.1. SC and C2CVCC
2.2. SC Influences SCRs
2.3. C2CVCC and SCRs
2.4. The Mediating Role of C2CVCC
3. Methods
3.1. Measurement Development
3.2. Study Participants and Data Collection Procedures
3.3. Data Analysis and PLS-SEM Outcomes
4. Outer Model Evaluation
4.1. Dealing with CMB
4.1.1. Tests of Internal Consistency
4.1.2. Measurement Validity
4.2. Structural Model Assessment and Hypothesis Analysis
5. Discussion and Implications
6. Conclusions
7. Limitations and Further Research Opportunities
Author Contributions
Funding
Institutional Review Board Statement
Informed Consent Statement
Data Availability Statement
Conflicts of Interest
Correction Statement
References
- Zhou, L.; Zhang, P.; Zimmermann, H.-D. Social Commerce Research: An Integrated View. Electron. Commer. Res. Appl. 2013, 12, 61–68. [Google Scholar] [CrossRef]
- Elshaer, I.A.; Alrawad, M.; Lutfi, A.; Azazz, A.M. Social Commerce and Buying Intention Post COVID-19: Evidence from a Hybrid Approach Based on SEM–fsQCA. J. Retail. Consum. Serv. 2024, 76, 103548. [Google Scholar] [CrossRef]
- Shamim, K.; Azam, M.; Islam, T. How Do Social Media Influencers Induce the Urge to Buy Impulsively? Social Commerce Context. J. Retail. Consum. Serv. 2024, 77, 103621. [Google Scholar] [CrossRef]
- Al-Kfairy, M.; Shuhaiber, A.; Al-Khatib, A.W.; Alrabaee, S. Social Commerce Adoption Model Based on Usability, Perceived Risks, and Institutional-Based Trust. IEEE Trans. Eng. Manag. 2023, 71, 3599–3612. [Google Scholar] [CrossRef]
- Li, C.-Y.; Ku, Y.-C. The Power of a Thumbs-up: Will e-Commerce Switch to Social Commerce? Inf. Manag. 2018, 55, 340–357. [Google Scholar] [CrossRef]
- Han, H.; Xu, H.; Chen, H. Social Commerce: A Systematic Review and Data Synthesis. Electron. Commer. Res. Appl. 2018, 30, 38–50. [Google Scholar] [CrossRef]
- Zhang, K.Z.; Benyoucef, M. Consumer Behavior in Social Commerce: A Literature Review. Decis. Support Syst. 2016, 86, 95–108. [Google Scholar] [CrossRef]
- Wirapraja, A.; Subriadi, A.P. Effectiveness of Social Commerce In Influencing Repurchase Intention: A Systematic Literature Review. In Proceedings of the 2019 International Conference on Computer Science, Information Technology, and Electrical Engineering (ICOMITEE), Jember, Indonesia,, 16–17 October 2019; pp. 24–29. [Google Scholar]
- Zhao, W.; Hu, F.; Wang, J.; Shu, T.; Xu, Y. A Systematic Literature Review on Social Commerce: Assessing the Past and Guiding the Future. Electron. Commer. Res. Appl. 2023, 57, 101219. [Google Scholar] [CrossRef]
- Zhao, L.; Xu, Y.; Xu, X. The Effects of Trust and Platform Innovation Characteristics on Consumer Behaviors in Social Commerce: A Social Influence Perspective. Electron. Commer. Res. Appl. 2023, 60, 101284. [Google Scholar] [CrossRef]
- Wu, Y.-L.; Li, E.Y. Marketing Mix, Customer Value, and Customer Loyalty in Social Commerce: A Stimulus-Organism-Response Perspective. Internet Res. 2018, 28, 74–104. [Google Scholar] [CrossRef]
- Abbas, S.; Alnoor, A.; Yin, T.S.; Sadaa, A.M.; Muhsen, Y.R.; Khaw, K.W.; Ganesan, Y. Antecedents of Trustworthiness of Social Commerce Platforms: A Case of Rural Communities Using Multi Group SEM & MCDM Methods. Electron. Commer. Res. Appl. 2023, 62, 101322. [Google Scholar]
- Zhang, M.; Guo, L.; Hu, M.; Liu, W. Influence of Customer Engagement with Company Social Networks on Stickiness: Mediating Effect of Customer Value Creation. Int. J. Inf. Manag. 2017, 37, 229–240. [Google Scholar] [CrossRef]
- Molinillo, S.; Anaya-Sánchez, R.; Liebana-Cabanillas, F. Analyzing the Effect of Social Support and Community Factors on Customer Engagement and Its Impact on Loyalty Behaviors toward Social Commerce Websites. Comput. Hum. Behav. 2020, 108, 105980. [Google Scholar] [CrossRef]
- Wang, W.-L.; Malthouse, E.C.; Calder, B.; Uzunoglu, E. B2B Content Marketing for Professional Services: In-Person versus Digital Contacts. Ind. Mark. Manag. 2019, 81, 160–168. [Google Scholar] [CrossRef]
- Leong, L.-Y.; Hew, T.-S.; Ooi, K.-B.; Metri, B.; Dwivedi, Y.K. Extending the Theory of Planned Behavior in the Social Commerce Context: A Meta-Analytic SEM (MASEM) Approach. Inf. Syst. Front. 2023, 25, 1847–1879. [Google Scholar] [CrossRef]
- Su, B.; Wu, L.-W.; Hsu, J.-C. Social Commerce: The Mediating Effects of Trust and Value Co-Creation on Social Sharing and Shopping Intentions. In Proceedings of the International Conference on Human-Computer Interaction, Copenhagen, Denmark, 23–28 July 2021; pp. 131–142. [Google Scholar]
- Kim, K.; Byon, K.K.; Baek, W. Customer-to-Customer Value Co-Creation and Co-Destruction in Sporting Events. Serv. Ind. J. 2020, 40, 633–655. [Google Scholar] [CrossRef]
- Hayran, C.; Ceylan, M. Impact of Social Media Brand Blunders on Brand Trust and Brand Liking. Int. J. Mark. Res. 2023, 65, 466–483. [Google Scholar] [CrossRef]
- Dastane, O.; Goi, C.L.; Rabbanee, F.K. The Development and Validation of a Scale to Measure Perceived Value of Mobile Commerce (MVAL-SCALE). J. Retail. Consum. Serv. 2023, 71, 103222. [Google Scholar] [CrossRef]
- Anantharaman, R.; Prashar, S.; Vijay, T.S. Uncovering the Role of Consumer Trust and Bandwagon Effect Influencing Purchase Intention: An Empirical Investigation in Social Commerce Platforms. J. Strateg. Mark. 2023, 31, 1199–1219. [Google Scholar] [CrossRef]
- Skandalis, A. Transitional Space and New Forms of Value Co-Creation in Online Brand Communities. J. Bus. Res. 2023, 155, 113392. [Google Scholar] [CrossRef]
- González-Mansilla, O.L.; Serra-Cantallops, A.; Berenguer-Contrí, G. Effect of Value Co-Creation on Customer Satisfaction: The Mediating Role of Brand Equity. J. Hosp. Mark. Manag. 2023, 32, 242–263. [Google Scholar] [CrossRef]
- Nguyen, N.B.; Menezes, J. An Extensive Framework of Customer-to-Customer Value Co-Creation Practices: A Study in a Running Event Context. Serv. Mark. Q. 2024, 45, 182–224. [Google Scholar] [CrossRef]
- Wang, Y.; Hajli, M. Co-Creation in Branding through Social Commerce: The Role of Social Support, Relationship Quality and Privacy Concerns. In Proceedings of the Proceedings of Twentieth Americas Conference on Information Systems, Savannah, GA, USA, 13 June 2014. [Google Scholar]
- Huang, Z.; Benyoucef, M. From E-Commerce to Social Commerce: A Close Look at Design Features. Electron. Commer. Res. Appl. 2013, 12, 246–259. [Google Scholar] [CrossRef]
- Curty, R.G.; Zhang, P. Website Features That Gave Rise to Social Commerce: A Historical Analysis. Electron. Commer. Res. Appl. 2013, 12, 260–279. [Google Scholar] [CrossRef]
- Stephen, A.T.; Toubia, O. Deriving Value from Social Commerce Networks. J. Mark. Res. 2010, 47, 215–228. [Google Scholar] [CrossRef]
- Hajli, N. Social Commerce Constructs and Consumer’s Intention to Buy. Int. J. Inf. Manag. 2015, 35, 183–191. [Google Scholar] [CrossRef]
- Lusch, R.F.; Vargo, S.L.; Tanniru, M. Service, Value Networks and Learning. J. Acad. Mark. Sci. 2010, 38, 19–31. [Google Scholar] [CrossRef]
- Lusch, R.F.; Vargo, S.L.; O’brien, M. Competing through Service: Insights from Service-Dominant Logic. J. Retail. 2007, 83, 5–18. [Google Scholar] [CrossRef]
- Vargo, S.L.; Lusch, R.F. Institutions and Axioms: An Extension and Update of Service-Dominant Logic. J. Acad. Mark. Sci. 2016, 44, 5–23. [Google Scholar] [CrossRef]
- Lusch, R.F.; Vargo, S.L.; Gustafsson, A. Fostering a Trans-Disciplinary Perspectives of Service Ecosystems. J. Bus. Res. 2016, 69, 2957–2963. [Google Scholar] [CrossRef]
- Prahalad, C.K.; Ramaswamy, V. Co-Opting Customer Competence. Harv. Bus. Rev. 2000, 78, 79–90. [Google Scholar]
- Edvardsson, B.; Tronvoll, B.; Gruber, T. Expanding Understanding of Service Exchange and Value Co-Creation: A Social Construction Approach. J. Acad. Mark. Sci. 2011, 39, 327–339. [Google Scholar] [CrossRef]
- Laud, G.; Karpen, I.O.; Mulye, R.; Rahman, K. The Role of Embeddedness for Resource Integration: Complementing SD Logic Research through a Social Capital Perspective. Mark. Theory 2015, 15, 509–543. [Google Scholar] [CrossRef]
- Gruen, T.W.; Osmonbekov, T.; Czaplewski, A.J. Customer-to-Customer Exchange: Its MOA Antecedents and Its Impact on Value Creation and Loyalty. J. Acad. Mark. Sci. 2007, 35, 537–549. [Google Scholar] [CrossRef]
- Brodie, R.J.; Hollebeek, L.D.; Jurić, B.; Ilić, A. Customer Engagement: Conceptual Domain, Fundamental Propositions, and Implications for Research. J. Serv. Res. 2011, 14, 252–271. [Google Scholar] [CrossRef]
- Farzin, M.; Fattahi, M. eWOM through Social Networking Sites and Impact on Purchase Intention and Brand Image in Iran. J. Adv. Manag. Res. 2018, 15, 161–183. [Google Scholar] [CrossRef]
- Chen, C.-C.; Chang, Y.-C. What Drives Purchase Intention on Airbnb? Perspectives of Consumer Reviews, Information Quality, and Media Richness. Telemat. Inform. 2018, 35, 1512–1523. [Google Scholar] [CrossRef]
- Lee, M.; Youn, S. Electronic Word of Mouth (eWOM) How eWOM Platforms Influence Consumer Product Judgement. Int. J. Advert. 2009, 28, 473–499. [Google Scholar] [CrossRef]
- Tran, L.T.T.; Pham, L.M.T.; Le, L.T. E-Satisfaction and Continuance Intention: The Moderator Role of Online Ratings. Int. J. Hosp. Manag. 2019, 77, 311–322. [Google Scholar] [CrossRef]
- Oliver, R.L. Whence Consumer Loyalty? J. Mark. 1999, 63, 33–44. [Google Scholar] [CrossRef]
- Agnihotri, R.; Gabler, C.B.; Itani, O.S.; Jaramillo, F.; Krush, M.T. Salesperson Ambidexterity and Customer Satisfaction: Examining the Role of Customer Demandingness, Adaptive Selling, and Role Conflict. J. Pers. Sell. Sales Manag. 2017, 37, 27–41. [Google Scholar] [CrossRef]
- Dellarocas, C. The Digitization of Word of Mouth: Promise and Challenges of Online Feedback Mechanisms. Manag. Sci. 2003, 49, 1407–1424. [Google Scholar] [CrossRef]
- Muniz Jr, A.M.; O’guinn, T.C. Brand Community. J. Consum. Res. 2001, 27, 412–432. [Google Scholar] [CrossRef]
- Payne, A.F.; Storbacka, K.; Frow, P. Managing the Co-Creation of Value. J. Acad. Mark. Sci. 2008, 36, 83–96. [Google Scholar] [CrossRef]
- Han, B.O.; Windsor, J. User’s Willingness to Pay on Social Network Sites. J. Comput. Inf. Syst. 2011, 51, 31–40. [Google Scholar]
- Chou, S.-W.; Hsu, C.-S. Understanding Online Repurchase Intention: Social Exchange Theory and Shopping Habit. Inf. Syst. E-Bus. Manag. 2016, 14, 19–45. [Google Scholar] [CrossRef]
- Zadeh, A.H.; Zolfagharian, M.; Hofacker, C.F. Customer–Customer Value Co-Creation in Social Media: Conceptualization and Antecedents. J. Strateg. Mark. 2019, 27, 283–302. [Google Scholar] [CrossRef]
- Jahn, B.; Kunz, W. How to Transform Consumers into Fans of Your Brand. J. Serv. Manag. 2012, 23, 344–361. [Google Scholar] [CrossRef]
- Hair Jr, J.F.; Hult, G.T.M.; Ringle, C.M.; Sarstedt, M.; Danks, N.P.; Ray, S. Partial Least Squares Structural Equation Modeling (PLS-SEM) Using R: A Workbook; Springer Nature: Berlin/Heidelberg, Germany, 2021. [Google Scholar]
- Churchill Jr, G.A. A Paradigm for Developing Better Measures of Marketing Constructs. J. Mark. Res. 1979, 16, 64–73. [Google Scholar] [CrossRef]
- Podsakoff, P.M.; MacKenzie, S.B.; Lee, J.-Y.; Podsakoff, N.P. Common Method Biases in Behavioral Research: A Critical Review of the Literature and Recommended Remedies. J. Appl. Psychol. 2003, 88, 879. [Google Scholar] [CrossRef] [PubMed]
- MacKenzie, S.B.; Podsakoff, P.M.; Jarvis, C.B. The Problem of Measurement Model Misspecification in Behavioral and Organizational Research and Some Recommended Solutions. J. Appl. Psychol. 2005, 90, 710. [Google Scholar] [CrossRef]
- Harman, H.H. Modern Factor Analysis; University of Chicago Press: Chicago, IL, USA, 1976. [Google Scholar]
- Sekaran, U.; Bougie, R. Research Methods for Business: A Skill Building Approach; John Wiley & Sons: Hoboken, NJ, USA, 2016. [Google Scholar]
- Varadarajan, R.; Welden, R.B.; Arunachalam, S.; Haenlein, M.; Gupta, S. Digital Product Innovations for the Greater Good and Digital Marketing Innovations in Communications and Channels: Evolution, Emerging Issues, and Future Research Directions. Int. J. Res. Mark. 2022, 39, 482–501. [Google Scholar] [CrossRef]
- Friedrich, T.; Schlauderer, S.; Overhage, S. Some Things Are Just Better Rich: How Social Commerce Feature Richness Affects Consumers’ Buying Intention via Social Factors. Electron. Mark. 2021, 31, 159–180. [Google Scholar] [CrossRef]
- Tajvidi, M.; Richard, M.-O.; Wang, Y.; Hajli, N. Brand Co-Creation through Social Commerce Information Sharing: The Role of Social Media. J. Bus. Res. 2020, 121, 476–486. [Google Scholar] [CrossRef]
- Shang, S.S.; Wu, Y.-L.; Sie, Y.-J. Generating Consumer Resonance for Purchase Intention on Social Network Sites. Comput. Hum. Behav. 2017, 69, 18–28. [Google Scholar] [CrossRef]
- Yi, Y.; Gong, T. Customer Value Co-Creation Behavior: Scale Development and Validation. J. Bus. Res. 2013, 66, 1279–1284. [Google Scholar] [CrossRef]
- Yen, C.-H.; Teng, H.-Y.; Tzeng, J.-C. Innovativeness and Customer Value Co-Creation Behaviors: Mediating Role of Customer Engagement. Int. J. Hosp. Manag. 2020, 88, 102514. [Google Scholar] [CrossRef]


| F Value | Size of Effect | Adequate Sample Size | |
|---|---|---|---|
| Lowest R2 | Sig. Ratio (5%) | ||
| F (5, 169) = 2.260 | 0.10 | 0.95 | 204 |
| F (5, 78) = 2.33 | 0.25 | 0.95 | 86 |
| F (5, 38) = 2.46 | 0.50 | 0.95 | 46 |
| F (5, 27) = 2.57 | 0.75 | 0.95 | 35 |
| Dimensions | Items | Estimates | M | SD | AVE | α | CR |
|---|---|---|---|---|---|---|---|
| Customer-to-customer value co-creation | 0.912 | 0.984 | 0.984 | ||||
| C2CVCC1 | 0.982 | 3.894 | 0.974 | ||||
| C2CVCC2 | 0.953 | 3.849 | 1.002 | ||||
| C2CVCC3 | 0.953 | 3.849 | 1.002 | ||||
| C2CVCC4 | 0.965 | 3.852 | 0.996 | ||||
| C2CVCC5 | 0.972 | 3.857 | 0.978 | ||||
| C2CVCC6 | 0.934 | 3.806 | 1.051 | ||||
| C2CVCC7 | 0.925 | 3.798 | 1.055 | ||||
| Forums and communities | 0.651 | 0.820 | 0.828 | ||||
| For_Com1 | 0.745 | 3.699 | 1.095 | ||||
| For_Com2 | 0.853 | 3.814 | 0.995 | ||||
| For_Com3 | 0.754 | 4.024 | 0.902 | ||||
| For_Com4 | 0.868 | 3.978 | 0.942 | ||||
| Ratings and reviews | 0.634 | 0.806 | 0.815 | ||||
| Rat_Rev1 | 0.734 | 3.698 | 1.100 | ||||
| Rat_Rev2 | 0.860 | 3.813 | 0.995 | ||||
| Rat_Rev3 | 0.737 | 4.011 | 0.926 | ||||
| Rat_Rev4 | 0.846 | 3.957 | 0.961 | ||||
| Suggestions and recommendations | 0.898 | 0.962 | 0.962 | ||||
| Rec_Sug1 | 0.956 | 4.132 | 0.874 | ||||
| Rec_Sug2 | 0.929 | 4.079 | 0.949 | ||||
| Rec_Sug3 | 0.932 | 4.052 | 0.991 | ||||
| Rec_Sug4 | 0.973 | 4.068 | 0.954 | ||||
| Sustainable customer relationships | 0.921 | 0.957 | 0.958 | ||||
| SCR_1 | 0.973 | 3.890 | 1.072 | ||||
| SCR_2 | 0.957 | 3.830 | 1.122 | ||||
| SCR_3 | 0.950 | 3.795 | 1.154 | ||||
| Items/Dimensions | C2CVCC | For_Com | Rat_Rev | Rec_Sug | Reprch_Int |
|---|---|---|---|---|---|
| C2CVCC_1 | 0.982 | 0.639 | 0.639 | 0.408 | 0.720 |
| C2CVCC_2 | 0.953 | 0.607 | 0.616 | 0.424 | 0.706 |
| C2CVCC_3 | 0.953 | 0.604 | 0.618 | 0.421 | 0.704 |
| C2CVCC_4 | 0.965 | 0.600 | 0.627 | 0.459 | 0.716 |
| C2CVCC_5 | 0.972 | 0.604 | 0.629 | 0.417 | 0.716 |
| C2CVCC_6 | 0.934 | 0.592 | 0.592 | 0.421 | 0.695 |
| C2CVCC_7 | 0.925 | 0.588 | 0.587 | 0.420 | 0.680 |
| For_Com_1 | 0.490 | 0.745 | 0.719 | 0.348 | 0.535 |
| For_Com_2 | 0.589 | 0.853 | 0.812 | 0.420 | 0.528 |
| For_Com_3 | 0.441 | 0.754 | 0.700 | 0.360 | 0.419 |
| For_Com_4 | 0.509 | 0.868 | 0.823 | 0.342 | 0.536 |
| Rat_Rev_1 | 0.496 | 0.702 | 0.734 | 0.396 | 0.559 |
| Rat_Rev_2 | 0.600 | 0.823 | 0.860 | 0.450 | 0.568 |
| Rat_Rev_3 | 0.444 | 0.691 | 0.737 | 0.348 | 0.431 |
| Rat_Rev_4 | 0.496 | 0.797 | 0.846 | 0.330 | 0.534 |
| Rec_Sug_1 | 0.434 | 0.469 | 0.484 | 0.956 | 0.469 |
| Rec_Sug_2 | 0.439 | 0.426 | 0.443 | 0.929 | 0.469 |
| Rec_Sug_3 | 0.401 | 0.428 | 0.462 | 0.932 | 0.476 |
| Rec_Sug_4 | 0.410 | 0.405 | 0.438 | 0.973 | 0.475 |
| SCR_1 | 0.737 | 0.648 | 0.670 | 0.462 | 0.973 |
| SCR_2 | 0.678 | 0.593 | 0.632 | 0.446 | 0.957 |
| SCR_3 | 0.710 | 0.570 | 0.602 | 0.528 | 0.950 |
| Fornell and Larker Results | HTMT Output | |||||||||
|---|---|---|---|---|---|---|---|---|---|---|
| C2CVCC | For_Com. | Rat_Rev. | Rec_Sug. | SCR | C2CVCC | For_Com. | Rat_Rev. | Rec_Sug. | SCR | |
| C2CVCC | 0.955 | |||||||||
| For_Com | 0.634 | 0.807 | 0.702 | |||||||
| Rat_Rev. | 0.645 | 0.750 | 0.796 | 0.719 | 1.166 | |||||
| Rec_Sug. | 0.444 | 0.456 | 0.482 | 0.948 | 0.457 | 0.513 | 0.544 | |||
| SCR | 0.738 | 0.629 | 0.662 | 0.498 | 0.960 | 0.760 | 0.707 | 0.749 | 0.519 | |
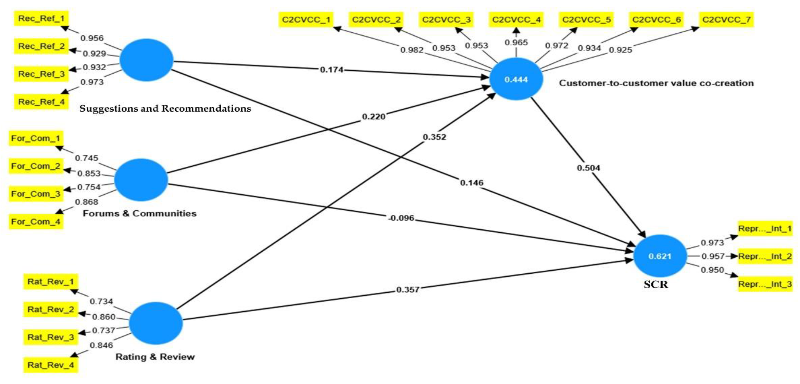
| Research Hypotheses | Beta (β) | t-Value | F2 | p-Value | Decision |
|---|---|---|---|---|---|
| Suggestions and Recommendations → C2CVCC | 0.174 | 5.756 | 0.042 | 0.000 | Accept (H1) |
| Forums and Communities → C2CVCC | 0.220 | 3.404 | 0.009 | 0.001 | Accept (H2) |
| Ratings and Reviews → C2CVCC | 0.352 | 5.289 | 0.021 | 0.000 | Accept (H3) |
| Suggestions and Recommendations → SCRs | 0.146 | 4.508 | 0.041 | 0.000 | Accept (H4) |
| Forums and Communities → SCRs | −0.096 | 1.381 | 0.002 | 0.167 | Reject (H5) |
| Ratings and Reviews → SCRs | 0.357 | 4.928 | 0.031 | 0.000 | Accept (H6) |
| C2CVCC → SCRs | 0.504 | 13.481 | 0.373 | 0.000 | Accept (H7) |
| Specific indirect paths | |||||
| Suggestions and Recommendations → C2CVCC → SCRs | 0.088 | 5.688 | --- | 0.000 | Accept (H8) |
| Forums and Communities → C2CVCC → SCRs | 0.111 | 3.245 | --- | 0.001 | Accept (H9) |
| Ratings and Reviews → C2CVCC → SCRs | 0.177 | 4.809 | --- | 0.000 | Accept (H10) |
Disclaimer/Publisher’s Note: The statements, opinions and data contained in all publications are solely those of the individual author(s) and contributor(s) and not of MDPI and/or the editor(s). MDPI and/or the editor(s) disclaim responsibility for any injury to people or property resulting from any ideas, methods, instructions or products referred to in the content. |
© 2024 by the authors. Licensee MDPI, Basel, Switzerland. This article is an open access article distributed under the terms and conditions of the Creative Commons Attribution (CC BY) license (https://creativecommons.org/licenses/by/4.0/).
Share and Cite
Alhumud, A.A.; Elshaer, I.A. Social Commerce and Customer-to-Customer Value Co-Creation Impact on Sustainable Customer Relationships. Sustainability 2024, 16, 4237. https://doi.org/10.3390/su16104237
Alhumud AA, Elshaer IA. Social Commerce and Customer-to-Customer Value Co-Creation Impact on Sustainable Customer Relationships. Sustainability. 2024; 16(10):4237. https://doi.org/10.3390/su16104237
Chicago/Turabian StyleAlhumud, Abdullah A., and Ibrahim A. Elshaer. 2024. "Social Commerce and Customer-to-Customer Value Co-Creation Impact on Sustainable Customer Relationships" Sustainability 16, no. 10: 4237. https://doi.org/10.3390/su16104237
APA StyleAlhumud, A. A., & Elshaer, I. A. (2024). Social Commerce and Customer-to-Customer Value Co-Creation Impact on Sustainable Customer Relationships. Sustainability, 16(10), 4237. https://doi.org/10.3390/su16104237

