A New Restoration Strategy in Microgrids after a Blackout with Priority in Critical Loads
Abstract
1. Introduction
2. Past Blackouts and Future Threats for the Power Systems
3. Microgrid Development and Their Value to the Power System
4. Problem Setup
- Distribution systems function radially, yet have a mesh structure. As a result, it is presumable that the distribution topology is radial following the blackout.
- All the simulation instances involve DGs running in islanded mode since the main grid power is unavailable following the catastrophic event.
- The MGs would use their reserve power to power the other essential loads on the distribution feeder they are connected to after first serving their own critical loads.
- The combined output of the distributed generation inside the MGs, which is constant, and the reserve energy for the duration of a simulation case make up the expected power output of the MGs.
- Open/close switches are present on distribution lines.
- The loads are fixed amounts based on their highest demand.
- The restoration method is decided on just once, just after the extreme event, and is kept the same until the main grid power is restored to avoid frequent switching operations.
4.1. Electric Load Weight Evaluating Process Using Multi-Criteria Decision Making
- Sij: the value of the criterion j, after standardization, of the load i.
- Xij: the value of the criterion j for the load i.
4.2. Evaluation of Distributed Generation (DG) and Black Start
- i.
- The output power of DGs is variable. Using wind power and solar power as examples, the output will vary depending on wind speed and light intensity.
- ii.
- iii.
- DGs start up without the need for an external power supply. Using a wind turbine, when the wind speed meets the minimal need, energy is created automatically without the need for external power.
- iv.
- The cylinder temperature divides the startup of typical coal or gas power plants into cold, warm, and hot start. As a result, the traditional power system’s BS strategy must consider the beginning time limits of thermal power producing units. DGs, on the other hand, are not limited by beginning times; hence, MG recovery times are lower.
- Create an assessment matrix
- Indices normalization
- Calculation of the index weight
- Receive a complete score
- X: the evaluation matrix.
- ω: the weight vector.
4.3. Mathematical Formulation
4.3.1. Objective Function
- F: the objective function.
- i: node number.
- k: index for MGs.
- N: total node number in the distribution network.
- wi: priority weighting factor of critical loads.
- ri: critical load status variable at node i.
- lk: denotes the statues of MG k, which should be either 0 or 1.
4.3.2. Power Flow Constraints
- : active power flowing from MG k to node i.
- : reactive power flowing from MG k to node i.
- : voltage at node i which is supplied by MG k.
- V0: nominal voltage.
- : variable node–MG assignment.
- Pi: active power that node i demands.
- Qi: reactive power that node i demands.
- j: index for children nodes.
- N: node number.
- Y: set of children nodes .
- rij: resistance between nodes i and j.
- xij: reactance between nodes i and j.
4.3.3. Operation Constraints
- : capacity of active power of MG k (in kW).
- : capacity of reactive power of MG k (in kVar).
4.3.4. Connectivity Constraints
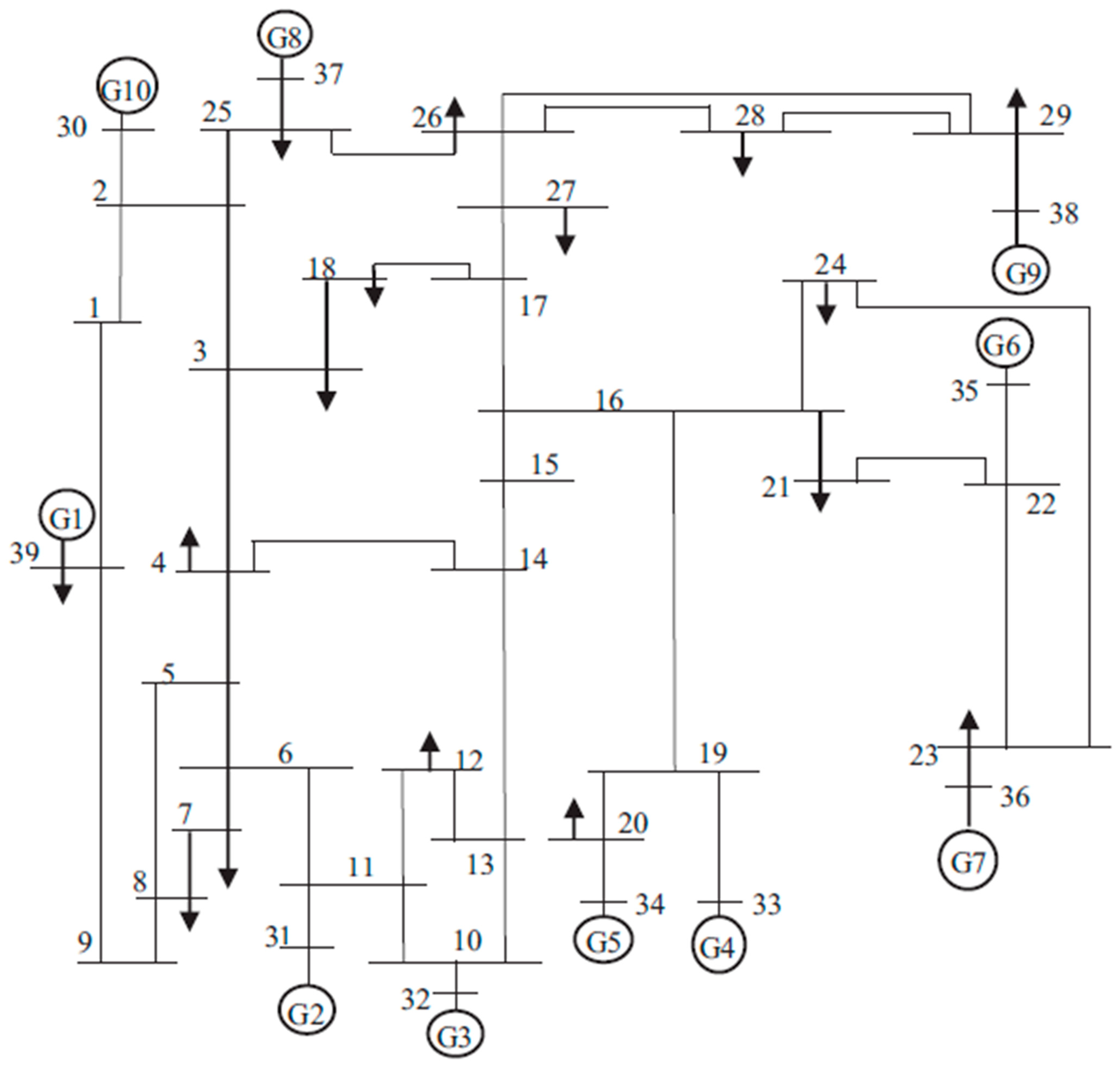
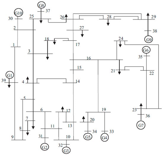
5. Numerical Results
5.1. Restoration Strategy
5.2. Simulation Results
6. Discussion
7. Conclusions
Author Contributions
Funding
Conflicts of Interest
References
- Weedy, B.M.; Cory, B.J.; Jenkins, N.; Ekanayake, J.B.; Strbac, G. Electric Power Systems, 5th ed.; Wiley: Hoboken, NJ, USA, 2012. [Google Scholar]
- ENTSO-E. Draft Network Code for Operational Security. 2012. Available online: https://eepublicdownloads.entsoe.eu/clean-documents/pre2015/consultations/Network_Code_OS/120817-AS-NC_OS-Draft_Network_Code.pdf (accessed on 30 October 2022).
- Osička, J.; Černoch, F. European energy politics after Ukraine: The road ahead. Energy Res. Soc. Sci. 2022, 91, 102757. [Google Scholar] [CrossRef]
- Liang, G.; Weller, S.R.; Zhao, J.; Luo, F.; Dong, Z.Y. The 2015 Ukraine Blackout: Implications for False Data Injection Attacks. IEEE Trans. Power Syst. 2017, 32, 3317–3318. [Google Scholar] [CrossRef]
- Sullivan, J.E.; Kamensky, D. How cyber-attacks in Ukraine show the vulnerability of the US power grid. Electr. J. 2017, 30, 30–35. [Google Scholar] [CrossRef]
- Ten, C.-W.; Yamashita, K.; Yang, Z.; Vasilakos, A.V.; Ginter, A. Impact Assessment of Hypothesized Cyberattacks on Interconnected Bulk Power Systems. IEEE Trans. Smart Grid 2018, 9, 4405–4425. [Google Scholar] [CrossRef]
- Bråten, D.P. Taser or Shock Collar? Energy as a Weapon and Interdependence in the Ukraine Crisis 2014–2015. Master’s Thesis, University of Oslo, Oslo, Norway, 2017. [Google Scholar]
- Kreishan, M.Z.; Fotis, G.P.; Vita, V.; Ekonomou, L. Distributed Generation Islanding Effect on Distribution Networks and End User Loads Using the Load Sharing Islanding Method. Energies 2016, 9, 956. [Google Scholar] [CrossRef]
- Ekonomou, L.; Fotis, G.; Vita, V.; Mladenov, V. Distributed Generation Islanding Effect on Distribution Networks and End User Loads Using the Master-Slave Islanding Method. J. Power Energy Eng. 2016, 4, 1–24. [Google Scholar] [CrossRef]
- Fotis, G.; Dikeakos, C.; Zafeiropoulos, E.; Pappas, S.; Vita, V. Scalability and Replicability for Smart Grid Innovation Projects and the Improvement of Renewable Energy Sources Exploitation: The FLEXITRANSTORE Case. Energies 2022, 15, 4519. [Google Scholar] [CrossRef]
- Zafeiropoulou, M.; Mentis, I.; Sijakovic, N.; Terzic, A.; Fotis, G.; Maris, T.I.; Vita, V.; Zoulias, E.; Ristic, V.; Ekonomou, L. Forecasting Transmission and Distribution System Flexibility Needs for Severe Weather Condition Resilience and Outage Management. Appl. Sci. 2022, 12, 7334. [Google Scholar] [CrossRef]
- Sijakovic, N.; Terzic, A.; Fotis, G.; Mentis, I.; Zafeiropoulou, M.; Maris, T.I.; Zoulias, E.; Elias, C.; Ristic, V.; Vita, V. Active System Management Approach for Flexibility Services to the Greek Transmission and Distribution System. Energies 2022, 15, 6134. [Google Scholar] [CrossRef]
- Ghaithi, H.M.; Fotis, G.; Vita, V. Techno-Economic Assessment of Hybrid Energy Off-Grid System—A Case Study for Masirah Island in Oman. Int. J. Power Energy Res. 2017, 11, 103–116. [Google Scholar] [CrossRef]
- Sambhi, S.; Sharma, H.; Kumar, P.; Fotis, G.; Vita, V.; Ekonomou, L. Techno-Economic Optimization of an Off-Grid Hybrid Power Generation for SRM IST, Delhi-NCR Campus. Energies 2022, 15, 7880. [Google Scholar] [CrossRef]
- Wu, Z.; Zhang, D.; Lin, X. Research on the Extended Black-Start Scheme of Power System with Microgrid. IJREAT Int. J. Res. Eng. Adv. Technol. 2016, 4, 203–215. [Google Scholar]
- Xu, Z.; Yang, P.; Zheng, Q.; Zeng, Z. Study on black start strategy of microgrids with PV and multiple energy storage systems. In Proceedings of the IEEE International Conference on Electrical Machines and Systems, Pattaya, Thailand, 25–28 October 2016; pp. 402–408. [Google Scholar]
- Moreira, C.L.; Resende, F.O.; Lopes, J.A.P. Using Low Voltage MicroGrids for Service Restoration. IEEE Trans. Power Syst. 2007, 22, 395–403. [Google Scholar] [CrossRef]
- Cai, N.; Xu, X.; Mitra, J. A hierarchical multi-agent control scheme for a black start-capable microgrids. In Proceedings of the IEEE Power and Energy Society General Meeting, Detroit, MI, USA, 24–29 July 2011; pp. 1–7. [Google Scholar]
- Lopes, J.A.P.; Moreira, C.L.; Madureira, A.G.; Resende, F.O.; Wu, X.; Jayawarna, N.; Zhang, Y.; Jenkins, N.; Kanellos, F.; Hatziargyriou, N. Control strategies for microgrids emergency operation. In Proceedings of the IEEE International Conference on Future Power Systems, Amsterdam, The Netherlands, 18 November 2005; pp. 1–6. [Google Scholar]
- Liu, Y.; Gu, X.P. Skeleton-network reconfiguration based on topological characteristics of scale-free networks and discrete particle swarm optimization. IEEE Trans. Power Syst. 2007, 22, 1267–1274. [Google Scholar] [CrossRef]
- Zhang, X.L.; Liang, H.P.; Zhu, T.; Zhao, C.; Li, W.; Gu, X. Optimization of power network reconfiguration based on fuzzy chance constrained programming. Autom. Electr. Power Syst. 2015, 39, 68–74. [Google Scholar] [CrossRef]
- Cao, X.; Wang, H.T.; Liu, Y.T. A hierarchical collaborative optimization method for transmission network restoration. Proc. CSEE 2015, 35, 4906–4917. [Google Scholar]
- Mota, A.A.; Mota, M.T.M.; Morelato, A. Visualization of power system restoration plans using CPM/PERT graphs. IEEE Trans. Power Syst. 2007, 22, 1322–1329. [Google Scholar] [CrossRef]
- Duffey, R.B.; Ha, T. The probability and timing of power system restoration. IEEE Trans. Power Syst. 2013, 28, 3–9. [Google Scholar] [CrossRef]
- Fotis, G.; Vita, V.; Maris, T.I. Risks in the European Transmission System and a Novel Restoration Strategy for a Power System after a Major Blackout. Appl. Sci. 2023, 13, 83. [Google Scholar] [CrossRef]
- Haes Alhelou, H.; Hamedani-Golshan, M.E.; Njenda, T.C.; Siano, P. A Survey on Power System Blackout and Cascading Events: Research Motivations and Challenges. Energies 2019, 12, 682. [Google Scholar] [CrossRef]
- IEC. Microgrids for Disaster Preparedness and Recovery—With Electricity Continuity Plans and Systems. 2014. Available online: https://www.iec.ch/basecamp/microgrids-disaster-preparedness-and-recovery-electricity-continuity-plans-and-systems (accessed on 24 October 2022).
- Hatziargyriou, N.; Amantegui, J.; Andersen, B.; Armstrong, M.; Boss, P.; Dalle, B.; De Montravel, G.; Negri, A.; Nucci, C.A.; Southwell, P. Cigre wg network of the future, electricity supply systems of the future. Electra 2011, 256, 42–49. [Google Scholar]
- CEN/CENELEC/ETSI Joint Working Group (2011), Final Report on Standards for Smart Grids. Available online: https://www.etsi.org/images/files/Report_CENCLCETSI_Standards_Smart_Grids.pdf (accessed on 24 October 2022).
- Energy Independence and Security Act of 2007: Title XIII—Smart Grid, Public Law 110–140, 110th Congress of the United States. December 2007. Available online: https://www.govinfo.gov/content/pkg/PLAW-110publ140/pdf/PLAW-110publ140.pdf (accessed on 24 October 2022).
- Slootweg, C.J.; Montes, C.; Portela; Morren, J. Smart grids—Intelligence for sustainable electrical power systems. In Proceedings of the 33rd IEEE International Telecommunications Energy Conference (INTELEC), Amsterdam, The Netherlands, 9–13 October 2011; pp. 1–8. [Google Scholar]
- Wang, W.; Xu, Y.; Khanna, M. A survey on the communication architectures in smart grid. Comput. Netw. 2011, 55, 3604–3629. [Google Scholar] [CrossRef]
- Wu, F.F.; Moslehi, K.; Bose, A. Power System Control Centers: Past, Present, and Future. Proc. IEEE 2005, 93, 1890–1908. [Google Scholar] [CrossRef]
- Ekanayake, J.; Liyanage, K.; Wu, J.; Yokoyama, A.; Jenkins, N. Smart Grid: Technology and Applications; John Wiley and Sons: New York, NY, USA, 2012. [Google Scholar]
- Farhangi, H. The path of the smart grid. IEEE Power Energy Mag. 2010, 8, 18–28. [Google Scholar] [CrossRef]
- Liu, Y.; Fan, R.; Terzija, V. Power system restoration: A literature review from 2006 to 2016. J. Mod. Power Syst. Clean Energy 2016, 4, 332–341. [Google Scholar] [CrossRef]
- Sidhu, T.S.; Tziouvaras, D.A.; Apostolov, A.P.; Castro, C.H.; Chano, S.R.; Horowitz, S.H.; Kennedy, W.O.; Kim, S.; Martilla, R.J. Protection issues during system restoration. IEEE Trans. Power Deliv. 2005, 20, 47–56. [Google Scholar] [CrossRef]
- Noludwe, S.; Folly, Κ.A. Using Microgrids for Critical Load Restoration in Distribution Systems. IFAC-PapersOnLine 2020, 53, 12894–12899. [Google Scholar] [CrossRef]
- Wang, M.; Wu, T. Load restoration optimization based on entropy weight method. In Proceedings of the IEEE International Conference on Power and Renewable Energy (ICPRE), Shanghai, China, 21–23 October 2016; pp. 368–372. [Google Scholar] [CrossRef]
- Li, J.; Ma, X.-Y.; Liu, C.-C.; Schneider, K.P. Distribution System Restoration with Microgrids Using Spanning Tree Search. IEEE Trans. Power Syst. 2014, 29, 3021–3029. [Google Scholar] [CrossRef]
- Rehman, A.U.; Abidi, M.H.; Umer, U.; Usmani, Y.S. Multi-Criteria Decision-Making Approach for Selecting Wind Energy Power Plant Locations. Sustainability 2019, 11, 6112. [Google Scholar] [CrossRef]
- Fotis, G.; Kontargyri, V.T.; Gonos, I.F.; Stathopulos, I.A. Selection of the Optimal Insulator Type for a new Overhead Transmission Line, using the Method of the Multicriterial Decision Making. In Proceedings of the 38th International Universities Power Engineering Conference (UPEC 2003), Thessaloniki, Greece, 1–3 September 2003; pp. 101–104. [Google Scholar]
- Zhou, M.; Liu, X.-B.; Yang, J.-B.; Chen, Y.-W.; Wu, J. Evidential reasoning approach with multiple kinds of attributes and entropy-based weight assignment. Knowl.-Based Syst. 2019, 163, 358–375. [Google Scholar] [CrossRef]
- Li, D.; Zhao, B.; Wu, Z.; Zhang, X.; Zhang, L. An improved droop control strategy for low-voltage microgrids based on distributed secondary power optimization control. Energies 2017, 10, 1347. [Google Scholar] [CrossRef]
- Malik, S.M.; Ai, X.; Sun, Y.; Zhengqi, C.; Shupeng, Z. Voltage and frequency control strategies of hybrid AC/DC microgrids: A review. IET Gener. Transm. Distrib. 2017, 11, 303–313. [Google Scholar] [CrossRef]
- Xiao, Z.; Li, T.; Huang, M.; Shi, J.; Yang, J.; Yu, J.; Wu, W. Hierarchical MAS based control strategy for microgrids. Energies 2010, 3, 8–9. [Google Scholar] [CrossRef]
- Adibi, M.M.; Kafka, R.J.; Milanicz, D.P. Expert system requirements for power system restoration. IEEE Trans. Power Syst. 1994, 9, 1592–1600. [Google Scholar] [CrossRef]
- Sarwar, S.; Mokhlis, H.; Othman, M.; Muhammad, M.A.; Laghari, J.A.; Mansor, N.N.; Mohamad, H.; Pourdaryaei, A. A Mixed Integer Linear Programming Based Load Shedding Technique for Improving the Sustainability of Islanded Distribution Systems. Sustainability 2020, 12, 6234. [Google Scholar] [CrossRef]
- Yip, J.; Garcia, M.; Pierre, B.; Kutanoglu, E.; Santoso, S. Optimal Black-Start Restoration Assisted by Mobile Energy Storage. In Proceedings of the IEEE Power & Energy Society General Meeting (PESGM), Denver, CO, USA, 17–21 July 2022; pp. 1–5. [Google Scholar] [CrossRef]
- Martν, J.R.; Ahmadi, H.; Bashualdo, L. Linear power-flow formulation based on a voltage-dependent load model. IEEE Trans. Power Deliv. 2013, 28, 1682–1690. [Google Scholar] [CrossRef]
- Montoya, O.D.; Grisales-Norena, L.; Gonzalez-Montoya, D.; Ramos-Paja, C.; Garces, A. Linear power flow formulation for low-voltage DC power grids. Electr. Power Syst. Res. 2018, 163, 375–381. [Google Scholar] [CrossRef]
- Montoya, O.D.; Gil–González, W.; Grisales–Noreña, L.F. Linear–based Newton–Raphson Approximation for Power Flow Solution in DC Power Grids. In Proceedings of the 9th IEEE Power, Instrumentation and Measurement Meeting (EPIM), Salto, Uruguay, 14–16 November 2018; pp. 1–6. [Google Scholar] [CrossRef]
- Liu, K.; Wang, C.; Wang, W.; Chen, Y.; Wu, H. Linear power flow calculation of distribution networks with distributed generation. IEEE Access 2019, 7, 44686–44695. [Google Scholar] [CrossRef]
- Baran, M.E.; Wu, F.F. Network reconfiguration in distribution systems for loss reduction and load balancing. IEEE Trans. Pow. Del. 1989, 4, 1401–1407. [Google Scholar] [CrossRef]
- Athay, T.; Podmore, R.; Virmani, S. A Practical Method for the Direct Analysis of Transient Stability. IEEE Trans. Power Appar. Syst. 1979, PAS–98, 573–584. [Google Scholar] [CrossRef]
- Liu, W.; Lin, Z.; Wen, F.; Chung, C.Y.; Xue, Y.; Ledwich, G. Sectionalizing strategies for minimizing outage durations of critical loads in parallel power system restoration with bi-level programming. Electr. Power Energy Syst. 2015, 71, 327–334. [Google Scholar] [CrossRef]
- Quiros-Tortos, J.; Terzija, V. A graph theory based new approach for power system restoration. In Proceedings of the IEEE Power Technology, Grenoble, France, 16–20 June 2013; pp. 1–6. [Google Scholar]
- Lin, Z.Z.; Wen, F.S.; Wong, K.P.; Zhou, H. Division algorithm and interconnection strategy of restoration subsystems based on complex network theory. IET Gener. Transm. Distrib. 2011, 5, 674–683. [Google Scholar] [CrossRef]






| Date | Country/Region | Outage Cause | Affected People in Millions | Duration |
|---|---|---|---|---|
| February 2021 | USA | Loss of generation due to cold weather | 4.5 | 4 days |
| August 2019 | Indonesia | Fault in the transmission system, affecting Jakarta | 21.3 | 9 h |
| June 2019 | Uruguay | Cascading failures due to bad weather conditions | 3.4 | 4 h |
| December 2018 | Canada | High winds (up to 100 km/h) | 0.6 | 4 h |
| July 2018 | Azerbaijan | Unexpectedly high temperatures | 8 | 8 h |
| March 2018 | Brazil | Transmission line failure | 10 | 1 h |
| January 2018 | Sudan | Cascading failures | 41.5 | 1 day |
| September 2017 | USA | Hurricanes Maria & Irma | 6.7 | 10 days |
| March 2017 | USA | High winds (up to 100 km/h) | 1 | 9 days |
| June 2016 | Kenya | Transformer short circuit due to animal approach | 10 | 4 h |
| March 2016 | Sri Lanka | Severe thunderstorm | 10 | 16 h |
| December 2015 | Ukraine | Cyber-attack | 0.2 | 6 h |
| November 2015 | Ukraine | Power system failure | 1.2 | 6 h |
| March 2015 | Turkey | Power system failure | 70 | 4 h |
| January 2015 | Pakistan | Plant technical fault | 140 | 2 h |
| November 2014 | Bangladesh | HVDC station outage | 150 | 1 day |
| August 2013 | Philippines | Voltage collapse | 8 | 12 h |
| May 2013 | Thailand | Lightning strike | 8 | 10 h |
| May 2013 | Vietnam | Crane operator | 10 | 10 h |
| October 2012 | USA | Hurricane Sandy | 8 | 8 days |
| July 2012 | India | Cascading failure | 620 | 12 h |
| September 2011 | USA | Cascading failure caused by the loss of a 500 kV line and subsequent operational error | 2.7 | 12 h |
| November 2008 | Western Europe | Cascading failure caused by poor planning of power systems operations | 15 | 2 h |
| August 2005 | Indonesia | Cascading failure caused by loss of a single line | 100 | 7 h |
| September 2003 | Italy | Cascading failure caused by the loss of a single line due to a storm | 56 | 12 h |
| August 2003 | USA, Canada | Series of faults caused by tree falls on power lines in combination with human error and software failure | 55 | 4 days |
| January 2001 | India | Substation failure | 226 | 12 h |
| Assessment j Criterion → Alternative Load (i) ↓ | 1 | 2 | 3 | … | n |
|---|---|---|---|---|---|
| 1 | X11 | X12 | X13 | … | X1n |
| 2 | X21 | X22 | X23 | … | X2n |
| 3 | X31 | X32 | X33 | … | X3n |
| … | … | … | … | … | … |
| m | Xm1 | Xm2 | Xm3 | … | Xmn |
| Weight of the criterion → | W1 | W2 | W3 | … | Wn |
| Node No | DG | DG Type | Output (kW) | Starting Time (min) | Load Capacity (%/min) | SOC | Black Start DG | Control Strategy | Score |
|---|---|---|---|---|---|---|---|---|---|
| 39 | G1 | Wind turbines with no energy storage | 570 | 3.50 | 6.28 | 0.0 | NO | PQ | 0.25698 |
| 31 | G2 | Wind turbines with no energy storage | 650 | 4.80 | 4.10 | 0.0 | NO | PQ | 0.26789 |
| 32 | G3 | Battery | 630 | 3.90 | 4.02 | 0.7 | YES | V/f | 0.81546 |
| 33 | G4 | Wind turbines with no energy storage | 506 | 3.40 | 6.02 | 0.0 | NO | PQ | 0.27456 |
| 34 | G5 | PV without energy storage | 650 | 4.10 | 4.31 | 0.0 | NO | PQ | 0.28974 |
| 35 | G6 | Micro gas turbine | 560 | 4.70 | 4.02 | 1.0 | YES | V/f | 0.94587 |
| 36 | G7 | PV without energy storage | 540 | 4.10 | 4.31 | 0.0 | NO | PQ | 0.28758 |
| 37 | G8 | Wind turbines with no energy storage | 830 | 3.80 | 6.73 | 0.0 | NO | PQ | 0.27895 |
| 38 | G9 | PV without energy storage | 1000 | 4.30 | 4.71 | 0.0 | NO | PQ | 0.28654 |
| 3 | G10 | PV with energy storage | 250 | 4.20 | 3.89 | 0.8 | YES | V/f | 0.74658 |
| Node No. | Importance Degree of the Node | Node No. | Importance Degree of the Node | Node No. | Importance Degree of the Node |
|---|---|---|---|---|---|
| 1 | 0.4997 | 14 | 0.6593 | 27 | 0.7499 |
| 2 | 0.5005 | 15 | 0.7002 | 28 | 0.7509 |
| 3 | 0.7539 | 16 | 0.7109 | 29 | 0.7520 |
| 4 | 0.7527 | 17 | 0.7255 | 30 | 0.4250 |
| 5 | 0.5768 | 18 | 0.7636 | 31 | 0.5999 |
| 6 | 0.5799 | 19 | 0.6293 | 32 | 0.4652 |
| 7 | 0.7452 | 20 | 0.7485 | 33 | 0.5492 |
| 8 | 0.7399 | 21 | 0.7598 | 34 | 0.5559 |
| 9 | 0.6435 | 22 | 0.7386 | 35 | 0.4359 |
| 10 | 0.4793 | 23 | 0.7496 | 36 | 0.5656 |
| 11 | 0.5876 | 24 | 0.7589 | 37 | 0.5099 |
| 12 | 0.7631 | 25 | 0.5198 | 38 | 0.5293 |
| 13 | 0.6097 | 26 | 0.7590 | 39 | 0.7390 |
| Black Start DGs | DGs to Be Restored | Critical Loads to Be Restored | Optimal Restoration Path |
|---|---|---|---|
| DG10 | DG8 | 18 | 30→2→25→37 |
| DG1 | 30→2→1→39 | ||
| DG9 | 30→2→25→26→28→29→38 | ||
| DG6 | DG7 | 2 | 35→22→23→36 |
| DG4 | 35→22→21→16→19→33 | ||
| DG5 | 35→22→21→16→19→20→34 | ||
| DG3 | DG2 | 12 | 32→10→11→31 |
| Method | Island No | Generation Bus | Total Energizing Time (min) |
|---|---|---|---|
| Proposed method | 1 | 31, 32 | 115 |
| 2 | 33, 34, 35, 36 | 145 | |
| 3 | 30, 37, 39 | 165 | |
| Ref [56] | 1 | 31, 32 | 165 |
| 2 | 33, 34, 35, 36 | 185 | |
| 3 | 30, 37, 38, 39 | 200 | |
| Ref [57] | 1 | 31, 32, 39 | 195 |
| 2 | 30, 37, 38 | 195 | |
| 3 | 33, 34, 35, 36 | 180 | |
| Ref [58] | 1 | 31, 32, 39 | 195 |
| 2 | 30, 37, 38 | 195 | |
| 3 | 33, 34, 35, 36 | 180 |
Disclaimer/Publisher’s Note: The statements, opinions and data contained in all publications are solely those of the individual author(s) and contributor(s) and not of MDPI and/or the editor(s). MDPI and/or the editor(s) disclaim responsibility for any injury to people or property resulting from any ideas, methods, instructions or products referred to in the content. |
© 2023 by the authors. Licensee MDPI, Basel, Switzerland. This article is an open access article distributed under the terms and conditions of the Creative Commons Attribution (CC BY) license (https://creativecommons.org/licenses/by/4.0/).
Share and Cite
Vita, V.; Fotis, G.; Pavlatos, C.; Mladenov, V. A New Restoration Strategy in Microgrids after a Blackout with Priority in Critical Loads. Sustainability 2023, 15, 1974. https://doi.org/10.3390/su15031974
Vita V, Fotis G, Pavlatos C, Mladenov V. A New Restoration Strategy in Microgrids after a Blackout with Priority in Critical Loads. Sustainability. 2023; 15(3):1974. https://doi.org/10.3390/su15031974
Chicago/Turabian StyleVita, Vasiliki, Georgios Fotis, Christos Pavlatos, and Valeri Mladenov. 2023. "A New Restoration Strategy in Microgrids after a Blackout with Priority in Critical Loads" Sustainability 15, no. 3: 1974. https://doi.org/10.3390/su15031974
APA StyleVita, V., Fotis, G., Pavlatos, C., & Mladenov, V. (2023). A New Restoration Strategy in Microgrids after a Blackout with Priority in Critical Loads. Sustainability, 15(3), 1974. https://doi.org/10.3390/su15031974

