Abstract
Housing recovery, especially for vulnerable populations, can be a challenging process. Questions regarding whether to rebuild damaged housing and whether to restore it to its previous state or to build back better must be answered. In the United States, Long-Term Recovery Groups (LTRGs) play a crucial role in channeling assistance to vulnerable community members as they embark on housing recovery. However, the experiences of LTRGs have been understudied. To address this gap, the study utilizes interviews with a diverse range of LTRG members and develops an agent-based model following the Overview, Design concepts, and Details (ODD) protocol. The results highlight the consequences of adopting or not adopting a Build Back Better (BBB) approach in post-disaster recovery. Communities do not uniformly adhere to the same reconstruction approach, as evidenced by insights from LTRG interviews. BBB implementation is uneven in US LTRGs. BBB has higher initial costs but lower long-term costs because it increases community resilience and sustainability.
1. Introduction
After a natural disaster strikes, communities face recovery choices and challenges, including whether to rebuild or not and how to rebuild [1]. A range of natural and human-made elements can influence the extent and intensity of disasters, and increased intensity of disasters is anticipated to be one of the consequences of climate change [2]. Our focus in this study is on recovery by vulnerable populations from flooding, a disaster influenced by both human development and climate [3]. Flooding directly affects well-being by causing displacement [4,5]. The aftermath of a flooding disaster presents many challenges, making the management of projects aimed at post-disaster housing recovery (PDHR) a complex endeavor [6,7,8].
One framework for post-disaster recovery is the Building Back Better (BBB) philosophy [9]. BBB aspires to be a transformative approach. Its purpose is to address the vulnerabilities that contributed to the extent of the devastation, strengthening communities against potential future disasters [9]. Ideally, planning for housing and societal change in the wake of a disaster can assist communities in overcoming inequalities [10,11]. Advocates urge that BBB can help avoid future reconstructions [12], thereby potentially saving billions of dollars in future disaster recovery costs [13].
Vulnerable populations face amplified disaster and reconstruction challenges because of their limited capacity to cope and recover. In the United States, Long-Term Recovery Groups (LTRG) work with members of these populations. This paper contributes to the body of knowledge on disaster recovery by bringing together agent-based simulations with in-depth interviews of LTRG members in the United States. The model sheds light on the repercussions of inadequate implementation of BBB. Additionally, it underscores the inherent trade-offs associated with varying reconstruction strategies. By analyzing the BBB method and employing agent-based simulation, this study aims to enhance our comprehension of LTRG stakeholder interactions and their ramifications for resilience and recovery.
We develop and test three hypotheses: 1. Implementation of Build Back Better is uneven in United States LTRGs. 2. In the long term, utilizing Build Back Better could reduce costs. 3. In the short term, Build Back Better is more costly and is consequently more difficult for resource-constrained recovery assistance groups to implement.
This paper begins with an overview of the background of post-disaster housing recovery (PDHR) and Build Back Better (BBB). It then proceeds in Study 1 to a discussion of the interview methodology and key interview results to be incorporated into the PDHR agent-based model. The model itself is then developed in Study 2 using the Overview, Design concepts, and Details (ODD) protocol [14], and model results and validation checks are then examined. We conclude with a discussion of some of the key challenges of achieving BBB in the context of PDHR efforts led by LTRGs and reasons for optimism and caution concerning the feasibility of the approach.
2. Literature Review
This study builds upon and contributes to several bodies of literature, including disaster and risk management, disaster recovery and BBB, the role of LTRGs, and agent-based modeling. In this section, we review key elements of the literature in these areas. The key unanswered puzzles in the literature include whether and to what extent LTRGs contribute to BBB and the key reasons for use or non-use of a BBB approach by LTRGs and other post-disaster recovery efforts.
Many challenges develop in the aftermath of a catastrophe, creating obstacles for PDHR project management, including efficient coordination of resources [15], establishment of appropriate objectives [16], funding, supply chains, and labor shortages. Interventions may not achieve their intended benefits if they do not manage these challenges well [6,17]. The difficulties in managing policy development and execution could be linked to disaster governance [18], as well as the alignment of federal and local policies [12,19]. Establishing permanent housing is a crucial element of post-disaster housing recovery (PDHR) as it significantly affects community resilience, social and economic rehabilitation, and many related recovery initiatives [20,21].
If the PDHR risks and obstacles are inadequately handled, they can undermine housing recovery plans [12,22], leading to delay and displacement [12,23] that violate expectations for a reasonable recovery period [24] and producing an incomplete and unequal recovery, particularly in socially disadvantaged regions [10,25]. Responding effectively to these challenges puts a premium on effective coordination across levels of government, as local governments often lack the resources for recovery on their own [12,26,27,28], even as they necessarily play a critical role in mitigating disaster-related damages [29,30]. Those involved in PDHR face the challenge of minimizing recovery duration and expenses while mitigating adverse community effects, as well as the challenge of seeking to reduce vulnerability to future hazards, making for a challenging post-disaster recovery task [24,31].
Build Back Better (BBB) potentially makes of disasters an opportunity. Ideally, the integration of disaster risk management and climate change adaptation through BBB will enhance resilience for unforeseen challenges, thereby contributing to long-term sustainability in the face of the challenges posed by climate change [2,32]. Interest in resilience across various levels has been generated because of the desire to proactively enhance infrastructure and community sustainability, mitigating losses from natural hazards [12,24,33]. In a report prepared for the World Bank, Hallgate et al. [13] estimated that the annual benefits of building back better could be as much as USD 173 billion annually. Embracing a comprehensive approach that encompasses financial and political aspects strategically in response to disasters might yield positive outcomes, fostering safer and more resilient societies [34]. Ideally, such programs can swiftly and efficiently deliver aid to households in crisis while also contributing to long-term poverty alleviation [35] in a high-quality community-appropriate recovery strategy [36,37] that builds resilience [38].
Establishing BBB as a strategy for reconstruction and recovery may offer benchmarks for disaster risk reduction (DRR), community recovery, and efficient and/or effective strategy implementation [39,40,41]. BBB aims to go beyond immediate lifesaving and alleviation of suffering [42] by making of the reconstruction phase an opportunity to tackle and rectify vulnerabilities within communities [40,43]. The aim is to avoid reconstructing with the same vulnerabilities and to enhance conditions [42].
In the United States, Long-Term Recovery Groups (LTRGs) are established by the state/local Voluntary Organizations Active in Disaster (VOADs), drawing on members of the community and thus comprising diverse local stakeholders including community members and VOADs. These groups are typically established with support from the United States Federal Emergency Management Agency (FEMA). These groups help initiate permanent housing reconstruction and planning. This process aims for a recovery that is more sustainable and resilient [12,44]. There has been limited effort by researchers to seek insights from LTRG participants regarding disaster recovery planning, but determining requirements and obstacles is critical for understanding the challenges of applying BBB to each unique situation [36,45]. Previous research suggests that insights from LTRG members regarding recovery planning underscore the critical role of resilient recovery within PDHR [45]. However, it is unclear whether LTRGs effectively utilize BBB, despite its potential value for long-term recovery. For LTRGs, it is possible, for instance, that recovery of a secure and private residence, as well as continuity of employment and other income sources, may take precedence over BBB considerations. Even if the aspiration for BBB is widespread in LTRGs, it might not be consistently prioritized because of perceived trade-offs involving recovery speed and costs. No previous research speaks comprehensively to these questions, and we will begin to fill this gap in Study 1 below.
Our search for answers to these questions is aided by the construction of an agent-based model built based upon interviews with LTRG members in Study 2. Agent-based modeling (ABM) can simulate complex systems by representing individual agents with distinct characteristics, interactions, and decision-making abilities [46]. Policymakers and scholars can gain invaluable insights into the dynamics of resource allocation, planning, and resiliency over time by using ABM in the context of PDHR and BBB philosophy [47]. The traditional approach to disaster recovery often overlooks the interactions that shape how communities evolve and rebuild. However, ABM adopts a perspective that allows us to understand how the decisions of individual agents, such as homeowners, local authorities, and aid organizations, shape the recovery trajectory together [48].
We use an ABM approach because it has the flexibility to model the interactions and decisions of the diverse agents involved in the PDHR process. In PDHR, it is very common to have different stakeholders involved in the process, such as government agencies, non-government agencies, contractors, and homeowners [49], and this modeling technique can adapt to such scenarios. The agent-based model was chosen over System Dynamics (SD) because SD would have less capacity to capture individual-level behavior and variability [50]. Agent-based modeling was chosen over Monte Carlo Simulation (MCS) because, for a PDHR scenario that involves different agents, MCS will not necessarily capture the interactions and emergent behavior of the agents [51].
Agent-based models have been applied in a wide range of disaster response areas, including emergency evacuation scenarios [43,52], shelter awareness [53], post-disaster recovery across various urban settings [48], and emergent properties concerning disaster severity [54]. Among the models most similar in spirit to the one we built is one using a bottom-up multi-agent-based model that replicates stakeholders’ decision-making processes and integrates established vulnerability indicators into stakeholders’ objective functions, effectively guiding reconstruction initiatives [55]. Models demonstrate the interactions between individual, community, and organizational decisions, showing how internal and external interactions significantly impact household decisions and mold the trajectory of recovery progress [47]. Models can potentially facilitate the creation of a comprehensive disaster management framework to aid decision makers in estimating the impact of natural catastrophes on housing [56].
The model developed here simulates the recovery process, offering LTRGs the opportunity of applying a BBB philosophy to varying degrees, thus providing a way to theorize and extrapolate based upon the information provided by the LTRG interviews. It includes the key choices LTRG members indicate they experienced and provides a means to examine key trade-offs between different PDR recovery strategies as articulated by LTRG members. There are similarities between our model and prior models. For instance, as Eid and El-Adaway [55] and Nasrazadani and Mahsuli [56] addressed with their models, we model disaster recovery facing risk and vulnerabilities, and as Moradi and Nejat [47] focused on, we also highlight the importance of PDHR funding. Our model is unique in part because our model-building process involves developing a model for resilient PDHR based on the experiences of LTRG members using an agent-based model technique. It is also unique relative to those prior models in its focus on the consequences of utilizing (or not) BBB.
3. Study 1: Long-Term Recovery Group Interview Methodology
Long-Term Recovery Groups (LTRGs) sit at a critical intersection between governmental and community-led efforts at disaster recovery. The perspectives of their members are therefore potentially a rich source of insight concerning BBB challenges and opportunities. Nevertheless, there is not enough research focused on how to facilitate PDHR in flood-prone areas, especially research examining a Build Back Better philosophy for sustainable, resilient disaster recovery that involves LTRG members. The extant research on LTRGs consists of two case studies: one focused on New York, and the other on a Texas county [50,57].
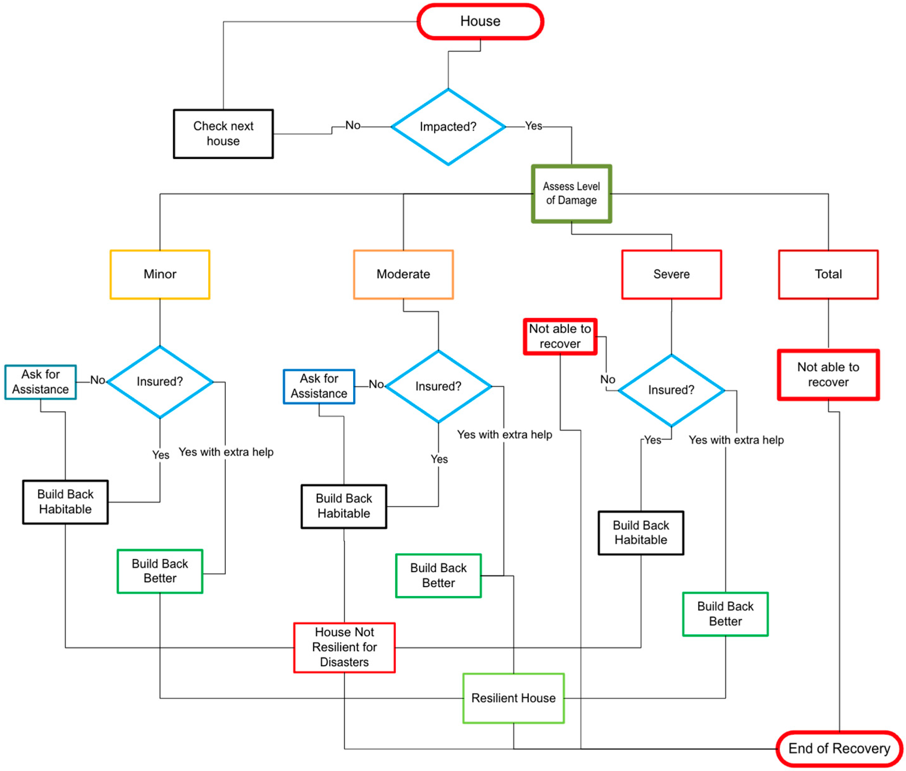
Figure 1 illustrates a basic activity flow of the disaster recovery process focusing on building back to a habitable state or Build Back to Better (resilient). As will be developed in more detail below in the discussion of the model, this diagram provides a visual representation of the model and the interactions among the different actors/agents. After a disaster takes place, the owners of damaged houses must decide whether to rebuild (and whether to build back better) with choices that are influenced by the availability of resources from insurance and aid from groups such as LTRGs.
Figure 1.
Flow chart of Post-Disaster Housing Recovery (source: authors).
Long-Term Recovery Groups (LTRGs) are commonly established with support from the United States Federal Emergency Management Agency (FEMA), usually following a natural disaster, to facilitate and organize community initiatives for disaster recovery. These groups work with vulnerable populations, facilitating recovery by coordinating the efforts of volunteer organizations, charities, and community stakeholders. The data for this study were gathered by interviewing LTRG community members in ten coastal states, three non-coastal states, and the US territory of Puerto Rico. The focus was on the LTRG involved in managing significant flooding disasters that transpired between 2017 and 2022.
Initial contacts were made through a comprehensive search of recent major federal disaster declarations in the US states and Puerto Rico that involved flooding, followed by a search of Long-Term Recovery Groups available in those states/counties. From there, all identifiable members of LTRGs were then contacted and asked to participate in an interview. LTRG members in California, Florida, Kentucky, Louisiana, Maryland, Mississippi, Nebraska, New York, North Carolina, Ohio, Puerto Rico, South Carolina, Texas, and Virginia participated. In total, 32 interviews were completed over Zoom, and transcripts were created of the interviews for subsequent analysis.
One of the key interview questions for the purposes of this paper was the following: “Did the locality have a Build Back Better philosophy that is reflected in a recovery plan?” Answers from LTRG members to this question, in the context of their answers to other questions concerning disaster response, were analyzed using NVIVO software version 12—to identify statements related to the implementation or non-implementation of Build Back Better. Out of the 32 interviews, only 23 were found to possess knowledge about the Build Back Better philosophy and provided responses that could be coded for further analysis regarding the extent to which this philosophy could be implemented. This approach allowed for a more targeted analysis of the extent to which this philosophy was perceived to be implemented based on their input. All analyses below focus on the interviewees who provided codable responses concerning BBB. (In accord with the IRB approved protocol for this study, answer to each specific interview question was voluntary. The remaining interviews either did not include answers to this question or had an answer to this question which lacked sufficient information to clearly delineate a category.)
4. Long-Term Recovery Group Interview Results Concerning BBB
The initial focus of our analysis of the LTRG interviews was to code the extent to which BBB had been applied or was being applied in the post-disaster recovery process(es) their group was engaged with. After this, we categorized the reasons provided for the strategy choice.
We analyzed the responses to gauge the extent to which participants indicated implementation of a “Build Back Better” approach in the reconstruction of homes for members of vulnerable populations in their respective areas. Figure 2 shows that approximately 1/4 of responses (25%) indicated that the focus of reconstruction efforts was to get disaster victims’ houses back to where they were, i.e., to merely “get that place habitable” or to get housing back to a place where it was “safe, sanitary and secure and addressing basic needs”. Slightly more respondents (28%) discussed reconstruction efforts that involved a limited application of Build Back Better ideas, often bounded by cost and feasibility constraints. Finally, approximately one in five respondents (19%) described recovery and reconstruction efforts that placed major emphasis on BBB. Slightly more than one quarter of respondents (28%) did not respond to the question on Build Back Better, or provided a response which could not be categorized.
Figure 2.
Categorization of LTRG members’ responses concerning implementation of Build Back Better.
As we categorized reasons for the strategy choice, three main reasons emerged from the coding for the failure to apply BBB: costs, time, and awareness. Building back better is costly both in terms of financial resources and time. Respondents often emphasized points that suggested that it “is just not realistic because of funding and capacity concerns” and that “it has been more difficult to find the money that will cover some improvements that need to be made in homes in order to make them … storm hardened.” Another respondent stated the following: “There’s not usually enough funding to let us be able to do batch mitigation type of activities. But we’d like to, but it’s usually a funding problem.” Respondents also noted that building back better was often a low priority in the initial disaster response—something that might be dealt with later when there was more time. “There’s a challenge of time to you know, how long is it going to take to improve this infrastructure, or do we just need to get something open again?” Also, some respondents emphasized that community members may misunderstand the meaning of the “100-year” flood probability estimate, thinking that “this was a 100-year flood, we will not have one for another 100 years” when this flood zone is meant to characterize probability rather than regular periodicity. Finally, some indicated that their awareness of the approach is recent, and that they planned to utilize it in future recovery efforts: “I don’t think we did. That was not a thing back then. We just wanted to get them back to their pre-disaster status. Like going forward? Yes.” Lack of awareness may also account for a share of the non-codable responses mentioned above.
Two main approaches to building back better were discussed by respondents: direct aid aimed at providing Build Back Better for specific houses, and regulatory changes to require building back better for all houses regardless of the source of funding. Some also discussed information efforts to encourage residents to build resilience on their own and a penalty approach involving refusing to aid in repeated-damage situations when BBB had not been followed. Direct aid involved helping disaster victims recover to a more secure housing situation. Direct aid tended to involve community and government organizations spending money to build back better. This could involve simple strategies such as “specific flooring that would be easier to take up... and clean and put back down” in the event of another flood, but also more complex reconstruction or complete replacement involving putting in place “more resilient roofing measures, stronger wall structures, reinforced wall structures” and work with FEMA (Federal Emergency Management Agency) to elevate houses. Regulatory changes were another approach discussed by some respondents, such as banning vulnerable types of housing, requiring higher elevations, and restricting construction material choices such as “you may not have shingles on your roofs anymore”. These regulatory strategies aim to shape the behavior of a broader group of disaster survivors, not merely those receiving government or charitable aid (the primary focus of LTRGs) but also those recovering with the aid of private funds or insurance. Another strategy explained by one LTRG member involved penalizing repeat aid applicants; if steps had not been taken to reduce disaster risk, then less aid would be provided. This approach may involve the elimination of highly vulnerable housing stock by refusing to rebuild it. It is not clear that this strategy would lead to building back better; it could alternately eliminate some of the most vulnerable housing or leave it in a degraded state.
5. Study 2: Agent-Based Model Methodology
This section explores the challenges and approaches to BBB in post-disaster response through an agent-based model. In the model, we vary the financial and time capacity for Build Back Better. We can also vary the approach to BBB, focusing primarily on the regulatory and direct aid strategies for BBB. The model aims to capture core elements of the experience of LTRG members in the BBB space while allowing us to simulate the consequences of various approaches over time.
The Overview, Design concepts, and Details (ODD) protocol for defining agent-based models (ABMs) is used to describe the model. As Grimm et al. explain, it is not only beneficial as a workflow for model design, but also for providing a clear and logical exposition of the structure of ABMs [14]. ODD is less technical and focuses on improving communication within and between disciplines. ODD’s hierarchical structure helps the reader to have an overview of the overall model before delving into minutiae. The design concepts feature provides further information to help readers understand why the model was designed the way it was [14].
Method
Outlining an agent-based simulation using the Overview, Design concepts, and Details (ODD) protocol is vital for PDHR as it offers a structured framework to comprehend and enhance the recovery process. In this study, we present our model based on the 2020 version of this protocol, as outlined by Grimm et al. [14].
- I.
- Purpose and patterns: the model was built to reflect the experiences and expertise of LTRG members and to analyze the consequences of Build Back Better for long-term disaster recovery and the creation of resilience through repeated experiences with disasters.
- II.
- Entities, state variables, and scales: The key entities will be homes (each of which may have a homeowner) and one or more associated disaster recovery groups/agencies. The homeowner and the disaster recovery group are both agents within the model who can make decisions about whether and how rebuilding happens after a disaster. Homes exist in a space with varying levels of vulnerability to disasters which will periodically occur. Homes also have or do not have private insurance and other private resources and receive or fail to receive government assistance in a post-disaster situation.
- III.
- Process overview and scheduling: When a disaster strikes, the homeowner will gather information about potential sources of assistance (and potential incentives or requirements to adopt Build Back Better techniques) and will then determine how to repair/rebuild their home. Adoption of BBB techniques may change the home’s disaster vulnerability profile. Over time, homes may also not be rebuilt and disappear.
- IV.
- Design Concepts:
- a.
- Adaptation: through BBB, houses may adapt to have lower disaster vulnerability profiles. Whether this happens depends upon the interaction between the homeowner, other agents (e.g., LTRGs and government rules/entities), and the environment.
- b.
- Learning: agents have perfect information about their risk profile.
- c.
- Stochasticity: disasters will be stochastic in terms of their severity relative to house disaster risk profiles. All houses with a survivability value lower than the disaster magnitude random variable will be damaged.
- d.
- Observation: agents will observe disasters and/or vulnerability metrics to shape decision making about building back based on predictions concerning the costs and benefits of building back better versus a return to status quo versus abandoning/demolishing the house.
- e.
- Emergence: depending upon the extent to which BBB is feasible/incentivized and the extent to which building back of vulnerable properties occurs, higher levels of resilience (lower levels of disaster vulnerability) may or may not emerge over time.
- f.
- Interaction: agents interact with houses through decisions regarding whether to rebuild or not and whether to build back better.
- g.
- Observation: agents observe houses after disasters and observe the vulnerability of houses to a future disaster.
- V.
- Initialization:
- a.
- A total of 10,000 houses/households are created, each with a risk profile drawn from a normal distribution with user-set mean and standard deviation.
- b.
- Each household has a recovery budget and insurance status (which will shape whether aid is needed for recovery).
- c.
- The overall system is initialized with several parameters, including (1) the Build Back Better cost multiplier (whether building back better costs more in terms of cost per unit of vulnerability reduction than building back to the prior level), (2) the time discounting factor on future costs (influences the extent to which households and agencies value long-term risk reduction from BBB), (3) the presence of budget for and rules requiring BBB, and (4) the extent of BBB (how much vulnerability reduction is attempted through BBB).
- VI.
- Input Data:
Estimating the cost of houses with varying degrees of damage after a disaster can be a difficult and variable task as it is dependent on a variety of factors, such as the magnitude of the disaster and the extent of damage. The cost of house repairs or recovery can be divided into the following categories based on the severity of the damage:
- a.
- Minor Damage: This category includes minor repairs that do not significantly affect the house’s structural integrity. For instance, minor cracks, broken windows, or damaged roof shingles.
- b.
- Moderate Damage: Moderate damage involves more extensive repairs that impact the house’s aesthetics and functionality. It may include partial roof damage, structural cracks, and water damage to some areas of the house.
- c.
- Severe Damage: Severe damage typically requires major repairs or reconstruction to recover the house to a livable condition. This can involve significant structural issues, extensive water damage, or damage to a substantial portion of the property.
- d.
- Total Destruction: In cases where the house is destroyed and rebuilt from scratch, the costs can be substantial. It is recommended that the house will not be rebuilt, instead offering a buyout or moving the households to another resilient community.
6. Agent-Based Model Results
To evaluate the validity of the model we ran a variety of scenarios. Three basic scenarios are depicted here to validate the basic mechanics of the model: no build back, build back the same, and Build Back Better.
Scenario 1 serves as an illustrative example depicting the consequences of a policy regime wherein no reconstruction efforts are undertaken. In this scenario, houses suffering severe damage and facing total destruction are systematically removed from the housing stock, while those with moderate and minor damage deteriorate, becoming more vulnerable over time. In Figure 3, we can observe the temporal evolution of two key parameters: the number of houses that remain intact and the mean survivability (which is the inverse of vulnerability) of these houses. As time progresses, we notice an improvement in the mean survivability of the remaining houses. This is primarily because only relatively invulnerable houses endure in the housing stock, as degraded houses are typically not rebuilt and tend to be demolished. However, the overall number of houses steadily declines over time. By the conclusion of the 100th period in the simulation, less than 40 percent of the original housing stock remains intact. It is important to note that this specific simulation run is more severe in its impact on the housing stock than the average run. On average, when considering 1000 runs of this scenario, approximately 45 percent of the housing remains standing after 100 periods. This data underscores the critical need for policy interventions that focus on reconstruction and damage mitigation to ensure the sustainability of housing stocks over time.
Figure 3.
No reconstruction scenario: surviving houses are the least vulnerable, but many houses do not survive.
Scenario 2 depicts a situation in which reconstruction occurs for all houses, yet it merely restores them to their pre-damage state, maintaining the status quo ante. In this particular scenario, the vulnerabilities that originally led to damage remain unaddressed and the houses are not fortified against future harm. This recovery approach closely aligns with the experiences recounted by a significant portion of the respondents during our interviews. As depicted in Figure 4, this course of action results in perpetuation of the same level of vulnerability (survivability) over time. Moreover, it leads to an ongoing pattern of loss for the most vulnerable houses throughout the model run. Highly vulnerable houses continue to suffer damage repeatedly over the course of 100 runs, and after each instance of damage, they are rebuilt, often multiple times, and return to their previous state. When examining a thousand runs of this scenario, it becomes evident that the percentage of houses damaged per period remains consistent at around eight percent. This persistence can be attributed to the recurrent cycle of damage and subsequent reconstruction that characterizes vulnerable properties in this scenario.
Figure 4.
Build back the same scenario: the most vulnerable houses are repeatedly damaged and rebuilt.
Scenario 3 adheres to the principles of “Build Back Better.” This approach focuses on reconstructing houses with the aim of ensuring they can resist disasters more effectively than before, resulting in a survivability increase of 0.2. Figure 5 provides a visual representation of a typical model run in this scenario. Early disasters in the run led to notable improvements in the mean survivability of the housing stock. By approximately period 20, very few houses were experiencing damage, and the average survivability of the housing stock had risen from its initial starting point of 1 to a level exceeding 1.2. When we analyze a thousand runs within this scenario, a compelling trend emerges. The average number of houses damaged per period consistently decreases, dropping from eight percent to merely one percent. This decline can be attributed to the enhanced survivability of houses, a direct outcome of the improvements enacted through the Build Back Better strategy. This approach demonstrates its effectiveness in safeguarding communities against disasters and minimizing the extent of damage sustained over time.
Figure 5.
Build Back Better scenario: vulnerable houses are reconstructed in ways that reduce vulnerability.
The scenarios depicted in Figure 3 through 5 collectively demonstrate that the model is functioning as anticipated, aligning closely with the findings from the LTRG member interviews. Within these scenarios, we can clearly observe three distinct outcomes. First, the “build back the same” approach results in the perpetuation of the same level of vulnerability, essentially maintaining the status quo. Second, the “Build Back Better” strategy contributes to an increase in resilience, offering a viable path towards greater disaster resistance. Lastly, when there is no recovery, it leads to the eventual elimination of the most vulnerable housing, underscoring the critical role of recovery measures in safeguarding communities and enhancing overall resilience. These insights from the model findings closely corroborate the real-world experiences and perspectives shared by LTRG members.
Cost Comparisons
The decision between adopting the Build Back Better (BBB) or the build back the same (BBS) approach in the aftermath of a disaster holds substantial implications for communities, especially when considering a 100-year time frame, as depicted in the model runs outlined above. However, current practices diverge among different communities in their reconstruction strategies, as noted in our analysis of the LTRG interviews in Section 4. In the subsequent discussion, we use the model to explore potential reasons behind this variation, acknowledging that what suits one community might not necessarily be suitable for another.
Particularly for communities with housing structures more susceptible to vulnerabilities, the argument for Build Back Better as a means of long-term cost reduction stands out. Figure 6 serves as an illustration, showcasing how, in our simulations, BBB demonstrates significant benefits in terms of disaster risk mitigation, long-term cost savings, and planning. This depiction is based on the parameter values derived from scenarios two and three, with each scenario undergoing 1000 simulation runs.
Figure 6.
Hundred-period reconstruction cost: Build Back Better versus build back the same. Note: assumes no time discounting. The boxes represent the 25th to 75th percentile. Circles represent outliers.
Communities embracing the BBB strategy are statistically more inclined to endure fewer losses and damages in subsequent disasters over 100 simulation periods. This results in reduced financial burdens and fewer disruptions to the daily lives of local inhabitants. Notably, under the parameter values considered, the overall reconstruction costs under BBB are merely a fraction (a little more than 1/3) of those incurred through mere replication of the same level of vulnerability (BBS). In the long term, Build Back Better equates to financial savings. Opting for the BBB approach not only yields reduced losses and damages, but also presents a cost-effective means of securing a community’s resilience against future disasters, ensuring a more sustainable, economically feasible path forward which is less vulnerable to natural disasters and climate change.
However, there is a crucial near term versus long term trade-off. As many LTRG interviewees emphasized, disaster recovery efforts are typically resource constrained, making it difficult to fund even basic recovery of vulnerable populations, let alone recovery to a significantly higher level of resistance to damage. Figure 7 uses the model runs examined in Figure 6 to calculate average rebuild cost per period for the two scenarios. The figure demonstrates that during the initial period, the average cost of implementing a BBB approach is significantly higher compared to the cost of rebuilding to the same level of vulnerability. It is only after several time periods that the cost savings of BBB begin to clearly emerge.
Figure 7.
Short-term higher costs versus long-term savings: per period average rebuild costs of Build Back Better versus build back the same.
It is crucial to understand that using a BBB philosophy depends on successful execution, sufficient money, and broad community involvement. The potential benefits might not be fully realized without a solid plan and strong commitment from all stakeholders. Additionally, the initial expenses for recovery in a post-disaster setting are higher, even though these can yield significant long-term savings.
Because of the heightened short-term cost and longer-term cost savings, whether BBB is feasible depends significantly on the time discount rate of policymakers. Figure 6 characterizes results with no time discounting, which implies that costs 80 years from now are as much of a concern as costs in the first year. In economics, time preferences are typically modeled with exponential discounting rates—a discount rate parameter delta (δ) which ranges between zero and one. When modeling decisions concerning future costs and benefits, the delta is raised to the power of the time period n and is then multiplied by the utility. Thus, the present discounted value of $ 10 at time n is $ 10δn. For example, if delta equals 0.5, then $ 10 next year is only worth $ 5 = $ 10δ in the present, and $ 10 in two years is only worth $ 2.50 = $ 10δ2 in the present. Figure 8 revisits the analysis from Figure 6, but this time with a time discount rate of δ = 0.9 instead of δ = 1, thus showing how different the calculation of value from a less future-focused planner would be. Because the higher costs of BBB come early, these weigh more heavily in the evaluation now, and the result is that there is less of a clear advantage for either BBB or BBS. This suggests that one reason for the variation in BBB utilization among LTRGs may be that those involved in some PDHR efforts may be more future-oriented than others. Politicians or others operating on a short time horizon may be responsible for constraining the budget for BBB in ways that, over the long term, will make their communities worse off.
Figure 8.
Long-term cost savings less relevant for less future-focused planners. Note: assumes that time discounting delta = 0.9. The boxes represent the 25th to 75th percentile. Circles represent outliers.
7. Discussion
This paper has combined two studies using distinctive methodologies. Study 1 used a qualitative interview-based approach that involved requesting interviews with all identifiable members of LTRGs formed to address federal disaster declaration floods in the United States between 2017 and 2022. Qualitative analysis of these in-depth expert interviews provided insights into the consequences of BBB and the challenges that limit the extent to which BBB occurs, especially the challenges of managing the resources of time and money. Study 2 built on this initial qualitative analysis to create a simulation model that examines the consequences of BBB and replicates the trade-offs between short-term rapid recovery and long-term building back better that LTRG members discussed in the interviews.
One of the key reasons often given for engaging in BBB is that, by reducing vulnerability, it can reduce future damage. As noted previously, Hallgate et al. [13] estimated annual benefits of USD 173 billion from implementing BBB. Figure 5 and Figure 6 are consistent with such claims of BBB savings. By reducing vulnerability, BBB can have a transformative impact on the frequency with which disasters cause significant damage. Although it is beyond the scope of our analysis, it seems likely that such strategies could reduce not only property damage, but also the number of lives lost. They would also aid in adaptation to climate change.
However, this finding is in tension with the actions taken by a large portion of the Long-Term Recovery Groups (see Figure 2), more than half of which either do not employ BBB principles or apply only a very limited BBB strategy. In many cases, one of the key factors discussed by LTRG members for the limited use (or absence) of BBB was that BBB was too costly. Since advocates suggest BBB leads to major savings, this result could seem paradoxical.
Here, the simulation model helps identify the key challenge, which is a short-term versus long-term cost–benefit trade-off. Because building back better requires more resources initially, and then provides long-term benefits through reduced vulnerability, policymakers who are focused on short-term considerations may fail to acknowledge and take advantage of the long-term savings associated with BBB. In the interviews, LTRG members extensively discussed the funding challenges associated with recovery. Constraints in near-term funding for BBB, the logic of the simulation suggests, typically lead to higher long-term costs. However, policymakers, insurers, and homeowners focused on short-term goals (e.g., winning the next election or moving back into a damaged house as quickly and inexpensively as possible) might be unwilling to pay those up-front costs.
Some LTRG members described approaches that potentially remedy some of these short term versus long term challenges. For example, some of the LTRG members most heavily involved with BBB efforts emphasized that BBB was not merely a matter of government aid, but equally a matter of requiring private sector (e.g., insurance- and homeowner-funded) reconstruction efforts that also followed BBB principles through more stringent building codes. These regulatory efforts are potentially vital to ensure broad-based BBB reduces the vulnerability of housing stocks across the impacted region. Furthermore, by spreading the costs and reducing collective action problems among insurance companies, these regulatory efforts may be particularly critical in making BBB widespread in the USA.
Another facet of the solution to this short term versus long term problem for BBB is awareness. As some LTRG members noted in the interviews, a precondition for applying BBB is understanding the benefits it can provide, and studies like this one can hopefully contribute to that awareness, highlighting the potential that investments made in BBB today can pay off over time by reducing the extent to which both property and lives are damaged by future disasters. As Figure 5 and Figure 7 show, the payoff from the higher initial costs of BBB can begin to be felt quite quickly.
8. Conclusions
The challenges posed by flooding have a profound impact on coastal areas and underscore the importance of the post-disaster housing recovery (PDHR) process. These consequences often disproportionately affect vulnerable populations, underscoring the critical need for a comprehensive and well-coordinated planning and recovery phase. Climate change-induced sea level rise has the potential to further exacerbate those vulnerabilities.
The scarcity of studies focusing on housing recovery that draws on the experiences of Long-Term Recovery Groups (LTRGs) highlights a gap in understanding how to effectively assess and compare community rebuilding processes. This paper’s primary aim is to heighten awareness regarding the imperative of strategic planning for resilient housing recovery. Drawing upon the knowledge gained from the experiences of LTRG members in previous US disasters, a model has been developed. This model facilitates analysis of the extensive impact of implementing the BBB approach on promoting sustainable and resilient post-disaster housing recovery.
The use of agent-based modeling (ABM) provided us with a powerful approach to understanding the complex PDHR system, such as the dynamics of housing recovery after flooding. ABM enabled us to simulate the interactions and behaviors of individual agents within a larger system, providing insights into emergent events that would otherwise be potentially undetectable using traditional methods. ABM allowed us to investigate the complex relationships between housing quality, community resilience, and long-term strategies.
The proposed study holds significant implications for a diverse array of stakeholders, encompassing both governmental and non-governmental entities, as well as the community and homeowners. We found support in the interviews and the model for all three main hypotheses mentioned above. There is widespread recognition of the potential long-term cost savings associated with BBB. However, in the short term, BBB entails higher costs. Partly because of the costs and other implementation challenges, there is variation in the extent to which BBB is implemented in post-disaster recovery in the United States. Through this combined wealth of experiences, a more comprehensive understanding of the complex obstacles and potential advantages linked to BBB housing recovery strategies comes to light. The model, highlighting the significance of sustainable approaches, envisions a future where communities affected by disasters can not only rebuild but also flourish despite challenges. As climate change increasingly exacerbates the occurrence and intensity of natural hazards, this research could aid policymakers, practitioners, and communities striving to bolster their resilience and reinforce their housing structures. By drawing from the LTRG members’ experiences, it paves the way for more informed decision making and proactive measures aimed at protecting vulnerable populations and promoting a brighter, more resilient future for coastal areas and beyond.
Author Contributions
Conceptualization, E.L.; Methodology, E.L. and J.R.; Software, E.L. and J.R.; Investigation, E.L.; Data curation, E.L.; Writing—original draft, E.L. and J.R.; Writing—review & editing, E.L. and J.R.; Visualization, E.L. and J.R. All authors have read and agreed to the published version of the manuscript.
Funding
Financial support for the first author during parts of the data collection phase was provided by the Virginia Modeling Analysis and Simulation Center.
Institutional Review Board Statement
The study was conducted in accordance with the Declaration of Helsinki and approved by the Institutional Review Board of Old Dominion University (1866153-1 on 22 February 2022).
Informed Consent Statement
Informed consent was obtained from all subjects involved in the study.
Data Availability Statement
Data supporting reported results will be made available at https://doi.org/10.7910/DVN/VRXIJG.
Conflicts of Interest
The authors declare no conflict of interest, although as residents of a flood-vulnerable region they do have a general interest in effective PDHR.
References
- Kytola, K.; Cherry, K.; Mars, L.; Hatch, T. When Neighborhoods Are Destroyed by Disaster: Relocate or Return and Rebuild? In Traumatic Stress and Long-Term Recovery; Springer: Cham, Switzerland, 2015; pp. 211–229. [Google Scholar] [CrossRef]
- Handmer, J.; Dovers, S. Handbook of Disaster Policies and Institutions: Improving Emergency Management and Climate Change Adaptation, 2nd ed.; Routledge: London, UK; New York, NY, USA, 2013. [Google Scholar] [CrossRef]
- Schroeder, A.J.; Gourley, J.J.; Hardy, J.; Henderson, J.J.; Parhi, P.; Rahmani, V.; Reed, K.A.; Schumacher, R.S.; Smith, B.K.; Taraldsen, M.J. The development of a flash flood severity index. J. Hydrol. 2016, 541, 523–532. [Google Scholar] [CrossRef]
- Esnard, A.-M.; Sapat, A. Population/Community Displacement. In Handbook of Disaster Research; Springer: Cham, Switzerland, 2017; pp. 431–446. [Google Scholar] [CrossRef]
- Jamshed, A.; Rana, I.A.; Mirza, U.M.; Birkmann, J. Assessing relationship between vulnerability and capacity: An empirical study on rural flooding in Pakistan. Int. J. Disaster Risk Reduct. 2019, 36, 101109. [Google Scholar] [CrossRef]
- Yuldashev, F. Natural Disasters and Governance Systems: The Sociotechnical Foundations of Post-Disaster Governance Reforms in Nepal. Ph.D. Dissertation, University of Pittsburgh, Pittsburgh, PA, USA, 2018. [Google Scholar]
- Sandler, M.D.; Smith, G. Assessing the quality of state disaster recovery plans: Implications for policy and practice. J. Emerg. Manag. 2013, 11, 281–291. [Google Scholar] [CrossRef] [PubMed]
- Sandler, D. Assessing the Role of States in Disaster Recovery: Applying Plan Quality Techniques to State Recovery Plans. Ph.D. Thesis, University of North Carolina at Chapel Hill, Chapel Hill, NC, USA, 2019. [Google Scholar]
- Neeraj, S. A Build Back Better Assessment Tool for Post-Disaster Reconstruction and Recovery. Ph.D. Thesis, The University of Auckland, Auckland, New Zealand, 2022. [Google Scholar]
- Peacock, W.G.; Zandt, S.V.; Zhang, Y.; Highfield, W.E. Inequities in Long-Term Housing Recovery After Disasters. J. Am. Plan. Assoc. 2014, 80, 356–371. [Google Scholar] [CrossRef]
- Horney, J.; Dwyer, C.; Aminto, M.; Berke, P.; Smith, G. Developing indicators to measure post-disaster community recovery in the United States. Disasters 2016, 41, 124–149. [Google Scholar] [CrossRef] [PubMed]
- Landaeta, E. Opportunities and Challenges from Major Disasters Lessons Learned of Long-Term Recovery Group Members. Ph.D. Dissertation, Old Dominion University, Norfolk, VA, USA, 2023. [Google Scholar]
- Hallegatte, S.; Rentschler, J.; Walsh, B. Building Back Better: Achieving Resilience, through Stronger, Faster, and More Inclusive Post-Disaster Reconstruction; International Bank for Reconstruction and Development—The World Bank: Washington, DC, USA, 2018. [Google Scholar] [CrossRef]
- Grimm, V.; Railsback, S.F.; Vincenot, C.E.; Berger, U.; Gallagher, C.; DeAngelis, D.L.; Edmonds, B.; Ge, J.; Giske, J.; Groeneveld, J.; et al. The ODD Protocol for Describing Agent-Based and Other Simulation Models: A Second Update to Improve Clarity, Replication, and Structural Realism. J. Artif. Soc. Soc. Simul. 2020, 23, 7. [Google Scholar] [CrossRef]
- Drucker, P. People and Performance; Butterworth-Heinemann: Oxford, UK, 1995. [Google Scholar]
- Drucker, P. Management; Taylor & Francis Group: Abingdon, UK, 1999. [Google Scholar]
- Daft, R. Management, 9th ed.; South-Western College Publishing: Cincinnati, OH, USA, 2009. [Google Scholar]
- Sheykhmousa, M.; Kerle, N.; Kuffer, M.; Ghaffarian, S. Post-Disaster Recovery Assessment with Machine Learning-Derived Land Cover and Land Use Information. Remote Sens. 2019, 11, 1174. [Google Scholar] [CrossRef]
- Rouhanizadeh, B.; Kermanshachi, S. A Systematic Approach to Analysis and Prioritization of Socioeconomic Policies and Legal Barriers to Rapid Post-Disaster Reconstruction. In Proceedings of the CSCE Annual Conference, Greater Montreal, QC, Canada, 12–15 June 2019. [Google Scholar]
- Acosta, J.D.; Burgette, L.; Chandra, A.; Eisenman, D.P.; Gonzalez, I.; Varda, D.; Xenakis, L. How Community and Public Health Partnerships Contribute to Disaster Recovery and Resilience. Disaster Med. Public Health Prep. 2018, 12, 635–643. [Google Scholar] [CrossRef]
- Browne, K.; Even, T. The ‘Culture of Disaster’ Student Immersion Project: First-Hand Research to Learn about Disaster Recovery after a Colorado Flood. Int. J. Mass Emergencies Disasters 2018, 36, 264–286. [Google Scholar] [CrossRef]
- Hillson, D. The Risk Management Handbook: A Practical Guide to Managing the Multiple Dimensions of Risk; Kogan Page: London, UK, 2023. [Google Scholar]
- Nejat, A. Perceived neighborhood boundaries: A missing link in modeling post-disaster housing recovery. Int. J. Disaster Risk Reduct. 2018, 28, 225–236. [Google Scholar] [CrossRef]
- Vahanvati, M.; Mulligan, M. A new model for effective post-disaster housing reconstruction: Lessons from Gujarat and Bihar in India. Int. J. Proj. Manag. 2017, 35, 802–817. [Google Scholar] [CrossRef]
- Ghannad, P.; Lee, Y.-C.; Friedland, C.; Yang, E. Optimizing the Socioeconomic Benefit of Post-Disaster Strategies by Prioritizing Reconstruction of Damaged Facilities. In Proceedings of the ASCE International Conference on Computing in Civil Engineering 2019, Atlanta, GA, USA, 17–19 June 2019; American Society of Civil Engineers: Reston, VA, USA, 2019. [Google Scholar] [CrossRef]
- Gall, M.; Nguyen, K.H.; Cutter, S.L. Integrated research on disaster risk: Is it really integrated? Int. J. Disaster Risk Reduct. 2015, 12, 255–267. [Google Scholar] [CrossRef]
- Aldrich, D.P.; Meyer, M.A. Social Capital and Community Resilience. Am. Behav. Sci. 2015, 59, 254–269. [Google Scholar] [CrossRef]
- Smith, G.; Flatt, V.B. Assessing the Disaster Recovery Planning Capacity of the State of North Carolina; Institute for Homeland Security Solutions: Durham, NC, USA, 2011. [Google Scholar]
- Amaratunga, D.; Malalgoda, C.; Haigh, R.; Panda, A.; Rahayu, H. Sound Practices of Disaster Risk Reduction at Local Level. Procedia Eng. 2018, 212, 1163–1170. [Google Scholar] [CrossRef]
- Col, J.-M. Managing Disasters: The Role of Local Government. Public Adm. Rev. 2007, 67, 114–124. [Google Scholar] [CrossRef]
- Montiel, C.; Simmons, P.; Hicks, A. Post-disaster recovery and sociocultural change: Rethinking social capital development for the new social fabric. Int. J. Disaster Risk Reduct. 2020, 42, 101356. [Google Scholar] [CrossRef]
- Mannakkara, S. Adapting to Climate Change by Building Back Better in Disaster Recovery: Case Study of Rarotonga, Cook Islands. In Integrated Research on Disaster Risks. Disaster Risk Reduction; Djalante, R., Bisri, M.B.F., Shaw, R., Eds.; Springer: Cham, Switzerland, 2021. [Google Scholar] [CrossRef]
- Cutter, S.L. The landscape of disaster resilience indicators in the USA. Nat. Hazards 2016, 80, 741–758. [Google Scholar] [CrossRef]
- Burton, C.G. A Validation of Metrics for Community Resilience to Natural Hazards and Disasters Using the Recovery from Hurricane Katrina as a Case Study. Ann. Assoc. Am. Geogr. 2014, 105, 67–86. [Google Scholar] [CrossRef]
- Sawada, Y.; Takasaki, Y. Natural Disaster, Poverty, and Development: An Introduction. World Dev. 2017, 94, 2–15. [Google Scholar] [CrossRef]
- Jacobs, F. An Evaluation of Hazard Mitigation Plan Quality in the Caribbean; University of North Carolina at Chapel Hill: Chapel Hill, NC, USA, 2019. [Google Scholar]
- Safapour, E.; Kermanshachi, S.; Pamidimukkala, A. Post-disaster recovery in urban and rural communities: Challenges and strategies. Int. J. Disaster Risk Reduct. 2021, 64, 102535. [Google Scholar] [CrossRef]
- Lam, N.; Reams, M.; Li, K.; Li, C.; Mata, L. Measuring Community Resilience to Coastal Hazards along the Northern Gulf of Mexico. Nat. Hazards Rev. 2015, 17, 04015013. [Google Scholar] [CrossRef] [PubMed]
- Fernandez, A. “Build back better” approach to disaster recovery: Research trends since 2006. Prog. Disaster Sci. 2019, 1, 100003. [Google Scholar] [CrossRef]
- Francis, T.R.; Wilkinson, S.; Mannakkara, S.; Chang-Richards, A. Post-disaster reconstruction in Christ Church: A “build back better” perspective. Int. J. Disaster Resil. Built Environ. 2018, 9, 239–248. [Google Scholar] [CrossRef]
- Wilkinson, S.; Mannakkara, S. Re-conceptualising “Building Back Better” to Improve Post-Disaster Recovery; University of Canterbury Vice-Chancellors Office: Christchurch, New Zealand, 2014. [Google Scholar] [CrossRef]
- Johnson, C.; Lizarralde, G. Post-Disaster Housing and Reconstruction. Int. Encycl. Hous. Home 2012, 5, 340–346. [Google Scholar] [CrossRef]
- Fan, L. Disaster as Opportunity? Building Back Better in Aceh, Myanmar and Haiti; Humanitarian Policy Group: London, UK, 2013. [Google Scholar]
- NVOAD. Long Term Recovery Guide National Voluntary Organizations Active in Disaster 2012. Available online: https://bit.ly/3J7kqUA (accessed on 12 March 2022).
- Hamideh, S. Planning for Disaster Recovery: Lessons from Hurricane Ike for Theory and Practice. Ph.D. Thesis, Texas A&M University, College Station, TX, USA, 2015. [Google Scholar]
- Brudermann, T.; Hofer, C.; Yamagata, Y. Agent-Based Modeling-A Tool for Urban Resilience Research? In Urban Resilience; Springer: Cham, Switzerland, 2016; pp. 135–151. [Google Scholar] [CrossRef]
- Moradi, S.; Nejat, A. RecovUS: An Agent-Based Model of Post-Disaster Household Recovery. J. Artif. Soc. Soc. Simul. 2020, 23, 13. [Google Scholar] [CrossRef]
- Ghaffarian, S.; Roy, D.; Filatova, T.; Kerle, N. Agent-based modelling of post-disaster recovery with remote sensing data. Int. J. Disaster Risk Reduct. 2021, 60, 102285. [Google Scholar] [CrossRef]
- Railsback, S.; Grimm, V. Agent-Based an Individual-Based Modeling: A Practical Introduction; Princeton University Press: Princeton, NJ, USA, 2011. [Google Scholar]
- Karnopp, D.; Margolis, D.; Rosenberg, R. System Dynamics: Modeling, Simulation, and Control of Mechatronic Systems, 5th ed.; Wiley: Hoboken, NJ, USA, 2012. [Google Scholar] [CrossRef]
- Law, A. Simulation Modeling and Analysis; Tata McGraw-Hill: New York, NY, USA, 2003. [Google Scholar]
- Kuligowski, E.; Gwynne, S.; Xie, H.; Westbury, A.; Antonellis, D.; Pongratz, C. Simulating Evacuation of Humanitarian Settlements. Fire Technol. 2023, 1–13. [Google Scholar] [CrossRef]
- Mitsuhara, H.; Shishibori, M. Shelter GO: Multiplayer location-based game to promote knowing shelters for emergency evacuation. Res. Pract. Technol. Enhanc. Learn. 2023, 19, 9. [Google Scholar] [CrossRef]
- Sauser, B.; Baldwin, C.; Pourreza, S.; Randall, W.; Nowicki, D. Resilience of small- and medium-sized enterprises as a correlation to community impact: An agent-based modeling approach. Nat. Hazards 2018, 90, 79–99. [Google Scholar] [CrossRef]
- Eid, M.S.; El-adaway, I.H. Decision-Making Framework for Holistic Sustainable Disaster Recovery: Agent-Based Approach for Decreasing Vulnerabilities of the Associated Communities. J. Infrastruct. Syst. 2018, 24, 04018009. [Google Scholar] [CrossRef]
- Nasrazadani, H.; Mahsuli, M. Probabilistic Framework for Evaluating Community Resilience: Integration of Risk Models and Agent-Based Simulation. J. Struct. Eng. 2020, 146, 04020250. [Google Scholar] [CrossRef]
- Tornello, A. The Last Responders: Approaching the Disaster after the Disaster through Community-Led Long-Term Recovery Coalitions. Ph.D. Thesis, Naval Postgraduate School, Monterey, CA, USA, 2020. [Google Scholar]
Disclaimer/Publisher’s Note: The statements, opinions and data contained in all publications are solely those of the individual author(s) and contributor(s) and not of MDPI and/or the editor(s). MDPI and/or the editor(s) disclaim responsibility for any injury to people or property resulting from any ideas, methods, instructions or products referred to in the content. |
© 2023 by the authors. Licensee MDPI, Basel, Switzerland. This article is an open access article distributed under the terms and conditions of the Creative Commons Attribution (CC BY) license (https://creativecommons.org/licenses/by/4.0/).







