Next Article in Journal
How Does the Wine Sector Perform and Communicate Sustainability? The Italian Case
Previous Article in Journal
Structural Diffusion Model and Urban Green Innovation Efficiency—A Hybrid Study Based on DEA-SBM, NCA, and fsQCA
Previous Article in Special Issue
Spatio-Temporal Evolution and Influencing Factors of the Resilience of Tourism Environmental Systems in the Yangtze River Economic Belt of China
 
 
Font Type:
Arial Georgia Verdana
Font Size:
Aa Aa Aa
Line Spacing:
Column Width:
Background:
Article

GIS-Based Scientific Workflows for Automated Spatially Driven Sea Level Rise Modeling

1
Department of Geography and Earth Sciences, University of North Carolina at Charlotte, Charlotte, NC 28223, USA
2
Center for Applied GIScience, University of North Carolina at Charlotte, Charlotte, NC 28223, USA
3
School of Data Science, University of North Carolina at Charlotte, Charlotte, NC 28223, USA
*
Author to whom correspondence should be addressed.
Sustainability 2023, 15(17), 12704; https://doi.org/10.3390/su151712704
Submission received: 30 May 2023 / Revised: 11 August 2023 / Accepted: 14 August 2023 / Published: 22 August 2023

Abstract

Sea level rise (SLR) poses a significant threat to shorelines and the environment in terms of flooding densely populated areas and associated coastal ecosystems. Scenario analysis is often used to investigate potential SLR consequences, which can help stakeholders make informed decisions on climate change mitigation policies or guidelines. However, SLR scenario analysis requires considerable geospatial data analytics and repetitive execution of SLR models for alternative scenarios. Having to run SLR models many times for scenario analysis studies leads to heavy computational needs as well as a large investment of time and effort. This study explores the benefits of incorporating cyberinfrastructure technologies, represented by scientific workflows and high-performance computing, into spatially explicit SLR modeling. We propose a scientific workflow-driven approach to modeling the potential loss of marshland in response to different SLR scenarios. Our study area is the central South Carolina coastal region, USA. The scientific workflow approach allows for automating the geospatial data processing for SLR modeling, while repetitive modeling and data analytics are accelerated by leveraging high-performance and parallel computing. With support from automation and acceleration, this scientific workflow-driven approach allows us to conduct computationally intensive scenario analysis experiments to evaluate the impact of SLR on alternative land cover types including marshes and tidal flats as well as their spatial characteristics.

1. Introduction

Marshlands are one of the most vital ecosystems on the planet as they provide a number of ecosystem services to humans and serve as essential habitats for a diverse range of species. Marshes are, however, at the frontlines of sea level rise (SLR). According to the Intergovernmental Panel on Climate Change (IPCC), sea levels could rise anywhere from 1 to 3 m in the coming centuries [1]. The sheer speed of this change could be disastrous to the pertinent coastal wetlands due to the effect of “coastal squeeze”, a phenomenon in which wetlands are unable to migrate inland both due to the speed of SLR and the presence of coastal human-made infrastructure that blocks the migration path of wetlands [2]. It is thus necessary to assess the vulnerability of wetlands for communities so that policymakers can produce informed policies that prevent marshland shrinkage and even disappearance, considering the ecosystem services that marshes provide to plant and animal species [2].
The study of the potential loss of marshland has intrigued researchers from different domains of study, including biology, economics, ecology, anthropology, and geography. A number of domains can benefit from being able to efficiently analyze and quantify the amount of marshland that could be lost in a specific study area, which requires the use of SLR modeling.
SLR modeling began in the 1980s as awareness of Antarctic ice sheet instability grew. Early estimations were simple analyses of sea level change versus global temperature, dubbed “bathtub models”, which eventually grew into estimations using models and larger amounts of contextual information in the late 1980s [3]. Considering the difficult task of estimating an exact rate of SLR over the coming decades, studies examining SLR consequences often examine the effects of multiple rates of SLR to determine trends and differences between scenarios (see [4]). To support such analyses, a series of models have been developed to evaluate SLR impacts, such as DIVA, SimCLIM, BTELSS, or SLAMM [5]. To quantify potential land cover change as seas rise, a spatial representation based on raster data is often used to provide measurements of loss due to the easily calculated grid of cells for explicit representation of spatial processes [6].
The Sea Level Affecting Marshes Model (SLAMM), developed in the 1980s [7], can quantify the land cover change in response to SLR by analyzing each raster cell within a study area against its neighboring cells in tandem with elevation and slope data. The model is recognized for its ability to simulate inundation, erosion, soil saturation, and barrier island overwash. SLAMM can run simulations with input data that are freely available, making it useful for researchers, particularly with budget constraints. The model creates GIS-compatible outputs, rendering it well-suited for researchers with GIS experience or backgrounds. SLAMM has been used extensively in scientific research and known bugs are solved as the program is continuously updated with new releases [8].
Examples of SLAMM being used for the study of SLR impact include Linhoss’ study [4] on inundation and marsh migration in Northeastern Florida which found significant land cover change for upstream rivers driven by the migration of wetland [4]. Another example is Akumu et al.’s study in 2011 [9] on the potential impacts of SLR in a rapidly growing region of New South Wales, suggesting approximately 25% freshwater marshes in the region could be lost by the end of this century [9]. The model has been met with criticism due to the lack of empirical outputs [10]; however, incorporating SLAMM into workflows can increase quantitative output data for verifiable land cover change results. For more examples of SLAMM applications in wetland studies, please refer to [11,12,13]. Furthermore, SLAMM can be used to gauge marshland loss for time periods in the past by using historical data. Results can be compared with observed sea level and marshland loss trends, a practice called hindcasting, in which researchers conduct retrospective analyses (see [14,15,16]).
However, SLR modeling, represented by SLAMM, often includes analyzing different study areas at multiple spatiotemporal scales and with various SLR rates for scenario analysis. As a result, large amounts of time must be spent on preprocessing, analyzing, and post-processing geospatial data associated with SLR modeling that often needs to be repeated a number of times. These shortcomings often discourage those without geospatial data analytics backgrounds from studying the impact of SLR on marshland, which calls for a solution for SLR modeling.
Cyberinfrastructure technologies, more specifically, high-performing computing (HPC), massive data handling capabilities, and virtual organization [17], have the power to automate and integrate data analytics and modeling modalities related to SLR studies. Cyberinfrastructure technologies encompass computing systems, advanced data management and visualization techniques, and collaborative software tools for innovative and transformative research [17]. A cyberinfrastructure technology common in both academia and industries is the scientific workflows [18,19], or automation technologies that can integrate and execute various models or tasks without (or with minimal) human intervention. Scientific workflows can be easily repeated to support reproducible scientific studies, allowing for, for example, verification and validation of results by other professionals collaboratively [20], and can be implemented in a way that new data and parameters can be plugged in as needed [21]. The implementation of scientific workflows can range from the use of basic scripts that call upon data and models to produce outputs in an automatic manner, to complex programming with GUI that chains data and models together [22].
Scientific workflows are created for the purpose of supporting and automating tasks so that they can be used or re-used by people throughout the research community [20,23]. Scientific workflows have been increasingly repurposed and reproduced so that scientists with less familiarity with scientific workflows can use them in their own research. There have been ongoing improvements to scientific workflow validation, minimizing potential imprecision of results. Parallel computing has been incorporated into scientific workflows which allows for results to be produced much faster than sequential computing (also known as serial computation), and cloud computing has allowed researchers to schedule scientific workflows to be executed on remote virtual machines [18]. Scientific workflows are often conceptually represented as directed acyclic graphs (DAG), which represent relationships between tasks (as nodes) and are used for various business and scientific purposes. Nodes in a scientific workflow graph can represent any computational task from data processing to complex analytics or models [24]. Edges in the graph show how data move throughout a workflow and are processed. These improvements to scientific workflows over the past two decades have made them a useful tool for research in geospatial data sciences considering the large amounts of data that are needed for reproducible processing and analysis [22].
As an example of scientific workflows implemented in wetland studies, Tang et al. in 2017 [25] developed a cyber-enabled spatial decision support system (SDSS) framework to locate basecamps for the purpose of inventorying mangrove forests in the Zambezi River delta of Mozambique. Tang et al. utilized cloud computing and high-performance computing within scientific workflows to work with large amounts of data. Further, Tang et al. [26] aimed to estimate the biomass of mangroves throughout the world due to previous studies mainly focusing on mangrove biomass at local scales. Mangroves are an important habitat in relation to climate change studies, as they sequester large amounts of carbon from the atmosphere [26]. The study examined the biomass of mangroves throughout the world, which requires the handling of massive datasets that needed efficient and automated processing.
Further application of scientific workflows in marshland studies was reported by Felton et al. [27], in which an automatic approach was used to detect wetlands present in existing data for large study areas. Their automatic approach allows for cost-effective and efficient wetland mapping. Felton et al. were able to create a workflow that was less likely to falsely predict wetlands than the National Wetlands Inventory dataset. Wu et al. [28] explored the development of automated systems to map the flooding dynamics of wetlands using light detection and ranging (LiDAR) and Google Earth Engine. Wu et al. [28] found that their workflow was able to delineate wetland flooding status as well as illustrate the hydrological dynamics of the wetlands within the study area. Wu et al. stressed that their workflow can be replicated and scaled up or down to study various wetland areas. These examples show scientific workflows being implemented in wetland studies to improve data processing and analytics to help understand environmental trends. However, scientific workflows have yet to be studied to improve the efficiency of the SLR modeling.
Scientific workflows have become more prevalent in interdisciplinary areas of research, as big data and data science converge into interdisciplinary study domains [26,29]. Specifically, in the realm of geospatial and environmental research, the amount of data available to researchers has grown extensively. This growth allows for more expansive data-driven research, but also leads to computationally demanding and labor-intensive geospatial data processing or analytics. These efficiency shortcomings apply to the study of marshland and SLR modeling. By combining scientific workflows with sea level prediction models, data (input and output) can be analyzed efficiently and repeatedly, allowing for the dissemination of SLR predictions, and potentially supporting policymakers to enact climate change mitigation policies or adaptive strategies. Thus, in this study, we will investigate how scientific workflows can automate data analytics and modeling techniques specifically for the purpose of estimating potential change (mostly loss) of marshland and associated spatial characteristics in response to SLR.

2. Study Area and Data Collection

2.1. Study Area

Our study area is the central coast region, South Carolina, USA (see Figure 1). The study area covers Charleston County of South Carolina and the surrounding inland. The City of Charleston is located in our study area (marked by a blue star in Figure 1) and is a rapidly growing metropolitan area in the southeastern portion of South Carolina with an estimated population of around 800,000 [30]. The climate of the study area is featured by warm and temperate conditions (56 to 76 degrees Fahrenheit), and receives a substantial amount of rainfall (33 to 69 inches of annual precipitation) throughout the year which is compounded by its vulnerability to tropical storms and hurricanes [31]. With respect to topography, the study area is mostly flat (0–60 m) with marshes, beaches, and urban areas. The land value in this area continues to rise along with the population, making SLR both a conservation and economic concern to the area [32].
The marshes in this study region are mainly distributed in Mt. Pleasant, Sullivan’s Island, Isle of Palms, James Island, Morris Island, Folly Island, John’s Island, Daniel Island, and West Ashley. The study area has less than 450 square kilometers of regularly flooded salt marshes as of 2016.

2.2. Data Collection

The SLR simulation model used for scenario analysis in this study is SLAMM [8]. SLAMM requires both spatial and nonspatial data, as well as temporal inputs. There are three spatial input data as follows. The first input is land cover data, which is derived from a combination of the Multi-Resolution Land Characteristics Consortium’s National Land Cover Dataset (NLCD; see Table 1) and the United States Fish and Wildlife Service’s National Wetlands Inventory (NWI; see Table 1) data. Second, an elevation dataset is required, which we sourced from the South Carolina Department of Natural Resources (derived from a LiDAR-based digital elevation model (DEM) with a spatial resolution of 3 m by 3 m). Finally, SLAMM also needs a slope dataset which is estimated from the DEM (see Figure 2). The spatial resolution of all 3 raster SLAMM inputs is set to be 10 m by 10 m as a trade-off between the computing resource limitation (mainly computer memory) and the granularity of the spatial scale of interest. The DEM and land cover datasets are from the year 2016. The landscape size is 13,675 rows by 15,948 columns at a spatial resolution of 10 m by 10 m.
For nonspatial data, the dates of the spatial data and the historic rate of SLR for the study area are the minimum requirements. For the temporal component of the SLAMM model, users can specify an amount of SLR over a defined period of time into the future. For example, we could create SLR scenarios for a range of 0–3 m of SLR by 2100. The data for this study is reflective of the SLAMM inputs. Land cover, elevation, historic sea level trends, modeling timeframe, and SLR are the parameters of the model affecting the potential loss of marshland.
Several main land cover types are reported, including developed dry land, undeveloped dry land, regularly flooded marsh (saltwater marshes), tidal flats, freshwater marshes, and water bodies. Table 2 shows how these major land cover classifications are derived initially from the NLCD and ultimately from the corresponding SLAMM land cover category. The NLCD has more categories than are represented in the study area, which is why only six categories are accounted for in undeveloped dry land.
The wetland categories (regularly flooded marsh, freshwater marsh, tidal flats, and all water bodies) derived from the NWI dataset are converted to SLAMM categories according to SLAMM’s technical documentation (page 43; see http://warrenpinnacle.com/prof/SLAMM6/SLAMM6_Technical_Documentation.pdf; accessed on 1 May 2023). Table 3 shows the area of each land cover type and its percentage of overall land cover in 2016.

3. Methodology

In this section, we present a spatially explicit framework of using scientific workflows for automated SLR modeling. Then we focus our discussion on four scientific workflow modules that constitute the entire framework. Last, we described our implementation of this scientific workflow framework.

3.1. Framework

The overall spatially explicit framework, named GSWAM-SLR (GIS-based Scientific Workflows for Automated Modeling of Sea Level Rise; see Figure 3) consists of four major modules: data preprocessing, SLR modeling, data post-processing for landscape pattern analysis, and parallel computing. The purpose of implementing the overall framework includes minimizing human interaction, preventing potential human error, along with decreasing the overall time to analyze the data. In the data preprocessing module, the collected data inputs are processed within GIS environments and transformed into the required spatial datasets for the SLAMM model. For the module of SLR modeling, model runs for scenario analysis are configured and executed. We implement a landscape pattern analysis module during post-processing to further analyze the GIS-based SLR modeling results for their spatial characteristics. Considering the computational intensity of SLR modeling and landscape pattern analysis, we used a parallel computing module to accelerate these two computationally demanding steps.

3.2. Scientific Workflow for Data Preprocessing

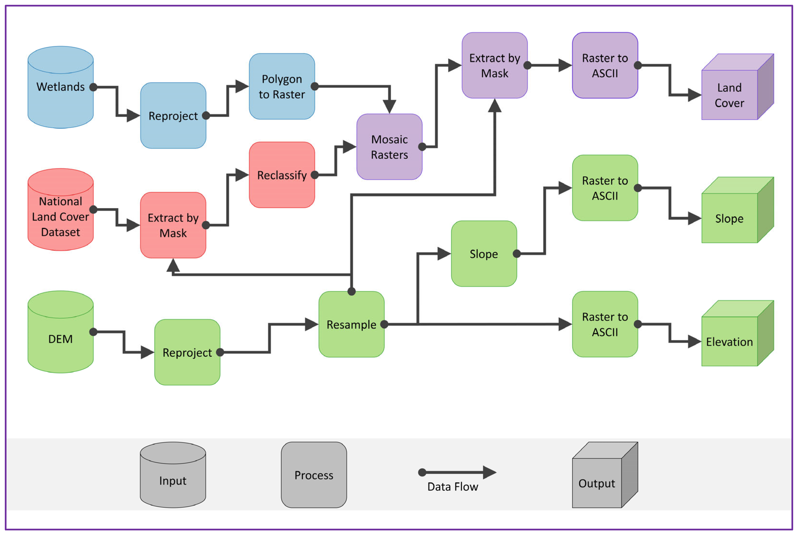
SLAMM requires a minimum of three spatial datasets: elevation, land cover, and slope. The finalized datasets used for SLAMM are derived from a DEM dataset, the National Land Cover Dataset (NLCD), and the National Wetlands Inventory (NWI). Prior to preprocessing all of the data, the NWI data requires to be reclassified to corresponding categories that SLAMM uses (refers to Table 2) to simulate the land cover change of the study area. For example, regularly flooded marsh is category 8 for SLAMM, and any regularly flooded marsh from the NWI dataset required this category added as an attribute.
The pre-processing scientific workflow (see Figure 4) begins by re-projecting the DEM dataset to Albers Conical Equal Area (WGS1984) to match the land cover dataset. The DEM is then resampled from a spatial resolution of 3 m to 10 m. This reprojected and resampled DEM is used in the calculation of slope. Both DEM and slope rasters are exported to ASCII format for use in SLAMM. The NWI data are converted to raster data format after reprojection to Albers Conical Equal Area (again, to match the land cover dataset). The NLCD dataset is clipped and snapped (through an Extract by Mask tool in ArcGIS Pro) using the resampled DEM. This step is necessary to reduce the computing time of the following steps by limiting the national land cover dataset to only cover the study area. This step is followed by reclassification to match the required SLAMM input land cover categories. The NWI and NLCD datasets are combined into a new raster dataset of the land cover. In the case of two overlapping pixels, the NWI Wetlands dataset is chosen as it contains more detailed SLAMM categories. The land cover mosaic raster is then clipped and snapped to the resampled DEM for consistency. Finally, this combined land cover raster is converted to ASCII format. The preprocessing model for this study was implemented inside ArcGIS Model Builder (in ArcGIS Pro 2.7.2) but can be accomplished inside any GIS software.

3.3. Scientific Workflow for Sea Level Rise Modeling

SLR model used in this study is SLAMM. The SLAMM model can create spatially explicit outputs of various SLR scenarios, making it useful for comparing how different rates of SLR could impact a study area. Conceptually, the SLAMM model is based on a raster-based spatial representation to examine each cell within a study area against its neighboring cells for processes associated with SLR. For example, if a marshland cell is surrounded by ocean and developed land, then the marshland in that cell is unable to migrate and will be lost to SLR [8].
SLAMM predicts land cover change using its decision trees built into the model to examine geometric and qualitative relationships between land cover classes. The decision trees examine each cell individually and the neighboring cells, considering the cell’s proximity to different bodies of water, elevation, and its land classification, to determine if the cell will be converted and what the new land type will be. SLAMM takes into account six possible processes that affect wetland dynamics in response to SLR: inundation, erosion, overwash, saturation, accretion, and salinity. The SLAMM uses spatial processes to decide how marshland could potentially be converted. For the conversion of wetlands, the possible movement or loss of a wetland cell is a function of the slope of the cell and the minimum possible elevation of wetlands as seas rise.
To determine the potential land cover change in response to SLR, the SLAMM model uses varying scales of neighborhood analysis. Technically, when the potential of accretion of sediment is evaluated as seas rise, a cell’s distance to a river or tidal channel will play a factor in whether or not a wetland cell could experience sedimentation. On the other hand, when estimating the potential of overwash, cells directly adjacent to water have the maximum potential for erosion [8]. For example, an inland fresh marsh will be converted to a transitional salt marsh when it falls under its lower elevation boundary. However, if it is adjacent or near to water bodies and is within a tropical region, it will convert to mangrove. Moreover, as the sea level rises, both inland-fresh marshes and tidal-fresh marshes can be converted into transitional salt marshes or irregularly flooded marshes. Subsequently, with further sea level increases, these marsh types will transit into regularly flooded marshes. Finally, they become a tidal flat area. In short, the conversion of a cell does not only depend on the type of the cell but is also related to its neighbors with respect to SLR.
The automation of SLAMM involves two main steps: model configuration and model execution. This two-step process is necessary due to the requirement of creating a parameter set that governs how the simulations are conducted. The parameter set is stored within a text file and contains parameters that define the configuration of the simulation. By automating SLAMM (in Python scripts here), researchers can efficiently explore various SLR scenarios with minimal human interactions. This streamlined approach allows for a more systematic analysis of the potential impacts of SLR on the study area, enabling researchers to assess the effects of different SLR scenarios on marshes.
While running SLAMM by hand one or two times is not extremely time-consuming, running it for many SLR scenarios manually can be prone to error due to, for example, its complicated user interface (see Figure 5). First, the user must call the program, manually input each data source, set the parameters for each scenario, and run through the model output maps, which can be time consuming for each scenario. Therefore, automating the entire model configuration process can considerably cut down the time. Model configuration can be run either with scripts (see Figure 6) or by hand to generate a parameter file, and that parameter file is used in model execution to run SLAMM many times without the requirement of clicking through each scenario by hand.
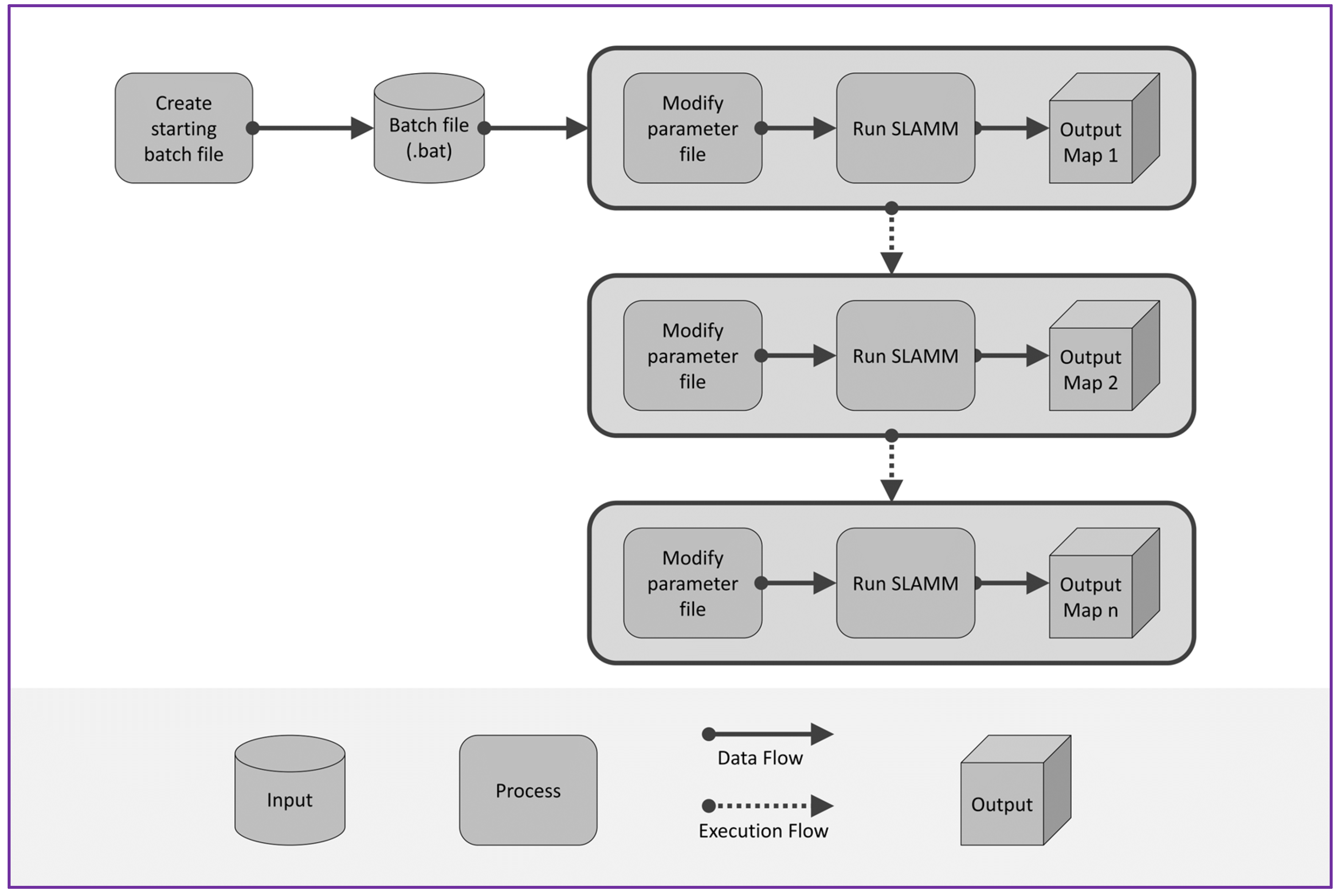
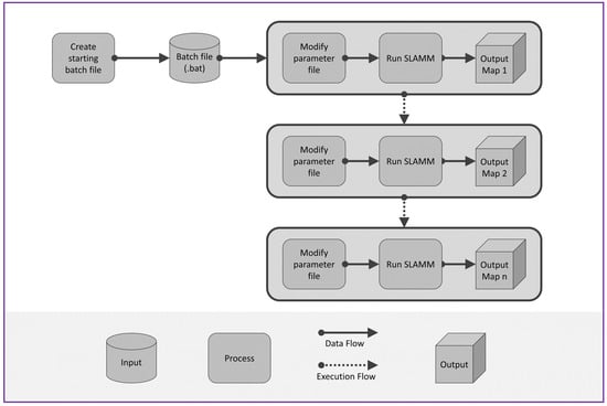
The second part of the scientific workflow, model execution, is the main component of the entire framework of this study. This scientific workflow (see Figure 7) creates a batch file containing scripts that are used to run SLAMM automatically. The scientific workflow alters the desired parameter file to reflect various SLR scenarios. The SLAMM model is then run with specified parameters. This allows SLAMM to be run in the background as many times as needed. For example, if the scientific workflow is set to run SLAMM for 0 m of SLR by 2100, and increase the sea level by 0.05 m up to 3 m, then a total of 61 scenarios will be examined. The scientific workflow runs SLAMM, adds 0.05 m to the SLR within the parameter set, and runs SLAMM again, repeating this process until the SLR reaches 3.0 m. A user could easily adapt this scientific workflow for their study area. The model execution component of the framework could be deployed in a parallel computing environment. For example, rather than running all scenarios one by one, we could break the set of model runs into subsets each handled by a computing node—parallel computing (to be discussed in detail in Section 3.5). Overall, scientific workflows of model configuration and execution are fundamental in the automation of SLR modeling.

3.4. Scientific Workflow for Landscape Pattern Analysis as Data Post-Processing

To reveal how the habitat of marshes spatially respond to SLR in the study area, it is essential to analyze how spatial patterns of different marsh types change across SLR scenarios. Therefore, we conducted landscape pattern analysis that uses landscape metrics to quantify characteristics of spatial patterns at different levels, including patch, class (type), and landscape. Landscape metrics allow us to evaluate spatial patterns in terms of landscape composition and configuration [37], and have been applied (though not extensively) into sea level studies. For example, Torio and Chmura [38] conducted landscape pattern analysis in the SLR study in Maine, USA. A set of landscape metrics were introduced to characterize landscape configuration and fragmentation. Wu et al. [39] compared the thresholds of sea-level rise rate with respect to wetland area and landscape metrics such as mean patch size and mesh size. Wu et al. stressed that while the use of landscape metrics may lead to different thresholds, it allows for considering landscape characteristics and ecosystem dynamics into SLR studies [39].
In this study, we chose to use three types of landscape metrics: area-, shape-, and aggregation-related so that we can evaluate spatial characteristics of land cover patterns from different aspects. Since landscape metrics falling into the same type can be highly correlated, we selected several representative metrics as follows. Area-related metrics quantify the amount of land cover at patch or class level. Shape metrics assess the compactness of a land cover patch. Aggregation metrics reveal the degree of landscape fragmentation. We selected the following landscapes metrics that describe the corresponding aspects of spatial patterns at different levels (patch, class, and landscape).
  • Class-level area:
Area = ∑ · Ai
where Ai is the area of the ith patch of a land cover class (type). It is a simple statistic to summarize the area for each class of interest. We use it to evaluate changes of areas in different scenarios.
  • Patch-level shape:
mean shape index (mSHAPE) = mean(Ei/min(Ei))
where Ei is the perimeter of the ith patch of a class; min(Ei) is the minimum perimeter for a hypothetical patch with the same area as the ith patch. The mean shape index examines the complexity of patches for a class. This index is characterized by a range of values starting from 1, which indicates the round shape. It has no upper limit where the higher values are, the more complex the shapes become.
  • Class-level connectivity and aggregation:
mean Euclidean nearest neighbor(mENN) = mean(Dij)
where Dij is the distance from patch j to the nearest neighbor belonging to the same class i. mENN describes the level of isolation among the patches. The higher the value is, the more isolated the pattern becomes.
  • Class-level aggregation:
landscape shape index (LSI) = E/min(E)
where E is the total perimeter of a class; min(E) is the minimum perimeter for a hypothetical patch with the same total area of the corresponding class. LSI shares a similar formula with mSHAPE. However, when the total perimeter of a class is used, it depicts the degree of landscape fragmentation for the patterns of patches within a class. As the LSI value increases, it indicates a decrease in compactness, implying that the patches of the class become less compact and more fragmented.
  • Landscape-level diversity:
Shannon diversity index (SHDI)= −∑(pi × ln(pi))
where pi is the percentage of the ith class within the landscape. Shannon diversity index measures the diversity of the landscape. A higher value of this index implies a higher diversity within the landscape. In other words, the landscape becomes less likely to be dominated by one class as the value increases.

3.5. Scientific Workflow for Parallel Computing

Conducting a scenario simulation of SLR with a fine interval, along with landscape pattern analysis for each scenario, presents a significant computational challenge due to the number of simulation scenarios and fine spatial resolution of GIS data. It is often beyond the computing capability of a single computer to conduct an expected number of scenarios along with the landscape pattern analysis within a reasonable amount of time. To address the computational challenge posed by the analysis of all SLR scenarios, we use parallel computing that breaks a large analysis task into a set of computationally manageable subtasks. By deploying these subtasks over HPC clusters, we can execute scenario analysis in parallel (see Figure 3). This parallelization enhanced the efficiency of the analysis, as multiple scenarios could be processed simultaneously on various computing nodes on an HPC cluster.
In this study, the SLR model and landscape pattern analysis were implemented in different operating systems: Windows and Linux. Considering that the SLAMM software (version 6.7 beta) for SLR modeling is only available within a Windows environment, we used a Windows-based HPC solution for SLR modeling. As the SLAMM model runs for various scenarios that are independent of each other, this makes the scenario analysis of SLR become an embarrassingly parallel computing problem (no or little communication exists among computing nodes; see [40]). We implemented the parallel SLR modeling using Windows batch scripts. Further, landscape pattern analysis is capable of being deployed on Linux-based HPC environments often with a large number of computing nodes available. Parallel landscape pattern analysis is then conducted using Linux Shell scripts: landscape pattern analysis for each SLR simulated land cover data is wrapped as an independent computing task that is ported to a single CPU on a Linux HPC cluster. Specifically, the SLR model with the model input and scenario configuration for a scenario is fed to each computing node on a Windows-based computing cluster—i.e., the running of all scenarios is parallelized. Then, the output of each scenario simulation (simulated land cover pattern) serves as the input for the subsequent landscape pattern analysis that is conducted on a Linux-based computer cluster. The final output of the scientific workflow for high-performance computing delivers both simulated land cover at a given scenario of SLR and the landscape pattern metrics for corresponding land cover classes of interest.

3.6. Implementation

To execute the entire scientific workflow for this study, a suite of software platforms was utilized. For data preprocessing, ArcGIS ModelBuilder and Notebooks were used for spatial data processing inside ArcGIS Pro 2.7.2. For model configuration and model execution, a web-based Jupyter Notebook file was used to run Windows batch scripts for automating SLAMM execution inside Google Chrome (version 91.0.4472.124). The SLAMM version used was 6.7 Beta (build number 6.7.0242). Landscape pattern analysis was written in C/C++ programming language.

4. Experiment of Scenario Analysis and Results

Predicting the exact amount seas may rise can be a difficult task, so scientists often create multiple scenarios to show a range of possible outcomes (see [41,42]). Modeling different scenarios of SLR can be essential to assisting policymakers for informed climate policies or guidelines. For SLR, the changes in landscape and water boundaries are often portrayed through two different types of SLR scenario analysis, either by using a constant rate at specific time intervals or by designing different SLRs for a given year [43]. For this study, the objective is to model multiple scenarios of SLR for the study area. Specifically, in this study, we designed an experiment to study the land cover change, in particular, potential marshland loss, for the study area by varying the value of SLR. Our SLR model starts in year 2016 and ends in year 2100. The SLR by year 2100 varies from 0 to 3 m, at a 0.05 m interval. Correspondingly, there are 61 treatments or scenarios of SLR in this experiment. This experiment with 61 scenarios is computationally intensive. Thus, with support from our spatially explicit framework driven by scientific workflows and parallel computing, we were able to complete the modeling and analysis related to this experiment. In this section, we first report computing performance of our parallel SLR modeling and landscape pattern analysis. We then present the results of SLR scenarios in this experiment and relevant discussion.

4.1. Computing Performance of Parallel Scenario Simulations and Landscape Pattern Analysis

The scientific workflow for SLR modeling was deployed on a Windows cluster with 4 computing nodes (8 CPUs per node; see Table 4). Each of the 61 treatments was assigned to one node at a time. The computing time of the treatments ranged from 35.1 min to 36.3 min with 35.6 min on average. The actual total computing time is 9.42 h and the expected computing time on a single computer was 36.32 h. By leveraging a 4-nodes Windows cluster, the speedup was achieved 3.86 times with respect to the 8-CPU counterpart. The acceleration can be up to about 30.88 times if a single CPU instead of 8 CPUs is used for each scenario.
The scientific workflow for parallel landscape pattern analysis was deployed on a Linux cluster with 76 nodes, where most have dual 24-Core CPU and 384 GB memory. Each treatment (scenario) requested 1 CPU and 48 GB memory from one node. The sequential computing time is 12.65 h. After using 61 CPUs (i.e., each CPU is in charge of a scenario run), the parallel computing time is 17.18 min. As a result, the parallel landscape pattern analysis is 44.19 times faster than using a single CPU with the same computing configuration.

4.2. Results of Area of Land Cover Patterns

We calculated the area-related statistics (i.e., total area, proportion to the study area, differences from initial status in terms of area and percentage) of land cover types of interest for each SLR scenario. Table 5 reports changes of marshes and tidal flats in response to the rising sea level at various scenarios.
From Table 5, a remarkable expansion of tidal flats is observed (971.51%; 400 sq. km for 3 m of SLR), which aligns the expected response of tidal flats to SLR due to an increase in sediment transport [44]. However, this significant growth of tidal flats at a 3-m raised sea level corresponds to substantial losses in other marsh types: Inland fresh marsh experiences a loss of 42.85% (27.76 sq. km). Tidal fresh marsh undergoes a loss of 99.89% (56.24 sq. km), and regularly flooded marsh encounters a loss of 70.49% (245.13 sq. km). These losses highlight the negative effects of the rising sea level on these marsh habitats in our study area. On the other hand, the rising sea level seems to create more favorable conditions for transitional marsh with an area expansion of approximately 491 sq. km. This increase is around 45 times larger than its initial size, indicating that transitional marshes in our study area benefit from the rising sea levels. Overall, the changes observed in Table 5 demonstrate the dynamic responses of different marsh types to SLR in the study area, where some marshes experience substantial expansion while others suffer significant losses.
Figure 8 shows changes in the area for different types of marshes and tidal flats. We can observe that there is a decreasing trend for most types of marshes, except for transitional marsh. Conversely, the tidal flat experiences a significant increase as the SLR, particularly until reaching approximately 1 m above the original sea level. This dramatic change can be attributed to the reduction of the regularly flooded marshes. Figure 9 depicts the spatial patterns of these marshes and tidal flats. These maps provide evidence supporting the observation from Figure 8, as it shows that a substantial portion of the regularly flooded marshes (i.e., salt marsh) adjacent to the water transform into tidal flats in the scenario with 1 m SLR. This exhibits a tipping point that marshland adaptation speed is outpaced by the rate of increase in SLR [45]. The lack of adaptability of marshland comes from the coastal squeeze phenomenon, in which marshes cannot migrate inland due to significant amounts of man-made infrastructure that blocks migration paths. At the tipping point, the rate of SLR is too fast for marshes to adequately adapt to the changes.

4.3. Results of Spatial Characteristics of Land Cover Patterns

In this section, we report and discuss results of changes in land cover patterns in terms of spatial characteristics, including shape complexity, landscape fragmentation, and landscape diversity. We focus on two main land cover types: marshes and tidal flats.

4.3.1. Patch Shape Complexity

Figure 10 shows changes in mean patch-level shape index in response to SLR. The averaged patch-level shape indices (mean shape index) do not show high fluctuations. A gradual decreasing trend of shape index is observed for both tidal flat and salt marsh, indicating that the shapes of these land cover patches become less complex. Other types of marshes become more complex when the sea level rises higher than 1.5 m. Considering the area changes, we find that the patches of emerging land cover types (i.e., transitional marsh and tidal flat) tend to be larger and less complex. On the other hand, other types of marshes appear to be eroded by tides with smaller areas and more complex shapes when the SLR is over 1 m.

4.3.2. Landscape Fragmentation

Aggregation metrics are used to quantify the level of landscape fragmentation. Figure 11 shows the results of two aggregation metrics: landscape shape index and Euclidean nearest neighbor distance. It is revealed that the fluctuations in landscape shape index between various land cover types are most reflected within 0–1.5 m of SLR. A short period of decreasing aggregation can be observed for most marshes (regularly flooded marshes, irregularly flooded marshes, and tidal fresh marshes), followed by a general increase as the sea level rises. This suggests that most marshes tend to be broken initially due to the conversion towards tidal flats. They become more compact at 1.5 m of SLR, but the area gradually decreases (see Figure 8), indicating that most marshes are converting to tidal flats while they cannot find adequate habitats for migration. However, transitional marsh shows a different response to the SLR. It keeps growing and the overall pattern becomes less compact, suggesting various locations are becoming more favorable for this type of marsh. The mean Euclidean distance can also support this finding that the transitional marsh patches become far away from each other.
As for regularly flooded marsh (i.e., salt marsh), we generally observed a decreasing trend in aggregation during the early stages of SLR, followed by a subsequent increase. This indicates that marshes initially become less compact but gradually aggregate as sea levels rise. The observed monotonic decrease in salt marsh area (see Figure 8) and the pattern of the shape index (increase and then decrease) during the early stages (before approximately 1 m of SLR) suggest that the early disappearance of salt marshes leads to a more scattered spatial pattern. Further SLR results in the submergence of the entire marsh area, leading to an overall increase in compactness. This changing pattern can be observed in Figure 12. At around 0.3 m of SLR, regularly flooded marshes exhibit the least compactness, which then increases again once they are flooded.
Figure 13 demonstrates the conversion of inland fresh marshes and tidal fresh marshes. Similar to the pattern observed for regularly flooded marshes and tidal flats, the conversion for the two types of fresh marshes also occurs in two steps. First, the conversion (e.g., to regularly flooded marshes and tidal flats) causes fresh marshes to become more scattered and less compact, as reflected in the shape index. Subsequently, they become more compact due to the disappearance of those fragmented fresh marshes (see Figure 13).

4.3.3. Results of Landscape Diversity

Figure 14 plots the Shannon diversity index for different SLR scenarios. The Shannon diversity index serves as a measure of the diversity of land cover types in relation to their distribution within the study area. From Figure 14, we can observe a fluctuation of the diversity index before a 1 m SLR, followed by a consistent increase beyond 1 m SLR. The initial increases in the Shannon index within the range of 0 to 0.3 m of SLR can be attributed to the expansion of tidal flats (see Figure 15). As the sea level rises, the tidal process submerges the regularly flooded marsh, leading to an increase in tidal flat coverage. The highest complexity in land cover types is reached when the proportions of tidal flats and regularly flooded marsh are equal. However, as the sea level continues to rise, more regularly flooded areas are submerged and transformed into tidal flats. This results in a decrease in the Shannon index between 0.3 and 0.8 m of SLR, as the dominance of tidal flats increases at the expense of regularly flooded marsh.
The subsequent increase in the Shannon index observed after 1-m SLR can be attributed to the conversion of undeveloped dry land and nontidal swamp areas (highlighted in orange and yellow in Figure 15) into transitional marsh. This conversion is evident in Figure 9, where the expansion of transitional marsh can be observed. Overall, the fluctuations and subsequent increases in the Shannon diversity index reflect the dynamic changes in land cover types in response to SLR—i.e., state shift of coastal wetland ecosystems. The expansion of tidal flats and the conversion of undeveloped dry land and nontidal swamp areas into transitional marsh play a significant role in shaping the diversity of land cover types within the study area.

5. Discussion

In this study, the Central South Carolina coast where the City of Charleston is located was used as our study region to exemplify how scientific workflows can be of help on SLR studies. Our experimental results indicate a significant loss of various marsh types within the SLR range of 0 to 1 m. This suggests that these marshes are highly vulnerable to even relatively small increases in sea level in the study area. Furthermore, the results indicate that from 1 to 3 m of SLR, there is no noticeable increase in the area of most marsh types. This suggests that these marshes are not able to find sufficient suitable habitats to compensate for the losses experienced within this range. In contrast, transitional marshes show a gradual increase in response to the rising sea levels. This indicates that transitional marshes are more resilient to SLR compared to others in our study area.
By analyzing landscape pattern changes in terms of shape, landscape fragmentation, and landscape diversity, we can gain a better understanding of the spatial dynamics of marshes in response to SLR. The use of landscape metrics can be of great help in quantifying spatial characteristics and their change with SLR. Further, thresholds of SLR with respect to various metrics (nonspatial or spatial) can be different for the same study region. This is because spatial patterns of land cover types are modified as sea level rises, which leads to nonlinear responses of alternative land cover types that interact with each other.
The threshold of SLR could potentially be different for various study areas, as coasts throughout the world will experience SLR differently. The overall land cover pattern of a study area affects how the land will change, which will in turn drive the development of the land cover pattern—nonlinearity and feedback loops exist in coastal ecosystems driven by SLR. Even for the same study region, the threshold of SLR may be different, depending on study purposes (e.g., minimizing the loss of marshland or protecting of specific marshlands for landscape conservation in need of consideration of spatial characteristics [37]). In other words, the use of multiple landscape metrics (including area—patch area) is recommended while analyzing landscape response to SLR.

6. Conclusions

SLR is a substantial threat to the sustainability and resilience of our coasts. The IPCC predicts that seas could rise anywhere from 1 to 3 m by the end of the century. The rate of SLR can potentially increase the negative consequences of climate change, creating an opening for SLR modeling automation that can quickly and accurately predict the potential land cover change of coastlines. Making SLR modeling automated can also encourage discourse on how SLR will affect domains such as economics, politics, anthropology, and more. The computationally intensive task of environmental modeling, represented by SLR modeling in this study, can be automated and accelerated by incorporating scientific workflows in this study. Our study suggests the following findings:
  • Scientific workflows are the cyberinfrastructure technology beneficial to SLR modeling, which are analysis programs that can be replicated by researchers. Scientific workflows are prevalent throughout data science and are becoming increasingly popular in interdisciplinary studies. In geospatial studies, scientific workflows are used in many ways, including wetland and SLR analysis;
  • Creating a scientific workflow to automate SLR models provides solid support for analyzing, for example, how different rates of SLR affect shorelines and landscape dynamics;
  • The use of scientific workflows for SLR model automation lowers the difficulty of SLR modeling which enables researchers to conduct SLR studies through the lens of their respective domains;
  • This study creates an easily repeatable scientific workflow that automates the preprocessing of input data, data analysis, and the post-processing of data to produce repeatable results for SLR modeling. With GIS inputs and automation support, a researcher can easily and efficiently investigate potential SLR effects on land cover types (e.g., marshland in this study) for a desired study area.
The entire workflow framework in this study integrates a set of individual scientific workflows. For data preprocessing, the workflow processes geospatial data and generates input data for SLAMM. For spatial modeling, the scientific workflow of model configuration specifies the set of parameters and input data of the SLR model for different scenarios. The model execution workflow allows for running SLAMM repeatedly for various SLR scenarios. For data post-processing, the model extracts land cover data from the SLAMM outputs and conducts landscape pattern analysis to quantify the spatial characteristics of landscape patterns in response to SLR. The parallel computing module of the framework provides support for accelerating geospatial data analytics and SLR modeling, which are computationally demanding. Computing time for SLR-related data analytics and modeling can be substantially reduced as illustrated in this study (from days down to hours and from hours down to minutes as high-performance computing clusters are used). Only through the combination of scientific workflows and parallel computing capabilities, SLR modeling and associated geospatial data analytics can be conducted efficaciously.
This scientific workflow framework has substantial managerial implications for coastal sustainability and resilience. The framework and its software package could serve as a useful spatial decision support tool for coastal management and conservation that considers the impact of SLR. With support from this framework, systematic scenario analysis can be conducted to provide a quantitative assessment of land cover types in coastal regions over time. The spatial results of SLR from the framework can be used to guide climate-related policies or decisions related to, for example, urban or transportation planning, landscape conservation, and stormwater and wastewater management for coastal regions. Stakeholders or professionals can use this framework to evaluate quantitatively the potential ecological or environmental impact of SLR on coastal ecosystems, which will be of great help for the recommendation of coastal management practices and strategies for implementing sustainable and resilient coastal ecosystems. This is a particularly important topic of concern as climate change has been receiving considerable attention from coastal communities, the government, and the public.
While our study provides solid support for automating repetitive scenario analysis for SLR studies, limitations exist for our scientific workflow framework. The first limitation is that our framework is based on the loose coupling of multiple geospatial data analytics and model capabilities. Users need computing and GIS background to better utilize the scientific workflow framework for the automation of SLR modeling. The second limitation is that SLR modeling (SLAMM here) and associated geospatial data analytics (including landscape pattern analysis) were deployed on HPC clusters over different operating systems (Windows and Linux). This may introduce a certain level of difficulty for data handling if users are not familiar with cross-platform computing.
Thus, several directions exist for the future work of our study. First, we plan to deploy our scientific workflows to a web-based platform. Turning this workflow into an easily executed online application could allow professionals or the public outside of research areas to quickly model SLR for an area of interest. For example, someone working in a local municipality could quickly identify what areas of their town might be severely affected by various rates of SLR via a web-based solution. Even those working in environmental disaster relief could benefit from a web application based on the SLAMM model to plan how to mitigate SLR effects for high-risk areas. The second direction of future work is to convert the SLAMM model, which is open-source now, to a Linux-based operating system environment. This will allow us or users to leverage more HPC power from Linux-based computing clusters, which are more common than Windows-based counterparts. The third option that could take this research a step further is to apply our approach to larger study regions and work with larger amounts of data, which would be beneficial for understanding overall SLR patterns for an area such as the east coast of the U.S. or another large coastline.

Author Contributions

Conceptualization, W.T. and H.S.H.; methodology, H.S.H., Z.S. and T.C.; software, H.S.H., Z.S. and T.C.; validation, Z.S. and T.C.; formal analysis, Z.S. and T.C.; data curation, H.S.H. and Z.S.; writing—original draft preparation, W.T. and H.S.H.; writing—review and editing, W.T., Z.S., T.C. and H.S.H.; visualization, Z.S. and T.C. All authors have read and agreed to the published version of the manuscript.

Funding

This research received no external funding.

Institutional Review Board Statement

Not applicable.

Data Availability Statement

Data will be available once the manuscript is accepted for publication.

Acknowledgments

We would like to acknowledge Jonathan Clough, owner of Warren Pinnacle Consulting, Inc. (Waitsfield, VT, USA), and developer of the SLAMM model. This study used high-performance computing resources from University Research Computing at the University of North Carolina at Charlotte.

Conflicts of Interest

The authors declare no conflict of interest.

References

  1. Parry, M.L.; Canziana, O.F.; Palutikof, J.P.; van der Linden, P.J.; Hanson, C.E. (Eds.) Climate Change 2007: Impacts, Adaptation and Vulnerability: Contribution of Working Group II to the Fourth Assessment Report of the Intergovernmental Panel on Climate Change; Cambridge University Press: Cambridge, UK, 2007. [Google Scholar]
  2. Borchert, S.M.; Osland, M.J.; Enwright, N.M.; Griffith, K.T. Coastal wetland adaptation to sea level rise: Quantifying potential for landward migration and coastal squeeze. J. Appl. Ecol. 2018, 55, 2876–2887. [Google Scholar] [CrossRef]
  3. Garner, A.; Weiss, J.; Parris, A.; Kopp, R.; Horton, R.; Overpeck, J.; Horton, B. Evolution of 21st Century Sea Level Rise Projections. Earths Future 2018, 6, 1603–1615. [Google Scholar] [CrossRef]
  4. Linhoss, A.C.; Kiker, G.; Shirley, M.; Frank, K. Sea-level rise, inundation, and marsh migration: Simulating impacts on developed lands and environmental systems. J. Coast. Res. 2015, 31, 36–46. [Google Scholar] [CrossRef]
  5. Mcleod, E.; Poulter, B.; Hinkel, J.; Reyes, E.; Salm, R. Sea-level rise impact models and environmental conservation: A review of models and their applications. Ocean. Coast. Manag. 2010, 53, 507–517. [Google Scholar] [CrossRef]
  6. Poulter, B.; Halpin, P.N. Raster modelling of coastal flooding from sea-level rise. Int. J. Geogr. Inf. Sci. 2008, 22, 167–182. [Google Scholar] [CrossRef]
  7. Park, R.A.; Armentano, T.V.; Cloonan, C.L. Predicting the effects of sea level rise on coastal wetlands. In Effects of Changes in Stratospheric Ozone and Global Climate: Sea Level Rise; Titus, J.G., Ed.; US Environmental Protection Agency: Washington, DC, USA, 1986; Volume 4, pp. 129–152. [Google Scholar]
  8. SLAMM. Available online: https://warrenpinnacle.com/prof/SLAMM/ (accessed on 1 May 2023).
  9. Akumu, C.E.; Pathirana, S.; Baban, S.; Bucher, D. Examining the potential impacts of sea level rise on coastal wetlands in north-eastern NSW, Australia. J. Coast. Conserv. 2011, 15, 15–22. [Google Scholar] [CrossRef]
  10. Pylarinou, A. Impacts of Climate Change on UK Coastal and Estuarine Habitats: A Critical Evaluation of the Sea Level Affecting Marshes Model (SLAMM); UCL (University College London): London, UK, 2015. [Google Scholar]
  11. Runting, R.K.; Lovelock, C.E.; Beyer, H.L.; Rhodes, J.R. Costs and opportunities for preserving coastal wetlands under sea level rise. Conserv. Lett. 2017, 10, 49–57. [Google Scholar] [CrossRef]
  12. Traill, L.W.; Perhans, K.; Lovelock, C.E.; Prohaska, A.; McFallan, S.; Rhodes, J.R.; Wilson, K.A. Managing for change: Wetland transitions under sea-level rise and outcomes for threatened species. Divers. Distrib. 2011, 17, 1225–1233. [Google Scholar] [CrossRef]
  13. Wang, H.; Ge, Z.; Yuan, L.; Zhang, L. Evaluation of the combined threat from sea-level rise and sedimentation reduction to the coastal wetlands in the Yangtze Estuary, China. Ecol. Eng. 2014, 71, 346–354. [Google Scholar] [CrossRef]
  14. Geselbracht, L.; Freeman, K.; Kelly, E.; Gordon, D.R.; Putz, F.E. Retrospective and prospective model simulations of sea level rise impacts on Gulf of Mexico coastal marshes and forests in Waccasassa Bay, Florida. Clim. Chang. 2011, 107, 35–57. [Google Scholar] [CrossRef][Green Version]
  15. Glick, P.; Clough, J.; Polaczyk, A.; Couvillion, B.; Nunley, B. Potential effects of sea-level rise on coastal wetlands in southeastern Louisiana. J. Coast. Res. 2013, 63, 211–233. [Google Scholar] [CrossRef]
  16. Noss, R.F. Between the devil and the deep blue sea: Florida’s unenviable position with respect to sea level rise. Clim. Chang. 2011, 107, 1–16. [Google Scholar] [CrossRef]
  17. National Science Foundation (NSF). Cyberinfrastructure Vision for 21st Century Discovery; Report of NSF Council; Cyberinfrastructure Council, NSF: North Arlington, VA, USA, 2007. [Google Scholar]
  18. Atkinson, M.; Gesing, S.; Montagnat, J.; Taylor, I. Scientific Workflows: Past, Present and Future; Elsevier: Amsterdam, The Netherlands, 2017; Volume 75, pp. 216–227. [Google Scholar]
  19. Taylor, I.J.; Deelman, E.; Gannon, D.B.; Shields, M. Workflows for e-Science: Scientific Workflows for Grids; Springer: London, UK, 2007; Volume 1. [Google Scholar]
  20. Barker, A.; Van Hemert, J. Scientific workflow: A survey and research directions. In Proceedings of Parallel Processing and Applied Mathematics: 7th International Conference, PPAM, Gdansk, Poland, 9–12 September 2007; pp. 746–753. [Google Scholar]
  21. Ludäscher, B.; Altintas, I.; Berkley, C.; Higgins, D.; Jaeger, E.; Jones, M.; Lee, E.A.; Tao, J.; Zhao, Y. Scientific workflow management and the Kepler system. Concurr. Comput. Pract. Exp. 2006, 18, 1039–1065. [Google Scholar] [CrossRef]
  22. Wilson, J.P.; Butler, K.; Gao, S.; Hu, Y.; Li, W.; Wright, D.J. A five-star guide for achieving replicability and reproducibility when working with GIS software and algorithms. Ann. Am. Assoc. Geogr. 2021, 111, 1311–1317. [Google Scholar] [CrossRef]
  23. McPhillips, T.; Bowers, S.; Zinn, D.; Ludäscher, B. Scientific workflow design for mere mortals. Future Gener. Comput. Syst. 2009, 25, 541–551. [Google Scholar] [CrossRef]
  24. Yu, J.; Buyya, R. A taxonomy of scientific workflow systems for grid computing. ACM Sigmod Rec. 2005, 34, 44–49. [Google Scholar] [CrossRef]
  25. Tang, W.; Feng, W.; Jia, M.; Shi, J.; Zuo, H.; Stringer, C.E.; Trettin, C.C. A cyber-enabled spatial decision support system to inventory Mangroves in Mozambique: Coupling scientific workflows and cloud computing. Int. J. Geogr. Inf. Sci. 2017, 31, 907–938. [Google Scholar] [CrossRef]
  26. Tang, W.; Zheng, M.; Zhao, X.; Shi, J.; Yang, J.; Trettin, C.C. Big geospatial data analytics for global mangrove biomass and carbon estimation. Sustainability 2018, 10, 472. [Google Scholar] [CrossRef]
  27. Felton, B.R.; O’Neil, G.L.; Robertson, M.-M.; Fitch, G.M.; Goodall, J.L. Using random forest classification and nationally available geospatial data to screen for wetlands over large geographic regions. Water 2019, 11, 1158. [Google Scholar] [CrossRef]
  28. Wu, Q.; Lane, C.R.; Li, X.; Zhao, K.; Zhou, Y.; Clinton, N.; DeVries, B.; Golden, H.E.; Lang, M.W. Integrating LiDAR data and multi-temporal aerial imagery to map wetland inundation dynamics using Google Earth Engine. Remote Sens. Environ. 2019, 228, 1–13. [Google Scholar] [CrossRef]
  29. Sethi, R.J.; Gil, Y. Scientific workflows in data analysis: Bridging expertise across multiple domains. Future Gener. Comput. Syst. 2017, 75, 256–270. [Google Scholar] [CrossRef]
  30. U.S. Census Bureau. American Community Survey 1-Year Estimates. 2019. Available online: http://censusreporter.org/profiles/31000US16700-charleston-north-charleston-sc-metro-area/ (accessed on 1 May 2023).
  31. NOAA. National Centers for Environmental Information. Climate at a Glance: County Time Series. 2023. Available online: https://www.ncei.noaa.gov/access/monitoring/climate-at-a-glance/county/time-series (accessed on 1 May 2023).
  32. Seat, D. Charleston Co. Reassessments Show Significant Increase in Property Values. Live 5 News. 2020. Available online: https://www.live5news.com/2020/12/10/charleston-co-reassessments-show-significant-increase-property-values/ (accessed on 1 May 2023).
  33. National Land Cover Dataset. Available online: https://www.mrlc.gov/data/nlcd-2016-land-cover-conus (accessed on 1 May 2023).
  34. National Wetlands Inventory. Available online: https://www.fws.gov/wetlands/data/State-Downloads.html (accessed on 1 May 2023).
  35. South Carolina Department of Natural Resources. Available online: https://www.dnr.sc.gov/GIS/lidar.html (accessed on 1 May 2023).
  36. National Oceanic and Atmospheric Association. Available online: https://tidesandcurrents.noaa.gov/sltrends/sltrends_station.shtml?id=8665530 (accessed on 1 May 2023).
  37. Turner, M.G.; Gardner, R.H.; Turner, M.G.; Gardner, R.H. Landscape disturbance dynamics. Landsc. Ecol. Theory Pract. Pattern Process 2015, 175–228. [Google Scholar] [CrossRef]
  38. Torio, D.D.; Chmura, G.L. Impacts of sea level rise on marsh as fish habitat. Estuaries Coasts 2015, 38, 1288–1303. [Google Scholar] [CrossRef]
  39. Wu, W.; Biber, P.; Bethel, M. Thresholds of sea level rise rate and sea level rise acceleration rate in a vulnerable coastal wetland. Ecol. Evol. 2017, 7, 10890–10903. [Google Scholar] [CrossRef] [PubMed]
  40. Wilkinson, B.; Allen, M. Parallel Programming: Techniques and Applications Using Networked Workstations and Parallel Computers, 2nd ed.; Prentice Hall: Upper Saddle River, NJ, USA, 2004. [Google Scholar]
  41. Ju, Y.; Lindbergh, S.; He, Y.; Radke, J.D. Climate-related uncertainties in urban exposure to sea level rise and storm surge flooding: A multi-temporal and multi-scenario analysis. Cities 2019, 92, 230–246. [Google Scholar] [CrossRef]
  42. Nicholls, R.J. Analysis of global impacts of sea-level rise: A case study of flooding. Phys. Chem. Earth Parts A/B/C 2002, 27, 1455–1466. [Google Scholar] [CrossRef]
  43. Nicholls, R.J.; Tol, R.S. Impacts and responses to sea-level rise: A global analysis of the SRES scenarios over the twenty-first century. Philos. Trans. R. Soc. A Math. Phys. Eng. Sci. 2006, 364, 1073–1095. [Google Scholar] [CrossRef]
  44. Wachler, B.; Seiffert, R.; Rasquin, C.; Kösters, F. Tidal response to sea level rise and bathymetric changes in the German Wadden Sea. Ocean Dyn. 2020, 70, 1033–1052. [Google Scholar] [CrossRef]
  45. Lentz, E.E.; Zeigler, S.L.; Thieler, E.R.; Plant, N.G. Probabilistic patterns of inundation and biogeomorphic changes due to sea-level rise along the northeastern US Atlantic coast. Landsc. Ecol. 2021, 36, 223–241. [Google Scholar] [CrossRef]
Figure 1. Map of the study area: central coast region, South Carolina, USA.
Figure 1. Map of the study area: central coast region, South Carolina, USA.
Sustainability 15 12704 g001
Figure 2. Spatial data used in sea level rise modeling in this study ((A) land cover; (B) wetland cover; (C) elevation (in meter); (D) slope).
Figure 2. Spatial data used in sea level rise modeling in this study ((A) land cover; (B) wetland cover; (C) elevation (in meter); (D) slope).
Sustainability 15 12704 g002
Figure 3. Overall scientific workflows-driven framework for automated sea level rise modeling (four scenarios were used as an example to illustrate the need of repetitive models runs in sea level rise modeling).
Figure 3. Overall scientific workflows-driven framework for automated sea level rise modeling (four scenarios were used as an example to illustrate the need of repetitive models runs in sea level rise modeling).
Sustainability 15 12704 g003
Figure 4. Scientific workflow of data preprocessing for sea level rise modeling.
Figure 4. Scientific workflow of data preprocessing for sea level rise modeling.
Sustainability 15 12704 g004
Figure 5. Illustration on working with the SLAMM interface for sea level rise modeling ((A) main interface, (B) interface for specifying individual parameters, (C) interface for specifying input files, (D) interface of setting up execution options, (E) execution and visualization of output maps).
Figure 5. Illustration on working with the SLAMM interface for sea level rise modeling ((A) main interface, (B) interface for specifying individual parameters, (C) interface for specifying input files, (D) interface of setting up execution options, (E) execution and visualization of output maps).
Sustainability 15 12704 g005
Figure 6. Scientific workflow of model configuration for sea level rise modeling.
Figure 6. Scientific workflow of model configuration for sea level rise modeling.
Sustainability 15 12704 g006
Figure 7. Model execution with repeated sea level rise modeling.
Figure 7. Model execution with repeated sea level rise modeling.
Sustainability 15 12704 g007
Figure 8. Area changes for land cover types of interest in different scenarios with respect to sea level rise from 0 to 3 m.
Figure 8. Area changes for land cover types of interest in different scenarios with respect to sea level rise from 0 to 3 m.
Sustainability 15 12704 g008
Figure 9. Demonstration for effects of sea level rise at different scenarios on marshes. (AF) Scenarios for sea level rise at 0, 0.3, 1, 1.5, 2.3, and 3 m.
Figure 9. Demonstration for effects of sea level rise at different scenarios on marshes. (AF) Scenarios for sea level rise at 0, 0.3, 1, 1.5, 2.3, and 3 m.
Sustainability 15 12704 g009
Figure 10. Mean patch-level shape index for each land cover type.
Figure 10. Mean patch-level shape index for each land cover type.
Sustainability 15 12704 g010
Figure 11. Aggregation metrics of classes of interest with respect to sea level rise. (A) Landscape shape index; (B) Euclidean nearest neighbor.
Figure 11. Aggregation metrics of classes of interest with respect to sea level rise. (A) Landscape shape index; (B) Euclidean nearest neighbor.
Sustainability 15 12704 g011
Figure 12. Maps of marshland conversion to tidal flat with a focus on regularly flooded marsh around the Charleston area. (A) Initial status of the study area (red rectangle shows the bounding box of inset maps in other subfigures); (BD) inset maps for sea level rise at 0, 0.3, and 1 m.
Figure 12. Maps of marshland conversion to tidal flat with a focus on regularly flooded marsh around the Charleston area. (A) Initial status of the study area (red rectangle shows the bounding box of inset maps in other subfigures); (BD) inset maps for sea level rise at 0, 0.3, and 1 m.
Sustainability 15 12704 g012
Figure 13. Maps of marshland conversion to other types of land cover with a focus on inland fresh marsh and tidal fresh marsh. (A) Initial status (red rectangle shows the bounding box of inset maps in other subfigures); (BD) sea level rise at 0, 0.3, and 1 m.
Figure 13. Maps of marshland conversion to other types of land cover with a focus on inland fresh marsh and tidal fresh marsh. (A) Initial status (red rectangle shows the bounding box of inset maps in other subfigures); (BD) sea level rise at 0, 0.3, and 1 m.
Sustainability 15 12704 g013
Figure 14. Landscape-level Shannon diversity index with the increasing sea level rise.
Figure 14. Landscape-level Shannon diversity index with the increasing sea level rise.
Sustainability 15 12704 g014
Figure 15. A demonstration of conversion from undeveloped dry land and nontidal swamp to transitional marsh in response to sea level rise.
Figure 15. A demonstration of conversion from undeveloped dry land and nontidal swamp to transitional marsh in response to sea level rise.
Sustainability 15 12704 g015
Table 1. List of datasets used in this study.
Table 1. List of datasets used in this study.
DataDataset TitleSourceData TypeURL
Land coverNational land cover dataset (NLCD)Multi-Resolution Land Characteristics ConsortiumRaster[33]
WetlandNational wetlands inventory (NWI)United States Fish and WildlifeVector[34]
ElevationDEMSouth Carolina Department of Natural ResourcesRaster[35]
Historic sea levelsRelative Sea Level TrendNational Oceanic and Atmospheric AssociationTime Series[36]
Slope Derived from DEMRaster
Table 2. Land cover classifications and corresponding NLCD and SLAMM categories.
Table 2. Land cover classifications and corresponding NLCD and SLAMM categories.
Major Land ClassificationNLCD ClassesSLAMM Category
Developed dry land (man made infrastructure and agriculture)21–241
Undeveloped dry land (dry vegetation)31, 42, 43, 52, 71, 822
SwampNWI3
Cypress swampNWI4
Trans. salt marshNWI7
Regularly flooded marshNWI8
MangroveNWI9
Estuarine beachNWI10
Tidal flatsNWI11
Ocean beachNWI12
Irregularly flooded marshNWI20
Inland shoreNWI22
Tidal swampNWI23
Freshwater marshNWI5 + 6
All water bodiesNWI15 + 16 + 17 + 19
Table 3. Summary of land cover types in our study region in 2016.
Table 3. Summary of land cover types in our study region in 2016.
Land ClassificationArea in 2016 (sq. km.)Percentage of Total Land Area in 2016
Developed dry land (man-made infrastructure and agriculture)472.907.49%
Undeveloped dry land (dry vegetation)2173.9034.43%
Swamp1386.0421.95%
Cypress swamp8.070.13%
Trans. salt marsh3.220.05%
Regularly flooded marsh448.237.10%
Mangrove3.260.05%
Estuarine beach49.410.78%
Tidal flats1.030.10%
Ocean beach6.070.10%
Irregularly flooded marsh82.281.30%
Inland shore14.580.23%
Tidal swamp60.170.95%
Freshwater marsh142.012.25%
All water bodies1463.6123.18%
Table 4. Configuration of the high-performance computing clusters.
Table 4. Configuration of the high-performance computing clusters.
ClusterNumber of NodesCPUNumber of CPUs per NodeMemory
Windows Cluster48-Core Intel Core i7-7700 @ 3.60 GHz816 GB
Linux Cluster76Dual 24-Core Intel Xeon Gold 6248R CPU @ 3.00 GHz48384 GB
Table 5. Summary of area of alternative land cover types for different sea level rise scenarios.
Table 5. Summary of area of alternative land cover types for different sea level rise scenarios.
Inland fresh marsh
Sea level rise (m)Total area (sq. km)PercentageDifference (sq. km)Difference (percentage)
0.0064.771.03%--
0.5047.450.75%−17.33−26.75%
1.0041.900.66%−22.87−35.31%
1.5039.850.63%−24.93−38.48%
2.0039.030.62%−25.75−39.75%
2.5038.300.61%−26.48−40.87%
3.0037.020.59%−27.76−42.85%
Tidal fresh marsh
Sea level rise (m)Total area (sq. km)PercentageDifference (sq. km)Difference (percentage)
0.0056.310.89%--
0.5029.440.47%−26.87−47.71%
1.003.290.05%−53.02−94.15%
1.500.520.01%−55.79−99.08%
2.000.290.00%−56.02−99.49%
2.500.180.00%−56.13−99.68%
3.000.060.00%−56.24−99.89%
Transitional marsh
Sea level rise (m)Total area (sq. km)PercentageDifference (sq. km)Difference (percentage)
0.0010.920.17%--
0.5036.800.58%25.89237.17%
1.0076.271.21%65.36598.73%
1.50151.122.39%140.201284.40%
2.00258.824.10%247.912271.08%
2.50379.996.02%369.073381.05%
3.00502.077.95%491.154499.42%
Irregularly flooded marsh
Sea level rise (m)Total area (sq. km)PercentageDifference (sq. km)Difference (percentage)
0.0077.581.23%--
0.5073.161.16%−4.43−5.70%
1.0044.970.71%−32.61−42.03%
1.5042.440.67%−35.15−45.30%
2.0047.000.74%−30.58−39.42%
2.5049.500.78%−28.08−36.19%
3.0051.260.81%−26.33−33.93%
Regularly flooded marsh
Sea level rise (m)Total area (sq. km)PercentageDifference (sq. km)Difference (percentage)
0.00347.725.51%- -
0.5096.751.53%−250.97−72.18%
1.0082.571.31%−265.15−76.25%
1.5098.791.56%−248.94−71.59%
2.00101.511.61%−246.21−70.81%
2.50102.151.62%−245.58−70.62%
3.00102.601.62%−245.13−70.49%
Tidal flat
Sea level rise (m)Total area (sq. km)PercentageDifference (sq. km)Difference (percentage)
0.0041.230.65%--
0.50315.495.00%274.25665.10%
1.00423.876.71%382.64927.95%
1.50437.006.92%395.77959.79%
2.00440.386.97%399.14967.98%
2.50441.406.99%400.16970.46%
3.00441.847.00%400.61971.54%
Disclaimer/Publisher’s Note: The statements, opinions and data contained in all publications are solely those of the individual author(s) and contributor(s) and not of MDPI and/or the editor(s). MDPI and/or the editor(s) disclaim responsibility for any injury to people or property resulting from any ideas, methods, instructions or products referred to in the content.

Share and Cite

MDPI and ACS Style

Tang, W.; Hearne, H.S.; Slocum, Z.; Chen, T. GIS-Based Scientific Workflows for Automated Spatially Driven Sea Level Rise Modeling. Sustainability 2023, 15, 12704. https://doi.org/10.3390/su151712704

AMA Style

Tang W, Hearne HS, Slocum Z, Chen T. GIS-Based Scientific Workflows for Automated Spatially Driven Sea Level Rise Modeling. Sustainability. 2023; 15(17):12704. https://doi.org/10.3390/su151712704

Chicago/Turabian Style

Tang, Wenwu, Heidi S. Hearne, Zachery Slocum, and Tianyang Chen. 2023. "GIS-Based Scientific Workflows for Automated Spatially Driven Sea Level Rise Modeling" Sustainability 15, no. 17: 12704. https://doi.org/10.3390/su151712704

APA Style

Tang, W., Hearne, H. S., Slocum, Z., & Chen, T. (2023). GIS-Based Scientific Workflows for Automated Spatially Driven Sea Level Rise Modeling. Sustainability, 15(17), 12704. https://doi.org/10.3390/su151712704

Note that from the first issue of 2016, this journal uses article numbers instead of page numbers. See further details here.

Article Metrics

Back to TopTop