Abstract
This research studied the relationships of indicators related to the selection of intercity train services in Thailand’s Nakhon Ratchasima province. The goal was to examine the characteristics of the intercity train services and the factors that influence choosing them. The research tool used to collect data consisted of 508 sets of questionnaires completed by samples who had used the intercity train service. The data were analyzed using structural equation modeling to investigate the service quality and customer satisfaction indicators affecting the selection of intercity train services. The study found that the service quality indicators included station, service, staff, and vehicle. The customer satisfaction indicators included station, service, travel promotions, and price satisfaction. However, when the service quality indicators were investigated, they had a direct positive effect on customer satisfaction at the 0.01 level of statistical significance. Passengers are most satisfied with obtaining travel information, such as train timetables, fares, and updated information. The involved agencies can use the study’s findings to determine policies and formulate plans for information management and intercity train service metrics.
1. Introduction
Over recent years, transportation and traffic technology advancements have increased in Thais traveling more often and longer distances. The efficiency of the modern-day transportation system will likely decrease the cost per kilometer of travel and directly affect people’s travel behavior [1]. Thailand is a country where the population primarily uses land transportation, reaching 90% [2], resulting in directly and indirectly affecting travel in many ways, such as traffic jams, increased energy consumption in the transport sector, public health issues, social inequality, and environmental impacts issues such as emissions of air pollutants, for example, dust, greenhouse gases, etcetera. These problems can be solved sustainably by improving and upgrading the quality and efficiency of the transportation system so that it is safe, has low energy consumption, is convenient to use, has easy access, is cost-effective, and is environmentally friendly. The government has realized the importance of the transportation system and has set up a framework for preparing a national development plan in various fields to be consistent and integrated with the goal of sustainable national development. From the study of the 20-year national strategy (2018–2037), one of the important strategies is to focus on an integrated transport system, which consists of infrastructure development and transportation service management. The development of Thailand’s transport infrastructure has five plans, totaling 111 projects, divided into (1) 31 projects of intercity railway network development; (2) 24 projects of public transport network development; (3) 26 projects of increased capacity of particular intercity highways; (4) 15 projects of water transport network development; and (5) 15 projects of air transport network development [3]. The development of these infrastructures is aligned with the principles and theories of urban development, mass transportation system development, and the development of areas surrounding the mass transportation stations. These developments create direct and indirect benefits for areas in various dimensions that will lead to economic, social, and environmental benefits, ultimately enhancing the quality of people’s life at both local and regional levels [4].
Nakhon Ratchasima is a province in the master plan for transport infrastructure development. At present, there are many projects in the area, such as (1) the Bang Pa-in-Nakhon Ratchasima Intercity Motorway Project; (2) the double-track railway projects, including Mab Kabao–Jira Junction, Jira–Khon Kaen Junction, and Jira–Ubon Ratchathani; (3) the mass transit system project within Nakhon Ratchasima Province; and (4) the high-speed train system development to connect the regions between Bangkok and Nong Khai project (Phase 1). As mentioned earlier, the development of a method of transportation for people and goods resulted in various travel alternatives for people. If the development of public transport services does not meet user needs, it may decrease the market share of intercity trains. Conversely, if it serves them, it will reduce most service users’ travel by car and encourage more people to travel by public transport.
Therefore, the research question pertains to the indicators that influence the choice of urban rail travel and people’s expectations regarding the service delivery of urban rail in specific aspects. The data were collected from the study area, Mueang District, Nakhon Ratchasima, Thailand, by using questionnaires. The questionnaire covered 2022 and focused on studying intercity train service indicators by developing a structural equation model to investigate the service characteristics of intercity trains and the factors influencing their selection as a travel mode. Also, the expectations for the service metrics of the dual-track and high-speed trains in the future allow the State Railway of Thailand and the private sector investors to determine guidelines, design, and develop intercity train services to meet the user needs with the highest quality and efficiency. The research results can also be used to determine policies for service quality short-term, medium-term, and long-term development.
2. Concepts Theories and Related Research
2.1. Intercity Rail
At present, there are eight types of passenger trains available in Thailand, including mass transit trains, suburban trains, local trains, regular trains, fast trains, express trains, special express trains (sleeper trains), long-distance or intercity trains, and high-speed trains, which are under construction and opening 2026. Local trains, regular trains, fast trains, express trains, special express trains (sleeper trains), long-distance, and high-speed trains are all types of intercity trains. The train’s speed and travel distance are higher and farther than those of urban and suburban trains. Most intercity trains travel between cities or regions. Intercity trains are express trains with limited stops and comfortable carriages to accommodate long-distance travel. The intercity train is a railway system that runs long distances of up to 751 km (Bangkok to Chang Mai) to transport people and goods to different regions on a fixed schedule. The distances between local, fast, and express train stations are 5–10, 20–30, and 30–40 km, respectively. The first type stops to pick up passengers at every station to transport people from small towns to large cities or vice versa. The other two types do not stop for passengers at every station since the primary purpose is directly moving people from big cities to big cities. The average speed for intercity transportation is about 90–100 km/h, while the speed of the intercity mass transit system is about 120–160 km per hour. There are carriages for both seated passengers and sleepers, as well as a dining carriage. The center of the rail system is at Bang Sue Central Station or Krungthep Apiwat Central Station, comprising a total of 24 platforms: 4 for suburban trains, 2 for the Airport Rail Link, 8 for intercity trains, and 10 for high-speed trains [5].
2.2. Service Theory
Servicing is assisting or taking action for the benefit of others. Good service impresses recipients and makes them appreciate the organization. If the service is good, the recipients will be impressed, resulting in customers using the service again [6]. The service criteria, or SERQUAL, can be used to evaluate service quality from five perspectives: tangibles, reliability, employee responsiveness, empathy, and assurance. Service quality significantly and directly affects the perception of the received service efficiency level [7]. The literature review indicated that service quality indirectly and directly affects customer loyalty or service users and overall satisfaction with the service received [8,9,10]. Ali et al. [11], found that the factors affecting attitude and service users’ satisfaction with public transportation included fare rate, travel time, and accessibility, which positively impact behavior and intention to use public transportation. Furthermore, the research of Losada-Rojas et al. [12] and Zhang et al. [13], found that the factors including waiting time, convenience in train transfer, servicing, information, passenger comfort, station environment, hygiene in the passenger cabin, and facilities such as luggage and bicycle storage space, and other services, are all factors resulting in train service user satisfaction.
2.3. The Travel Mode Choice Behavior
Ortúzar and Willumsen [14], stated that the factors influencing travel mode choice behavior can be divided into four groups which are: (1) characteristics of travelers such as the number of cars owned, driver’s license ownership, and family structure which is consistent with the studies conducted by Meyer et al. [15] and Northam [16]; (2) travel features such as travel purposes correlate to the research conducted by Sounthavong et al. [17]; (3) characteristics of transportation systems such as travel time (e.g., time in vehicle, waiting time, total travel time) and amount of expenses (e.g., fare prices and parking fees) are consistent with the research of Li et al. [18] and Wang et al. [19]; (4) and qualitative characteristics, such as convenience, reliability of service, and safety [20]. The travel mode, transportation system characteristics, and qualitative characteristics can be studied and collected by examining the travel expectancy of service users. Vroom [21] mentioned the main factors influencing service users’ expectations, including receiving information, recommendations from others, individual needs, past experiences, news from media and service providers, and price [22]. The individual’s expectations influenced their satisfaction level when comparing their expected service level with the received service level. The perceived satisfaction level can be categorized into three levels which were Level 1: “Dissatisfaction” occurs when an individual perceives that the received service level is lower than their expected service level; Level 2: “Satisfaction” appears when an individual perceives that the received service level is equal to their expected service level; and Level 3: “Very satisfied” when the individual perceives the level of service received is higher than the level of service expected.
2.4. Structural Equation Modeling
Structural equation modeling has many names, such as covariance structural analysis and structural equation modeling (SEM) [23], which is a statistical analysis technique for research aiming to study the causal relationship model between theoretical latent variables or constructs that are mutually related among many variables or used for a causal relationship model analysis between latent variables and observed variables by estimating parameters of models simultaneously. The measurement model was first developed in 1904 [24] by Spearman, who was the first to study the relationship between latent and structural variables and developed a method for analyzing data as a prototype of factor analysis. Later, in 1918, a biometrician named Wright was the first to analyze causal models, which conducted influence or path analysis [25]. In 1960, a sociological researcher developed a method for analyzing causal models, a prototype of current influence analysis. Bollen [26] concluded that structural equation modeling results from synthesizing three crucial data analysis methods: factor analysis, path analysis, and parameter estimation in regression analysis.
3. Methodology
3.1. Population and Sample Determination
This research was conducted to study the population in Mueang Nakhon Ratchasima district, Nakhon Ratchasima Province. The sample group in this research used intercity trains and lived in the Mueang Nakhon Ratchasima district. The researcher used a questionnaire with 42 indicators to estimate values. The researcher used 10 samples per parameter [27]; the minimum number of samples was 420. The researcher collected data from 508 samples using non-probability sampling by using haphazard or accidental sampling and purposive sampling.
3.2. Research Tools
The tool used to collect data was a questionnaire with a closed-ended question consisting of two parts: Part 1 was general and basic information about the respondents, comprising 11 items; and Part 2 was information about expectations and opinions on the various service provision of intercity trains, totaling 42 items. The questionnaire was in the form of a rating scale to determine the scoring criteria for the levels of opinions or satisfaction, which were divided into seven levels [28]. The researcher checked the questionnaire’s quality to be consistent with the research objectives, which comprised content validity by bringing the questionnaire to 3 experts and related experts and testing the content validity of the questionnaire by analyzing the questions and evaluating with the index objective-item congruence (IOC). The IOC index value obtained was equal to 0.67–1.00. It was concluded that the questions corresponded to the research objectives. Then, the questionnaire was trailed using 30 people to check the research instrument’s reliability. The estimation of the questionnaire reliability was considered from seven aspects, fare, travel time and bus schedule, safety, employee service facilities inside the station, cleanliness inside the station, and time waiting for seats and vehicles, using Cronbach’s alpha coefficient. The obtained value was 0.939–0.978, more than 0.6 was considered acceptable [29], but if the value was greater than 0.7, it was considered good [30].
3.3. Data Analysis
The researcher divided the data analysis into two parts: (1) descriptive statistics by analyzing the general characteristics of the sample using the frequency distribution and percentage method to describe the data distribution on gender, occupation, income, education, and service use behavior of the sample; and (2) mean, standard deviation, skewness, and kurtosis values to identify the distribution characteristics of each observable variable. Inferential statistics comprising factor analysis to study the relationships between the structure of variables and latent variables that can be reduced to being in related groups. Structural equation modeling (SEM) consists of two main parts: the measurement model and the structural model. It is a causal model that can be used for direct and indirect influences on latent variables [31]. Then, it was taken to check the model’s fit with the empirical data by analyzing Pearson’s product-moment correlation coefficient between variables using a package program and checking the correlation matrix of the data by considering the following values: (1) Bartlett’s Test of Sphericity; (2) Kaiser–Miyer–Olkin Measure of Sampling Adequacy; and (3) considering the consistency between the hypothetical model and the empirical data, consisting of chi-square statistics, the goodness-of-fit index (GFI), the adjusted goodness-of-fit index (AGFI), the comparative fit index (CFI), the standardized root mean square residual (SRMSR), and the root mean square error of approximation (RMSEA).
4. Results
Part 1: general information and personal characteristics of the sample consisted of gender, age, status, education level, occupation, income, and frequency of travel of the 508 samples. It was found that most of the samples were female: 299 people (58.86%); the majority, 209 people (41.14%), were aged 21–30; 229 people (45.08%) had a bachelor’s degree; 139 people (27.36%) were pupils or students; followed by 138 government and private company employees (27.17%), where 111 people (21.85%) had a monthly income of THB 10,001–15,000, followed by 107 people (21.06%) at THB 15,001–20,000 per month. Information on the frequency of travel by train found that most of the samples, 161 people (31.69%) traveled twice a year, followed by 159 people (31.30%) traveling once a year. Most samples traveled by a personal car: 273 people (53.74%); followed by a van: 87 people (17.13%). The details are shown in Table 1.
Table 1.
General information of the sample.
Part 2: structural equation modeling of an indicator model influencing the selection of using intercity train services.
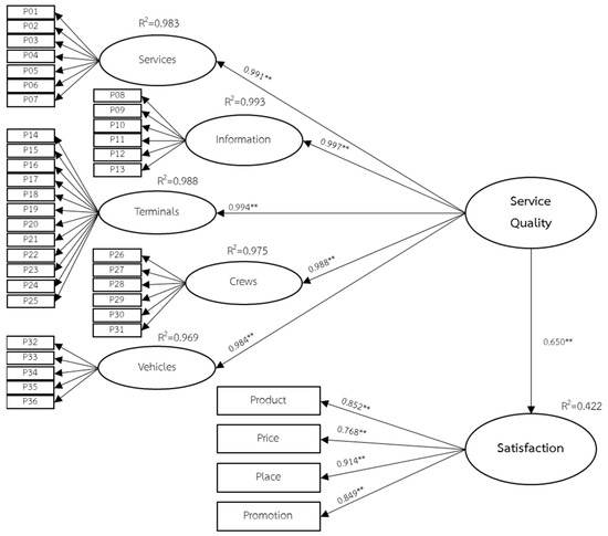
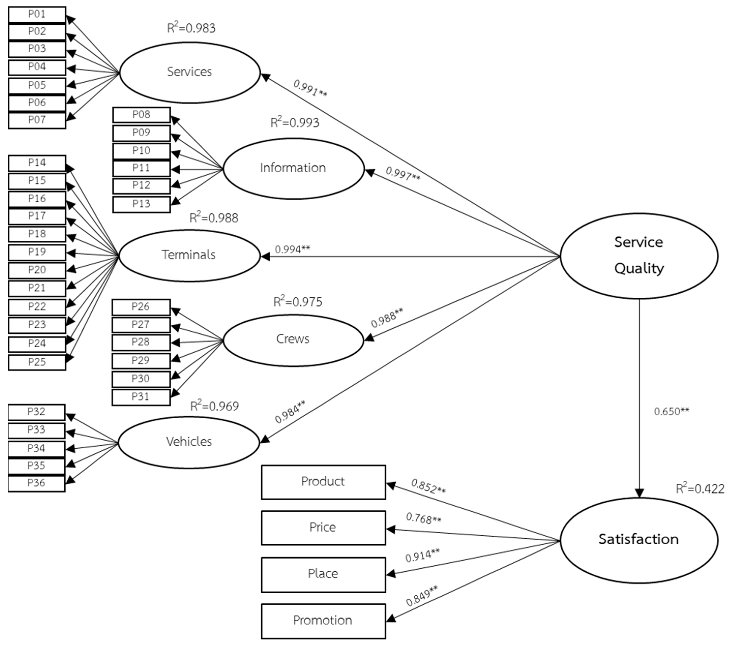
This research focused on studying factors affecting the selection of intercity train services using structural equation modeling to acknowledge service quality indicators and factors influencing service users’ satisfaction that resulted in train service users’ selecting intercity train services. Additionally, when considering the analysis results of the indicator model that influenced the selection of intercity train services with the empirical data to check the structural validity of the relevant factors, it was found that the model had goodness-of-fit (chi-square = 2105.306, df = 715, p < 0.001, CFI = 0.948, TLI = 0.944, SRMR = 0.031, RMSEA = 0.062), where the TLI and CFI values were consistent with the empirical data [32]. Additionally, the standard root mean square residual (SRMR) value was between 0 and 1.00. If the value is less than 0.08, it indicates that the model fits the empirical data. Additionally, the root mean square error of approximation (RMSEA) values ranged from 0 to 1, showing that the model fits the empirical data [33,34].
Table 2 shows the results of the first-order confirmatory factor analysis of the indicator model influencing the selection of intercity train services in terms of service quality. It was discovered that 36 service quality indicators are able to confirm the components of service, information, station, staff, and vehicles at a statistical significance of 0.01 with the value of standard component weight between 0.984 and 0.997. They are composed of: (1) the service provided on time as specified (P03) had the highest standard component weight value of 0.910; (2) the information with the clearest timetable (P10) has the highest standard component weight value of 0.874; (3) the station with other public transport junctions (P17) has the highest standard component weight value of 0.884; (4) that all staff put their effort in their duties and provide good service (P26) with the highest standard component weight of value of 0.904; and (5) the vehicles with in-car and travel safety (P32) has the highest standard component weight value of 0.885. When considering the Average Variance Extracted (AVE) values of 0.875, 0.858, 0.869, 0.875, and 0.866, they are greater than 0.5. This suggested that the price component was a highly reliable component, and the values of the composite reliability (CR) of 0.958, 0.943, 0.974, 0.951, and 0.938 are greater than 0.5, according to Joseph F. Hair et al. [35]. It can be stated that the component of service quality consists of reliable indicators that exhibit internal consistency.
Table 2.
The results of the first-order confirmatory factor analysis of the indicator model influencing the selection of using intercity train services in terms of service quality.
Table 3 shows the results of the second confirmatory factor analysis of the indicator model influencing the selection of intercity train services in terms of service quality. It was found that the indicators of service quality, which consist of service, information, station, staff, and vehicle, confirm the factor of service quality indicators in the indicator model, influencing the selection of intercity train services, which was significant at the 0.01 level with the standard factor loading between 0.984 and 0.997. In terms of information, the highest factor loading is 0.997. When considering the extracted mean-variance (AVE), which was equal to 0.991 and greater than 0.5, it showed that the price factor was highly reliable. The total reliability (CR) was 0.996, greater than 0.5. Hair et al. [35] stated that the service quality factor consists of good indicators with internal consistency.
Table 3.
The analysis results of the second-order confirmatory factor analysis of the model of factors affecting the selection of using intercity train services in terms of service quality.
Table 4 shows the results of the first confirmatory factor analysis of the indicator model influencing the selection of intercity train services in terms of satisfaction. It was found that the indicators of satisfaction consisting of product (intercity train service), price (train fare price), place (train station), and promotions, can confirm the factor of satisfaction indicators in the indicator model influencing the selection of using intercity train services was significant at the 0.01 level with the standard loading factors between 0.768 and 0.914. The place had the highest standard factor loading at 0.914. The Cronbach’s alpha coefficient of the factor at 0.911, greater than 0.6, was considered acceptable [29]. The extracted mean-variance (AVE) was 0.846, which was greater than 0.5, indicating that the price factor was highly reliable. The total reliability (CR) was 0.910, greater than 0.5. Hair et al. [35] stated that the satisfaction factor consists of good indicators with internal consistency.
Table 4.
Results of the first-order confirmatory factor analysis of the factor model affecting the selection of intercity train services in terms of satisfaction.
Part 3 The influence analysis results on the selection of intercity train services using a structural equation model analysis of an indicator model influencing the selection of intercity train services are shown in Table 5.
Table 5.
The analysis results of the indicator model that influences the selection of intercity train services.
Table 5 shows the analysis findings for the factors directly influencing customer satisfaction as determined by service quality. The regression coefficient of 0.65 with statistical significance at the 0.001 level shows that service quality directly affects service satisfaction. This indicates that the received service quality has a direct effect on the satisfaction with the received service of intercity train passengers. The quality of service can be measured by the components of service quality, which include information, station facilities, staff, and vehicle quality. Customer satisfaction can be measured by satisfaction with the location, service, promotional activities, and price, in accordance with the research findings of Rahaman and Rahaman [36], as shown in Figure 1.
Figure 1.
The model of indicators influencing intercity train service selection. (Note: regression. ** significant at α = 0.001.)
5. Discussion and Conclusions
5.1. Model of Factors Affecting the Selection of Intercity Train Services
The results of the confirmatory factor analysis of the model of factors affecting the selection of intercity train services are divided into two aspects: (1) Service quality, of which all components can be classified into five factors, which are service, information, station, staff, and vehicles. The standard factor loadings were between 0.984 and 0.997. Information had the highest standard factor loading at 0.997. The internal factor that had the highest effect on service quality was that the fare rates were clearly stated, and the train timetables were clearly arranged. This was consistent with the research of Losada-Rojas et al. [12], Wonglakorn et al. [22], and Farazi et al. [37]: (2) Satisfaction consists of product, price, place, and promotion. The standard factor loading values were between 0.768 and 0.914, of which place had the highest standard factor loading at 0.914; this was consistent with the research of Li et al. [20] and Wang et al. [21], who explained that passengers have high expectations for security and that the appropriate location of train stations makes it easy for passengers to access [38]; for example, the train station is located near communities, commercial areas, shopping centers, and business centers.
Additionally, the cleanliness of the station, adequate waiting seats, and facilities inside the station are positive factors affecting the selection to travel by train even more. When considering the analysis results, service quality directly influenced customer satisfaction factors. It was found that the received service quality directly influences satisfaction. The regression coefficient was 0.65 with a statistical significance of 0.001, showing that service quality directly affects passenger satisfaction. This was consistent with the research of Hizam et al. [39], Yanık et al. [40], Yilmaz et al. [38], and Yilmaz et al. [41].
5.2. Summary of Guidelines for Developing Intercity Train Services
According to the research results, it was found that 58.86% of service users are female passengers, and 77.36% of service users are in the low to middle-income groups, and have a monthly income of no more than THB 20,000. Due to the lower price of train fares than other public transportation modes, users easily access public transportation. For example, the train fare for the Bangkok–Nakhon Ratchasima route, a distance of 264 km, starts at THB 100, which is cheaper than traveling by bus. Additionally, the results of the study of the indicator model that influences the selection of intercity train services show that service quality directly affects customer satisfaction. Considering the issue of service quality, involved agencies should set guidelines for providing services to serve the needs and satisfaction of service users. Therefore, government agencies involved in Thailand’s railway system and private sector entities participating in investments should establish clear policies regarding the scheduling of trains. These policies should ensure that services are provided on time as scheduled and that there are convenient connections with other public transportation systems, such as public buses, light rail, and taxis. This will enhance accessibility to railway stations.
Furthermore, it is crucial for all staff to be determined in their duties and provide excellent service. Safety measures must be maintained during train journeys and within the stations. The safety of passengers is of utmost importance, especially considering the significant number of female passengers. These policies will be an important part of attracting more people to choose intercity train travel.
6. Suggestions
According to the above findings, the research team has additional recommendations for future research.
(1) Future research should investigate the role of land use density further; details can be found in Zhang et al. [42]. They provided an example study conducted in Beijing, China, which found that land use density directly impacts car ownership, home–work distance, and driving distance, with statistical significance. The density of land use directly influences travel style selection and indirectly affects the travel behavior characteristics of the population.
(2) Determining transportation and land use policy and strategies should consider a process appropriate for determining policy, developing strategies, and utilizing land effectively. Public participation and stakeholder involvement are crucial in planning land use and transportation to ensure alignment with the needs of the local population. It is essential to consider the diverse needs of all types of travelers (pedestrians, cyclists, three-wheeler users, motorcyclists, public transportation users, and car drivers, including those with low income, senior citizens, and people with disabilities) to achieve equality in society and to promote economic development and the quality of life of the people without impacting the environment, as Jaensirisuk [43], stated.
(3) Apart from the theories selected by the researchers to use in this analysis, other theories and software can also be applied to analyze data as appropriate, such as transport, land use and environment model, strategic model, and travel behavior model, which are appropriate for studying the dynamics of traveler behavior and their responsiveness to various policies.
(4) This research faced limitations in data collection due to the majority of the population’s preference for private car travel, with only a small proportion utilizing intercity trains for city-to-city journeys. As a result, the research team took quite a long time to collect the data.
Author Contributions
Conceptualization, A.C., N.W. and W.K.; methodology, A.C., N.W. and W.K.; software, K.N.S.; validation, N.W., W.K. and A.C.; formal analysis, N.W. and W.K.; investigation, C.S., N.N., W.A. and K.N.S.; data curation, W.K.; writing—original draft preparation, N.W., A.C., N.N. and W.K.; writing—review and editing, C.S., N.W., A.C., K.N.S., N.N., W.A. and W.K.; supervision, N.W., A.C. and W.K.; project administration, W.K; funding acquisition, W.K. All authors have read and agreed to the published version of the manuscript.
Funding
This research was funded by Rajamangala University of Technology Isan Research fund budget Fiscal Year 2022. Contract No. RMUTI/RF/09.
Institutional Review Board Statement
This research was approved by the Ethics Committee for Research Involving Human Subjects, Rajamangala University of Technology Isan (COA No. HEC-01-65-041; date of approval: 13 June 2022).
Informed Consent Statement
Not applicable.
Data Availability Statement
All relevant data are within the paper.
Conflicts of Interest
The authors declare no conflict of interest.
References
- Chaichannawatik, B.; Limanond, T. Long distance travel behavior of Bangkok residents: A study on mode choice. KBEJ. 2013, 3, 57–72. [Google Scholar]
- National Strategy Secretariat Office. National Strategy (2018—2037); Office of the National Economic and Social Development Board: Bangkok, Thailand, 2018. [Google Scholar]
- Office of Transport and Traffic Policy and Planning Ministry of Transport. Transport Data and Model Integrated with Multimodal Transport and Logistics (TDL); Ministry of Transport: Bangkok, Thailand, 2011. [Google Scholar]
- Fakthong, T.; Prapassornmanu, P.; Punjataewakupt, P.; Wongwat, A.; Phasomsap, K.S.; Khowchernklang, J. A guideline for transit-oriented development: A case study of the Bangkok railway station (Hua Lamphong). BEI 2022, 21, 136–149. [Google Scholar] [CrossRef]
- State Railway of Thailand. Complete Guide to SRT. 4.0; State Railway of Thailand: Bangkok, Thailand, 2019. [Google Scholar]
- Nasompong, R. Service Mind. Available online: https://www.gotoknow.org/posts/355352 (accessed on 9 October 2022).
- Bolton, R.N.; Drew, J.H. A multistage model of customers’ assessments of service quality and value. JSTOR. 1991, 17, 375–384. [Google Scholar] [CrossRef]
- Kim, H.-K. Service quality with satisfaction and loyalty in the airline industry. Int. J. Tour. Sci. 2013, 13, 31–50. [Google Scholar] [CrossRef]
- Caceres, R.C.; Paparoidamis, N.G. Service Quality, Relationship Satisfaction, Trust, Commitment and Business-to-Business Loyalty. Eur. J. Mark. 2007, 41, 836–867. [Google Scholar] [CrossRef]
- Cronin, J.J.; Taylor, S.A. Measuring service quality: A reexamination and extension. J. Mark. 1992, 56, 55–68. [Google Scholar] [CrossRef]
- Ali, N.; Nakayama, S.; Yamaguchi, H. Using the extensions of the theory of planned behavior (TPB) for behavioral intentions to use public transport (PT) in Kanazawa, Japan. Transp. Res. Interdiscip. Perspect. 2023, 17, 100742. [Google Scholar] [CrossRef]
- Losada-Rojas, L.L.; Gkartzonikas, C.; Pyrialakou, V.D.; Gkritza, K. Exploring intercity passengers’ attitudes and loyalty to intercity passenger rail: Evidence from an on-board survey. Transp. Policy 2019, 73, 71–83. [Google Scholar] [CrossRef]
- Zhang, X.; Liu, H.; Xu, M.; Mao, C.; Shi, J.; Meng, G.; Wu, J. Evaluation of passenger satisfaction of urban multi-mode public transport. PLoS ONE 2020, 15, e0241004. [Google Scholar] [CrossRef]
- Ortúzar, J.D.; Willumsen, L.G. Modelling Transport, 4th ed.; Wiley: New Jersey, NJ, USA, 2011; p. 608. [Google Scholar]
- Meyer, M.D.; Miller, E.J. Urban Transportation Planning: A Decision-Oriented Approach, 2nd ed.; McGraw-Hill: New York, NY, USA, 2001; p. 642. [Google Scholar]
- Northam, R.M. Urban Geography; Wiley: New York, NY, USA, 1979; p. 512. [Google Scholar]
- Sounthavong, V.; Satiennam, W.; Satiennam, T. A mode choice model for cross-border transportation: A case study between vientiane capital and udonthani province. KKU. Res. J. (GS) 2021, 21, 104–116. [Google Scholar]
- Li, X.; Ma, R.; Guo, Y.; Wang, W.; Yan, B.; Chen, J. Investigation of factors and their dynamic effects on intercity travel modes competition. Travel. Behav. Soc. 2021, 23, 166–176. [Google Scholar] [CrossRef]
- Wang, Y.; Cao, M.; Liu, Y.; Ye, R.; Gao, X.; Ma, L. Public transport equity in Shenyang: Using structural equation modelling. Res. Transp. Bus. Manag. 2022, 42, 100555. [Google Scholar] [CrossRef]
- Wonglakorn, N.; Ratanavaraha, V.; Karoonsoontawong, A.; Jomnonkwao, S. Exploring passenger loyalty and related factors for urban railways in Thailand. Sustainability 2021, 13, 5517. [Google Scholar] [CrossRef]
- Vroom, H.V. Work and Motivation; Wiley: New York, NY, USA, 1964; p. 331. [Google Scholar]
- Zeithaml, V.A.; Parasuraman, A.; Berry, L.L. Delivering Quality Service: Balancing Customer Perceptions and Expectations; Free Press: New York, NY, USA, 1990; p. 226. [Google Scholar]
- Churproong, S.; Khampirat, B.; Matrakool, L.; Phuangphairote, P.; Intra, S. Association of musculoskeletal injuries between, prior and during the training camp of Thailand rowing athletes. JSAMS. 2012, 15, S128. [Google Scholar] [CrossRef]
- Golob, T.F. Structural equation modeling for travel behavior research. Transp. Res. B: Methodol. 2003, 37, 1–25. [Google Scholar] [CrossRef]
- Wright, S. On the nature of size factors. Genetics 1918, 3, 367–374. [Google Scholar] [CrossRef]
- Bollen, K.A. Structural Equations with Latent Variables; Wiley: New York, NY, USA, 1989. [Google Scholar]
- Schreiber, J.B.; Nora, A.; Stage, F.K.; Barlow, E.A.; King, J. Reporting structural equation modeling and confirmatory factor analysis results: A review. J. Educ. Res. 2006, 99, 323–338. [Google Scholar] [CrossRef]
- Likert, R. A technique for the measurement of attitudes. Arch. Sci. Psychol. 1932, 22, 5–55. [Google Scholar]
- Sim, J.; Wright, C. Research in Health Care: Concepts, Designs and Methods; Nelson Thornes: Cheltenham, UK, 2000; p. 402. [Google Scholar]
- Hair, J.F.; Black, W.C.; Babin, B.J.; Anderson, R.E. Multivariate Data Analysis, 7th ed.; Pearson: Upper Saddle River, NJ, USA, 2010; p. 761. [Google Scholar]
- Vanichbuncha, K. Statistics for Research, 4th ed.; Chulalongkorn University: Bangkok, Thailand, 2009; p. 320. [Google Scholar]
- Lee, T.-Y.; Hsing, S.-C.; Li, C.-C. An improved stress-scale specifically designed to measure stress of women with newly diagnosed breast cancer. Int. J. Environ. Res. Public Health 2021, 18, 2346. [Google Scholar] [CrossRef]
- Bollen, K.A.; Long, J.S. Testing Structural Equation Models; Sage: London, UK, 1993; p. 320. [Google Scholar]
- Pavlov, G.; Maydeu-Olivares, A.; Shi, D. Using the standardized root mean squared residual (SRSM) to assess exact fit in structural equation models. Educ. Psychol. Meas. 2021, 81, 110–130. [Google Scholar] [CrossRef]
- Hair, J.F.; Gabriel, M.L.; Patel, V.K. AMOS covariance-based structural equation modeling (CB-SEM): Guidelines on its application as a marketing research tool. BJM. 2014, 13, 44–55. [Google Scholar] [CrossRef]
- Rahaman, K.R.; Rahaman, M.A. Service quality attributes affecting the satisfaction of railway passengers of selective route in southwestern part of Bangladesh. Theor. Empir. Res. Urban Manag. 2009, 3, 115–125. [Google Scholar]
- Farazi, N.P.; Murshed, M.N.; Hadiuzzaman, M. Application of machine learning to investigate heterogeneity in users’ perception of intercity train service quality in developing countries. Case Stud. Transp. Policy 2022, 10, 227–238. [Google Scholar] [CrossRef]
- Yilmaz, V.; Ari, E. The effects of service quality, image, and customer satisfaction on customer complaints and loyalty in high-speed rail service in Turkey: A proposal of the structural equation model. Transp. A Transp. Sci. 2017, 13, 67–90. [Google Scholar] [CrossRef]
- Hizam, S.M.; Ahmed, W.; Akter, H.; Sentosa, I. Understanding the public rail quality of service towards commuters’ loyalty behavior in Greater Kuala Lumpur. Transp. Res. Procedia 2021, 55, 370–377. [Google Scholar] [CrossRef]
- Yanık, S.; Aktas, E.; Topcu, Y.I. Traveler satisfaction in rapid rail systems: The case of Istanbul metro. Int. J. Sustain. Transp. 2017, 11, 642–658. [Google Scholar] [CrossRef]
- Yilmaz, V.; Ari, E.; Oğuz, Y.E. Measuring service quality of the light rail public transportation: A case study on Eskisehir in Turkey. Case Stud. Transp. Policy 2021, 9, 974–982. [Google Scholar] [CrossRef]
- Zhang, W.; Lu, D.; Chen, Y.; Liu, C. Land use densification revisited: Nonlinear mediation relationships with car ownership and use. Transp. Res. D Transp. Environ. 2021, 98, 102985. [Google Scholar] [CrossRef]
- Jaensirisuk, S. Sustainable transport planning: Lessons from Europe for Thailand. UBU. Eng. J. 2014, 7, 81–92. [Google Scholar]
Disclaimer/Publisher’s Note: The statements, opinions and data contained in all publications are solely those of the individual author(s) and contributor(s) and not of MDPI and/or the editor(s). MDPI and/or the editor(s) disclaim responsibility for any injury to people or property resulting from any ideas, methods, instructions or products referred to in the content. |
© 2023 by the authors. Licensee MDPI, Basel, Switzerland. This article is an open access article distributed under the terms and conditions of the Creative Commons Attribution (CC BY) license (https://creativecommons.org/licenses/by/4.0/).
