Next Article in Journal
Optimum Generated Power for a Hybrid DG/PV/Battery Radial Network Using Meta-Heuristic Algorithms Based DG Allocation
Next Article in Special Issue
Exploring Blockchain Implementation Challenges for Sustainable Supply Chains: An Integrated Fuzzy TOPSIS–ISM Approach
Previous Article in Journal
Consumer Acceptance of Fungus-Resistant Grape Varieties—An Exploratory Study Using Sensory Evaluation Tests among Consumers in Germany
 
 
Font Type:
Arial Georgia Verdana
Font Size:
Aa Aa Aa
Line Spacing:
Column Width:
Background:
Article

Revealing the Barriers of Blockchain Technology for Supply Chain Transparency and Sustainability in the Construction Industry: An Application of Pythagorean FAHP Methods

by
Atul Kumar Singh
1,
V. R. Prasath Kumar
1,
Muhammad Irfan
2,3,*,
Saeed Reza Mohandes
4 and
Usama Awan
5
1
Department of Civil Engineering, Faculty of Engineering and Technology, SRM Institute of Science and Technology, Kattankulathur 603203, Tamil Nadu, India
2
School of Economics, Beijing Technology and Business University, Beijing 100048, China
3
School of Business Administration, ILMA University, Karachi 75190, Pakistan
4
Engineering Management Department, The University of Manchester, Sackville Street, Manchester M13 9PL, UK
5
Center for Research on Digitalization and Sustainability, Inland Norway Business School, Inland Norway University of Applied Sciences, Strandvegen 3, 2212 Kongsvinger, Norway
*
Author to whom correspondence should be addressed.
Sustainability 2023, 15(13), 10681; https://doi.org/10.3390/su151310681
Submission received: 4 June 2023 / Revised: 1 July 2023 / Accepted: 4 July 2023 / Published: 6 July 2023

Abstract

Blockchain technology has emerged as a promising solution to enhance supply chain transparency and sustainability in the construction industry. However, the widespread adoption of blockchain faces several barriers that need to be identified and understood. The construction industry faces significant challenges regarding supply chain transparency and sustainability. Current practices lack visibility, leading to difficulties in tracing material origins, tracking movement, and ensuring compliance. To fill this gap, this study employed a three-phase approach. In the first phase, a comprehensive literature review identified 37 potential barriers. Subsequently, expert discussions were held to refine the list, ultimately selecting 15 barriers of utmost importance. In the second phase, data were collected from 17 experts representing academia and industry. Finally, in the last phase, the collected data were analyzed using the Pythagorean fuzzy analytical hierarchical process (AHP) methodology. The findings revealed that the “transparency range” category was the most critical barrier, closely followed by “inadequate access to institutional finance”. Surprisingly, the study identified the “security environment” as the most significant barrier. These results offer construction companies, policymakers, and other industry stakeholders a comprehensive understanding of blockchain adoption’s challenges. With this knowledge, stakeholders can design effective strategies and policies to address these barriers. Moreover, the research highlights the importance of considering uncertainty in decision making when assessing technology adoption, making the findings applicable beyond the construction industry.

1. Introduction

The construction industry is one of the most critical and dynamic sectors in the global economy. It contributes significantly to the growth of nations, providing infrastructure, shelter, and employment opportunities [1,2]. Despite its importance, the industry is characterized by challenges that often hinder its growth and sustainability [3]. These challenges include inefficiencies, delays, cost overruns, poor quality, and safety concerns [4]. One of the underlying factors contributing to these challenges is the fragmentation and complexity of the construction supply chain [5,6].
The construction supply chain is a complex network of stakeholders involved in the design, procurement, fabrication, transportation, and installation of building components. It comprises suppliers, manufacturers, contractors, sub-contractors, designers, architects, engineers, regulators, and end users [7,8]. Multiple layers of information flow, financial transactions, and coordination efforts characterize the interactions among these stakeholders. The lack of transparency, trust, and coordination in the construction supply chain often leads to delays, cost overruns, quality issues, and disputes [9].
Blockchain technology has been proposed as a potential solution to address some of the construction supply chain’s challenges. Blockchain is a decentralized, distributed ledger that allows secure and transparent record keeping and transactions without intermediaries [10]. It operates on a peer-to-peer network where each participant maintains a copy of the blockchain, ensuring data consistency and eliminating reliance on a central authority. The technology employs advanced cryptographic techniques to secure data integrity, making it highly resistant to tampering and fraud. Blockchain offers several advantages in the construction supply chain context [11]. Firstly, it provides an immutable and transparent record of every transaction, enabling stakeholders to trace the origin of materials, track their movement, and verify their authenticity. This enhances supply chain transparency and reduces the risk of counterfeit materials and fraudulent activities. Secondly, blockchain facilitates the integration of smart contracts, automating payment disbursement, quality assurance, and compliance monitoring. By eliminating manual intervention, smart contracts enhance efficiency, reduce administrative burdens, and meet contractual obligations [12].
Moreover, blockchain technology enhances trust and collaboration between stakeholders by eliminating the need for intermediaries, promoting data integrity, and enabling real-time visibility in the supply chain. However, challenges such as scalability, data privacy, and industry-wide collaboration must be addressed for the widespread adoption of blockchain in the construction industry. Overcoming these obstacles will unlock the full potential of blockchain technology to revolutionize the construction supply chain, promoting transparency, sustainability, and efficiency in the sector [13].
The motivation for using blockchain as the building block to design methods for supply chain transparency and sustainability in the construction industry stems from its ability to provide an immutable and transparent ledger, enhance data integrity and traceability, enable secure and efficient data sharing, automate processes through smart contracts, ensure auditability and compliance, empower stakeholders, and eliminate the need for intermediaries, ultimately fostering trust, efficiency, and collaboration in the construction supply chain [14]. Blockchain can enable the construction supply chain to have a single source of truth, reducing the need for trust between stakeholders; it can also provide real-time visibility and accountability, enabling factor decision making and problem solving [15]. However, the adoption of blockchain technology in the construction industry is still in its early stages, with many challenges yet to be addressed.
One of the critical challenges of blockchain adoption in the construction supply chain is the lack of a robust methodology to evaluate the suitability and effectiveness of blockchain solutions [16]. Blockchain technology is not a one-size-fits-all solution, and its implementation must be tailored to the specific needs and requirements of the construction supply chain. There is a lack of consensus on the most appropriate methodology for the construction supply chain, highlighting the need for a comparative analysis of blockchain evaluation methods to determine their suitability and effectiveness [17]. Blockchain technology can track materials and equipment movement, manage contracts and payments, increase transparency, and reduce costs [18]. Blockchain technology can also enhance supply chain sustainability by providing access to product information for sustainability verification [19]. Blockchain-enabled transparency promotes collaboration among participants and makes sustainable supply chains more efficient. Although blockchain technology has proven to be an effective way to improve sustainable supply chain management, there is still a need for further research in this area [3]. There may be a lack of understanding of the key factors or barriers in blockchain applications. Supply chain strategies and practices must be developed considering barriers to blockchain implementation and relationships between them and blockchain technology to improve sustainable supply chain transparency (SSCT) [20]. Additionally, firms cannot afford to pay attention to all barriers because of the high investment costs associated with blockchain applications. Thus, a simple and effective approach should be used to develop investment strategies based on these barriers. Blockchain technology has been evaluated for its key components but not for its barriers, especially for improved SSCT in construction [21].
The adoption of blockchain technology in the construction supply chain has the potential to revolutionize the way information is stored, shared, and accessed by stakeholders in the industry. However, despite the potential benefits, several challenges must be addressed before the technology can be widely adopted. These challenges include data security, interoperability, regulatory compliance, and stakeholder engagement. To fill this gap, this research seeks to identify and analyze the challenges hindering blockchain technology adoption in the construction supply chain. Specifically, the research uses a Pythagorean FAHP method to address blockchain adoption challenges. The present article addresses the research question regarding the most important barriers that hamper the adoption of blockchain within construction supply chain management. This article reviews the relevant literature on barriers to SSCT, identifying them through a literature review. We also describe the research methodology and the Pythagorean FAHP technique. Lastly, we collect data, analyze the results, and draw conclusions.

2. Literature Review

This section examines supply chain transparency, sustainability, and blockchain technology.

2.1. Blockchain in the Construction Industry

Blockchain technology has been the focus of significant research interest in recent years, with many studies investigating its potential application in various industries, including construction. Applying blockchain technology to the construction industry is scalability, as the increasing volume of transactions can lead to slower speeds and higher costs. Integrating blockchain with existing systems and achieving consensus among multiple stakeholders is complex [7,22]. The industry’s complex and dynamic supply chains also pose challenges in ensuring security, privacy, transparency, and accountability. Despite these challenges, ongoing research aims to address these issues and find suitable solutions for effective blockchain integration in the construction supply chain [23]. This literature review considers past studies on blockchain research in the construction industry and identifies potential avenues for future research. Supply chain management is one key area of research in applying blockchain technology in the construction industry. Blockchain is proposed to improve transparency and trust in the construction supply chain, enabling greater accountability and reducing the risk of fraud and corruption [24]. For example, a study by Elghaish et al. [25] proposed using blockchain for tracking and verifying construction materials, which could help reduce waste and improve sustainability in the industry [26]. Saha et al. [27] extend the similarity classifier using the Archimedean–Dombi aggregation operator to develop an accurate classification algorithm. The proposed classifiers outperform existing operators regarding classification accuracy, as demonstrated on a real-world Parkinson’s disease dataset. Blockchain technology is chosen over traditional distributed systems for its unique features such as trust, transparency, and immutability. By leveraging a decentralized network of nodes, blockchain ensures a transparent and auditable record of transactions, making it ideal for applications requiring high levels of trust, such as financial transactions and supply chain management. Its immutability guarantees data integrity, reducing the risk of fraud or unauthorized modifications. Therefore, blockchain provides a robust and secure solution that enhances the reliability and integrity of distributed systems.
Another area of research is using blockchain for project management in the construction industry. Blockchain technology could provide a secure and transparent platform for project management, enabling stakeholders to track project progress and exchange data in real time. For example, a study by Xu et al. [28] proposed a blockchain-based platform for managing construction contracts, which could improve the efficiency and transparency of the contract management process [29]. In addition to supply chain and project management, blockchain has also been investigated for its potential application in building information modeling (BIM). Blockchain could create a secure and transparent platform for sharing BIM data among stakeholders, facilitating collaboration and reducing errors and conflicts [19]. For example, a study by Apichart Boonpheng et al. [30] proposed a blockchain-based platform for BIM data sharing, which could improve the efficiency and accuracy of the BIM process. Blockchain integration in the supply chain network improves trust relationships and network dynamics. Deploying a blockchain trust framework in the agricultural supply chain increases network scale (115.89%), connectivity (60.31%), and optimized topology performance. The blockchain trust mechanism enhances the supply chain network’s topology by influencing trust relationships between nodes, positively impacting overall network structure and performance [31]. Using blockchain in the proposed schemes introduces overheads, including system setup and infrastructure development, increased data storage requirements due to distributed ledger replication, potential computational inefficiencies with specific consensus algorithms, reliance on network connectivity for synchronization, and potential costs associated with maintenance and operation. These considerations should be carefully evaluated to ensure the feasibility and efficiency of implementing blockchain technology in the context of supply chain transparency and sustainability in the construction industry.
However, despite the potential benefits of blockchain technology in the construction industry, some challenges need to be addressed. These challenges include the technical complexity of blockchain, the need for interoperability and standardization, and concerns about data privacy and security [32]. Moreover, there is a need for further research on the economic feasibility and scalability of blockchain solutions in the construction industry [33]. Blockchain technology has significant potential for improving supply chain management, project management, and BIM in the construction industry. However, further research is needed to address the challenges associated with blockchain implementation and investigate blockchain solutions’ economic feasibility in the construction industry. The findings of past studies suggest that blockchain technology can positively impact the construction industry, but more research is needed to realize its potential fully.

2.2. Establishing a Transparent and Sustainable Construction Supply Chain

Supply chain sustainability involves economic, environmental, and social factors when raw materials are purchased, transformed into products, and delivered to the market. The transparency of a supply chain refers to the degree of information disclosure and visibility along the supply chain [9]. A traceable supply chain involves identifying all links and accurately collecting data from them. Tracking a product’s flow through the supply chain is essential to manage supply chains efficiently. Information is communicated internally and externally according to the level of detail expected or required [34]. Centobelli et al. [35] provide a comprehensive literature review on the application of blockchain technology in circular supply chains, emphasizing the growing significance of circular economy principles in sustainable supply chain management. They discuss the potential benefits of blockchain, including its ability to foster trust, traceability, and transparency in circular supply chains. By leveraging a blockchain’s decentralized and immutable ledger, stakeholders can track and trace products, materials, and components throughout their lifecycle, enabling a clear understanding of origin and sustainability [11]. The automation capabilities of blockchain through smart contracts can streamline processes and transactions, while decentralized marketplaces can facilitate resource sharing, waste reduction, and value creation.
There are several connections between supply chain transparency and sustainability. First, transparency can improve supply chain sustainability. Firms can create trust and meet stakeholders’ sustainability requirements more easily with transparency [36]. Further, firms must be held accountable for their actions and undergo public scrutiny to achieve sustainability. Legal requirements require firms to disclose sustainability information and accept external supervision. Third, supply chain transparency can significantly improve suppliers’ sustainability. Apple and Nike published their supplier lists to improve sustainability and transparency in their supply chains [37].
Changes in regulations, institutions, capabilities, and information availability have complicated sustainable and transparent global supply chains. The necessary information is about the organization’s identity, suppliers’ sustainability, and buyer practices [38]. Campaigns such as “name and shame” by Greenpeace, Oxfam, and the Rainforest Alliance are good examples of how organizations press companies to commit to ethical sourcing or supplier norms and behaviors [39]. Gayialis and colleagues delve into the technologies employed to execute traceability within the wine industry, such as RFID, barcoding, and blockchain. The authors comprehensively analyze the strengths and weaknesses of each technological approach while highlighting the complexities and challenges of implementing traceability systems in the diverse and intricate wine industry [40].
Agricultural producers and retailers are subject to significant SSCT pressure due to the commoditization and undifferentiated nature of agricultural products. In many cases, they come from distant sources, are transported long distances, and are gathered from multiple sources. A supply chain approach to SSCT in agriculture faces long-term barriers [3]. A transparent and sustainable agricultural supply chain could make food safer and more nutritious. Firms are also less likely to commit fraud because of increased regulations and certification requirements [41]. The traceability capabilities enabled by BCT have proved valuable to companies such as Walmart for food products such as wheat and soybeans. If tainted products are found, they can provide proactive safety checks [42]. Few studies have investigated SSCT, which encompasses product, participant, and range transparency. Sustainable organizations must disclose their sustainability policies, traceability, commitments, activities, and effectiveness. It is, therefore, possible that the benefits of SSCT are not as clear as they could be, and companies may choose how to disclose this information based on its perceived value. For example, there are certain conditions under which suppliers can benefit from transparency. Suppliers should acquire information non-transparently when there is a large variance between production and estimated costs [43]. Despite significant progress in conceptualizing and addressing problems in this area, it is still unknown how firms value or implement SSCT, particularly in construction supply chains. Implementation in its actual form has many defects, from gathering data and disseminating them to potential negative consequences. To achieve market success, transparent supply chains must be organized and arranged. As the construction material supply chain faces many sustainability challenges, these commitments will open up a comprehensive research agenda [44].

2.3. Blockchain Technology for Supply Chain Transparency and Sustainability

Supply chains can become transparent and sustainable in several ways, but there is no consensus on the most effective methods. New technologies offer potentially powerful methods or tools that could be applied to supply chains to improve transparency. Big data analytics and the cloud are among these disruptive technologies, with their transformative potential being widely recognized. These technologies have revolutionized how organizations manage and utilize data, enabling them to extract valuable insights, make data-driven decisions, and improve operational efficiency. Combining big data analytics and cloud computing offers scalable and cost-effective solutions for storing, processing, and analyzing vast amounts of data. By leveraging the power of these technologies, businesses can unlock hidden patterns, trends, and correlations in their data, leading to improved innovation, personalized customer experiences, and optimized business processes. Furthermore, blockchain technology also holds potential in waste reduction efforts. Utilizing chain permits can facilitate improved tracking and management of waste materials throughout their lifecycle. By implementing smart contracts, blockchain can enhance sustainable supply chain traceability (SSCT), enabling more efficient monitoring and control of waste disposal and recycling processes. This transparent and auditable system can help identify inefficiencies, promote responsible waste management practices, and foster stakeholder collaboration, leading to a more sustainable and circular economy [45]. Global supply chains are becoming increasingly complex and risky, making blockchain technology increasingly relevant for firms.
In addition to providing visibility for SSCT, BT can meet stakeholders’ needs [18]. As it enables the sharing of accurate data among many participants, blockchain technology is considered by most studies to be the most effective tool for improving supply chain transparency and sustainability. Owing to the enhanced inventory visibility that blockchain permits, it could also reduce waste. A smart contract could be used to enhance SSCT. Using smart contracts, blockchain technology was first used to track fish through the supply chain from fishers to distributors [46]. A case study of the dairy industry illustrates the importance of traceability in ensuring supply chain sustainability and transparency, as well as blockchain technology’s potential benefits in enabling such traceability [47].
Blockchain technology can facilitate a highly transparent and sustainable global construction material supply chain. Blockchain technology is being used by several construction supply chains to improve transparency and sustainability. A blockchain-enabled supply chain traceability program has been implemented by Starbucks, for example [44]. Among the company’s efforts to support farmers in land regions, Starbucks has built a mobile app to provide insight into the origin and roasting of coffee. Traceability was achieved through Tony’s Chocolatier’s collaboration with Accenture in February 2018. Using blockchain technology, Gaiachain developed a traceability system for the Indian construction materials supply chain in collaboration with Nitidae that can reduce fraud, decrease transaction costs, and increase profit margins [48]. Consequently, blockchain technology can enhance SSCT positively [28].
Several proposals have been made to solve construction problems with blockchain-based systems. Blockchain-based drought risk management frameworks, for instance, can be used to reduce drought-related deaths during construction. Developed on the Ethereum public blockchain, this framework enables the traceability of construction materials [49]. A two-factor blockchain system can make the construction material supply chain more transparent and traceable. In the enriched documents, some photos and videos provide sufficient evidence to track the entire process [3]. Some scholars, however, have taken the opposite view. However, only a few benefits of blockchain technologies are directly related to improving construction material supply chain transparency. The effectiveness of blockchain technology in promoting sustainability in the construction material supply chain has been questioned. Intermediaries and supply chain members lack sufficient, consistent, reliable information, resulting in several challenges.
Moreover, they lack trust in each other. In addition, as part of its blockchain system architecture, SSCT faces significant financing challenges. For supply chains to be transparent and sustainable, some of these challenges must be addressed through supply chain structures [50]. The construction industry, particularly the Indian construction materials industry, has not researched blockchain technology to ensure transparency and sustainability in supply chains. Despite the success of blockchain technology in improving supply chain transparency for construction material producers in developed countries and some multinational corporations in India, it remains an emerging technology that has not yet become sustainable [51]. Lack of industrialization, weak supply chains, lack of management skills, and low visibility in supply chains pose numerous challenges for Indian construction material producers [52]. Moreover, numerous problems are associated with sustainable supply chains, such as fraud, corruption, deforestation, and insufficient information flow. More research is required to enable SCCT with blockchain technology in India’s construction material supply chain. Several barriers and sub-barriers impede the flow of construction materials in India [53].

2.4. Methods for Evaluating Barriers

Designing sustainable technology and goods can often lead to competing objectives, making it challenging. Multi-criteria decision making (MCDM) has emerged as a vital approach to navigating these trade-offs. These methods are well suited for tackling complex dilemmas that involve multiple viewpoints and opposing assessments [49]. However, the data used to assess alternatives can be uncertain due to the data’s inherent nature, measurement inaccuracies, or the complexity of survey queries. To address these issues, fuzzy set theory (FST) can be a powerful tool for resolving these problems and modeling success [54]. In 1965, Zadeh unveiled the idea of fuzzy sets—a group of objects, each with its unique association level. Fuzzy set theory (FST) was deployed to tackle difficulties caused by incomplete, uncertain, or imperfect information [55]. Through the years, various types of fuzzy sets emerged, such as type-2, intuitionistic, interval-valued intuitionistic, Pythagorean, neutrosophic, and hesitant fuzzy sets. Pythagorean fuzzy sets were proposed to manage ambiguity and vagueness, which merge the features of Pythagorean and neutrosophic fuzzy sets [56]. These sets are recognized by their membership, non-membership, and hesitation degree [57]. Pythagorean fuzzy sets allow decision makers to handle ambiguity and vagueness and have been utilized in multiple multi-criteria decision-making scenarios [58].

2.5. Research Gap

Extant studies focusing on adopting blockchain in the management of construction supply chains using Pythagorean FAHP methods have given scant attention to the impact of external factors on the effectiveness of blockchain implementation. Whereas Pythagorean FAHP methods remain helpful for comparing and analyzing the different factors that affect blockchain adoption, there may be additional factors beyond those measured in these studies that could affect the feasibility of blockchain implementation. For example, regulatory policies that require certain levels of data privacy or security may impact the ability of construction supply chain stakeholders to share data via blockchain. Specifically, an investigation into the influence of regulatory frameworks and industry standards on the adoption of blockchain in construction supply chains would prove significant. Similarly, industry standards for data exchange and documentation may also impact the adoption of blockchain, as stakeholders may need to modify their existing processes to align with these standards. Investigating the influence of external factors on blockchain adoption in construction supply chains could provide a complete picture of the challenges stakeholders face in implementing this technology. It could also help to identify potential barriers to adoption and inform the development of strategies to address these barriers. This is the gap that this study seeks to bridge.

3. Hierarchy of Barriers to Blockchain Integration into SSCT

Using blockchain technology in conjunction with SSCT has several attributes and competition factors and is associated with performance improvements. The TOE framework identifies three dimensions (technological, organizational, and environmental) to comprehensively capture the factors that directly impact firms’ adoption of new technologies [59]. The technological dimension focuses on the characteristics and perceived value of the technology itself, while the organizational dimension examines internal factors such as resources, capabilities, and employee readiness for change. The environmental dimension considers external factors such as industry characteristics, market dynamics, and regulatory influences. By analyzing these three dimensions, the framework provides a comprehensive understanding of the complex interplay of factors that influence technology adoption within firms. In several studies, disruptive technologies have been examined and compared using TOE lenses, but none have addressed their sustainability. The triple-bottom-line approach typically considers economic, environmental, and social sustainability (including organizational and technical aspects) [60].
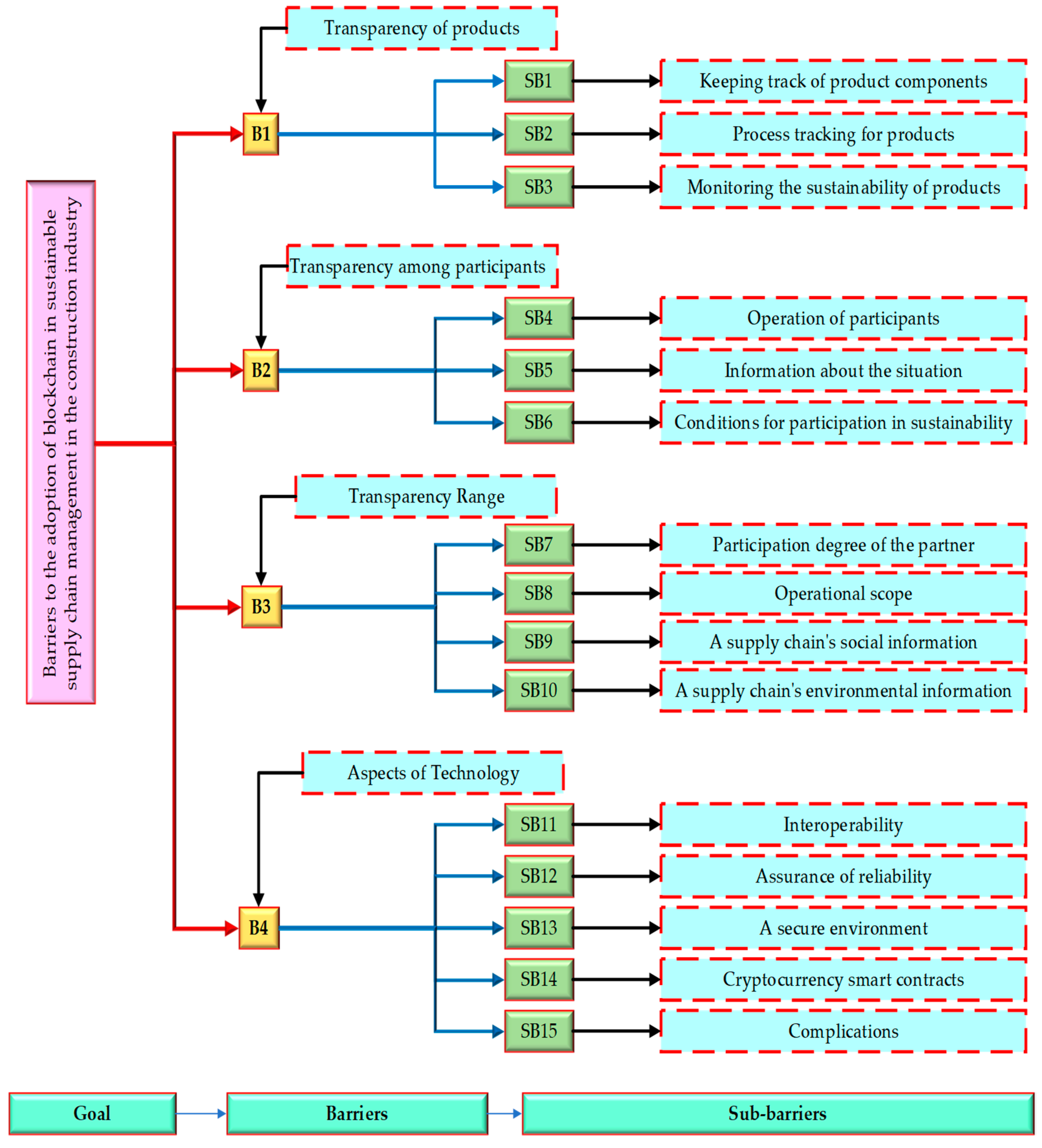
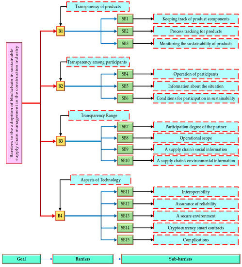
This research delved into examining transparency in blockchain technology through the lens of specific SSCT factors. Figure 1 presents a proposed diagram of flow that aims to analyze and describe the three key factors: transparency of the product, openness of participants, and degree of transparency. Tripoli and Schmidhuber identified these factors in their 2018 study. The diagram illustrates a hierarchical framework of first-and second-level barriers that influence these main factors. One can refer to Section 3.1, Section 3.2 and Section 3.3 of the relevant literature to better understand the first-level barriers. These sections likely provide a comprehensive explanation of the obstacles and challenges that impact transparency, openness, and the degree of transparency in the study context.
Additionally, Section 3.4 of the literature review offers a technical breakdown of blockchain technology. This breakdown is provided to help readers understand the underlying technology that could potentially be used to enhance transparency and sustainability within supply chains. By incorporating blockchain technology, managers may aim to overcome some of the challenges associated with transparency and sustainability in their supply chains. However, despite the potential benefits, managers may encounter technical obstacles when evaluating the feasibility and value of integrating blockchain technology. These obstacles might include implementation, interoperability, scalability, data privacy, or even aligning blockchain solutions with existing IT infrastructure.

3.1. Transparency of Products

Traditionally, prices, convenience, and taste are the factors that influence customer purchases. Products and services with transparency disclose comprehensive information about the ingredients, development, and origin of the products and services [61]. Blockchain’s traceability capabilities allow us to understand a product’s background and components better. Product transparency can be enabled on three levels: component, process, and sustainable tracking [23].
Customers feel more confident about product quality, legitimacy, and ethical integrity when tracking component information. Customers are more likely to purchase products with these characteristics [62]. The lack of component status information also adversely affects supply chain operations. The delivery of just-in-time products depends on the availability of product components. Supply chain participants are generally uncertain about product component information, resulting in an inability to sustain the chain.
Blockchain technology can improve supply chain tracking [63]. Production processes and transportation routes can be traced and recorded using blockchain technology. Supply chains are becoming increasingly responsible for tracking and monitoring production processes. There are concerns regarding product liability and quality control. The production of construction materials requires tracking competitive and sustainable processes [24]. Increasing production and logistics processes to track vulnerabilities and potentially affected products leads to better procurement and planning. Regulators may also implement policies based on information about production processes and risks, such as taxes, embargoes, incentives, and subsidies. As a result of scandalous production processes, supply chain transparency is increasingly demanded, sustainability issues are more widely discussed, and corporate social responsibility practices are becoming more prevalent [23]. Using blockchain technology, tracking and recording product sustainability information is possible. Sources, processes, and manufacturing methods regarding sustainable supply chain information transparency are described. A comprehensive guide for construction materials is then available. Tracking environmental sustainability information drives green consumption. Customers gain confidence in purchasing sustainable products as they become more knowledgeable about a product’s life cycle. Participants can build trust by gathering and using information on sustainability [64].

3.2. Transparency among Participants

Blockchain technology facilitates continuous access and disclosure of product, process, and capital flow information between participants in a supply chain. Customers and other stakeholders need to be considered, as well as upstream suppliers, in SSCT. Due to globalization and stakeholder pressure, transparency and accountability are essential in successful supply chains. However, second- and third-tier players also face sustainability questions. It may be difficult to track upstream suppliers’ environmental and social impact on the supply chain [65]. Greenpeace has accused a prominent high street clothing retailer of allowing manufacturers to dump hazardous chemicals into China’s largest river. Supply chains that are sustainable and transparent are often integrated by focal organizations to avoid damage to their reputations. These benefits include saving time and money, improving the environment, and expanding competitive advantage.
Participants’ situations, sustainability conditions, and operations are among the barriers to transparency [66]. Blockchain technology can measure the visibility and disclosure of information about participant operations. Transparency and disclosure are recorded using blockchain technology, allowing participants’ sustainability conditions to be tracked [4]. By utilizing blockchain technology, the visibility and openness of participants to share information are gauged. A transparent agricultural supply chain necessitates the availability of current information for key players, including farmers, licensed buying companies (LBCs), transporters, manufacturers, and consumers [67].

3.3. Transparency Range

Information transparency can be improved using blockchain technology in supply chains. It is possible to improve efficiency and reduce waste by utilizing accurate and large-scale information. Among the sub-barriers are the scope of operation, level of participation of partners, environmental information, and social information [68]. The operational scope when incorporating blockchain technology in the supply chain gauges the openness and disclosure of operational information. A lack of insight into the practices and circumstances of each supply chain partner, such as untimely events, deceitful conduct, and hazardous factory conditions, can harm both parties [69].
Partners’ participation in blockchain applications measures their degree and scope of involvement. Every transaction in a supply chain involves several suppliers. Blockchain technology makes environmental information on the supply chain visible based on given or pre-determined requirements. Waste in the supply chain, pollution, and energy consumption are examples of environmental information [70]. A supply chain using blockchain technology can measure social information, visibility, and disclosure. Supply chain participants can discuss child labor, human rights, and labor policies [17].

3.4. Aspects of Technology

SSCT benefits from blockchain technology due to its main functions and technical advantages. The sub-barriers to blockchain technology adoption are discussed in this study. Smart contracts, which are algorithms run by software, represent real-world scenarios. A smart contract allows participants to conduct automated transactions without the involvement of a third party. The code is automated, tested, and distributed through a decentralized blockchain network. Blockchain technology applications are generally described as complex (or easy to use). Blockchain technology is a crucial factor affecting the adoption of SSCT regardless of how it is implemented in the supply chain [71]. Blockchain technology can be complex due to its mining processes and hashing algorithms. The technical barriers to integrating blockchain technology into legacy supply chain systems and other platforms are compatibility barriers. Incompatibility and expensive procedures can lead to supply chain disruption. In blockchain technology, security and safety refer to storing and processing data and information. Supply chain participants must ensure the security of sensitive commercial information when sharing it [72]. Shared knowledge can be protected using security measures. As blockchain data are distributed across multiple nodes, transaction sequences are immutable. Blockchain transactions cannot be altered or removed from all parties involved without agreement. The secure data attributes of blockchain technology bolster trust and confidence between supply chain participants and their customers [73].

4. Research Methodology

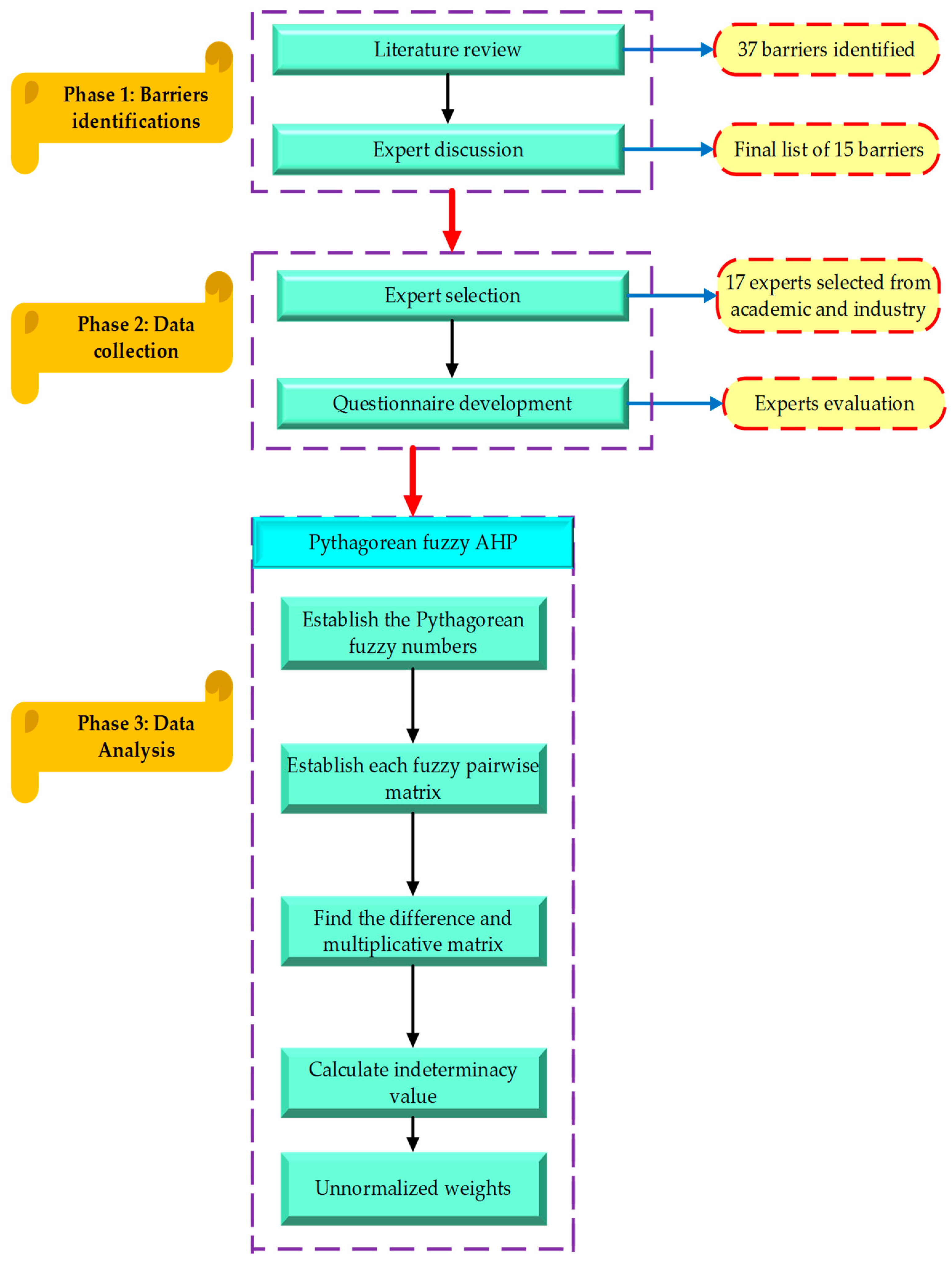
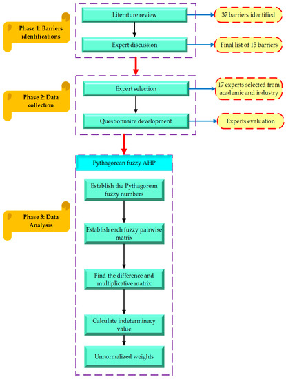
Operations research is a field that delves into complex decision-making scenarios, and the multi-criteria decision making (MCDM) method is one of its branches. MCDM presents several complexities and problems that researchers and practitioners need to address. The nature of decision-making scenarios in operations research often involves multiple criteria, conflicting objectives, and subjective judgments [74]. Handling these challenges requires careful consideration of trade-offs, determining criteria weights, and selecting appropriate MCDM methods that suit specific problem domains. Researchers and practitioners in the field must continue exploring and refining MCDM techniques to address these problems and enhance the effectiveness of decision-making processes in complex scenarios [75]. This approach utilizes a combination of techniques to analyze situations from multiple angles, making it ideal for situations where evaluations are incompatible and multiple factors are at play. By isolating the criteria, sub-criteria, and options associated with a given goal, the MCDM method enables decision makers to make more informed choices. By assessing the significance of each factor and option, it ranks them accordingly. Recently, the application of MCDM methods has expanded to the realm of blockchain technology, allowing for more transparent, consistent, and efficient decision making. The methodology proposed in this research is highlighted in Figure 2.
Numerous MCDM approaches have been created and successfully employed to tackle complex decision-making dilemmas across various management and engineering fields. AHP is sensitive to the input data, and the results can be unreliable if the input is biased or incomplete. The Pythagorean fuzzy analytic hierarchy process (PFAHP) is widely recognized as one of the most used MCDM methods. This approach is favored by decision makers for its user-friendly and appropriate computational procedures. The PFAHP method assumes that the criteria and alternatives are independent, which may not always be the case in real-world decision-making problems. The fuzzy AH methods used in PFAHP can be computationally expensive, especially for large and complex procedures. PFAHP was selected as the research methodology for evaluating the barriers and sub-barriers to blockchain adoption. This decision was made in light of the specific research objectives and benefits of the PFAHP method. The PFAHP method was evaluated against other MCDM models and was found to be superior and easily understandable [76,77,78]. The following section discusses the different steps in the PFAHP method.

4.1. Identification of Barriers

After conducting a literature review, a list of 37 barriers to adopting blockchain in sustainable supply chain management in the construction industry in India was compiled [79]. To finalize this list, expert interviews were conducted with a group of experts in the field, including 3 consultants in supply chain management, 4 business managers, and 2 scholars, all with relevant experience or knowledge in the field [80]. They were asked to provide feedback on the validity of the barriers to adopting blockchain in sustainable supply chain management in the Indian construction industry and if any important barriers were missing [81]. It was noted that some of the barriers were too closely related, and it was suggested that a new barrier be added specifically related to environmental information, secure environments, and conditions for participation in sustainability in India. As a result, the final list of barriers consisted of 15 elements, as listed in Table 1. The table highlights various barriers and sub-barriers within the context of transparency. Under the transparency of products aspect, the barriers include tracking product components, process tracking, and monitoring sustainability. Transparency between participants encompasses barriers such as participant operations, information availability, and conditions for sustainability participation. The transparency range aspect involves barriers to partner participation, operational scope, and availability of social and environmental information [82]. Lastly, the aspects of the technology category include barriers such as interoperability, reliability assurance, a secure environment, cryptocurrency smart contracts, and complications. These barriers provide insights into the challenges and complexities of achieving transparency in supply chains.

4.2. Data Collection

The data collection for this study primarily relied on expert interviews [22]. The experts were selected from the construction industry based on their management position in development companies and experience in supply chain management [99]. A total of 17 experts were interviewed, all highly experienced professionals in the construction field [100], and were sought out for interviews to assess the PFAHP technique and assign weights. However, the outcome of the interviews cannot be generalized due to the sample limitations, but it helps as an example to present how PFAHP can be used for this type of research question in various countries.
A 9-point Likert scale questionnaire based on the conventional AHP survey format was used to gather expert feedback collected through email communication (see the questionnaire sample in Appendix A). All the respondents in the study were key decision makers in their respective organizations who could make decisions about adopting blockchain technology (BT) within their operations. They all had experience in supply chain management and were either currently using or planning to use BT in the construction industry, ensuring they were well versed in the subject matter. This made them the perfect participants for the study as they deeply understood the challenges and opportunities blockchain technology brings to the construction industry [101]. Figure 2 presents a detailed breakdown of the respondents’ demographic data, expressed in percentages. It encompasses a wide range of information, such as job titles, including consultants, professors, and other professionals and the number of years of experience, from 21 to over 30 years. In addition, the figure provides insight into the participants’ educational backgrounds, with 41.17% holding a BSc, 17.64% an MSc, and another 41.17% having obtained a PhD. Furthermore, the chart also sheds light on the companies the respondents worked for, offering a more comprehensive picture of their professional backgrounds.

4.3. Data Analysis

In 1980, T.L. Saaty introduced the analytic hierarchy process (AHP) technique to evaluate complex and multi-faceted situations. This widely used method facilitates decision making in various scenarios, from everyday dilemmas to elaborate planning and resource distribution [102]. Pythagorean fuzzy sets represent uncertain and vague information through membership and non-membership degrees, allowing for more comprehensive decision analysis. Pythagorean fuzzy AHP utilizes pairwise comparisons with Pythagorean fuzzy numbers to determine priority weights and employs mathematical operations such as fuzzy positive and negative ideal solutions, Pythagorean distance measure, and ranking of alternatives. This methodology enables decision makers to handle complex problems involving uncertainty and vagueness, facilitating informed and robust decision-making processes. The AHP involves assigning weights or rankings to components on a Likert scale and calculating a pairwise comparison score that reflects the significance of the first component relative to the second.
Nevertheless, human judgment can be flawed and indistinct, leading to the application of fuzzy sets instead of exact numbers to eliminate subjectivity [57]. Yuan et al. [103] conducted a comparative analysis of Pythagorean fuzzy AHP analysis, including their various steps. Their stepwise approach can be useful for other problems in the supply chain context. The first step of the fuzzy AHP analysis refers to a decision hierarchy for the problem that was constructed. The ultimate objective was established on the first level, the main obstacles were recognized on the second level, and the sub-obstacles were determined on the third level (as illustrated in Figure 3) by employing Pythagorean fuzzy linguistic variables to construct a matrix for comparing barriers and sub-barriers. Table 2 summarizes the evaluation scale utilized by the participants. Participants in the study evaluated impact levels using linguistic variables comprised of triplet values and score indices [76]. Each linguistic variable is assigned a triplet (l,m,n) that quantifies the impact, and a score index (SI) is assigned to indicate its relative importance. This evaluation scale serves as a reference for participants to compare and assess the impact levels of various factors or criteria in a structured and systematic manner during decision making.

4.3.1. A Set Described as Pythagorean Fuzzy Set (PFS)

Pythagorean fuzzy set (PFS) is defined as follows: a PFS P ̃ is an object, where X is a fixed set.
P x , μ p ( x ) , ν p ( x ) ; x X
In Equation (1), the function μp(x) maps elements of a set X to the interval [0, 1] to represent the membership and non-membership degree of an element x within the set P. It is also stated that this holds for every element x in X.
0 μ A ( x ) 2 + ν A ( x ) 2 1
The hesitancy degree condition is stated as follows.
π A ( x ) = 1 μ p ( x ) 2 ν p ( x ) 2
The operation on 2 Pythagorean fuzzy numbers (PFNs), N = 〈μ1, ν1〉, M = 〈μ2, ν2〉, and a scalar λ greater than 0 is defined as follows:
N M = μ 1 + μ 2 μ 1 μ 2 , ν 1 ν 2
N M = μ 1 μ 2 , ν 1 + ν 2 ν 1 ν 2
λ N = 1 1 μ 2 λ , ν λ
N λ = μ λ 1 1 ν 2 λ

4.3.2. Procedures to Be Followed in the Pythagorean Fuzzy Analytical Hierarchy Process (AHP)

The first step involves creating a matrix of pairwise comparisons based on the input of experts using linguistic terms.
X = x i k m   ×   n
The second step entails calculating the differences matrix D = (dik)m × n by employing the lower and upper values of the ‘membership’ and ‘non-membership’ functions through Equations (9) and (10).
d i k L = μ i k L 2 v i k U 2
d i k U = μ i k U 2 ν i k L 2
The third stage involves determining the multiplicative interval matrix S = (sik)m × n using Equations (11) and (12).
S i k L = 1000 d L
S i k U = 1000 d U
The fourth step is to compute the determinacy value ‘τ = (τik)m × n’ for the xik using Equation (13).
τ i k = 1 μ i k U 2 μ i k L 2 ν i k U 2 ν i k L 2
In the fifth step of the process, take the matrix of weights and give it a sense of proportion by normalizing it. This is achieved by using Equation (14) to compute T = (tik)m × n, which is accomplished by multiplying the determinacy values of ‘τ = (τik)m × n’ with the matrix ‘S = (sik)m × n’.
t i k = S i k L + S i k U 2 τ i k
In the last step, the prioritized weights ‘wi’ are calculated by normalizing the weight matrix T = (tik)m × n using Equation (15) [99].
w i = k = 1 m   t i k i = 1 m   k = 1 m   t i k
Global weights are calculated by multiplying the sub-barrier’s normalized local weights with the parent criterion’s weights. After these global weights have been calculated, it is possible to rank the sub-barriers and examine each barrier’s priority based on the final order. To address relatively complex problems, a novel and comprehensive pairwise weighting evaluation technique was developed in the MCDM hierarchy. Furthermore, this approach enables decision makers to evaluate the consistency of their judgments.

5. Results

This section includes is an in-depth look at the complex process of comparing barriers and sub-barriers. The team of experts meticulously evaluated each barrier and sub-barrier using the LVs outlined in Table 2. This evaluation was then transformed into a comparison matrix, assigning numerical values that allowed us to determine the decision matrix’s consistency ratio (CR). This step is crucial as it ensures the accuracy of results by verifying consistency. The results of the consistency evaluation of each decision matrix revealed that all values were within an acceptable range and below 0.10, as seen in Table 3, assessing the relative importance or priority of each barrier concerning the other barriers in the system. The process involves a pairwise comparison of each barrier against every other barrier, using a scale to indicate the strength of preference or priority between the two barriers being compared. Finally normalized, each fuzzy weight and the final result of the barriers are presented in Table 4.
To determine the significant weights for sub-barriers, we followed a similar procedure to that used in the pairwise overall comparisons calculation. The results of this process can be found in Table A4 (Appendix B). To calculate the global weights of the sub-barriers, we multiplied the weight values of each sub-barrier by the corresponding barrier weight, as illustrated in Table 5.
The team of experts deemed the barrier SB13 (a security environment) the most crucial. Following closely behind, in descending order of importance, were the SB3 (monitoring the sustainability of products), SB1 (keeping track of product components), SB4 (operation of participants), and SB8 (operation scopes) sub-barriers. The weight assigned to barrier B2 (transparency among participants) was 0.333, while the weight assigned to barrier B3 (transparency range) was 0.236. As shown in Table A4 the PFAHP was scaled to make a fair comparison. The comparison results, including weights and ranks normalized and prioritized, can be found in Table A5 (Appendix B). Based on the outcomes of the PFAHP method, Table 5 presents the final ranking of the barriers, with B4 being identified as the most critical.

6. Discussion

This paper makes a valuable contribution to the existing body of knowledge by presenting how a new multiple-criteria decision-making analysis can be used for blockchain adoption in the supply chain context. The method was used recently for sustainable technology promotion [104]. The paper also presents a set of barriers to blockchain adoption in the selected region and shows how the relationships between these barriers can be examined using the PFAHP method. The PFAHP method is a powerful tool that provides a novel approach to analyzing barriers and allows for a more comprehensive understanding of the complex relationships between the barriers to blockchain adoption based on the sample. The findings from the study are consistent with those of other studies on the barriers to the implementation of blockchain technology (BT) for sustainable supply chain management (SSCM) in the construction industry, which highlights the importance of addressing these barriers for BT to be effectively implemented for SSCT in the construction industry. These barriers include difficulties in tracking product components (B1), processes for products (B2), and the sustainability of products (B3), as well as challenges in keeping track of supply chain environmental information (B10), interoperability (B11), security (B13), and the use of cryptocurrency smart contracts (B14).
Additionally, the study also highlights other obstacles that may contribute to the barriers outlined in Figure 3, such as the operation of participants (B4), information about the situation (B5), conditions for participation in sustainability (B6), participation degree of partners (B7), operational scope (B8), social information of a supply chain (B9), assurance of reliability (B12), and complications (B15). Various studies have discussed these factors, and their importance has been widely recognized. In recent years, increasing attention has been given to tracking and managing environmental information in supply chains. This has led to the development of various technologies and strategies to address these challenges, including the use of blockchain, smart contracts, and other digital tools. In this context, several papers have discussed the role of various factors, including tracking product components (B1), processes for products (B2), and the sustainability of products (B3), as well as challenges related to keeping track of supply chain environmental information (B10), interoperability (B11), security (B13), and the use of cryptocurrency smart contracts (B14).
One common theme in these papers is the importance of tracking product components (B1) and processes for products (B2) to manage supply chain environmental information effectively. By monitoring the materials and processes used to create products, it is possible to identify potential environmental risks and take steps to mitigate them. For example, companies may use life cycle assessments to evaluate the environmental impact of their products throughout their entire lifecycle, from production to disposal [105]. Similarly, the sustainability of products (B3) is another key factor identified in these papers. Promoting sustainable practices throughout the supply chain can reduce the environmental impact of products and improve their overall sustainability. For example, companies may use sustainable sourcing practices to ensure their materials are obtained from environmentally responsible sources.
However, several challenges must be addressed to manage supply chain environmental information effectively. For example, keeping track of this information (B10) can be difficult due to the complex nature of modern supply chains, which often involve multiple suppliers and partners [106]. Similarly, interoperability (B11) can be challenging, as organizations may use different systems and standards for tracking and managing environmental information. Security (B13) is another key factor to consider when managing supply chain environmental information. With the increasing use of digital technologies, there is a risk that sensitive information may be compromised or stolen, which could have serious consequences for companies and the environment [107]. Companies may use secure systems and protocols to protect their data to address this challenge.
Finally, cryptocurrency and smart contracts (B14) have also been discussed as potential solutions to some of these challenges. Smart contracts can be used to automate certain supply chain processes, such as tracking and verifying environmental information, which could improve efficiency and reduce the risk of errors. However, cryptocurrency and blockchain technologies also raise new security and privacy concerns that must be carefully considered [95]. While several factors and challenges must be addressed when managing supply chain environmental information, many promising strategies and technologies can help organizations achieve their sustainability goals. Companies can create more sustainable and environmentally responsible supply chains by effectively tracking product components, processes, and sustainability and by addressing challenges related to information management, interoperability, security, and smart contracts.
The study’s identification of additional obstacles that may contribute to the barriers to supply chain sustainability, such as the operation of participants, information about the situation, conditions for participation in sustainability, participation degree of partners, operational scope, social information of a supply chain, assurance of reliability, and complications, further adds to the understanding of the complex nature of supply chain sustainability. Overall, the study’s findings align with the existing literature on the challenges associated with achieving sustainability in supply chains. However, identifying additional barriers emphasizes the need for a comprehensive and holistic approach to addressing these challenges. By acknowledging the various obstacles that can contribute to the sustainability of supply chains, researchers and practitioners can develop more effective strategies to promote sustainable practices and improve supply chain sustainability performance.
The priority for addressing these barriers may vary depending on the specific needs and challenges of a given organization or project. However, addressing tracking, interoperability, and security issues is particularly important for implementing BT for SSCT in the construction industry. It is also important to note that addressing these barriers will likely require a holistic approach that involves collaboration and coordination across various stakeholders in the construction industry [69]. Moreover, blockchain technology is a way to build trust by creating transparent and reliable supply chains. An emerging economy needs a constructed supply chain to establish trust. Blockchain technology’s immutability ensures that information cannot be modified without permission from authorized participants, thereby preventing forgery, alteration, and sharing of information [107]. This technology can also provide effective law enforcement in poor regions with few resources.
Additionally, the security of blockchains ensures accurate and reliable sustainability information, which may otherwise be difficult or unavailable [108]. Blockchain applications are essential in building material supply chains to maintain privacy and security [54]. The ability of blockchain to provide traceability and tracking, which are effective outcomes of transparency, is essential in an emerging economy and supply chains for construction materials, where information can easily be copied and falsified. Using blockchain technology, construction materials are guaranteed to be authentic and of high quality [65].
The results of this study reveal key insights into the obstacles hindering the implementation of blockchain technology in construction supply chain management. This knowledge can aid stakeholders in tackling these barriers, leading to a smoother adoption of blockchain. The study also sheds light on the construction industry’s difficulties in embracing blockchain and underscores the need for tailored solutions. The innovative application of PFAHP analyses further expands the limited knowledge base on blockchain adoption in construction. Furthermore, these findings are important as they can be used to guide the development of strategies to overcome these barriers. For example, efforts to improve education and training on blockchain technology for industry professionals and to develop standards and frameworks to promote interoperability among different blockchain platforms could help overcome some of the barriers identified in this study. Additionally, addressing regulatory issues and concerns about data privacy and security can help facilitate the adoption of blockchain technology in the construction industry.
The results of this study are similar to previous studies on barriers to blockchain adoption in other industries as it identifies the lack of understanding and technical expertise as major barriers. However, the study also found that a lack of standardization and interoperability among different blockchain platforms, regulatory issues, and data privacy and security concerns were identified as significant barriers to the construction industry. This highlights the unique challenges the construction industry faces in adopting blockchain technology and the importance of addressing these barriers to facilitate the successful implementation of blockchain technology in construction supply chain management. Regarding the gap in the current research, this study notes that while previous studies have explored the potential of blockchain technology in the construction industry, few have investigated the challenges negating its adoption. Therefore, this study addresses this literature gap by identifying and analyzing the challenges hindering blockchain technology adoption in the construction supply chain. To close this gap, this study employs the FAHP method to evaluate the importance of various factors that affect the adoption of blockchain technology.
In terms of new contributions, this study offers several key insights. Firstly, it identifies and analyzes the challenges of blockchain adoption in the construction supply chain, which can inform future research and help stakeholders in the industry make informed decisions about adopting blockchain technology. Secondly, the results obtained using Pythagorean FAHP methods can help researchers and practitioners choose the most appropriate method for their research or practical application. Finally, this study contributes to the growing body of literature on the application of blockchain technology in the construction industry, which has the potential to transform the sector by improving transparency, efficiency, and collaboration. For a comprehensive analysis of the barriers in blockchain data sharing and query, it is crucial to delve into several unique systems, such as BlockShare, VQL, and VChain+. Ghosh et al. [109] investigate the application of blockchain technology in enabling communication and collaboration between public and private blockchains within closed consortiums. Their work explores the potential of blockchain to enhance interoperability and facilitate efficient data exchange within these consortiums. Peng et al. [110] concentrate on VFChain, a blockchain-based solution designed to ensure the verifiability and auditability of federated learning processes. VFChain aims to enhance the trustworthiness and accountability of federated learning models by leveraging the immutability and transparency of blockchain systems. In contrast, Ruan et al. [111] focus on implementing a blockchain-based system that addresses the need for fine-grained, secure, and efficient data provenance tracking. Their research highlights the potential of blockchain technology to establish a robust and tamper-resistant framework for recording and verifying the origin and history of data, ensuring its integrity and trustworthiness.
These systems offer unique perspectives and innovative solutions, addressing key challenges such as privacy preservation, efficient query services, and optimization of blockchain boolean range queries. Through a meticulous examination, the paper explores each system’s technical intricacies, strengths, and limitations, providing valuable insights into their potential applications within the construction industry. By delving into the details, the paper uncovers opportunities for customization and adaptation, shedding light on how these systems can effectively overcome the specific barriers faced by the construction sector. This comprehensive analysis fuels a deeper understanding of the benefits and practical considerations, paving the way for enhanced supply chain transparency and sustainability in construction through blockchain technology [31].

Managerial Implications

The research highlights the significance of addressing supply chain and technology factors when implementing blockchain technology. Being a disruptive technology, it presents a challenge in instantly boosting supply chain sustainability and transparency through blockchain. Nevertheless, supply chain managers are beginning to acknowledge the potential of blockchain to enhance supply chain efficiency and sustainability through transparent measures and technical capabilities such as smart contracts and security. The study suggests that a comprehensive approach, considering both the supply chain and technology, is essential for successfully deploying blockchain technology. Although it may be challenging to improve supply chain sustainability and transparency immediately, the study emphasizes that supply chain managers appreciate the transformative impact that blockchain can have, with its capacity for increased efficiency and sustainability through transparency measures and technological capabilities such as smart contracts and security.
In this study, hierarchical barriers were ranked based on an existing approach. A strategic approach such as this can significantly facilitate the evaluation of such obstacles and the impact of blockchain technology on SSCTs in emerging economies. Using blockchain technology by construction material supply chain managers in India and elsewhere makes it possible to evaluate and understand blockchain technology’s role in SSCT. Blockchain technology and SSCT provide a valuable framework for enabling the development of these factors over time. To prioritize scarce resources and investments, managers can use the ranking to focus on a few critical barriers. In addition, this information can be used to justify and select blockchain systems.

7. Conclusions

This study examined how the obstacles to adopting blockchain technology can be analyzed using a trending approach, PFAHP analysis, in construction supply chain management. The paper’s novelty lies in replicating the analysis methods in the construction field, focusing on a region that may be affected by local factors. This study delves into the intricate relationships between various elements hindering blockchain implementation in the construction sector. Using statistical and MCDM techniques and methodologies, it aimed to bridge the gap in the existing literature by identifying and ranking the barriers to blockchain adoption in construction supply chain management. Using advanced MCDM techniques and the novel Pythagorean fuzzy AHP method, the study identified 15 barriers grouped into four main categories. Security emerged as the most significant barrier (SB13), with a weight of 0.236 being top-ranked, while transparency among participants was given lower priority (B2) with a weight of 0.333. This study provides deeper insights into the barriers to blockchain adoption in the construction industry, offering guidance to stakeholders in overcoming them and facilitating the successful implementation of blockchain technology in construction supply chain management. This study’s novel use of Pythagorean fuzzy AHP analysis sets it apart from previous research and adds to the limited literature on blockchain adoption in the construction industry.
Despite its potential, it is crucial to recognize the study’s limitations. The sample size is limited and may not accurately reflect the construction industry as a whole. Additionally, the findings are based on self-reported information, which could be biased. Further exploration is needed to broaden the scope and include a more diverse group of participants from various regions and segments of the industry. In-depth case studies examining the practical application of blockchain in construction supply chain management could provide insightful information on this technology’s real-world challenges and benefits. It is also necessary to explore the role of government and other important players in promoting blockchain adoption within the industry. Lastly, it would be interesting to compare the results of this study with those from other sectors to determine if the barriers are unique to the construction industry or common across industries. Future research directions and potential works on blockchain data sharing and queries for supply chain transparency and sustainability in the construction industry include addressing privacy and data protection challenges, improving scalability and performance, promoting interoperability and standardization, enhancing energy efficiency, considering governance and legal aspects, managing trust and reputation, focusing on user experience and adoption, and exploring economic and incentive models. These research areas aim to overcome barriers and foster the effective implementation of blockchain technology in construction supply chains, facilitating transparent and sustainable practices.

Author Contributions

Conceptualization, A.K.S.; data curation, V.R.P.K., M.I., and S.R.M.; formal analysis, A.K.S. and M.I.; funding acquisition, U.A.; software, M.I.; supervision, V.R.P.K. and M.I.; validation, M.I.; visualization, S.R.M. and U.A.; writing—original draft, A.K.S.; writing—review and editing, M.I., S.R.M., and U.A. All authors have read and agreed to the published version of the manuscript.

Funding

This research received no external funding.

Institutional Review Board Statement

This study followed the Helsinki Declaration guidelines and was approved by Beijing Technology and Business University’s Institutional Review Board (protocol code 120035 dated 29 November 2022).

Informed Consent Statement

Informed consent was obtained from all participants involved in the study.

Data Availability Statement

The data will be made available upon reasonable request from the corresponding author.

Conflicts of Interest

The authors declare no conflict of interest.

Appendix A

Sample of questionnaire
Section 1: Demographic data of the experts: (a) years of experience, (b) education degree of experts, and (c) specialization of experts.
Name:
Gender:
Education degree:
Years of experience:
Specialization:
Organization name:
Section 2: Barriers and sub-barriers.
The list of the identified 4 barriers and 15 sub-barriers are provided in this section to validate based on the experience and understanding of the survey participants. Please record your feedback against the given nine-point Likert scale (absolutely higher impact, very high impact, high impact, slightly more impact, equal impact, slightly low impact, low impact, very low impact, absolutely low impact) by marking the appropriate box.
Table A1. List of barriers.
Table A1. List of barriers.
BarriersCodeSub-BarriersCode
Transparency of productsB1Keeping track of product componentsSB1
Process tracking for productsSB2
Monitoring the sustainability of productsSB3
Transparency among participantsB2Operation of participantsSB4
Information about the situationSB5
Conditions for participation in sustainabilitySB6
Transparency RangeB3Participation degree of the partnerSB7
Operational scopeSB8
A supply chain’s social informationSB9
A supply chain’s environmental informationSB10
Aspects of TechnologyB4InteroperabilitySB11
Assurance of reliabilitySB12
A secure environmentSB13
Cryptocurrency smart contractsSB14
ComplicationsSB15
For example, if you consider the barrier “transparency of products” is a positively significant impact barrier for supply chain transparency and sustainability in the construction industry, then mark absolutely higher or absolutely low impact based on your knowledge and understanding. Follow the same assessment approach for all the other barriers and sub-barriers.
Table A2. List of barriers.
Table A2. List of barriers.
B1B2B3B4
B1
B2
B3
B4
Table A3. List of sub-barriers.
Table A3. List of sub-barriers.
SB1SB2SB3SB4SB5SB6SB7SB8SB9SB10SB11SB12SB13SB14SB15
SB1
SB2
SB3
SB4
SB5
SB6
SB7
SB8
SB9
SB10
SB11
SB12
SB13
SB14
SB15

Appendix B

Table A4. A pairwise comparison matrix based on PF weights and normalized sub-barrier weights.
Table A4. A pairwise comparison matrix based on PF weights and normalized sub-barrier weights.
SB1SB2SB3SB4SB5SB6SB7SB8SB9SB10SB11SB12SB13SB14SB15SF-WeightsWeights
SB10.3300.2920.286 0.3030.265
SB20.3320.2930.301 0.3090.290
SB30.3390.2980.306 0.3150.235
SB4 0.2940.2720.264 0.2770.317
SB5 0.3690.3380.336 0.3480.292
SB6 0.2710.2450.247 0.2550.293
SB7 0.2840.2650.2560.266 0.2680.298
SB8 0.3250.2900.2940.289 0.2990.266
SB9 0.2590.2350.2380.232 0.2410.289
SB10 0.3590.3170.3540.318 0.3370.232
SB11 0.2860.2680.3960.3250.3190.3190.318
SB12 0.2970.2990.3610.2590.3890.3210.259
SB13 0.2210.2210.2430.2170.2910.2380.217
SB14 0.3280.3310.4200.3780.4440.3800.286
SB15 0.3710.3690.4330.3440.4690.3970.297
Table A5. Barrier weights ranks normalized and prioritized.
Table A5. Barrier weights ranks normalized and prioritized.
Normalized ValuesWeightRank
B10.2840.2650.2560.2660.2653
B20.3250.2900.2940.2890.2902
B30.2590.2350.2380.2320.3174
B40.3590.3170.3540.3180.2351

References

  1. Singh, A.K.; Sathvik, S.C.; Krishnaraj, L.; Irfan, M.; Kumar, V.R.P.; Işik, C. Assessing thermo-physical products’ efficiency in the building and construction industry: A bibliometric analysis approach. Environ. Sci. Pollut. Res. 2023, 30, 16867–16877. [Google Scholar] [CrossRef] [PubMed]
  2. Irfan, M.; Zhao, Z.-Y.; Ahmad, M.; Mukeshimana, M.C. Solar Energy Development in Pakistan: Barriers and Policy Recommendations. Sustainability 2019, 11, 1206. [Google Scholar] [CrossRef]
  3. Kouhizadeh, M.; Saberi, S.; Sarkis, J. Blockchain technology and the sustainable supply chain: Theoretically exploring adoption barriers. Int. J. Prod. Econ. 2021, 231, 107831. [Google Scholar] [CrossRef]
  4. Singh, A.; Kumar, V.R.P. Conceptual Model of Quality Management Based on Blockchain in Construction Industry. IEI Conf. 2021. [Google Scholar] [CrossRef]
  5. Santana, C.; Albareda, L. Blockchain and the emergence of Decentralized Autonomous Organizations (DAOs): An integrative model and research agenda. Technol. Forecast. Soc. Change 2022, 182, 121806. [Google Scholar] [CrossRef]
  6. Shojaei, A.; Flood, I.; Moud, H.I.; Hatami, M.; Zhang, X. An Implementation of Smart Contracts by Integrating BIM and Blockchain. Adv. Intell. Syst. Comput. 2020, 1070, 519–527. [Google Scholar] [CrossRef]
  7. Singh, A.K.; Kumar, V.P.; Shoaib, M.; Adebayo, T.S.; Irfan, M. A strategic roadmap to overcome blockchain technology barriers for sustainable construction: A deep learning-based dual-stage SEM-ANN approach. Technol. Forecast. Soc. Change 2023, 194, 122716. [Google Scholar] [CrossRef]
  8. Kineber, A.F.; Mohandes, S.R.; Hamed, M.M.; Singh, A.K.; Elayoty, S. Identifying and Assessing the Critical Criteria for Material Selection in Storm Drainage Networks: A Stationary Analysis Approach. Sustainability 2022, 14, 13863. [Google Scholar] [CrossRef]
  9. Ronaghi, M.H.; Mosakhani, M. The effects of blockchain technology adoption on business ethics and social sustainability: Evidence from the Middle East. Environ. Dev. Sustain. 2022, 24, 6834–6859. [Google Scholar] [CrossRef]
  10. Lopes, D.P.; Rita, P.; Treiblmaier, H. The impact of blockchain on the aviation industry: Findings from a qualitative study. Res. Transp. Bus. Manag. 2021, 41, 100669. [Google Scholar] [CrossRef]
  11. Sadeghi, M.; Mahmoudi, A.; Deng, X. Adopting distributed ledger technology for the sustainable construction industry: Evaluating the barriers using Ordinal Priority Approach. Environ. Sci. Pollut. Res. 2022, 29, 10495–10520. [Google Scholar] [CrossRef] [PubMed]
  12. Downey, L.X.; Bauchot, F.; Roling, J. Blockchain for Business Value: A Contract and Work Flow Management to Reduce Disputes Pilot Project. IEEE Eng. Manag. Rev. 2018, 46, 86–93. [Google Scholar] [CrossRef]
  13. Li, J.; Kassem, M. Applications of distributed ledger technology (DLT) and Blockchain-enabled smart contracts in construction. Autom. Constr. 2021, 132, 103955. [Google Scholar] [CrossRef]
  14. Raval, P.; Sarkar, D.; Devani, D. Application of analytical-network-process (ANP) for evaluation of key-performance-indicators (KPI) for application of blockchain technology in infrastructure projects. Innov. Infrastruct. Solut. 2022, 7, 358. [Google Scholar] [CrossRef]
  15. Sanka, A.I.; Irfan, M.; Huang, I.; Cheung, R.C. A survey of breakthrough in blockchain technology: Adoptions, applications, challenges and future research. Comput. Commun. 2021, 169, 179–201. [Google Scholar] [CrossRef]
  16. Kim, K.; Lee, G.; Kim, S. A Study on the Application of Blockchain Technology in the Construction Industry. KSCE J. Civ. Eng. 2020, 24, 2561–2571. [Google Scholar] [CrossRef]
  17. Hamledari, H.; Fischer, M. Measuring the impact of blockchain and smart contracts on construction supply chain visibility. Adv. Eng. Inform. 2021, 50, 101444. [Google Scholar] [CrossRef]
  18. Yadav, V.S.; Singh, A.; Raut, R.D.; Govindarajan, U.H. Blockchain technology adoption barriers in the Indian agricultural supply chain: An integrated approach. Resour. Conserv. Recycl. 2020, 161, 104877. [Google Scholar] [CrossRef]
  19. Nawari, N.O.; Ravindran, S. Blockchain and the built environment: Potentials and limitations. J. Build. Eng. 2019, 25, 100832. [Google Scholar] [CrossRef]
  20. Akaba, T.I.; Norta, A.; Udokwu, C.; Draheim, D. A Framework for the Adoption of Blockchain-Based e-Procurement Systems in the Public Sector: A Case Study of Nigeria. In Responsible Design, Implementation and Use of Information and Communication Technology: 19th IFIP WG 6.11 Conference on e-Business, e-Services, and e-Society, I3E 2020, Skukuza, South Africa, 6–8 April 2020, Proceedings, Part I 19; Springer International Publishing: Berlin/Heidelberg, Germany, 2020; Volume 12066 LNCS. [Google Scholar]
  21. Caldarelli, G.; Zardini, A.; Rossignoli, C. Blockchain adoption in the fashion sustainable supply chain: Pragmatically addressing barriers. J. Organ. Change Manag. 2021, 34, 507–524. [Google Scholar] [CrossRef]
  22. Singh, A.K.; Kumar, V.P.; Dehdasht, G.; Mohandes, S.R.; Manu, P.; Pour Rahimian, F. Investigating the barriers to the adoption of blockchain technology in sustainable construction projects. J. Clean. Prod. 2023, 403, 136840. [Google Scholar] [CrossRef]
  23. Singh, A.K.; Kumar, V.P. Smart Contracts and Supply Chain Management Using Blockchain. J. Eng. Res. 2022, 9, 16307. [Google Scholar] [CrossRef]
  24. Tezel, A.; Febrero, P.; Papadonikolaki, E.; Yitmen, I. Insights into Blockchain Implementation in Construction: Models for Supply Chain Management. J. Manag. Eng. 2021, 37, 04021038. [Google Scholar] [CrossRef]
  25. Elghaish, F.; Hosseini, M.R.; Matarneh, S.; Talebi, S.; Wu, S.; Martek, I.; Poshdar, M.; Ghodrati, N. Blockchain and the ‘Internet of Things’ for the construction industry: Research trends and opportunities. Autom. Constr. 2021, 132, 103942. [Google Scholar] [CrossRef]
  26. Elghaish, F.; Hosseini, M.R.; Kocaturk, T.; Arashpour, M.; Ledari, M.B. Digitalised circular construction supply chain: An integrated BIM-Blockchain solution. Autom. Constr. 2023, 148, 104746. [Google Scholar] [CrossRef]
  27. Saha, A.; Reddy, J.; Kumar, R. A Fuzzy Similarity Based Classification with Archimedean-Dombi Aggregation Operator. J. Intell. Manag. Decis. 2022, 1, 118–127. [Google Scholar] [CrossRef]
  28. Wang, Z.; Wang, T.; Hu, H.; Gong, J.; Ren, X.; Xiao, Q. Blockchain-based framework for improving supply chain traceability and information sharing in precast construction. Autom. Constr. 2020, 111, 103063. [Google Scholar] [CrossRef]
  29. Qi, Y.; Wang, W.; Quan, X.; Fan, C.; Ge, B.; Xu, C.; Cui, M.; Yue, Q.; Gao, B.; Gao, Y.; et al. Blockchain-like Eα analysis strategy for two distinct “White-box” modeling methodologies to simulate the incineration of oily sludge. J. Clean. Prod. 2023, 384, 135678. [Google Scholar] [CrossRef]
  30. Boonpheng, A.; Kongsong, W.; Usahanunth, N.; Pooworakulchai, C. Ramkhamhaeng University Bringing Blockchain Technology to Construction Engineering Management. Int. J. Eng. Res. 2020, 9, 172–177. [Google Scholar] [CrossRef]
  31. Chen, L.; Su, S. Optimization of The Trust Propagation On Supply Chain Network Based On Blockchain Plus. J. Intell. Manag. Decis. 2022, 1, 17–27. [Google Scholar] [CrossRef]
  32. Hellwig, D.; Karlic, G.; Huchzermeier, A. Build Your Own Blockchain: A Practical Guide to Distributed Ledger Technology; Springer: Berlin/Heidelberg, Germany, 2020. [Google Scholar]
  33. Hamledari, H.; Fischer, M. The application of blockchain-based crypto assets for integrating the physical and financial supply chains in the construction & engineering industry. Autom. Constr. 2021, 127, 103711. [Google Scholar] [CrossRef]
  34. Smith, S.; O’rourke, L. Exploring the potential of Blockchain technology for the UK Construction industry—2019. Sustainability 2019, 1, 1–53. [Google Scholar]
  35. Centobelli, P.; Cerchione, R.; Del Vecchio, P.; Oropallo, E.; Secundo, G. Blockchain technology for bridging trust, traceability and transparency in circular supply chain. Inf. Manag. 2022, 59, 103508. [Google Scholar] [CrossRef]
  36. Perera, S.; Nanayakkara, S.; Rodrigo, M.; Senaratne, S.; Weinand, R. Blockchain technology: Is it hype or real in the construction industry? J. Ind. Inf. Integr. 2020, 17, 100125. [Google Scholar] [CrossRef]
  37. Aditya, U.S.; Singh, R.; Singh, P.K.; Kalla, A. A Survey on Blockchain in Robotics: Issues, Opportunities, Challenges and Future Directions. J. Netw. Comput. Appl. 2021, 196, 103245. [Google Scholar] [CrossRef]
  38. Roy, D.G. BlockEdge: A Privacy-Aware Secured Edge Computing Framework Using Blockchain for Industry 4.0. Sensors 2023, 23, 2502. [Google Scholar] [CrossRef]
  39. Wamba, S.F.; Guthrie, C. The impact of blockchain adoption on competitive performance: The mediating role of process and relational innovation. Logistique Manag. 2020, 28, 88–96. [Google Scholar] [CrossRef]
  40. Gayialis, S.P.; Kechagias, E.P.; Papadopoulos, G.A.; Panayiotou, N.A. A Business Process Reference Model for the Development of a Wine Traceability System. Sustainability 2022, 14, 11687. [Google Scholar] [CrossRef]
  41. Salikhov, J.; Hayrutdinov, S.; Muminov, T.K. Blockchain-Enabled Sustainable Supply Chain under Information Sharing and Recovery Quality Efforts. Sustainability 2023, 15, 3929. [Google Scholar] [CrossRef]
  42. Maden, A.; Alptekin, E. Understanding the Blockchain Technology Adoption from Procurement Professionals’ Perspective—An Analysis of the Technology Acceptance Model Using Intuitionistic Fuzzy Cognitive Maps. Adv. Intell. Syst. Comput. 2021, 1197, 347–354. [Google Scholar] [CrossRef]
  43. Biswas, B.; Gupta, R. Analysis of barriers to implement blockchain in industry and service sectors. Comput. Ind. Eng. 2019, 136, 225–241. [Google Scholar] [CrossRef]
  44. Xu, Y.; Chong, H.-Y.; Chi, M. Blockchain in the AECO industry: Current status, key topics, and future research agenda. Autom. Constr. 2021, 134, 104101. [Google Scholar] [CrossRef]
  45. Shojaei, A.; Ketabi, R.; Razkenari, M.; Hakim, H.; Wang, J. Enabling a circular economy in the built environment sector through blockchain technology. J. Clean. Prod. 2021, 294, 126352. [Google Scholar] [CrossRef]
  46. Björklund, V.; Vincze, T. Blockchain Smart Contracts, the New Rebar in the Construction Industry? 2019. Available online: https://gupea.ub.gu.se/bitstream/handle/2077/60862/gupea_2077_60862_1.pdf?sequence=1&isAllowed=y (accessed on 31 May 2019).
  47. Varavallo, G.; Caragnano, G.; Bertone, F.; Vernetti-Prot, L.; Terzo, O. Traceability Platform Based on Green Blockchain: An Application Case Study in Dairy Supply Chain. Sustainability 2022, 14, 3321. [Google Scholar] [CrossRef]
  48. Saheb, T.; Mamaghani, F.H. Exploring the barriers and organizational values of blockchain adoption in the banking industry. J. High Technol. Manag. Res. 2021, 32, 100417. [Google Scholar] [CrossRef]
  49. Orji, I.J.; Kusi-Sarpong, S.; Huang, S.; Vazquez-Brust, D. Evaluating the factors that influence blockchain adoption in the freight logistics industry. Transp. Res. Part E Logist. Transp. Rev. 2020, 141, 102025. [Google Scholar] [CrossRef]
  50. Cimino, C.; Negri, E.; Fumagalli, L. Review of digital twin applications in manufacturing. Comput. Ind. 2019, 113, 103130. [Google Scholar] [CrossRef]
  51. Upadhyay, N. Demystifying blockchain: A critical analysis of challenges, applications and opportunities. Int. J. Inf. Manag. 2020, 54, 102120. [Google Scholar] [CrossRef]
  52. Sciarelli, M.; Prisco, A.; Gheith, M.H.; Muto, V. Factors affecting the adoption of blockchain technology in innovative Italian companies: An extended TAM approach. J. Strat. Manag. 2021, 15, 495–507. [Google Scholar] [CrossRef]
  53. Janssen, M.; Weerakkody, V.; Ismagilova, E.; Sivarajah, U.; Irani, Z. A framework for analysing blockchain technology adoption: Integrating institutional, market and technical factors. Int. J. Inf. Manag. 2020, 50, 302–309. [Google Scholar] [CrossRef]
  54. Saberi, S.; Kouhizadeh, M.; Sarkis, J.; Shen, L. Blockchain technology and its relationships to sustainable supply chain management. Int. J. Prod. Res. 2019, 57, 2117–2135. [Google Scholar] [CrossRef]
  55. Shardeo, V.; Patil, A.; Madaan, J. Critical Success Factors for Blockchain Technology Adoption in Freight Transportation Using Fuzzy ANP–Modified TISM Approach. Int. J. Inf. Technol. Decis. Mak. 2020, 19, 1549–1580. [Google Scholar] [CrossRef]
  56. Ayyildiz, E.; Murat, M.; Imamoglu, G.; Kose, Y. A novel hybrid MCDM approach to evaluate universities based on student perspective. Scientometrics 2022, 128, 55–86. [Google Scholar] [CrossRef] [PubMed]
  57. Sharma, M.; Sehrawat, R.; Daim, T.; Shaygan, A. Technology assessment: Enabling Blockchain in hospitality and tourism sectors. Technol. Forecast. Soc. Change 2021, 169, 120810. [Google Scholar] [CrossRef]
  58. Sheng, D.; Ding, L.; Zhong, B.; Love, P.E.; Luo, H.; Chen, J. Construction quality information management with blockchains. Autom. Constr. 2020, 120, 103373. [Google Scholar] [CrossRef]
  59. Badi, S.; Ochieng, E.; Nasaj, M.; Papadaki, M. Technological, organisational and environmental determinants of smart contracts adoption: UK construction sector viewpoint. Constr. Manag. Econ. 2020, 39, 36–54. [Google Scholar] [CrossRef]
  60. Lu, W.; Jiang, Y.; Chen, Z.; Ji, X. Blockchain adoption in a supply chain system to combat counterfeiting. Comput. Ind. Eng. 2022, 171, 108408. [Google Scholar] [CrossRef]
  61. Bhardwaj, A.K.; Garg, A.; Gajpal, Y. Determinants of Blockchain Technology Adoption in Supply Chains by Small and Medium Enterprises (SMEs) in India. Math. Probl. Eng. 2021, 2021, 4723759. [Google Scholar] [CrossRef]
  62. CEN/CENELEC Focus Group BDLT. Recommendations for Successful Adoption in Europe of Emerging Technical Standards on Distributed Ledger/Blockchain Technologies; White Paper Subgroup: No. 1; CEN: Brussels, Belgium, 2018. [Google Scholar]
  63. Sepasgozar, S.M.E.; Davis, S. Construction Technology Adoption Cube: An Investigation on Process, Factors, Barriers, Drivers and Decision Makers Using NVivo and AHP Analysis. Buildings 2018, 8, 74. [Google Scholar] [CrossRef]
  64. Sharma, M.G.; Kumar, S. The Implication of Blockchain as a Disruptive Technology for Construction Industry. IIM Kozhikode Soc. Manag. Rev. 2020, 9, 177–188. [Google Scholar] [CrossRef]
  65. Rane, S.B.; Thakker, S.V. Green procurement process model based on blockchain–IoT integrated architecture for a sustainable business. Manag. Environ. Qual. Int. J. 2020, 31, 741–763. [Google Scholar] [CrossRef]
  66. Zhong, B.; Wu, H.; Ding, L.; Luo, H.; Luo, Y.; Pan, X. Hyperledger fabric-based consortium blockchain for construction quality information management. Front. Eng. Manag. 2020, 7, 512–527. [Google Scholar] [CrossRef]
  67. Dong, C.; Chen, C.; Shi, X.; Ng, C.T. Operations strategy for supply chain finance with asset-backed securitization: Centralization and blockchain adoption. Int. J. Prod. Econ. 2021, 241, 108261. [Google Scholar] [CrossRef]
  68. Elbashbishy, T.S.; Ali, G.G.; El-Adaway, I.H. Blockchain technology in the construction industry: Mapping current research trends using social network analysis and clustering. Constr. Manag. Econ. 2022, 40, 406–427. [Google Scholar] [CrossRef]
  69. Gatteschi, V.; Lamberti, F.; Demartini, C.; Pranteda, C.; Santamaría, V. Blockchain and Smart Contracts for Insurance: Is the Technology Mature Enough? Futur. Internet 2018, 10, 20. [Google Scholar] [CrossRef]
  70. Wangui, R.W. Perception of Procurement Professionals on The Adoption of Blockchain Technologies and Its Impact On Supply Chain Management In Kenya. 2018. Available online: http://erepository.uonbi.ac.ke/handle/11295/106332 (accessed on 31 December 2018).
  71. Sahebi, I.G.; Masoomi, B.; Ghorbani, S. Expert oriented approach for analyzing the blockchain adoption barriers in humanitarian supply chain. Technol. Soc. 2020, 63, 101427. [Google Scholar] [CrossRef]
  72. Gürpinar, T. Blockchain Technology in Procurement—A Systematic Literature Mapping Blockchain Technology In Procurement—A Systematic Literature Mapping. IEEE Access 2020, 8, 139918–139952. [Google Scholar] [CrossRef]
  73. Xiong, F.; Xiao, R.; Ren, W.; Zheng, R.; Jiang, J. A Key Protection Scheme Based on Secret Sharing for Blockchain-Based Construction Supply Chain System. IEEE Access 2019, 7, 126773–126786. [Google Scholar] [CrossRef]
  74. Mohandes, S.R.; Sadeghi, H.; Fazeli, A.; Mahdiyar, A.; Hosseini, M.R.; Arashpour, M.; Zayed, T. Causal analysis of accidents on construction sites: A hybrid fuzzy Delphi and DEMATEL approach. Saf. Sci. 2022, 151, 105730. [Google Scholar] [CrossRef]
  75. Jing, L.; Chen, B.; Zhang, B.; Li, P. A Hybrid Stochastic-Interval Analytic Hierarchy Process Approach for Prioritizing the Strategies of Reusing Treated Wastewater. Math. Probl. Eng. 2013, 2013, 874805. [Google Scholar] [CrossRef]
  76. Nebati, E.E.; Ayvaz, B.; Kusakci, A.O. Digital transformation in the defense industry: A maturity model combining SF-AHP and SF-TODIM approaches. Appl. Soft Comput. 2023, 132, 109896. [Google Scholar] [CrossRef]
  77. Kieu, P.T.; Nguyen, V.T.; Nguyen, V.T.; Ho, T.P. A Spherical Fuzzy Analytic Hierarchy Process (SF-AHP) and Combined Compromise Solution (CoCoSo) Algorithm in Distribution Center Location Selection: A Case Study in Agricultural Supply Chain. Axioms 2021, 10, 53. [Google Scholar] [CrossRef]
  78. Alimohammadlou, M.; Khoshsepehr, Z. The role of Society 5.0 in achieving sustainable development: A spherical fuzzy set approach. Environ. Sci. Pollut. Res. 2023, 30, 47630–47654. [Google Scholar] [CrossRef] [PubMed]
  79. Werner, F.; Basalla, M.; Schneider, J.; Hayes, D.; Brocke, J.V. Blockchain Adoption from an Interorganizational Systems Perspective—A Mixed-Methods Approach. Inf. Syst. Manag. 2021, 38, 135–150. [Google Scholar] [CrossRef]
  80. Farooque, M.; Jain, V.; Zhang, A.; Li, Z. Fuzzy DEMATEL analysis of barriers to Blockchain-based life cycle assessment in China. Comput. Ind. Eng. 2020, 147, 106684. [Google Scholar] [CrossRef]
  81. Sadeh, H.; Mirarchi, C.; Pavan, A. Integrated Approach to Construction Risk Management: Cost Implications. J. Constr. Eng. Manag. 2021, 147, 04021113. [Google Scholar] [CrossRef]
  82. Ghode, D.; Yadav, V.; Jain, R.; Soni, G. Adoption of blockchain in supply chain: An analysis of influencing factors. J. Enterp. Inf. Manag. 2020, 33, 437–456. [Google Scholar] [CrossRef]
  83. Balzarova, M.; Dyer, C.; Falta, M. Perceptions of blockchain readiness for fairtrade programmes. Technol. Forecast. Soc. Change 2022, 185, 122086. [Google Scholar] [CrossRef]
  84. Sadeghi, M.; Mahmoudi, A.; Deng, X.; Luo, X. Prioritizing requirements for implementing blockchain technology in construction supply chain based on circular economy: Fuzzy Ordinal Priority Approach. Int. J. Environ. Sci. Technol. 2022, 20, 4991–5012. [Google Scholar] [CrossRef]
  85. Tezel, A.; Papadonikolaki, E.; Yitmen, I.; Hilletofth, P. Preparing construction supply chains for blockchain technology: An investigation of its potential and future directions. Front. Eng. Manag. 2020, 7, 547–563. [Google Scholar] [CrossRef]
  86. Kar, S.; Jha, K.N. Exploring the Critical Barriers to and Enablers of Sustainable Material Management Practices in the Construction Industry. J. Constr. Eng. Manag. 2021, 147, 04021102. [Google Scholar] [CrossRef]
  87. Zhong, B.; Guo, J.; Zhang, L.; Wu, H.; Li, H.; Wang, Y. A blockchain-based framework for on-site construction environmental monitoring: Proof of concept. Build. Environ. 2022, 217, 109064. [Google Scholar] [CrossRef]
  88. Jiang, Y.; Han, D.; Cui, M.; Fan, Y.; Zhou, Y. A Video Target Tracking and Correction Model with Blockchain and Robust Feature Location. Sensors 2023, 23, 2408. [Google Scholar] [CrossRef] [PubMed]
  89. Saygili, M.; Mert, I.E.; Tokdemir, O.B. A decentralized structure to reduce and resolve construction disputes in a hybrid blockchain network. Autom. Constr. 2021, 134, 104056. [Google Scholar] [CrossRef]
  90. Das, M.; Tao, X.; Cheng, J.C. BIM security: A critical review and recommendations using encryption strategy and blockchain. Autom. Constr. 2021, 126, 103682. [Google Scholar] [CrossRef]
  91. Song, J.M.; Sung, J.; Park, T. Applications of Blockchain to Improve Supply Chain Traceability. Procedia Comput. Sci. 2019, 162, 119–122. [Google Scholar] [CrossRef]
  92. Ciotta, V.; Mariniello, G.; Asprone, D.; Botta, A.; Manfredi, G. Integration of blockchains and smart contracts into construction information flows: Proof-of-concept. Autom. Constr. 2021, 132, 103925. [Google Scholar] [CrossRef]
  93. Teisserenc, B.; Sepasgozar, S. Project Data Categorization, Adoption Factors, and Non-Functional Requirements for Blockchain Based Digital Twins in the Construction Industry 4.0. Buildings 2021, 11, 626. [Google Scholar] [CrossRef]
  94. Tan, T.; Chen, K.; Xue, F.; Lu, W. Barriers to Building Information Modeling (BIM) implementation in China’s prefabricated construction: An interpretive structural modeling (ISM) approach. J. Clean. Prod. 2019, 219, 949–959. [Google Scholar] [CrossRef]
  95. Hassija, V.; Batra, S.; Chamola, V.; Anand, T.; Goyal, P.; Goyal, N.; Guizani, M. A blockchain and deep neural networks-based secure framework for enhanced crop protection. Ad Hoc Networks 2021, 119, 102537. [Google Scholar] [CrossRef]
  96. Elghaish, F.; Pour Rahimian, F.; Hosseini, M.R.; Edwards, D.; Shelbourn, M. Financial management of construction projects: Hyperledger fabric and chaincode solutions. Autom. Constr. 2022, 137, 104185. [Google Scholar] [CrossRef]
  97. Hamledari, H.; Fischer, M. Role of Blockchain-Enabled Smart Contracts in Automating Construction Progress Payments. J. Leg. Aff. Disput. Resolut. Eng. Constr. 2021, 13, 04520038. [Google Scholar] [CrossRef]
  98. Tao, X.; Liu, Y.; Wong, P.K.-Y.; Chen, K.; Das, M.; Cheng, J.C. Confidentiality-minded framework for blockchain-based BIM design collaboration. Autom. Constr. 2022, 136, 104172. [Google Scholar] [CrossRef]
  99. Sadeghi, H.; Zhang, X.; Mohandes, S.R. Developing an ensemble risk analysis framework for improving the safety of tower crane operations under coupled Fuzzy-based environment. Saf. Sci. 2023, 158, 105957. [Google Scholar] [CrossRef]
  100. Sharma, M.; Joshi, S.; Kannan, D.; Govindan, K.; Singh, R.; Purohit, H.C. Internet of Things (IoT) adoption barriers of smart cities’ waste management: An Indian context. J. Clean. Prod. 2020, 270, 122047. [Google Scholar] [CrossRef]
  101. Mohandes, S.R.; Abdelmageed, S.; Hem, S.; Yoo, J.S.; Abhayajeewa, T.; Zayed, T. Occupational Health and Safety in Modular Integrated Construction projects: The case of crane operations. J. Clean. Prod. 2022, 342, 130950. [Google Scholar] [CrossRef]
  102. Trivedi, A.; Jakhar, S.K.; Sinha, D. Analyzing barriers to inland waterways as a sustainable transportation mode in India: A dematel-ISM based approach. J. Clean. Prod. 2021, 295, 126301. [Google Scholar] [CrossRef]
  103. Yuan, M.; Li, Z.; Li, X.; Luo, X. Managing stakeholder-associated risks and their interactions in the life cycle of prefabricated building projects: A social network analysis approach. J. Clean. Prod. 2021, 323, 129102. [Google Scholar] [CrossRef]
  104. Bello, A.O.; Eje, D.O.; Idris, A.; Semiu, M.A.; Khan, A.A. Drivers for the implementation of modular construction systems in the AEC industry of developing countries. J. Eng. Des. Technol. 2023. ahead-of-print. [Google Scholar] [CrossRef]
  105. Huang, X.; Tung, C.-L.; Wang, X.; Xu, X.; Lam, F.-I.; Zhang, T. Configurations of the driving factors promoting China’s commercial health insurance: A comparative qualitative analysis based on the technology–organization–environment framework. Heliyon 2022, 8, e11522. [Google Scholar] [CrossRef]
  106. Majeed, U.; Khan, L.U.; Yaqoob, I.; Kazmi, S.A.; Salah, K.; Hong, C.S. Blockchain for IoT-based smart cities: Recent advances, requirements, and future challenges. J. Netw. Comput. Appl. 2021, 181, 103007. [Google Scholar] [CrossRef]
  107. Bai, C.; Quayson, M.; Sarkis, J. Analysis of Blockchain’s enablers for improving sustainable supply chain transparency in Africa cocoa industry. J. Clean. Prod. 2022, 358, 131896. [Google Scholar] [CrossRef]
  108. Fang, H.; Wang, B.; Song, W. Analyzing the interrelationships among barriers to green procurement in photovoltaic industry: An integrated method. J. Clean. Prod. 2019, 249, 119408. [Google Scholar] [CrossRef]
  109. Ghosh, B.C.; Bhartia, T.; Addya, S.K.; Chakraborty, S. Leveraging Public-Private Blockchain Interoperability for Closed Consortium Interfacing. In Proceedings of the IEEE INFOCOM 2021—IEEE Conference on Computer Communications, Vancouver, BC, Canada, 10–13 May 2021; pp. 1–10. [Google Scholar] [CrossRef]
  110. Peng, Z.; Xu, J.; Chu, X.; Gao, S.; Yao, Y.; Gu, R.; Tang, Y. VFChain: Enabling Verifiable and Auditable Federated Learning via Blockchain Systems. IEEE Trans. Netw. Sci. Eng. 2022, 9, 173–186. [Google Scholar] [CrossRef]
  111. Ruan, P.; Chen, G.; Dinh, T.T.A.; Lin, Q.; Ooi, B.C.; Zhang, M. Fine-grained, secure and efficient data provenance on blockchain systems. Proc. VLDB Endow. 2018, 12, 975–988. [Google Scholar] [CrossRef]
Figure 1. Hierarchy of barriers to blockchain integration into SSCT.
Figure 1. Hierarchy of barriers to blockchain integration into SSCT.
Sustainability 15 10681 g001
Figure 2. Research framework.
Figure 2. Research framework.
Sustainability 15 10681 g002
Figure 3. Demographic data of the experts: (a) years of experience, (b) education degree of experts, and (c) specialization of experts.
Figure 3. Demographic data of the experts: (a) years of experience, (b) education degree of experts, and (c) specialization of experts.
Sustainability 15 10681 g003
Table 1. The final list of barriers.
Table 1. The final list of barriers.
BarriersSub-BarriersCodeReferences
Transparency of productsKeeping track of product componentsSB1[3,33,45,63,83,84,85,86]
Process tracking for productsSB2
Monitoring the sustainability of productsSB3
Transparency among participantsOperation of participantsSB4[11,19,24,87,88,89,90,91,92,93]
Information about the situationSB5
Conditions for participation in sustainabilitySB6
Transparency RangeParticipation degree of the partnerSB7[3,45,51,71,73,81,85,94,95]
Operational scopeSB8
A supply chain’s social informationSB9
A supply chain’s environmental informationSB10
Aspects of TechnologyInteroperabilitySB11[9,37,42,44,69,93,95,96,97,98]
Assurance of reliabilitySB12
A secure environmentSB13
Cryptocurrency smart contractsSB14
ComplicationsSB15
Table 2. A pairwise comparison matrix with linguistic variables [76].
Table 2. A pairwise comparison matrix with linguistic variables [76].
S.NoLinguistic variables(l,m,n)Score Index (SI)
1Absolutely higher impact{0.9,0.1,0.0}9
2Very high impact{0.8,0.2,0.1}7
3High impact{0.7,0.3,0.2}5
4Slightly more impact{0.6,0.4,0.3}3
5Equal impact{0.5,0.4,0.4}1
6Slightly low impact{0.4,0.6,0.3}1/3
7Low impact{0.3,0.7,0.2}1/5
8Very low impact{0.2,0.8,0.1}1/7
9Absolutely low impact{0.1,0.9,0.0}1/9
Table 3. Comparing barriers pairwise.
Table 3. Comparing barriers pairwise.
B1B2B3B4
B10.0500.0560.0530.0390.0520.0520.0500.0500.0530.0530.0170.085
B20.0710.0490.0550.0660.0370.0490.0330.0500.0650.0460.0360.089
B30.0530.0520.0590.0500.0560.0550.0520.0520.0520.0560.0750.035
B40.0610.0760.0890.0520.0520.0530.0530.0500.0320.0330.0170.017
Table 4. Normalized final weights of barriers and Pythagorean fuzzy weights.
Table 4. Normalized final weights of barriers and Pythagorean fuzzy weights.
Barriers CodePythagorean Fuzzy WeightNormalized Weight
B10.3810.3110.3610.261
B20.4350.3690.4450.333
B30.3020.2890.3130.236
B40.3530.3080.3430.285
Table 5. Sub-barrier and barrier weights.
Table 5. Sub-barrier and barrier weights.
BarriersWeightSub-BarriersLocal WeightGlobal WeightRank
B10.261SB10.3250.0893
SB20.3860.0588
SB30.4060.0922
B20.333SB40.3230.0784
SB50.3490.01914
SB60.2790.0569
B30.236SB70.2890.0617
SB80.2790.0765
SB90.2940.05011
SB100.2900.01615
B40.285SB110.3580.02313
SB120.3280.02612
SB130.3990.0971
SB140.4130.0716
SB150.3840.05310
Disclaimer/Publisher’s Note: The statements, opinions and data contained in all publications are solely those of the individual author(s) and contributor(s) and not of MDPI and/or the editor(s). MDPI and/or the editor(s) disclaim responsibility for any injury to people or property resulting from any ideas, methods, instructions or products referred to in the content.

Share and Cite

MDPI and ACS Style

Singh, A.K.; Kumar, V.R.P.; Irfan, M.; Mohandes, S.R.; Awan, U. Revealing the Barriers of Blockchain Technology for Supply Chain Transparency and Sustainability in the Construction Industry: An Application of Pythagorean FAHP Methods. Sustainability 2023, 15, 10681. https://doi.org/10.3390/su151310681

AMA Style

Singh AK, Kumar VRP, Irfan M, Mohandes SR, Awan U. Revealing the Barriers of Blockchain Technology for Supply Chain Transparency and Sustainability in the Construction Industry: An Application of Pythagorean FAHP Methods. Sustainability. 2023; 15(13):10681. https://doi.org/10.3390/su151310681

Chicago/Turabian Style

Singh, Atul Kumar, V. R. Prasath Kumar, Muhammad Irfan, Saeed Reza Mohandes, and Usama Awan. 2023. "Revealing the Barriers of Blockchain Technology for Supply Chain Transparency and Sustainability in the Construction Industry: An Application of Pythagorean FAHP Methods" Sustainability 15, no. 13: 10681. https://doi.org/10.3390/su151310681

APA Style

Singh, A. K., Kumar, V. R. P., Irfan, M., Mohandes, S. R., & Awan, U. (2023). Revealing the Barriers of Blockchain Technology for Supply Chain Transparency and Sustainability in the Construction Industry: An Application of Pythagorean FAHP Methods. Sustainability, 15(13), 10681. https://doi.org/10.3390/su151310681

Note that from the first issue of 2016, this journal uses article numbers instead of page numbers. See further details here.

Article Metrics

Back to TopTop