Self-Application of the CCP Model among Socio-Labor Counseling Professionals: Evaluation of the Impact on Their Careers and Social Sustainability Actions
Abstract
1. Introduction
- -
- What is the general impact of the CCP model on the professional careers of socio-labor counselors?
- -
- To what extent are these professionals satisfied with the model?
- -
- How do you experience the process of self-application of the CCP model in the framework of your daily activity?
- -
- How do you assess the evolution or progression of your career through the CCP model?
- -
- How do they perceive and value the impact of the CCP model on the social sustainability that their professional action as counselor entails?
- Examine the impact of the CCP model on counselors’ professional careers, considering (a) their satisfaction with the self-application of the CCP model (how they have lived it) and (b) the progression of their careers and employment status.
- Determine and assess counselors’ perceptions of the impact of this model on the social sustainability of their counselor actions.
2. Materials and Methods
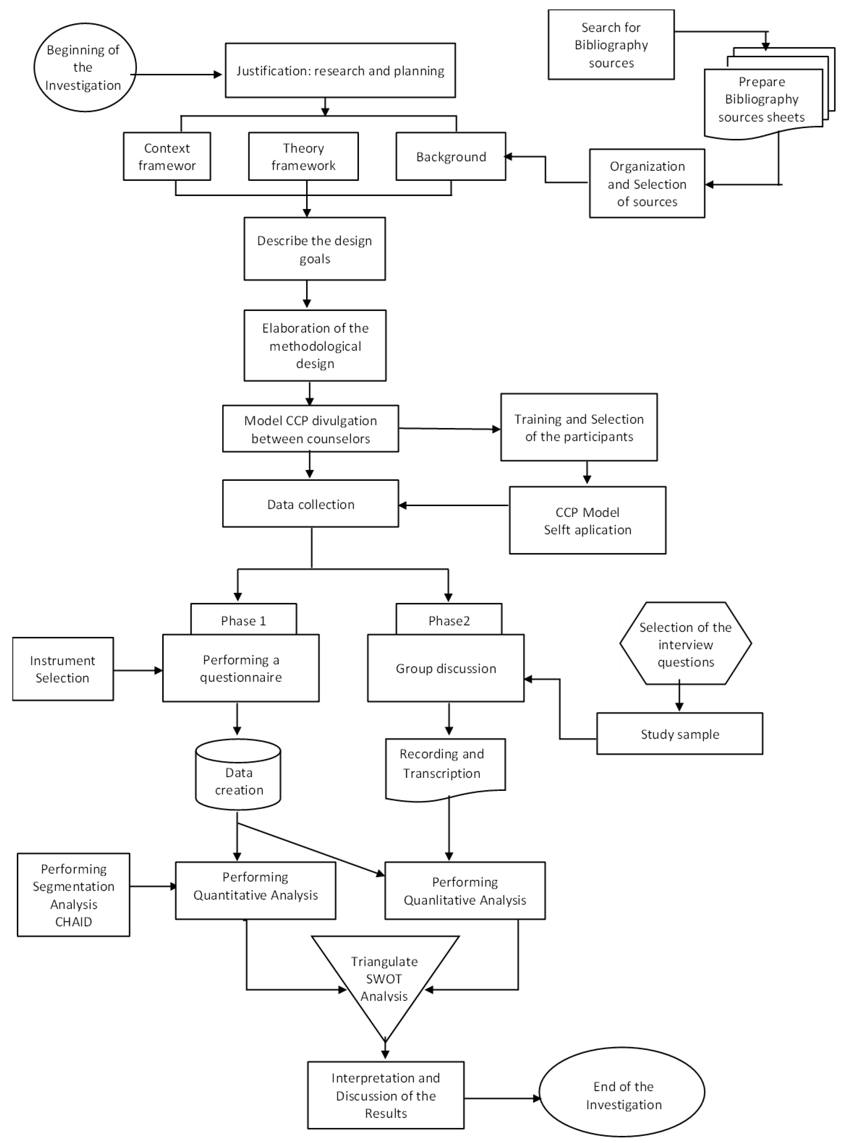
2.1. Approach and Justification
2.2. Procedure
2.3. Sample
2.4. Instruments, Information Collection Techniques, and Variables
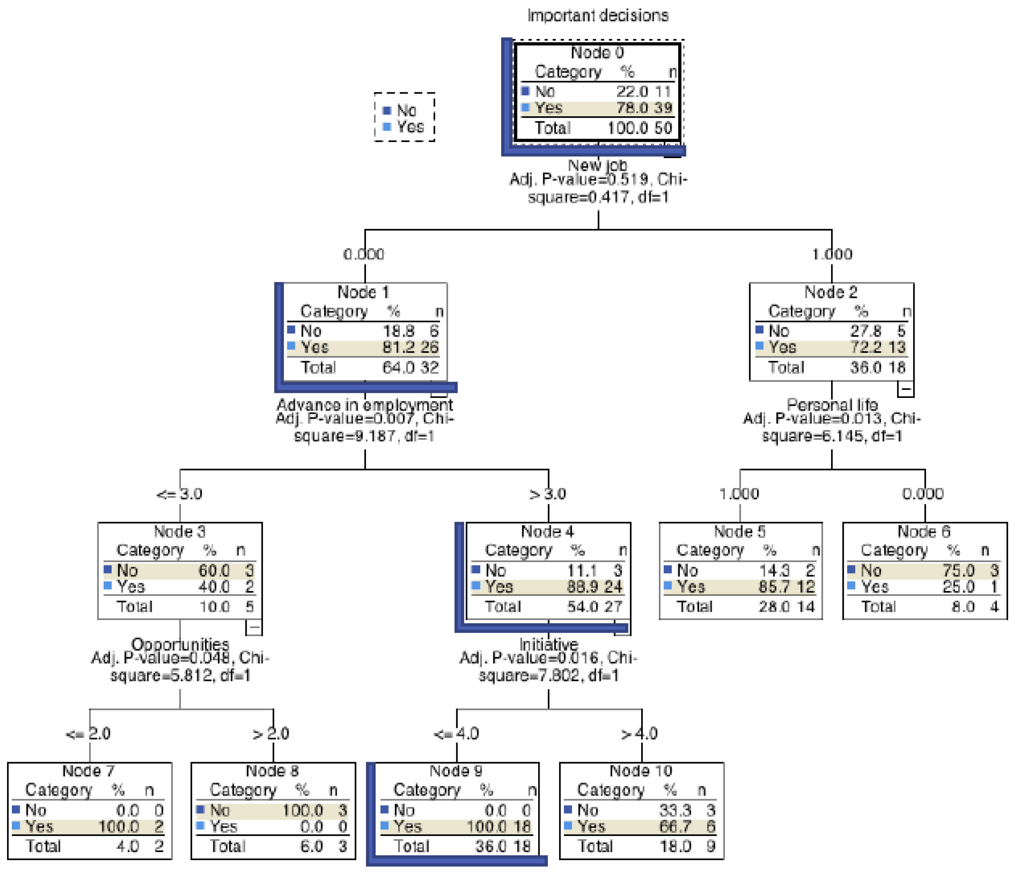
2.5. Analytical Techniques
3. Results
3.1. The Impact of the CCP Model on Counselors’ Professional Careers: Perception of Their Satisfaction and Career Progression
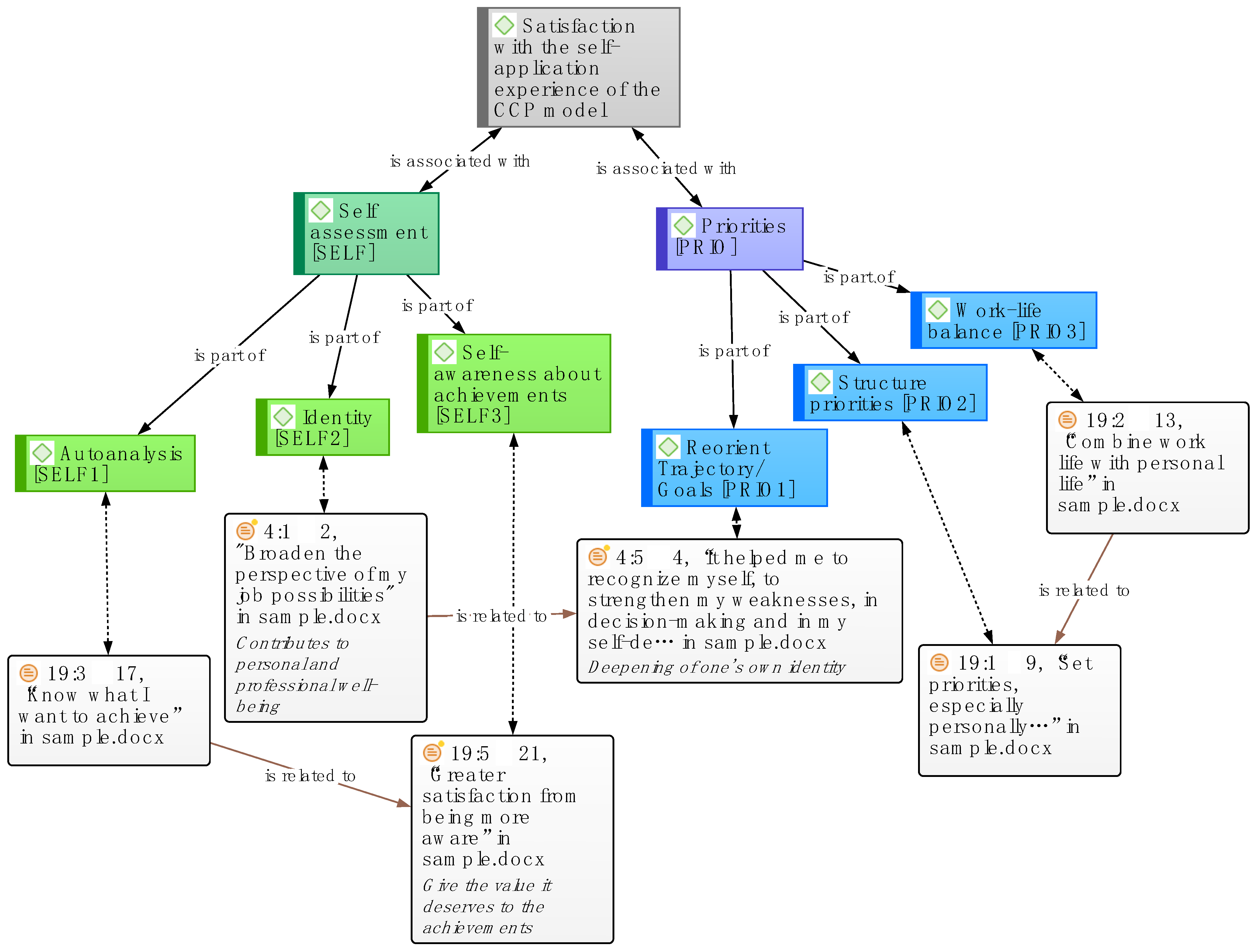
3.1.1. Satisfaction with the Experience of the Self-Application of the CCP Model
“Without a doubt, it has made me rethink where I wanted to go initially with my life and professional project and where I am now, assessing how to set new goals and feel fully developed both professionally and personally, which will translate into an improvement in my quality of life” (Subject 1), “Because I am initiating actions to take up a new profession that I believe will offer me greater professional satisfaction” (Subject 41), “Expand the perspective of my work possibilities” (Subject 30).
“It has helped me organize my priorities” (Subject 14), “Plan and reorganize my professional development, establish priorities in the steps to follow and times” (Subject 13), “Perhaps in defining priorities, especially on the personal side” (Subject 50), “It has helped me to focus on the goals that I have now” (Subject 46).
“Especially in being able to combine work and my personal life” (Subject 28).
“To assess myself based on the knowledge of my skills and qualities and to know what I want to achieve” (Subject 45), “Self-esteem” (Subject 3), “Self-analysis, but it is a constant and changing work” (Subject 27).
“It helped me recognize myself, strengthen my weaknesses, in decision-making and in my self-determination. However, above all, to grow as a human being and as a professional” (Subject 15).
“Greater satisfaction due to being more aware and giving achievements the value they deserve” (Subject 48).
3.1.2. Counselor Career Progression
“I have been able to work in a professional field that motivates me” (Subject 4).
“One of the goals that I wanted to achieve through the development of a professional project was to get an interim position […], and I currently occupy this position” (Subject 28), “I am working on what I like, and I am following my project” (Subject 31), “It allowed me to participate in socio-labor counseling projects and […] take on more responsibilities” (Subject 12), “To develop a second occupation” (Subject 10).
“Focusing slightly more on my goals” (Subject 19), “I have been able to expand alternative goals” (Subject 46), “It has allowed me to clarify professional possibilities and clearly define the steps needed to achieve goals related to professional improvement” (Subject 9), “I have been able to define with greater certainty what I want to achieve and in what time frame, in both the personal and professional fields” (Subject 9).
“By having a more holistic perspective on myself, my goals are clearer” (Subject 43).
“It has allowed me to focus on a single goal, and I currently have several job opportunities in sight” (Subject 44). “The professional project helps me establish a fixed goal and follow the steps proposed until this goal is achieved. I learned how I had to approach my professional life” (Subject 26).
“My personal self-knowledge has increased, which has been reflected in my search for employment” (Subject 34), “I am clear about the goals I pursue, I know the environment, and most importantly, I know myself” (Subject 3), “I am more aware of the importance of constant reflection and self-knowledge for reworking my goals” (Subject 8), “I started to know myself more, to be aware of what I have (…) and to keep improving and advancing” (Subject 29).
“It has helped me enhance my strengths at work and to address those weaknesses that I explored in myself during the creation of my professional project” (Subject 32).
“I value the work I do more thanks to my qualification” (Subject 2), “Because of the skills developed, improved analysis, informed decision-making, self-exploration…” (Subject 5).
“Because it gives me experience in handling new tools and using a structured method” (Subject 42), “Access to specific jobs” (Subject 7).
“Most companies and institutions require years of experience even before specialized training” (Subject 15).
“I am a civil servant, my promotion depends on job offers, not on my additional training” (Subject 10).
“There have been no changes in my work situation, although I feel satisfied, and this training will allow me to improve my score on the public service exam” (Subject 37), “I focused my project on preparing for positions for which there has not been a call” (Subject 14), “Because there is no call for positions” (Subject 16), “I keep working in the same job position […] until I pass positions” (Subject 47).
“My situation is still similar, I think because of the health situation we are going through” (Subject 17).
“My professional project, even if I did not have it, had ambitions and goals set for years” (Subject 18), “My job already meets my expectations and initial academic demands” (Subject 20).
“I think it’s too early to see the results” (Subject 24).
3.2. Counselors’ Perceptions of the Impact of the Model CCP on the Social Sustainability of Their Professional Actions
“One of the ways in which unemployed people are inserted into the labor market is through the accompaniment and personalized itineraries and training for employment that professional counseling offers, which becomes a way of scaffolding the transformation of our society to promote the creation of quality jobs” (Subject 3), “Through accompaniment across the different stages of the life of the person, whether in educational or work transitions” (Subject 16), “As counseling professionals, we must advise people by promoting actions toward equal opportunities, promoting access to employment for the most vulnerable groups, acting in the educational context from a very early age, informing people about the labor market and the conditions necessary for a job, among others” (Subject 41), “I have found a job […] that allows me to help unemployed people in their entire job search process, which provides me with great personal and professional satisfaction” (Subject 35).
“I can give a more adequate response to the needs of the people I work with, and I also better understand their situation and what has brought them to a resource like ours” (Subject 1), “For having a reference to improve in my profession and in different ways of intervening in my work and the type of counseling that gives more quality to people in their search for professional development” (Subject 13), “In addition, the adaptation made from my first professional project to the current one has allowed me to adapt much better to the changes suffered during these years and to have clear goals to continue growing throughout my life trajectory” (Subject 35).
“It also helps me help other people, take care of them and have tools and a perspective to guide both my family and friends and at work” (Subject 30), “It has also helped me […] rethink the importance of counseling and support for students in compulsory secondary education with regard to decision-making and self-knowledge” (Subject 36), “Because I can carry out training acquired in this process through the functions of my performance” (Subject 21).
“The way of relating to my environment” (Subject 4), “Counseling should encourage reflection and critical thinking skills in people, which will consequently be applied to the social context in which we live” (Subject 23).
“The role of counseling already unconsciously influences changes in the environment, for example, by promoting awareness of the population with respect to caring for the environment in employment programs or providing skills training to competent workers and educating them on their labor rights” (Subject 48), “Direct or indirect socio-labor counseling will contribute to greater sustainability in terms of the responsibility to create and promote a more sustainable citizenry” (Subject 31).
“Thanks to professional counseling, people can find it easier to access a job, thus favoring decent economic conditions and reducing poverty” (SDG 1) (Subject 19)
“Access to the world of labor and inclusion, guided by professional counseling, will be a point of support and essential improvement for the achievement of these goals” (Subject 33), “Professional counseling acts as an axis of active employment policies due to its increasing recognition in labor laws” (Subject 5), “With the appearance of COVID 19, social inequalities have been greatly affected because many jobs were lost, and there were layoffs in addition to the fear of an imminent crisis. For entrepreneurs and companies, it has caused fear to boost their businesses as a result of the uncertainty of the situation” (Subject 29).
“Promoting good physical and mental health (SDG 3)” (Subject 36).
“It is for this reason that social protection policies for people living in poverty should be developed [….] and counteract situations of inequality that can lead to problems with hunger and malnutrition (Subject 37), “That they help people be able to eat in an adequate manner, combating hunger (SDG 2) (Subject 11).
“The empowerment of women around their work environment, favoring gender equality” (Subject 5).
“I fully agree on the need to promote development at the labor level that respects people. It is of vital importance that companies work in a sustainable manner, respecting human rights and working with a strong professional ethic” (Subject 46), “The work to achieve a sustainable way of life constitutes one of the transversal areas pursued through the work of professional counseling” (Subject 59).
“It is urgent to promote good practices in work performance with respect to caring for the environment so that people can ‘earn a living’ in a sustainable manner, trying to reduce the consumption of resources and favoring recycling and reuse, thus avoiding the emission of waste” (Subject 15), “The impact of counseling activities reaches people in the form of reflection on the labor market, a reflection on the global social changes that occur, also encouraging people to become aware of and be consistent in the actions we perform” (Subject 21), “Professional counseling is configured as a discipline aimed at improving employability and the conditions of access and promotion in employment (in fully developed countries), which highlights the importance of the relationship between counselor and counselee as a way of adapting to the changing demands of the labor market” (Subject 39).
“Promote sustainable entrepreneurship based on the principles of sustainable development, creating resources, such as a guide to good practices, that can be very useful for people who want to launch a business while making them aware of the need to take actions that are respectful of the environment and people, showing them guidelines that can be profitable as well as sustainable when starting a new business” (Subject 58), “In the labor/social world, it is increasingly necessary to promote ecological employment, retrain the skills of professionals and anticipate changes in the workplace. The transition toward more ecological jobs will have repercussions in the future. Thus, it is important for socio-labor counseling to understand and analyze these market dynamics and to be able to assess the skills necessary to adhere to these new jobs or create sustainable entrepreneurship” (Subject 7).
3.3. Integration of Results on the Impact of the CCP Model
4. Discussion
5. Limitations and Prospective
6. Conclusions
Author Contributions
Funding
Informed Consent Statement
Data Availability Statement
Acknowledgments
Conflicts of Interest
References
- The World Bank World. Development Report 2022; World Bank Group; World Development Report: Washington, DC, USA, 2022. [Google Scholar]
- The World Bank. Data Bank. España 2021. Available online: https://data.worldbank.org/country/ES (accessed on 15 November 2022).
- International Labour Organisation. World Employment and Social; Outlook: Trends, Report. 2021. Available online: https://www.voced.edu.au/content/ngv%3A90668 (accessed on 28 October 2022).
- Eurostat. Eurostat (Several Years), European Statistics; European Commission: Brussels, Belgium, 2022; Available online: https://ec.europa.eu/eurostat (accessed on 5 January 2023).
- Fondo Social Europeo. Fondo Social Europeo: Invirtiendo en las Personas. 2016. Available online: https://ec.europa.eu/esf/BlobServlet?docld=16259&langld=es (accessed on 2 November 2022).
- The International Labour Organization. World Employment and Social Outlook: Trends, Report 2023; Suiza: Geneva, Switzerland, 2023. [Google Scholar]
- Eurofound. Working Conditions and Sustainable Work; European Foundation for the Improvement of Living and Working Conditions: Dublin, Ireland, 2022. [Google Scholar]
- Instituto Nacional de Estadística. Encuesta de Población Activa (EPA). 4° Trimestre de 2021. 2022. Available online: https://www.ine.es (accessed on 25 November 2022).
- Comisiones Obreras. Precariedad en España. Una Doble Perspectiva; Gabinete Económico de CCOO, Instituto de Economía Internacional de la Universidad de Alicante: Valencia, Spain, 2021. [Google Scholar]
- Gobierno de España. Plan de acción para la implementación de AGENDA 2030. Hacia una Estrategia Española de Desarrollo Sostenible; Gobierno de España: Madrid, Spain, 2018. [Google Scholar]
- Alcover, C.; Mazzetti, G.; Vignoli, M. Sustainable Employability in the Mid and Late Career: An Integrative Review. J. Work. Organ. Psychol. 2021, 37, 157–174. [Google Scholar] [CrossRef]
- Guichard, J. From career guidance to designing lives acting for fair and sustainable development. Int. J. Educ. Vocat. Guid. 2022, 22, 581–601. [Google Scholar] [CrossRef]
- Cohen, L.; Manion, L.; Morrison, K. Research Methods in Education, 8th ed.; Routledge: London, UK, 2018. [Google Scholar]
- IAEVG 2019. Career Guidance for Inclusive Society, Bratislava, 11–13 September 2019. Available online: https://iaevgconference2019.sk (accessed on 4 June 2023).
- Masdonati, J.; Skakni, I.; Maggiori, C. Career competencies amongst early career researchers: A response to contemporary uncertain work contexts? ETH Learn. Teach. J. 2020, 2, 125–130. [Google Scholar]
- McMahon, M.; Patton, W. Career Development from a Systems Perspective: The Systems Theory Framework. In Handbook of Systems Sciences; Metcalf, G.S., Kijima, K., Deguchi, H., Eds.; Springer: Singapore, 2020. [Google Scholar]
- Hirschi, A.; Koen, J. Contemporary career orientations and career self-management: A review and integration. J. Vocat. Behav. 2021, 126, 1–18. [Google Scholar] [CrossRef]
- Wang, X.-H.; Wang, H.-P.; Lai, W.-Y. Sustainable Career Development for College Students: An Inquiry into SCCT-Based Career Decision-Making. Sustainability 2023, 15, 426. [Google Scholar] [CrossRef]
- Hirschi, A.; Zacher, H.; Shockley, K.M. Whole-life career self-management: A conceptual framework. J. Career Dev. 2022, 49, 344–362. [Google Scholar] [CrossRef]
- Van der Heijden, B.I.; De Vos, A. Sustainable Careers: Introductory Chapter. In Handbook of Research on Sustainable Careers; Edward Elgar Publishing: Cheltenham, UK, 2015; pp. 1–19. [Google Scholar]
- Abu-Tineh, A.M.; Romanowski, M.H.; Chaaban, Y.; Alkhatib, H.; Ghamrawi, N.; Alshaboul, Y.M. Career Advancement, Job Satisfaction, Career Retention, and Other Related Dimensions for Sustainability: A Perception Study of Qatari Public School Teachers. Sustainability 2023, 15, 4370. [Google Scholar] [CrossRef]
- Eva, N.; Newman, A.; Jiang, Z.; Brouwer, M. Career optimism: A systematic review and agenda for future research. J. Vocat. Behav. 2019, 116, 103287. [Google Scholar] [CrossRef]
- Hanisch, S.; Eirdosh, D. Behavioral Science and Education for Sustainable Development: Towards Metacognitive Competency. Sustainability 2023, 15, 7413. [Google Scholar] [CrossRef]
- Savickas, M.L.; Savickas, S. A History of Career Counselling. In International Handbook of Career Guidance; Athanasou, J.A., Perera, H.N., Eds.; Springer: Cham, Switzerland, 2019. [Google Scholar]
- Loiodice, I. Orientar a las personas adultas en una sociedad compleja. Rev. Española Orientación Psicopedag. 2012, 23, 3–12. [Google Scholar]
- Padilla-Carmona, M.T.; Sánchez-García, M.F.; Suárez-Ortega, M. Necesidades de orientación profesional de usuarios de servicios públicos de empleo en España. Rev. Bras. Orientação Prof. 2017, 17, 151–162. [Google Scholar]
- Suárez-Ortega, M.; Sánchez-García, M.F.; García-García, M.C. Caracterización de buenas prácticas y necesidades de mejora en los servicios de orientación para el empleo. Rev. Española Orientación Psicopedag. 2016, 27, 43–60. [Google Scholar] [CrossRef]
- Carrillo González, F. Efectividad de un programa para la mejora del proyecto profesional y la marca personal. Rev. Española Orientación Psicopedag. 2021, 32, 27–46. [Google Scholar] [CrossRef]
- Wilhelm, F.; Hirschi, A. Career Self-Management as a Key Factor for Career Wellbeing. In Theory, Research and Dynamics of Career Wellbeing. Becoming Fit for the Future; Potgieter, I.L., Ferreira, N., Coetzee, M., Eds.; Springer: Berlin/Heidelberg, Germany, 2019; pp. 117–137. [Google Scholar]
- Servicio Andaluz de Empleo. Memoria de Actividades SAE 2020; Consejería de Empleo, Formación y Trabajo Autónomo, Junta de Andalucía: Sevilla, Spain, 2020. [Google Scholar]
- Servicio Andaluz de Empleo. Plan de Acción Anual SAE 2021. Informe Anual de Resultados; Consejería de Empleo, Formación y Trabajo Autónomo, Junta de Andalucía: Sevilla, Spain, 2021. [Google Scholar]
- Almagro Gavira, L.M.; Padilla Carmona, M.T.; Manzano Soto, N. Formación y perfil competencial de los técnicos de orientación profesional del programa Andalucía Oriental: Estudio cualitativo. Rev. Española Orientación Psicopedag. 2018, 29, 131–151. [Google Scholar]
- Álvarez-Ramírez, M.R.; Pena Garrido, M.P.; Losada Vicente, L. Misión posible: Mejorar el bienestar de los orientadores a través de su inteligencia emocional. Rev. Española Orientación Psicopedag. 2017, 28, 19–32. [Google Scholar] [CrossRef]
- Chisvert Tarazona, M.J. Revisión del desarrollo de la orientación socio-laboral como política activa de empleo. Rev. Española Orientación Psicopedag. 2014, 25, 8–24. [Google Scholar] [CrossRef]
- Rodríguez Fernández, S.; Suárez Ortega, M.; Padilla Carmona, M.T.; Chisvert Tarazona, M.J.; Martínez García, I. Los servicios de orientación para el empleo en Andalucía. In Proceedings of the I Congreso Internacional e Interuniversitario de Orientación Educativa y Profesional, Málaga, Spain, 18–20 October 2012. [Google Scholar]
- Álvarez Pérez, P.R.; López Aguilar, D. Centralidad del trabajo y estabilidad del proyecto profesional y vital. Rev. Española Orientación Psicopedag. 2012, 23, 13–25. [Google Scholar] [CrossRef]
- Martínez López, A. Los orientadores laborales. Trabajo cotidiano y efectos sobre sus públicos. Cuad. Relac. Labor. 2009, 27, 145–169. [Google Scholar]
- Guichard, J. Life-long self-construction. Int. J. Educ. Vocat. Guid. 2005, 5, 111–124. [Google Scholar] [CrossRef]
- McMahon, M.; Patton, W.; Watson, M. My System of Career Influences (MSCT) (Adult): A Qualitative Career Assessment Reflection Process. Facilitator’s Guide; ACER—Australia Council for Educational Research: Camberwell, Australia, 2013. [Google Scholar]
- McMahon, M.; Watson, M. (Eds.) Career Counseling and Constructivism. Elaboration of Constructs; Nova Science Publishers, Inc.: New York, NY, USA, 2011. [Google Scholar]
- Patton, W. Career development interventions within a vocational psychology framework: Toward support for lifelong career decision-making. In Vocational Psychological and Organisational Perspectives on Career: Towards a Multidisciplinary Dialogue; Wendy, P., Audrey, C., Eds.; Sense Publishers: Rotterdam, The Netherlands, 2009; pp. 147–160. [Google Scholar]
- Savickas, M. The theory and practice of career construction. In Career Development and Counseling: Putting Theory and Research to Work; Brown, S., Lent, R., Eds.; Wiley: Hoboken, NJ, USA, 2005; pp. 42–70. [Google Scholar]
- Sánchez-García, M.F. Concepto y bases teóricas del proyecto profesional. In Orientación Para la Construcción del Proyecto Profesional; Sánchez, M.F., García, Y.M., Ortega, S., Eds.; Universidad Nacional de Educación a Distancia: Madrid, Spain, 2018; pp. 15–47. [Google Scholar]
- Savickas, M.L. Life design: A paradigm for Career intervention in the 21st Century. J. Couns. Dev. 2012, 90, 13–19. [Google Scholar] [CrossRef]
- Sánchez-García, M.F.; Suárez-Ortega, M. El programa Construyendo mi carrera profesional (CCP). In Orientación Para la Construcción del Proyecto Profesional; Sánchez, M.F., García, Y.M., Ortega, S., Eds.; Universidad Nacional de Educación a Distancia: Madrid, Spain, 2018; pp. 87–123. [Google Scholar]
- Carlson, L.A.; Portman, T.A.A.; Bartlett, J.R. Self-management of career development: Intentionality for counselor educators in training. J. Humanist. Couns. Educ. Dev. 2006, 45, 126–137. [Google Scholar] [CrossRef]
- De Vos, A.; Van der Heijden, B.I.J.M.; Akkermans, J. Sustainable careers: Towards a conceptual model. J. Vocat. Behav. 2020, 117, 103196. [Google Scholar] [CrossRef]
- Nakra, N.; Kashvap, V. Linking career adaptability and psychological well-being: A test of moderated mediation model among indian employees. J. Career Dev. 2023. [Google Scholar] [CrossRef]
- Argyropoulou, K.; Mouratoglou, N.; Stamatios Antoniou, A.; Mikedaki, K.; Charokopaki, A. Promoting career counselors’ sustainable career development throigh the group-based life construction dialogue intervention: “Constructing my future purposeful life”. Sustainability 2020, 12, 3645. [Google Scholar] [CrossRef]
- Super, D.E. A life-span, life-space approach to career development. In Career Choice and Development: Applying Contemporary Theories to Practice; Brown, D., Brooks, L., Eds.; Jossey-Bass: New York, NY, USA, 1990; pp. 197–261. [Google Scholar]
- Lent, R.W. Career-life preparedness: Revisiting career planning and adjustment in the new workplace. Career Dev. Q. 2013, 61, 2–14. [Google Scholar] [CrossRef]
- Lent, R.W.; Brown, S.D. A social cognitive framework for career choice counseling. Career Dev. Q. 1996, 44, 354–366. [Google Scholar] [CrossRef]
- Sánchez García, M.F.; Suárez Ortega, M. Material Didáctico de la Asignatura Orientación Para la Construcción del Proyecto Profesional. Máster en Orientación Profesional; Universidad Nacional de Educación a Distancia: Madrid, Spain, 2012. [Google Scholar]
- Sánchez García, M.F.; Suárez Ortega, M. Diseño y validación de un instrumento de evaluación de competencias para la gestión de la carrera emprendedora. Rev. Iberoam. Diagnóstico Y Evaluación Psicológica–E Avaliação Psicológica 2017, 45, 109–123. [Google Scholar] [CrossRef]
- Suárez-Ortega, M.; Sánchez-García, M.F.; Soto-González, M.D. Desarrollo de la carrera emprendedora: Identificación de perfiles, competencias y necesidades. Rev. Complut. Educ. 2020, 31, 173–184. [Google Scholar] [CrossRef]
- Suárez-Ortega (2018–2019) Proyecto Diseño y Gestión del Talento Emprendedor. Available online: https://transitions.careers/ (accessed on 16 December 2022).
- Suárez-Ortega, M. (Coord.). Proyectos I+D+i - «Retos Investigación» 2019–2020: Fomento de la autogestión de la carrera profesional en contextos de cambio socio-laboral: Dinamización, orientación y redes de apoyo en entornos virtuales integrados. Financiado por el Ministerio de Ciencia e Innovación (MCIN)/Agencia Estatal de Investigación (AEI) España/PID2020-114833RB-I00. (2021–2025). Available online: https://investigacion.us.es/sisius/sis_proyecto.php?idproy=33878 (accessed on 4 December 2022).
- Domínguez, S.; Hollstein, B. Mixed Methods Social Networks Research. Design and Applications; Cambridge University: Cambridge, UK, 2014. [Google Scholar]
- Osorio-González, R.; Castro-Ricalde, D. Aproximaciones a una metodología mixta. Nova Rua 2021, 13, 65–84. [Google Scholar] [CrossRef]
- Pereira Pérez, Z. Los diseños de método mixto en la investigación en educación: Una experiencia concreta. Rev. Electrónica Educ. 2011, XV, 15–29. [Google Scholar] [CrossRef]
- Johnson, B.; Onwuegbuzie, A.; Turner, L. Toward a definition of mixed methods research. J. Mix. Methods Res. 2007, 1, 112–133. [Google Scholar] [CrossRef]
- Denzin, N.K. Moments, mixed methods, and paradigm dialogues. Qual. Inqquiry 2010, 16, 419–427. [Google Scholar] [CrossRef]
- Maxwell, J.A. Diseño de Investigación Cualitativa; Gedisa: Barcelona, Spain, 2019; Volume 241006. [Google Scholar]
- Creswell, J. Steps in Conducting a Scholarly Mixed Methods Study; DBER Speaker Series; University of Nebraska: Lincoln, NE, USA, 2013; Volume 48. [Google Scholar]
- Creswell, J.W.; Plano Clark, V.L. Designing and Conducting Mixed Methods Research, 2nd ed.; Sage: Thousand Oaks, CA, USA, 2011. [Google Scholar]
- Djafar, H.; Yunus, R.; Pomalato, S.W.D.; Rasid, R. Qualitative and Quantitative Paradigm Constellation. Educational Research Methodology. Int. J. Educ. Res. Soc. Sci. 2021, 2, 339–345. [Google Scholar] [CrossRef]
- Guba, E.; Lincoln, Y. Paradigmas en pugna en la investigación cualitativa. In Handbook of Qualitative Research; Denzin, N.K., Lincoln, Y., Eds.; Sage: Thousand Oaks, CA, USA, 1994; pp. 105–117. [Google Scholar]
- Berlanga Silvente, V.; Rubio Hurtado, M.J.; Vilà Baños, R. Cómo aplicar árboles de decisión en SPSS. Rev. D’innovació I Recer. En Educ. 2013, 6, 65–79. [Google Scholar]
- Charmaz, K. Constructing Grounded Theory. A Practical Guide through Qualitative Analysis; Sage: Thousand Oaks, CA, USA, 2007. [Google Scholar]
- Miles, M.B.; Huberman, A.M. Qualitative Data Analysis: An Expanded Sourcebook, 2nd ed.; Sage: Thousand Oaks, CA, USA, 1994. [Google Scholar]
- Prasad, B.D. Qualitative Content Analysis: Why Is It Still a Path Less Taken? Forum Qual. Soz. Forum Qual. Soc. Res. 2019, 20, 1–21. [Google Scholar] [CrossRef]
- Lindgren, B.M.; Lundman, B.; Graneheim, U.H. Abstraction and interpretation during the qualitative content analysis process. Int. J. Nurs. Stud. 2020, 108, 103632. [Google Scholar] [CrossRef] [PubMed]
- Finol de Franco, M.; Vera Solórzano, J.L. Paradigmas, enfoques y métodos de investigación: Análisis teórico. Mundo Recursivo 2020, 3, 1–24. [Google Scholar]
- González-Sanz, M.; Ibáñez-Etxeberria, A.; Feliu, M. Percepciones del profesorado de primaria sobre las visitas educativasbasadas en las Visual Thinking Strategies (VTS). DAFO de su aplicación en el Museo Picasso de Barcelona. Rev. Interuniv. Form. Profr. 2021, 35, 175–194. [Google Scholar]
- Butler, L.D.; Mercer, K.A.; McClain-Meeder, K.; Horne, D.M.; Dudley, M. Six domains of self-care: Attending to the whole person. J. Hum. Behav. Soc. Environ. 2019, 29, 107–124. [Google Scholar] [CrossRef]
- Bressi, S.K.; Vaden, E.R. Reconsidering self care. Clin. Soc. Work. J. 2017, 45, 33–38. [Google Scholar] [CrossRef]
- Skovholt, T.M.; Grier, T.L.; Hanson, M.R. Career Counseling for Longevity: Self-Care and Burnout Prevention Strategies for Counselor Resilience. J. Career Dev. 2001, 27, 167–176. [Google Scholar] [CrossRef]
- Del Pozo Flores, J.A. Competencias Profesionales: Herramientas de Evaluación: El Portafolios, la Rúbrica y las Pruebas Situacionales; Narcea: Madrid, Spain, 2007. [Google Scholar]
- Hirschi, A. The career resources model: An integrative framework for career counsellors. Br. J. Guid. Couns. 2012, 40, 369–383. [Google Scholar] [CrossRef]
- Naciones Unidas. La Agenda 2030 y los Objetivos de Desarrollo Sostenible: Una Oportunidad Para América Latina y el Caribe (LC/G. 2681-P/Rev. 3); Cepal: Santiago de Chile, Chile, 2018. [Google Scholar]






| INITIAL CATEGORIES | SUBCATEGORIES IDENTIFIED | |||
|---|---|---|---|---|
| Has improved | ||||
| INDIVIDUAL ASPECT | Career progression | Professional achievements [ACHIEV] | Job improvement [ACHIEV1]; Define/plan future goals [ACHIEV2]; | SDG 1, 4, 8 |
| Reflection [REFLEX] | Goal delimitation/trajectory monitoring [REFLEX1]; Self-knowledge [REFLEX2] | |||
| Skills and knowledge [SKILL] | Boost strengths/address weaknesses [SKILL1]; Higher qualification [SKILL2] | |||
| Has not improved | ||||
| Labor market [MARKET] | Demand for professional experience [MARKET1]; Shortage of job offers [MARKET2]; | SDG 1, 2, 3, 8 | ||
| Dependence on eventual unpredictable situations [EVEN] | Dependence on public calls [EVEN1]; COVID-19 health situation [EVEN2] | |||
| Neutral impact [NEUTR] | Autonomy [NEUTR1]; Premature [NEUTR2] | |||
| Satisfaction with the self-application of the CCP model | Priorities [PRIO] | Reorient trajectory/goals [PRIO1]; Structure priorities [PRIO2]; Work-life balance [PRIO3] | SDG 5, 8 | |
| Self-assessment [ASSESS] | Self-analysis [ASSESS1]; Identity [ASSESS2]; Self-awareness regarding achievements [ASSESS3] | |||
| SOCIAL SUSTAINABILITY ASPECT | Social impact of orientation actions | Helping profession [AID] | Accompaniment [AID1]; Adapted responses [AID2]; Transfer [AID3] | SDG 1, 2, 5, 8, 9, 11, 12 |
| Sustainable environment [ENVIR] | New forms of relationship [ENVIR1]; Changes/sustainability [ENVIR2] | |||
| Inclusion [INCLU] | Social protection policies [INCLU1]; Equality [INCLU2] | |||
| Inclusive labor market [MARK] | Employability improvement [MARK1]; Sustainable entrepreneurship [MARK2] | |||
| STRENGTHS (S) | -Intrinsic, vocational satisfaction with regard to exercising the role of counselor (S1) -Improvement in career progression (S2) -Self-reflection and personal self-assessment (S3) -Making, rethinking, and prioritizing important career decisions (S4) -Discovering new professional goals (S5) -Planning and sequencing actions to achieve goals (S6) | -It takes time to apply the CCP model (W1) -It takes time to see the results of the self-orientation process (W2) -Need to address accelerated changes that require immediate responses (W3) -Need to address unpredictable eventual situations (W4) -Insufficient resources to carry out counseling actions (W5) | WEAKNESSES (W) |
| THREATS (T) | -Dependence on policies and public calls, contests, limited programs/projects with regard to the professional actions of the socio-labor counselor (T1) -Socio-labor situation to create a sustainable career (T2) -Current situation of the general labor market (unemployment, precariousness) (T3) -Current situation of the labor market in the sociocommunity sector (job offers, precariousness, temporary status) (T4) -Low visibility and social appreciation of counselors’ work and actions that contribute to social sustainability (T5) | -Possibility of reorienting one’s career/professional goals (O1) -Increase in possibilities for professional promotion (O2) -Possibility of transferring acquired career management skills to targeted people (O3) -Contribution of professional counseling to equality and social inclusion and to the achievement of the SDGs (O4) -Social utility of the profession of a socio-labor counselor (O5) -Increase in the methodological resources available for accompaniment in the services of career counseling and labor insertion (O6) | OPPORTUNITIES(O) |
Disclaimer/Publisher’s Note: The statements, opinions and data contained in all publications are solely those of the individual author(s) and contributor(s) and not of MDPI and/or the editor(s). MDPI and/or the editor(s) disclaim responsibility for any injury to people or property resulting from any ideas, methods, instructions or products referred to in the content. |
© 2023 by the authors. Licensee MDPI, Basel, Switzerland. This article is an open access article distributed under the terms and conditions of the Creative Commons Attribution (CC BY) license (https://creativecommons.org/licenses/by/4.0/).
Share and Cite
Suárez-Ortega, M.; Sánchez-García, M.F.; Fernández-García, A.; García-Ripa, M.I. Self-Application of the CCP Model among Socio-Labor Counseling Professionals: Evaluation of the Impact on Their Careers and Social Sustainability Actions. Sustainability 2023, 15, 9621. https://doi.org/10.3390/su15129621
Suárez-Ortega M, Sánchez-García MF, Fernández-García A, García-Ripa MI. Self-Application of the CCP Model among Socio-Labor Counseling Professionals: Evaluation of the Impact on Their Careers and Social Sustainability Actions. Sustainability. 2023; 15(12):9621. https://doi.org/10.3390/su15129621
Chicago/Turabian StyleSuárez-Ortega, Magdalena, María Fe Sánchez-García, Ana Fernández-García, and María Inés García-Ripa. 2023. "Self-Application of the CCP Model among Socio-Labor Counseling Professionals: Evaluation of the Impact on Their Careers and Social Sustainability Actions" Sustainability 15, no. 12: 9621. https://doi.org/10.3390/su15129621
APA StyleSuárez-Ortega, M., Sánchez-García, M. F., Fernández-García, A., & García-Ripa, M. I. (2023). Self-Application of the CCP Model among Socio-Labor Counseling Professionals: Evaluation of the Impact on Their Careers and Social Sustainability Actions. Sustainability, 15(12), 9621. https://doi.org/10.3390/su15129621

