Spatio-Temporal Assessment of Manganese Contamination in Relation to River Morphology: A Study of the Boac and Mogpog Rivers in Marinduque, Philippines
Abstract
1. Introduction
2. Materials and Methods
2.1. Study Site Description
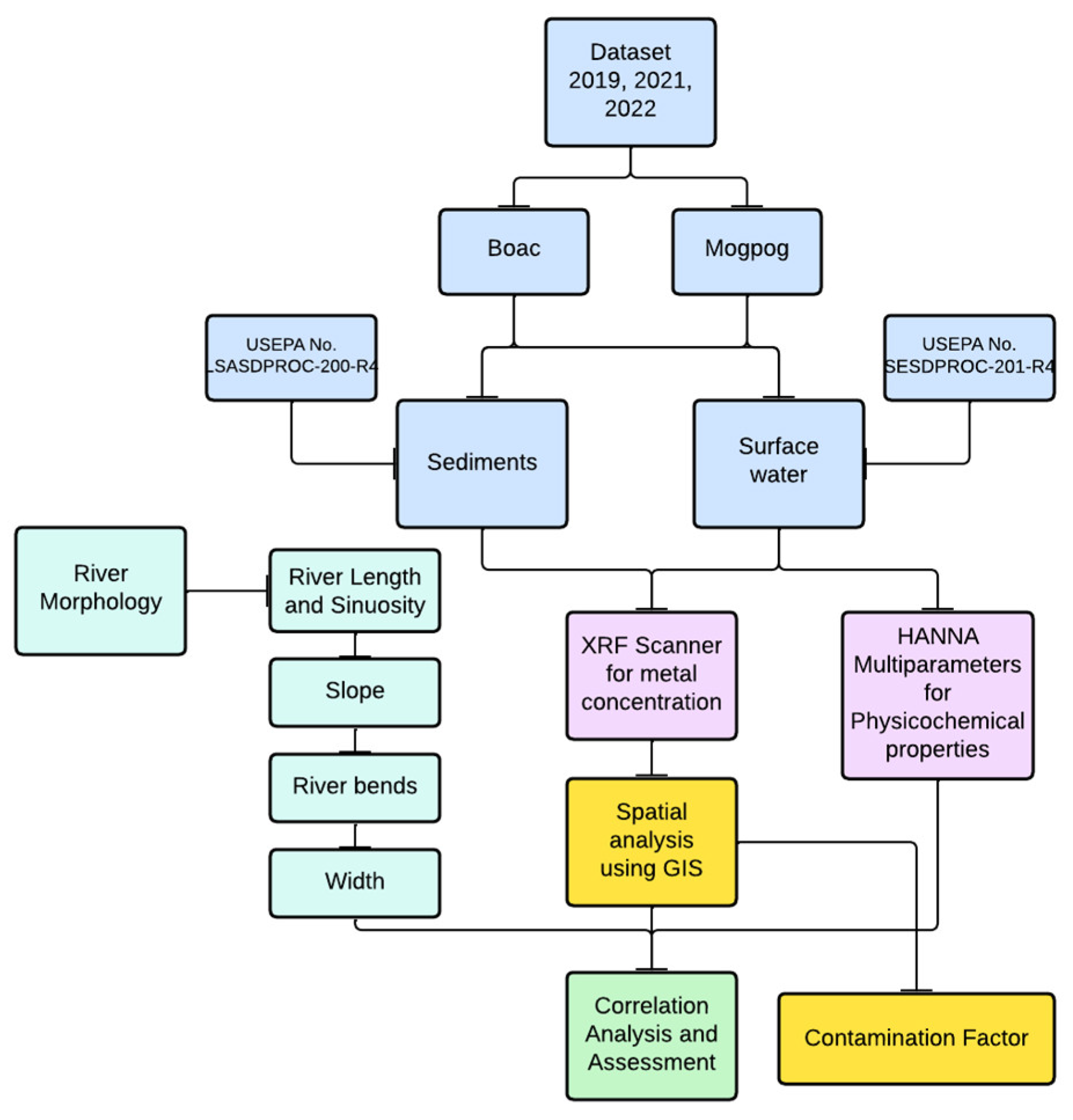
2.2. Spatio-Temporal Assessment Framework
2.2.1. Field Sampling
2.2.2. Surface Water and Sediment Analysis
2.2.3. GIS Spatial Analysis
2.2.4. River Segmentation
2.2.5. Assessment of River Morphology
2.2.6. Correlation Analysis
2.2.7. Contamination Factor
3. Results
3.1. Sediment and Surface Water Quality
3.2. River Morphology
3.3. Degree of Correlation between Mn, pH, EC, TDS and River Morphology
3.4. Contamination Factor
4. Discussion
5. Conclusions
Author Contributions
Funding
Data Availability Statement
Acknowledgments
Conflicts of Interest
Appendix A
Appendix A.1. Spatial Mapping of Manganese


Appendix A.2. Spatial Mapping of pH, Temperature, EC and TDS





Appendix A.3. Summary of Statistics for Sediment and Surface Water Parameters
| Year | Mn in Sediments (mg/kg) | Mn in SW (mg/L) | pH | Temperature °C | EC (mS/cm) | TDS (mg/L) | |
|---|---|---|---|---|---|---|---|
| 2019 | Max | 2948.61 | 3.40 | 7.94 | 34.16 | 2222.8 | 1102.05 |
| Min | 590.00 | 0.024 | 5.42 | 29.63 | 398.45 | 193.60 | |
| Mean | 1504.67 | 0.752 | 6.91 | 31.61 | 949.13 | 466.18 | |
| 2021 | Max | 1091.06 | 3.37 | 7.17 | 32.49 | 1004.7 | 489.32 |
| Min | 409.72 | 2.74 | 3.74 | 29.62 | 573.94 | 274.02 | |
| Mean | 733.63 | 3.01 | 5.90 | 31.00 | 713.5 | 345.08 | |
| 2022 | Max | 2438.96 | - | 7.57 | 30.12 | 751.06 | 383.81 |
| Min | 452.85 | 4.68 | 28.42 | 471.3 | 223.30 | ||
| Mean | 967.26 | 6.41 | 29.17 | 513.9 | 247.18 |
| Year | Mn in Sediments (mg/kg) | Mn in SW (mg/L) | pH | Temperature °C | EC (mS/cm) | TDS (mg/L) | |
|---|---|---|---|---|---|---|---|
| 2019 | Max | 3068.78 | 0.875 | 7.70 | 31.68 | 1160.98 | 570.27 |
| Min | 1107.04 | 0.007 | 6.63 | 29.95 | 539.15 | 258.00 | |
| Mean | 1830.04 | 0.134 | 7.27 | 30.85 | 705.94 | 342.28 | |
| 2021 | Max | 1287.08 | 3.49 | 8.27 | 33.45 | 4134.19 | 2052.22 |
| Min | 726.47 | 2.36 | 5.17 | 30.55 | 140.74 | 65.03 | |
| Mean | 1067.54 | 3.00 | 7.37 | 31.78 | 840.07 | 409.24 | |
| 2022 | Max | 1270.80 | - | 8.27 | 28.22 | 1283.63 | 671.59 |
| Min | 792.03 | 5.91 | 26.48 | 373.57 | 228.71 | ||
| Mean | 990.40 | 7.31 | 27.48 | 595.88 | 338.08 |
| Temp. | EC | pH | TDS | River Slope | River Bends | Channel Width | Channel Length | Sinuosity | ||
|---|---|---|---|---|---|---|---|---|---|---|
| Sed | 2019 | 0.131 | 0.336 | 0.166 | 0.337 | −0.585 | 0.392 | 0.060 | 0.223 | 0.361 |
| 2021 | 0.712 | −0.789 | 0.801 | −0.784 | −0.675 | 0.306 | 0.285 | 0.232 | 0.404 | |
| 2022 | 0.415 | −0.287 | 0.360 | −0.305 | −0.401 | 0.370 | −0.147 | 0.505 | 0.293 | |
| Average | 0.420 | −0.247 | 0.443 | −0.251 | −0.554 | 0.356 | 0.066 | 0.320 | 0.352 | |
| SW | 2019 | −0.063 | −0.100 | −0.771 | −0.098 | 0.608 | 0.245 | 0.207 | −0.055 | 0.234 |
| 2021 | 0.193 | −0.194 | 0.144 | −0.190 | −0.044 | 0.265 | −0.194 | 0.258 | 0.281 | |
| Average | 0.065 | −0.147 | −0.313 | −0.144 | 0.282 | 0.255 | 0.006 | 0.102 | 0.257 |
| Temp. | EC | pH | TDS | River Slope | River Bends | Channel Width | Channel Length | Sinuosity | ||
|---|---|---|---|---|---|---|---|---|---|---|
| Sed | 2019 | −0.417 | 0.588 | −0.119 | 0.585 | 0.741 | 0.395 | −0.519 | 0.223 | 0.385 |
| 2021 | 0.432 | −0.735 | 0.202 | −0.735 | 0.086 | 0.385 | 0.054 | 0.338 | 0.450 | |
| 2022 | 0.187 | −0.505 | 0.201 | −0.557 | −0.066 | 0.482 | 0.102 | 0.114 | 0.374 | |
| Average | 0.067 | −0.217 | 0.142 | −0.236 | 0.254 | 0.421 | −0.121 | 0.225 | 0.403 | |
| SW | 2019 | −0.530 | 0.528 | −0.637 | 0.528 | 0.811 | 0.641 | −0.698 | 0.411 | 0.475 |
| 2021 | −0.498 | 0.003 | −0.574 | 0.007 | 0.622 | 0.314 | −0.341 | 0.258 | 0.536 | |
| Average | −0.514 | 0.266 | −0.606 | 0.268 | 0.716 | 0.478 | −0.519 | 0.334 | 0.505 |
Appendix B
Appendix B.1. Precipitation Records

References
- The Marcopper Toxic Mine Disaster-Philippines’ Biggest Industrial Accident. Available online: https://twn.my/title/toxic-ch.htm (accessed on 22 November 2022).
- The Marcopper Mine Spill and the Unending Wait for Justice. Available online: https://news.abs-cbn.com/news/04/02/19/the-marcopper-mine-spill-and-the-unending-wait-for-justice (accessed on 22 November 2022).
- David, C. Heavy metal concentrations in marine sediments impacted by a mine-tailings spill, Marinduque Island, Philippines. Environ. Geol. 2002, 42, 955–965. [Google Scholar]
- Senoro, D.B.; de Jesus, K.L.M.; Yanuaria, C.A.; Bonifacio, P.B.; Manuel, M.T.; Wang, B.N.; Kao, C.C.; Wu, T.N.; Ney, F.P.; Natal, P. Rapid site assessment in a small island of the Philippines contaminated with mine tailings using ground and areal technique: The environmental quality after twenty years. In IOP Conferences Series: Earth and Environmental Science; IOP Publishing: Bristol, UK, 2019; Volume 351, p. 012022. [Google Scholar]
- Environmental Justice Case in the Philippines. Available online: https://websites.umich.edu/~snre492/Jones/marcopper.htm (accessed on 25 November 2022).
- Agarin, C.J.M.; Mascareñas, D.R.; Nolos, R.; Chan, E.; Senoro, D.B. Transition Metals in Freshwater Crustaceans, Tilapia, and Inland Water: Hazardous to the Population of the Small Island Province. Toxics 2021, 9, 71. [Google Scholar] [CrossRef] [PubMed]
- Nolos, R.C.; Agarin, C.J.M.; Domino, M.Y.R.; Bonifacio, P.B.; Chan, E.B.; Mascareñas, D.R.; Senoro, D.B. Health Risks Due to Metal Concentrations in Soil and Vegetables from the Six Municipalities of the Island Province in the Philippines. Int. J. Environ. Res. Public Health 2022, 19, 1587. [Google Scholar] [CrossRef] [PubMed]
- Senoro, D.B.; Bonifacio, P.B.; Mascareñas, D.R.; Tabelin, C.B.; Ney, F.P.; Lamac, M.R.L.; Tan, F.J. Spatial distribution of agricultural yields with elevated metal concentration of the island exposed to acid mine drainage. J. Degrad. Min. Lands Manag. 2020, 8, 2551–2558. [Google Scholar] [CrossRef]
- Rovetta, F.; Catalani, S.; Steimberg, N.; Boniotti, J.; Gilberti, M.E.; Mariggio, M.A.; Mazzoleni, G. Organ-specific manganese toxicity: A comparative in vitro study on five cellular models exposed to MnCl2. Toxicol. In Vitro 2007, 21, 284–292. [Google Scholar] [CrossRef]
- Health Effects Support Document for Manganese. Available online: https://www.epa.gov/sites/default/files/2014-09/documents/support_cc1_magnese_healtheffects_0.pdf (accessed on 22 November 2002).
- Manganese. Available online: https://www.euro.who.int/__data/assets/pdf_file/0003/123078/AQG2ndEd_6_8Manganese.pdf (accessed on 22 November 2002).
- Islam, N.; Huq, E.M.; Islam, N.; Islam, A.; Ali, R.; Khatun, R.; Haque, N.; Islam, R.; Akhter, S.N. Human Health Risk Assessment for Inhabitants of Four Towns of Rajshahi, Bangladesh due to Arsenic, Cadmium and Lead Exposure. EnvironmentAsia 2018, 11, 168–182. [Google Scholar]
- Gigantone, C.B.; Sobremisana, M.J.; Trinidad, L.C.; Migo, V.P. Impact of Abandoned Mining Facility Wastes on the Aquatic Ecosystem of the Mogpog River, Marinduque, Philippines. J. Health Pollut. 2020, 10, 200611. [Google Scholar] [CrossRef]
- The Marcopper Disaster: A Tragedy That Continues in People’s Veins. Available online: https://miningwatch.ca/news/2019/4/3/marcopper-disaster-tragedy-continues-people-s-veins (accessed on 25 November 2022).
- Sihag, P.; Keshavarzi, A.; Kumar, V. Comparison of different approaches for modeling of heavy metal estimations. SN Appl. Sci. 2019, 1, 780. [Google Scholar] [CrossRef]
- Carr, R.S.; Nipper, M.; Plumlee, G.S. A Preliminary Survey of Marine Contamination from Mining-Related Activities on Marinduque Island, Philippines: Porewater Toxicity and Chemistry Results from a Field Trip, 14–19 October 2000; No. 2001-441; US Geological Survey: Reston, VA, USA, 2001. [Google Scholar]
- Monjardin, C.E.F.; Senoro, D.B.; Magbanlac, J.J.M.; de Jesus, K.L.M.; Tabelin, C.B.; Natal, P.M. Geo-Accumulation Index of Manganese in Soils Due to Flooding in Boac and Mogpog Rivers, Marinduque, Philippines with Mining Disaster Exposure. Appl. Sci. 2022, 12, 3527. [Google Scholar] [CrossRef]
- De Jesus, K.L.M.; Senoro, D.B.; Natal, P.; Bonifacio, P. Groundwater Heavy Metal Contamination and Pollution Index in Marinduque Island, Philippines using Empirical Bayesian Kriging Method. J. Method Eng. 2021, 10, 119–141. [Google Scholar]
- Herrero, A.; Vila, J.; Eljarrat, E.; Ginebreda, A.; Sabater, S.; Batalla, R.J.; Barceló, D. Transport of sediment borne contaminants in a Mediterranean river during a high flow event. Sci. Total Environ. 2018, 633, 1392–1402. [Google Scholar] [CrossRef] [PubMed]
- Lick, W. Sediment and Contaminant Transport in Surface Waters; CRC Press: Boca Raton, FL, USA, 2008; pp. 103–175. [Google Scholar]
- Debnath, A.; Singh, P.K.; Sharma, Y.C. Metallic contamination of global river sediments and latest developments for their remediation. J. Environ. Manag. 2021, 298, 113378. [Google Scholar] [CrossRef] [PubMed]
- Sojka, M.; Jaskuła, J. Heavy Metals in River Sediments: Contamination, Toxicity, and Source Identification—A Case Study from Poland. Int. J. Environ. Res. Public Health 2022, 19, 10502. [Google Scholar] [CrossRef] [PubMed]
- Bhuyan, M.S.; Bakar, M.A.; Akhtar, A.; Hossain, M.B.; Ali, M.M.; Islam, M.S. Heavy metal contamination in surface water and sediment of the Meghna River, Bangladesh. Env. Nanotechnol. Monit. Manag. 2017, 8, 273–279. [Google Scholar] [CrossRef]
- Singh, A.; Sharma, A.; Verma, R.K.; Chopade, R.L.; Pandit, P.P.; Nagar, V.; Aseri, V.; Choudhary, S.K.; Awasthi, G.; Sankhla, M.S. Heavy Metal Contamination of Water and Their Toxic Effect on Living Organisms. Toxic. Environ. Pollut. 2022. [Google Scholar] [CrossRef]
- Withanachchi, S.S.; Ghambashidze, G.; Kunchulia, I.; Urushadze, T.; Ploeger, A. Water Quality in Surface Water: A Preliminary Assessment of Heavy Metal Contamination of the Mashavera River, Georgia. Int. J. Environ. Res. Public Health 2018, 15, 621. [Google Scholar] [CrossRef]
- Huang, H.; Chen, G.; Zhang, Q.F. Influence of river sinuosity on the distribution of conservative pollutants. J. Hydrol. Eng. 2012, 17, 1296–1301. [Google Scholar] [CrossRef]
- Xiao, C.; Chen, J.; Yuan, X.; Chen, R.; Song, X. Model Test of the Effect of River Sinuosity on Nitrogen Purification Efficiency. Water 2020, 12, 1677. [Google Scholar] [CrossRef]
- Miranda, L.S.; Ayoko, G.A.; Egodawatta, P.; Goonetilleke, A. Adsorption-desorption behavior of heavy metals in aquatic environments: Influence of sediment, water and metal ionic properties. J. Hazard. Mater. 2022, 421, 126743. [Google Scholar] [CrossRef]
- Haimann, M.; Hauer, C.; Tritthart, M.; Prenner, D.; Leitner, P.; Moog, O.; Habersack, H. Monitoring and modelling concept for ecological optimized harbour dredging and fine sediment disposal in large rivers. Hydrobiologia 2018, 814, 89–107. [Google Scholar] [CrossRef]
- Das, H.; Deka, J.; Singh, A.; Barman, P. Study of adsorption of copper, lead, and zinc in their various chemical forms from the sediments of the Brahmaputra river, Assam, India. Environ. Qual. Manag. 2022, 31, 67–78. [Google Scholar] [CrossRef]
- Monjardin, C.E.F.; Gomez, R.A.; Cruz, M.N.G.D.; Capili, D.L.R.; Tan, F.J.; Uy, F.A.A. Sediment Transport and water quality analyses of Naic River, Cavite, Philippines. In Proceedings of the 2021 IEEE Conference on Technologies for Sustainability (SusTech), Irvine, CA, USA, 22–24 April 2021; pp. 1–8. [Google Scholar]
- Mueller, E.R.; Pitlick, J. Sediment supply and channel morphology in mountain river systems: 1. Relative importance of lithology, topography, and climate. J. Geophys. Res. Earth Surf. 2013, 118, 2325–2342. [Google Scholar] [CrossRef]
- Fatalla, J.M. The 1996 Marcopper Mining Disaster in Marinduque: Five decades of social injustice and neglect. CSS Pap. 2019, 2, 11–22. [Google Scholar]
- Boac Province of Marinduque. Available online: https://www.philatlas.com/luzon/mimaropa/marinduque/boac.html (accessed on 1 December 2022).
- Sediment Sampling Operating Procedure. Available online: https://www.epa.gov/sites/default/files/2015-06/documents/Sediment-Sampling.pdf (accessed on 1 December 2022).
- Surface Water Sampling Operating Procedure. Available online: https://www.epa.gov/sites/default/files/2017-07/documents/surface_water_sampling201_af.r4.pdf (accessed on 1 December 2022).
- Lemiere, B.; Laperche, V.; Haouche, L.; Auger, P. Portable XRF and wet materials: Application to dredged contaminated sediments from waterways. Geochem. Explor. Environ. Anal. 2014, 14, 257–264. [Google Scholar] [CrossRef]
- Zhou, S.; Yuan, Z.; Cheng, Q.; Zhang, Z.; Yang, J. Rapid in situ determination of heavy metal concentrations in polluted water via portable XRF: Using Cu and Pb as example. Environ. Pollut. 2018, 243, 1325–1333. [Google Scholar] [CrossRef]
- Al Maliki, A.; Al-lami, A.K.; Hussain, H.M.; Al-Ansari, N. Comparison between inductively coupled plasma and X-ray fluorescence performance for Pb analysis in environmental soil samples. Environ. Earth Sci. 2017, 76, 433. [Google Scholar] [CrossRef]
- Spearman, S.; Bartrem, C.; Sharshenova, A.A.; Salymbekova, K.S.; Isirailov, M.B.; Gaynazarov, S.A.; Gilmanov, R.; von Lindern, I.H.; von Braun, M.; Möller, G. Comparison of X-ray Fluorescence (XRF) and Atomic Absorption Spectrometry (AAS) Results for an Environmental Assessment at a Mercury Site in Kyrgyzstan. Appl. Sci. 2022, 12, 1943. [Google Scholar] [CrossRef]
- Huang, F.; Peng, S.; Yang, H.; Cao, H.; Ma, N.; Ma, L. Development of a novel and fast XRF instrument for large area heavy metal detection integrated with UAV. Environ. Res. 2022, 214, 113841. [Google Scholar] [CrossRef]
- Paltseva, A.; Slukovskaya, M.; Romzaykina, O.; Sarzhanov, D.; Drogobuzhskaya, S.; Dvornikov, Y.; Vasenev, V. Proximal sensing of soil pollution by heavy metals using a portable X-ray fluorescence analyzer in Subarctic industrial barren: Limitations and perspectives. In Soils in Urban Ecosystem; Springer: Singapore, 2022; pp. 243–254. [Google Scholar]
- De Jesus, K.L.M.; Senoro, D.B.; Dela Cruz, J.C.; Chan, E.B. A Hybrid Neural Network-Particle Swarm Optimization Informed Spatial Intermpolation Technique for Groundwater Quality in a Small Island Province of the Philippines. Toxics 2021, 9, 273. [Google Scholar] [CrossRef]
- De Jesus, K.L.M.; Senoro, D.B.; Dela Cruz, J.C.; Chan, E.B. Neuro-Particle Swarm Optimization Based In-Situ Prediction Model for Heavy Metals Concentration in Groundwater and Surface Water. Toxics 2022, 10, 95. [Google Scholar] [CrossRef]
- Senoro, D.B.; de Jesus, K.L.M.; Nolos, R.C.; Lamac, M.R.L.; Deseo, K.M.; Tabelin, C.B. In Situ Measurements of Domestic Water Quality and Health Risks by Elevated Concentration of Heavy Metals and Metalloids Using Monte Carlo and MLGI Methods. Toxics 2022, 10, 342. [Google Scholar] [CrossRef] [PubMed]
- Senoro, D.B.; Monjardin, C.E.F.; Fetalvero, E.G.; Benjamin, Z.E.C.; Gorospe, A.F.B.; de Jesus, K.L.M.; Ical, M.L.G.; Wong, J.P. Quantitative Assessment and Spatial Analysis of Metals and Metalloids in Soil Using the Geo-Accumulation Index in the Capital Town of Romblon Province, Philippines. Toxics 2022, 10, 633. [Google Scholar] [CrossRef] [PubMed]
- Park, J.; Kwon, E.; Chung, E.; Kim, H.; Battogtokh, B.; Woo, N.C. Environmental Sustainability of Open-Pit Coal Mining Practices at Baganuur, Mongolia. Sustainability 2020, 12, 248. [Google Scholar] [CrossRef]
- Marguí, E.; Queralt, I.; Almeida, E. X-ray fluorescence spectrometry for environmental analysis: Basic principles, instrumentation, applications and recent trends. Chemosphere 2022, 135006. [Google Scholar] [CrossRef]
- Hou, S.; Zhao, X.; Liu, Y.; Tillotson, M.R.; Weng, S.; Wang, H.; Li, Y.; Liu, B.; Feng, K.; Zhang, N. Spatial analysis connects excess water pollution discharge, industrial production, and consumption at the sectoral level. NPJ Clean Water 2022, 5, 4. [Google Scholar] [CrossRef]
- Gacu, J.G.; Monjardin, C.E.F.; Senoro, D.B.; Tan, F.J. Flood Risk Assessment Using GIS-Based Analytical Hierarchy Process in the Municipality of Odiongan, Romblon, Philippines. Appl. Sci. 2022, 12, 9456. [Google Scholar] [CrossRef]
- Miranda, M.L.; Edwards, S.E. Use of spatial analysis to support environmental health research and practice. North Carol. Med. J. 2011, 72, 132–135. [Google Scholar] [CrossRef]
- Khouni, I.; Louhichi, G.; Ghrabi, A. Use of GIS based Inverse Distance Weighted interpolation to assess surface water quality: Case of Wadi El Bey, Tunisia. Environ. Technol. Innov. 2021, 24, 101892. [Google Scholar] [CrossRef]
- Bernstein, J.; Kemp, K. The Role of Spatial Science in Environmental Case Studies: A Special Collection from the University of Southern California. Case Studies in the Environment. Case Stud. Environ. 2020, 4, 1–5. [Google Scholar] [CrossRef]
- Monjardin, C.E.F.; Tan, F.J.; Uy, F.A.A.; Bale, F.J.P.; Voluntad, E.O.; Batac, R.M.N. Assessment of the existing drainage system in Infanta, Quezon province for flood hazard management using analytical hierarchy process. In Proceedings of the 2020 IEEE Conference on Technologies for Sustainability (SusTech), Santa Ana, CA, USA, 23–25 April 2020; IEEE: Piscataway, NJ, USA; pp. 1–7. [Google Scholar]
- Ahmad, W.; Alharthy, R.D.; Zubair, M.; Ahmed, M.; Hameed, A.; Rafique, S. Toxic and heavy metals contamination assessment in soil and water to evaluate human health risk. Sci. Rep. 2021, 11, 1–12. [Google Scholar] [CrossRef]
- Zegers, G.; Navarro-Valdivia, L.; Lagos-Zuñiga, M.; Navarrete-Calvo, A.; Caraballo, M.A.; Niño, Y.; Mcphee, J.; Montserrat, S. An integrated modeling approach for mineral and metal transport in acidic rivers at high mountainous porphyry Cu systems. J. Hydrol. 2021, 602, 126718. [Google Scholar] [CrossRef]
- Szalai, Z.; Balogh, J.; Jakab, G. Riverbank erosion in Hungary-with an outlook on environmental consequences. Hung. Geogr. Bull. 2013, 62, 233–245. [Google Scholar]
- Mali, M.; Malcangio, D.; Dell’Anna, M.M.; Damiani, L.; Mastrorilli, P. Influence of hydrodynamic features in the transport and fate of hazard contaminants within touristic ports. Case study: Torre a Mare (Italy). Heliyon 2018, 4, e00494. [Google Scholar] [CrossRef] [PubMed]
- Sinuosity Index. Available online: https://www.ipl.org/essay/Sinuosity-Index-FCAZ4Y5TTG (accessed on 6 December 2022).
- Sun, L.; Zhang, G.; Zhao, D.; Ji, L.; Gu, H.; Sun, L.; Li, X. Explore the Correlation between Environmental Factors and the Spatial Distribution of Property Crime. ISPRS Int. J. Geo-Inf. 2022, 11, 428. [Google Scholar] [CrossRef]
- Schober, P.; Boer, C.; Schwarte, L.A. Correlation coefficients: Appropriate use and interpretation. Anesth. Analg. 2018, 126, 1763–1768. [Google Scholar] [CrossRef]
- Petrosyan, V.; Pirumyan, G.; Perikhanyan, Y. Determination of heavy metal background concentration in bottom sediment and risk assessment of sediment pollution by heavy metals in the Hrazdan River (Armenia). App. Water Sci. 2019, 9, 102. [Google Scholar] [CrossRef]
- Kowalska, J.B.; Mazurek, R.; Gąsiorek, M.; Zaleski, T. Pollution indices as useful tools for the comprehensive evaluation of the degree of soil contamination–A review. Environ. Geochem. Health 2018, 40, 2395–2420. [Google Scholar] [CrossRef]
- Shen, F.; Mao, L.; Sun, R.; Du, J.; Tan, Z.; Ding, M. Contamination Evaluation and Source Identification of Heavy Metals in the Sediments from the Lishui River Watershed, Southern China. Int. J. Environ. Res. Public Health 2019, 16, 336. [Google Scholar] [CrossRef]
- Jimoh, A.; Agbaji, E.B.; Ajibola, V.O.; Funtua, M.A. Application of pollution load indices, enrichment factors, contamination factor and health risk assessment of heavy metals pollution of soils of welding workshops at old Panteka Market, Kaduna-Nigeria. Open J. Anal. Bioanal. Chem. 2020, 4, 11–19. [Google Scholar]
- Onjefu, S.A.; Kgabi, N.A.; Taole, S.H. Heavy metal seasonal distribution in shore sediment samples along the coastline of Erongo Region, western Namibia. Eur. J. Sci. Res. 2016, 139, 49–63. [Google Scholar]
- Esshaimi, M.; Ouazzani, N.; Avila, M.; Perez, G.; Valiente, M.; Mandi, L. Heavy metal contamination of soils and water resources Kettara abandoned mine. Am. J. Environ. Sci. 2012, 8, 253–261. [Google Scholar]
- Gualtieri, C.; Shao, D.; Angeloudis, A. Advances in Environmental Hydraulics. Water 2021, 13, 1192. [Google Scholar] [CrossRef]
- Stern, M.A.; Flint, L.E.; Flint, A.L.; Knowles, N.; Wright, S.A. The future of sediment transport and streamflow under a changing climate and the implications for long-term resilience of the San Francisco Bay-Delta. Water Resour. Res. 2020, 56, e2019WR026245. [Google Scholar] [CrossRef]
- Shi, X.; Zhang, F.; Lu, X.; Zhang, Y.; Zheng, Y.; Wang, G.; Wang, L.; Jagirani, M.D.; Wang, T.; Piao, S. The response of the suspended sediment load of the headwaters of the Brahmaputra River to climate change: Quantitative attribution to the effects of hydrological, cryospheric and vegetation controls. Glob. Planet. Change 2022, 210, 103753. [Google Scholar] [CrossRef]
- Acero, P.; Mandado, J.; Gomez, J.; Gimeno, M.; Auque, L.; Torrijo, F. Environmental impact of heavy-metal dispersion in the Huerva River (Iberian Range, NE Spain). Environ. Geol. 2003, 43, 950–956. [Google Scholar] [CrossRef]
- Huang, G.; Xue, H.; Liu, H.; Ekkawatpanit, C.; Sukhapunnapha, T. Duality of Seasonal Effect and River Bend in Relation to Water Quality in the Chao Phraya River. Water 2019, 11, 656. [Google Scholar] [CrossRef]
- Zhang, Y.; Zhang, H.; Zhang, Z.; Liu, C.; Sun, C.; Zhang, W.; Marhaba, T. pH effect on heavy metal release from a polluted sediment. J. Chem. 2018, 2018, 7. [Google Scholar] [CrossRef]
- Bondu, R.; Cloutier, V.; Rosa, E.; Roy, M. An exploratory data analysis approach for assessing the sources and distribution of naturally occurring contaminants (F, Ba, Mn, As) in groundwater from southern Quebec (Canada ). Appl. Geochem. 2020, 114, 104500. [Google Scholar] [CrossRef]
- Homoncik, S.C.; MacDonald, A.M.; Heal, K.V.; Dochartaigh, B.É.Ó.; Ngwenya, B.T. Manganese concentrations in Scottish groundwater. Sci. Total Environ. 2010, 408, 2467–2473. [Google Scholar] [CrossRef]
- Kinouchi, T.; Yagi, H.; Miyamoto, M. Increase in stream temperature related to anthropogenic heat input from urban wastewater. J. Hydrol. 2007, 335, 78–88. [Google Scholar] [CrossRef]
- Rajesh, M.; Rehana, S. Impact of climate change on river water temperature and dissolved oxygen: Indian riverine thermal regimes. Sci. Rep. 2022, 12, 1–12. [Google Scholar] [CrossRef] [PubMed]
- Sylus, K.J.; Ramesh, H. The study of sea water intrusion in coastal aquifer by electrical conductivity and total dissolved solid method in Gurpur and Netravathi River basin. Aquat. Procedia 2015, 4, 57–64. [Google Scholar] [CrossRef]
- Powell, D.M. Flow resistance in gravel-bed rivers: Progress in research. Earth-Sci. Rev. 2014, 136, 301–338. [Google Scholar] [CrossRef]
- Ekissi, D.; Kinimo, K.C.; Kamelan, T.M.; Kouamelan, E.P. Physicochemical Characteristics and Heavy Metals Contamination Assessment in Water and Sediment in a Tropical Hydroelectric Dam of Sassandra River, Côte d’Ivoire. J. Environ. Pollut. Hum. Health 2021, 9, 27–35. [Google Scholar] [CrossRef]
- Ustaoğlu, F.; Yalçin, T. Water quality and sediment contamination assessment of Pazarsuyu Stream, Turkey using multivariate statistical methods and pollution indicators. Int. Soil Water Conserv. Res. 2019, 7, 47–56. [Google Scholar] [CrossRef]
- Heavy Metal. Mike Eco Lab Template. Available online: https://manuals.mikepoweredbydhi.help/2019/General/HeavyMetal.pdf (accessed on 10 December 2022).
- Boac Annual Weather Average. Available online: https://www.worldweatheronline.com/boac-weather-averages/marinduque/ph.aspx (accessed on 13 December 2022).
- Corada-Fernández, C.; Candela, L.; Torres-Fuentes, N.; Pintado-Herrera, M.G.; Paniw, M.; González-Mazo, E. Effects of extreme rainfall events on the distribution of selected emerging contaminants in surface and groundwater: The Guadalete River basin (SW, Spain). Sci. Total Environ. 2017, 605, 770–783. [Google Scholar] [CrossRef]
- Król, A.; Mizerna, K.; Bożym, M. An assessment of pH-dependent release and mobility of heavy metals from metallurgical slag. J. Hazard. Mater. 2020, 384, 121502. [Google Scholar] [CrossRef]
- Gheorghe, S.; Stoica, C.; Vasile, G.G.; Nita-Lazar, M.; Stanescu, E.; Lucaciu, I.E. Metals toxic effects in aquatic ecosystems: Modulators of water quality. Water Qual. 2017, 60–89. [Google Scholar] [CrossRef]
- Jones, E.M.; Cochrane, C.A.; Percival, S.L. The effect of pH on the extracellular matrix and biofilms. Adv. Wound Care 2015, 4, 431–439. [Google Scholar] [CrossRef]
- Wasserman, G.A.; Liu, X.; Parvez, F.; Ahsan, H.; Levy, D.; Factor-Litvak, P.; Kline, J.; van Geen, A.; Slavkovich, V.; Lolacono, N.J.; et al. Water manganese exposure and children’s intellectual function in Araihazar, Bangladesh. Environ. Health Perspect. 2006, 114, 124–129. [Google Scholar] [CrossRef]
- Saalidong, B.M.; Aram, S.A.; Otu, S.; Lartey, P.O. Examining the dynamics of the relationship between water pH and other water quality parameters in ground and surface water systems. PLoS ONE 2022, 17, e0262117. [Google Scholar] [CrossRef] [PubMed]
- Richman, L.A.; Dreier, S.I. Sediment contamination in the St. Lawrence River along the Cornwall, Ontario waterfront. J. Great Lakes Res. 2001, 27, 60–83. [Google Scholar] [CrossRef]
- Nasrabadi, T.; Ruegner, H.; Schwientek, M.; Bennett, J.; Fazel Valipour, S.; Grathwohl, P. Bulk metal concentrations versus total suspended solids in rivers: Time-invariant & catchment-specific relationships. PLoS ONE 2018, 13, e0191314. [Google Scholar]
- Ciszewski, D.; Grygar, T.M. A review of flood-related storage and remobilization of heavy metal pollutants in river systems. Water Air Soil Pollut. 2016, 227, 239. [Google Scholar] [CrossRef]
- Monjardin, C.E.; Cabundocan, C.; Ignacio, C.; Tesnado, C.J. Impact of climate change on the frequency and severity of floods in the Pasig-Marikina river basin. E3S Web Conf. 2019, 117, 00005. [Google Scholar] [CrossRef]
- Monjardin, C.E.F.; Bacuel, A.C.; Rubin, N.K.; Tiongson, M.A.J.; Valdecanas, G.; Yamat, R.U. (2018, December). Effect of climate change to Ambuklao reservoir, simulation of El Niño and La Niña. AIP Conf. Proc. 2018, 2045, 020064. [Google Scholar]
- World Weather Online. Available online: https://www.worldweatheronline.com/mogpog-weather-averages/marinduque/ph.aspx (accessed on 15 January 2023).












| Year (Month) | Number of Sediment Sample | Number of Surface Water Sample |
|---|---|---|
| 2019 (December) | 31 | 22 |
| 2021 (July) | 23 | 26 |
| 2022 (February) | 26 | 26 |
| River | Parameter | River Slope [Degrees] | River Bends | Channel Width [m] | Channel Length [km] | Sinuosity |
|---|---|---|---|---|---|---|
| Mogpog | Average | 9.87 | 2.87 | 81.50 | 1.47 | 1.43 |
| SD | 6.28 | 0.72 | 20.61 | 0.29 | 0.27 | |
| Min–Max | 0–23.89 | 2–4 | 60.5–131.25 | 1.07–1.99 | 1.06–1.92 | |
| Boac | Average | 6.22 | 1.32 | 179.60 | 1.27 | 1.27 |
| SD | 5.40 | 0.70 | 55.92 | 0.30 | 0.21 | |
| Min–Max | 0.79–20.55 | 0–3 | 57.21–261.75 | 0.57–1.93 | 1–1.79 |
Disclaimer/Publisher’s Note: The statements, opinions and data contained in all publications are solely those of the individual author(s) and contributor(s) and not of MDPI and/or the editor(s). MDPI and/or the editor(s) disclaim responsibility for any injury to people or property resulting from any ideas, methods, instructions or products referred to in the content. |
© 2023 by the authors. Licensee MDPI, Basel, Switzerland. This article is an open access article distributed under the terms and conditions of the Creative Commons Attribution (CC BY) license (https://creativecommons.org/licenses/by/4.0/).
Share and Cite
Monjardin, C.E.F.; Power, C.; Senoro, D.B. Spatio-Temporal Assessment of Manganese Contamination in Relation to River Morphology: A Study of the Boac and Mogpog Rivers in Marinduque, Philippines. Sustainability 2023, 15, 8276. https://doi.org/10.3390/su15108276
Monjardin CEF, Power C, Senoro DB. Spatio-Temporal Assessment of Manganese Contamination in Relation to River Morphology: A Study of the Boac and Mogpog Rivers in Marinduque, Philippines. Sustainability. 2023; 15(10):8276. https://doi.org/10.3390/su15108276
Chicago/Turabian StyleMonjardin, Cris Edward F., Christopher Power, and Delia B. Senoro. 2023. "Spatio-Temporal Assessment of Manganese Contamination in Relation to River Morphology: A Study of the Boac and Mogpog Rivers in Marinduque, Philippines" Sustainability 15, no. 10: 8276. https://doi.org/10.3390/su15108276
APA StyleMonjardin, C. E. F., Power, C., & Senoro, D. B. (2023). Spatio-Temporal Assessment of Manganese Contamination in Relation to River Morphology: A Study of the Boac and Mogpog Rivers in Marinduque, Philippines. Sustainability, 15(10), 8276. https://doi.org/10.3390/su15108276

