Modeling the Impact of Massive Open Online Courses (MOOC) Implementation Factors on Continuance Intention of Students: PLS-SEM Approach
Abstract
:1. Introduction
2. Background
3. Research Method
3.1. Survey Administration
3.2. Data Analysis
3.2.1. Reliability Test
3.2.2. Analytical Technique
3.2.3. Measurement Model
3.2.4. Structural Model
4. Results
4.1. Measurement Model (First-Order Construct)
4.2. Measurement Model (Second-Order Construct)
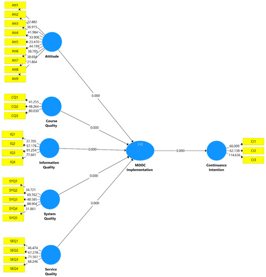
4.3. Structural Model (Path Analysis)
4.4. The Prediction Analysis (R2)
4.5. Predictive Relevance of the Structural Model
5. Discussion
6. Conclusions
Author Contributions
Funding
Institutional Review Board Statement
Informed Consent Statement
Data Availability Statement
Conflicts of Interest
References
- Gulati, S. Technology-enhanced learning in developing nations: A review. Int. Rev. Res. Open Distrib. Learn. 2008, 9. [Google Scholar] [CrossRef]
- Albó, L.; Leo, D.H.; Riera, M.O. Are higher education students registering and participating in MOOCs? The case of MiríadaX. In Proceedings of the EMOOCs 2016 Conference, Graz, Austria, 22–24 February 2016. [Google Scholar]
- Lee, Y.-H. Scaffolding university students’ epistemic cognition during multimodal multiple-document reading: The effects of the epistemic prompting and the automated reflection report. Internet High. Educ. 2021, 49, 100777. [Google Scholar] [CrossRef]
- Albó, L.; Hernández-Leo, D. Conceptualising a visual representation model for MOOC-based blended learning designs. Australas. J. Educ. Technol. 2020, 36, 1–26. [Google Scholar] [CrossRef]
- Montgomery, A.P.; Hayward, D.V.; Dunn, W.; Carbonaro, M.; Amrhein, C.G. Blending for student engagement: Lessons learned for MOOCs and beyond. Australas. J. Educ. Technol. 2015, 31, 657–670. [Google Scholar] [CrossRef]
- Davis, F.D. Perceived usefulness, perceived ease of use, and user acceptance of information technology. MIS Q. 1989, 319–340. [Google Scholar] [CrossRef] [Green Version]
- Hsu, J.; Chen, C.-C.; Ting, P.-F. Understanding MOOC continuance: An empirical examination of social support theory. Interact. Learn. Environ. 2018, 26, 1100–1118. [Google Scholar] [CrossRef]
- Joo, Y.J.; So, H.-J.; Kim, N.H. Examination of relationships among students’ self-determination, technology acceptance, satisfaction, and continuance intention to use K-MOOCs. Comput. Educ. 2018, 122, 260–272. [Google Scholar] [CrossRef]
- Nordin, N.; Norman, H.; Embi, M.A. Technology Acceptance of Massive Open Online Courses in Malaysia. Malays. J. Distance Educ. 2015, 17, 1–16. [Google Scholar] [CrossRef] [Green Version]
- Wu, B.; Chen, X. Continuance intention to use MOOCs: Integrating the technology acceptance model (TAM) and task technology fit (TTF) model. Comput. Hum. Behav. 2017, 67, 221–232. [Google Scholar] [CrossRef]
- Roca, J.C.; Chiu, C.-M.; Martínez, F.J. Understanding e-learning continuance intention: An extension of the Technology Acceptance Model. Int. J. Hum.-Comput. Stud. 2006, 64, 683–696. [Google Scholar] [CrossRef] [Green Version]
- Dlačić, J.; M Arslanagić, S.K.; Raspor, S. Exploring perceived service quality, perceived value, and repurchase intention in higher education using structural equation modelling. Total Qual. Manag. Bus. Excell. 2014, 25, 141–157. [Google Scholar] [CrossRef]
- Rodriguez, C.O. MOOCs and the AI-Stanford Like Courses: Two Successful and Distinct Course Formats for Massive Open Online Courses. Eur. J. Open Distance E-Learn. 2012, 16, 1–13. [Google Scholar]
- Yuan, L.; Powell, S.; Olivier, B. Beyond MOOCs: Sustainable Online Learning in Institutions; Centre for Educational Technology, Interoperability and Standards: Bolton, UK, 2014; pp. 1–20. [Google Scholar]
- Masters, K. A brief guide to understanding MOOCs. Internet J. Med. Educ. 2011, 1, 2. [Google Scholar]
- Yuan, L.; Powell, S. Partnership model for entrepreneurial innovation in open online learning. E-Learn. Pap. 2015, 41, 1–9. [Google Scholar]
- Chaplot, D.S.; Rhim, E.; Kim, J. Predicting student attrition in MOOCs using sentiment analysis and neural networks. In CEUR Workshop Proceedings; Institute of Cognitive Science, Carleton University: Madrid, Spain, 2015. [Google Scholar]
- Alemán de la Garza, L.Y.; Sancho-Vinuesa, T.; Zermeño, M.G.G. Atypical: Analysis of a Massive Open Online Course (MOOC) with a Relatively High Rate of Program Completers. Glob. Educ. Rev. 2015, 2, 68–81. [Google Scholar]
- DeBoer, J.; Ho, A.D.; Stump, G.S.; Breslow, L. Changing “course” reconceptualizing educational variables for massive open online courses. Educ. Res. 2014, 43, 74–84. [Google Scholar] [CrossRef] [Green Version]
- Clair, R.S.; Winer, L.; Finkelstein, A.; Fuentes-Steeves, A.; Wald, S. Big hat and no cattle? The implications of MOOCs for the adult learning landscape. Can. J. Study Adult Educ. 2015, 27, 65–82. [Google Scholar]
- Schmid, L.; Manturuk, K.; Simpkins, I.; Goldwasser, M.; Whitfield, K.E. Fulfilling the promise: Do MOOCs reach the educationally underserved? Educ. Media Int. 2015, 52, 116–128. [Google Scholar] [CrossRef]
- Teixeira, A.; Mota, J.; García-Cabot, A.; García-Lopéz, E.; De-Marcos, L. A new competence-based approach for personalizing MOOCs in a mobile collaborative and networked environment. RIED. Rev. Iberoam. De Educ. A Distancia 2016, 19, 143–160. [Google Scholar] [CrossRef]
- Vera, S.; Urrutia, L.M.; Davis, H. Desafíos en la Creación, Desarrollo e Implementación de los MOOC: El Curso de Web Science en la Universidad de Southampton. In Challenges in the Creation, Development and Implementation of MOOCs: Web Science Course at the University of Southampton; Grupo Comunicar Ediciones: Huelva, Spain, 2015; pp. 37–44. [Google Scholar]
- Margaryan, A.; Bianco, M.; Littlejohn, A. Instructional quality of massive open online courses (MOOCs). Comput. Educ. 2015, 80, 77–83. [Google Scholar] [CrossRef] [Green Version]
- Zeithaml, V.A. Consumer perceptions of price, quality, and value: A means-end model and synthesis of evidence. J. Mark. 1988, 52, 2–22. [Google Scholar] [CrossRef]
- Griffiths, R.; Mulhern, C.; Spies, R.; Chingos, M. Adopting MOOCS on campus: A collaborative effort to test MOOCS on campuses of the university system of Maryland. Online Learn. 2015, 19, n2. [Google Scholar] [CrossRef]
- DeLone, H.W.; McLean, E.R. The DeLone and McLean model of information systems success: A ten-year update. J. Manag. Inf. Syst. 2003, 19, 9–30. [Google Scholar]
- Petter, S.; DeLone, W.; McLean, E. Measuring information systems success: Models, dimensions, measures, and interrelationships. Eur. J. Inf. Syst. 2008, 17, 236–263. [Google Scholar] [CrossRef]
- Samarasinghe, S.M. E-Learning Systems Success in an Organisational Context: A Thesis Presented in Partial Fulfilment of the Requirements. Ph.D. Thesis, Management Information Systems at Massey University, Palmerston North, New Zealand, 2012. [Google Scholar]
- Albelbisi, A.N.; Al-Adwan, A.S.; Habibi, A. Self-regulated learning and satisfaction: A key determinants of MOOC success. Educ. Inf. Technol. 2021, 26, 3459–3481. [Google Scholar] [CrossRef]
- Albelbisi, N.A.; Yusop, F.D. Factors influencing learners’ self–regulated learning skills in a massive open online course (MOOC) environment. Turk. Online J. Distance Educ. 2019, 20, 1–16. [Google Scholar] [CrossRef]
- Aghimien, O.D.; Aigbavboa, C.; Edwards, D.J.; Mahamadu, A.-M.; Olomolaiye, P.; Nash, H.; Onyia, M. A fuzzy synthetic evaluation of the challenges of smart city development in developing countries. Smart Sustain. Built Environ. 2020. [Google Scholar] [CrossRef]
- Edwards, J.D.; Rillie, I.; Chileshe, N.; Lai, J.; Hosseini, M.R.; Thwala, W.D. A field survey of hand–arm vibration exposure in the UK utilities sector. Eng. Constr. Archit. Manag. 2020. [Google Scholar] [CrossRef]
- Baarimah, O.A.; Alaloul, W.S.; Liew, M.; Kartika, W.; Al-Sharafi, M.A.; Musarat, M.A.; Alawag, A.M.; Qureshi, A.H. A bibliometric analysis and review of building information modelling for post-disaster reconstruction. Sustainability 2021, 14, 393. [Google Scholar] [CrossRef]
- Kineber, F.A.; Othman, I.; Oke, A.E.; Chileshe, N.; Alsolami, B. Critical Value Management Activities in Building Projects: A Case of Egypt. Buildings 2020, 10, 239. [Google Scholar] [CrossRef]
- Kineber, A.F.O.; Oke, A.E.; Chileshe, N.; Buniya, M.K. Identifying and Assessing Sustainable Value Management Implementation Activities in Developing Countries: The Case of Egypt. Sustainability 2020, 12, 9143. [Google Scholar] [CrossRef]
- Al-Mekhlafi, A.A.-B.; Isha, A.S.N.; Chileshe, N.; Abdulrab, M.; Kineber, A.F.; Ajmal, M. Impact of Safety Culture Implementation on Driving Performance among Oil and Gas Tanker Drivers: A Partial Least Squares Structural Equation Modelling (PLS-SEM) Approach. Sustainability 2021, 13, 8886. [Google Scholar] [CrossRef]
- Oke, E.A.; Kineber, A.F.; Albukhari, I.; Othman, I.; Kingsley, C. Assessment of Cloud Computing Success Factors for Sustainable Construction Industry: The Case of Nigeria. Buildings 2021, 11, 36. [Google Scholar] [CrossRef]
- Olanrewaju, I.O.; Kineber, A.F.; Chileshe, N.; Edwards, D.J. Modelling the relationship between Building Information Modelling (BIM) implementation barriers, usage and awareness on building project lifecycle. Build. Environ. Technol. Sci. J. 2021, 9, 1–15. [Google Scholar] [CrossRef]
- Othman, I.; Kineber, A.; Oke, A.; Zayed, T.; Buniya, M. Barriers of value management implementation for building projects in Egyptian construction industry. Ain Shams Eng. J. 2020, 12, 21–30. [Google Scholar] [CrossRef]
- Kineber, F.A.; Othman, I.B.; Oke, A.E.; Chileshe, N. Modelling the relationship between value management’s activities and critical success factors for sustainable buildings. J. Eng. Des. Technol. 2021, 20, 414–435. [Google Scholar]
- Oke, A.E.; Kineber, A.F.; Alsolami, B.; Kingsley, C. Adoption of cloud computing tools for sustainable construction: A structural equation modelling approach. J. Facil. Manag. 2022. [Google Scholar] [CrossRef]
- Buniya, K.M.; Othman, I.; Sunindijo, R.Y.; Kineber, A.F.; Mussi, E.; Ahmad, H. Barriers to safety program implementation in the construction industry. Ain Shams Eng. J. 2020, 12, 65–72. [Google Scholar] [CrossRef]
- Oke, E.A.; Kineber, A.F.; Albukhari, I.; Dada, A.J. Modeling the robotics implementation barriers for construction projects in developing countries. Int. J. Build. Pathol. Adapt. 2021. [Google Scholar] [CrossRef]
- Kineber, F.A.; Othman, I.; Oke, A.E.; Chileshe, N.; Zayed, T. Value management implementation barriers for sustainable building: A bibliometric analysis and partial least square structural equation modeling. Constr. Innov. 2021. [Google Scholar] [CrossRef]
- Mohammed, M.; Shafiq, N.; Elmansoury, A.; Al-Mekhlafi, A.B.A.; Rached, E.F.; Zawawi, N.A.; Ibrahim, M.B. Modeling of 3R (Reduce, Reuse and Recycle) for Sustainable Construction Waste Reduction: A Partial Least Squares Structural Equation Modeling (PLS-SEM). Sustainability 2021, 13, 10660. [Google Scholar] [CrossRef]
- Gilham, B. Developing a Questionnaire, 2nd ed.; Bloomsbury: London, UK, 2015; ISBN 978-0-826409631-7. [Google Scholar]
- Collins, H. Creative Research: The Theory and Practice of Research for the Creative Industries, 2nd ed.; Bloomsbury: London, UK, 2018. [Google Scholar]
- Yin, R.K. Case Study Research: Design and Methods. Appl. Soc. Res. Methods Ser. 2009, 30, 5. [Google Scholar]
- Santos, J.R. Cronbach’s alpha: A tool for assessing the reliability of scales. J. Ext. 1999, 37, 1–5. [Google Scholar]
- Buniya, K.M.; Othman, I.; Durdyev, S.; Sunindijo, R.Y.; Ismail, S.; Kineber, A.F. Safety Program Elements in the Construction Industry: The Case of Iraq. Int. J. Environ. Res. Public Health 2021, 18, 411. [Google Scholar] [CrossRef] [PubMed]
- Adedokun, A.O.; Ibironke, O.T.; Olanipekun, A.O. Vulnerability of motivation schemes in enhancing site workers productivity for construction industry’s sustainability in Nigeria. Int. J. Sustain. Constr. Eng. Technol. 2013, 4, 21–30. [Google Scholar]
- Olanrewaju, I.O.; Kineber, A.F.; Chileshe, N.; Edwards, D.J. Modelling the Impact of Building Information Modelling (BIM) Implementation Drivers and Awareness on Project Lifecycle. Sustainability 2021, 13, 8887. [Google Scholar] [CrossRef]
- Byrne, B.M. Structural Equation Modeling with AMOS: Basic Concepts, Applications, and Programming; Multivariate Applications Series; Taylor and Francis Group: New York, NY, USA, 2010; Volume 396, p. 7384. [Google Scholar]
- Chileshe, N.; Rameezdeen, R.; Hosseini, M.R.; Martek, I.; Li, H.X.; Panjehbashi-Aghdam, P. Factors driving the implementation of reverse logistics: A quantified model for the construction industry. Waste Manag. 2018, 79, 48–57. [Google Scholar] [CrossRef]
- Hulland, J. Use of partial least squares (PLS) in strategic management research: A review of four recent studies. Strateg. Manag. J. 1999, 20, 195–204. [Google Scholar] [CrossRef]
- Mohammed, M.; Shafiq, n.; Al-Mekhlafi, A.-B.A.; Rashed, E.F.; Khalil, M.H.; Zawawi, N.A.; Muhammad, A.; Sadis, A.M. The Mediating Role of Policy-Related Factors in the Relationship between Practice of Waste Generation and Sustainable Construction Waste Minimisation: PLS-SEM. Sustainability 2022, 14, 656. [Google Scholar] [CrossRef]
- Hair, F.J.; Anderson, R.E.; Babin, B.J.; Black, W.C. Multivariate Data Analysis: A Global Perspective; Pearson: Upper Saddle River, NJ, USA, 2010; Volume 7. [Google Scholar]
- Al-Mekhlafi, A.A.-B.; Isha, A.S.N.; Chileshe, N.; Abdulrab, M.; Saeed, A.A.H.; Kineber, A.F. Modelling the Relationship between the Nature of Work Factors and Driving Performance Mediating by Role of Fatigue. Int. J. Environ. Res. Public Health 2021, 18, 6752. [Google Scholar] [CrossRef]
- Al-Mekhlafi, A.A.-B.; Isha, A.S.N.; Naji, G.M.A. The Relationship between Fatigue and Driving Performance: A Review and Directions for Future Research. J. Crit. Rev. 2020, 7, 134–141. [Google Scholar]
- Kineber, F.A.; Othman, I.; Oke, A.E.; Chileshe, N.; Buniya, M.K. Impact of Value Management on Building Projects Success: Structural Equation Modeling Approach. J. Constr. Eng. Manag. 2021, 147, 04021011. [Google Scholar] [CrossRef]
- Tabachnick, G.B.; Fidell, L.S.; Ullman, J.B. Using Multivariate Statistics; Pearson: Boston, MA, USA, 2007; Volume 5. [Google Scholar]
- Hair, J.F., Jr.; Matthews, L.M.; Matthews, R.L.; Sarstedt, M. PLS-SEM or CB-SEM: Updated guidelines on which method to use. Int. J. Multivar. Data Anal. 2017, 1, 107–123. [Google Scholar] [CrossRef]
- Henseler, J.; Ringle, C.M.; Sinkovics, R.R. The Use of Partial Least Squares Path Modeling in International Marketing. In New Challenges to International Marketing; Emerald Group Publishing Limited: Amsterdam, The Netherlands, 2009. [Google Scholar]
- Wong, K.K.-K. Partial least squares structural equation modeling (PLS-SEM) techniques using SmartPLS. Mark. Bull. 2013, 24, 1–32. [Google Scholar]
- Bagozzi, P.R.; Yi, Y. Specification, evaluation, and interpretation of structural equation models. J. Acad. Mark. Sci. 2012, 40, 8–34. [Google Scholar] [CrossRef]
- Perry, H.R.; Charlotte, B.; Isabella, M.; Bob, C. SPSS Explained; Routledge: London, UK, 2004. [Google Scholar]
- Hair, F.J.; Ringle, C.M.; Sarstedt, M. Partial least squares structural equation modeling: Rigorous applications, better results and higher acceptance. Long Range Plan. 2013, 46, 1–12. [Google Scholar] [CrossRef]
- Fornell, C.; Larcker, D.F. Evaluating structural equation models with unobservable variables and measurement error. J. Mark. Res. 1981, 18, 39–50. [Google Scholar] [CrossRef]
- Chin, W.W.; Marcolin, B.L.; Newsted, P.R. A partial least squares latent variable modeling approach for measuring interaction effects: Results from a Monte Carlo simulation study and an electronic-mail emotion/adoption study. Inf. Syst. Res. 2003, 14, 189–217. [Google Scholar] [CrossRef] [Green Version]
- Kineber, F.A.; Othman, I.; Oke, A.E.; Chileshe, N.; Zayed, T. Exploring the value management critical success factors for sustainable residential building—A structural equation modelling approach. J. Clean. Prod. 2021, 293, 126115. [Google Scholar] [CrossRef]
- Hair, J.F.; Black, W.C.; Babin, B.J.; Anderson, R.E.; Tatham, R.L. Multivariate Data Analysis, 6th ed.; Pearson Prentice Hall: Upper Saddle River, NJ, USA, 2006. [Google Scholar]
- Chin, W.W. The partial least squares approach to structural equation modeling. Mod. Methods Bus. Res. 1998, 295, 295–336. [Google Scholar]
- Olanrewaju, I.O.; Oyewobi, L.O.; Idiake, J.E.; Alumbugu, P.; Babarinde, S.A.; Oke, A.E. Nexus of economic recession and building construction cost in Nigeria. J. Niger. Inst. Quant. Surv. 2019, 65, 85–98. [Google Scholar]
- da Silva, D.; Bido, D.; Ringle, C. Structural equation modeling with the SmartPLS. Braz. J. Mark. 2015, 13, 56–73. [Google Scholar]
- Chin, W.W. Commentary: Issues and Opinion on Structural Equation Modeling. JSTOR 1998, 22, vii–xvi. [Google Scholar]
- Hair, F.J.; Ringle, C.M.; Sarstedt, M. PLS-SEM: Indeed a silver bullet. J. Mark. Theory Pract. 2011, 19, 139–152. [Google Scholar] [CrossRef]
- Holotescu, C.; Grosseck, G.; CREŢU, V.; Naaji, A. Integrating MOOCs in Blended Courses. In Proceedings of the 10th eLearning and Software for Education Conference—eLSE, Bucharest, Romania, 24–25 April 2014. [Google Scholar]
- Morris, N.P. How Digital Technologies, Blended Learning and MOOCs Will Impact the Future of Higher Education. In Proceedings of the International Conference e-Learning 2014 Multi Conference on Computer Science and Information Systems, Lisbon, Portugal, 15–19 July 2014. [Google Scholar]
- Lowenthal, R.P.; Hodges, C.B. In search of quality: Using quality matters to analyze the quality of massive, open, online courses (MOOCs). Int. Rev. Res. Open Distrib. Learn. 2015, 16, 83–101. [Google Scholar] [CrossRef] [Green Version]
- Kramarski, B.; Gutman, M. How can self-regulated learning be supported in mathematical E-learning environments? J. Comput. Assist. Learn. 2006, 22, 24–33. [Google Scholar] [CrossRef]
- Zimmerman, J.B.; Schunk, D.H. Self-Regulated Learning and Academic Achievement: Theoretical Perspectives; Routledge: London, UK, 2001. [Google Scholar]
- Presley, A.; Presley, T. Factors influencing student acceptance and use of academic portals. J. Comput. High. Educ. 2009, 21, 167–182. [Google Scholar] [CrossRef]
- Hammoud, L. Factors Affecting Students’ Attitude and Performance When Using a Web-Enhanced Learning Environment; Brunel University, School of Information Systems, Computing and Mathematics: London, UK, 2010. [Google Scholar]
- Hassanzadeh, A.; Kanaani, F.; Elahi, S. A model for measuring e-learning systems success in universities. Expert Syst. Appl. 2012, 39, 10959–10966. [Google Scholar] [CrossRef]
- Owens, D.J.; Price, L. Is e-learning replacing the traditional lecture? Educ. Train. 2010, 52, 128–139. [Google Scholar] [CrossRef] [Green Version]
- Sun, P.-C.; Tsai, R.J.; Finger, G.; Chen, Y.-Y.; Yeh, D. What drives a successful e-Learning? An empirical investigation of the critical factors influencing learner satisfaction. Comput. Educ. 2008, 50, 1183–1202. [Google Scholar] [CrossRef]
- Liaw, S.-S.; Huang, H.-M. Perceived satisfaction, perceived usefulness and interactive learning environments as predictors to self-regulation in e-learning environments. Comput. Educ. 2013, 60, 14–24. [Google Scholar] [CrossRef]
- Zhao, H. Factors Influencing Self-Regulation in E-learning 2.0: Confirmatory Factor Model|Facteurs qui influencent la maîtrise de soi en cyberapprentissage 2.0: Modèle de facteur confirmative. Can. J. Learn. Technol. 2016, 42, 1–21. [Google Scholar] [CrossRef]
- Petousi, V.; Sifaki, E. Contextualising harm in the framework of research misconduct. Findings from discourse analysis of scientific publications. Int. J. Sustain. Dev. 2020, 23, 149–174. [Google Scholar]




| Construct | Items | References |
|---|---|---|
| Continuance intention | If I were to take this subject again, I would like the teacher to use MOOCs as part of the content. | [10] |
| I recommend that other course subjects use MOOCs as part of their content. | ||
| I think I made the right choice when I enrolled in an institution that uses MOOCs in its subjects. | ||
| Attitude | I feel confident in using MOOC. | [30,31] |
| I enjoy using MOOC for my studies. | ||
| I believe that MOOC allows me to acquire new knowledge. | ||
| I believe that MOOC enhances my learning experience. | ||
| I believe that convenience is an important feature of MOOC. | ||
| I believe that MOOC increases the quality of learning because it integrates all forms of media. | ||
| I believe that adopting MOOC allows for increased student satisfaction. | ||
| I believe that studying courses that use MOOC is interesting. | ||
| In my MOOC learning experiences, the content of the course is up-to-date | ||
| Course quality | In my MOOC learning experiences, learning outcomes are summarized in clearly written, straightforward statements. | by [30,31] |
| In my MOOC learning experiences, courses are designed to encourage learners to utilize problem-solving activities to develop topic understanding. | ||
| In my MOOC learning experiences, the course content is communicated well. | ||
| Information quality | I believe that the MOOC system provides me with the outputs that I need. | by [30,31] |
| I believe that information (i.e., learning materials) from the MOOC system is in a readily usable form. | ||
| I believe that the MOOC system provides information (i.e., learning materials) that is easy to understand. | ||
| I believe that information (i.e., learning materials) from the MOOC system is concise. | ||
| System quality | For me, the MOOC system is easy to use. | by [30,31] |
| For me, the MOOC system is easy to manage. | ||
| For me, MOOC system meets my expectations. | ||
| For me, MOOC system includes necessary features and functions for my study. | ||
| For me, all data within MOOC system is fully integrated and consistent. | ||
| Service quality | In my MOOC learning experiences, the instructors are good to learners. | by [30,31] |
| In my MOOC learning experiences, the instructors are friendly to learners. | ||
| In my MOOC learning experiences, the instructors are knowledgeable enough about the content. | ||
| In my MOOC learning experiences, the instructors are available via e-mail, phone. |
| Constructs | Cronbach’s Alpha | Composite Reliability | AVE |
|---|---|---|---|
| Attitude | 0.957 | 0.963 | 0.746 |
| Continuance Intention | 0.952 | 0.969 | 0.912 |
| Course Quality | 0.905 | 0.940 | 0.84 |
| Information Quality | 0.95 | 0.964 | 0.87 |
| MOOC Implementation | 0.976 | 0.978 | 0.639 |
| Service Quality | 0.957 | 0.969 | 0.885 |
| System Quality | 0.954 | 0.965 | 0.846 |
| Constructs | Attitude | Continuance Intention | Course Quality | Information Quality | Service Quality | System Quality |
|---|---|---|---|---|---|---|
| Attitude | 0.864 | |||||
| Continuance Intention | 0.769 | 0.955 | ||||
| Course Quality | 0.735 | 0.629 | 0.917 | |||
| Information Quality | 0.739 | 0.62 | 0.707 | 0.933 | ||
| MOOC Implementation | 0.832 | 0.787 | 0.84 | 0.853 | ||
| Service Quality | 0.719 | 0.665 | 0.672 | 0.623 | 0.941 | |
| System Quality | 0.722 | 0.691 | 0.697 | 0.726 | 0.743 | 0.920 |
| Items | Attitude | Continuance Intention | Course Quality | Information Quality | Service Quality | System Quality |
|---|---|---|---|---|---|---|
| Att1 | 0.820 | 0.714 | 0.562 | 0.617 | 0.612 | 0.64 |
| Att2 | 0.865 | 0.689 | 0.666 | 0.647 | 0.613 | 0.606 |
| Att3 | 0.899 | 0.678 | 0.688 | 0.607 | 0.676 | 0.584 |
| Att4 | 0.872 | 0.673 | 0.648 | 0.607 | 0.534 | 0.601 |
| Att5 | 0.802 | 0.538 | 0.592 | 0.678 | 0.658 | 0.667 |
| Att6 | 0.895 | 0.703 | 0.638 | 0.617 | 0.561 | 0.617 |
| Att7 | 0.903 | 0.7 | 0.633 | 0.638 | 0.603 | 0.632 |
| Att8 | 0.875 | 0.658 | 0.585 | 0.6 | 0.63 | 0.606 |
| Att9 | 0.836 | 0.622 | 0.693 | 0.728 | 0.696 | 0.657 |
| CI1 | 0.76 | 0.952 | 0.64 | 0.594 | 0.675 | 0.685 |
| CI2 | 0.699 | 0.948 | 0.533 | 0.542 | 0.576 | 0.61 |
| CI3 | 0.74 | 0.965 | 0.621 | 0.636 | 0.648 | 0.678 |
| CQ1 | 0.671 | 0.533 | 0.896 | 0.708 | 0.604 | 0.665 |
| CQ2 | 0.663 | 0.573 | 0.905 | 0.564 | 0.623 | 0.617 |
| CQ3 | 0.686 | 0.622 | 0.948 | 0.669 | 0.621 | 0.633 |
| IQ1 | 0.732 | 0.576 | 0.716 | 0.902 | 0.553 | 0.619 |
| IQ2 | 0.627 | 0.543 | 0.608 | 0.927 | 0.564 | 0.666 |
| IQ3 | 0.699 | 0.606 | 0.656 | 0.956 | 0.579 | 0.701 |
| IQ4 | 0.697 | 0.586 | 0.656 | 0.946 | 0.627 | 0.723 |
| SEQ1 | 0.702 | 0.602 | 0.648 | 0.604 | 0.926 | 0.699 |
| SEQ2 | 0.653 | 0.65 | 0.622 | 0.577 | 0.951 | 0.681 |
| SEQ3 | 0.678 | 0.627 | 0.644 | 0.588 | 0.949 | 0.716 |
| SEQ4 | 0.673 | 0.623 | 0.612 | 0.575 | 0.937 | 0.7 |
| SYQ1 | 0.616 | 0.597 | 0.605 | 0.597 | 0.67 | 0.897 |
| SYQ2 | 0.644 | 0.626 | 0.621 | 0.62 | 0.708 | 0.932 |
| SYQ3 | 0.667 | 0.63 | 0.642 | 0.672 | 0.654 | 0.916 |
| SYQ4 | 0.697 | 0.686 | 0.656 | 0.7 | 0.694 | 0.947 |
| SYQ5 | 0.691 | 0.632 | 0.675 | 0.743 | 0.691 | 0.905 |
| Path | β | SE | T Values | p-Values | VIF |
|---|---|---|---|---|---|
| Attitude -> MOOC Implementation | 0.401 | 0.014 | 29.337 | 0 | 3.2 |
| Course Quality -> MOOC Implementation | 0.13 | 0.006 | 20.565 | 0 | 2.7 |
| Information Quality -> MOOC Implementation | 0.179 | 0.008 | 21.509 | 0 | 2.8 |
| Service Quality -> MOOC Implementation | 0.187 | 0.007 | 27.348 | 0 | 2.7 |
| System Quality -> MOOC Implementation | 0.233 | 0.009 | 26.316 | 0 | 3.1 |
| Path | β | SE | T Values | p-Values |
|---|---|---|---|---|
| MOOC Implementation -> Continuance Intention | 0.787 | 0.039 | 20.189 | 0.000 |
| Endogenous Latent Variable | R Square | R Square Adjusted | Explained Size |
|---|---|---|---|
| Continuance Intention | 0.620 | 0.617 | High |
| Endogenous Latent Variable | SSO | SSE | Q² (=1 − SSE/SSO) |
|---|---|---|---|
| Continuance Intention | 444 | 196.592 | 0.557 |
Publisher’s Note: MDPI stays neutral with regard to jurisdictional claims in published maps and institutional affiliations. |
© 2022 by the authors. Licensee MDPI, Basel, Switzerland. This article is an open access article distributed under the terms and conditions of the Creative Commons Attribution (CC BY) license (https://creativecommons.org/licenses/by/4.0/).
Share and Cite
Al-Mekhlafi, A.-B.A.; Othman, I.; Kineber, A.F.; Mousa, A.A.; Zamil, A.M.A. Modeling the Impact of Massive Open Online Courses (MOOC) Implementation Factors on Continuance Intention of Students: PLS-SEM Approach. Sustainability 2022, 14, 5342. https://doi.org/10.3390/su14095342
Al-Mekhlafi A-BA, Othman I, Kineber AF, Mousa AA, Zamil AMA. Modeling the Impact of Massive Open Online Courses (MOOC) Implementation Factors on Continuance Intention of Students: PLS-SEM Approach. Sustainability. 2022; 14(9):5342. https://doi.org/10.3390/su14095342
Chicago/Turabian StyleAl-Mekhlafi, Al-Baraa Abdulrahman, Idris Othman, Ahmed Farouk Kineber, Ahmad A. Mousa, and Ahmad M. A. Zamil. 2022. "Modeling the Impact of Massive Open Online Courses (MOOC) Implementation Factors on Continuance Intention of Students: PLS-SEM Approach" Sustainability 14, no. 9: 5342. https://doi.org/10.3390/su14095342
APA StyleAl-Mekhlafi, A.-B. A., Othman, I., Kineber, A. F., Mousa, A. A., & Zamil, A. M. A. (2022). Modeling the Impact of Massive Open Online Courses (MOOC) Implementation Factors on Continuance Intention of Students: PLS-SEM Approach. Sustainability, 14(9), 5342. https://doi.org/10.3390/su14095342

