Abstract
Blockchain is a cutting-edge technology that is transforming and reshaping many industries. Hence, the adoption of Blockchain is becoming an increasingly significant topic. The number of publications discussing the potential of Blockchain adoption has been expanding significantly. In addition, not enough attention has been given to Blockchain adoption in the software development industry. As a result, a systematic overview to investigate the research trends in this area is needed. This study uses a Scientometric analysis and critical review to examine the evolution of Blockchain adoption research on the Web of Science Principal Collection. In addition, a systematic literature review (SLR) was conducted to identify gaps in Blockchain adoption research and the top reasons for adopting Blockchain with the intention of proposing a sustainable adoption framework. This study extends the body of knowledge by discussing the most influential countries, authors, organizations, publication themes, and most cited publications on Blockchain adoption research. Additionally, this study identifies the 30 relevant studies from the Web of Science and Scopus, including their industries, countries, methods, and respondent sample size, and the top 18 adoption factors among them. Consequently, this study proposes a suitable Blockchain adoption framework based on these top 18 factors. Finally, this study’s aim and unique contribution is to serve as an initial launching point for upcoming Blockchain adoption in software development industry research.
1. Introduction
About a decade ago, Satoshi Nakamoto, the anonymous figure behind Bitcoin, detailed how Blockchain, a distributed peer-to-peer (P2P) system linked to structure, may be utilized to resolve the challenge of preserving transaction order and avoiding double-spending [1]. Bitcoin organizes transactions into a constrained-size structure called blocks that all have the same timestamp. The network’s nodes (miners) are responsible for joining the blocks chronologically, with each block providing the previous block’s hash to construct a Blockchain [2]. As a result, the Blockchain structure can store a solid and auditable record of all transactions.
Blockchains wreaked havoc on traditional corporate processes by allowing apps and transactions that previously required centralized structures or trusted third parties to authenticate them, to run in a distributed way and with the similar level of confidence. Transparency, resilience, auditability, and security are all intrinsic qualities of Blockchain architecture and design [3]. A Blockchain may be thought of as a decentralized database that is organized in the form of an ordered list of blocks, with committed blocks being immutable. This is beneficial in the banking sector as banks can work together on a single Blockchain and perform their customers’ transactions. Beyond providing transparency, Blockchain enables transaction audits. Firms involve themselves in Blockchain because it enables them to decentralize architecture and decrease transaction fees by creating transactions that are inherently secure, transparent, and, in some conditions, faster. Therefore, Blockchains are not a fad.
The sheer number of cryptocurrencies (over 1900 and continually increasing) available demonstrates Blockchain’s relevance [4]. Such a rate of growth might quickly generate interoperability issues owing to the diversity of bitcoin applications [5]. Additionally, the environment is quickly shifting as Blockchain technology is utilized in areas other than cryptocurrencies, and smart contracts (SCs) are playing a critical role. SCs, defined as “a computerized transaction protocol that carries out the conditions of a contract” [6], enable us to transform contractual provisions into embeddable code [6], therefore reducing external participation and risk. Thus, an SC is an agreement between two parties in which, notwithstanding their lack of trust for one another, the provisions of the agreement are automatically implemented. Thus, SCs are scripts that run decentralized and are kept on the Blockchain [3] without depending on a trustworthy authority. Specifically, Blockchain-oriented software allows SCs to allow more complicated processes and interactions, hence establishing a new paradigm with almost infinite application possibilities.
As a result, Blockchain has been gaining traction [7]. Almost 1000 (33%) of C-suite executives indicate that they are contemplating or have already participated actively in Blockchain technology [8]. Scholars and developers are familiar with the potential of Blockchain and are investigating a variety of applications across a broad range of industries [9].
Some of the most well-known theories have been developed in recent years to examine user behavior toward particular technologies—like Blockchain—and the primary variables that drive its deployment. The technology acceptance model (TAM), the task–technology fit (TTF) theory, the diffusion of innovation (DOI) theory, the theory of planned behavior (TPB), and the unified theory of acceptance and use of technology (UTAUT) are a few of the key modular approaches used in analyses from the field of social psychology [10]. These theories each have their own set of pros and cons, and they differ significantly in terms of benefits, predictive capacity, and critical limits. Adopting a single model may not allow an investor to reap the benefits of other models. Consequently, a multi-model integration technique is critical for establishing a solid theoretical foundation, obtaining repeating predictive power, and ensuring robustness when examining the possible approval or refusal of technology.
The majority of scientific investigation begins with a study of the literature. A systematic review of the literature is a technique for discovering, analyzing, and interpreting all available investigations on a certain research issue or subject area that first originated in the medical field [11]. Systematic reviews of the literature seek to provide an objective appraisal of a study issue through the use of a dependable, rigorous, and auditable approach [11]. Additionally, when correctly conducted, a systematic literature review offers a reproducible study approach that offers adequate detail to make replication by other scholars possible. Additionally, careful documentation of the procedures used throughout a systematic literature review enables an in-depth assessment of the work undertaken [12]. Generally, research works contributing to a systematic review are called primary studies, and a systematic evaluation of the literature is referred to as a secondary study.
Through Bibliometric analysis, the effects of SLR may be understood and illustrated. Bibliometric analysis is a revolutionary type of analysis that blends mathematical, graphical, and other ideas and approaches. It may shed light on a discipline’s fundamental structure, developmental history, hotspots, and integral knowledge architecture through the use of citation analyses, co-occurrence analysis, and other Bibliometric techniques [12]. VOSviewer is free computer software for creating and examining bibliographic maps [13].
Despite the success of introducing and implementing Blockchain in a few countries and industries, Blockchain is still in its early stages and has not gained traction in Malaysia [14]. This is because Malaysians still lack understanding and knowledge of Blockchain technology, and the nation does not yet have any legislation governing it. However, as the world continues to pursue numerous technical advancements, Blockchain is gradually capturing the interest of Malaysians. Despite the absence of local legislation governing Blockchain applications, the government has demonstrated its willingness to consider implementing the technology in the country’s three major businesses: renewable energy, palm oil, and Islamic banking [14].
Despite Blockchain technology having been applied in certain industries domestically, the literature on this topic shows there is not enough attention being paid to adopting Blockchain in the software development industry or the behavioral intention to adopt Blockchain among the companies in this field.
Therefore, this paper introduces a new contribution to the body of knowledge in relation to Blockchain adoption. It identifies and classifies 18 factors for successful and sustainable Blockchain adoption. Innovative technology adoption is a fact of life for e-business companies because of its influence on sustainable enterprise development. Innovation at companies is hugely technology-driven in contemporary business models and relies on information systems [15,16]. Big companies usually recognize the need to adopt innovative technology to enhance their financial sustainability, while small and medium-sized enterprises (SME) understand the need to adopt them specifically to assist them in pursuing their sustainability targets [17]. Additionally, adopting sustainable technologies has become a trend, as reported by a few media outlets, because of the COVID-19 pandemic in early 2020 [18], such as Blockchain technology. Factors shaping technology adoption sustainability have to be explored to advise corporations and government assessments on suitable strategies for guaranteeing financial and environmental sustainability [19,20].
These classified factors contribute to this technology’s adoption sustainably, and this study will provide scholars and participants in the field with a comprehensive literature review. First, it summarizes the major technology adoption models and theories which have been used. It then presents scientific studies related to Blockchain adoption indexed by the Web of Science to reveal the following hidden patterns:
- The number of publications per year on Blockchain adoption.
- The publication map theme of Blockchain adoption.
- Countries most frequently associated with Blockchain adoption.
- Organizations most frequently associated with Blockchain adoption.
- Individual authors most frequently associated with Blockchain adoption.
- Articles most frequently cited in Blockchain adoption publications.
Secondly, this study summarizes related Blockchain-adoption studies with regard to countries, industries, theories, methods, a respondent sample size, which refers to the number of participants included in the study, and the number of factors included in each study. Further, it identifies the top 18 most used adoption factors that appeared at least in five studies.
Lastly, it establishes a systematic way to construct a sustainable framework based on the 18 most commonly used adoption factors and proposes it here to organize the factors that affect behavioral intention around adopting Blockchain technology for the software industry in Malaysia.
This paper is structured as follows. In the Section 2, the background of the related topics is provided. The materials and methods are explained in the Section 3. The results are presented in the Section 4 and discussed in the Section 5. The proposed conceptual framework is explained in Section 6, and the conclusion is presented in Section 7.
2. Background
2.1. Blockchain Technology
Nakamoto [1] first presented the idea of Bitcoin, a decentralized currency backed by a distributed payment mechanism. Decentralization is a term that refers to a system of operation that enables P2P exchanges or transactions without the intervention of a central authority. This disruptive invention removes the need for dependence on third parties. The Bitcoin cryptocurrency is based on Blockchain technology, which is a continuously expanding list of blocks, each of which maintains scrambled transactional data and may have further decentralization potential [21]. In this type of collaborative network, each functioning node maintains a duplicate record of transactional data, referred to as a “ledger”. Since DLT is intrinsically shared across participating nodes, it enables the creation of a trustless operating environment devoid of conventional trusted institutions like banks and clearinghouses. P2P exchanges enable the development of confidence with participating nodes as the nodes maintain the shared ledger. To validate new data in a Blockchain ledger, computer nodes adhere to an encrypted protocol. This type of distributed system reaps the advantages of decentralized governance, potentially resolving the problem of data exposure and accountability [22]. This intrinsic characteristic supports counterparty interactions in the context of commercial activities [23]. Critical data may be preserved without verifying the consistency of individual datapoints, and each node has a copy of the transactional data, boosting the openness and visibility of business activity.
2.1.1. Characteristics of Blockchain
Effectively, Blockchains are a decentralized storage network that is completely unrelated to the data included within each block and that exhibits crucial qualities such as decentralization, anonymity, immutability, and transparency [24].
Decentralization refers to the fact that Blockchain technology lacks a central authority to administer the network among contributors [25]. A Blockchain network is composed of a distributed computer network and a decentralized P2P network [26]. The participant in the decentralization network interacts with the system and verifies the transactions without the need for a third party. These features ensure a reduced risk of failure and improve service trust with guaranteed availability [27].
Immutability, meaning something that cannot be altered or changed, is a distinguishing characteristic of Blockchain. Once a block in the ledger contains a record of transactions, it cannot be edited or amended. Since each block contains a cryptographic hash of the original data, each hash is unique, every block includes the previous block’s hash, and transactions are stored on separate nodes throughout the dispersed network, therefore eliminating any need to modify the block content [28]. One of the disadvantages of the immutability feature is that it is also impossible to modify data that might be erroneous before entering the Blockchain [29]. However, it facilitates the tracking of data sequences.
Anonymity a key characteristic of public Blockchain, which permits users to interact with each other in a public Blockchain network. Each user has a private key and a public key, which allows users in the network to interact but does not disclose anyone’s identity. The user is only recognized by the public key [27]. No single institution or authority is required to administer and maintain classified information. Consequently, real-world identity cannot be determined based on transaction information, which significantly supports and protects privacy. On the other hand, in circumstances like private and permissioned Blockchains, where systems are administered and governed by known organizations, identification is typically necessary [30].
Blockchain facilitates read-only access to transactions and inspected contents of smart contracts for anyone in the Blockchain network. This supports efficient and accurate record-keeping, but may interfere with privacy to some extent [31]. Blockchain technology has the potential to provide transparency not just in financial transactions but also in corporate operations [28].
2.1.2. Blockchain Types
Blockchains are classified into three forms based on how the network operates and who may join: public Blockchain, private Blockchain, and consortium Blockchain.
Public Blockchains: A public Blockchain can also be called permissionless [32]. It is a Blockchain in which participation in a public network is entirely free and open without any approval. Anyone with a computer with specialized software of a particular Blockchain can act as user, developer, miner, or community member [24]. Public Blockchains are constructed to be completely decentralized, and all their transactions are completely transparent. Bitcoin is the first example of a public Blockchain. Generally, public Blockchains are mainly used for cryptocurrencies [33].
Private Blockchains: Also referred to as permission Blockchains (e.g., Hyperledger), these allow for selecting which nodes should be operated and viewing transactions on the ledger, as well as who may transact with it since the privacy is improved [34]. This means that participants require permission to join these networks. In contrast to public networks, private Blockchains are managed by a centralized entity. Blockchain communities consider private Blockchains to be distributed databases with a full history that cannot be deleted or changed. Private Blockchains are mainly used in private enterprises with sensitive information that users do not want to be known to the public [30].
Consortium Blockchains: Consortium Blockchains are hybrids of private and public Blockchains. They enable only a select group of nodes to participate in the consensus process. They are partially centralized and open for limited public use and can be used in scenarios where there are various organizations involved in business activities (e.g., insurance companies, financial institutions, governmental institutions) [24].
2.1.3. Blockchain Generations
According to the literature, there are four generations of Blockchain [32]:
The first generation (Blockchain 1.0): The cryptocurrency, Bitcoin, represents the first generation of Blockchain technology, which is also called Blockchain 1.0. Other examples of this generation are Dash, Monero, and Litecoin.
The second-generation (Blockchain 2.0): The second-generation appeared with the start of the Ethereum network, where smart contracts were introduced. Smart contracts are software programs that contain the rules governing the management and control of smart properties. Ethereum Classic, Ethereum, QTUM, and NEO are all examples of Blockchain 2.0.
The third generation (Blockchain 3.0): With the rapid advancement of Blockchain technology, Blockchain has become more widespread, as in this generation, and it has exceeded the application of Blockchain in the financial field to various fields and industries such as contract management, Internet of Things (IoT), supply chain management, identity management, healthcare, and insurance. Currently, Blockchain technology is considered a general-purpose technology.
The fourth-generation (Blockchain 4.0): This generation is still in development. In Blockchain 4.0, artificial intelligence (AI) will be an essential part of the platform, reducing the need for human management since the work and decision making will depend on systems.
2.2. Technology Adoption Theories
According to [35], the rate at which payment systems evolve is primarily determined by the conflict between rapid technology development and natural impediments to the new product or service uptake. Numerous hypotheses have been advanced to account for customers’ adoption of innovative technologies and their desire to utilize them.
2.2.1. Diffusion of Innovation (DOI)
The DOI theory is used to establish a framework for research on innovation acceptance and adoption, as advocated by [36]. Rogers integrated findings from over 508 diffusion studies and developed the “diffusion of innovation” hypothesis to explain how individuals and organizations embrace innovative technologies. The idea elucidates “the method by which an invention is communicated among the members of a social organization over time through certain channels” [36]. Essentially, diffusion is the process through which individuals in a social system disseminate inventions over time via certain channels. According to DOI theory, innovation and adoption happen over a series of phases, including comprehension, persuasion, decision, implementation, and confirmation, which results in the development of [36] S-shaped adoption curves for innovators, early adopters, early majority, late majority, and laggards, as illustrated in Figure 1.
Figure 1.
Adoption curve of innovation.
2.2.2. Technology Readiness and Acceptance Model (TRAM)
TRAM was introduced by [30] following a study of TAM and the architecture of technology readiness. The original research concentrated on customer intentions to engage in internet activity. TRAM associates TRI’s four dimensions with TAM’s two dimensions, namely, perceived utility and perceived ease of use, as mediators of intention to use. According to their investigation, a user’s intention to use is impacted by his or her feelings and past experiences [31]. Nevertheless, no attempt has been made to utilize TRAM to research the adoption of data-sharing systems, although these systems are extensively used by individuals, businesses, and governments.
2.2.3. Technology Readiness Index (TRI)
The TRI dimension was developed to measure a firm’s readiness to accept innovative technologies. The optimism factor is a good measure of the sense of certainty and optimism in a company. The higher the optimism, the more the company believes in utilizing technology to simplify its jobs. Users with an optimistic outlook are more likely to sense that innovative technology is both straightforward and beneficial. Following that, it will send them to the next stage to enhance job performance and quality, according to [37]. Technological readiness refers to “customers’ enthusiasm to implement technologies to improve their effectiveness in life and work.”
2.2.4. Theory of Planned Behavior (TPB)
TPB was established by [38], and it focuses on a single element that influences a person’s behavioral intention and attitudes to that behavior, as seen in Figure 2. The first two components are identical to those discovered in the Theory of Reasonable Action [39].
Figure 2.
The theory of planned behavior.
The TPB is broken down into three major components that influence behavioral intention and actual behavior adoption: attitude, subjective norms, and perceived behavior control. The authors of [40] evaluated online banking adoption using both the TPB and the Decomposed TPB.
2.2.5. Task Technology Fit Model (TTF)
TTF, as defined by [41], places a premium on individual effect. The individual impact is measured in terms of increased efficiency, effectiveness, and/or quality. According to [41], a strong suit among tasks and technology increases the chance of usage and performance impact because the technology more closely matches users’ work demands and desires. As seen in Figure 3, this paradigm is well suited for examining the real usage of technology, particularly for testing innovative technology in order to obtain feedback. The TTF is valuable for evaluating technological apps that have already been released in the marketplace, such as on Google Play.
Figure 3.
Task technology fit.
2.2.6. Technology Acceptance Model (TAM)
TAM was developed from TRA theory; however, the subjective norm in TRA theory had not been used in TAM. TAM is considered the first model to use psychological factors that affect the acceptance of new technology [42,43]. Two factors are added to attitude (A), namely, perceived usefulness (PU) and perceived ease of use (PEOU). TAM assumes that perceived ease of use (PEOU) impact affects the perceived usefulness (PU) directly, and that the perceived usefulness (PU) and perceived ease of use (PEOU) impact attitude directly and behavior intention (BI) indirectly. Additionally, TAM takes into consideration external variables like system attributes, training, etc., as shown in Figure 4. The technology acceptance model is the most common model and is utilized in technology adoption studies [44].
Figure 4.
Technology acceptance model.
2.2.7. Unified Theory of Acceptance and Use of Technology (UTAUT)
Ref. [45] analyzed prior models/theories and developed the UTAUT depicted in Figure 5. The UTAUT identifies four determinants of users’ behavioral intention: performance expectations, effort expectations, social influence, and enabling factors. The UTAUT model’s performance expectancy is composed of five associated elements: perceived usefulness, intrinsic motivation, job-fit, relative advantage, and result expectancies, whereas effort expectancy contains the concepts of perceived ease of use and complexity. In terms of the social environment, ref. [45] discovered that social influence was negligible in voluntary settings.
Figure 5.
Unified theory of acceptance and use of technology.
2.2.8. Technology–Organization–Environment (TOE)
By taking into consideration technological, organizational, and environmental circumstances, the TOE framework can provide a unique viewpoint on IT adoption [46]. The investigation of contingent factors affecting company choices is one of the most exhaustive methods for understanding creativity [47]. To justify outcomes in organizations, such concerns may be classified as infrastructure, TOE, and organizational effects [48]. The TOE approach may be used to conduct a systematic examination of an organization’s innovation effect. According to the study in [49], TOE enables the distinction of intrinsic creative features, organizational capabilities, and motivations, as well as broader environmental factors of innovation.
3. Materials and Methods
The study conducted a review of the available literature using the PRISMA standards [50]. Without considering meta-analysis methodologies, PRISMA principles were followed. We employed a systematic protocol to generate a collection of studies with diverse steps of literature review. Several studies, such as [51], have marked the strengths of employing a systematic protocol, including increased rigor, traceability of results, reduced human bias, etc. The protocol that we employed consists of two phases: (a) generating search queries, and (b) the collection of studies by annotating queries generated in step A. The generation of such queries and their variants may be affected by human bias. To avoid this bias, we formulated a team of different researchers. The team is composed of two researchers and a three-member advisory board. The two researchers (R1, R2) were responsible for executing all activities in both phases, whereas the advisory board was responsible for monitoring and reviewing tasks to ensure the quality of the work. The advisory board members are experts in Blockchain adoption, research methods, and IT sustainability.
3.1. Generating Search Queries
The search scope was defined and restricted to Blockchain adoption and related theories, such as TAM, UTAUT, DOI, TR, TBP, and TOE, in addition to factor types like TECHNOLOGICAL FACTORS, ORGANISATIONAL FACTORS (or ORGANIZATIONAL), and ENVIRONMENTAL FACTORS. This study focused on the following data about Blockchain adoption:
- The number of publications per year on Blockchain adoption.
- The publication map theme of Blockchain adoption.
- Countries most frequently associated with Blockchain adoption.
- Organizations most frequently associated with Blockchain adoption.
- Individual authors most frequently associated with Blockchain adoption.
- Articles most frequently cited in Blockchain adoption publications.
- Summaries of related Blockchain adoption studies with relation to countries, industries, theories, methods, respondent sample sizes, and the number of factors included in each study.
- Identification of the top 18 most used adoption factors that appeared at least on 5 studies.
Queries and keywords were developed according to research objectives to search chosen databases. A “?” was used to represent any character as ORGANI?ATIONAL because some studies spelled it as ORGANIZATIONAL and others as ORGANISATIONAL, as shown in Table 1:
Table 1.
The most cited publications of Blockchain adoption in the literature.
The types of study were all journal articles in English, indexed in the Web of Science and Scopus databases, that focus on Blockchain technology adoption and on providing methodological evidence, and which propose an adoption model with adoption factors. These papers were collected and considered based on a full-text reading approach. The time period considered was between 2015 and 2021. All the considered journal articles in this manuscript are indexed in the Web of Science and Scopus databases, and they are all peer-reviewed papers. The Bibliometric analysis was applied separately on 107 Web of Science articles because VOSviewer can only visualize the data from one database.
3.2. Literature Resources
Scopus and Web of Science databases were used to obtain the gathered material in this manuscript as most of the bibliographic papers in the literature did. Therefore, Web of Science and Scopus databases are reliable and well known [52]. Web of Science and Scopus are the two bibliographic databases generally accepted as the most comprehensive data sources for various purposes [53]. Web of Science was the first broad-scope international bibliographic DB. Therefore, over time, it became the most significant bibliographic data source traditionally used for journal selection, research evaluation, Bibliometric analyses, and other tasks [54]. Web of Science was the only source of bibliographic data for more than 40 years until 2004, when Elsevier launched Scopus [55]. Over the years, Scopus has earned its equal place as a comprehensive bibliographic data source, and it has proven itself to be reliable [56].
3.3. Collection of Studies
The scoping approach was used to distinguish the most pertinent publications on Blockchain adoption. The scoping approach procedures were as follows:
- Identification 1: It was applied to Web of Science and returned 107 articles on 4 July 2021.
- Scientometric analysis: The Bibliometric analysis was then applied only to 107 Web of Science articles. Following the collection of the literature sample, a scientometric analysis was undertaken. Due to significant technological advancements, the scientometric analysis may now be conducted utilizing various existing applications. VOSviewer was used to create scientific mappings in this study because it possesses exceptional content mining skills and is well suited to deal with massive networks [57]. This study first analyzed the publication of Blockchain adoption based on 107 Web of Science articles to find the following information about Blockchain adoption publication using VOSviewer as VOSviewer can only work with one database:
- The number of publications per year on Blockchain adoption is based on the Web of Science database.
- The publication map theme of Blockchain adoption is based on the Web of Science database.
- Countries most frequently associated with Blockchain adoption are based on the Web of Science database.
- Organizations most frequently associated with Blockchain adoption are based on the Web of Science database.
- Individual authors most frequently associated with Blockchain adoption are based on the Web of Science database.
- Articles most frequently cited in Blockchain adoption publications are based on the Web of Science database.
- Identification 2: The research string was applied to Scopus and returned 120 articles. Articles from Scopus were added to enhance this study to find the following information:
- Summaries of related Blockchain adoption studies related to countries, industries, theories, methods, respondent sample sizes, and the number of factors included in each study based on Web of Science and Scopus databases.
- Identification of the top 18 most used adoption factors that appeared in at least 5 studies based on Web of Science database and Scopus database.
- Screening: Then, Scopus and Web of Science documents were combined into an Excel sheet. Ninety-two articles were excluded because they were duplicates, and seven articles were excluded because they could not be downloaded.
- Eligibility: Ninety-eight articles were excluded because they were not related to this study topic.
- Included: As a result, 30 articles were chosen at this stage. Full-text reading was conducted on the chosen 30 articles. Data relating to Blockchain adoption, such as the adoption model, the industry, the country, the method, and the sample size, were summarized. Additionally, the top 18 Blockchain adoption factors were summarized as they appeared in at least 5 articles.
3.4. Studies Selection (Eligibility and Inclusion)
A total of 128 articles reached this stage. Full-text reading was performed in consideration of applying filtration with the following inclusion criteria:
- Was the study in English?
- Was the study published between 2015 and 2021?
- Was the study discussing Blockchain Technology adoption?
- Did the study include methodological evidence?
- Did the study propose an adoption model with adoption factors?
A total of 30 articles were shortlisted. The data relating to Blockchain adoption, such as the adoption model, the industry, the country, the method, and the sample size, were summarized. Additionally, the top 18 Blockchain adoption factors were summarized as they appeared in at least 8 articles. Finally, the top 18 Blockchain adoption factors were studied carefully in relation to their constructing a new, sustainable Blockchain adoption framework. Figure 6 illustrates the framework implementation of the current review to propose the new sustainable framework.
Figure 6.
The proposed research methodology flow diagram.
4. Results
This section analyzes the scientific publications per year, map of themes, countries most frequently in affiliation, organizations most frequently in affiliation, individual authors, and citations active in the Blockchain adoption area.
Additionally, it provides a summary of countries and industries where Blockchain has been adopted, a summary of theories, methods, sample sizes, and factor numbers for Blockchain adoption, as well as a summary of top Blockchain adoption factors.
Finally, it proposes a sustainable Blockchain adoption framework based on this study’s findings.
4.1. The Number of Publications per Year on Blockchain Adoption
There was only one paper published in 2015 and 2016, and this increased to three in 2017. The first drastic increase was in 2019, with 29 articles published, and the second drastic increase was in 2020, with 77. Therefore, Blockchain adoption is a new topic, and it is getting more attention. Moreover, this interest is expected to continue to increase during this decade. Figure 7 shows the number of publications on Blockchain adoption from 2015 to 2020.
Figure 7.
The number of publications per year on Blockchain adoption.
4.2. Map of Publication Themes of Blockchain adoption
VOSviewer was used to build a keywords map of Blockchain adoption publication themes. Out of the 583 keywords, only 43 keywords met the threshold, which is 5 occurrences at minimum. Figure 8 illustrates that five clusters of Blockchain publication themes were found based on all keywords related to Blockchain publication.
Figure 8.
Five clusters of Blockchain publication themes based on keywords related to Blockchain publication.
User acceptance is represented by a red cluster. This main cluster includes some other important keywords, such as TAM, information-technology, UTAUT, PLS-SEM, unified theory, and determinants.
Additionally, Blockchain is represented by a green cluster. This cluster includes distributed ledger, innovations, logistics, supply chain management, traceability, transparency, and trust. A blue cluster represents Bitcoin. Keywords such as business, cryptocurrency, management, and performance are included in this cluster. A yellow cluster represents security. This cluster includes future systems, internet, and Blockchain adoption. A purple cluster represents the smart contract cluster.
4.3. Countries Most Frequently Affiliated with Blockchain Adoption
Figure 9 shows the top 10 countries that contributed the most to Blockchain adoption publications based on total studies from each country. VOSviewer was used to recognize a research work’s source country. The first country with Blockchain adoption publications was the USA, with 25 articles over the last decade, followed by China with 19. England is third on the list with 11 articles. India is in fourth place with 10 articles, while Australia is fifth with nine. Malaysia is in ninth place with six articles. It is evident then that, even if it is still a new topic, Blockchain adoption is receiving attention from all the world’s continents except Africa.
Figure 9.
Countries most frequently in affiliation of Blockchain adoption.
4.4. Organizations Most Frequently Affiliated with Blockchain Adoption
In the last decade, 249 organizations have contributed to Blockchain adoption publications. The top 10 organizations are from different countries: five organizations are from United States of America, two from Brazil, one from Ireland, one from Australia, and one from China, as shown in Figure 10. “STATE UNIVERSITY SYSTEM OF FLORIDA” and “UNIVERSITY OF NORTH CAROLINA” are the top two contributors with five articles, followed by “UNIVERSIDADE PAULISTA” with four papers. “UNIVERSIDADE DE SAO PAULO”, “UNIVERSITY OF ARKANSAS FAYETTEVILLE”, and “UNIVERSITY OF ARKANSAS SYSTEM” share fourth place with three, followed by “COMMONWEALTH SCIENTIFIC INDUSTRIAL RESEARCH ORGANISATION CSIRO”, “EAST CAROLINA UNIVERSITY”, “GALWAY MAYO INSTITUTE OF TECHNOLOGY”, and “GUANGDONG UNIVERSITY OF TECHNOLOGY” with only two.
Figure 10.
Organizations most frequently affiliated with Blockchain adoption.
4.5. The Most Individual Authors of Blockchain Adoption Publication
QUEIROZ MM published five papers on Blockchain, which represents 4.2% of the 119 publications on Blockchain adoption, followed by WAMBA SF with four publications. The rest of the top 10 is shared between eight people: ACTON T, BICK M, CLOHESSY T, KOENS T, KUMAR A, LI Z, OOI KB, and POLL E with two publications only. Figure 11 illustrates the top 10 authors who contributed the most to SPI publications.
Figure 11.
The most individual authors of Blockchain adoption publication.
4.6. The Most Cited Articles on Blockchain Adoption
A paper published in 2018, entitled “The Supply Chain Has No Clothes: Technology Adoption of Blockchain for Supply Chain Transparency” [58], is the topmost cited article with 180 citations, followed by “Blockchain adoption challenges in the supply chain: An empirical investigation of the main drivers in India and the USA” [59] with 177 citations. Table 2 shows the most highly cited Blockchain adoption publications in the past.
Table 2.
The most cited publications on Blockchain adoption in the literature.
4.7. Summary of Countries and Industries of Blockchain Adoption
At this stage, 30 articles were chosen for full-text reading. First, each article’s country and industry was defined to find a research gap in the Blockchain adoption area. Table 3 summarizes the country and industry of each article, and it shows that the most mentioned country was Malaysia with seven occurrences, followed by India with five occurrences. Additionally, the supply chain industry is the most mentioned industry with nine occurrences. However, it was found that no study has yet discussed Blockchain adoption in the software development industry and how it will alter the software development process.
Table 3.
Summary of the countries and industries of each published article based on Blockchain adoption.
4.8. Summary of Theories, Methods, Sample Size, and Factor Numbers of Blockchain Adoption
Additionally, at the stage of full-text reading, the adoption theories, methods, sample sizes, and number of adoption factors were specified, as shown in Table 4. Based on that data, TAM was used in 13 articles, TOE in 10 articles, UTAUT in 10 articles, DOI in 1 article, TTF in 1 article, TPB in 3 articles, TRI in 2 articles, and TRAM in 1 article. The most used method was an online survey with a sample size between 30 and 407. Each of the articles introduced a Blockchain adoption model with several factors, from 5 to 17.
Table 4.
Summary of the theories, methods, sample sizes, and factor numbers of each publication based on Blockchain.
4.9. Summary of Top Blockchain Adoption Factors
As mentioned before, the maximum number of factors in one model was 17 [85]. Therefore, this study selected the top 18 factors found in the 30 chosen articles that occurred in at least 5 articles, as shown in Table 5. Intention was the factor most often mentioned, with 24 occurrences, followed by perceived usefulness, which was mentioned 13 times, and organizational readiness, regulatory support, and behavioral expectation, each of which was mentioned only five times.
Table 5.
The top 18 factors found in the 30 chosen articles that at least occurred in 5 articles.
5. Discussion
Through the aforementioned analysis, limitations in this body of knowledge become apparent. Scientometric analysis has been used to review the available literature dataset on Blockchain adoption research, as this is the first paper that has conducted a biographic analysis of Blockchain adoption, to the best of our knowledge. Published papers in the field began in 2015 with only one paper. Hence, the findings show that there has been an exponential increase in Blockchain adoption publications in recent years. For example, 29 papers were published in 2019, and the number of publications increased to 77 publications in 2020. This tendency proves a sustained, increasing interest in Blockchain adoption research. Nevertheless, when analyzed for themes (see Figure 8), we found that found themes are, remarkably, not neglected with regard to the software industry and software process improvement, as highlighted before [13,29]. This underlines the short-range nature of recent research as being seriously inclined towards the practicalities of software development and its process concerns. Notably, this method leaves the longer-range issues of future direction and industry modification, considered necessary to encourage sustained improvement and integration of Blockchain technology into the industry, untouched.
Additionally, this paper also considered the connections between major individual scholars, research organizations advancing the study of this area, and research origin countries. The most significant individual researcher is QUEIROZ MM, who published five papers on Blockchain, which represent 4.2% of the 119 publications on Blockchain adoption. The key research organizations are “STATE UNIVERSITY SYSTEM OF FLORIDA” and “UNIVERSITY OF NORTH CAROLINA,” who are the top two contributors with only five articles, which shows this field of research still demands more assistance from research organizations.
With relation to industry, the supply chain is the most discussed industry for Blockchain adoption with 8 of the 30 Blockchain adoption studies addressing the adoption of Blockchain for the supply chain industry. Surprisingly, adopting Blockchain for software development was not given much attention in the studies we assessed. Additionally, Malaysia is the country that appeared most often with regard to Blockchain adoption, with 7 of the 30 Blockchain adoption studies being about adopting Blockchain in Malaysia. There is a clear contradiction in Malaysia between Blockchain adoption in many industries that are still in an early stage and have not gained traction, as mentioned in [14], and Blockchain adoption as a research topic that has already gained a lot of attention on Malaysia. Blockchain adoption has not gained much traction yet because the government has not made much effort towards it [14], or because Blockchain adoption knowledge has not yet been appropriately exposed to the public, particularly to the industrial community [94].
This study presents the 18 most used adoption factors with regard to Blockchain adoption; the intention was to identify the most used factor in 24 studies. These 18 factors are discussed in detail in this section.
5.1. Relative Advantage
The term “relative advantage” refers to “the degree to which an invention is judged to be superior to the concept it replaces” [36]. The relative advantage enhances the likelihood of adopting innovative technology [95]. In comparison to other technologies, Blockchain enables the highest degree of traceability and provenance through the use of trustworthy data [60].
5.2. Security
Security is described as “the capacity to safeguard stakeholders’ information and transaction data throughout transmission” [96]. Through distinctive characteristics, such as a secured database [97] and a privacy-preserving architecture, Blockchain technology enables a high degree of IS [98] and enables users to conduct transactions anonymously. Information security threats are cited in the literature as a factor influencing the adoption of technology [51,99].
5.3. Compatibility
Compatibility describes “the degree to which an innovation is judged to be compatible with potential adopters’ existing values, prior experiences, and requirements” [36]. Blockchain systems are built on a proprietary distributed ledger technology that comes with a variety of governance models [100]. When choosing a distributed ledger technology for Blockchain deployment, businesses should ensure that it is compatible with the many financial services and products provided and that it meets regulatory criteria. The evolution of governance structures is challenging, since several Blockchain apps are running on a range of several platforms. Additionally, there are other aspects and protocols for public and private Blockchains, each of which may be used for a variety of purposes [101].
5.4. Complexity
Complexity refers to “the perceived difficulty of learning to use and understand a new system or technology” [102]. The major sources of complexity in Blockchain applications are scalability [103], selfish mining [104], and lack of computing power [105]. Scalability refers to the phenomenon where a company that adopts an innovation expects their affiliates to possess a similar innovation process to employ the innovation at an inter-organizational level.
5.5. Organisational Readiness
Organizational readiness assesses a manager’s opinion of his company’s capability of embracing technology based on a variety of variables, including awareness, resources, commitment, and governance. This criterion is mostly concerned with financial stability [106].
5.6. Top Management Support
Authors in [107] define top management support as the extent to which top management recognizes the strategic value of information systems and participates in information system operations [108]. Support from senior management creates a compelling vision that enables a business to overcome any obstacle and to foster an atmosphere of dedication and creativity [60].
5.7. Perceived Usefulness
TAM postulates a relationship between the notions of perceived utility and technological adoption. Perceived ease of use has a positive influence on perceived utility since technologies that require less effort might be more beneficial. Numerous studies have shown perceived utility to be a significant predictor of technology adoption [109].
5.8. Perceived Ease of Use
The term “perceived ease of use” refers to the extent to which individuals think that utilizing an innovative technology will be effortless. PEoU is a major structural element in the TAM model. This element has a direct influence on PU and attitude in two ways. The TAM hypothesis has been validated and applied in many research projects to predict customer behavior when it comes to new technologies [109]. PEoU refers to the probability that a user expects the target system to be effort-free. In this context, PEoU refers to the degree to which a user anticipates and feels that utilizing a service or technological system will be effortless [109].
5.9. Competitive Pressure
Competitive pressure is a term that refers to the level to which a business considers pressure from competitors within its business [110]. Supply chains may use Blockchain technology to develop a variety of sharing applications, including peer-to-peer, automated payment methods; foreign exchange platforms; digital rights management; and cultural heritage management. Many businesses would like to reap these benefits in today’s ever-increasingly competitive market. By implementing information systems, firms may be able to modify the laws of competition and exploit novel methods of outperforming competitors, ultimately altering the competitive structure of the industry [111].
5.10. Performance Expectancy
Performance expectation is a theoretical concept developed from UTAUT that refers to the extent to which the adoption of a technology enables actors to perform daily tasks more efficiently. According to [112], PE is the strongest predictor of the desire to employ a certain technology. Blockchain can increase efficiency and effectiveness in the long run, hence affecting this latter component [113].
5.11. Effort Expectancy
In the UTAUT, effort expectancy (EE) refers to the level of ease involved in the usage of information systems [112]. It denotes the essential commitment that players, by definition, must display during any learning process connected with the adoption of innovative technology. The literature indicates that a user’s desire to embrace new technology will likely grow if they believe that integrating this tool into their regular activities will not demand excessive work [114].
5.12. Social Influence
The term “social influence” refers to a person’s norms, roles, affiliations, and values, which affect how they perceive what they will do [115]. The social influence component has been included in the most successful online services, allowing the consumer to connect with the platform at the appropriate moment to gain sufficient experience without jeopardizing his or her loyalty to the business. Additionally, social influence is a distinct construct since it affects the level of confidence in the technology. These encounters and communication contexts prompt the consumer to investigate, assess the degree of risk, and develop trust to determine whether or not to utilize the service [115]. The estimated impact of social influence on Blockchain technology will provide a better awareness of client perceptions of this innovative technology and the anticipated benefits of adoption.
5.13. Facilitating Conditions
Facilitating conditions refer to an employee’s perception of an organization’s technological infrastructure that supports system utilization. Additionally, condition facilitation refers to an understanding of the tools accessible to organizations to support Blockchain adoption. In other words, if consumers perceive a suitable amount of technological, organizational, network, and people support when utilizing Blockchain, they are more likely to have an uncomplicated and enjoyable experience with the technology and, hence, to be more engaged with it. Indeed, the Blockchain maintains a copy of each transaction, supporting the system and streamlining transaction monitoring for all participants.
5.14. Attitude
The term “attitude” refers to a user’s favorable or negative thoughts about a new technological advancement [116]. The notion of reasoned action led researchers to discover real behavior, which they defined as a user belief system, which was in turn defined as an attitude to utilize and study things such as technological systems. Individuals examine their attitudes towards each alternative in a situation when generating behavioral intentions, and it appears that the attitude-comparable choice procedure does not reveal the formulation of an individual’s estimations of whether they should conduct many actions [117].
5.15. Intention
Intention is a term that relates to the user’s anticipated possibility or probability of engaging in a specific action; in this example, experiencing innovative technology. Intention aids in the early phases of the application development life cycle by identifying well-formed measurements of user acceptability. Additionally, it assists clients in accepting beneficial technologies or rejecting ineffective ones, hence reducing the danger of supplying ineffective technologies before their rejection [116]. Intention is defined as the capacity of a user’s subjective reasoning to cause an application to behave in a particular way. The motivation for a user to perform and utilize a technological system is the source of his/her belief in purposeful conduct.
5.16. Trust
Trust is a term that relates to a customer’s sense of comfort, confidence, and security while interacting with technology [118]. The relationship between the client and the vendor is defined by trust. Trust becomes critical to maintaining an active and sustained communication channel and maintaining confidence in a commercial partner. It is a characteristic of trustworthy partnerships that can help mitigate risk. Trust is defined as the client’s attitude toward the service provider; similarly, protection against negative acts that may be anticipated in advance is defined as providing additional protection and monitoring for customer actions to improve their trust [119]. When confidence erodes, customers become less willing to take risks, and the likelihood of disloyalty increases. In cases where one must take a risk and cannot control the outcome, trust is the only option. In the case of Blockchain, the risk likelihood should be minimal from the customer’s perspective, while trust should be high.
5.17. Regulatory Support
Regulatory framework and government assistance refer to regulatory frameworks established by the government to oversee and guarantee that both technology service providers and consumers adhere to their commitments and prevent infractions. Government regulation and legislation are critical for e-commerce and service quality monitoring, as well as for authorizing and deploying new technologies within a nation’s rule of law [120]. These statutes are employed to guarantee that all processes run smoothly and fairly. Similarly, when it comes to client behavior towards Blockchain technology and cryptocurrencies, the same holds true. Regulation is required to minimize or mitigate any uncertainty that emerges. Government rules and directives may affect customers’ willingness to trust technology and secure its use. Nevertheless, there are other obstacles to the worldwide expansion of cryptocurrencies, including lax government regulations [121].
5.18. Behavioural Expectation
Previously published UTAUT research has indicated that the behavioral intention construct affects the behavioral expectation construct [122]. In this perspective, [112] argues that, “The motivational drive to perform a target behavior stems from an individual’s internal evaluation of the behavior”. Therefore, the behavioral purpose of an individual is related to his or her internal appraisal. Thus, behavioral intention precedes Behavioral Expectation. That is, “Behavioral expectation, therefore, reflects the strength of the focal behavioral intention over other (competing) behavioral intentions” [112].
Blockchain not only refers to the better flow of the information superhighway but also to the workforce and assets of susceptible organizations. Potential Blockchain methods can be lethal to operational controls, financial information, and the workforce associated with the organizations. The benefits of these methods can be maximized by organizational arrangements and support for organizational Blockchain. Additionally, with this sensitive issue under investigation, an organization needs to focus on strategic and acceptable Blockchain methods within the organization. Fear of losing critical organizational transactions, due to complex or unrealistic organizational patterns, can be dealt with by involving the end-users of computing and network facilities (employees) in decisive stages of Blockchain adoption. It is time to focus upon shared visions/goals in dealing with Blockchain issues at the organizational level.
6. Conceptual Framework
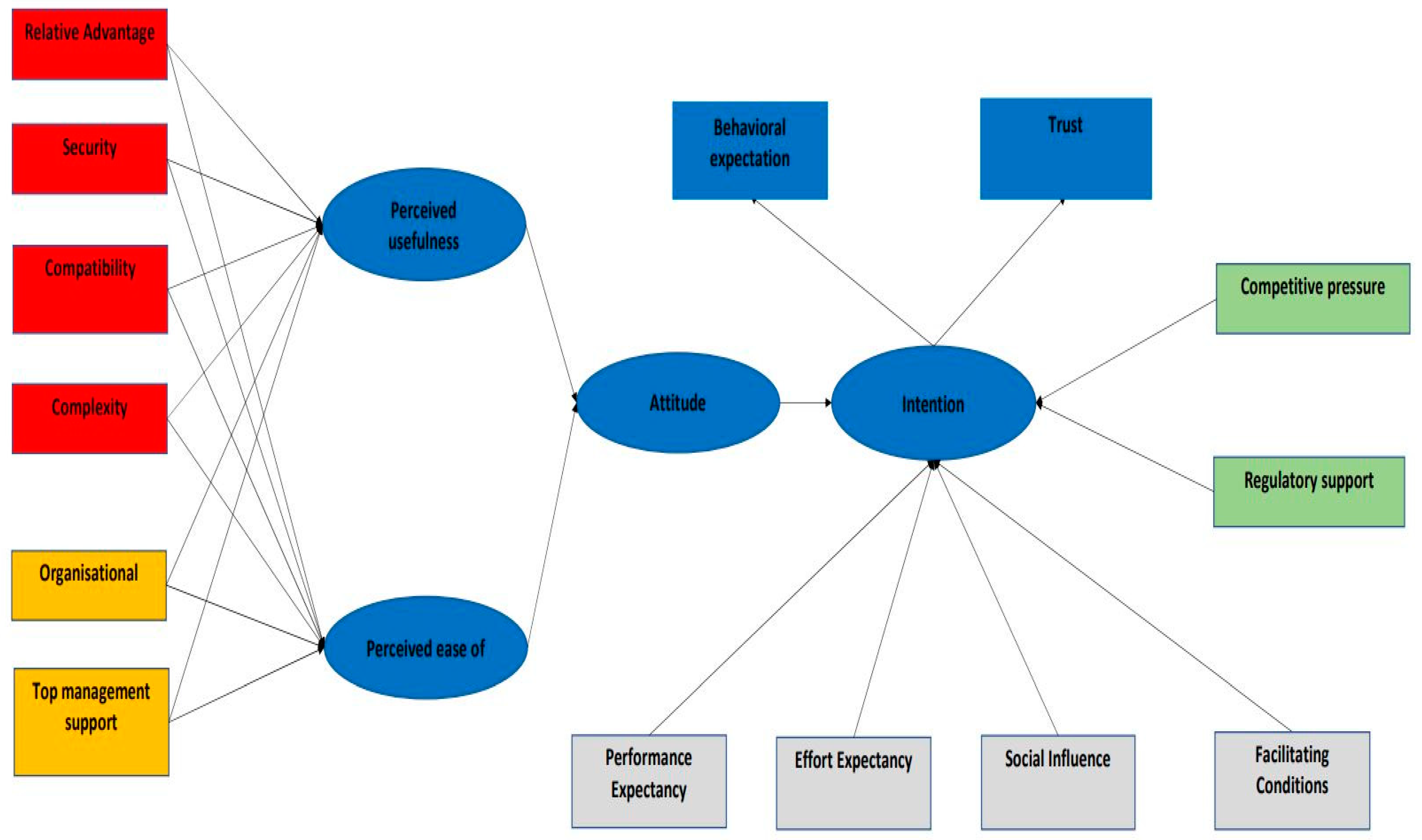
The overview of results serves as the foundation for the conceptual framework. This study established a recommended conceptual framework for the implementation of Blockchain technology in the software development sector, as represented in Figure 7. The proposed conceptual framework comprises the top 18 most used adoption factors for Blockchain adoption. While some of the previous frameworks focused only on one of the adoption theories, such as TAM [71,72,74,78,79,88] or TOE [31,65,76,82,85,91,92] the proposed framework is a unique endeavor used to integrate factors from different theories like TAM, UTAUT, and TOE, based on their most used factors, to construct a sustainable framework for adopting Blockchain technology in the software development industry.
The top technological factors—relative advantage, security, compatibility, and complexity—and the top organizational factors—organizational readiness and top management support—incorporate perceived usefulness and perceived ease of use from TAM, and both have a relationship to attitude, as TAM theory suggests. In addition, the top environmental factors—competitive pressure and regulatory support—have a direct relationship to intention as the top factors from UTAUT. Performance expectancy, effort expectancy, social influence and facilitating conditions have a direct relationship to intention as well. Simultaneously, as both TRA and TPB direct the relationship from attitude factor to intention factor and behavior, this framework directs the relationship from attitude factor to intention and replaces the behavior factor with behavioral expectation as a valid measurement, as it appears in the top 18 factors. The last of the top 18 factors is trust, which, as illustrated in Figure 12, has been chosen as the second measurement for the intention factor.
Figure 12.
The framework for Blockchain adoption in this study.
In summary, the proposed framework takes advantage of the most famous adoption theories, TAM, UTAUT, TRA, TPB, and TOE. This is because the most used adoption factors are also the most sustainable for constructing a Blockchain adoption framework, and, as a result, the success of Blockchain adoption is dependent on these factors.
7. Conclusions
Summing up, the literature analysis we conducted allows the objectives of this study to be achieved by combining a systematic literature review and Bibliometric analysis. First, the map of existing knowledge of Blockchain adoption was extracted and combined with technology acceptance models and theories focusing on technology, which have been applied in numerous studies. VOSviewer was used to visualize related publications recorded in the Scopus and Web of Science databases up to 4 July 2021. The findings of the Bibliometric analysis showed that the first publication for Blockchain adoption was in 2015, and in 2016, only one study was published. In 2020, a drastic increase occurred, with the number of publications rising from 29 in 2019 to 77. Therefore, it is expected to drastically increase over the next decade as well. The keyword frequency analysis indicated that “user acceptance”, “supply chain management”, ”Bitcoin”, ”Security”, and “Smart contract” appear as mainstream study themes in this field and have lately fascinated academics.
Additionally, at the stage of full-text reading of the selected 30 papers, this study revealed that Malaysia is the country most attracted to Blockchain adoption, with 7 studies out of the 30 selected studies coming from it, and that the supply chain industry is the industry most attracted to Blockchain adoption, with nine studies. Surprisingly, the adoption of Blockchain for the software development industry has not been given any attention yet. In addition, our study shows that TAM is the most used theory, with 13 studies out of 30 focusing on it, and the maximum number of factors in one model was 17 [85].
Furthermore, this research was conducted with the aim of proposing a sustainable adoption framework for adopting Blockchain technology for the software development industry in Malaysia. Intention, perceived usefulness, perceived ease of use, trust, security, performance expectancy, social influence, facilitating conditions, competitive pressure, attitude, relative advantage, compatibility, complexity, top management support, effort expectancy, organizational, readiness, regulatory support, and behavioral expectation were identified as the top 18 factors used, based on the selected 30 studies. They were organized based on the five best-known theories, TAM, UTAUT, TRA, TPB, and TOE, to construct our proposed framework for the sustainable adoption of Blockchain in the Malaysian software development industry.
This study serves as a basis for future theoretical studies, including those related to Blockchain adoption, as this study utilized the TAM, UTAUT, TRA, TPB, and TOE theories. Using only one theory, or just combining two of them, did not seem to be sufficient to achieve sustainable Blockchain adoption. Thus, the existing theoretical frameworks were modified to create this research framework, which should then be empirically evaluated in future work. The framework developed in this study will be useful when designing future studies to boost Blockchain adoption in other areas, such as logistics and distribution, public healthcare, media, finance, and public sectors, and it requires effective infrastructure to drive innovation.
There are several limitations to our study concerning the research content and methodology. The Bibliometric analysis in this study was based on an article found on the Web of Science database since VOSviewer can only use one database. PRISMA guidelines were not completely followed as no attention was paid to meta-analyses. Consequently, future works should consider meta-analyses to support the analysis in their studies. In addition, studies that are complementary with each other may be called for in the future. Next, the survey should also be taken to validate the outcome of this study. However, to determine the causal relationship between the variables more accurately, a longitudinal study across different time points would be a better choice. Future studies should be conducted through time-dependent data collection and analysis to determine the causal relationship between variables in a more accurate manner.
Author Contributions
Conceptualization, A.A.-A. and P.D.D.D.; methodology, S.B.B.; validation, A.M., A.O.B. and A.R.G.; formal analysis, L.F.C.; investigation, A.A.-A. and R.F.A.; resources, L.F.C.; data curation, R.F.A.; writing—original draft preparation, A.A.-A. and A.M.; writing—review and editing, P.D.D.D. and S.B.B.; visualization, A.O.B. and A.R.G.; supervision, P.D.D.D. and S.B.B.; project administration, A.A.-A.; funding acquisition, L.F.C. All authors have read and agreed to the published version of the manuscript.
Funding
This research/paper was fully supported by Universiti Teknologi PETRONAS under the Yayasan Universiti Teknologi PETRONAS (YUTP) Fundamental Research Grant Scheme (YUTP-FRG/015LC0297).
Institutional Review Board Statement
Not applicable.
Informed Consent Statement
Not applicable.
Data Availability Statement
Available on request.
Acknowledgments
This research/paper was fully supported by Universiti Teknologi PETRONAS under the Yayasan Universiti Teknologi PETRONAS (YUTP) Fundamental Research Grant Scheme (YUTP-FRG/015LC0297).
Conflicts of Interest
The authors declare no conflict of interest.
References
- Nakamoto, S.; Bitcoin, A. A Peer to Peer Electronic Cash System. 2009. Available online: https//bitcoin.org/bitcoin.pdf (accessed on 17 January 2022).
- Routray, J.K. Blockchain: How it is changing digital marketing? Splint Int. J. Prof. 2020, 7, 55–64. [Google Scholar]
- Casino, F.; Dasaklis, T.K.; Patsakis, C. A systematic literature review of blockchain-based applications: Current status, classification and open issues. Telemat. Inform. 2019, 36, 55–81. [Google Scholar] [CrossRef]
- Gandal, N.; Hamrick, J.T.; Moore, T.; Oberman, T. Price manipulation in the Bitcoin ecosystem. J. Monet. Econ. 2018, 95, 86–96. [Google Scholar] [CrossRef]
- Tschorsch, F.; Scheuermann, B. Bitcoin and beyond: A technical survey on decentralized digital currencies. IEEE Commun. Surv. Tutor. 2016, 18, 2084–2123. [Google Scholar] [CrossRef]
- Sarra, C. Lost in Translation: Dogmatic, Methodological and Philosophical Issues of Contractual Automation. In A Contemporary Anthology of Law; Atiner: Athens, Greece, 2022. [Google Scholar]
- Zhao, J.L.; Fan, S.; Yan, J. Overview of business innovations and research opportunities in blockchain and introduction to the special issue. Financ. Innov. 2016, 2, 28. [Google Scholar] [CrossRef] [Green Version]
- Nandakumar, K.; Ratha, N.; Pankanti, S.; Pentland, A.; Herlihy, M. Blockchain: From Technology to Marketplaces. Computer 2020, 53, 14–18. [Google Scholar] [CrossRef]
- Christidis, K.; Devetsikiotis, M. Blockchains and smart contracts for the internet of things. IEEE Access 2016, 4, 2292–2303. [Google Scholar] [CrossRef]
- Tarhini, A.; El-Masri, M.; Ali, M.; Serrano, A. Extending the UTAUT model to understand the customers’ acceptance and use of internet banking in Lebanon: A structural equation modeling approach. Inf. Technol. People 2016, 29, 830–849. [Google Scholar] [CrossRef] [Green Version]
- Bayram, E.; Dougan, B.; Tunali, V. Bibliometric Analysis of the Tertiary Study on Agile Software Development using Social Network Analysis. In Proceedings of the 2020 Innovations in Intelligent Systems and Applications Conference (ASYU), Istanbul, Turkey, 15–17 October 2020; pp. 1–4. [Google Scholar]
- Bayram, E.; Dougan, B.; Tunali, V. A Tertiary Study and Social Network Analysis on Agile Software Development Methodology. Int. J. Adv. Eng. Pure Sci. 2022, 33, 35–46. [Google Scholar] [CrossRef]
- Ammar, A.-A.; Dominic, P.D.D.; Basri, S.; Al-Tashi, Q.; Muneer, A.; Ghaleb, E.A.A. Software Process Improvement During the Last Decade: A Theoretical Mapping and Future Avenues. In Proceedings of the 2021 International Congress of Advanced Technology and Engineering (ICOTEN), Online, 4–5 July 2021; pp. 1–5. [Google Scholar]
- Nazim, N.F.; Razis, N.M.; Hatta, M.F.M. Behavioural intention to adopt blockchain technology among bankers in islamic financial system: Perspectives in Malaysia. Rom. J. Inf. Technol. Autom. Control 2021, 31, 11–28. [Google Scholar] [CrossRef]
- Bigi, M.; Greenan, N.; Hamon-Cholet, S.; Lanfranchi, J. The human sustainability of ICT and management changes: Evidence for the French public and private sectors. Sustainability 2018, 10, 3570. [Google Scholar] [CrossRef] [Green Version]
- Ahmed, F.; Qin, Y.J.; Martinez, L. Sustainable change management through employee readiness: Decision support system adoption in technology-intensive British e-businesses. Sustainability 2019, 11, 2998. [Google Scholar] [CrossRef] [Green Version]
- Ur Rahman, R.; Ali Shah, S.M.; El-Gohary, H.; Abbas, M.; Haider Khalil, S.; Al Altheeb, S.; Sultan, F. Social media adoption and financial sustainability: Learned lessons from developing countries. Sustainability 2020, 12, 10616. [Google Scholar] [CrossRef]
- Tenakwah, E.; Tenakwah, E.J.; Amponsah, M.; Eyaa, S.; Boateng, E.; Okhawere, N. Adoption of Sustainable Technologies During Crisis: Examining employees’ perception and readiness across cultures. Sustainability 2022, 14, 4605. [Google Scholar] [CrossRef]
- Paradza, D.; Daramola, O. Business Intelligence and Business Value in Organisations: A Systematic Literature Review. Sustainability 2021, 13, 11382. [Google Scholar] [CrossRef]
- Chauhan, V.; Yadav, R.; Choudhary, V. Analyzing the impact of consumer innovativeness and perceived risk in internet banking adoption: A study of Indian consumers. Int. J. Bank Mark. 2019, 37, 323–339. [Google Scholar] [CrossRef]
- Crosby, M.; Pattanayak, P.; Verma, S.; Kalyanaraman, V. Blockchain technology: Beyond bitcoin. Appl. Innov. 2016, 2, 71. [Google Scholar]
- Neisse, R.; Steri, G.; Nai-Fovino, I. A blockchain-based approach for data accountability and provenance tracking. In Proceedings of the 12th International Conference on Availability, Reliability and Security, Reggio Calabria, Italy, 29 August–1 September 2017; pp. 1–10. [Google Scholar]
- White, G.R.T. Future applications of blockchain in business and management: A Delphi study. Strateg. Chang. 2017, 26, 439–451. [Google Scholar] [CrossRef]
- Hölbl, M.; Kompara, M.; Kamišalić, A.; Nemec Zlatolas, L. A systematic review of the use of blockchain in healthcare. Symmetry 2018, 10, 470. [Google Scholar] [CrossRef] [Green Version]
- Akbar, N.A.; Muneer, A.; ElHakim, N.; Fati, S.M. Distributed Hybrid Double-Spending Attack Prevention Mechanism for Proof-of-Work and Proof-of-Stake Blockchain Consensuses. Future Internet 2021, 13, 285. [Google Scholar] [CrossRef]
- Vafiadis, N.V.; Taefi, T.T. Differentiating blockchain technology to optimize the processes quality in industry 4.0. In Proceedings of the 2019 IEEE 5th World Forum on Internet of Things (WF-IoT), Limerick, Ireland, 15–18 April 2019; pp. 864–869. [Google Scholar]
- Zheng, Z.; Xie, S.; Dai, H.-N.; Chen, X.; Wang, H. Blockchain challenges and opportunities: A survey. Int. J. Web Grid Serv. 2018, 14, 352–375. [Google Scholar] [CrossRef]
- Hewa, T.; Ylianttila, M.; Liyanage, M. Survey on blockchain based smart contracts: Applications, opportunities and challenges. J. Netw. Comput. Appl. 2021, 177, 102857. [Google Scholar] [CrossRef]
- AL-Ashmori, A.; Basri, S.; Dominic, P.D.D.; Muneer, A.; Al-Tashi, Q.; Al-Ashmori, Y. Blockchain-Oriented Software Development Issues: A Literature Review. Proc. Comput. Methods Syst. Softw. 2021, 232, 48–57. [Google Scholar]
- Almekhlafi, S.; Al-Shaibany, N. The literature review of blockchain adoption. Asian J. Res. Comput. Sci. 2021, 7, 29–50. [Google Scholar] [CrossRef]
- Clohessy, T.; Acton, T. Investigating the influence of organizational factors on blockchain adoption: An innovation theory perspective. Ind. Manag. Data Syst. 2019, 119, 35. [Google Scholar] [CrossRef]
- Colomo-Palacios, R.; Sánchez-Gordón, M.; Arias-Aranda, D. A critical review on blockchain assessment initiatives: A technology evolution viewpoint. J. Softw. Evol. Process 2020, 32, e2272. [Google Scholar] [CrossRef]
- Mohammed, A.; Potdar, V.; Yang, L. Key factors affecting blockchain adoption in organizations. In Proceedings of the International Conference on Big Data and Security, Nanjing, China, 20–22 December 2019; pp. 455–467. [Google Scholar]
- Ali, R.F.; Muneer, A.; Dominic, P.D.D.; Taib, S.M. Hyperledger Fabric Framework with 5G Network for Blockchain-based Security of IoT Smart Home Applications. In Proceedings of the 2021 International Conference on Decision Aid Sciences and Application (DASA), Online, 7–8 December 2021; pp. 1109–1114. [Google Scholar]
- Lai, P.C. Design and Security impact on consumers’ intention to use single platform E-payment. Interdiscip. Inf. Sci. 2016, 22, 111–122. [Google Scholar] [CrossRef] [Green Version]
- Everett, M. (Ed.) Diffusion of Innovations, 4th ed.; Free Press: New York, NY, USA, 1995. [Google Scholar]
- Charles, L.; Colby, A. (Eds.) Techno-Ready Marketing: How and Why Customers Adopt Technology; Free Press: New York, NY, USA, 2001. [Google Scholar]
- Ajzen, I. The theory of planned behavior. Organ. Behav. Hum. Decis. Process. 1991, 50, 179–211. [Google Scholar] [CrossRef]
- Fishbein, M.; Ajzen, I. Belief, attitude, intention, and behavior: An introduction to theory and research. Philos. Rhetor. 1977, 10, 244–245. [Google Scholar]
- Shih, Y.-Y.; Fang, K. The use of a decomposed theory of planned behavior to study Internet banking in Taiwan. Internet Res. 2004, 14, 213–223. [Google Scholar] [CrossRef] [Green Version]
- Goodhue, D.L.; Thompson, R.L. Task-technology fit and individual performance. MIS Q. 1995, 19, 213–236. [Google Scholar] [CrossRef]
- Albaom, M.A.; Sidi1, F.; Jabar, M.A.; Abdullah, R.; Ishak, I.; Yunikawati, N.A.; Priambodo, M.P.; Husen, J.H.; Issac, O.; Al-Harasi, A.H.; et al. The Impact of Tourist’s Intention to Use Web 3.0: A Conceptual Integrate, d Model Based on Tam & Dmism Faculty of Business and Management, Universiti Teknologi MARA (UITM) Malaysia. J. Theor. Appl. Inf. Technol. 2021, 31, 24. [Google Scholar]
- Alzubi, M.M.; Al-Dubai, M.M.; Farea, M.M. Using the technology acceptance model in understanding citizens’ behavioural intention to use m-marketing among Jordanian citizen. J. Bus. Retail Manag. Res. 2018, 12, 12. [Google Scholar] [CrossRef] [Green Version]
- Samaradiwakara, G.; Gunawardena, C.G. Comparison of existing technology acceptance theories and models to suggest a well improved theory/model. Int. Tech. Sci. J. 2014, 1, 21–36. [Google Scholar]
- Venkatesh, V. Determinants of perceived ease of use: Integrating control, intrinsic motivation, and emotion into the technology acceptance model. Inf. Syst. Res. 2000, 11, 342–365. [Google Scholar] [CrossRef] [Green Version]
- Pan, Y.; Froese, F.; Liu, N.; Hu, Y.; Ye, M. The adoption of artificial intelligence in employee recruitment: The influence of contextual factors. Int. J. Hum. Resour. Manag. 2022, 33, 1125–1147. [Google Scholar] [CrossRef]
- Wisdom, J.P.; Chor, K.H.B.; Hoagwood, K.E.; Horwitz, S.M. Innovation adoption: A review of theories and constructs. Adm. Policy Ment. Heal. Ment. Heal. Serv. Res. 2014, 41, 480–502. [Google Scholar] [CrossRef] [PubMed]
- Tornatzky, L.G.; Fleischer, M.; Chakrabarti, A.K. Processes of Technological Innovation; Lexington Books: Lanham, MD, USA, 1990. [Google Scholar]
- Dedrick, J.; West, J. Why firms adopt open source platforms: A grounded theory of innovation and standards adoption. In Proceedings of the Workshop on Standard Making: A critical Research Frontier for Information Systems, Seattle, WA, USA, 12–14 December 2003; pp. 236–257. Available online: https://www.researchgate.net/profile/Joel-West-2/publication/239184573_Why_firms_adopt_open_source_platforms_A_grounded_theory_of_innovation_and_standards_adoption/links/55d1f0a008ae3dc86a4f354e/Why-firms-adopt-open-source-platforms-A-grounded-theory-of-innovation-and-standards-adoption.pdfc (accessed on 17 January 2022).
- Liberati, A.; Altman, D.G.; Tetzlaff, J.; Mulrow, C.; Gøtzsche, P.C.; Ioannidis, J.P.A.; Clarke, M.; Devereaux, P.J.; Kleijnen, J.; Moher, D. The PRISMA statement for reporting systematic reviews and meta-analyses of studies that evaluate health care interventions: Explanation and elaboration. J. Clin. Epidemiol. 2009, 62, e1–e34. [Google Scholar] [CrossRef] [Green Version]
- Ali, R.F.; Dominic, P.D.D.; Ali, S.E.A.; Rehman, M.; Sohail, A. Information security behavior and information security policy compliance: A systematic literature review for identifying the transformation process from noncompliance to compliance. Appl. Sci. 2021, 11, 3383. [Google Scholar] [CrossRef]
- Pranckute, R. Web of Science (WoS) and Scopus: The titans of bibliographic information in today’s academic world. Publications 2021, 9, 12. [Google Scholar] [CrossRef]
- Zhu, J.; Liu, W. A tale of two databases: The use of Web of Science and Scopus in academic papers. Scientometrics 2020, 123, 321–335. [Google Scholar] [CrossRef] [Green Version]
- Li, K.; Rollins, J.; Yan, E. Web of Science use in published research and review papers 1997–2017: A selective, dynamic, cross-domain, content-based analysis. Scientometrics 2018, 115, 1–20. [Google Scholar] [CrossRef] [Green Version]
- Baas, J.; Schotten, M.; Plume, A.; Côté, G.; Karimi, R. Scopus as a curated, high-quality bibliometric data source for academic research in quantitative science studies. Quant. Sci. Stud. 2020, 1, 377–386. [Google Scholar] [CrossRef]
- Aghaei Chadegani, A.; Salehi, H.; Yunus, M.; Farhadi, H.; Fooladi, M.; Farhadi, M.; Ale Ebrahim, N. A comparison between two main academic literature collections: Web of Science and Scopus databases. Asian Soc. Sci. 2013, 9, 18–26. [Google Scholar] [CrossRef] [Green Version]
- Van Eck, N.; Waltman, L. Software survey: VOSviewer, a computer program for bibliometric mapping. Scientometrics 2010, 84, 523–538. [Google Scholar] [CrossRef] [Green Version]
- Francisco, K.; Swanson, D. The supply chain has no clothes: Technology adoption of blockchain for supply chain transparency. Logistics 2018, 2, 2. [Google Scholar] [CrossRef] [Green Version]
- Queiroz, M.M.; Wamba, S.F. Blockchain adoption challenges in supply chain: An empirical investigation of the main drivers in India and the USA. Int. J. Inf. Manag. 2019, 46, 70–82. [Google Scholar] [CrossRef]
- Wang, Y.; Han, J.H.; Beynon-Davies, P. Understanding blockchain technology for future supply chains: A systematic literature review and research agenda. Supply Chain Manag. Int. J. 2018, 24, 62–84. [Google Scholar] [CrossRef]
- Li, X.; Wang, C.A. The technology and economic determinants of cryptocurrency exchange rates: The case of Bitcoin. Decis. Support Syst. 2017, 95, 49–60. [Google Scholar] [CrossRef]
- Kamble, S.; Gunasekaran, A.; Arha, H. Understanding the Blockchain technology adoption in supply chains-Indian context. Int. J. Prod. Res. 2019, 57, 2009–2033. [Google Scholar] [CrossRef]
- Queiroz, M.M.; Telles, R.; Bonilla, S.H. Blockchain and supply chain management integration: A systematic review of the literature. Supply Chain Manag. Int. J. 2019, 25, 241–254. [Google Scholar] [CrossRef]
- Dobrovnik, M.; Herold, D.M.; Fürst, E.; Kummer, S. Blockchain for and in Logistics: What to Adopt and Where to Start. Logistics 2018, 2, 18. [Google Scholar] [CrossRef] [Green Version]
- Wong, L.-W.; Leong, L.-Y.; Hew, J.-J.; Tan, G.W.-H.; Ooi, K.-B. Time to seize the digital evolution: Adoption of blockchain in operations and supply chain management among Malaysian SMEs. Int. J. Inf. Manag. 2020, 52, 101997. [Google Scholar] [CrossRef]
- Alladi, T.; Chamola, V.; Parizi, R.M.; Choo, K.-K.R. Blockchain applications for industry 4.0 and industrial IoT: A review. IEEE Access 2019, 7, 176935–176951. [Google Scholar] [CrossRef]
- Angelis, J.; Da Silva, E.R. Blockchain adoption: A value driver perspective. Bus. Horiz. 2019, 62, 307–314. [Google Scholar] [CrossRef]
- Schuetz, S.; Venkatesh, V. Blockchain, adoption, and financial inclusion in India: Research opportunities. Int. J. Inf. Manag. 2020, 52, 101936. [Google Scholar] [CrossRef]
- Kamble, S.S.; Gunasekaran, A.; Kumar, V.; Belhadi, A.; Foropon, C. A machine learning based approach for predicting blockchain adoption in supply Chain. Technol. Forecast. Soc. Chang. 2021, 163, 120465. [Google Scholar] [CrossRef]
- Park, K.O. A study on sustainable usage intention of blockchain in the big data era: Logistics and supply chain management companies. Sustainability 2020, 12, 10670. [Google Scholar] [CrossRef]
- Albayati, H.; Kim, S.K.; Rho, J.J. Accepting financial transactions using blockchain technology and cryptocurrency: A customer perspective approach. Technol. Soc. 2020, 62, 101320. [Google Scholar] [CrossRef]
- Palos-Sanchez, P.; Saura, J.R.; Ayestaran, R. An exploratory approach to the adoption process of bitcoin by business executives. Mathematics 2021, 9, 355. [Google Scholar] [CrossRef]
- Ferri, L.; Spanò, R.; Ginesti, G.; Theodosopoulos, G. Ascertaining auditors’ intentions to use blockchain technology: Evidence from the Big 4 accountancy firms in Italy. Meditari Account. Res. 2020, 29, 1063–1087. [Google Scholar] [CrossRef]
- Shrestha, A.K.; Vassileva, J.; Joshi, S.; Just, J. Augmenting the technology acceptance model with trust model for the initial adoption of a blockchain-based system. PeerJ Comput. Sci. 2021, 7, e502. [Google Scholar] [CrossRef] [PubMed]
- Kabir, M.R. Behavioural intention to adopt blockchain for a transparent and effective taxing system. J. Glob. Oper. Strateg. Sourc. 2020, 14, 170–201. [Google Scholar] [CrossRef]
- Kulkarni, M.; Patil, K. Block chain technology adoption using toe framework. Int. J. Sci. Technol. Res. 2020, 9, 1109–1117. [Google Scholar]
- Queiroz, M.M.; Fosso Wamba, S.; De Bourmont, M.; Telles, R. Blockchain adoption in operations and supply chain management: Empirical evidence from an emerging economy. Int. J. Prod. Res. 2021, 59, 6087–6103. [Google Scholar] [CrossRef]
- Jain, G.; Singh, H.; Chaturvedi, K.R.; Rakesh, S. Blockchain in logistics industry: In fizz customer trust or not. J. Enterp. Inf. Manag. 2020, 33, 541–558. [Google Scholar] [CrossRef]
- Nuryyev, G.; Wang, Y.-P.; Achyldurdyyeva, J.; Jaw, B.-S.; Yeh, Y.-S.; Lin, H.-T.; Wu, L.-F. Blockchain technology adoption behavior and sustainability of the business in tourism and hospitality SMEs: An empirical study. Sustainability 2020, 12, 1256. [Google Scholar] [CrossRef]
- Ullah, N.; Mugahed Al-Rahmi, W.; Alzahrani, A.I.; Alfarraj, O.; Alblehai, F.M. Blockchain technology adoption in smart learning environments. Sustainability 2021, 13, 1801. [Google Scholar] [CrossRef]
- Alazab, M.; Alhyari, S.; Awajan, A.; Abdallah, A.B. Blockchain technology in supply chain management: An empirical study of the factors affecting user adoption/acceptance. Clust. Comput. 2021, 24, 83–101. [Google Scholar] [CrossRef]
- Gökalp, E.; Gökalp, M.O.; Çoban, S. Blockchain-based supply chain management: Understanding the determinants of adoption in the context of organizations. Inf. Syst. Manag. 2022, 39, 100–121. [Google Scholar] [CrossRef]
- Tran, L.T.T.; Nguyen, P.T.; Trong, L.; Tran, T.; Nguyen, P.T. Co-creating blockchain adoption: Theory, practice and impact on usage behavior. Asia Pac. J. Mark. Logist. 2020, 33, 1667–1684. [Google Scholar] [CrossRef]
- Lin, X.; Chang, S.-C.; Chou, T.-H.; Chen, S.-C.; Ruangkanjanases, A. Consumers’ intention to adopt blockchain food traceability technology towards organic food products. Int. J. Environ. Res. Public Health 2021, 18, 912. [Google Scholar] [CrossRef] [PubMed]
- Orji, I.J.; Kusi-Sarpong, S.; Huang, S.; Vazquez-Brust, D. Evaluating the factors that influence blockchain adoption in the freight logistics industry. Transp. Res. Part E Logist. Transp. Rev. 2020, 141, 102025. [Google Scholar] [CrossRef]
- Muhamad, W.N.W.; Razali, N.A.M.; Wook, M.; Ishak, K.K.; Zainudin, N.M.; Hasbullah, N.A.; Ramli, S. Evaluation of Blockchain-based Data Sharing Acceptance Among Intelligence Community. Evaluation 2020, 11, 159–174. [Google Scholar] [CrossRef]
- Khazaei, H. Integrating cognitive antecedents to UTAUT model to explain adoption of blockchain technology among Malaysian SMEs. JOIV Int. J. Inform. Vis. 2020, 4, 85–90. [Google Scholar] [CrossRef]
- Ullah, N.; Alnumay, W.S.; Al-Rahmi, W.M.; Alzahrani, A.I.; Al-Samarraie, H. Modeling cost saving and innovativeness for blockchain technology adoption by energy management. Energies 2020, 13, 4783. [Google Scholar] [CrossRef]
- Chillakuri, B.; Attili, V.S.P. Role of blockchain in HR’s response to new-normal. Int. J. Organ. Anal. 2021. ahead-of-print. [Google Scholar] [CrossRef]
- Razali, N.A.M.; Wan Muhamad, W.N.; Ishak, K.K.; Saad, N.J.A.M.; Wook, M.; Ramli, S. Secure Blockchain-Based Data-Sharing Model and Adoption among Intelligence Communities. IAENG Int. J. Comput. Sci. 2021, 48, 18–31. [Google Scholar]
- Badi, S.; Ochieng, E.; Nasaj, M.; Papadaki, M. Technological, organisational and environmental determinants of smart contracts adoption: UK construction sector viewpoint. Constr. Manag. Econ. 2021, 39, 36–54. [Google Scholar] [CrossRef]
- Fernando, Y.; Rozuar, N.H.M.; Mergeresa, F. The blockchain-enabled technology and carbon performance: Insights from early adopters. Technol. Soc. 2021, 64, 101507. [Google Scholar] [CrossRef]
- Wong, L.-W.; Tan, G.W.-H.; Lee, V.-H.; Ooi, K.-B.; Sohal, A. Unearthing the determinants of Blockchain adoption in supply chain management. Int. J. Prod. Res. 2020, 58, 2100–2123. [Google Scholar] [CrossRef] [Green Version]
- Blockchain Issues Need to Be Understood and Addressed|Business Weekly|Technology News|Business News|Cambridge and the East of England. Available online: https://www.businessweekly.co.uk/blog/business-weekly-guest-blog/blockchain-issues-need-be-understood-and-addressed (accessed on 17 January 2022).
- Gangwar, H.; Date, H.; Ramaswamy, R. Understanding determinants of cloud computing adoption using an integrated TAM-TOE model. J. Enterp. Inf. Manag. 2015, 28, 107–130. [Google Scholar] [CrossRef]
- Hua, Y.; Jiang, H.; Zhu, Y.; Feng, D.; Tian, L. SmartStore: A new metadata organization paradigm with semantic-awareness for next-generation file systems. In Proceedings of the Conference on High Performance Computing Networking, Storage and Analysis, Portland, OR, USA, 14–20 November 2009; pp. 1–12. [Google Scholar]
- Huckle, S.; Bhattacharya, R.; White, M.; Beloff, N. Internet of things, blockchain and shared economy applications. Procedia Comput. Sci. 2016, 98, 461–466. [Google Scholar] [CrossRef] [Green Version]
- Ouaddah, A.; Elkalam, A.A.; Ouahman, A.A. Towards a novel privacy-preserving access control model based on blockchain technology in IoT. In Europe and MENA Cooperation Advances in Information and Communication Technologies; Springer: Berlin/Heidelberg, Germany, 2017; pp. 523–533. [Google Scholar]
- Belkhamza, Z.; Wafa, S.A. The effect of perceived risk on the intention to use e-commerce: The case of Algeria. J. Internet Bank. Commer. 1970, 14, 1–10. [Google Scholar]
- Pazaitis, A.; De Filippi, P.; Kostakis, V. Blockchain and value systems in the sharing economy: The illustrative case of Backfeed. Technol. Forecast. Soc. Chang. 2017, 125, 105–115. [Google Scholar] [CrossRef]
- Mthethwa, S. The analysis of the blockchain technology and challenges. World Acad. Sci. Eng. Technol. Int. Sci. Index Comput. Inf. Eng. 2016, 10, 1937–1948. [Google Scholar]
- Sonnenwald, D.H.; Maglaughlin, K.L.; Whitton, M.C. Using innovation diffusion theory to guide collaboration technology evaluation: Work in progress. In Proceedings of the 10th IEEE International Workshop on Enabling Technologies: Infrastructure for Collaborative Enterprises, Washington, DC, USA, 20–22 June 2001; pp. 114–119. [Google Scholar]
- Eyal, I.; Gencer, A.E.; Sirer, E.G.; Van Renesse, R. Bitcoin-NG: A Scalable Blockchain Protocol. In Proceedings of the 13th USENIX Symposium on Networked Systems Design and Implementation (NSDI 16), Santa Clara, CA, USA, 2 February 2016; pp. 45–59. [Google Scholar]
- Khan, M.A.; Salah, K. IoT security: Review, blockchain solutions, and open challenges. Future Gener. Comput. Syst. 2018, 82, 395–411. [Google Scholar] [CrossRef]
- Bentov, I.; Gabizon, A.; Mizrahi, A. Cryptocurrencies without proof of work. In Proceedings of the International Conference on Financial Cryptography and Data Security, Christ Church, Barbados, 22–26 February 2016; pp. 142–157. [Google Scholar]
- Musawa, M.S.; Wahab, E. The adoption of electronic data interchange (EDI) technology by Nigerian SMEs: A conceptual framework. J. Bus. Manag. Econ. 2012, 3, 55–68. [Google Scholar]
- Raghunathan, B.; Raghunathan, T.S. Impact of top management support on IS planning. J. Inf. Syst. 1988, 2, 15–23. [Google Scholar]
- Ghaleb, E.A.A.; Dominic, P.D.D.; Fati, S.M.; Muneer, A.; Ali, R.F. The Assessment of Big Data Adoption Readiness with a Technology–Organization–Environment Framework: A Perspective towards Healthcare Employees. Sustainability 2021, 13, 8379. [Google Scholar] [CrossRef]
- Davis, F.D. Perceived Usefulness, Perceived Ease of Use, and User Acceptance of Information Technology. MIS Q. 1989, 13, 319–340. [Google Scholar] [CrossRef] [Green Version]
- Zhu, K.; Kraemer, K.L. Post-adoption variations in usage and value of e-business by organizations: Cross-country evidence from the retail industry. Inf. Syst. Res. 2005, 16, 61–84. [Google Scholar] [CrossRef] [Green Version]
- Porter, M.E.; Millar, V.E. How Information Gives You Competitive Advantage 1985. Available online: http://faculty.yu.edu.jo/iaad/Lists/Taught%20Courses/Attachments/5/Reading%205-How%20Information%20Gives%20You%20Comp-Fall2015.pdf (accessed on 17 January 2022).
- Venkatesh, V.; Thong, J.Y.L.; Xu, X. Consumer Acceptance and Use of Information Technology: Extending the Unified Theory of Acceptance and Use of Technology. MIS Q. 2012, 36, 157–178. [Google Scholar] [CrossRef] [Green Version]
- Schmitz, J.; Leoni, G. Accounting and auditing at the time of blockchain technology: A research agenda. Aust. Account. Rev. 2019, 29, 331–342. [Google Scholar] [CrossRef]
- Martins, C.; Oliveira, T.; Popovič, A. Understanding the Internet banking adoption: A unified theory of acceptance and use of technology and perceived risk application. Int. J. Inf. Manag. 2014, 34, 1–13. [Google Scholar] [CrossRef]
- Chaouali, W.; Yahia, I.B.; Souiden, N. The interplay of counter-conformity motivation, social influence, and trust in customers’ intention to adopt Internet banking services: The case of an emerging country. J. Retail. Consum. Serv. 2016, 28, 209–218. [Google Scholar] [CrossRef]
- Davis, F.D. A Technology Acceptance Model for Empirically Testing New End-User Information Systems: Theory and Results; Massachusetts Institute of Technology: Cambridge, MA, USA, 1985. [Google Scholar]
- Sheppard, B.H.; Hartwick, J.; Warshaw, P.R. The theory of reasoned action: A meta-analysis of past research with recommendations for modifications and future research. J. Consum. Res. 1988, 15, 325–343. [Google Scholar] [CrossRef]
- McCloskey, D.W. The Importance of Ease of Use, Usefulness, and Trust to Online Consumers: An Examination of the Technology Acceptance Model with Older Customers. In End-User Computing: Concepts, Methodologies, Tools, and Applications; IGI Global: Hershey, PA, USA, 2008; pp. 1620–1636. [Google Scholar]
- Mayer, R.C.; Davis, J.H.; Schoorman, F.D. An integrative model of organizational trust. Acad. Manag. Rev. 1995, 20, 709–734. [Google Scholar] [CrossRef]
- Peters, G.; Panayi, E.; Chapelle, A. Trends in cryptocurrencies and blockchain technologies: A monetary theory and regulation perspective. J. Financ. Perspect. 2015, 3, 30–31. [Google Scholar]
- Lu, Y. Blockchain: A survey on functions, applications and open issues. J. Ind. Integr. Manag. 2018, 3, 1850015. [Google Scholar] [CrossRef]
- Maruping, L.M.; Bala, H.; Venkatesh, V.; Brown, S.A. Going beyond intention: Integrating behavioral expectation into the unified theory of acceptance and use of technology. J. Assoc. Inf. Sci. Technol. 2017, 68, 623–637. [Google Scholar] [CrossRef]
Publisher’s Note: MDPI stays neutral with regard to jurisdictional claims in published maps and institutional affiliations. |
© 2022 by the authors. Licensee MDPI, Basel, Switzerland. This article is an open access article distributed under the terms and conditions of the Creative Commons Attribution (CC BY) license (https://creativecommons.org/licenses/by/4.0/).











