Steel Slag and Recycled Concrete Aggregates: Replacing Quarries to Supply Sustainable Materials for the Asphalt Paving Industry
Abstract
1. Introduction
2. Steel Slag Aggregates Applications in the Asphalt Paving Industry
2.1. Steel Slag Properties and Their Application in Road Pavements
2.1.1. Steel Slag Types and Main Properties
2.1.2. Characteristics of Steel Slag Aggregates Relevant for Road Pavements
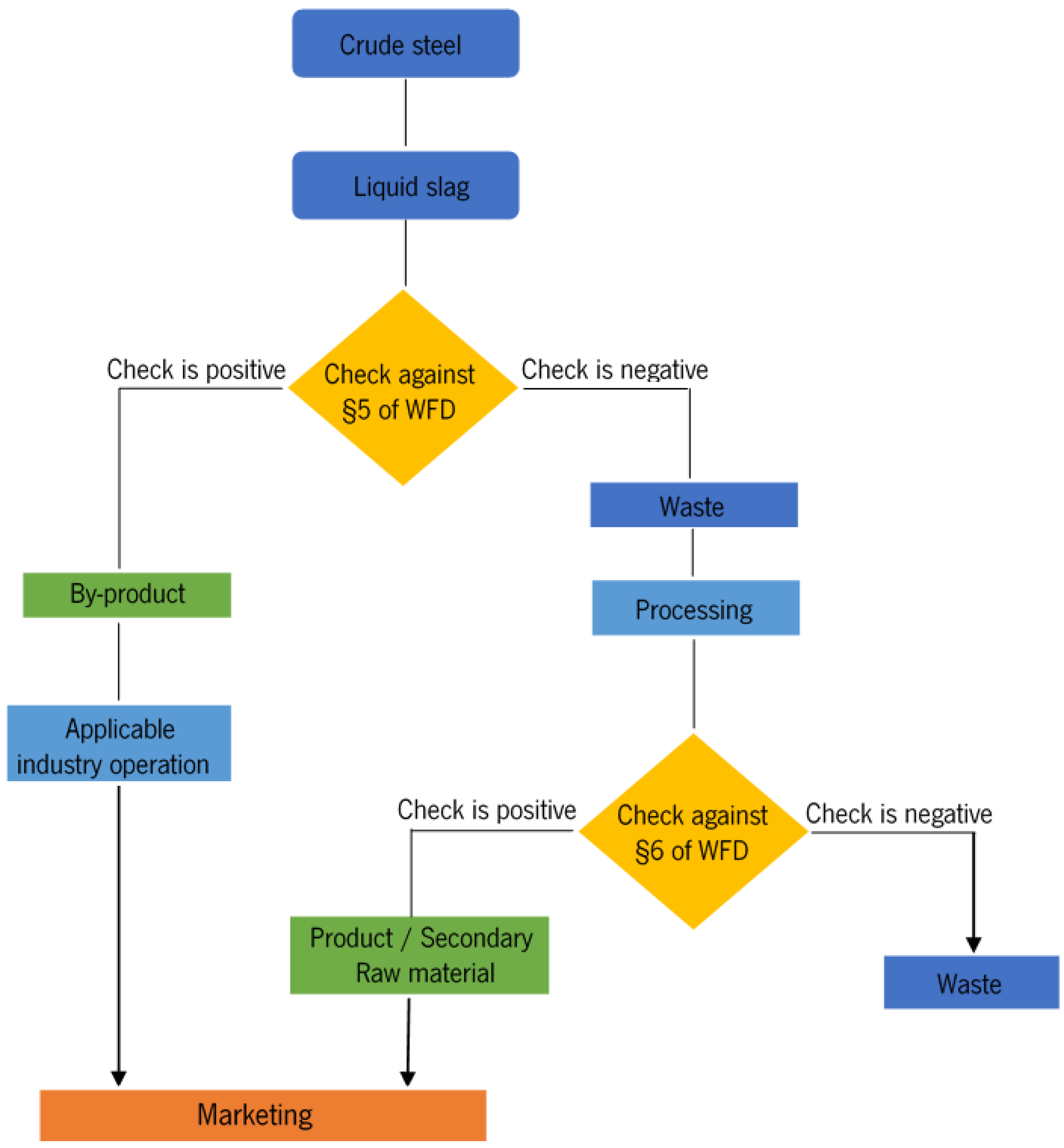
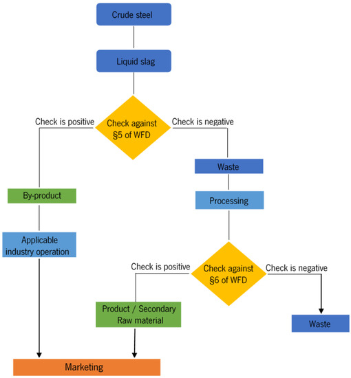
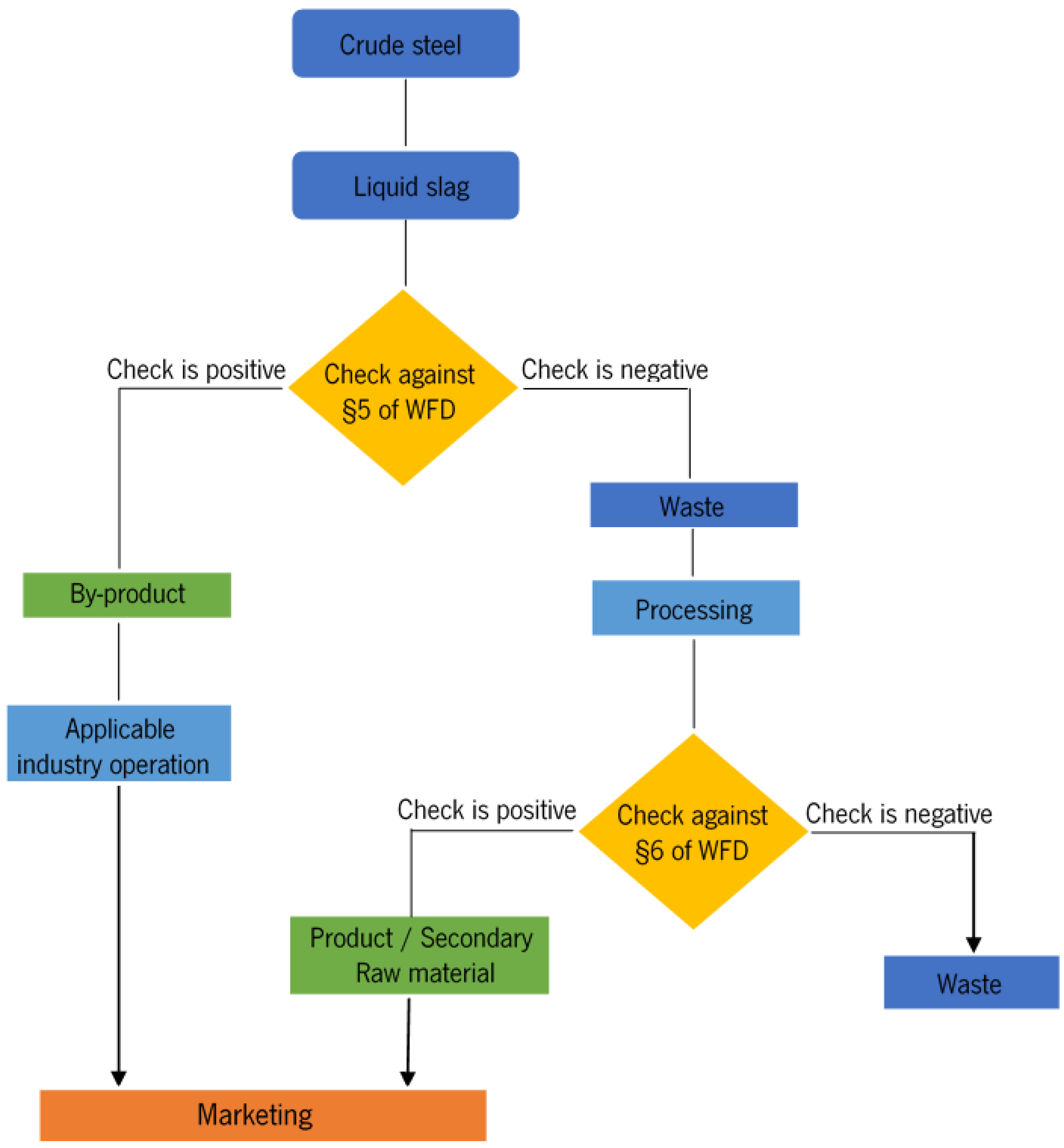
2.2. Legislation on the Use of Steel Slag
- (a)
- further use of SSA is certain;
- (b)
- SSA can be used directly without any further processing other than regular industrial practice;
- (c)
- SSA is produced as an integral part of a production process; and
- (d)
- further use of SSA is lawful, fulfilling all the requirements for its specific use without causing adverse environmental or human health impacts.
2.3. Environmental Evaluation of Steel Slag Aggregates
2.4. Case Studies of Steel Slag Aggregate Incorporation in Asphalt Mixtures or Road Pavements
2.4.1. Incorporation of Steel Slag Aggregate in Conventional HMA
2.4.2. Incorporation of Steel Slag Aggregate in WMA Mixtures
2.4.3. Evaluation of Different Incorporation Ratios of Steel Slag Aggregate
2.4.4. Combined Use of Steel Slag Aggregate with Other Waste or By-Products
2.4.5. Incorporation of Steel Slag Aggregate in Other Types of Asphalt Mixtures
3. Recycled Concrete Aggregates Applications in the Asphalt Paving Industry
3.1. Characteristics of Construction and Demolition Waste
- A heterogeneous constitution with fractions of several size gradings and levels of hazard;
- Scattered origins in terms of geography;
- Occasional or temporary production at each place of origin considering the construction works’ temporary nature.
3.2. Properties and Treatments of Recycled Concrete Aggregates Applied in Road Pavements
3.2.1. Properties of Recycled Concrete Aggregates Applied in Road Pavements
3.2.2. Treatments of Recycled Concrete Aggregates for Road Pavement Application
3.3. Legislation on the Use of Recycled Aggregates from CDW
- Improving the identification, separation of the origin, and collection of waste;
- The improvement of waste logistics;
- The advance in waste processing;
- Quality management;
- The appropriate policy and framework conditions.
3.4. Environmental Evaluation of Recycled Concrete Aggregates from CDW
- The aggregates production and transportation to the asphalt plant;
- The production at the asphalt plant;
- The asphalt mixture transportation to the construction site;
- The pavement construction.
3.5. Case studies of Recycled Concrete Aggregates Incorporation in Asphalt Mixtures or Road Pavements
3.5.1. Incorporation of Recycled Concrete Aggregate in Conventional HMA
- CDW is an essential source of waste in the EU and can be reused or recycled;
- Directive 2008/98/EC, from 2008, amended by Directive (UE) 2018/851, already indicated a target of 70% for the reuse of these materials by 2020;
- Recycling and reusing CDW saves natural resources and energy and can be cheaper than natural aggregates.
3.5.2. Incorporation of Recycled Concrete Aggregate in WMA Mixtures
3.5.3. Evaluation of Different Incorporation Ratios of Recycled Concrete Aggregate
3.5.4. Combined Use of Recycled Concrete Aggregate with Other Waste or By-Products
3.5.5. Incorporation of Recycled Concrete Aggregate in Other Types of Asphalt Mixtures
3.6. Case Studies of SSA and RCA Simultaneous Incorporation in Asphalt Mixtures
4. Conclusions
Author Contributions
Funding
Institutional Review Board Statement
Informed Consent Statement
Data Availability Statement
Acknowledgments
Conflicts of Interest
Abbreviations
| BF | Iron-making slag of Blast Furnace |
| BOF | Basic Oxygen Furnace |
| CDW | Construction Demolition Waste |
| CR | Crumb Rubber |
| CRMB | Crumb Rubber Modified Binder |
| DBM | Dense asphalt macadam |
| EAF | Slag and Electric Arc Furnace |
| EAM | Emulsified Asphalt Mixtures |
| EWC | European Waste Catalogue |
| FAM | Foamed Asphalt Mixtures |
| HMA | Hot Mix Asphalt |
| ITS | Indirect Tensile Strength |
| LD | Ladle Furnace |
| LCA | Life Cycle Assessment |
| LoW | List of Waste |
| NA | Natural Aggregates |
| OBC | Optimum Binder Content |
| PA | Porous Asphalt |
| PSV | Polishing Stone Value |
| RAP | Reclaimed Asphalt Pavement |
| RCA | Recycled Concrete Aggregate |
| SDA | Semi-Dense Asphalt mixtures |
| SEM | Scanning Electron Microscope |
| SMA | Stone Mastic Asphalt |
| SSA | Steel Slag Aggregate |
| VMA | Voids in Mineral Aggregate |
| WFD | Waste Framework Directive |
| WMA | Warm Mix Asphalt |
| ITSR | Wet/dry Indirect Tensile Strength Ratio |
| XRD | X-ray diffraction |
References
- European Commission. A New Circular Economy Action Plan for a Cleaner and More Competitive Europe; European Commission: Brussels, Belgium, 2020. [Google Scholar]
- Moura, C.; Nascimento, L.; Loureiro, C.; Rodrigues, M.; Oliveira, J.; Silva, H. Viability of Using High Amounts of Steel Slag Aggregates to Improve the Circularity and Performance of Asphalt Mixtures. Appl. Sci. 2022, 12, 490. [Google Scholar] [CrossRef]
- Choudhary, J.; Kumar, B.; Gupta, A. Utilization of solid waste materials as alternative fillers in asphalt mixes: A review. Constr. Build. Mater. 2020, 234, 117271. [Google Scholar] [CrossRef]
- Woszuk, A.; Bandura, L.; Franus, W. Fly ash as low cost and environmentally friendly filler and its effect on the properties of mix asphalt. J. Clean. Prod. 2019, 235, 493–502. [Google Scholar] [CrossRef]
- Plati, C. Sustainability factors in pavement materials, design, and preservation strategies: A literature review. Constr. Build. Mater. 2019, 211, 539–555. [Google Scholar] [CrossRef]
- Topini, D.; Toraldo, E.; Andena, L.; Mariani, E. Use of recycled fillers in bituminous mixtures for road pavements. Constr. Build. Mater. 2018, 159, 189–197. [Google Scholar] [CrossRef]
- Goli, A. The study of the feasibility of using recycled steel slag aggregate in hot mix asphalt. Case Stud. Constr. Mater. 2022, 16, e00861. [Google Scholar] [CrossRef]
- Zhao, X.; Sheng, Y.; Lv, H.; Jia, H.; Liu, Q.; Ji, X.; Xiong, R.; Meng, J. Laboratory investigation on road performances of asphalt mixtures using steel slag and granite as aggregate. Constr. Build. Mater. 2022, 315, 125655. [Google Scholar] [CrossRef]
- Purohit, S.; Panda, M.; Chattaraj, U. Use of Reclaimed Asphalt Pavement and Recycled Concrete Aggregate for Bituminous Paving Mixes: A Simple Approach. J. Mater. Civ. Eng. 2021, 33, 04020395. [Google Scholar] [CrossRef]
- Chen, W.; Wei, J.; Xu, X.; Zhang, X.; Han, W.; Yan, X.; Hu, G.; Lu, Z. Study on the optimum steel slag content of sma-13 asphalt mixes based on road performance. Coatings 2021, 11, 1436. [Google Scholar] [CrossRef]
- Jitsangiam, P.; Nusit, K.; Nikraz, H.; Leng, Z.; Prommarin, J.; Chindaprasirt, P. Dense-Graded Hot Mix Asphalt with 100% Recycled Concrete Aggregate Based on Thermal-Mechanical Surface Treatment. J. Mater. Civ. Eng. 2021, 33, 04021156. [Google Scholar] [CrossRef]
- Nwakaire, C.M.; Onn, C.C.; Yap, S.P.; Yuen, C.W.; Koting, S.; Mo, K.H.; Othman, F. The strength and environmental performance of asphalt mixtures with recycled concrete aggregates. Transp. Res. Part D Transp. Environ. 2021, 100, 103065. [Google Scholar] [CrossRef]
- Dhoble, Y.N.; Ahmed, S. Review on the innovative uses of steel slag for waste minimization. J. Mater. Cycles Waste Manag. 2018, 20, 1373–1382. [Google Scholar] [CrossRef]
- Ferreira, V.J.; Sáez-De-Guinoa Vilaplana, A.; García-Armingol, T.; Aranda-Usón, A.; Lausín-González, C.; López-Sabirón, A.M.; Ferreira, G. Evaluation of the steel slag incorporation as coarse aggregate for road construction: Technical requirements and environmental impact assessment. J. Clean. Prod. 2016, 130, 175–186. [Google Scholar] [CrossRef]
- Menegaki, M.; Damigos, D. A review on current situation and challenges of construction and demolition waste management. Curr. Opin. Green Sustain. Chem. 2018, 13, 8–15. [Google Scholar] [CrossRef]
- Fatemi, S.; Imaninasab, R. Performance evaluation of recycled asphalt mixtures by construction and demolition waste materials. Constr. Build. Mater. 2016, 120, 450–456. [Google Scholar] [CrossRef]
- Sánchez-Cotte, E.H.; Pacheco-Bustos, C.A.; Fonseca, A.; Triana, Y.P.; Mercado, R.; Yepes-Martínez, J.; Lagares Espinoza, R.G. The Chemical-Mineralogical Characterization of Recycled Concrete Aggregates from Different Sources and Their Potential Reactions in Asphalt Mixtures. Materials 2020, 13, 5592. [Google Scholar] [CrossRef]
- Mikhailenko, P.; Kakar, M.R.; Piao, Z.Y.; Bueno, M.; Poulikakos, L. Incorporation of recycled concrete aggregate (RCA) fractions in semi-dense asphalt (SDA) pavements: Volumetrics, durability and mechanical properties. Constr. Build. Mater. 2020, 264, 120166. [Google Scholar] [CrossRef]
- Kumar, H.; Varma, S. A review on utilization of steel slag in hot mix asphalt. Int. J. Pavement Res. Technol. 2021, 14, 232–242. [Google Scholar] [CrossRef]
- Skaf, M.; Manso, J.M.; Aragon, A.; Fuente-Alonso, J.A.; Ortega-Lopez, V. EAF slag in asphalt mixes: A brief review of its possible re-use. Resour. Conserv. Recycl. 2017, 120, 176–185. [Google Scholar] [CrossRef]
- Ruiz, L.A.L.; Ramón, X.R.; Domingo, S.G. The circular economy in the construction and demolition waste sector–A review and an integrative model approach. J. Clean. Prod. 2020, 248, 119238. [Google Scholar] [CrossRef]
- Gedik, A. A review on the evaluation of the potential utilization of construction and demolition waste in hot mix asphalt pavements. Resour. Conserv. Recycl. 2020, 161, 104956. [Google Scholar] [CrossRef]
- Prasad, D.; Singh, B.; Suman, S.K. Utilization of recycled concrete aggregate in bituminous mixtures: A comprehensive review. Constr. Build. Mater. 2022, 326, 126859. [Google Scholar] [CrossRef]
- Dos Reis, G.S.; Quattrone, M.; Ambrós, W.M.; Cazacliu, B.G.; Sampaio, C.H. Current applications of recycled aggregates from construction and demolition: A review. Mater. 2021, 14, 1700. [Google Scholar] [CrossRef] [PubMed]
- Xu, X.; Luo, Y.; Sreeram, A.; Wu, Q.; Chen, G.; Cheng, S.; Chen, Z.; Chen, X. Potential use of recycled concrete aggregate (RCA) for sustainable asphalt pavements of the future: A state-of-the-art review. J. Clean. Prod. 2022, 344, 130893. [Google Scholar] [CrossRef]
- Lee, K.-H.; Noh, J.; Khim, J.S. The Blue Economy and the United Nations’ sustainable development goals: Challenges and opportunities. Environ. Int. 2020, 137, 105528. [Google Scholar] [CrossRef]
- Jiang, Y.; Ling, T.C.; Shi, C.J.; Pan, S.Y. Characteristics of steel slags and their use in cement and concrete-A review. Resour. Conserv. Recycl. 2018, 136, 187–197. [Google Scholar] [CrossRef]
- Abd Alhay, B.A.; Jassim, A.K. Steel Slag Waste Applied to Modify Road Pavement. In Proceedings of the 1st International Conference on Pure Science (ISCPS-2020), Najaf, Iraq, 20 September 2020. [Google Scholar]
- Shiha, M.; El-Badawy, S.; Gabr, A. Modeling and performance evaluation of asphalt mixtures and aggregate bases containing steel slag. Constr. Build. Mater. 2020, 248, 118710. [Google Scholar] [CrossRef]
- Pasetto, M.; Baldo, N. Mix design and performance analysis of asphalt concretes with electric arc furnace slag. Constr. Build. Mater. 2011, 25, 3458–3468. [Google Scholar] [CrossRef]
- Wang, G.; Wang, Y.; Gao, Z. Use of steel slag as a granular material: Volume expansion prediction and usability criteria. J. Hazard. Mater. 2010, 184, 555–560. [Google Scholar] [CrossRef]
- Hainin, M.R.; Aziz, M.M.A.; Ali, Z.; Jaya, R.P.; El-Sergany, M.M.; Yaacob, H. Steel Slag as A Road Construction Material. J. Teknol. 2015, 73, 33–38. [Google Scholar] [CrossRef]
- Motz, H.; Geiseler, J. Products of steel slags an opportunity to save natural resources. Waste Manag. 2001, 21, 285–293. [Google Scholar] [CrossRef]
- Masoudi, S.; Abtahi, S.M.; Goli, A. Evaluation of electric arc furnace steel slag coarse aggregate in warm mix asphalt subjected to long-term aging. Constr. Build. Mater. 2017, 135, 260–266. [Google Scholar] [CrossRef]
- Oluwasola, E.A.; Hainin, M.R.; Aziz, M.M.A. Evaluation of rutting potential and skid resistance of hot mix asphalt incorporating electric arc furnace steel slag and copper mine tailing. Indian J. Eng. Mater. Sci. 2015, 22, 550–558. [Google Scholar]
- Kong, D.; Chen, M.; Xie, J.; Zhao, M.; Yang, C. Geometric characteristics of BOF slag coarse aggregate and its influence on asphalt concrete. Materials 2019, 12, 741. [Google Scholar] [CrossRef] [PubMed]
- Li, S.; Xiong, R.; Zhai, J.; Zhang, K.; Jiang, W.; Yang, F.; Yang, X.; Zhao, H. Research progress on skid resistance of basic oxygen furnace (BOF) slag asphalt mixtures. Materials 2020, 13, 2169. [Google Scholar] [CrossRef]
- Xie, J.; Wang, Z.; Wang, F.; Wu, S.; Chen, Z.; Yang, C. The life cycle energy consumption and emissions of asphalt pavement incorporating basic oxygen furnace slag by comparative study. Sustainability 2021, 13, 4540. [Google Scholar] [CrossRef]
- Ye, Y.; Wu, S.; Li, C.; Kong, D.; Shu, B. Morphological discrepancy of various basic oxygen furnace steel slags and road performance of corresponding asphalt mixtures. Materials 2019, 12, 2322. [Google Scholar] [CrossRef]
- Shen, D.H.; Wu, C.M.; Du, J.C. Laboratory investigation of basic oxygen furnace slag for substitution of aggregate in porous asphalt mixture. Constr. Build. Mater. 2009, 23, 453–461. [Google Scholar] [CrossRef]
- Xue, Y.; Wu, S.; Hou, H.; Zha, J. Experimental investigation of basic oxygen furnace slag used as aggregate in asphalt mixture. J. Hazard. Mater. 2006, 138, 261–268. [Google Scholar] [CrossRef]
- Chen, Z.; Wu, S.; Xiao, Y.; Zeng, W.; Yi, M.; Wan, J. Effect of hydration and silicone resin on Basic Oxygen Furnace slag and its asphalt mixture. J. Clean. Prod. 2016, 112, 392–400. [Google Scholar] [CrossRef]
- Roe, P. Basic Oxygen Steel Slag as Surface Course Aggregate: An Investigation of Skid Resistance; 0968-4107; Transport Research Laboratory: Wokingham, UK, 2003. [Google Scholar]
- Chen, J.S.; Wei, S.H. Engineering properties and performance of asphalt mixtures incorporating steel slag. Constr. Build. Mater. 2016, 128, 148–153. [Google Scholar] [CrossRef]
- Cui, P.D.; Wu, S.P.; Xiao, Y.; Yang, C.; Wang, F. Enhancement mechanism of skid resistance in preventive maintenance of asphalt pavement by steel slag based on micro-surfacing. Constr. Build. Mater. 2020, 239, 117870. [Google Scholar] [CrossRef]
- Zalnezhad, M.; Hesami, E. Effect of steel slag aggregate and bitumen emulsion types on the performance of microsurfacing mixture. J. Traffic Transp. Eng. Engl. Ed. 2020, 7, 215–226. [Google Scholar] [CrossRef]
- Maharaj, C.; White, D.; Maharaj, R.; Morin, C. Re-use of steel slag as an aggregate to asphaltic road pavement surface. Cogent Eng. 2017, 4, 1416889. [Google Scholar] [CrossRef]
- Yildirim, I.Z.; Prezzi, M. Chemical, Mineralogical, and Morphological Properties of Steel Slag. Adv. Civ. Eng. 2011, 2011, 463638. [Google Scholar] [CrossRef]
- Zumrawi, M.M.; Khalill, F.O. Experimental study of steel slag used as aggregate in asphalt mixture. Int. J. Civ. Environ. Eng. 2015, 9, 753–758. [Google Scholar]
- Ziari, H.; Nowbakht, S.; Rezaei, S.; Mahboob, A. Laboratory Investigation of Fatigue Characteristics of Asphalt Mixtures with Steel Slag Aggregates. Adv. Mater. Sci. Eng. 2015, 2015, 623245. [Google Scholar] [CrossRef]
- Chen, Z.W.; Gong, Z.L.; Jiao, Y.Y.; Wang, Y.; Shi, K.; Wu, J.C. Moisture stability improvement of asphalt mixture considering the surface characteristics of steel slag coarse aggregate. Constr. Build. Mater. 2020, 251, 118987. [Google Scholar] [CrossRef]
- Hainin, M.R.; Rusbintardjo, G.; Hameed, M.A.S.; Hassan, N.A.; Yusoff, N.I.M. Utilisation of Steel Slag as an Aggregate Replacement in Porous Asphalt Mixtures. J. Teknol. 2014, 69, 67–73. [Google Scholar] [CrossRef]
- Fakhri, M.; Ahmadi, A. Recycling of RAP and steel slag aggregates into the warm mix asphalt: A performance evaluation. Constr. Build. Mater. 2017, 147, 630–638. [Google Scholar] [CrossRef]
- Sorlini, S.; Sanzeni, A.; Rondi, L. Reuse of steel slag in bituminous paving mixtures. J. Hazard. Mater. 2012, 209–210, 84–91. [Google Scholar] [CrossRef] [PubMed]
- Yi, H.; Xu, G.P.; Cheng, H.G.; Wang, J.S.; Wan, Y.F.; Chen, H. An overview of utilization of steel slag. Procedia Environ. Sci. 2012, 16, 791–801. [Google Scholar] [CrossRef]
- Barra, M.; Aponte, D.; Vazquez, E.; Mendez, B.; Miro, R.; Valls, S. Experimental study of the effect of the thermal conductivity of EAF slag aggregates used in asphaltic concrete of wearing courses on the durability of road pavements. In Proceedings of the Fourth International Conference on Sustainable Construction Materials and Technologies, Las Vegas, NV, USA, 7–11 August 2016. [Google Scholar]
- Behiry, A.E.A.E.M. Evaluation of steel slag and crushed limestone mixtures as subbase material in flexible pavement. Ain Shams Eng. J. 2013, 4, 43–53. [Google Scholar] [CrossRef]
- Ameri, M.; Hesami, S.; Goli, H. Laboratory evaluation of warm mix asphalt mixtures containing electric arc furnace (EAF) steel slag. Constr. Build. Mater. 2013, 49, 611–617. [Google Scholar] [CrossRef]
- Kavussi, A.; Qazizadeh, M.J. Fatigue characterization of asphalt mixes containing electric arc furnace (EAF) steel slag subjected to long term aging. Constr. Build. Mater. 2014, 72, 158–166. [Google Scholar] [CrossRef]
- Ziaee, S.A.; Behnia, K. Evaluating the effect of electric arc furnace steel slag on dynamic and static mechanical behavior of warm mix asphalt mixtures. J. Clean. Prod. 2020, 274, 123092. [Google Scholar] [CrossRef]
- Keymanesh, M.R.; Ziari, H.; Zalnezhad, H.; Zalnezhad, M. Mix design and performance evaluation of microsurfacing containing electric arc furnace (EAF) steel slag filler. Constr. Build. Mater. 2021, 269, 121336. [Google Scholar] [CrossRef]
- Swathi, M.; Andiyappan, T.; Guduru, G.; Reddy, M.A.; Kuna, K.K. Design of asphalt mixes with steel slag aggregates using the Bailey method of gradation selection. Constr. Build. Mater. 2021, 279, 122426. [Google Scholar] [CrossRef]
- He, L.; Zhan, C.Y.; Lyu, S.T.; Grenfell, J.; Gao, J.; Kowalski, K.J.; Valentin, J.; Xie, J.; Ržek, L.; Ling, T.Q. Application status of steel slag asphalt mixture. Jiaotong Yunshu Gongcheng Xuebao 2020, 20, 15–33. [Google Scholar] [CrossRef]
- Machado, A.T.; John, V.M. Estudo Comparativo dos Métodos de Ensaio para Avaliação da Expansibilidade das Escórias de Aciaria. Master Thesis, Universidade de São Paulo, São Paulo, Brazil, 2000. [Google Scholar]
- Ferreira, S.R. Comportamento Mecânico e Ambiental de Materiais Granulares: Aplicação às Escórias de Aciaria Nacionais. Ph.D. Thesis, Universidade do Minho, Guimarães, Portugal, 2010. [Google Scholar]
- Shao-Peng, W.; Wen-Feng, Y.; Yong-Jie, X.; Zhen-Hua, L. Design and preparation of steel slag SMA. J. Wuhan Univ. Technol. Mater. Sci. Ed. 2003, 18, 86–88. [Google Scholar] [CrossRef]
- Euroslag. Legislation. Available online: https://www.euroslag.com/status-of-slag/legislation/ (accessed on 22 November 2021).
- Euroslag; Eurofer. Position Paper on the Status of Ferrous Slag Complying with the Waste Framework Directive 2008/98/CE (Articles 5/6) and the REACH Regulation; The European Slag Association: Duisburg, Germany, 2012. [Google Scholar]
- Borges, P.H.A. Uso da escória de aciaria como agregado siderúrgico: Uma discussão sobre os aspectos ambientais e legais no Brasil. Master Thesis, Universidade Estadual de Campinas, Limeira, Brazil, 2020. [Google Scholar]
- Esther, L.-A.; Pedro, L.-G.; Irune, I.-V.; Gerardo, F. Comprehensive analysis of the environmental impact of electric arc furnace steel slag on asphalt mixtures. J. Clean. Prod. 2020, 275, 123121. [Google Scholar] [CrossRef]
- Mombelli, D.; Mapelli, C.; Barella, S.; Di Cecca, C.; Le Saout, G.; Garcia-Diaz, E. The effect of chemical composition on the leaching behaviour of electric arc furnace (EAF) carbon steel slag during a standard leaching test. J. Environ. Chem. Eng. 2016, 4, 1050–1060. [Google Scholar] [CrossRef]
- Crisman, B.; Ossich, G.; Lorenzi, L.D.; Bevilacqua, P.; Roberti, R. A Laboratory Assessment of the Influence of Crumb Rubber in Hot Mix Asphalt with Recycled Steel Slag. Sustainability 2020, 12, 8045. [Google Scholar] [CrossRef]
- Gan, Y.; Li, C.; Zou, J.; Wang, W.; Yu, T. Evaluation of the Impact Factors on the Leaching Risk of Steel Slag and its Asphalt Mixture. Case Stud. Constr. Mater. 2022, 16, e01067. [Google Scholar] [CrossRef]
- Singh, S.K.; Vashistha, P.; Chandra, R.; Rai, A.K. Study on leaching of electric arc furnace (EAF) slag for its sustainable applications as construction material. Process Saf. Environ. Prot. 2021, 148, 1315–1326. [Google Scholar] [CrossRef]
- Li, Y.; Ni, W.; Gao, W.; Zhang, Y.; Yan, Q.; Zhang, S. Corrosion evaluation of steel slag based on a leaching solution test. Energy Sources Recovery Util. Environ. Eff. 2019, 41, 790–801. [Google Scholar] [CrossRef]
- Mladenovič, A.; Turk, J.; Kovač, J.; Mauko, A.; Cotič, Z. Environmental evaluation of two scenarios for the selection of materials for asphalt wearing courses. J. Clean. Prod. 2015, 87, 683–691. [Google Scholar] [CrossRef]
- Ziari, H.; Khabiri, M.M. Preventive maintenance of flexible pavement and mechanical properties of steel slag asphalt. J. Environ. Eng. Landsc. Manag. 2007, 15, 188–192. [Google Scholar] [CrossRef]
- Motevalizadeh, S.M.; Sedghi, R.; Rooholamini, H. Fracture properties of asphalt mixtures containing electric arc furnace slag at low and intermediate temperatures. Constr. Build. Mater. 2020, 240, 117965. [Google Scholar] [CrossRef]
- Rohde, L. Escória de Aciaria Elétrica em Camadas Granulares de Pavimentos: Estudo laboratorial. Master Thesis, Universidade Federal do Rio Grande do Sul, Porto Alegre, Brazil, 2002. [Google Scholar]
- Ahmedzade, P.; Sengoz, B. Evaluation of steel slag coarse aggregate in hot mix asphalt concrete. J. Hazard. Mater. 2009, 165, 300–305. [Google Scholar] [CrossRef] [PubMed]
- Kim, K.; Jo, S.H.; Kim, N.; Kim, H. Characteristics of hot mix asphalt containing steel slag aggregate according to temperature and void percentage. Constr. Build. Mater. 2018, 188, 1128–1136. [Google Scholar] [CrossRef]
- Groenniger, J.; Cannone Falchetto, A.; Isailović, I.; Wang, D.; Wistuba, M.P. Experimental investigation of asphalt mixture containing Linz-Donawitz steel slag. J. Traffic Transp. Eng. 2017, 4, 372–379. [Google Scholar] [CrossRef]
- Goli, H.; Hesami, S.; Ameri, M. Laboratory Evaluation of Damage Behavior of Warm Mix Asphalt Containing Steel Slag Aggregates. J. Mater. Civ. Eng. 2017, 29, 04017009. [Google Scholar] [CrossRef]
- Asi, I.M.; Qasrawi, H.Y.; Shalabi, F.I. Use of steel slag aggregate in asphalt concrete mixes. Can. J. Civ. Eng. 2007, 34, 902–911. [Google Scholar] [CrossRef]
- Kasaf, M.; Prastyanto, C.A. Analysis the use of steel slag as a replacement of natural aggregate in the asphalt concrete binder course (AC-BC) mixture. In Proceedings of the IOP Conference Series: Materials Science and Engineering, Surabaya, Indonesia, 22–23 July 2020; p. 012064. [Google Scholar]
- Rodrigues, M.F. Estudo da Utilização de Escórias de Aciaria em Misturas Betuminosas. Master Thesis, Universidade do Minho, Guimarães, Portugal, 2019. [Google Scholar]
- Nascimento, L.P.; Silva, H.M.R.D.; Oliveira, J.R.M.; Vilarinho, C. Valorisation of steel slag as aggregates for asphalt mixtures. In Proceedings of the 5th International Conference Wastes: Solutions, Treatments and Opportunities, Costa da Caparica, Portugal, 4–6 September 2019; pp. 489–494. [Google Scholar]
- Chen, S.H.; Smimine, H.A.; Tsai, W.L.; Hung, C.T.; Kuo, M.H.; Zen, C.L. Performance Evaluation of Hybrid EAF Slag and RAP in Pavement. In Lecture Notes in Civil Engineering; Springer: Berlin/Heidelberg, Germany, 2020; Volume 76, pp. 375–384. [Google Scholar]
- Viana, B.M.A. Soluções Integradas e Complementares para Otimizar a Utilização de Subprodutos Industriais em Pavimentação. Master Thesis, Universidade do Minho, Guimarães, Portugal, 2019. [Google Scholar]
- Pasetto, M.; Baldo, N. Resistance to permanent deformation of base courses asphalt concretes made with RAP aggregate and steel slag. In Proceedings of the 12th ISAP Conference on Asphalt Pavements, Raleigh, NC, USA, 1–5 June 2014; pp. 1199–1208. [Google Scholar]
- Wu, S.P.; Xue, Y.J.; Ye, Q.S.; Chen, Y.C. Utilization of steel slag as aggregates for stone mastic asphalt (SMA) mixtures. Build. Environ. 2007, 42, 2580–2585. [Google Scholar] [CrossRef]
- Pasetto, M.; Baldo, N. Fatigue performance and stiffness properties of Stone Mastic Asphalts with steel slag and coal ash. In Proceedings of the 12th ISAP Conference on Asphalt Pavements, Raleigh, NC, USA, 1–5 June 2014; pp. 881–889. [Google Scholar]
- Vila-Cortavitarte, M.; Jato-Espino, D.; Tabakovic, A.; Castro-Fresno, D. Optimizing the valorization of industrial by-products for the induction healing of asphalt mixtures. Constr. Build. Mater. 2019, 228, 116715. [Google Scholar] [CrossRef]
- Xu, S.; García, A.; Su, J.; Liu, Q.; Tabaković, A.; Schlangen, E. Self-Healing Asphalt Review: From Idea to Practice. Adv. Mater. Interfaces 2018, 5, 1800536. [Google Scholar] [CrossRef]
- Xu, S.; Liu, X.; Tabaković, A.; Schlangen, E. A novel self-healing system: Towards a sustainable porous asphalt. J. Clean. Prod. 2020, 259, 120815. [Google Scholar] [CrossRef]
- Phan, T.M.; Park, D.W.; Le, T.H.M. Crack healing performance of hot mix asphalt containing steel slag by microwaves heating. Constr. Build. Mater. 2018, 180, 503–511. [Google Scholar] [CrossRef]
- Loureiro, C. Use of Steel by-Products as an Enhancer Element for Pavement Repair Solutions (in Portuguese). Master Thesis, University of Minho, Guimarães, Portugal, 2021. [Google Scholar]
- Ginga, C.P.; Ongpeng, J.M.C.; Daly, M.; Klarissa, M. Circular economy on construction and demolition waste: A literature review on material recovery and production. Materials 2020, 13, 2970. [Google Scholar] [CrossRef]
- Ossa, A.; García, J.; Botero-Jaramillo, E. Use of recycled construction and demolition waste (CDW) aggregates: A sustainable alternative for the pavement construction industry. J. Clean. Prod. 2016, 135, 379–386. [Google Scholar] [CrossRef]
- Paulraj, S.; Balasundaram, N.; Sates Kumar, K.; Dharshna Devi, M. Experimental studies on strength and SCC characteristics of basalt fiber reinforced concrete. Int.J. Civ. Eng. Technol. 2017, 8, 704–711. [Google Scholar]
- Klee, H. The Cement Sustainability Initiative: Recycling Concrete; World Business Council for Sustainable Development (WBCSD): Geneva, Switzerland, 2009. [Google Scholar]
- Silva, H.M.R.D.; Oliveira, J.R.M. May recycled concrete be used as an alternative material for asphalt mixtures? In Proceedings of the 5th International Conference Wastes: Solutions, Treatments and Opportunities, Costa da Caparica, Portugal, 4–6 September 2019; pp. 482–488. [Google Scholar]
- Pourtahmasb, M.S.; Karim, M.R.; Shamshirband, S. Resilient modulus prediction of asphalt mixtures containing recycled concrete aggregate using an adaptive neuro-fuzzy methodology. Constr. Build. Mater. 2015, 82, 257–263. [Google Scholar] [CrossRef]
- Galan, J.J.; Silva, L.M.; Pérez, I.; Pasandín, A.R. Mechanical behavior of hot-mix asphalt made with recycled concrete aggregates from construction and demolition waste: A design of experiments approach. Sustainability 2019, 11, 3730. [Google Scholar] [CrossRef]
- Pasandín, A.R.; Pérez, I.; Oliveira, J.R.M.; Silva, H.M.R.D.; Pereira, P.A.A. Influence of ageing on the properties of bitumen from asphalt mixtures with recycled concrete aggregates. J. Clean. Prod. 2015, 101, 165–173. [Google Scholar] [CrossRef]
- Makul, N. A review on methods to improve the quality of recycled concrete aggregates. J. Sustain. Cem. Based Mater. 2021, 10, 65–91. [Google Scholar] [CrossRef]
- Martinho, F.; Picado-Santos, L.; Capitão, S. Mechanical properties of warm-mix asphalt concrete containing different additives and recycled asphalt as constituents applied in real production conditions. Constr. Build. Mater. 2017, 131, 78–89. [Google Scholar] [CrossRef]
- Martinho, F.C.G.; Picado-Santos, L.G.; Capitao, S.D. Influence of recycled concrete and steel slag aggregates on warm-mix asphalt properties. Constr. Build. Mater. 2018, 185, 684–696. [Google Scholar] [CrossRef]
- Zou, G.; Sun, X.; Liu, X.; Zhang, J. Influence factors on using recycled concrete aggregate in foamed asphalt mixtures based on tensile strength and moisture resistance. Constr. Build. Mater. 2020, 265, 120363. [Google Scholar] [CrossRef]
- Zou, G.; Zhang, J.; Liu, X.; Lin, Y.; Yu, H. Design and performance of emulsified asphalt mixtures containing construction and demolition waste. Constr. Build. Mater. 2020, 239, 117846. [Google Scholar] [CrossRef]
- Rood, T.; Hanemaaijer, A. Opportunities for a Circular Economy; PBL Netherlands Environmental Assessment Agency: The Hague, The Netherlands, 2017. [Google Scholar]
- Anastasiou, E.; Liapis, A.; Papayianni, I. Comparative life cycle assessment of concrete road pavements using industrial by-products as alternative materials. Resour. Conserv. Recycl. 2015, 101, 1–8. [Google Scholar] [CrossRef]
- Fernandes, G.; Capitão, S.; Picado-Santos, L.G. Use of construction and demolition waste in road pavements. In Proceedings of the 7° Congresso Rodoviário Português, Novos Desafios para a Atividade Rodoviária, Lisboa, Portugal, 10–12 April 2013; pp. 10–12. (In Portuguese). [Google Scholar]
- Tahmoorian, F.; Samali, B. Experimental and correlational study on the utilisation of RCA as an alternative coarse aggregate in asphalt mixtures. Aust. J. Civ. Eng. 2017, 15, 80–92. [Google Scholar] [CrossRef]
- Martinho, F.; Picado-Santos, L.; Capitão, S. Feasibility assessment of the use of recycled aggregates for asphalt mixtures. Sustainability 2018, 10, 1737. [Google Scholar] [CrossRef]
- Nwakaire, C.M.; Yap, S.P.; Yuen, C.W.; Onn, C.C.; Koting, S.; Babalghaith, A.M. Laboratory study on recycled concrete aggregate based asphalt mixtures for sustainable flexible pavement surfacing. J. Clean. Prod. 2020, 262, 121462. [Google Scholar] [CrossRef]
- Al-Bayati, H.K.A.; Tighe, S.L.; Achebe, J. Influence of recycled concrete aggregate on volumetric properties of hot mix asphalt. Resour. Conserv. Recycl. 2018, 130, 200–214. [Google Scholar] [CrossRef]
- Gómez-Meijide, B.; Pérez, I.; Pasandín, A.R. Recycled construction and demolition waste in Cold Asphalt Mixtures: Evolutionary properties. J. Clean. Prod. 2016, 112, 588–598. [Google Scholar] [CrossRef]
- Martinho, F.C.; Picado-Santos, L.G.; Capitão, S.D. Assessment of warm-mix asphalt concrete containing sub-products as part of aggregate blend. Int. J. Pavement Eng. 2018, 21, 1213–1222. [Google Scholar] [CrossRef]
- Pérez, I.; Pasandín, A.R.; Gallego, J. Stripping in hot mix asphalt produced by aggregates from construction and demolition waste. Waste Manag. Res. 2012, 30, 3–11. [Google Scholar] [CrossRef]
- Đokić, O.; Radević, A.; Zakić, D.; Đokić, B. Potential of Natural and Recycled Concrete Aggregate Mixtures for Use in Pavement Structures. Minerals 2020, 10, 744. [Google Scholar] [CrossRef]
- Pasandín, A.; Pérez, I. Overview of bituminous mixtures made with recycled concrete aggregates. Constr. Build. Mater. 2015, 74, 151–161. [Google Scholar] [CrossRef]
- Wu, S.; Muhunthan, B.; Wen, H. Investigation of effectiveness of prediction of fatigue life for hot mix asphalt blended with recycled concrete aggregate using monotonic fracture testing. Constr. Build. Mater. 2017, 131, 50–56. [Google Scholar] [CrossRef]
- Azarhoosh, A.; Koohmishi, M.; Hamedi, G.H. Rutting Resistance of Hot Mix Asphalt Containing Coarse Recycled Concrete Aggregates Coated with Waste Plastic Bottles. Adv. Civ. Eng. 2021, 2021, 9558241. [Google Scholar] [CrossRef]
- Kareem, A.I.; Nikraz, H.; Asadi, H. Evaluation of the double coated recycled concrete aggregates for hot mix asphalt. Constr. Build. Mater. 2018, 172, 544–552. [Google Scholar] [CrossRef]
- Wang, J.; Vandevyvere, B.; Vanhessche, S.; Schoon, J.; Boon, N.; De Belie, N. Microbial carbonate precipitation for the improvement of quality of recycled aggregates. J. Clean. Prod. 2017, 156, 355–366. [Google Scholar] [CrossRef]
- Palaniraj, S.; Abhiram, K.; Manoj, B. Properties of treated recycled aggregates and its influence on concrete strength characteristics. Constr. Build. Mater. 2016, 111, 611–617. [Google Scholar] [CrossRef]
- Pasandín, A.R.; Pérez, I. Mechanical properties of hot-mix asphalt made with recycled concrete aggregates coated with bitumen emulsion. Constr. Build. Mater. 2014, 55, 350–358. [Google Scholar] [CrossRef]
- Hou, Y.; Ji, X.; Su, X.; Zhang, W.; Liu, L. Laboratory investigations of activated recycled concrete aggregate for asphalt treated base. Constr. Build. Mater. 2014, 65, 535–542. [Google Scholar] [CrossRef]
- Pasandín, A.R.; Pérez, I.P. Laboratory evaluation of hot-mix asphalt containing construction and demolition waste. Constr. Build. Mater. 2013, 43, 497–505. [Google Scholar] [CrossRef]
- Grabiec, A.; Starzyk, J.; Zawal, D.; Krupa, D. Modification of recycled concrete aggregate by calcium carbonate biodeposition. Constr. Build. Mater. 2012, 34, 145–150. [Google Scholar] [CrossRef]
- Zhu, J.; Wu, S.; Zhong, J.; Wang, D. Investigation of asphalt mixture containing demolition waste obtained from earthquake-damaged buildings. Constr. Build. Mater. 2012, 29, 466–475. [Google Scholar] [CrossRef]
- Lee, C.H.; Du, J.C.; Shen, D.H. Evaluation of pre-coated recycled concrete aggregate for hot mix asphalt. Constr. Build. Mater. 2012, 28, 66–71. [Google Scholar] [CrossRef]
- Wong, Y.; Sun, D.; Lai, D. Value-added utilisation of recycled concrete in hot-mix asphalt. Waste Manag. 2007, 27, 294–301. [Google Scholar] [CrossRef] [PubMed]
- Katz, A. Treatments for the Improvement of Recycled Aggregate. J. Mater. Civ. Eng. 2004, 16, 597–603. [Google Scholar] [CrossRef]
- Radević, A.; Despotović, I.; Zakić, D.; Orešković, M.; Jevtić, D. Influence of acid treatment and carbonation on the properties of recycled concrete aggregate. Chem. Ind. Chem. Eng. Q. 2018, 24, 23–30. [Google Scholar] [CrossRef]
- Taboada, G.L.; Seruca, I.; Sousa, C.; Pereira, Á. Exploratory Data Analysis and Data Envelopment Analysis of Construction and Demolition Waste Management in the European Economic Area. Sustainability 2020, 12, 4995. [Google Scholar] [CrossRef]
- European Commission. EU Construction and Demolition Waste Management Protocol (in Portuguese); European Commission: Brussels, Belgium, 2016. [Google Scholar]
- Marcellus-Zamora, K.A.; Gallagher, P.M.; Spatari, S. Can Public Construction and Demolition Data Describe Trends in Building Material Recycling? Observations From Philadelphia. Front. Built Environ. 2020, 6, 131.0968-41070968-4107. [Google Scholar] [CrossRef]
- Hu, W.; Dong, J.; Xu, N. Multi-period planning of integrated underground logistics system network for automated construction-demolition-municipal waste collection and parcel delivery: A case study. J. Clean. Prod. 2022, 330, 129760. [Google Scholar] [CrossRef]
- Neto, G.A.D.S.; de Oliveira, J.P.V.; Salles, P.V.; Barros, R.T.V.; Paulino, M.T.; Dos Santos, W.J. Influence of heterogeneity, typology, and contaminants of recycled aggregates on the properties of concrete. Open Construct. Build. Technol. J. 2020, 14, 382–399. [Google Scholar] [CrossRef]
- Rangel, C.S.; Toledo Filho, R.D.; Amario, M.; Pepe, M.; de Castro Polisseni, G.; Puente de Andrade, G. Generalized quality control parameter for heterogenous recycled concrete aggregates: A pilot scale case study. J. Clean. Prod. 2019, 208, 589–601. [Google Scholar] [CrossRef]
- Sampaio, C.H.; Ambrós, W.M.; Cazacliu, B.G.; Moncunill, J.O.; Veras, M.M.; Miltzarek, G.L.; Silva, L.F.O.; Kuerten, A.S.; Liendo, M.A. Construction and demolition waste recycling through conventional jig, air jig, and sensor-based sorting: A comparison. Minerals 2021, 11, 904. [Google Scholar] [CrossRef]
- APA. Guia de Boas Práticas Para Uma Adequada Gestão de Resíduos de Construção e Demolição. Available online: https://apambiente.pt/sites/default/files/_Residuos/FluxosEspecificosResiduos/RCD/BP_v2.pdf (accessed on 23 November 2021).
- EPA. Best Practice Guidelines for the Preparation of Resource & Waste Management Plans for Construction & Demolition Projects; 978-1-80009-007-1; Environmental Protection Agency: Wexford, Ireland, 2021. [Google Scholar]
- Villoria Sáez, P.; Del Río Merino, M.; Porras-Amores, C.; Santa Cruz Astorqui, J.; González Pericot, N. Analysis of Best Practices to Prevent and Manage the Waste Generated in Building Rehabilitation Works. Sustainability 2019, 11, 2796. [Google Scholar] [CrossRef]
- Sun, J.; Chen, J.; Liao, X.; Tian, A.; Hao, J.; Wang, Y.; Tang, Q. The Workability and Crack Resistance of Natural and Recycled Aggregate Mortar Based on Expansion Agent through an Environmental Study. Sustainability 2021, 13, 491. [Google Scholar] [CrossRef]
- Vega, A.D.L.; Santos, J.; Martinez-Arguelles, G. Life cycle assessment of hot mix asphalt with recycled concrete aggregates for road pavements construction. Int. J. Pavement Eng. 2022, 23, 923–936. [Google Scholar] [CrossRef]
- Nwakaire, C.M.; Yap, S.P.; Onn, C.C.; Yuen, C.W.; Ibrahim, H.A. Utilisation of recycled concrete aggregates for sustainable highway pavement applications; a review. Constr. Build. Mater. 2020, 235, 117444. [Google Scholar] [CrossRef]
- IRCOW. Final Report Summary-IRCOW (Innovative Strategies for High-Grade Material Recovery from Construction and Demolition Waste). Available online: https://cordis.europa.eu/project/id/265212/reporting (accessed on 14 September 2021).
- Abadías, A.I.; Guzmán, B. Recycling of bituminous materials: Conclusions of the DIRECT-MAT project (in Spanish, Técnicas de demolición y reciclado de materiales para carretera). Asf. Y Paviment. 2013, III, 11–25. [Google Scholar]
- Sánchez-Cotte, E.H.; Fuentes, L.; Martinez-Arguelles, G.; Quintana, H.A.R.; Walubita, L.F.; Cantero-Durango, J.M. Influence of recycled concrete aggregates from different sources in hot mix asphalt design. Constr. Build. Mater. 2020, 259, 120427. [Google Scholar] [CrossRef]
- Gopalam, J.; Giri, J.P.; Panda, M. Influence of binder type on performance of dense bituminous mixture prepared with coarse recycled concrete aggregate. Case Stud. Constr. Mater. 2020, 13, e00413. [Google Scholar] [CrossRef]
- Kanoungo, S.; Sharma, U.; Singh, S. Assessment of treatment methods of recycled aggregates for utilization in flexible pavements. Mater. Today Proc. 2020, 43, 1320–1324. [Google Scholar] [CrossRef]
- Radević, A.; Isailović, I.; Wistuba, M.P.; Zakić, D.; Orešković, M.; Mladenović, G. The Impact of Recycled Concrete Aggregate on the Stiffness, Fatigue, and Low-Temperature Performance of Asphalt Mixtures for Road Construction. Sustainability 2020, 12, 3949. [Google Scholar] [CrossRef]
- Polo-Mendoza, R.; Peñabaena-Niebles, R.; Giustozzi, F.; Martinez-Arguelles, G. Eco-friendly design of Warm mix asphalt (WMA) with recycled concrete aggregate (RCA): A case study from a developing country. Constr. Build. Mater. 2022, 326, 126890. [Google Scholar] [CrossRef]
- Abass, B.J.; Albayati, A.H. Influence of recycled concrete aggregate treatment methods on performance of sustainable warm mix asphalt. Cogent Eng. 2020, 7, 1718822. [Google Scholar] [CrossRef]
- Neves, J.; Lameirão, J.; Freire, A.C. Physical and mechanical properties of warm mix asphalt composed of recycled concrete aggregates. In Proceedings of the 7th International Conference on Bituminous Mixtures and Pavements, Thessaloniki, Greece, 12–14 June 2019; pp. 194–200. [Google Scholar]
- Monu, K.; Gondaimei Ransinchung, R.N.; Pandey, G.S.; Singh, S. Performance Evaluation of Recycled-Concrete Aggregates and Reclaimed-Asphalt Pavements for Foam-Mix Asphalt Mixes. J. Mater. Civ. Eng. 2020, 32, 04020295. [Google Scholar] [CrossRef]
- Daquan, S.; Yang, T.; Guoqiang, S.; Qi, P.; Fan, Y.; Xingyi, Z. Performance evaluation of asphalt mixtures containing recycled concrete aggregates. Int. J. Pavement Eng. 2018, 19, 422–428. [Google Scholar] [CrossRef]
- Galan, J.J.; Silva, L.M.; Pasandín, A.R.; Pérez, I. Evaluation of the Resilient Modulus of Hot-Mix Asphalt Made with Recycled Concrete Aggregates from Construction and Demolition Waste. Sustainability 2020, 12, 8551. [Google Scholar] [CrossRef]
- Zhang, Z.; Wang, K.; Liu, H.; Deng, Z. Key performance properties of asphalt mixtures with recycled concrete aggregate from low strength concrete. Constr. Build. Mater. 2016, 126, 711–719. [Google Scholar] [CrossRef]
- Takamura, K.; Lok, K.P.; Wittlinger, R.; Aktiengesellschaft, B. Microsurfacing for preventive maintenance: Eco-efficient strategy. In Proceedings of the International Slurry Seal Association Annual Meeting, Maui, HI, USA, 4–8 March 2001; pp. 63–72. [Google Scholar]
- Paranavithana, S.; Mohajerani, A. Effects of recycled concrete aggregates on properties of asphalt concrete mixture. J. Mater. Civ. Eng. 2006, 17, 400–406. [Google Scholar]
- Mills-Beale, J.; You, Z. The mechanical properties of asphalt mixtures with Recycled Concrete Aggregates. Constr. Build. Mater. 2010, 24, 230–235. [Google Scholar] [CrossRef]
- Zulkati, A.; Wong, Y.; Sun, D. Effects of Fillers on Properties of Asphalt-Concrete Mixture. J. Transp. Eng. 2012, 138, 902–910. [Google Scholar] [CrossRef]
- Rafi, M.M.; Qadir, A.; Siddiqui, S. Experimental testing of hot mix asphalt mixture made of recycled aggregates. Waste Manag. Res. J. Int. Solid Wastes Public Clean. Assoc. ISWA 2011, 29, 1316–1326. [Google Scholar] [CrossRef]
- Zhang, H.; Mao, X.; Li, W.; Gou, J. Effect of gradation and fineness on performance of rubber asphalt mixture at low temperature. In Proceedings of the 6th International Conference on Machinery, Materials, Environment, Biotechnology and Computer, Tianjin, China, 11–12 June 2016; pp. 1506–1509. [Google Scholar]
- Dhir, R.; Brito, J.; Silva, R.V.; Lye, C.Q. Use of Recycled Aggregates in Road Pavement Applications. In Sustainable Construction Materials; Dhir, R., Brito, J., Silva, R.V., Lye, C.Q., Eds.; Woodhead Publishing: Sawston, UK, 2019; pp. 451–494. [Google Scholar] [CrossRef]
- Qasrawi, H.; Asi, I. Effect of bitumen grade on hot asphalt mixes properties prepared using recycled coarse concrete aggregate. Constr. Build. Mater. 2016, 121, 18–24. [Google Scholar] [CrossRef]
- Kowalski, K.J.; Król, J.; Radziszewski, P.; Casado, R.; Blanco, V.; Pérez, D.; Viñas, V.M.; Brijsse, Y.; Frosch, M.; Le, D.M.; et al. Eco-friendly Materials for a New Concept of Asphalt Pavement. Transp. Res. Procedia 2016, 14, 3582–3591. [Google Scholar] [CrossRef]
- Abedalqader, A.; Shatarat, N.; Ashteyat, A.; Katkhuda, H. Influence of temperature on mechanical properties of recycled asphalt pavement aggregate and recycled coarse aggregate concrete. Constr. Build. Mater. 2021, 269, 121285. [Google Scholar] [CrossRef]
- Fournier, J.M.; Acosta Álvarez, D.; Aenlle, A.A.; Tenza-Abril, A.J.; Ivorra, S. Combining reclaimed asphalt pavement (RAP) and recycled concrete aggregate (RCA) from Cuba to obtain a coarse aggregate fraction. Sustainability 2020, 12, 5356. [Google Scholar] [CrossRef]
- Coban, H.S.; Cetin, B.; Ceylan, H.; Edil, T.B.; Likos, W.J. Evaluation of Engineering Properties of Recycled Aggregates and Preliminary Performance of Recycled Aggregate Base Layers. J. Mater. Civ. Eng. 2022, 34, 04022053. [Google Scholar] [CrossRef]
- Pasandín, A.R.; Pérez, I. Fatigue performance of bituminous mixtures made with recycled concrete aggregates and waste tire rubber. Constr. Build. Mater. 2017, 157, 26–33. [Google Scholar] [CrossRef]
- Pérez, I.; Pasandín, A.R. Moisture damage resistance of hot-mix asphalt made with recycled concrete aggregates and crumb rubber. J. Clean. Prod. 2017, 165, 405–414. [Google Scholar] [CrossRef]
- Giri, J.P.; Panda, M.; Sahoo, U.C. Use of waste polyethylene for modification of bituminous paving mixes containing recycled concrete aggregates. Road Mater. Pavement Des. 2020, 21, 289–309. [Google Scholar] [CrossRef]
- Chen, M.J.; Wong, Y.D. Porous asphalt mixture with 100% recycled concrete aggregate. Road Mater. Pavement Des. 2013, 14, 921–932. [Google Scholar] [CrossRef]
- Arabani, M.; Azarhoosh, A.R. The effect of recycled concrete aggregate and steel slag on the dynamic properties of asphalt mixtures. Constr. Build. Mater. 2012, 35, 1–7. [Google Scholar] [CrossRef]
- Roque, A.J.; da Silva, P.F.; Rodrigues, G.; Almeida, R. Recycling of CDW and Steel Slag in Drainage Layers of Transport Infrastructures. Procedia Eng. 2016, 143, 196–203. [Google Scholar] [CrossRef][Green Version]






| Characteristics | EAF Steel Slags | Granite |
|---|---|---|
| Bulk density (g/cm3) | 3.4–3.5 | 2.5–2.7 |
| Shape—thin and elongated pieces (%) | <10 | <10 |
| Impact value (wt.%) | 18 | 12 |
| Crushing value (wt.%) | 13 | 17 |
| Micro-Deval Coefficient (wt.%) | 10 | 15 |
| Polished stone value, PSV (%) | 51–61 | 48–52 |
| Water absorption (wt.%) | 0.7–1.3 | 0.5–0.7 |
| Resistance to freeze-thaw (wt.%) | <0.5 | <0.5 |
| Binder affinity (%) | 50–65 | 10–15 |
| Reference | Type of Mixture | Improved Properties with SSA |
|---|---|---|
| Kavussi and Qazizadeh [59] | HMA | Fatigue cracking resistance |
| Maharaj et al. [47] | HMA | Marshall stability and surface characteristics |
| Pasetto and Baldo [30] | HMA | Stiffness modulus, fatigue and rutting resistance, and indirect tensile strength |
| Abd Alhay and Jassim [28] | HMA | Marshall stability and temperature susceptibility |
| Shiha et al. [29] | HMA | Marshall stability and fatigue cracking resistance |
| Masoudi et al. [34] | WMA | Marshall stability, stiffness, resilient modulus, and indirect tensile strength |
| Ameri et al. [58] | WMA | Marshall stability, tensile strength, resilient modulus, moisture resistance, and rutting resistance |
| Ziaee and Behnia [60] | WMA | Indirect tensile strength, resilient modulus, and dynamic creep |
| Keymanesh et al. [61] | Microsurfacing | Abrasion resistance, curing time, bleeding, and vertical displacement |
| Advantages | Benefits |
|---|---|
| It prevents the depletion of natural resources | Protection of natural habitats |
| Minimizing dependency on raw materials | Minimization of consumption of natural resources Prioritize ready-to-use materials |
| Reduction in necessary financial resources | Reduction in energy costs used in the extraction, processing, and transport of natural materials |
| Elimination of waste deposits | Minimization of greenhouse gas emissions Reductions in water and air pollution |
| Minimization of disposal expenses | Decrease in transport and disposal costs |
| Environmental protection | Contribution to climate change mitigation |
| Drawbacks | |
| Heterogeneity in the CDW composition Difficulties in pre-screening CDWs It may have contamination Uncertainties about the standards to be met Processing and crushing equipment may not be suitable Lack of incentives from some public entities | |
| Properties | References | ||||||
|---|---|---|---|---|---|---|---|
| [116] | [109] | [108] | [119] | [117] | [118] | [120] | |
| Flakiness index, FI (%) | 3.4 | - | - | 6.0 | - | 4.5 | 34.0 |
| Sand equivalent, SE (%) | - | - | 62 | 30 | - | 77 | 67 |
| Los Angeles fragmentation, LA (%) | 19 | 28 | - | 43 | - | 38 | 34 |
| Micro-Deval abrasion loss, MDE (%) | - | - | - | - | 24 | - | - |
| Bulk specific gravity, G (Mg/m3) | 2.52 | 2.28 | 2.50 | 2.30 | 2.30 | 2.64 | 2.63 |
| Water absorption, WA24 (%) | 4.8 | 5.8 | 1.0 | 6.1 | 5.9 | 7.0 | 6.1 |
| Flat and elongated particles (%) | - | - | - | - | 2.9 | - | - |
| Porosity, ϕ (%) | - | - | - | - | 13.6 | - | - |
| Treatments | Effects | Ref. |
|---|---|---|
| Double coating with cement slag paste and “Sika Tite-BE” | Decrease in water absorption and a marked increase in stiffness and moisture resistance | [125] |
| Microbial carbonate precipitation | Compressive strength increases (up to 40%), and water absorption decreases (up to 27%) | [126] |
| Pre-soaking with hydrochloric acid, nitric acid, and sulfuric acid | Increase in the compressive strength | [127] |
| Coating with bitumen emulsion (5%) | Improvement in stripping resistance | [128] |
| Coating with waste plastic bottles | Reduces water absorption and improves its mechanical behavior | [124] |
| Activation by organic silicon resin | Improvement in the dynamic stability of asphalt treated base | [129] |
| Curing at 170 °C in the oven | Improvement in moisture resistance | [130] |
| Modification by calcium carbonate bio deposition | A decline in water absorption | [131] |
| Modification with liquid silicone resin | Improved low-temperature flexibility and higher moisture and rutting resistance | [132] |
| Precoating with cement slag paste | Resulting in high pore contents, absorption of water, and asphalt content | [133] |
| Calcination process | Transform RCA calcium carbonate into lime | [134] |
| Silica fume solution and ultrasonic cleaning | Increase in compressive strength | [135] |
| Carbonation and hydrochloric acid | Significantly reduced RCA porosity | [136] |
| References | Type of Mixture | %RCA Included | Conclusions |
|---|---|---|---|
| Paranavithana and Mohajerani [164] | HMA | 100 | Volumetric properties and stability similar to other mixtures |
| Lee et al. [133] | HMA | 100 | Satisfactory mechanical performance, including the rutting resistance and moisture sensitivity |
| Mills-Beale and You [165] | Asphalt mixtures | 75 | Satisfactory mechanical performance, including the rutting resistance and moisture sensitivity |
| Zulkati et al. [166] | HMA | 60 | Satisfactory rutting resistance |
| Al-Bayati et al. [117] | HMA | 60 | Above 60%, the requirements for volumetric properties and stability were not met |
| Rafi et al. [167] | HMA | 50 | Above 50%, it did not meet the Marshall requirements (stability and flow) |
| Zhang et al. [168] | HMA | 50 | Shows a considerable reduction in the flexural tensile strength and the stiffness modulus |
| Wong et al. [134] | HMA | 45 | Adequate performance based on creep resistance and stiffness modulus |
| Pérez et al. [120] | HMA | 40 | Satisfactory rutting resistance |
| Pasandín and Pérez [130] | HMA | 30 | Satisfactory fatigue life and rutting resistance |
| Pasandín and Pérez [122] | HMA | 30 | Satisfactory water sensitivity, fatigue life, and rutting resistance |
| Dhir et al. [169] | Asphalt mixtures | 30 | Satisfactory stiffness modulus, rutting resistance, and fatigue life |
| Qasrawi and Asi [170] | HMA | 25 | Did not meet the requirements for volumetric properties above 25% |
| Ossa et al. [99] | Surface HMA | 20 | Above 20% caused moisture damage |
| Kowalski et al. [171] | Asphalt mixtures | 15 | Above 15% caused moisture damage |
| Aggregate | Advantages | Drawbacks |
|---|---|---|
| SSA |
|
|
| RCA |
|
|
Publisher’s Note: MDPI stays neutral with regard to jurisdictional claims in published maps and institutional affiliations. |
© 2022 by the authors. Licensee MDPI, Basel, Switzerland. This article is an open access article distributed under the terms and conditions of the Creative Commons Attribution (CC BY) license (https://creativecommons.org/licenses/by/4.0/).
Share and Cite
Loureiro, C.D.A.; Moura, C.F.N.; Rodrigues, M.; Martinho, F.C.G.; Silva, H.M.R.D.; Oliveira, J.R.M. Steel Slag and Recycled Concrete Aggregates: Replacing Quarries to Supply Sustainable Materials for the Asphalt Paving Industry. Sustainability 2022, 14, 5022. https://doi.org/10.3390/su14095022
Loureiro CDA, Moura CFN, Rodrigues M, Martinho FCG, Silva HMRD, Oliveira JRM. Steel Slag and Recycled Concrete Aggregates: Replacing Quarries to Supply Sustainable Materials for the Asphalt Paving Industry. Sustainability. 2022; 14(9):5022. https://doi.org/10.3390/su14095022
Chicago/Turabian StyleLoureiro, Carlos D. A., Caroline F. N. Moura, Mafalda Rodrigues, Fernando C. G. Martinho, Hugo M. R. D. Silva, and Joel R. M. Oliveira. 2022. "Steel Slag and Recycled Concrete Aggregates: Replacing Quarries to Supply Sustainable Materials for the Asphalt Paving Industry" Sustainability 14, no. 9: 5022. https://doi.org/10.3390/su14095022
APA StyleLoureiro, C. D. A., Moura, C. F. N., Rodrigues, M., Martinho, F. C. G., Silva, H. M. R. D., & Oliveira, J. R. M. (2022). Steel Slag and Recycled Concrete Aggregates: Replacing Quarries to Supply Sustainable Materials for the Asphalt Paving Industry. Sustainability, 14(9), 5022. https://doi.org/10.3390/su14095022

