Next Article in Journal
Study on Removal of Methylene Blue by Condensation Self-Assembled Graphene Oxide/Thiourea Composite Adsorbent
Previous Article in Journal
Digital Economy, Technological Innovation, and Environmental Quality Improvement
 
 
Font Type:
Arial Georgia Verdana
Font Size:
Aa Aa Aa
Line Spacing:
Column Width:
Background:
Article

How the Education Industries React to Synchronous and Asynchronous Learning in COVID-19: Multigroup Analysis Insights for Future Online Education

by
Satria Fadil Persada
1,
Yogi Tri Prasetyo
2,3,*,
Xabitha Vanessa Suryananda
4,
Bahalwan Apriyansyah
4,
Ardvin K. S. Ong
2,
Reny Nadlifatin
5,
Etsa Astridya Setiyati
1,
Raden Aditya Kristamtomo Putra
1,
Agung Purnomo
1,
Bigraf Triangga
1,
Nazaria Jotur Siregar
1,
Donna Carolina
6,
Fairuz Iqbal Maulana
7 and
Bobby Ardiansyahmiraja
8
1
Entrepreneurship Department, BINUS Business School Undergraduate Program, Bina Nusantara University, Jakarta 11480, Indonesia
2
School of Industrial Engineering and Engineering Management, Mapua University, 658 Muralla St., Intramuros, Manila 1102, Philippines
3
Department of Industrial Engineering and Management, Yuan Ze University, 135 Yuan-Tung Road, Chung-Li 32003, Taiwan
4
Department of Business Management, Institut Teknologi Sepuluh Nopember, Kampus ITS Sukolilo, Surabaya 60111, Indonesia
5
Department of Information Systems, Institut Teknologi Sepuluh Nopember, Kampus ITS Sukolilo, Surabaya 60111, Indonesia
6
Visual Communication Design Department, School of Design, Bina Nusantara University, Jakarta 11480, Indonesia
7
Computer, School of Computer Science, Bina Nusantara University, Jakarta 11480, Indonesia
8
Department of Management, Faculty of Business and Economics, Universitas Surabaya, Surabaya 60293, Indonesia
*
Author to whom correspondence should be addressed.
Sustainability 2022, 14(22), 15288; https://doi.org/10.3390/su142215288
Submission received: 9 August 2022 / Revised: 18 October 2022 / Accepted: 18 October 2022 / Published: 17 November 2022

Abstract

The phenomenon of the COVID-19 pandemic requires prevention actions, such as social and physical distancing. In education, there is no choice but to adapt to online learning from traditional face-to-face learning. Online learning is divided into two approaches, namely synchronous and asynchronous learning. In practice, both synchronous and asynchronous learning have their respective advantages and disadvantages that can affect the efficiency and the effectiveness of online learning that are felt by students. The present study has analyzed students’ acceptance of synchronous learning and asynchronous learning by comparing the results of the two approaches that were used in educational institutions. Data from 162 respondents in the synchronous and 147 asynchronous online learning surveys were obtained through distributing online questionnaires. The present research utilized multigroup partial least square-structural equation modeling (PLS-SEM) for data analysis. The results indicate that students’ acceptance of synchronous online learning is influenced by the characteristics of the teachers, technological innovations, and the quality of the learning system. At the same time, the teacher characteristics, the organizational and technical support, technological innovations, and the trust affect the acceptance of asynchronous online learning. The R2 that was generated from the two groups was 58 percent and 62 percent for synchronous and asynchronous learning, respectively. The managerial implications that can be implemented are also described here in order to assist institutions in increasing the acceptance of synchronous and asynchronous online learning for future online education.

1. Introduction

The coronavirus caused the COVID-19 pandemic, which was first identified in Hubei province, the People’s Republic of China, and has spread widely. COVID-19 has become a health threat worldwide. The impact of the physical restrictions that have been utilized during the pandemic is felt by all business sectors, including the education sector. This situation is needed in order to protect and save students, teachers, faculty, academic staff, society, and the country until the medicines or the vaccines have matured enough to be used. Many governments have ordered institutions to adjust to face-to-face teaching for most students, requiring them to switch to online teaching and virtual education [1].
The shifting of face-to-face teaching has also been applied in Indonesia. The Minister of Education and Culture of the Republic of Indonesia has also ordered all education units to run online learning from 24 March 2020, in line with the wide spread of COVID-19, in order to maintain the health of students, teachers, and all education personnel [2]. As a result, around 170,000 primary schools, 40,000 junior high schools, 26,000 senior secondary schools, and 3000 higher education institutions were forced to study from home or conduct online learning [3]. Each level of education has a different learning pattern, such as tertiary level education, where the learning pattern of the students is different from the learning at the school level.
Learning in education industries emphasizes the level of independent learning of its students. Independent learning is a learning strategy that aims to build self-improvement, independence, and individual initiative [4]: moreover, according to Barnawi [5], independent learning is the ability of students to carry out learning activities that rely on motivations and responsibilities. However, in practice, the implementation of online learning as a result of the COVID-19 pandemic has not been appropriately implemented due to the large number of students who do not have a high level of independence [6]. Therefore, amid this pandemic, there is no other alternative but to adapt to the dynamic situations and to accept changes, such as by analyzing the application of technological interference to students, namely online learning.
In an era where technological developments are advancing, it is possible to help to solve technical problems, such as by using online learning as a substitute for face-to-face learning during the COVID-19 pandemic. Online learning is an educational model that can combine a networked community ecosystem and a variety of learning resources. Online learning is also defined as a learning experience that uses internet access in a synchronous or asynchronous environment using different devices (e.g., cell phones and laptops). In the online environment, the students can be anywhere (independently) to learn and to interact with their teachers and other students [7]. Students can continue to follow online learning if there are supporting facilities, such as internet networks, laptops, or mobile devices, when the schools and the universities are required to conduct distance learning.
Several arguments support the implementation of online learning, such as accessibility, affordability, flexibility, learning, and policy. It is said that the online learning model is easily accessible and can even reach remote areas. It is considered to be a relatively cheaper education model for lower costs in areas such as transportation, accommodation, and the overall cost of institution-based learning. Flexibility is another exciting aspect of online learning because it makes it easier for students to schedule or to plan their time in order to complete online courses [8].
Online learning allows students to access higher education without physically attending class [9]. The process is undoubtedly essential for regional areas where students may not have access to higher education. Even before the pandemic, online learning has continued to increase in popularity [10], with most colleges and universities offering offline programs and online classes. Online learning seems to increase the access to higher education for students from regional and remote areas, for those from low socioeconomic status backgrounds, and for those with disabilities [11]. Online learning can also provide access for students with limited financial resources to study at universities due to the absence of travel and relocation costs [12]. Students can attend synchronous and asynchronous virtual classes from any location using any internet-connected device. Therefore, there are two basic types of online learning, which are synchronous and asynchronous [13].
Synchronous learning is the simultaneous interaction between two or more participants [14,15]. Examples of synchronous learning include online chat, instant messaging, whiteboards, file sharing, audio conferencing, web conferencing, and video conferencing. Despite the advantages of “real-time” learning, the common disadvantages, including the cost, the technology requirements, and the scheduling, may limit the usefulness of synchronous learning.
Asynchronous learning allows the communication to occur over a longer time frame, rather than simultaneously. The typical advantages of asynchronous learning include the access to the information and the resources regardless of the time, collaboration among groups of individuals regardless of the time zone, and collective knowledge sharing. However, asynchronous learning requires a person to be self-disciplined and tends to be less interactive than synchronous learning [14]. Asynchronous learning includes discussion boards, web blogs, email, streaming audio, video streaming, narrated slideshows, web-based training, databases, web books, surveys, shared calendars, and website links.
In synchronous and asynchronous learning interactions, there are respective advantages and disadvantages, which have been summarized by Simarmata [16]. Synchronous learning has advantages, such as beneficial visuals and quick feedback, especially for questions or comments, and, as most students gain experience, they become more comfortable with participating. However, the disadvantages of synchronous learning are that there are problems in scheduling due to time zone constraints for the students from different geographical locations, some students may be present but passive, and it is more challenging to manage the interaction process in larger groups of students. Meanwhile, asynchronous learning has advantages, such as being accessible anytime and anywhere, according to the student’s schedule, and it encourages the shy students to participate. However, the shortcomings of asynchronous learning, namely the lack of visual cues and reading and writing skills, affect the communication effectiveness and can cause a delay in the feedback for comments and questions.
During the last few years, there have been several studies that discuss the identification of the effects of synchronous and asynchronous learning on students. Ogbonna et al. [17] investigated the effects of synchronous and asynchronous electronic learning on students’ cognitive and processing academic achievement. The study was conducted at two secondary schools and the ages of the students were between 10 and 12 years old. The study revealed that synchronous and asynchronous electronic learning significantly improved the student achievement and acquisition of skills in word processing, regardless of the student’s gender. The students who were taught through the asynchronous mode showed higher cognitive achievement, while those who were taught through the synchronous mode showed increased skill acquisition.
Novantara [18] also researched how to design, develop, and evaluate the effectiveness of using Android-based mobile learning applications for English courses among Kuningan University students with synchronous and asynchronous learning methods. The study results show that learning English through media learning applications using the asynchronous method has the advantages of stand-alone content, the learning materials are available for 24 h, and they only require the necessary materials. However, the synchronous learning method has several obstacles. Because the existing content requires a clear instructor, the teacher must be available when the students also have available time. The lack of student motivation to learn also has an impact. The advantage is that the teacher can change the content in real-time.
In essence, it is essential to understand how students use and accept the synchronous and asynchronous online learning systems as being efficient and practical learning methods. It is also vital to examine how much the students accept each of these learning methods. Although online learning is increasingly being used in learning institutions, the question of how well students receive the online learning synchronously and asynchronously as a learning medium is being investigated continuously. In addition, similar studies that focus on synchronous and asynchronous learning methods are rarely carried out, especially during the COVID-19 pandemic. Therefore, this study aims to discuss the effect of students’ perceptions of synchronous and asynchronous learning on the outcomes of the online learning. This research helps us to see how much influence the attributes that affect students’ perceptions of the acceptance of synchronous and asynchronous learning are expected to be a reference for institutional education in seeing how effective the new forms of learning are for their students. Educators can see how effective the synchronous and the asynchronous learning methods are when they are applied during the COVID-19 pandemic.

2. Research Framework and Hypotheses

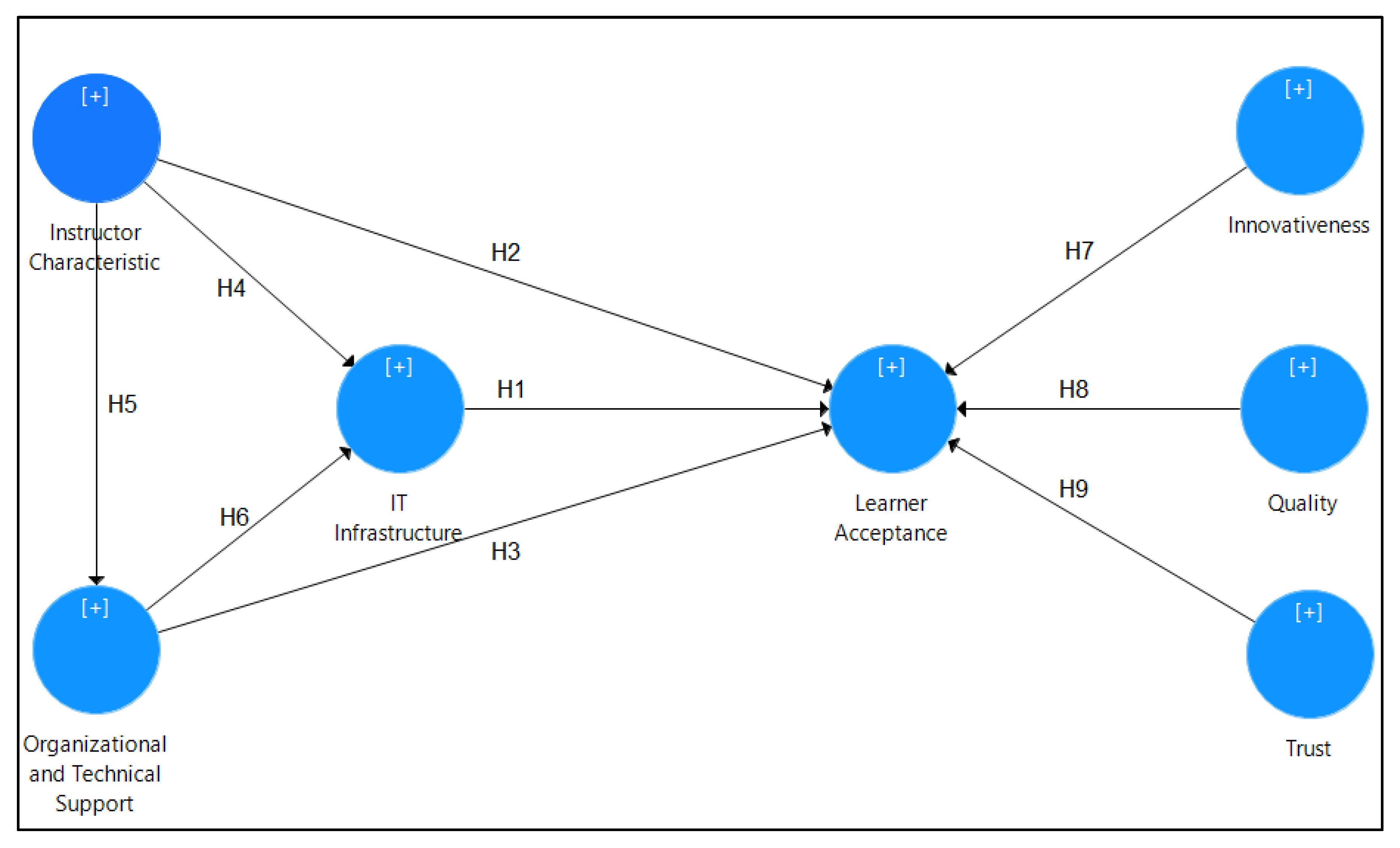
In this study, several hypotheses will be tested according to the research model that has been proposed. The analysis that is used here is multigroup partial least square-structural equation modeling (PLS-SEM), as shown in Figure 1.
Hong, Lai, and Holton [19] and Shea, Swan, Fredericksen, and Pickett [20] believe that lecturers play an essential role in a successful e-learning experience. Lecturers must ensure optimal interaction and student discussion in order to enhance the online learning experience. In addition, lecturers can influence and motivate the students to accept the e-learning environment [21,22,23]. According to Salmon [24] and Abouchedid and Eid [25], teacher characteristics, such as self-confidence, positive behavior, facilitation, knowledge sharing, and creativity, can encourage interaction and can motivate the students to learn in an e-learning environment. The participating instructors convey that learning is essential in influencing the student acceptance of the course’s online nature. The role of the instructor is a combination of being a lecturer who focuses on delivering teaching and being a facilitator who motivates and guides the students. Therefore, instructor support for a learner-centered classroom environment is vital for successful online learning. The instructor’s attitude towards the online learning and their control over the online learning information technology affects the students’ acceptance of hybrid online learning.
Another factor contributing to the acceptance of e-learning is the technology infrastructure [21,26,27]. It is essential to look at the reliability and the quality of the system, as it plays a vital role in the acceptance of online learning. The online learning technology and the systems must be well maintained and up-to-date in order to encourage the acceptance of online learning. The system should have as few technical problems as possible and must support multiple platforms and applications. Rafaeli and Sudweeks [22] report that if the communication technology is reliable, the students can learn more successfully in an online learning environment, and the acceptance rate of online learning is higher.
When there is a solid understanding of information technology and how to integrate it with its most desirable characteristics effectively, the online learning experiences will be successful and rewarding [23,28,29]. Therefore, most of the success of online learning can be attributed to the interactive capabilities of the information technology [30,31,32,33,34].
Organizational support cannot be ignored when attempting to increase the adoption of online learning [35]. Educational institutions should provide better technology facilities, a copyright system, an accreditation system, and good support from human and technical resources [27]. Student satisfaction and progress in online learning depend on the institutions that provide adequate technological facilities, infrastructure, and support. Organizational support can be assessed by the policies that are implemented and the various facilities that are provided by the institutions that support the implementation of online learning. Meanwhile, the role of technical support is to maintain IT infrastructure components and to respond to student and teacher calls promptly.
Innovation consists of a competitive advantage, observability, complexity, and variability [36]. According to Ngafeeson and Sun [36], technological innovation significantly positively affects the perceived usefulness and behavioral intentions. There is a significant relationship between technological innovation and the perceived ease of use [37]. According to these findings, the learners’ willingness to use new information technology is essential in the usage decisions in full implementation settings (i.e., higher system exposure determines the intention to use it) [38] In order to promote the use of technological innovations, prospective users must first know the technology and accept it [39]. In previous studies, technological innovation and the acceptance of online learning showed a negative relationship.
The extent to which the industry describes a set of required features that must be included in a product in order to improve its lifetime performance is known as system quality [40]. The information systems model considers system quality a critical success factor influencing the user satisfaction and the intent to use the product [41]. It has been determined that the system’s quality to individual users positively and significantly affects how they perceive and behave concerning the acceptance and the adoption of new technological inventions [42]. Moreover, research has found that the main reason for the widespread loss and dropout rate in online learning is the perceived low quality of the online learning system [42,43]. The service quality is also considered to positively affect the behavioral intentions of students and teachers in implementing online learning technology.
Trust is defined as an individual’s readiness to accept vulnerability based on positive expectations regarding the intentions or the behavior of others in the context of risk and interdependence [44]. Furthermore, by employing the extension of the well-established unified theory of acceptance and use of technology 2 (UTAUT2), El Masri and Tarhini [44] emphasize the existence of trust. Students’ trust significantly affects the acceptance of e-learning courses [40]. Trust has been given much attention, either directly or indirectly, in previous studies on technology adoption and acceptance [45,46]. It was found that trust had a significant effect on e-learning acceptance. Concerning distributed networks and applications, it is essential to trust the system so that the other connected systems or services can be used. However, trust is not the same for every country and technology.

3. Methods

The flow of this research starts with determining the problem that has been explained in the background, namely the COVID-19 pandemic, which has an impact on education, causing it to switch from face-to-face learning to online learning. The approaches are divided into two methods, namely synchronous and asynchronous. After determining the problem, the research determines the subject and the object of study. The subjects in this study are students of a higher education institution XYZ who had participated in synchronous and asynchronous online learning classes. The object of this research is the online learning/synchronous and asynchronous learning system at the XYZ institution. This research design is conclusive–descriptive–multiple cross-sectional and uses a non-probability purposive sampling technique. The research model in this study was adapted from Ahmed [47], which consisted of teaching characteristics, information technology infrastructure, and organizational and technical support, combined with research by Salloum et al. [48], which consists of technological innovation, system quality, and trust, measured using the HELAM-L dimension. There are nine hypotheses in this study as follows:
Hypothesis 1a (H1a).
Teacher characteristics positively affect student acceptance in synchronous online learning;
Hypothesis 1b (H1b).
Teacher characteristics positively affect student acceptance in asynchronous online learning;
Hypothesis 2a (H2a).
The institute’s information technology infrastructure positively affects student acceptance in synchronous online learning;
Hypothesis 2b (H2b).
The institute’s information technology infrastructure positively affects student acceptance of asynchronous online learning;
Hypothesis 3a (H3a).
Organizational and technical support positively affects students’ perceptions of accepting synchronous online learning;
Hypothesis 3b (H3b).
Organizational and technical support positively affects students’ perceptions of accepting asynchronous online learning;
Hypothesis 4a (H4a).
Characteristics of teachers positively affect the readiness of institutional information technology infrastructure in synchronous online learning;
Hypothesis 4b (H4b).
Characteristics of teachers positively affect the readiness of institutional information technology infrastructure in asynchronous online learning;
Hypothesis 5a (H5a).
Teacher characteristics positively affect organizational and technical support in synchronous online learning;
Hypothesis 5b (H5b).
Teacher characteristics positively affect organizational and technical support in asynchronous online learning;
Hypothesis 6a (H6a).
Organizational and technical support has a positive effect on the readiness of the information technology infrastructure of synchronous online learning institutes;
Hypothesis 6b (H6b).
Organizational and technical support has a positive effect on the readiness of the information technology infrastructure of asynchronous online learning institutes;
Hypothesis 7a (H7a).
Technological innovation positively affects student acceptance of synchronous online learning;
Hypothesis 7b (H7b).
Technological innovation positively affects student acceptance of asynchronous online learning;
Hypothesis 8a (H8a).
The quality of the learning system positively affects student acceptance of synchronous online learning;
Hypothesis 8b (H8b).
The quality of the learning system positively affects student acceptance of asynchronous online learning;
Hypothesis 9a (H9a).
Learner’s trust positively influences acceptance of synchronous online learning;
Hypothesis 9b (H9b).
Learner’s trust positively influences acceptance of asynchronous online learning.
The research questionnaire design is divided into the following parts: introduction and screening, respondent profile, core questions, and closing. Meanwhile, data collection in this study was carried out by distributing online questionnaires that were designed using an online form. After the data are collected, data processing and analysis are performed using the multigroup partial least square-structural equation modeling (PLS-SEM) method through SmartPLS software. Finally, the conclusions and suggestions from the research results are formulated to be used by XYZ and similar institutions to increase the effectiveness of synchronous and asynchronous online learning and its acceptance by students.
This research is a conclusive–descriptive–multiple cross-sectional study that uses a quantitative approach. Conclusive research is research that is based on a large and representative sample, and the data obtained are subjected to quantitative analysis. The findings of this study are considered to be conclusive because they can be used as input in managerial decision making [49]. This research is descriptive because it describes a characteristic and is carried out in order to describe the relevant characteristics, in this case, the behavior of students towards the acceptance of synchronous and asynchronous online learning. This study’s type of data collection is multiple cross-sectional, where there are two or more samples of respondents, and the information from each sample is only obtained once. Furthermore, the approach in this research is quantitative, where the research data are in the form of numbers and the analysis uses statistics [50]. Researchers identify research variables, develop instruments, collect data, analyze findings, and generalize through objective measurements.
In producing quantitative data, a scale is needed that is useful for grouping, or is called an interval, as a measuring tool. According to Malhotra [49], a measurement scale is a number that is set to describe the characteristics of objects, activities, or empirical events per predetermined rules. There are two types of measurement scales used in this study, namely the nominal and the Likert scales. A nominal scale is used to classify an object or an event into a particular group in order to observe similarities and differences in specific characteristics [51]. Meanwhile, the Likert scale is created so that respondents can carefully assess how strongly they agree or disagree with the statements made, ranging from very positive to very negative for some objects [52]. This study uses a 5-point Likert scale because it can give respondents choices that can show point differentiation [53]. The minimum number for the seven constructs is 150 in each category [54]. The details of the questionnaire data are presented on Table 1.
Data collection in this study is from the middle term of 2021. The data were collected by distributing questionnaires in an online form. There is a guide on the link, so respondents only choose one of the two questionnaires provided, and there are shortcuts to the synchronous learning questionnaire and the asynchronous learning questionnaire.
Distribution through Instagram is performed by uploading interactive Instagram stories, and then broadcasting is carried out in Line and WhatsApp groups. In addition, the distribution was also carried out through personal chat on Line, WhatsApp, and Instagram direct messages, as well as with the help of the researchers’ relatives. Dissemination via Line is performed by searching for accounts involved in groups from learning classes or activities at XYZ institution. On Instagram, searches are carried out on followers of organizational accounts or student associations in the XYZ institution.
This data collection closed on 14 June 2021 on both questionnaires. Based on the results of the questionnaire distribution, the number of respondents who filled out the questionnaire was 165 respondents on the synchronous learning questionnaire and 150 on the asynchronous learning questionnaire, which were then put through a through a screening process. At the screening stage, each respondent is required to meet the criteria that was given at the beginning of filling out the questionnaire, where the respondent must be an active student of XYZ institution and experienced in participating in online learning, both synchronously and asynchronously, provided by XYZ institution. In the synchronous learning questionnaire, from a total of 165 respondents who filled out the questionnaire, 162 respondents met the criteria. While on the asynchronous learning questionnaire, 147 respondents met the criteria and passed the screening stage.
The data collected through online questionnaires are primary data, namely the profile of the respondents through demographic data and respondents’ preferences in accepting online learning, as well as user characteristics in data usage. In addition, in order to obtain demographic and usage data, questionnaires were also distributed to determine the effect of respondents’ acceptance of synchronous and asynchronous online learning. These primary data were processed using partial least square-structural equation modeling (PLS-SEM) analysis.
The descriptive demographic analysis aims to provide an overview of the profile of the respondents in this study. Demographic analysis includes aspects such as age, gender, domicile of origin (province), level (year) of lecture, and the number of credits being taken (Table 2 and Table 3).

4. Results

Based on the results of testing the validity and the reliability, several indicators are reduced because they do not meet the criteria values. Elimination is carried out based on the standard outer loadings criteria, which has a minimum value of 0.7, where there are indicators that have a value between 0.4 and 0.7 that can be tolerated as long as they have a positive impact on AVE and CR. The first reduction process is carried out by looking at the minor outer loadings indicator variable and then seeing if there is a change in the AVE value. A further reduction is necessary if the AVE value is still below the cutoff value. The first variables that are reduced in the synchronous learning survey are A5 (outer loading of −0.155), I1 (outer loading of 0.487), I2 (outer loading of 0.479), and I3 (outer loading of 0.484) with an AVE value of 0.478 on variable A and 0.406 on variable I, which is below the standard AVE value. After being eliminated, the results show that there are still AVE values that do not meet the standards, namely the IT variable of 0.469 and the T variable of 0.497. Therefore, it is necessary to eliminate the indicators in the IT and the T variables that have the smallest outer loading values, namely IT1, with an outer loading of 0.504, and T4, with an outer loading value of 0.532. The results of the PLS algorithm calculation after IT1 and T4 are reduced show that the AVE values for each variable are good and meet the standards, as well as the outer loadings, the CA, and the CR values, which also meet the standards and are still within the tolerance limits.
In the asynchronous learning survey results, it was found that the AVE and the CR values still did not meet the standards for variable I, which were 0.366, and 0.676, respectively. In addition, the indicator variables that did not meet the standard outer loading values and were eliminated include I1 (outer loading of 0.259), I2 (outer loading of 0.263), I3 (outer loading of 0.241), and A5 (outer loading of −0.164). After the elimination, there were no values of AVE, CA, CR, or the outer loadings that did not meet the predetermined standards and were within the tolerance limit. The following results are research data that have met each cutoff value (Table 4 for synchronous and Table 5 for asynchronous). After analyzing the measurement model that confirms the reliability and the validity of the latent variables that were used in the study, the next step of analysis is to assess the structural model or the inner model. The structural model aims to analyze the relationship between the latent variables and their indicator variables and to test the model fit in order to test the suitability of the structural model. The structural model was fit evaluated by using the dependent construct, as shown in Table 6 and Table 7. Further hypotheses testing are projected in Table 8 and Table 9.
The structural model can be measured by analyzing the coefficient of the determination (R2) model. The coefficient of determination (R2) analysis was conducted in order to test the accuracy and the structural strength of the model and to see the effect of the exogenous latent variables on the endogenous latent variables. The variable learners’ acceptance and usage (A) is an endogenous variable at the end of this research model, which is influenced by the instructor characteristics, the IT infrastructure, the organizational and technical support, the innovativeness, the quality, and trust. Variable A has an R2 value of 0.587 in the synchronous learning survey, which shows that the endogenous variable has a high accuracy (of above 0.5), meaning that this exogenous variable explains other factors outside of this study, explaining 58.7%, while the remaining 41.3% is outside of this research. While in the asynchronous learning survey, R2 shows a result of 0.621, which means that the endogenous variable also has high accuracy (of above 0.5), and this exogenous variable explains other factors, explaining 62.1%, while the remaining 37.9% is outside of this research.

5. Discussion

Based on the insight analysis, it has been observed that the managerial implications of each finding can be a recommendation for the XYZ institution to improve their students’ attitudes towards synchronous and asynchronous online learning. The PLS-SEM analyses were divided into several parts, according to the hypotheses that were formulated and accepted in this study. First, it was found that the students’ acceptance of online learning, both synchronously and asynchronously, was influenced by the characteristics of the teacher. In order to ensure that the teaching staff carry out their duties in line with the institute’s goals for online learning, the institutions can carry out other things in addition to providing online teaching implementation guidelines for teaching staff, such as holding regular socializations that are intended for teachers to be able to motivate and conduct online learning at a high standard for students. The results of the PLS-SEM analysis show that students’ attitudes towards the acceptance of synchronous online learning are influenced by organizational support and technical support so that institutions can provide an integrated online library platform and can provide access for students to access the learning materials. Companies can also create mobile apps that make it easier for teachers and students to share information and subject matter, to assign assignments in order to keep the classes organized, and to improve the communication with students in order to be more flexible. In addition, staff or technicians can be provided evenly to assist students in the event of technical problems during learning.
The following finding in the results of the PLS-SEM analysis suggests that organizational and technical support are influenced by the characteristics of the teacher. In providing synchronous and asynchronous online learning support, the institution should increase its recruitment standards for the prospective teaching staff so that in the future, it can obtain more qualified teaching staff in the field. In addition, the institution can also set a regulation/sanction enforcing teachers who are not active in online learning to carry out online learning to students properly and correctly. The sanctions can be salary cuts or other sanctions affecting the teachers’ motivation to conduct online learning activities. The results of the sixth hypothesis test show that organizational and technical support positively affects the attitude of IT infrastructure readiness in synchronous online learning. This insight can direct institutions to follow up on aspects of their information technology, such as providing learning facilities that are easier and more convenient to use by providing access to unlimited video conferencing platforms that can be used, not only by the teachers, but also by the students. In addition, XYZ institution can also provide the students with storage for learning materials without a file weight limit.
In the seventh research hypothesis, it was found that existing technological innovations influence the acceptance and use of synchronous and asynchronous online learning for students. In response to this, institutions can add XYZ service features that are available to students, such as the availability of laboratories in each department, training centers, and other additions that are integrated into the learning information system. In addition, institutions can provide information system services in a form other than a website, namely a mobile app, that can allow students to carry out learning activities more actively and flexibly. Institutions can also add new features to the learning information system, such as notifications and reminders for class schedules, assignment collections, and guardianship schedules. The integrated calendar features can be connected to the student information/email system, with a real-time countdown feature that is intended for collecting assignments or exams without having to refresh the website page, and a feature for discussions between students and teachers. Then, it can also be rolled out in order to develop a synchronous online learning attendance model by connecting the class attendance feature to the class entry access on the webinar or video conferencing facilities.
The eighth hypothesis in this study shows a partially accepted case, where only the synchronous data in projecting the acceptance of quality to learners’ acceptance and usage is covered. There is a potential improvement in the quality of asynchronous online learning that must be considered. Further complete insights into managerial implications are presented in Table 10.
There are indications of relationships that affect student acceptance from the characteristics of the teacher, technological innovation, and the quality of the learning information system in the synchronous case. The importance of the teacher’s role in motivating and supporting the online learning activities for students is evident. The quality of the institute’s learning information system needs to be considered and technological innovations that are initiated within it should support user friendly learning in order to increase the students’ acceptance of synchronous online learning.
The acceptance by asynchronous students is influenced by the characteristics of the teacher, the organizational and technical support, technological innovation, and the student confidence in online learning. The support and motivation of teachers in online learning, the technical facilities from institutes that support teaching activities, the innovations in learning information systems that prioritize user needs and convenience, and the security systems when implementing asynchronous online learning activities all have a role to play in increasing the acceptance of online learning by students asynchronously.

6. Conclusions

Based on the results of the PLS-SEM analysis that has been carried out on synchronous online learning, it was found that there were indications of a relationship that affected student acceptance, namely from the characteristics of the teacher, technological innovation, and the quality of the learning information system that is used by the institute. Therefore, it can be concluded that the teacher’s role in motivating and supporting online learning activities for students at the XYZ institution is important. In addition, the quality of the institute’s learning information system needs to be considered, and the technological innovations that are initiated within it should support user-friendly learning in order to increase the students’ acceptance of synchronous online learning. In the results of the research on asynchronous online learning, it was found that students’ acceptance was influenced by the instructor characteristics, the organizational and technical support, technological innovation, and the students’ trust in online learning held by institutions.
This study has several limitations, including the limitations of a demographic aspect. The respondents in this study in both the synchronous learning survey and the asynchronous learning surveys were dominated by students who live on the island of Java, especially East Java. The dominance of these demographic aspects cannot reflect the characteristics of consumers from a more diverse domicile. It can result in the behavioral characteristics of respondents in acceptance behavior, which is influenced by other factors, such as the respondents’ perceptions of the quality of the infrastructure received. In addition, the time for distributing questionnaires was also limited, which was approximately one semester to collect respondents. The limitation also appeared in the number of samples. Increasing the quantity of respondents in the future will improve the accuracy of the data analysis.
It is recommended for further research to obtain respondents with broader demographic data, especially outside of Java, so that different results can be obtained that can represent the characteristics of each category. In addition, the limitations of research in future studies can expand the scope of respondents to the city/district and even country levels. Further research can also broaden the boundaries of research in terms of the level of education, including school education levels such as elementary school, junior high school, or senior high school. Further research can also analyze the instructors’ perspective, as teaching is considered to be a two-way communication. A further recommendation is to explore the development of synchronous and asynchronous online learning with a systematic literature review or bibliometric analysis. The important variables, such as learner preparedness, must be investigated in future analyses. Furthermore, the possibility to integrate with other scales and recommendations prepared by Quality Matters, Online Learning Consortium, or by SUNY’s OSCQR is highly suggested to be conducted [57,58,59].

Author Contributions

Conceptualization, S.F.P., Y.T.P., X.V.S. and B.A. (Bahalwan Apriyansyah); methodology, S.F.P., Y.T.P., X.V.S. and B.A. (Bahalwan Apriyansyah); software, S.F.P., Y.T.P., X.V.S. and B.A. (Bobby Ardiansyahmiraja); validation, A.K.S.O., R.N., E.A.S., B.T., R.A.K.P. and A.P.; formal analysis, S.F.P., Y.T.P., X.V.S. and B.A. (Bobby Ardiansyahmiraja); investigation, X.V.S.; resources, X.V.S.; data curation, X.V.S.; writing—original draft preparation, S.F.P., Y.T.P., X.V.S. and B.A. (Bahalwan Apriyansyah); writing—review and editing, A.P., B.T., N.J.S., D.C., F.I.M. and B.A. (Bobby Ardiansyahmiraja); visualization, X.V.S.; supervision, R.N.; project administration, Y.T.P.; funding acquisition, Y.T.P. All authors have read and agreed to the published version of the manuscript.

Funding

This research study was funded by Mapúa University Directed Research for Innovation and Value Enhancement (DRIVE).

Institutional Review Board Statement

This study was approved by Mapua University Research Ethics Committees.

Informed Consent Statement

Informed consent was obtained from all subjects involved in the study.

Data Availability Statement

The data presented in this study are available upon request from the corresponding author.

Acknowledgments

The researchers would like to extend their deepest gratitude to the respondents of this study, despite the current COVID-19.

Conflicts of Interest

The authors declare no conflict of interest.

References

  1. Daniel, S.J. Education and the COVID-19 Pandemic. Prospects 2020, 49, 91–96. [Google Scholar] [CrossRef] [PubMed]
  2. Ministry of Education and Culture of Indonesia Rumah, Kunci Sukses Pola Asuh Anak. Available online: https://www.kemdikbud.go.id/main/blog/2016/05/rumah-kunci-sukses-pola-asuh-anak (accessed on 5 October 2022).
  3. Churiyah, M.; Sholikhan, S.; Filianti, F.; Sakdiyyah, D.A. Indonesia Education Readiness Conducting Distance Learning in Covid-19 Pandemic Situation. Int. J. Multicult. Multireligious Underst. 2020, 7, 491–507. [Google Scholar] [CrossRef]
  4. Majid, A. Strategi Pembelajaran; PT. Remaja Rosdakarya: Bandung, Indonesia, 2013; p. 20. [Google Scholar]
  5. Barnawi, R. Model-Model Pembelajaran: Mengembangkan Profesionalisme Guru; Rajawali Pers: Jakarta, Indonesia, 2014; pp. 405–411. [Google Scholar]
  6. Hidayat, D.R.; Rohaya, A.; Nadine, F.; Ramadhan, H. Kemandirian Belajar Peserta Didik Dalam Pembelajaran Daring Pada Masa Pandemi COVID-19. Perspekt. Ilmu Pendidik. 2020, 34, 147–154. [Google Scholar] [CrossRef]
  7. Singh, V.; Thurman, A. How Many Ways Can We Define Online Learning? A Systematic Literature Review of Definitions of Online Learning (1988–2018). Am. J. Distance Educ. 2019, 33, 289–306. [Google Scholar] [CrossRef]
  8. Dhawan, S. Online Learning: A Panacea in the Time of COVID-19 Crisis. J. Educ. Technol. Syst. 2020, 49, 5–22. [Google Scholar] [CrossRef]
  9. Butner, B.K.; Smith, A.B.; Murray, J. Distance Technology: A National Study of Graduate Higher Education Programs. Online J. Distance Learn. Adm. 1999, 2, 1–7. [Google Scholar]
  10. Kahu, E.R.; Stephens, C.; Leach, L.; Zepke, N. The Engagement of Mature Distance Students. High. Educ. Res. Dev. 2013, 32, 791–804. [Google Scholar] [CrossRef]
  11. Stone, C. Opportunity through Online Learning: Improving Student Access, Participation and Success in Higher Education. 2017. Available online: https://apo.org.au/node/94591 (accessed on 5 October 2022).
  12. Dai, B.; Gu, C.; Zhao, E.; Zhu, K.; Cao, W.; Qin, X. Improved Online Sequential Extreme Learning Machine for Identifying Crack Behavior in Concrete Dam. Adv. Struct. Eng. 2019, 22, 402–412. [Google Scholar] [CrossRef]
  13. Young, T.P.; Bailey, C.J.; Guptill, M.; Thorp, A.W.; Thomas, T.L. The Flipped Classroom: A Modality for Mixed Asynchronous and Synchronous Learning in a Residency Program. West. J. Emerg. Med. 2014, 15, 938. [Google Scholar] [CrossRef]
  14. Ashley, J. Synchronous and Asynchronous Communication Tools. Exec. Update Online. 2003. Available online: http://www.asaecenter.org/Resources/articledetail.cfm?ItemNumber=13572 (accessed on 5 October 2022).
  15. Cook, D.A.; Levinson, A.J.; Garside, S.; Dupras, D.M.; Erwin, P.J.; Montori, V.M. Internet-Based Learning in the Health Professions: A Meta-Analysis. JAMA 2008, 300, 1181–1196. [Google Scholar] [CrossRef]
  16. Simarmata, J. Teknologi Sinkronus Dan Asinkronus Untuk Pembelajaran. Teknologi dan Aplikasinya dalam Dunia Pendidikan; Jayapangus Press: Denpasar, Indonesia, 2018; pp. 13–22. [Google Scholar]
  17. Ogbonna, C.G.; Ibezim, N.E.; Obi, C.A. Synchronous versus Asynchronous E-Learning in Teaching Word Processing: An Experimental Approach. S. Afr. J. Educ. 2019, 39, 1–15. [Google Scholar] [CrossRef]
  18. Novantara, P. Implementasi Dan Efektifitas Mobile Learning Dengan Menggunakan Metode Synchronous Dan Asynchronous Learning Pada Pembelajaran Bahasa Inggris Di Universitas Kuningan Berbasis Android. Buffer Inform. 2017, 3. [Google Scholar] [CrossRef]
  19. Hong, K.-S.; Lai, K.-W.; Holton, D. Students’ Satisfaction and Perceived Learning with a Web-Based Course. J. Educ. Techno. Soc. 2003, 6, 116–124. [Google Scholar]
  20. Shea, P.; Swan, K.; Fredericksen, E.; Pickett, A. Student Satisfaction and Reported Learning in the SUNY Learning Network: Interaction and Beyond-Social Presence in Asynchronous Learning Networks. 2001. Available online: https://urresearch.rochester.edu/institutionalPublicationPublicView.action?institutionalItemId=2517 (accessed on 5 October 2022).
  21. Selim, H.M. E-Learning Critical Success Factors: An Exploratory Investigation of Student Perceptions. Int. J. Technol. Mark. 2007, 2, 157–182. [Google Scholar] [CrossRef]
  22. Rafaeli, S.; Sudweeks, F. Networked Interactivity. J. Comput. Mediat. Commun. 1997, 2, JCMC243. [Google Scholar] [CrossRef]
  23. Cooner, T.S. Creating Opportunities for Students in Large Cohorts to Reflect in and on Practice: Lessons Learnt from a Formative Evaluation of Students’ Experiences of a Technology-enhanced Blended Learning Design. Br. J. Educ. Technol. 2010, 41, 271–286. [Google Scholar] [CrossRef]
  24. Salmon, G. E-Moderating: The Key to Teaching and Learning Online; Psychology Press: London, UK, 2004; ISBN 041-5-33544-2. [Google Scholar]
  25. Abouchedid, K.; Eid, G.M. E-learning Challenges in the Arab World: Revelations from a Case Study Profile. Qual. Assur. Educ. 2004, 12, 15–27. [Google Scholar] [CrossRef]
  26. Folorunso, O.; Ogunseye, O.S.; Sharma, S.K. An Exploratory Study of the Critical Factors Affecting the Acceptability of E-learning in Nigerian Universities. Inf. Manag. Comput. Secur. 2006, 14, 496–505. [Google Scholar] [CrossRef]
  27. Poon, W.; Low, K.L.; Yong, D.G. A Study of Web-based Learning (WBL) Environment in Malaysia. Int. J. Educ. Manag. 2004, 18, 374–385. [Google Scholar] [CrossRef]
  28. De George-Walker, L.; Keeffe, M. Self-determined Blended Learning: A Case Study of Blended Learning Design. High. Educ. Res. Dev. 2010, 29, 1–13. [Google Scholar] [CrossRef]
  29. Mitchell, P.; Forer, P. Blended Learning: The Perceptions of First-Year Geography Students. J. Geogr. High. Educ. 2010, 34, 77–89. [Google Scholar] [CrossRef]
  30. Ben Arbaugh, J.; Godfrey, M.R.; Johnson, M.; Pollack, B.L.; Niendorf, B.; Wresch, W. Research in Online and Blended Learning in the Business Disciplines: Key Findings and Possible Future Directions. Internet High. Educ. 2009, 12, 71–87. [Google Scholar] [CrossRef]
  31. Garrison, D.R.; Kanuka, H. Blended Learning: Uncovering Its Transformative Potential in Higher Education. Internet High. Educ. 2004, 7, 95–105. [Google Scholar] [CrossRef]
  32. Jonas, D.; Burns, B. The Transition to Blended E-Learning. Changing the Focus of Educational Delivery in Children’s Pain Management. Nurse Educ. Pract. 2010, 10, 1–7. [Google Scholar] [CrossRef] [PubMed]
  33. Ozkan, S.; Koseler, R. Multi-Dimensional Students’ Evaluation of e-Learning Systems in the Higher Education Context: An Empirical Investigation. Comput. Educ. 2009, 53, 1285–1296. [Google Scholar] [CrossRef]
  34. So, H.-J.; Brush, T.A. Student Perceptions of Collaborative Learning, Social Presence and Satisfaction in a Blended Learning Environment: Relationships and Critical Factors. Comput. Educ. 2008, 51, 318–336. [Google Scholar] [CrossRef]
  35. Latif, L.A. Priority Satisfaction Survey: A Tool in Developing Effective Retention Strategies. 2004. Available online: http://library.oum.edu.my/repository/339/ (accessed on 5 October 2022).
  36. Ngafeeson, M.N.; Sun, J. The Effects of Technology Innovativeness and System Exposure on Student Acceptance of E-Textbooks. J. Inf. Technol. Educ. Res. 2015, 14, 55. [Google Scholar] [CrossRef]
  37. Joo, Y.J.; Lim, K.Y.; Lim, E. Investigating the Structural Relationship among Perceived Innovation Attributes, Intention to Use and Actual Use of Mobile Learning in an Online University in South Korea. Australas. J. Educ. Technol. 2014, 30. [Google Scholar] [CrossRef]
  38. Tarhini, A.; Teo, T.; Tarhini, T. A Cross-Cultural Validity of the E-Learning Acceptance Measure (ElAM) in Lebanon and England: A Confirmatory Factor Analysis. Educ. Inf. Technol. 2016, 21, 1269–1282. [Google Scholar] [CrossRef]
  39. Teo, T.; Doleck, T.; Bazelais, P.; Lemay, D.J. Exploring the Drivers of Technology Acceptance: A Study of Nepali School Students. Educ. Technol. Res. Dev. 2019, 67, 495–517. [Google Scholar] [CrossRef]
  40. Wang, T.-H. Developing an Assessment-Centered e-Learning System for Improving Student Learning Effectiveness. Comput. Educ. 2014, 73, 189–203. [Google Scholar] [CrossRef]
  41. DeLone, W.H.; McLean, E.R. The DeLone and McLean Model of Information Systems Success: A Ten-Year Update. J. Manag. Inf. Syst. 2003, 19, 9–30. [Google Scholar]
  42. Faqih, K.M. Which Is More Important in E-Learning Adoption, Perceived Value or Perceived Usefulness? Examining the Moderating Influence of Perceived Compatibility. In Proceedings of the 4th Global Summit on Education GSE, Kuala Lumpur, Malaysia, 14–15 March 2016. [Google Scholar]
  43. Zhang, M.-L.; Wu, L. Lift: Multi-Label Learning with Label-Specific Features. IEEE Trans. Pattern Anal. Mach. Intell. 2014, 37, 107–120. [Google Scholar] [CrossRef] [PubMed]
  44. El-Masri, M.; Tarhini, A. Factors Affecting the Adoption of E-Learning Systems in Qatar and USA: Extending the Unified Theory of Acceptance and Use of Technology 2 (UTAUT2). Educ. Technol. Res. Dev. 2017, 65, 743–763. [Google Scholar] [CrossRef]
  45. Al-Rahmi, W.M.; Othman, M.S.; Yusuf, L.M. The Effectiveness of Using E-Learning in Malaysian Higher Education: A Case Study Universiti Teknologi Malaysia. Mediterr. J. Soc. Sci. 2015, 6, 625. [Google Scholar] [CrossRef]
  46. Luo, Z.; Zhang, T. A Mobile Service Platform for Trustworthy E-Learning Service Provisioning. Int. J. Dependable Trust. Inf. Syst. (IJDTIS) 2010, 1, 1–13. [Google Scholar] [CrossRef][Green Version]
  47. Ahmed, H.M.S. Hybrid E-Learning Acceptance Model: Learner Perceptions. Decis. Sci. J. Innov. Educ. 2010, 8, 313–346. [Google Scholar] [CrossRef]
  48. Salloum, S.A.; Al-Emran, M.; Shaalan, K.; Tarhini, A. Factors Affecting the E-Learning Acceptance: A Case Study from UAE. Educ. Inf. Technol. 2019, 24, 509–530. [Google Scholar] [CrossRef]
  49. Malhotra, N.; Hall, J.; Shaw, M.; Oppenheim, P. Marketing Research: An Applied Orientation; Pearson Education: Sydney, Australia, 2006; ISBN 073-3-97004-4. [Google Scholar]
  50. Sugiyono, D. Metode Penelitian Pendidikan Pendekatan Kuantitatif, Kualitatif Dan R&D. 2013. Available online: https://digilib.unigres.ac.id/index.php?p=show_detail&id=43 (accessed on 5 October 2022).
  51. Martono, N. Metode Penelitian Kuantitatif: Analisis Isi Dan Analisis Data Sekunder (Sampel Halaman Gratis); RajaGrafindo Persada: Depok, Indonesia, 2010; ISBN 979-7-69749-5. [Google Scholar]
  52. Zikmund, W.G.; Babin, B.J.; Carr, J.C.; Griffin, M. Business Research Methods; Cengage Learning: Boston, MA, USA, 2013; ISBN 128-5-40118-2. [Google Scholar]
  53. Awang, Z.; Afthanorhan, A.; Mamat, M. The Likert Scale Analysis Using Parametric Based Structural Equation Modeling (SEM). Comput. Methods Soc. Sci. 2016, 4, 13. [Google Scholar]
  54. Hair, J.F.; Black, W.C.; Babin, B.J.; Anderson, R.E. Multivariate Data Analysis; Cengage: Andover, UK, 2019. [Google Scholar]
  55. Hair, J.F., Jr.; Hult, G.T.M.; Ringle, C.M.; Sarstedt, M. A Primer on Partial Least Squares Structural Equation Modeling (PLS-SEM); Sage Publications: Thousand Oaks, CA, USA, 2021; ISBN 154-4-39633-3. [Google Scholar]
  56. Robinson, J.P.; Shaver, P.R.; Wrightsman, L.S. Criteria for Scale Selection and Evaluation. Meas. Personal. Soc. Psychol. Attitudes 1991, 1, 1–16. [Google Scholar]
  57. Naim, A. Application of Quality Matters in Digital Learning in Higher Education. Tex. J. Multidiscip. Stud. 2021, 1, 3–12. [Google Scholar]
  58. Moore, J.C. A synthesis of Sloan-c effective practices. J. Asynchronous Learn. Netw. 2010, 14, 91–115. [Google Scholar] [CrossRef]
  59. Muller, K.; Scalzo, K.A.; Pickett, A.M.; Dugan, L.; Dubuc, L.; Simiele, D.; McCabe, R.; Pelz, W. Ensuring Online Learning Quality: Perspectives from the State University of New York. Online Learn. 2020, 24, 254–268. [Google Scholar] [CrossRef]
Figure 1. Research Framework.
Figure 1. Research Framework.
Sustainability 14 15288 g001
Table 1. Definition of Operation Variables.
Table 1. Definition of Operation Variables.
Latent VariableLatent DefinitionIndicatorsIndicators Definitions
Instructor Characteristic (IC) Teacher characteristics, such as self-confidence, positive behavior, facilitation, knowledge sharing, and creativity, can encourage interaction and motivate the students to learn in an e-learning environment [24,25].IC1: The teacher is active in teaching activitiesI feel that the teacher is actively engaged in teaching and learning activities in e-learning
IC2: Teachers are enthusiastic about carrying out teaching activitiesI feel that the teacher is very enthusiastic about teaching in class
IC3: The teaching style delivered by the teacher is interestingI feel the style of teaching activities on e-learning delivered by the teacher is interesting
IC4: The teacher explains the components of using e-learningThe teacher explained to me how to use the e-learning component
IC5: Teacher motivates student participationI feel motivated by the teacher to participate in e-learning
IT Infrastructure (IT) Rafaeli and Sudweeks [22] report that if communication technology is reliable, students can learn more successfully in an e-learning environment and gain higher acceptance of online learning.IT1: The range of internet access is easy for students to reachI can reach internet access in the learning environment easily
IT2: Students can rely on computer networksI feel I can rely on computer networks for e-learning
IT3: The information system can be accessed by students to take e-learning classesI can take classes online using the available student information system
Organizational and Technical Support (S) Educational institutions should provide better technology facilities, a copyright system, an accreditation system, and good support from human and technical resources [27].S1: Students receive technical support from staff/techniciansI receive technical support from technicians when it is needed
S2: Students perceive that the institute’s e-learning support is adequateIn my opinion, the e-learning support (facilities) provided by the institute is adequate
S3: Learners can choose the option/choice of devices in the online learning methodI was given an option/choice of online learning method for the class that I attended
Learners’ Acceptance and Usage (A) How many students can accept the use of synchronous and asynchronous learning?A1: E-learning encourages students to seek more knowledgeI feel more compelled to seek more knowledge when using the e-learning method rather than the face-to-face method
A2: Students can learn well with the provided constructionI feel I can learn well with the construction provided (with participation and contribution)
A3: Students like the e-learning systemI like the e-learning learning system
A4: Students tend to like self-studyI tend to like independent learning (independent)
A5: Students tend to like group learningI tend to like group learning (which involves interaction)
Innovativeness (I) Innovation consists of a competitive advantage, observability, complexity, and variability [36].I1: Students look for ways to try out technological innovations when they hear about themWhen I hear about a new technological innovation, I will find a way to try it
I2: Respondents like to explore innovationsI like to explore new technological innovations
I3: Respondents are interested in innovations in technologyRespondents are interested in using innovations in technology
I4: Respondents tend to prefer online learning over face-to-face learningRespondents tend to prefer online learning rather than face-to-face learning
I5: Respondents feel that online learning content is more interactive than face-to-face learningRespondents feel that online learning content is more interactive than face-to-face learning
Quality (Q) The quality of the system provided to individual users positively and significantly affects how they perceive and behave with the acceptance and adoption of new technological inventions [42].Q1: The layout and user interface of the website are friendly to use for studentsI feel that the layout and user interface of the online learning website is friendly for me to use
Q2: Website navigation is easy for students to useI find the online learning website navigation easy to use
Q3: Online learning websites provide the services that students needI feel that online learning websites provide the services I need
Q4: The online learning website is convenient for students to useI feel comfortable using the functions and services provided by online learning sites
Q5: Students feel that the website information is completeI feel that online learning websites already provide complete information
Q6: Website information is accessible for students to understandI feel that the online learning course website provides information that is easy for me to understand
Trust (T) Trust is defined as “an individual’s readiness to accept vulnerability based on positive expectations regarding the intentions or behavior of others in the context of risk and interdependence” [44].T1: The student believes in the reliability of the information providedI believe that most of the information provided on e-learning is reliable
T2: Teachers can be trusted by studentsI feel that the teacher in the e-learning class can be trusted
T3: Group members can be trusted by studentsIn my opinion, most of the group members on online learning can be trusted
T4: Students are willing to participate even though it is riskyI will still participate in online learning groups even if the exchange of information is risky
T5: The student accepts their right to receive informationI feel I have the right as a student to receive equal information
Table 2. Demographic Data of Synchronous Online Learning.
Table 2. Demographic Data of Synchronous Online Learning.
Respondents’ ProfileFrequencyPercentage (%)
Age
<18 year 10.6%
18–19 year 116.8%
20–21 year 3722.8%
21–22 year 10162.3%
>22 year 127.4%
Total162100%
Gender
Male 8653.1%
Female 7646.9%
Total162100%
Domicile
West Sumatera 10.6%
Riau Island 10.6%
Capital City Jakarta 84.9%
Banten 74.3%
 West Java84.9%
 Central Java 74.3%
Yogyakarta 21.2%
 East Java12174.7%
Bali31.9%
 East Borneo21.2%
Southeast Sulawesi10.6%
Papua10.6%
Total161100%
Year of College
1 Year74.3%
2 Year127.4%
3 Year1710.5%
4 Year12476.5%
>4 Year21.2%
Total162100%
Number of Credits Being Taken
<16 credits10363.6%
16–18 credits148.6%
19–21 credits1911.7%
22–24 credits2616.0%
Total162100%
Table 3. Demographic Data of Asynchronous Online Learning.
Table 3. Demographic Data of Asynchronous Online Learning.
Age
<18 year10.68%
18–19 year128.16%
20–21 year4832.65%
21–22 year7853.06%
>22 year85.44%
Total147100%
Gender
Male8054.42%
Female6745.58%
Total147100%
Domicile
North Sumatera10.68%
Riau10.68%
Jambi10.68%
South Sumatera21.36%
Capital City Jakarta42.72%
Banten32.04%
 West Java64.08%
 Central Java42.72%
 East Java12282.99%
Bali10.68%
East Borneo10.68%
Southeast Sulawesi10.68%
Total147100%
Year of College
1 Year106.80%
2 Year2517.01%
3 Year106.80%
4 Year9967.35%
>4 Year32.04%
Total147100%
Number of Credits Being Taken
<16 credits7248.98%
16–18 credits2819.05%
19–21 credits2617.69%
22–24 credits2114.29%
Total147100%
Table 4. Reliability and Convergence Validity of Synchronous Online Learning.
Table 4. Reliability and Convergence Validity of Synchronous Online Learning.
VariableMeanStdevOuter LoadingsAVECACR
Cutoff value ≥0.7≥0.5≥0.7≥0.7
Instructor Characteristics3.4640.690 0.5410.7870.853
IC1 0.591 *
IC2 0.727
IC3 0.829
IC4 0.707
IC5 0.799
IT Infrastructure4.2640.555 0.5250.7060.814
IT2 0.605 *
IT3 0.809
IT4 0.723
IT5 0.779
Organizational and Technical Support3.8000.694 0.5810.641 **0.806
S1 0.727
S2 0.818
S3 0.738
Learners’ Acceptance and Usage3.1880.672 0.5900.7590.847
A1 0.850
A2 0.871
A3 0.799
A4 0.492 *
Innovativeness3.4590.685 0.8000.7570.889
I4 0.930
I5 0.857
Quality3.9150.691 0.6510.8940.918
Q1 0.763
Q2 0.805
Q3 0.853
Q4 0.831
Q5 0.771
Q6 0.815
Trust3.6850.648 0.5650.7450.838
T1 0.867
T2 0.754
T3 0.693 *
T5 0.679 *
* is in the outer loadings tolerance value of 0.4–0.7 [55]. ** is still at the minimum value of 0.6 [56].
Table 5. Reliability and Convergence Validity of Asynchronous Online Learning.
Table 5. Reliability and Convergence Validity of Asynchronous Online Learning.
VariableMeanStdevOuter LoadingsAVECACR
Cutoff value ≥0.7≥0.5≥0.7≥0.7
Instructor Characteristics3.1540.807 0.5870.8210.875
>IC1 0.792
IC2 0.822
IC3 0.795
IC4 0.602 *
IC5 0.798
IT Infrastructure4.3500.565 0.5020.7470.833
IT1 0.762
IT2 0.739
IT3 0.680 *
IT4 0.785
IT5 0.552 *
Organizational and Technical Support3.7570.684 0.5650.605 **0.793
S1 0.790
S2 0.833
S3 0.613 *
Learners’ Acceptance and Usage3.1390.774 0.6490.8150.879
A1 0.840
A2 0.894
A3 0.841
A4 0.617 *
Innovativeness3.4870.702 0.8440.8160.916
I4 0.931
I5 0.907
Quality3.7590.708 0.6360.8870.913
Q1 0.787
Q2 0.772
Q3 0.783
Q4 0.851
Q5 0.800
Q6 0.789
Trust3.6900.691 0.5170.7700.841
T1 0.856
T2 0.745
T3 0.739
T4 0.605 *
T5 0.623 *
* is in the outer loadings tolerance value of 0.4–0.7 [55]. ** is still at the minimum value of 0.6 [56].
Table 6. Model Fit of Synchronous Online Learning.
Table 6. Model Fit of Synchronous Online Learning.
No.MeasurementCutoff ValueValueNote
1.SRMR≤0.080.08Fit
2.GoF = A V E ¯ × R 2 ¯
(1)
Good (0.36)
(2)
Moderate (0.25)
(3)
Weak (0.10)
0.60Good
Table 7. Model Fit of Asynchronous Online Learning.
Table 7. Model Fit of Asynchronous Online Learning.
No.MeasurementCutoff ValueValueNote
1.SRMR≤0.080.08Fit
2.GoF = A V E ¯ × R 2 ¯
(1)
Good (0.36)
(2)
Moderate (0.25)
(3)
Weak (0.10)
0.60Good
Table 8. Hypothesis results of Synchronous Online Learning Data.
Table 8. Hypothesis results of Synchronous Online Learning Data.
HypothesesRelationshipPath
Coefficient
T-Statisticp-ValueNoteResult
H1aInstructor Characteristics → Learners’ Acceptance and Usage0.2983.6180.000SignificantAccepted
H2aIT Infrastructure → Learners’ Acceptance and Usage−0.0911.4120.158Not SignificantRejected
H3aOrganizational and Technical Support → Learners’ Acceptance and Usage-0.0570.7570.450Not SignificantRejected
H4aInstructor Characteristics → IT Infrastructure 0.0220.2530.800Not SignificantRejected
H5aInstructor Characteristics → Organizational and Technical Support0.3513.9240.000SignificantAccepted
H6aOrganizational and Technical Support → IT Infrastructure 0.4816.0990.000SignificantAccepted
H7aInnovativeness → Learners’ Acceptance and Usage0.5018.4900.000SignificantAccepted
H8aQuality → Learners’ Acceptance and Usage0.1912.7790.006SignificantAccepted
H9aTrust → Learners’ Acceptance and Usage0.0710.8090.419Not SignificantRejected
Table 9. Hypothesis results of Asynchronous Online Learning Data.
Table 9. Hypothesis results of Asynchronous Online Learning Data.
HypothesesRelationshipPath
Coefficient
T-Statisticp-ValueNoteResult
H1bInstructor Characteristics → Learners’ Acceptance and Usage0.2423.3810.001SignificantAccepted
H2bIT Infrastructure → Learners’ Acceptance and Usage−0.1171.8190.069Not SignificantRejected
H3bOrganizational and Technical Support → Learners’ Acceptance and Usage0.1041.3620.173Not SignificantRejected
H4bInstructor Characteristics → IT Infrastructure 0.0460.5550.579Not SignificantRejected
H5bInstructor Characteristics → Organizational and Technical Support0.3735.4150.000SignificantAccepted
H6bOrganizational and Technical Support → IT Infrastructure0.3774.3550.000SignificantAccepted
H7bInnovativeness → Learners’ Acceptance and Usage0.4796.8630.000SignificantAccepted
H8bQuality → Learners’ Acceptance and Usage0.0320.3910.696Not SignificantRejected
H9bTrust → Learners’ Acceptance and Usage0.2322.8130.005SignificantAccepted
Table 10. Managerial Implications.
Table 10. Managerial Implications.
InsightCodeManagerial Implications
Teacher characteristics affect the acceptance and use of synchronous and asynchronous online learning by students1Regular socialization is intended for teaching staff to motivate and conduct online learning to a high standard for students.
Teacher characteristics have a positive effect on organizational support for synchronous and asynchronous online learning2Improves the teaching staff recruitment standard in order to obtain more qualified teaching staff in the campus environment.
3Establishes regulations/sanctions that must be obeyed by teachers who are not active in online learning in order to carry out online learning to students properly and correctly.
Organizational and technical support has a positive influence on IT infrastructure in synchronous and asynchronous learning4Provides learning facilities that are easier and more convenient to use by providing unlimited access to Zoom, which teachers and students can use. In addition, XYZ can also provide students with storage for learning materials, such as on a cloud drive without a file weight limit.
There is a positive relationship between technological innovation and student acceptance of synchronous and asynchronous online learning5Adds XYZ service features that are available for students, such as laboratories in each department, training centers, and other additions that are integrated into the learning information system.
6Provides information system services in a form other than a website, namely a mobile app, that can enable students to carry out more active learning activities.
7Adds new features to the learning information system, such as notifications and reminders for class schedules, calendar features that are integrated and connected to the student information/email system, real-time collection countdown features, and features for discussions between students and teachers.
8Develops a synchronous online learning attendance model by connecting the class attendance feature to class entry access on Zoom or other video conferencing media.
The quality of the learning system affects student acceptance of synchronous online learning9Improves the server’s ability to minimize errors, especially when there is high traffic on the learning information system.
10Develops user interface (UI) and user experience (UX) on learning information systems for students, such as simplifying student access to log in, updating course displays every semester, and eliminating features on the main page that are deemed less necessary.
11Simplifies and increases the frequency of using access to student email, for example, to communicate with teachers or collect assignments or exams.
12Improves or simplifies access to the inactive features of the learning information system to increase its utilization.
Student trust has a positive effect on the acceptance of asynchronous online learning by students13The learning information system provided by XYZ is equipped with a high-security system, especially in the security of interacting asynchronously, such as the permission feature to store data or perform screen captures between students and teachers.
Publisher’s Note: MDPI stays neutral with regard to jurisdictional claims in published maps and institutional affiliations.

Share and Cite

MDPI and ACS Style

Persada, S.F.; Prasetyo, Y.T.; Suryananda, X.V.; Apriyansyah, B.; Ong, A.K.S.; Nadlifatin, R.; Setiyati, E.A.; Putra, R.A.K.; Purnomo, A.; Triangga, B.; et al. How the Education Industries React to Synchronous and Asynchronous Learning in COVID-19: Multigroup Analysis Insights for Future Online Education. Sustainability 2022, 14, 15288. https://doi.org/10.3390/su142215288

AMA Style

Persada SF, Prasetyo YT, Suryananda XV, Apriyansyah B, Ong AKS, Nadlifatin R, Setiyati EA, Putra RAK, Purnomo A, Triangga B, et al. How the Education Industries React to Synchronous and Asynchronous Learning in COVID-19: Multigroup Analysis Insights for Future Online Education. Sustainability. 2022; 14(22):15288. https://doi.org/10.3390/su142215288

Chicago/Turabian Style

Persada, Satria Fadil, Yogi Tri Prasetyo, Xabitha Vanessa Suryananda, Bahalwan Apriyansyah, Ardvin K. S. Ong, Reny Nadlifatin, Etsa Astridya Setiyati, Raden Aditya Kristamtomo Putra, Agung Purnomo, Bigraf Triangga, and et al. 2022. "How the Education Industries React to Synchronous and Asynchronous Learning in COVID-19: Multigroup Analysis Insights for Future Online Education" Sustainability 14, no. 22: 15288. https://doi.org/10.3390/su142215288

APA Style

Persada, S. F., Prasetyo, Y. T., Suryananda, X. V., Apriyansyah, B., Ong, A. K. S., Nadlifatin, R., Setiyati, E. A., Putra, R. A. K., Purnomo, A., Triangga, B., Siregar, N. J., Carolina, D., Maulana, F. I., & Ardiansyahmiraja, B. (2022). How the Education Industries React to Synchronous and Asynchronous Learning in COVID-19: Multigroup Analysis Insights for Future Online Education. Sustainability, 14(22), 15288. https://doi.org/10.3390/su142215288

Note that from the first issue of 2016, this journal uses article numbers instead of page numbers. See further details here.

Article Metrics

Back to TopTop