RETRACTED: Prediction of Consumption of Local Wine in Italian Consumers Based on Theory of Planned Behavior
Abstract
1. Introduction
2. Theoretical Framework and Hypothesis
2.1. Review of the Theory of Planned Behavior
2.1.1. Attitude toward Local Wine Consumption
2.1.2. Perceived Behavioral Control
2.1.3. Subjective Norms
2.1.4. Intention
2.2. Literature Review: Antecedents of Attitude toward Local Wine Consumption
2.2.1. Personal Norm
2.2.2. Place Satisfaction
2.2.3. Place Identity
2.3. Effect of Consumer Profile on Consumption Intention and Behavior
2.3.1. Ethnocentrism
2.3.2. Cosmopolitanism
2.4. Theoretical Model of the Study
3. Methodology
3.1. Data Collection and Measurements
3.2. Data Processing
4. Results
4.1. Overall Model Evaluation
4.2. Measurement Model Analysis
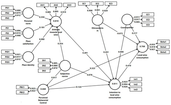
4.3. Structural Model Assessment
5. Discussion
5.1. Evaluation of the General Model
5.2. Management Implications
5.3. Practical Implications
5.4. Future Research
6. Conclusions
Author Contributions
Funding
Institutional Review Board Statement
Informed Consent Statement
Data Availability Statement
Conflicts of Interest
References
- Autio, M.; Collins, R.; Wahlen, S.; Anttila, M. Consuming nostalgia? The appreciation of authenticity in local food production. Int. J. Consum. Stud. 2013, 37, 564–568. [Google Scholar] [CrossRef]
- Gómez-Prado, R.; Alvarez-Risco, A.; Cuya-Velásquez, B.B.; Anderson-Seminario, M.d.l.M.; Del-Aguila-Arcentales, S.; Yáñez, J.A. Product Innovation, Market Intelligence and Pricing Capability as a Competitive Advantage in the International Performance of Startups: Case of Peru. Sustainability 2022, 14, 10703. [Google Scholar] [CrossRef]
- Remsberg, C.M.; Yanez, J.A.; Roupe, K.A.; Davies, N.M. High-performance liquid chromatographic analysis of pterostilbene in biological fluids using fluorescence detection. J. Pharm. Biomed. Anal. 2007, 43, 250–254. [Google Scholar] [CrossRef] [PubMed]
- Alvarez-Risco, A.; Del-Aguila-Arcentales, S.; Yanez, J.A. Telemedicine in Peru as a Result of the COVID-19 Pandemic: Perspective from a Country with Limited Internet Access. Am. J. Trop. Med. Hyg. 2021, 105, 6–11. [Google Scholar] [CrossRef] [PubMed]
- MacIntyre, C.R. Case isolation, contact tracing, and physical distancing are pillars of COVID-19 pandemic control, not optional choices. Lancet Infect. Dis. 2020, 20, 1105–1106. [Google Scholar] [CrossRef]
- Salathé, M.; Althaus, C.L.; Neher, R.; Stringhini, S.; Hodcroft, E.; Fellay, J.; Low, N. COVID-19 epidemic in Switzerland: On the importance of testing, contact tracing and isolation. Swiss Med. Wkly. 2020, 150, 1112. [Google Scholar] [CrossRef]
- Yáñez, J.A.; Alvarez-Risco, A.; Delgado-Zegarra, J. COVID-19 in Peru: From supervised walks for children to the first case of Kawasaki-like syndrome. BMJ Clin. Res. Ed. 2020, 369, m2418. [Google Scholar] [CrossRef]
- Valente, J.Y.; Sohi, I.; Garcia-Cerde, R.; Monteiro, M.G.; Sanchez, Z.M. What is associated with the increased frequency of heavy episodic drinking during the COVID-19 pandemic? Data from the PAHO regional web-based survey. Drug Alcohol Depend. 2021, 221, 108621. [Google Scholar] [CrossRef]
- Frayn, M.; Fojtu, C.; Juarascio, A. COVID-19 and binge eating: Patient perceptions of eating disorder symptoms, tele-therapy, and treatment implications. Curr. Psychol. 2021, 40, 6249–6258. [Google Scholar] [CrossRef]
- Monteleone, A.M.; Marciello, F.; Cascino, G.; Abbate-Daga, G.; Anselmetti, S.; Baiano, M.; Balestrieri, M.; Barone, E.; Bertelli, S.; Carpiniello, B.; et al. The impact of COVID-19 lockdown and of the following "re-opening" period on specific and general psychopathology in people with Eating Disorders: The emergent role of internalizing symptoms. J. Affect. Disord. 2021, 285, 77–83. [Google Scholar] [CrossRef]
- Tison, G.H.; Avram, R.; Kuhar, P.; Abreau, S.; Marcus, G.M.; Pletcher, M.J.; Olgin, J.E. Worldwide Effect of COVID-19 on Physical Activity: A Descriptive Study. Ann. Intern. Med. 2020, 173, 767–770. [Google Scholar] [CrossRef] [PubMed]
- Tanaka, N.; Hamamoto, Y.; Kurotobi, Y.; Yamasaki, Y.; Nakatani, S.; Matsubara, M.; Haraguchi, T.; Yamaguchi, Y.; Izumi, K.; Fujita, Y.; et al. Lifestyle changes by COVID-19 containment measure: Body weight and glycemic control in patients with diabetes in the Japanese declaration of a state of emergency. J. Diabetes Investig. 2021, 12, 1718–1722. [Google Scholar] [CrossRef] [PubMed]
- Pirutinsky, S.; Cherniak, A.D.; Rosmarin, D.H. COVID-19, Religious Coping, and Weight Change in the Orthodox Jewish Community. J. Relig. Health 2021, 60, 646–653. [Google Scholar] [CrossRef]
- Haklai, Z.; Aburbeh, M.; Goldberger, N.; Gordon, E.S. Excess mortality during the COVID-19 pandemic in Israel, March-November 2020: When, where, and for whom? Isr. J. Health Policy Res. 2021, 10, 17. [Google Scholar] [CrossRef]
- Drieskens, S.; Berger, N.; Vandevijvere, S.; Gisle, L.; Braekman, E.; Charafeddine, R.; De Ridder, K.; Demarest, S. Short-term impact of the COVID-19 confinement measures on health behaviours and weight gain among adults in Belgium. Arch. Public Health Arch. Belg. Sante Publique 2021, 79, 22. [Google Scholar] [CrossRef] [PubMed]
- VanderWeele, T.J. Challenges Estimating Total Lives Lost in COVID-19 Decisions: Consideration of Mortality Related to Unemployment, Social Isolation, and Depression. JAMA 2020, 324, 445–446. [Google Scholar] [CrossRef]
- Alvarez-Risco, A.; Del-Aguila-Arcentales, S.; Yáñez, J.A.; Rosen, M.A.; Mejia, C.R. Influence of Technostress on Academic Performance of University Medicine Students in Peru during the COVID-19 Pandemic. Sustainability 2021, 13, 8949. [Google Scholar] [CrossRef]
- Bernard, R.; Bowsher, G.; Sullivan, R.; Gibson-Fall, F. Disinformation and Epidemics: Anticipating the Next Phase of Biowarfare. Health Secur. 2020, 19, 3–12. [Google Scholar] [CrossRef]
- Stolle, L.B.; Nalamasu, R.; Pergolizzi, J.V.; Varrassi, G.; Magnusson, P.; LeQuang, J.; Breve, F.; The Nema Research Group. Fact vs Fallacy: The Anti-Vaccine Discussion Reloaded. Adv. Ther. 2020, 37, 4481–4490. [Google Scholar] [CrossRef]
- Burki, T. The online anti-vaccine movement in the age of COVID-19. Lancet Digit. Health 2020, 2, e504–e505. [Google Scholar] [CrossRef]
- Lim, X.Y.; Teh, B.P.; Tan, T.Y.C. Medicinal Plants in COVID-19: Potential and Limitations. Front. Pharmacol. 2021, 12, 611408. [Google Scholar] [CrossRef] [PubMed]
- Ilbery, B.; Watts, D.; Simpson, S.; Gilg, A.; Little, J. Mapping local foods: Evidence from two English regions. Br. Food J. 2006, 108, 213–225. [Google Scholar] [CrossRef]
- Eliazer Nelson, A.R.L.; Ravichandran, K.; Antony, U. The impact of the Green Revolution on indigenous crops of India. J. Ethn. Foods 2019, 6, 8. [Google Scholar] [CrossRef]
- Cheung, M.F.Y.; To, W.M. An extended model of value-attitude-behavior to explain Chinese consumers’ green purchase behavior. J. Retail. Consum. Serv. 2019, 50, 145–153. [Google Scholar] [CrossRef]
- Joshi, Y.; Rahman, Z. Consumers’ Sustainable Purchase Behaviour: Modeling the Impact of Psychological Factors. Ecol. Econ. 2019, 159, 235–243. [Google Scholar] [CrossRef]
- Caniëls, M.C.J.; Lambrechts, W.; Platje, J.; Motylska-Kuźma, A.; Fortuński, B. Impressing my friends: The role of social value in green purchasing attitude for youthful consumers. J. Clean. Prod. 2021, 303, 126993. [Google Scholar] [CrossRef]
- Amit Kumar, G. Framing a model for green buying behavior of Indian consumers: From the lenses of the theory of planned behavior. J. Clean. Prod. 2021, 295, 126487. [Google Scholar] [CrossRef]
- Channa, N.A.; Tariq, B.; Samo, A.H.; Ghumro, N.H.; Qureshi, N.A. Predicting consumers’ intentions to purchase eco-friendly athletic wear in a moderated model of individual green values and gender. Int. J. Sports Mark. Spons. 2022, 23, 410–436. [Google Scholar] [CrossRef]
- Dhir, A.; Sadiq, M.; Talwar, S.; Sakashita, M.; Kaur, P. Why do retail consumers buy green apparel? A knowledge-attitude-behaviour-context perspective. J. Retail. Consum. Serv. 2021, 59, 102398. [Google Scholar] [CrossRef]
- Marco-Lajara, B.; Seva-Larrosa, P.; Martínez-Falcó, J.; García-Lillo, F. Wine clusters and Protected Designations of Origin (PDOs) in Spain: An exploratory analysis. J. Wine Res. 2022, 33, 146–167. [Google Scholar] [CrossRef]
- Festa, G.; Shams, S.M.R.; Metallo, G.; Cuomo, M.T. Opportunities and challenges in the contribution of wine routes to wine tourism in Italy—A stakeholders’ perspective of development. Tour. Manag. Perspect. 2020, 33, 100585. [Google Scholar] [CrossRef]
- Ho, H.K. Why has wine consumption become popular in Hong Kong? Introducing a new sociocultural paradigm of traditional, aspiring and creative drinkers. Asian Anthropol. 2021, 20, 248–268. [Google Scholar] [CrossRef]
- Bonin, A.M.; Yáñez, J.A.; Fukuda, C.; Teng, X.W.; Dillon, C.T.; Hambley, T.W.; Lay, P.A.; Davies, N.M. Inhibition of experimental colorectal cancer and reduction in renal and gastrointestinal toxicities by copper-indomethacin in rats. Cancer Chemother. Pharmacol. 2010, 66, 755–764. [Google Scholar] [CrossRef]
- Ramos-Escudero, F.; Santos-Buelga, C.; Pérez-Alonso, J.J.; Yáñez, J.A.; Dueñas, M. HPLC-DAD-ESI/MS identification of anthocyanins in Dioscorea trifida L. yam tubers (purple sachapapa). Eur. Food Res. Technol. 2010, 230, 745–752. [Google Scholar] [CrossRef]
- Roupe, K.A.; Helms, G.L.; Halls, S.C.; Yanez, J.A.; Davies, N.M. Preparative enzymatic synthesis and HPLC analysis of rhapontigenin: Applications to metabolism, pharmacokinetics and anti-cancer studies. J. Pharm. Pharm. Sci. 2005, 8, 374–386. [Google Scholar]
- Yáñez, J.A.; Remsberg, C.M.; Takemoto, J.K.; Vega-Villa, K.R.; Andrews, P.K.; Sayre, C.L.; Martinez, S.E.; Davies, N.M. Polyphenols and Flavonoids: An Overview. In Flavonoid Pharmacokinetics: Methods of Analysis, Preclinical and Clinical Pharmacokinetics, Safety, and Toxicology; Davies, N.M., Yáñez, J.A., Eds.; John Wiley & Sons: Hoboken, NJ, USA, 2012; pp. 1–69. [Google Scholar]
- Yáñez, J.A.; Teng, X.W.; Roupe, K.A.; Davies, N.M. Stereospecific high-performance liquid chromatographic analysis of hesperetin in biological matrices. J. Pharm. Biomed. Anal. 2005, 37, 591–595. [Google Scholar] [CrossRef]
- Rabadán, A. Consumer Attitudes towards Technological Innovation in a Traditional Food Product: The Case of Wine. Foods 2021, 10, 1363. [Google Scholar] [CrossRef] [PubMed]
- Alvino, L.; van der Lubbe, R.; Joosten, R.A.M.; Constantinides, E. Which wine do you prefer? An analysis on consumer behaviour and brain activity during a wine tasting experience. Asia Pac. J. Mark. Logist. 2020, 32, 1149–1170. [Google Scholar] [CrossRef]
- Ahmed, H.A.; Nor Zafir Md, S.; Wan Amira binti Wan, A.; Ahmad, K. Biomedical Technology in Studying Consumers’ Subconscious Behavior. Int. J. Online Biomed. Eng. 2022, 18, 98–114. [Google Scholar] [CrossRef]
- Alzamora-Ruiz, J.; del Mar Fuentes-Fuentes, M.; Martinez-Fiestas, M. Together or separately? Direct and synergistic effects of Effectuation and Causation on innovation in technology-based SMEs. Int. Entrep. Manag. J. 2021, 17, 1917–1943. [Google Scholar] [CrossRef]
- Bui, Q.-T.; Lo, F.-Y. Technology multinational enterprises from emerging markets: Competitive interplay of international entry timing decisions. Sustain. Technol. Entrep. 2022, 1, 100019. [Google Scholar] [CrossRef]
- Li, H.; Kuo, Y.K.; Mir, M.M.; Omar, M. Corporate social responsibility and environmental sustainability: Achieving firms sustainable performance supported by plant capability. Econ. Res. 2022, 35, 1–23. [Google Scholar] [CrossRef]
- Hasheminasab, H.; Hashemkhani Zolfani, S.; Kazimieras Zavadskas, E.; Kharrazi, M.; Skare, M. A circular economy model for fossil fuel sustainable decisions based on MADM techniques. Econ. Res. 2022, 35, 564–582. [Google Scholar] [CrossRef]
- Ryan, S.; Carr, A. Applying the biopsychosocial model to the management of rheumatic disease. In Rheumatology; Dziedzic, K., Hammond, A., Eds.; Churchill Livingstone: Edinburgh, UK, 2010; Chapter 5; pp. 63–75. [Google Scholar]
- Xin, Z.; Liang, M.; Zhanyou, W.; Hua, X. Psychosocial factors influencing shared bicycle travel choices among Chinese: An application of theory planned behavior. PLoS ONE 2019, 14, e0210964. [Google Scholar] [CrossRef] [PubMed]
- Yuriev, A.; Dahmen, M.; Paillé, P.; Boiral, O.; Guillaumie, L. Pro-environmental behaviors through the lens of the theory of planned behavior: A scoping review. Resour. Conserv. Recycl. 2020, 155, 104660. [Google Scholar] [CrossRef]
- Ajzen, I. The theory of planned behavior: Frequently asked questions. Hum. Behav. Emerg. Technol. 2020, 2, 314–324. [Google Scholar] [CrossRef]
- Sussman, R.; Gifford, R. Causality in the Theory of Planned Behavior. Personal. Soc. Psychol. Bull. 2018, 45, 920–933. [Google Scholar] [CrossRef]
- Si, H.; Shi, J.-G.; Tang, D.; Wu, G.; Lan, J. Understanding intention and behavior toward sustainable usage of bike sharing by extending the theory of planned behavior. Resour. Conserv. Recycl. 2020, 152, 104513. [Google Scholar] [CrossRef]
- Passafaro, P.; Livi, S.; Kosic, A. Local Norms and the Theory of Planned Behavior: Understanding the Effects of Spatial Proximity on Recycling Intentions and Self-Reported Behavior. Front. Psychol. 2019, 10, 744. [Google Scholar] [CrossRef]
- Petty, R.E.; Krosnick, J.A. Attitude Strength: Antecedents and Consequences; Lawrence Erlbaum Associates, Inc.: Mahwah, NJ, USA, 1995. [Google Scholar]
- Ajzen, I. The theory of planned behavior. Organ. Behav. Hum. Decis. Processes 1991, 50, 179–211. [Google Scholar] [CrossRef]
- Chatzisarantis, N.L.D.; Biddle, S.J.H. Functional significance of psychological variables that are included in the Theory of Planned Behaviour: A Self-Determination Theory approach to the study of attitudes, subjective norms, perceptions of control and intentions. Eur. J. Soc. Psychol. 1998, 28, 303–322. [Google Scholar] [CrossRef]
- Blanco-González, A.; Martín-Armario, E.; Mercado Idoeta, C. La influencia de las actitudes en la intención de compra del coleccionista. Rev. Eur. Dir. Y Econ. La Empresa 2013, 22, 61–68. [Google Scholar] [CrossRef][Green Version]
- Capitello, R.; Agnoli, L.; Begalli, D. Determinants of consumer behaviour in novice markets: The case of wine. J. Res. Mark. Entrep. 2015, 17, 110–126. [Google Scholar] [CrossRef]
- Finlay, K.A.; Trafimow, D.; Moroi, E. The Importance of Subjective Norms on Intentions to Perform Health Behaviors. J. Appl. Soc. Psychol. 1999, 29, 2381–2393. [Google Scholar] [CrossRef]
- James, J.S.; Rickard, B.J.; Rossman, W.J. Product Differentiation and Market Segmentation in Applesauce: Using a Choice Experiment to Assess the Value of Organic, Local, and Nutrition Attributes. Agric. Resour. Econ. Rev. 2009, 38, 357–370. [Google Scholar] [CrossRef]
- Scuderi, V.; Mannino, L.; Santisi, G. Sicilian Wine’s Effect on Consumers’ Identity-Behavioral Intentions: The Mediation Effect of Subjective Norms and Social Activity. Int. J. Wine Res. 2020, 12, 23. [Google Scholar] [CrossRef]
- Sabina del Castillo, E.J.; Díaz Armas, R.J.; Gutiérrez Taño, D. An Extended Model of the Theory of Planned Behaviour to Predict Local Wine Consumption Intention and Behaviour. Foods 2021, 10, 2187. [Google Scholar] [CrossRef]
- Caliskan, A.; Celebi, D.; Pirnar, I. Determinants of organic wine consumption behavior from the perspective of the theory of planned behavior. Int. J. Wine Bus. Res. 2021, 33, 360–376. [Google Scholar] [CrossRef]
- Tomić Maksan, M.; Kovačić, D.; Cerjak, M. The influence of consumer ethnocentrism on purchase of domestic wine: Application of the extended theory of planned behaviour. Appetite 2019, 142, 104393. [Google Scholar] [CrossRef]
- Patrícia Silva, A.; Figueiredo, I.; Hogg, T.; Sottomayor, M. Young adults and wine consumption a qualitative application of the theory of planned behavior. Br. Food J. 2014, 116, 832–848. [Google Scholar] [CrossRef]
- Shin, Y.H.; Hancer, M. The role of attitude, subjective norm, perceived behavioral control, and moral norm in the intention to purchase local food products. J. Foodserv. Bus. Res. 2016, 19, 338–351. [Google Scholar] [CrossRef]
- Tajfel, H.; Turner, J.C.; Austin, W.G.; Worchel, S. An integrative theory of intergroup conflict. Organ. Identity A Read. 1979, 56, 9780203505984-16. [Google Scholar]
- Thøgersen, J.; Ölander, F. The Dynamic Interaction of Personal Norms and Environment-Friendly Buying Behavior: A Panel Study1. J. Appl. Soc. Psychol. 2006, 36, 1758–1780. [Google Scholar] [CrossRef]
- Gupta, V.; Sajnani, M. Risk and benefit perceptions related to wine consumption and how it influences consumers’ attitude and behavioural intentions in India. Br. Food J. 2020, 122, 2569–2585. [Google Scholar] [CrossRef]
- Durán, M.; Alzate, M.; Sabucedo, J. La influencia de la norma personal y la teoría de la conducta planificada en la separación de residuos. Medio Ambiente y Comportamiento Humano 2009, 10, 27–39. [Google Scholar]
- Schwartz, S.H. Normative Influences on Altruism. In Advances in Experimental Social Psychology; Berkowitz, L., Ed.; Academic Press: Cambridge, MA, USA, 1977; Volume 10, pp. 221–279. [Google Scholar]
- Thøgersen, J. Direct experience and the strength of the personal norm–behavior relationship. Psychol. Mark. 2002, 19, 881–893. [Google Scholar] [CrossRef]
- Stedman, R.C. Toward a Social Psychology of Place: Predicting Behavior from Place-Based Cognitions, Attitude, and Identity. Environ. Behav. 2002, 34, 561–581. [Google Scholar] [CrossRef]
- Zenker, S.; Petersen, S.; Aholt, A. Development and implementation of the citizen satisfaction index (CSI): Four basic factors of citizens’ satisfaction. Res. Pap. Mark. Retail. 2009, 39, 1–19. [Google Scholar]
- Antonsich, M. Meanings of place and aspects of the Self: An interdisciplinary and empirical account. GeoJournal 2010, 75, 119–132. [Google Scholar] [CrossRef]
- Granzin, K.L.; Painter, J.J. Motivational Influences on “Buy Domestic” Purchasing: Marketing Management Implications from a Study of Two Nations. J. Int. Mark. 2001, 9, 73–96. [Google Scholar] [CrossRef]
- Balabanis, G.; Diamantopoulos, A. Domestic Country Bias, Country-of-Origin Effects, and Consumer Ethnocentrism: A Multidimensional Unfolding Approach. J. Acad. Mark. Sci. 2004, 32, 80–95. [Google Scholar] [CrossRef]
- Yoon, S.-J.; Cannon, H.M.; Yaprak, A. Evaluating the CYMYC cosmopolitanism scale on Korean consumers. Adv. Int. Mark. 1996, 7, 211–232. [Google Scholar]
- Liu, H.; Cella, D.; Gershon, R.; Shen, J.; Morales, L.S.; Riley, W.; Hays, R.D. Representativeness of the Patient-Reported Outcomes Measurement Information System Internet panel. J. Clin. Epidemiol. 2010, 63, 1169–1178. [Google Scholar] [CrossRef]
- Caracciolo, F.; Furno, M.; D’Amico, M.; Califano, G.; Di Vita, G. Variety seeking behavior in the wine domain: A consumers segmentation using big data. Food Qual. Prefer. 2022, 97, 104481. [Google Scholar] [CrossRef]
- Shimp, T.A.; Sharma, S. Consumer Ethnocentrism: Construction and Validation of the CETSCALE. J. Mark. Res. 1987, 24, 280–289. [Google Scholar] [CrossRef]
- Colino Lozano, P. Consumo y comportamiento del consumidor de vino. Bachelor’s Thesis, Universidad de Valladolid, Valladolid, Spain, 2021. [Google Scholar]
- Pozo Rubio, S. Análisis del Comportamiento del Consumidor de Vino y Los Millenials. Master’s Thesis, Polytechnic University of Valencia, Valencia, Spain, 2016. [Google Scholar]
- García-Gallego, J.M.; Chamorro-Mera, A.; García-Galán, M.d.M. The region-of-origin effect in the purchase of wine: The moderating role of familiarity. Span. J. Agric. Res. 2015, 13, e0103. [Google Scholar] [CrossRef]
- Fountain, J.; Lamb, C. Generation Y as young wine consumers in New Zealand: How do they differ from Generation X? Int. J. Wine Bus. Res. 2011, 23, 107–124. [Google Scholar] [CrossRef]
- Lembke, S.; Cartier, L. Wine consumers in British Columbia, Canada. Int. J. Wine Bus. Res. 2020, 32, 441–455. [Google Scholar] [CrossRef]
- Migliore, G.; Thrassou, A.; Crescimanno, M.; Schifani, G.; Galati, A. Factors affecting consumer preferences for “natural wine”. Br. Food J. 2020, 122, 2463–2479. [Google Scholar] [CrossRef]


| Sex | |
|---|---|
| Woman | 40.6% |
| Man | 59.4% |
| Age | |
| 18–24 | 35.4% |
| 25–34 | 32.9% |
| 35–44 | 12.4% |
| 45–54 | 6.7% |
| ≥55 | 12.6% |
| Education level | |
| Primary | - |
| High School | 22.6% |
| University | 46.0% |
| Postgraduate | 31.4% |
| City of residence | |
| Abruzos | 1.5% |
| Apulia | 2.5% |
| Basilicata | 2.0% |
| Calabria | 3.0% |
| Campania | 6.4% |
| Emilia Romagna | 6.4% |
| Friuli Venezia Giulia | 5.9% |
| Lacio | 6.9% |
| Liguria | 5.4% |
| Lombardía | 6.4% |
| Marcas | 4.0% |
| Molise | 2.7% |
| Piamonte | 4.2% |
| Puglia | 0.6% |
| Cerdeña | 23.5% |
| Sicilia | 3.2% |
| Toscana | 3.2% |
| Trentino—Alto Adige | 4.2% |
| Umbría | 2.0% |
| Valle de Aosta | 3.0% |
| Véneto | 3.0% |
| Frequency of consumption | |
| Each 15 days | 25.5% |
| Weekly | 25.0% |
| Many times a week | 32.7% |
| Everyday | 16.8% |
| Total | 404 |
| Construct | Cronbach´s Alpha | rho_A | Composite Reliability | Average Variance Extracted |
|---|---|---|---|---|
| 1. Attitude toward local wine consumption | 0.882 | 0.883 | 0.927 | 0.810 |
| 2. Cosmopolitanism | 0.898 | 0.898 | 0.936 | 0.830 |
| 3. Ethnocentrism | 0.900 | 0.901 | 0.937 | 0.833 |
| 4. Intention of local wine consumption | 0.904 | 0.904 | 0.940 | 0.838 |
| 5. Local wine consumption | 0.918 | 0.919 | 0.948 | 0.860 |
| 6. Perceived behavioral control | 0.825 | 0.825 | 0.920 | 0.851 |
| 7. Personal norm | 0.872 | 0.875 | 0.922 | 0.797 |
| 8. Place identity | 0.906 | 0.907 | 0.941 | 0.842 |
| 9. Place satisfaction | 0.891 | 0.891 | 0.933 | 0.822 |
| 10. Subjective norms | 0.860 | 0.861 | 0.914 | 0.781 |
| Construct | 1 | 2 | 3 | 4 | 5 | 6 | 7 | 8 | 9 | 10 |
|---|---|---|---|---|---|---|---|---|---|---|
| 1 | 0.900 | |||||||||
| 2 | 0.802 | 0.911 | ||||||||
| 3 | 0.822 | 0.833 | 0.913 | |||||||
| 4 | 0.876 | 0.780 | 0.826 | 0.916 | ||||||
| 5 | 0.826 | 0.779 | 0.746 | 0.834 | 0.927 | |||||
| 6 | 0.799 | 0.793 | 0.772 | 0.787 | 0.809 | 0.923 | ||||
| 7 | 0.844 | 0.766 | 0.862 | 0.840 | 0.757 | 0.772 | 0.893 | |||
| 8 | 0.801 | 0.835 | 0.826 | 0.789 | 0.764 | 0.806 | 0.811 | 0.918 | ||
| 9 | 0.838 | 0.820 | 0.830 | 0.813 | 0.778 | 0.815 | 0.842 | 0.854 | 0.906 | |
| 10 | 0.841 | 0.808 | 0.767 | 0.798 | 0.802 | 0.817 | 0.778 | 0.795 | 0.829 | 0.884 |
| Construct | VIF | Construct | VIF |
|---|---|---|---|
| Att1 | 2.330 | PBC1 | 1.976 |
| Att2 | 2.401 | PBC2 | 1.976 |
| Att3 | 2.909 | PID1 | 2.989 |
| Beha1 | 3.643 | PID2 | 2.914 |
| Beha2 | 3.120 | PID3 | 2.939 |
| Beha3 | 3.235 | PN1 | 2.496 |
| CC1 | 2.802 | PN2 | 2.049 |
| CC2 | 2.923 | PN3 | 2.664 |
| CC3 | 2.579 | PS1 | 2.423 |
| EC1 | 2.739 | PS2 | 2.839 |
| EC2 | 2.618 | PS3 | 2.706 |
| EC3 | 3.247 | SN1 | 2.281 |
| Int1 | 3.112 | SN2 | 2.123 |
| Int2 | 2.579 | SN3 | 2.132 |
| Int3 | 3.131 |
| H | Hypothesis | Original Sample | Mean Sample | Standard Deviation | T-Statistics | p-Value | Test |
|---|---|---|---|---|---|---|---|
| H1 | ATTI → INTE | 0.491 | 0.473 | 0.107 | 4.602 | 0.000 | Supported |
| H2 | PERC → INTE | 0.124 | 0.132 | 0.089 | 1.400 | 0.162 | Not supported |
| H3 | PERC → CONSUM | 0.323 | 0.310 | 0.069 | 4.644 | 0.000 | Supported |
| H4 | SUBJE → INTE | 0.078 | 0.090 | 0.088 | 0.884 | 0.377 | Not supported |
| H5 | SUBJE → ATTI | 0.354 | 0.355 | 0.072 | 4.895 | 0.000 | Supported |
| H6 | SUBJE → PERC | 0.817 | 0.815 | 0.035 | 23.682 | 0.000 | Supported |
| H7 | INTE → CONSUM | 0.470 | 0.476 | 0.069 | 6.809 | 0.000 | Supported |
| H8a | PERS → ATTI | 0.350 | 0.347 | 0.102 | 3.441 | 0.001 | Supported |
| H8b | PLASA → ATTI | 0.181 | 0.171 | 0.073 | 2.476 | 0.013 | Supported |
| H8c | PLACID → ATTI | 0.080 | 0.092 | 0.091 | 0.881 | 0.378 | Not supported |
| H9a | ETHN → INTE | 0.261 | 0.240 | 0.119 | 2.191 | 0.028 | Supported |
| H9b | ETHN → CONSUM | −0.073 | −0.057 | 0.084 | 0.867 | 0.386 | Not supported |
| H10a | COSM → CONSUM | 0.008 | 0.027 | 0.077 | 0.103 | 0.918 | Not supported |
| H10b | COSM → INTE | 0.217 | 0.209 | 0.079 | 2.765 | 0.006 | Supported |
Publisher’s Note: MDPI stays neutral with regard to jurisdictional claims in published maps and institutional affiliations. |
© 2022 by the authors. Licensee MDPI, Basel, Switzerland. This article is an open access article distributed under the terms and conditions of the Creative Commons Attribution (CC BY) license (https://creativecommons.org/licenses/by/4.0/).
Share and Cite
Campos-Arteaga, N.; Alvarez-Risco, A.; Gonzales-Vásquez, A.; Rios-La-Torre, F.; Melillo-Espinoza-Chueca, J.; Anderson-Seminario, M.d.l.M.; Del-Aguila-Arcentales, S.; Mejia, C.R.; Yáñez, J.A. RETRACTED: Prediction of Consumption of Local Wine in Italian Consumers Based on Theory of Planned Behavior. Sustainability 2022, 14, 14769. https://doi.org/10.3390/su142214769
Campos-Arteaga N, Alvarez-Risco A, Gonzales-Vásquez A, Rios-La-Torre F, Melillo-Espinoza-Chueca J, Anderson-Seminario MdlM, Del-Aguila-Arcentales S, Mejia CR, Yáñez JA. RETRACTED: Prediction of Consumption of Local Wine in Italian Consumers Based on Theory of Planned Behavior. Sustainability. 2022; 14(22):14769. https://doi.org/10.3390/su142214769
Chicago/Turabian StyleCampos-Arteaga, Nicole, Aldo Alvarez-Risco, Alexandra Gonzales-Vásquez, Fabrizio Rios-La-Torre, Jaasiel Melillo-Espinoza-Chueca, Maria de las Mercedes Anderson-Seminario, Shyla Del-Aguila-Arcentales, Christian R. Mejia, and Jaime A. Yáñez. 2022. "RETRACTED: Prediction of Consumption of Local Wine in Italian Consumers Based on Theory of Planned Behavior" Sustainability 14, no. 22: 14769. https://doi.org/10.3390/su142214769
APA StyleCampos-Arteaga, N., Alvarez-Risco, A., Gonzales-Vásquez, A., Rios-La-Torre, F., Melillo-Espinoza-Chueca, J., Anderson-Seminario, M. d. l. M., Del-Aguila-Arcentales, S., Mejia, C. R., & Yáñez, J. A. (2022). RETRACTED: Prediction of Consumption of Local Wine in Italian Consumers Based on Theory of Planned Behavior. Sustainability, 14(22), 14769. https://doi.org/10.3390/su142214769

