Next Article in Journal
Artificial Neural Networks for Sustainable Development of the Construction Industry
Next Article in Special Issue
RETRACTED: Prediction of Consumption of Local Wine in Italian Consumers Based on Theory of Planned Behavior
Previous Article in Journal
Mechanical Properties and Drying Shrinkage of Alkali-Activated Coal Gangue Concrete
Previous Article in Special Issue
Factors of the Revisit Intention of Patients in the Primary Health Care System in Argentina
 
 
Font Type:
Arial Georgia Verdana
Font Size:
Aa Aa Aa
Line Spacing:
Column Width:
Background:
Article

Consumer Patterns of Sustainable Clothing Based on Theory of Reasoned Action: Evidence from Ecuador

by
Luigi Leclercq-Machado
1,
Aldo Alvarez-Risco
1,
Verónica García-Ibarra
2,
Sharon Esquerre-Botton
1,
Flavio Morales-Ríos
1,
Maria de las Mercedes Anderson-Seminario
1,
Shyla Del-Aguila-Arcentales
3,*,
Neal M. Davies
4,5 and
Jaime A. Yáñez
6,7,*
1
Carrera de Negocios Internacionales, Facultad de Ciencias Empresariales y Económicas, Universidad de Lima, Lima 15023, Peru
2
Carrera de Administración de Empresas, Universidad Politécnica Estatal Del Carchi, Tulcan 040102, Ecuador
3
Escuela de Posgrado, Universidad San Ignacio de Loyola, Lima 15024, Peru
4
Faculty of Pharmacy & Pharmaceutical Sciences, University of Alberta, Edmonton, AB T6G 2H1, Canada
5
Asociación Médica de Investigación y Servicios en Salud, Lima 15063, Peru
6
Vicerrectorado de Investigación, Universidad Norbert Wiener, Lima 15046, Peru
7
Gerencia Corporativa de Asuntos Científicos y Regulatorios, Teoma Global, Lima 15073, Peru
*
Authors to whom correspondence should be addressed.
Sustainability 2022, 14(22), 14737; https://doi.org/10.3390/su142214737
Submission received: 9 August 2022 / Revised: 7 September 2022 / Accepted: 15 September 2022 / Published: 9 November 2022
(This article belongs to the Special Issue Achieving Sustainable Development Goals in COVID-19 Pandemic Times)

Abstract

Corporations need to understand the factors that influence purchase intention. The current study aimed to understand sustainable clothing patterns in Ecuador. A total of 343 Ecuadorian consumers completed an online survey; the results were analyzed with partial least squares structural equation modeling (PLS-SEM). As the outcome, attitude was predicted by perceived environmental knowledge (PEK) and environmental concern (EC). PEK and EC are positively correlated to attitudes towards purchasing sustainable clothing. Additionally, attitude mediated the relationship between these two variables and purchase intention. As measured by PEK, attitude is the most critical factor in determining purchase intention, based on importance performance map analysis (IPMA). The research findings may support firms’ marketing and selling strategies to demonstrate that their brands are environmentally green and generate greater consumer interest in current and future customers. The novelty of these findings is supported by the partial least squares structural equation modeling (PLS-SEM) technique results.

1. Introduction

The mass production in the clothing industry is increasingly focused on the take–make–waste approach [1]. This industry is causing severe damage to the global environment [2]. Natural resource scarcity, environmental degradation, deforestation, greenhouse gas emissions, and ozone layer degradation are among the negative consequences; distribution and manufacturing contribute to pollution, chemical wastes, and hazards, among other sequelae [3]. Products are often dismissively discarded, even though they can be reused [1]. However, the textile industry is continuously evolving, and circular fashion has emerged as one possible solution to these issues, consisting of recycling and reusing textiles, among others [4].
The global distress concerning these detrimental environmental shifts has been reflected through studies exploring people’s knowledge and attitudes concerning environmental consciousness, the value of environmental preservation, and the purchase of environmentally sustainable products [5,6,7]. Consumers are steadily becoming much more environmentally conscious after realizing the seriousness of environmental problems and the need to diminish the impact of human behavior and consumption on the ecosystem [8]. In a related manner, consumers have a growing demand for sustainable clothing [9]. Environmental concerns, knowledge of potential benefits [10,11,12,13,14,15], and attitudes towards sustainable products can influence a consumer’s purchase intention; however, previous studies point out that there are limits to the extent to which consumers are willing to sacrifice for the sake of an environmental cause [6,16]. Consumer acts are not necessarily about their values or attitudes, which can make it difficult to predict purchase intention for green products in a developing economy [17,18,19]. Along with a lack of a holistic framework, further research and insight into salient factors affecting sustainable products in the textile industry are required [8,20]. The present study can contribute to the decision making of corporate entities to increase the intention and action of sustainable purchasing by consumers.
The research gap concerns the effects of variables to explain purchase behavior in pandemic times. People’s perception has changed due to the pandemic, generating a change in priorities [21,22,23] and a greater appreciation of social and environmental issues [24,25]. However, it is possible that there is a change in environmental concern, environmental attitude, as well as purchase intention due to the pandemic, so the scientific literature will benefit from understanding the effects of these variables on sustainable clothing purchasing behavior. It is considered that resilience based on environmental sustainability will give rise to increasingly ecological offers, for which it is important to understand if the relationship is fulfilled and to what extent.
This research aims to elucidate how and why an Ecuadorian consumer is more inclined to purchase sustainable clothing. Furthermore, the environmental–attitude–intention–behavior framework offers a thorough evaluation of the public, including their interests, attitudes, and values, to address their evolving behavior choices in Ecuador.
The structure of the present article is as follows. The conceptual framework and characterization of the components included in our framework model are discussed in Section 2. Additionally, previous studies on these linkages are identified, and the present gaps in knowledge are determined. The conceptual approach used to gather and evaluate the data is described in Section 3. The results and findings are presented in Section 4. Finally, Section 5 deals with the study’s theoretical, practical, and empirical research constraints.

2. Theoretical Framework and Hypothesis

It has been recognized that even when environmental attitude and intention are reported, this does not necessarily become environmental conduct [26]. It has been possible to recognize aspects that may be barriers to green purchasing behavior, such as the lack of environmental concern [20]. Thus, the present study seeks to contribute to the body of knowledge by showing a group of specific and unexplored antecedents of consumer decision making regarding the consumption of sustainable clothing and, in addition, to confirm that there is a relationship between the factors that explain the purchase intention and the purchase itself, specifically the purchase of sustainable clothing.

2.1. Perceived Environmental Knowledge and Attitude

Environmental knowledge is knowledge that consumers have about environmental issues, including both positive and negative information. Such knowledge is essential for producers and retailers since it can influence consumer behavior, involving the whole clothing ecosystem as it impacts the appreciation and decisions of consumers, as was described by Pagiaslis and Krontalis based on a survey of 1695 participants who showed that concern for the environment had a positive direct impact on environmental knowledge [27]. In addition, Mostafa found in a study of 1093 Egyptian consumers that ecological knowledge influences attitudes towards green purchase [28], which shows the need to modify production processes of goods and services, and also generate possible changes in the supply chain.
As consumers recognize the effects of production and consumption on the environment, awareness of issues increases, thereby increasing environmental concern, as was reported by Saari et al., who surveyed 11,675 participants from nine countries in Europe [29]. According to the work of Fraj-Andrés et al. [30], a chain is generated with a direct relationship between the variables so that a green consumer reveals concern for the environment, which leads to a change in purchase intention and commitment, generating green behavior as an outcome.
The fashion industry is offering solutions to consumer concerns. To achieve greener production, firms are looking for alternative ways and means to reduce negative environmental impacts through limited and controlled production, renewing techniques, using biodegradable and recyclable inputs, and optimizing packaging, among other potential changes [14]. Thus, constantly increasing environmentally sustainable clothing—being greener, in this case—would be reflected not only in reduced animal consumption but also resource saving and the broadening of the product portfolio to offer innovative solutions that distinguish companies from competitors so that consumers perceive the product value. Klerk et al., based on a survey of 429 participants in Africa, reported that value perception had an effect on purchase intention [31]. Moreover, using 1634 digital news magazine articles and 33 respondents in a survey, Rese et al. reported that the important success factors of knowledge were factors that drive sustainable buying [32]. Finally, Arslan et al. demonstrated the relationship between consumer lifestyles and sustainable firms [33].
Additionally, to complement ethical utilization, companies must also communicate their social and environmental responsibility practices, identified as indispensable factors by Shen et al. [34], making such information public to be known and recognized by designers, producers, retailers, and consumers. Arslan et al. [33] stated that the production of more significant numbers of environmentally friendly products must be more widely available to consumers, and the availability of environmentally friendly products should be leveraged by paying higher product prices within the industry.
Hypothesis 1 (H1):
Perceived environmental knowledge is positively correlated to attitude towards sustainable clothing.

2.2. Environmental Concern and Attitude

Environmental concern can be defined as a person’s unwavering knowledge of environmental challenges and attempts to solve such challenges or fulfill their willingness to contribute to the endeavor [35]. Environmental concern is a significant factor influencing consumer decision making, as was described by Ibrahim et al. based on outcomes from 303 students in Malaysia [36]. Consumers concerned about the environment are more inclined to evaluate the environmental impact of their potential purchases, based on 305 questionnaires distributed in China [19]. According to Schultz [37], who surveyed 180 participants, there are three identified levels of environmental concern: egoistic (concern towards oneself), altruistic (concern towards others), and bio-spherical (concern for the ecosystem as a whole). The more environmental concerns a person attains, the more ecologically conscious their purchasing practices, as in Khaola et al. [5]. According to Dagher et al., based on 326 questionnaires in Lebanon [38], the environmental concern factor significantly impacts people’s willingness to act in a manner consistent with helping the environment. According to Iversen and Rundmo [39], based on 1450 participants in Norway, environmentally conscious consumers are more inclined to purchase “green” products than consumers with less concern for the environment.
An individual’s consistent psychological inclination for specific conduct is reflected in attitude [40]. General attitudes consist of beliefs that manifest as actions relevant to a determined subject [35]. Several consumer behavior models advocate testing factors such as attitudes, according to Ibrahim [36]. Attitudes are critical factors that serve as interpreters of behavior, behavioral intention, and elements that underlie individual differences in behavior [38]. Previous studies have examined the link between environmental attitudes and behavior. Li et al. [19] state that environmental concern, environmental awareness, attitudes, and behavioral intentions influence households’ inclination to purchase energy-efficient products.
Ibrahim et al. [36]’s findings also suggest that environmental concern strongly influences anti-littering attitudes. In various environmentally relevant situations, the impact of specific attitudes on behavior is developed. The more positive an individual’s attitude towards specific conduct, the more likely that person is to engage in that behavior. Khaola et al. [5] point out that environmental concerns were a significant factor in perspectives of sustainable products, which affected sustainable purchasing intentions. Environmental concern, perceived as a general attitude, also impacts domain-specific attitudes [19]. Previous studies have determined that environmental concern also affects behavioral intent and inclination towards activity; consumers who are more concerned about the environment have a more favorable attitude toward the environment, which, in turn, promotes their tendency to act in ways and means that are designed to positively impact the environment [36].
Hypothesis 2 (H2):
Environmental concern is positively correlated to attitude towards sustainable clothing.

2.3. Theory of Reasoned Action

Rational decisions are made by consumers when they are exposed to a specific behavior [36]. The Theory of Reasoned Action developed by Fishbein [41] aims to explain behaviors based on behavioral intention. Behavioral intention refers to a person’s probability of performing an action and adopting a behavior [42]. According to this theory, two significant constituents determine behavioral intention: attitude and subjective norms. The latter assumes that a person’s behavior depends on various factors and influences [43], based on the report of Xiao including 341 participants in the USA. The former refers to consumers’ positive or negative evaluations regarding a specific behavior, according to Buabeng-Andoh’s study of 487 participants in Ghana [44]. In this sense, it represents the likes and dislikes regarding the purchase intention of an item [45]. Therefore, consumers are more likely to adopt a specific behavior if their attitude towards performing these increases, according to Joshi et al.’s review of 53 empirical articles between 2000 and 2014 [46], and considering the outcomes of Nam et al.’s survey of 542 American consumers [47]. Previous studies revealed that attitude could also be positively associated with “green” purchase intention [17,47,48], and this variable is considered one of the most critical factors in determining purchase intention that is based on sustainability [17].
Hypothesis 3 (H3):
Attitude is positively correlated to purchase intention of sustainable clothing.
Several factors can also influence attitude. For instance, previous research determined that a positive relationship exists between the need to protect the environment, environmental awareness, environmental values, and environmental concerns based on a survey of 207 online panel members by Yeon [49], 317 responses in Malaysia received by Ghazali et al. [50], and 251 participants in Indonesia studied by Chin et al. [51]. These findings demonstrate that consumers’ attitudes are possibly influenced by their respective value systems and motivations, according to 457 participants in Taiwan surveyed by Teng and Lu [52] and 378 participants in India surveyed by Tandon et al. [53]. For example, the current literature provides evidence of a relationship between attitude, environmental knowledge, and “green” purchase intention [18,54]. A highly positive attitude results in a higher purchase intention and subsequent buying behavior. Sultan et al. [55] determined that purchase intention is a mediator between attitude and purchase behavior.
Hypothesis 4a (H4a):
Attitude acts as a mediator between perceived environmental knowledge and purchase intention of sustainable clothing.
Hypothesis 4b (H4b):
Attitude acts as a mediator between environmental concern and purchase intention of sustainable clothing.
Hypothesis 5 (H5):
Purchase intention is positively correlated to purchase behavior of sustainable clothing.
Subjective norms focus on social pressure from individuals, friends, and family, among others, to perform a specific behavior [44,48]. This emphasizes that close people who offer positive opinions affect consumers’ attitudes towards consuming certain goods [54]. Previous studies evidenced a relationship between this variable and environmental-related behaviors [17,47,56,57]. Some researchers found that this variable had a minor impact on purchase intention [58,59]. Other investigators demonstrated that it is one of the most critical determinants [60]. The underlying reason for the difference between the findings of these investigations may be because consumers want to visually outwardly demonstrate their ecological concerns to their family and friends [61].
Hypothesis 6 (H6):
Subjective norms are positively correlated with purchase intention of sustainable clothing.
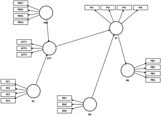
Figure 1 shows the research model.

3. Methodology

The present study was undertaken in the fashion industry of Ecuador. The quantitative information was collected through online surveys.

3.1. Instrument

A self-administered questionnaire was employed in this investigation. It consists of 33 items. The instrument was built based on items in the literature and previous studies [40,41,42]. Before presenting the main questions, respondents were informed about the objectives of the investigation and the time it would take them to fill in their responses. The survey contains a section on sociodemographic information, such as age, gender, level of education, occupation, and monthly income. Regarding each construct, items were assessed through a Likert-type scale of 5 options (from 1 = totally disagree to 5 = totally agree), used in previous studies [62,63,64]. The items for the variables were based on different authors. Attitude items were adapted from Chan [65], Ling-Yee [66], and Park and Lin [67]. Subjective norm items were adapted from [68]. Perceived environmental knowledge items were adapted from Ellen et al. [69]. Items for environmental concern were adapted from Dunlap et al. [70] and Lee [71]. Items to measure purchase intention were adapted from Kumar et al. [72] and Park and Lin [67]. Finally, purchase behavior items were adapted from Lee [71] and Schlegelmilch et al. [73].

3.2. Sample

The information was gathered from 5 to 22 September 2021, collecting 343 valid responses from Ecuadorian consumers. The data were collected through a non-probability sampling method (snowball). Table 1 displays the sociodemographic results of the respondents.

3.3. Analysis of Data

The information was filtered and coded using Microsoft Excel. Then, the data were analyzed through the SmartPLS program. The partial least squares (PLS) assessment model allowed the analysis of the reliability and validity of the model. A model is reliable if loads are higher than 0.65. Cronbach’s alpha and the composite reliability exceeded 0.65 [74]. Secondly, convergent validity was assessed, with the average variance extracted exceeding 50%. Finally, the discriminant validity of the model was corroborated with the Fornell–Larcker criterion [74]. Structural equation modeling (SEM) was later employed to determine the significance of relationships. Finally, importance performance map analysis (IMPA) was applied to determine the most critical construct in determining purchase intention of sustainable clothing.

4. Results

4.1. Measurement Model Assessment

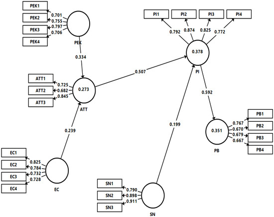
In this study, the model was assessed through a two-stage methodology process. The first step was to measure the model assessment, known as reflective analysis. Outer loading was analyzed to determine existing correlations between items and constructs. Most of the inputs exceeded 0.65, the minimum required for exploratory analysis [74] (Table 2).
Internal consistency reliability was assessed through Cronbach’s alpha and composite reliability (CR). Since all the results are above 0.6, the items used per construct show similar results (Table 3).
Convergent validity is tested through average variance extracted (AVE), which exceeded 0.5, the minimum recommended, demonstrating that the construct explains more than 50% of the variance of the individual items per construct. Finally, discriminant validity was analyzed through the Fornell–Larcker criterion [75]. It corroborated that the variance extracted square root (numbers in bold) was more significant than the correlations presented by one subscale with the rest of the subscales. Interestingly, the shared variance of all model constructs is not more significant than their respective AVEs, demonstrating discriminant validity (Table 4).

4.2. Structural Model Assessment

The variance inflation factor (VIF) registered per item was between 1.976 and 3.235, focusing on formative assessment, confirming multi-collinearity. The final step in the process is related to the statistical significance of relations (Table 5).
Table 6 shows R-squared and adjusted R-squared to judge the goodness-of-fit of the model tested.

4.3. Structural Model Assessment

The variance inflation factor (VIF) registered per item was between 1.060 and 2.417, focusing on formative assessment, confirming multi-collinearity. The final step in the process is related to the statistical significance of relations. We applied the bootstrapping method at 5000 iterations since all p-values < 0.05, and hypotheses from 1 to 6 (excluding H4) are supported. Moreover, the effect size (f2) was added to define the direct impact of a variable. As demonstrated, H1 and H5 registered a more significant impact. Table 7 displays all the results.
Attitude acts as a mediator between PEK, EC, and PI. Moreover, PI can act as a second mediator between PEK, EC, and PB, demonstrating that increased attitude due to high PEK and EC increases PI. If PI increases, the probability of adopting PB is higher, confirming the Theory of Reasoned Action. Table 8 shows the specific indirect effects as determined in the overall model.

4.4. Importance Performance Map Analysis (IPMA)

We extended the assessment model by adding the importance performance map analysis (IPMA), and purchase intention was used as a target variable. This method contrasts the importance of total effects with the respective variables’ average values (performance) [50]. As observed, attitude is considered the most critical factor in purchasing sustainable clothing (PI). For instance, an increase of one point in attitude performance leads to an increase in purchase intention (PI) performance by a total effect of 0.488. Conversely, subjective norms have lower importance than attitudes but have a higher total effect than EC. This finding is likely the result of SN not being mediated by ATT, whereas PEK and EC are. Finally, it is essential to provide further discriminatory attention to EC and PEK since they are shown to be the predictors of attitude, and this is statistically shown to be the most critical factor of PI (Figure 2).
Figure 3 shows the statistical analysis of the consumer behavior model.

5. Discussion

The results show various items that have a factorial load greater than 0.7, which contribute to the measurement of each variable. In the case of perceived environmental knowledge, living sustainably is an important element to subsequently generate the intention and behavior of purchasing sustainable clothing, as previously described by Lin and Chen [76]. The item “I know how I could lower the ecological harm with my behavior” also proved to be relevant within the model, which recognizes that the person feels that he or she can be the protagonist with his or her behavior of harm to the environment, as described by Leclercq. On the other hand, the items “I understand how I could reduce the negative environmental consequences of my behavior” and “I understand how to protect the environment in the long term” represent the understanding that the person is able to contribute to the reduction in negative effects on the environment, as described by Blerly et al. [77].
The items linked to environmental concern, which were “I am concerned about the environmental development”, “I am concerned about the long-term consequences of unsustainable behavior”, “I often think about the potential negative development of the environmental situation”, and “I am concerned that humanity will cause lasting damage to the environment also had high values”, show that there is a real consumer concern regarding environmental development, the long-term consequences of unsustainable behavior, the potential negative development, and the damage that humanity can cause to the environment, as was described by Rausch and Kopplin [20] and Park and Lin [67].
The items pertaining to attitude towards sustainable clothing, “Generally, I have a favorable attitude towards the sustainable version of clothes”, “I am positive-minded towards buying secondhand clothes”, and “I like the idea of buying sustainable clothes instead of conventional clothes to contribute to environmental protection”, had high values in factor analysis, as described by Jung et al. [78]. With respect to subjective norms, good values for the items “My friends expect me to buy sustainable clothes”, “My family expects me to buy sustainable clothes”, and “People who are important to me expect me to buy sustainable clothes” are similar to those reported by Kumar et al. [79].
As it was evaluated, adding predictors such as environmental concern and perceived environmental knowledge to the TRA model demonstrated the extent to which consumers are concerned about their environmental impact, leading to the adoption of sustainable purchase habits [47,48]. According to previous studies, consumers with significant environmental concerns were more likely to take action to reduce their ecological footprint [17,47]. In response, individuals are more likely to consume sustainable products consistent with and parallel to the theoretical basis from previous sources [19]. Our outcomes led us to verify the perceived environmental knowledge as a factor involved in consumer behavior, attitude, and purchase intent, through which a higher perception of current environmental threats and climate change propitiated by human consumption and the respective pressure exerted on the planet can influence the adoption of responsible consumption, as well as “green” purchase behavior [5,6,16,47].
The present study, carried out in Ecuador, demonstrated that attitude and PI are correlated, but attitude growth leads to an increase in PEK, EC, and PB. The findings further highlight similar results as past studies [19,33,54]; thus, the previous hypotheses are further supported. After testing the hypotheses and the effect of sample size, it was concluded that the design of the Theory of Planned Behavior in Ecuador demonstrated a positive relationship between the variables, including PEK with ATT, EC with ATT, ATT with PI, and attitude as a mediator between those variables. A positive attitude having an impact on the other variables incrementally translates into the purchase intention and behavior being inclined towards sustainability. A striking finding is that consumers consider that others, including family, expect them to purchase sustainable products, affirming that, in terms of clothing, there are now sustainable options over conventional, and ideas that their decisions contribute to environmental protection.

6. Conclusions

Consumers are astute and are increasingly becoming more aware of alternative products considered more environmentally friendly than conventional goods. This “green” consumer awareness is spreading worldwide, and the population is starting to adopt pro-environmental behaviors such as sustainable clothing consumption. In this study, purchase intention was indeed influenced by environmental concern and perceived environmental knowledge. Environmental attitude was the mediator in this relationship since the evaluation made by consumers is based on the two variables mentioned above. Subjective norms have a small effect on purchase intention but are still present. Extending the Theory of Reasoned Action allowed an enhanced understanding of Ecuadorian consumer reality. Finally, attitude is the most critical factor that determines the purchase intention of sustainable clothing, which was corroborated through the PLS-SEM method and IMPA.

6.1. Theoretical Implications

This study has made it possible to substantiate that knowledge is a factor that influences attitude, which demonstrates that generating training and disseminating information can change the attitude of the potential buyer in the future. On the other hand, it has also been shown that environmental concern has an effect on attitude. Subsequently, based on the TPB, the attitude has a known influence on the purchase intention as well as the subjective norm. It is necessary to highlight that there is little evidence of these relationships between variables to explain the intention to purchase sustainable clothing in emerging countries, so it will be useful for comparisons with consumers in other regions.
As previously suggested, “green” purchasing behavior refers to the direct consumption of goods with a reduced environmental impact [38]. Environmental awareness and attitudes influence green purchasing decisions; furthermore, assessing how environmental concern and subjective norms shape “green” purchase behavior and purchase intention has been studied [6,48]. The modest beta correlation between subjective norms and purchase intention supports the prior literature findings [20,52].
Lastly, it is pertinent to emphasize how individuals assess their perceptions of sustainable clothes via PEK and EC, with attitude having a highly impactful role in this mental process [20]. Interestingly, the indirect influence of environmental knowledge on purchase intention enabled through attitude proved to be closely related [8,18], which can be attributed to the previously established influence of perceived environmental knowledge over attitude regarding sustainable products and “green” purchase behavior [16]. As mentioned above, individuals with environmental concerns are more likely to develop a favorable attitude toward the environment and ultimately assume a purchasing behavior for sustainable products [19,36].

6.2. Industrial Implications

Companies must increasingly adapt their processes and machinery to what is known as Industry 4.0, where inputs are used efficiently, based on clean processes and sustainable raw materials. Companies will be able to adapt gradually, changing some specific processes and then gradually implementing the change in an extended way in the other processes. Policy makers should use these results to ensure that national regulations need to promote the manufacture, sale, and export of sustainable clothing. Evaluating the responses aims to identify consumer behavior to recognize attitude change and provide information that other researchers and industry participants can use to better understand consumer choices (i.e., organic foods, traditional herbal medicines, and nutraceuticals). Clothing producers can use the information obtained from the findings to optimize and communicate their sustainable practices and consider the importance given to aspects such as the increased search for sustainable solutions, and, therefore, the increased care for the environment and the social responsibility which can be imparted.

6.3. Limitations and Future Research

This research presents some limitations regarding its generalizability. Firstly, collecting a more significant number of responses from demographic groups of other ages and backgrounds is recommended, strengthening and deepening the investigation of other cohorts of the population. Secondly, the Theory of Reasoned Action was applied but can be adapted and segued into the Theory of Planned Behavior by adding new constructs, including perceived behavioral control. Limitations also include the lack of specifications in the items about the type of clothing. The collection of data was during the COVID-19 pandemic, so a post-pandemic evaluation of consumers during less turbulent times is needed.
For future research, it will be interesting collect and collate data after the pandemic and compare those outcomes against current outcomes. This study primarily focused on concerns and awareness of current environmental issues from consumers’ perspectives, such as natural disasters, warfare, recessions, and additional pandemics. Nonetheless, other variables may influence attitudes towards sustainable clothing consumption, such as greenwashing, which is when companies attempt to conceal the possible negative impacts of their environmental operations [20]. Furthermore, additional variables can be assessed to evaluate their impact within the model, including social influence and word of mouth.

Author Contributions

Conceptualization, L.L.-M. and A.A.-R.; methodology, L.L.-M., A.A.-R. and S.D.-A.-A.; validation, L.L.-M. and A.A.-R.; formal analysis, L.L.-M., A.A.-R. and N.M.D.; investigation, V.G.-I.; data curation, L.L.-M., A.A.-R., S.D.-A.-A. and V.G.-I.; writing—original draft preparation, L.L.-M., A.A.-R., S.D.-A.-A., N.M.D., N.M.D. and J.A.Y.; writing—review and editing, S.E.-B., F.M.-R., M.d.l.M.A.-S., S.D.-A.-A., N.M.D. and J.A.Y.; visualization, L.L.-M., A.A.-R., N.M.D., J.A.Y. and V.G.-I. All authors have read and agreed to the published version of the manuscript.

Funding

This research received no external funding.

Institutional Review Board Statement

Ethical review and approval were waived for this study, due to the study does not involve any risk to the life or health of the participants. No substance has been evaluated on the participants or put them in danger at any time.

Informed Consent Statement

All the survey participants were well versed on the study intentions and were required to provide informed consent before enrollment.

Data Availability Statement

The data presented in this study are available on request from the corresponding author.

Conflicts of Interest

The authors declare no conflict of interest.

References

  1. Hur, E. Rebirth fashion: Secondhand clothing consumption values and perceived risks. J. Clean. Prod. 2020, 273, 122951. [Google Scholar] [CrossRef]
  2. Mohr, I.; Fuxman, L.; Mahmoud, A.B. A triple-trickle theory for sustainable fashion adoption: The rise of a luxury trend. J. Fash. Mark. Manag. 2021. ahead-of-print. [Google Scholar] [CrossRef]
  3. Pandit, P.; Nadathur, G.T.; Jose, S. 5—Upcycled and low-cost sustainable business for value-added textiles and fashion. In Circular Economy in Textiles and Apparel; Muthu, S.S., Ed.; Woodhead Publishing: Sawston, UK, 2019; pp. 95–122. [Google Scholar]
  4. Shrivastava, A.; Jain, G.; Kamble, S.S.; Belhadi, A. Sustainability through online renting clothing: Circular fashion fueled by instagram micro-celebrities. J. Clean. Prod. 2021, 278, 123772. [Google Scholar] [CrossRef]
  5. Khaola, P.; Potiane, B.; Mokhethi, M. Environmental concern, attitude towards green products and green purchase intentions of consumers in Lesotho. Ethiop. J. Environ. Stud. Manag. 2014, 7, 361–370. [Google Scholar] [CrossRef]
  6. Mohiuddin, M.; Al Mamun, A.; Syed, F.A.; Mehedi Masud, M.; Su, Z. Environmental Knowledge, Awareness, and Business School Students’ Intentions to Purchase Green Vehicles in Emerging Countries. Sustainability 2018, 10, 1534. [Google Scholar] [CrossRef]
  7. Lozada-Urbano, M.; Huamán, F.; Xirinachs, Y.; Rivera-Lozada, O.; Alvarez-Risco, A.; Yáñez, J.A. Poverty, Household Structure and Consumption of Foods Away from Home in Peru in 2019: A Cross-Sectional Study. Foods 2022, 11, 2547. [Google Scholar] [CrossRef]
  8. Jacobs, K.; Petersen, L.; Hörisch, J.; Battenfeld, D. Green thinking but thoughtless buying? An empirical extension of the value-attitude-behaviour hierarchy in sustainable clothing. J. Clean. Prod. 2018, 203, 1155–1169. [Google Scholar] [CrossRef]
  9. Kopplin, C.S.; Rösch, S.F. Equifinal causes of sustainable clothing purchase behavior: An fsQCA analysis among generation Y. J. Retail. Consum. Serv. 2021, 63, 102692. [Google Scholar] [CrossRef]
  10. Yáñez, J.A.; Remsberg, C.M.; Takemoto, J.K.; Vega-Villa, K.R.; Andrews, P.K.; Sayre, C.L.; Martinez, S.E.; Davies, N.M. Polyphenols and Flavonoids: An Overview. In Flavonoid Pharmacokinetics: Methods of Analysis, Preclinical and Clinical Pharmacokinetics, Safety, and Toxicology; Davies, N.M., Yáñez, J.A., Eds.; John Wiley & Sons: Hoboken, NJ, USA, 2012; pp. 1–69. [Google Scholar]
  11. Ramos-Escudero, F.; Santos-Buelga, C.; Pérez-Alonso, J.J.; Yáñez, J.A.; Dueñas, M. HPLC-DAD-ESI/MS identification of anthocyanins in Dioscorea trifida L. yam tubers (purple sachapapa). Eur. Food Res. Technol. 2010, 230, 745–752. [Google Scholar] [CrossRef]
  12. Bonin, A.M.; Yáñez, J.A.; Fukuda, C.; Teng, X.W.; Dillon, C.T.; Hambley, T.W.; Lay, P.A.; Davies, N.M. Inhibition of experimental colorectal cancer and reduction in renal and gastrointestinal toxicities by copper-indomethacin in rats. Cancer Chemother. Pharmacol. 2010, 66, 755–764. [Google Scholar] [CrossRef]
  13. Remsberg, C.M.; Yanez, J.A.; Roupe, K.A.; Davies, N.M. High-performance liquid chromatographic analysis of pterostilbene in biological fluids using fluorescence detection. J. Pharm. Biomed. Anal. 2007, 43, 250–254. [Google Scholar] [CrossRef] [PubMed]
  14. Yáñez, J.A.; Teng, X.W.; Roupe, K.A.; Davies, N.M. Stereospecific high-performance liquid chromatographic analysis of hesperetin in biological matrices. J. Pharm. Biomed. Anal. 2005, 37, 591–595. [Google Scholar] [CrossRef] [PubMed]
  15. Xiong, M.P.; Yáñez, J.A.; Kwon, G.S.; Davies, N.M.; Forrest, M.L. A cremophor-free formulation for tanespimycin (17-AAG) using PEO-b-PDLLA micelles: Characterization and pharmacokinetics in rats. J. Pharm. Sci. 2009, 98, 1577–1586. [Google Scholar] [CrossRef] [PubMed]
  16. Noor, N.A.M.; Muhammad, A.; Kassim, A.; Jamil, C.Z.M.; Mat, N.; Mat, N.; Salleh, H.S. Creating green consumers: How environmental knowledge and environmental attitude lead to green purchase behaviour? Int. J. Arts Sci. 2012, 5, 55. [Google Scholar]
  17. Jaiswal, D.; Kant, R. Green purchasing behaviour: A conceptual framework and empirical investigation of Indian consumers. J. Retail. Consum. Serv. 2018, 41, 60–69. [Google Scholar] [CrossRef]
  18. Indriani, I.A.D.; Rahayu, M.; Hadiwidjojo, D. The influence of environmental knowledge on green purchase intention the role of attitude as mediating variable. Int. J. Multicult. Multireligious Underst. 2019, 6, 627–635. [Google Scholar] [CrossRef]
  19. Li, G.; Li, W.; Jin, Z.; Wang, Z. Influence of Environmental Concern and Knowledge on Households’ Willingness to Purchase Energy-Efficient Appliances: A Case Study in Shanxi, China. Sustainability 2019, 11, 1073. [Google Scholar] [CrossRef]
  20. Rausch, T.M.; Kopplin, C.S. Bridge the gap: Consumers’ purchase intention and behavior regarding sustainable clothing. J. Clean. Prod. 2021, 278, 123882. [Google Scholar] [CrossRef]
  21. Alvarez-Risco, A.; Del-Aguila-Arcentales, S.; Yáñez, J.A.; Rosen, M.A.; Mejia, C.R. Influence of Technostress on Academic Performance of University Medicine Students in Peru during the COVID-19 Pandemic. Sustainability 2021, 13, 8949. [Google Scholar] [CrossRef]
  22. Alvarez-Risco, A.; Del-Aguila-Arcentales, S.; Yanez, J.A. Telemedicine in Peru as a Result of the COVID-19 Pandemic: Perspective from a Country with Limited Internet Access. Am. J. Trop. Med. Hyg. 2021, 105, 6–11. [Google Scholar] [CrossRef]
  23. Yáñez, J.A.; Alvarez-Risco, A.; Delgado-Zegarra, J. Covid-19 in Peru: From supervised walks for children to the first case of Kawasaki-like syndrome. BMJ 2020, 369, m2418. [Google Scholar] [CrossRef] [PubMed]
  24. Kumar, V.; Singh, S.B.; Singh, S. COVID-19: Environment concern and impact of Indian medicinal system. J. Environ. Chem. Eng. 2020, 8, 104144. [Google Scholar] [CrossRef] [PubMed]
  25. Sharma, G.D.; Tiwari, A.K.; Jain, M.; Yadav, A.; Srivastava, M. COVID-19 and environmental concerns: A rapid review. Renew. Sustain. Energy Rev. 2021, 148, 111239. [Google Scholar] [CrossRef] [PubMed]
  26. Young, W.; Tilley, F. Can businesses move beyond efficiency? The shift toward effectiveness and equity in the corporate sustainability debate. Bus. Strategy Environ. 2006, 15, 402–415. [Google Scholar] [CrossRef]
  27. Pagiaslis, A.; Krontalis, A.K. Green Consumption Behavior Antecedents: Environmental Concern, Knowledge, and Beliefs. Psychol. Mark. 2014, 31, 335–348. [Google Scholar] [CrossRef]
  28. Mostafa, M.M. A hierarchical analysis of the green consciousness of the Egyptian consumer. Psychol. Mark. 2007, 24, 445–473. [Google Scholar] [CrossRef]
  29. Saari, U.A.; Damberg, S.; Frömbling, L.; Ringle, C.M. Sustainable consumption behavior of Europeans: The influence of environmental knowledge and risk perception on environmental concern and behavioral intention. Ecol. Econ. 2021, 189, 107155. [Google Scholar] [CrossRef]
  30. Fraj-Andrés, E.; Martínez-Salinas, E. Impact of Environmental Knowledge on Ecological Consumer Behaviour. J. Int. Consum. Mark. 2007, 19, 73–102. [Google Scholar] [CrossRef]
  31. de Klerk, H.M.; Kearns, M.; Redwood, M. Controversial fashion, ethical concerns and environmentally significant behaviour. Int. J. Retail. Distrib. Manag. 2019, 47, 19–38. [Google Scholar] [CrossRef]
  32. Rese, A.; Baier, D.; Rausch, T.M. Success factors in sustainable textile product innovation: An empirical investigation. J. Clean. Prod. 2022, 331, 129829. [Google Scholar] [CrossRef]
  33. Arslan, A.; Haapanen, L.; Hurmelinna-Laukkanen, P.; Tarba, S.Y.; Alon, I. Climate change, consumer lifestyles and legitimation strategies of sustainability-oriented firms. Eur. Manag. J. 2021, 39, 720–730. [Google Scholar] [CrossRef]
  34. Shen, B.; Wang, Y.; Lo, C.K.Y.; Shum, M. The impact of ethical fashion on consumer purchase behavior. J. Fash. Mark. Manag. 2012, 16, 234–245. [Google Scholar] [CrossRef]
  35. Waskito, J.; Wahyono, W. The Mediating Role of Environmental Concern and Perceived Consumer Effectiveness on the Relationship between Consumer Skepticism Toward Advertising and Green Purchasing Behavior. In Proceedings of the ISETH 2017 (The 3rd International Conference on Science, Technology, and Humanity), Surakarta, Indonesia, 13 December 2017. [Google Scholar]
  36. Ibrahim, H.; Mariapan, M.; Lin, E.L.A.; Bidin, S. Environmental Concern, Attitude and Intention in Understanding Student’s Anti-Littering Behavior Using Structural Equation Modeling. Sustainability 2021, 13, 4301. [Google Scholar] [CrossRef]
  37. Schultz, P.W. New Environmental Theories: Empathizing with Nature: The Effects of Perspective Taking on Concern for Environmental Issues. J. Soc. Issues 2000, 56, 391–406. [Google Scholar] [CrossRef]
  38. Dagher, G.K.; Itani, O.; Kassar, A.N. The Impact of Environment Concern and Attitude on Green Purchasing Behavior: Gender as The Moderator. Contemp. Manag. Res. 2015, 11, 179–205. [Google Scholar] [CrossRef]
  39. Iversen, H.; Rundmo, T. Environmental concern and environmental behaviour among the Norwegian public. J. Risk Res. 2002, 5, 265–279. [Google Scholar] [CrossRef]
  40. Kapoor, R.; Madichie, N. Consumer Behaviour; Tata McGraw-Hill: Noida, India, 2012. [Google Scholar]
  41. Fishbein, M.; Ajzen, I. Belief, Attitude, Intention, and Behavior: An Introduction to Theory and Research; Addison-Wesley: Reading, MA, USA, 1975. [Google Scholar]
  42. Chen, C.-C.; Chen, C.-W.; Tung, Y.-C. Exploring the Consumer Behavior of Intention to Purchase Green Products in Belt and Road Countries: An Empirical Analysis. Sustainability 2018, 10, 854. [Google Scholar] [CrossRef]
  43. Xiao, M. Factors Influencing eSports Viewership: An Approach Based on the Theory of Reasoned Action. Commun. Sport 2019, 8, 92–122. [Google Scholar] [CrossRef]
  44. Buabeng-Andoh, C. Predicting students’ intention to adopt mobile learning. J. Res. Innov. Teach. Learn. 2018, 11, 178–191. [Google Scholar] [CrossRef]
  45. Blackwell, R.; Miniard, P.; Engel, J. Consumer Behavior, 10th ed.; Thomson South-Western: Mason, OH, USA, 2006. [Google Scholar]
  46. Joshi, Y.; Rahman, Z. Factors Affecting Green Purchase Behaviour and Future Research Directions. Int. Strateg. Manag. Rev. 2015, 3, 128–143. [Google Scholar] [CrossRef]
  47. Nam, C.; Dong, H.; Lee, Y.-A. Factors influencing consumers’ purchase intention of green sportswear. Fash. Text. 2017, 4, 2. [Google Scholar] [CrossRef]
  48. Sreen, N.; Purbey, S.; Sadarangani, P. Impact of culture, behavior and gender on green purchase intention. J. Retail. Consum. Serv. 2018, 41, 177–189. [Google Scholar] [CrossRef]
  49. Yeon Kim, H.; Chung, J.E. Consumer purchase intention for organic personal care products. J. Consum. Mark. 2011, 28, 40–47. [Google Scholar] [CrossRef]
  50. Ghazali, E.; Soon, P.C.; Mutum, D.S.; Nguyen, B. Health and cosmetics: Investigating consumers’ values for buying organic personal care products. J. Retail. Consum. Serv. 2017, 39, 154–163. [Google Scholar] [CrossRef]
  51. Chin, J.; Jiang, B.C.; Mufidah, I.; Persada, S.F.; Noer, B.A. The Investigation of Consumers’ Behavior Intention in Using Green Skincare Products: A Pro-Environmental Behavior Model Approach. Sustainability 2018, 10, 3922. [Google Scholar] [CrossRef]
  52. Teng, C.-C.; Lu, C.-H. Organic food consumption in Taiwan: Motives, involvement, and purchase intention under the moderating role of uncertainty. Appetite 2016, 105, 95–105. [Google Scholar] [CrossRef]
  53. Tandon, A.; Dhir, A.; Kaur, P.; Kushwah, S.; Salo, J. Why do people buy organic food? The moderating role of environmental concerns and trust. J. Retail. Consum. Serv. 2020, 57, 102247. [Google Scholar] [CrossRef]
  54. Chu, K.M. Mediating Influences of Attitude on Internal and External Factors Influencing Consumers’ Intention to Purchase Organic Foods in China. Sustainability 2018, 10, 4690. [Google Scholar] [CrossRef]
  55. Sultan, P.; Tarafder, T.; Pearson, D.; Henryks, J. Intention-behaviour gap and perceived behavioural control-behaviour gap in theory of planned behaviour: Moderating roles of communication, satisfaction and trust in organic food consumption. Food Qual. Prefer. 2020, 81, 103838. [Google Scholar] [CrossRef]
  56. Xu, Y.; Chen, Y.; Burman, R.; Zhao, H. Second-hand clothing consumption: A cross-cultural comparison between American and Chinese young consumers. Int. J. Consum. Stud. 2014, 38, 670–677. [Google Scholar] [CrossRef]
  57. Zheng, Y.; Chi, T. Factors influencing purchase intention towards environmentally friendly apparel: An empirical study of US consumers. Int. J. Fash. Des. Technol. Educ. 2015, 8, 68–77. [Google Scholar] [CrossRef]
  58. Thøgersen, J.; Zhou, Y. Chinese consumers’ adoption of a ‘green’ innovation—The case of organic food. J. Mark. Manag. 2012, 28, 313–333. [Google Scholar] [CrossRef]
  59. Bai, L.; Wang, M.; Gong, S. Understanding the Antecedents of Organic Food Purchases: The Important Roles of Beliefs, Subjective Norms, and Identity Expressiveness. Sustainability 2019, 11, 3045. [Google Scholar] [CrossRef]
  60. Chen, T.B.; Chai, L.T. Attitude towards the environment and green products: Consumers’ perspective. Manag. Sci. Eng. 2010, 4, 27–39. [Google Scholar]
  61. Pop, R.-A.; Săplăcan, Z.; Alt, M.-A. Social Media Goes Green—The Impact of Social Media on Green Cosmetics Purchase Motivation and Intention. Information 2020, 11, 447. [Google Scholar] [CrossRef]
  62. Albaum, G. The Likert Scale Revisited. Mark. Res. Society. J. 1997, 39, 1–21. [Google Scholar] [CrossRef]
  63. Kumar, N.; Garg, P.; Singh, S. Pro-environmental purchase intention towards eco-friendly apparel: Augmenting the theory of planned behavior with perceived consumer effectiveness and environmental concern. J. Glob. Fash. Mark. 2022, 13, 134–150. [Google Scholar] [CrossRef]
  64. Brandão, A.; Costa, A.G.d. Extending the theory of planned behaviour to understand the effects of barriers towards sustainable fashion consumption. Eur. Bus. Rev. 2021, 33, 742–774. [Google Scholar] [CrossRef]
  65. Chan, R.Y.K. Determinants of Chinese consumers’ green purchase behavior. Psychol. Mark. 2001, 18, 389–413. [Google Scholar] [CrossRef]
  66. Ling-Yee, L. Effect of Collectivist Orientation and Ecological Attitude on Actual Environmental Commitment. J. Int. Consum. Mark. 1997, 9, 31–53. [Google Scholar] [CrossRef]
  67. Park, H.J.; Lin, L.M. Exploring attitude–behavior gap in sustainable consumption: Comparison of recycled and upcycled fashion products. J. Bus. Res. 2020, 117, 623–628. [Google Scholar] [CrossRef]
  68. Vermeir, I.; Verbeke, W. Sustainable food consumption among young adults in Belgium: Theory of planned behaviour and the role of confidence and values. Ecol. Econ. 2008, 64, 542–553. [Google Scholar] [CrossRef]
  69. Ellen, P.; Eroglu, D.; Webb, D. Consumer Judgments in a Changing Information Environment: How Consumers Respond to ‘Green Marketing’ Claims; Georgia State University: Atlanta, GA, USA, 1997. [Google Scholar]
  70. Dunlap, R.E.; Van Liere, K.D.; Mertig, A.G.; Jones, R.E. New Trends in Measuring Environmental Attitudes: Measuring Endorsement of the New Ecological Paradigm: A Revised NEP Scale. J. Soc. Issues 2000, 56, 425–442. [Google Scholar] [CrossRef]
  71. Lee, K. Opportunities for green marketing: Young consumers. Mark. Intell. Plan. 2008, 26, 573–586. [Google Scholar] [CrossRef]
  72. Kumar, B.; Manrai, A.K.; Manrai, L.A. Purchasing behaviour for environmentally sustainable products: A conceptual framework and empirical study. J. Retail. Consum. Serv. 2017, 34, 1–9. [Google Scholar] [CrossRef]
  73. Schlegelmilch, B.B.; Bohlen, G.M.; Diamantopoulos, A. The link between green purchasing decisions and measures of environmental consciousness. Eur. J. Mark. 1996, 30, 35–55. [Google Scholar] [CrossRef]
  74. Hair, J.F.; Risher, J.J.; Sarstedt, M.; Ringle, C.M. When to use and how to report the results of PLS-SEM. Eur. Bus. Rev. 2019, 31, 2–24. [Google Scholar] [CrossRef]
  75. Fornell, C.; Larcker, D.F. Structural Equation Models with Unobservable Variables and Measurement Error: Algebra and Statistics. J. Mark. Res. 1981, 18, 382–388. [Google Scholar] [CrossRef]
  76. Lin, P.-H.; Chen, W.-H. Factors That Influence Consumers&rsquo; Sustainable Apparel Purchase Intention: The Moderating Effect of Generational Cohorts. Sustainability 2022, 14, 8950. [Google Scholar] [CrossRef]
  77. Byerly, H.; Balmford, A.; Ferraro, P.J.; Hammond Wagner, C.; Palchak, E.; Polasky, S.; Ricketts, T.H.; Schwartz, A.J.; Fisher, B. Nudging pro-environmental behavior: Evidence and opportunities. Front. Ecol. Environ. 2018, 16, 159–168. [Google Scholar] [CrossRef]
  78. Jung, H.J.; Choi, Y.J.; Oh, K.W. Influencing Factors of Chinese Consumers’ Purchase Intention to Sustainable Apparel Products: Exploring Consumer “Attitude–Behavioral Intention” Gap. Sustainability 2020, 12, 1770. [Google Scholar] [CrossRef]
  79. Kumar, A.; Prakash, G.; Kumar, G. Does environmentally responsible purchase intention matter for consumers? A predictive sustainable model developed through an empirical study. J. Retail. Consum. Serv. 2021, 58, 102270. [Google Scholar] [CrossRef]
Figure 1. Model of consumer behavior.
Figure 1. Model of consumer behavior.
Sustainability 14 14737 g001
Figure 2. Importance performance map analysis with purchase intention as the target construct.
Figure 2. Importance performance map analysis with purchase intention as the target construct.
Sustainability 14 14737 g002
Figure 3. Consumer behavior model analysis.
Figure 3. Consumer behavior model analysis.
Sustainability 14 14737 g003
Table 1. Descriptive statistics.
Table 1. Descriptive statistics.
DemographicSpecificationsCountsProportion (in %)
GenderFemale19757.43%
Male14642.57%
Monthly IncomeNo income 66.68%
<250 USD26.04%
250–375 USD3.49%
376–500 USD2.33%
501–625 USD0.58%
>625 USD0.87%
Educational LevelElementary School Complete4912.50%
Middle and High School Complete2819.70%
Undergraduate Students3871.50%
College/Institute Complete133.30%
Postgraduate10.30%
Other112.80%
OccupationStudying37894.20%
Working10.30%
Studying and Working116.80%
Other30.80%
Purchase frequency of clothes per monthNever7418.80%
1–2 times25865.60%
3–5 times4912.50%
6–7 times41%
>8 times82%
Consumption frequency of sustainable productsNever234.90%
Rarely14737.40%
Occasionally18146.10%
Mostly307.60%
Always123.10%
The overall attitude towards sustainable productsVery Negative30.80%
Negative51.30%
Neutral15338.90%
Positive17745%
Very Positive5514%
Table 2. Measurement items and outer loadings.
Table 2. Measurement items and outer loadings.
ConstructItemDetailOuter Loading
Perceived Environmental Knowledge (PEK)PEK1I know how to behave sustainably0.701
PEK2I know how I could lower the ecological harm with my behavior0.755
PEK3I understand how I could reduce the negative environmental consequences of my behavior0.797
PEK4I understand how to protect the environment in the long term0.706
Environmental Concern (EC)EC1I am concerned about the environmental development0.825
EC2I am concerned about the long-term consequences of unsustainable behavior0.784
EC3I often think about the potential negative development of the environmental situation0.732
EC4I am concerned that humanity will cause lasting damage to the environment0.728
Attitude (ATT)ATT1Generally, I have a favorable attitude towards the sustainable version of clothes0.725
ATT2I am positive-minded towards buying secondhand clothes0.682
ATT3I like the idea of buying sustainable clothes instead of conventional clothes to contribute to environmental protection0.845
Subjective Norms (SN)SN1My friends expect me to buy sustainable clothes0.79
SN2My family expects me to buy sustainable clothes0.898
SN3People who are important to me expect me to buy sustainable clothes0.911
Purchase Intention (PI)PI1I consider purchasing sustainable clothes0.792
PI2I intend to buy sustainable clothes instead of conventional clothes in the future0.874
PI3I might buy sustainable clothes in the future0.825
PI4I would consider buying sustainable clothes if I happen to see them in an online store0.772
Purchase Behavior (PB)PB1I choose to buy exclusively sustainable clothes0.767
PB2I buy sustainable clothes instead of conventional clothes if the quality is comparable0.67
PB3I purchase sustainable clothes even if they are more expensive than conventional clothes0.679
PB4When buying clothes, I pay attention that they are sustainable0.667
Table 3. Internal consistency reliability.
Table 3. Internal consistency reliability.
Latent VariableItemsMean (SD)Cronbach’s AlphaCR
ATT32.059 (0.652)0.6710.797
EC42.294 (0.638)0.7680.852
PB42.743 (0.716)0.6640.79
PI42.509 (0.574)0.7250.829
PEK42.187 (0.671)0.8320.889
SN32.128 (0.489)0.8360.901
Table 4. Convergent validity and discriminant validity.
Table 4. Convergent validity and discriminant validity.
ConstructAVEATTECPBPIPEKSN
ATT0.5680.754
EC0.590.4580.768
PB0.4860.3980.3730.697
PI0.5480.4910.6550.3720.741
PEK0.6670.5870.5130.5920.470.817
SN0.7530.4020.2990.4130.2970.4030.868
Table 5. Discriminant validity.
Table 5. Discriminant validity.
ConstructVIFConstructVIF
ATT11.193PEK11.249
ATT21.238PEK21.438
ATT31.303PEK31.51
EC11.784PEK41.361
EC21.512PI11.639
EC31.407PI22.374
EC41.444PI32.047
PB11.572PI41.571
PB21.06SN11.611
PB31.419SN22.359
PB41.476SN32.417
ATT: attitude towards sustainable clothing consumption; EC: environmental concern; PB: purchase behavior PEK: perceived environmental knowledge; PI: purchase intention; SN: subjective norms.
Table 6. R-squared and adjusted R-squared.
Table 6. R-squared and adjusted R-squared.
Latent VariableR-SquaredAdjusted R-Squared
ATT0.2730.27
PB0.3510.349
PI0.3780.375
Table 7. Hypothesis testing with effect size.
Table 7. Hypothesis testing with effect size.
HHypothesisBetaSET-Valuep-ValueSupportedf2Interpretation
H1ATT → PI0.5070.04610.9870Yes0.347Large
H2EC → ATT0.2390.063.9530Yes0.045Small
H3PI → PB0.3340.0575.8390Yes0.54Large
H5PEK → ATT0.5920.03616.2620Yes0.088Small
H6SN → PI0.1990.0464.3150Yes0.054Small
Table 8. Specific indirect effects.
Table 8. Specific indirect effects.
ScaleOriginal SampleMeanStandard DeviationT-Statisticsp-Value
PEK → ATT → PI → PB0.1210.1240.0353.4990.001
EC → ATT → PI0.30.3030.0348.8380
PK → ATT → PI0.10.1020.0224.5820
ATT → PI → PB0.0720.0740.0223.3050.001
EC → ATT → PI → PB0.1690.1710.0344.9650
SN → PI → PB0.1180.120.0294.0070
Publisher’s Note: MDPI stays neutral with regard to jurisdictional claims in published maps and institutional affiliations.

Share and Cite

MDPI and ACS Style

Leclercq-Machado, L.; Alvarez-Risco, A.; García-Ibarra, V.; Esquerre-Botton, S.; Morales-Ríos, F.; Anderson-Seminario, M.d.l.M.; Del-Aguila-Arcentales, S.; Davies, N.M.; Yáñez, J.A. Consumer Patterns of Sustainable Clothing Based on Theory of Reasoned Action: Evidence from Ecuador. Sustainability 2022, 14, 14737. https://doi.org/10.3390/su142214737

AMA Style

Leclercq-Machado L, Alvarez-Risco A, García-Ibarra V, Esquerre-Botton S, Morales-Ríos F, Anderson-Seminario MdlM, Del-Aguila-Arcentales S, Davies NM, Yáñez JA. Consumer Patterns of Sustainable Clothing Based on Theory of Reasoned Action: Evidence from Ecuador. Sustainability. 2022; 14(22):14737. https://doi.org/10.3390/su142214737

Chicago/Turabian Style

Leclercq-Machado, Luigi, Aldo Alvarez-Risco, Verónica García-Ibarra, Sharon Esquerre-Botton, Flavio Morales-Ríos, Maria de las Mercedes Anderson-Seminario, Shyla Del-Aguila-Arcentales, Neal M. Davies, and Jaime A. Yáñez. 2022. "Consumer Patterns of Sustainable Clothing Based on Theory of Reasoned Action: Evidence from Ecuador" Sustainability 14, no. 22: 14737. https://doi.org/10.3390/su142214737

APA Style

Leclercq-Machado, L., Alvarez-Risco, A., García-Ibarra, V., Esquerre-Botton, S., Morales-Ríos, F., Anderson-Seminario, M. d. l. M., Del-Aguila-Arcentales, S., Davies, N. M., & Yáñez, J. A. (2022). Consumer Patterns of Sustainable Clothing Based on Theory of Reasoned Action: Evidence from Ecuador. Sustainability, 14(22), 14737. https://doi.org/10.3390/su142214737

Note that from the first issue of 2016, this journal uses article numbers instead of page numbers. See further details here.

Article Metrics

Back to TopTop