A Study of the Spatial Structure and Regional Interaction of Agricultural Green Total Factor Productivity in China Based on SNA and VAR Methods
Abstract
:1. Introduction
2. Measurement of Agricultural Green Total Factor Productivity in China
2.1. Methodology for Measuring Agricultural Green Total Factor Productivity
2.2. Analysis of the Results of Agricultural Green Total Factor Productivity in China
3. Spatial Structure Portrayal of Agricultural Green Total Factor Productivity in China
3.1. Spatial Network Construction Model of Agricultural Green Total Factor Productivity
3.1.1. Gravitational Model
3.1.2. Network Density Model
3.1.3. Network Centrality Model
3.2. Overall Characteristics of the Spatial Network of Agricultural Green Total Factor Productivity in China
3.3. Centrality Characteristics of Agricultural Green Total Factor Productivity in China
3.4. Analysis of Cohesive Subgroups of Agricultural Green Total Factor Productivity in China
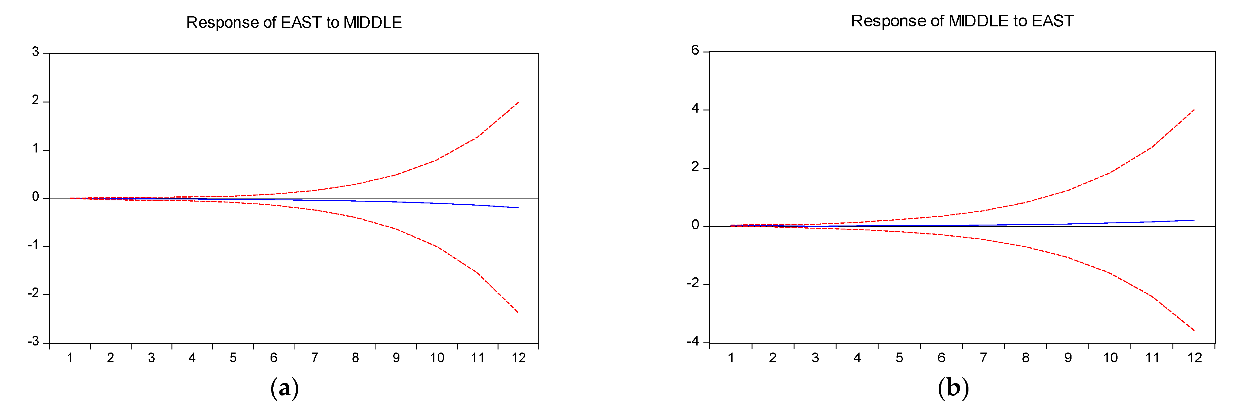
4. Regional Interaction Analysis of Agricultural Green Total Factor Productivity in China
5. Conclusions
Author Contributions
Funding
Institutional Review Board Statement
Informed Consent Statement
Data Availability Statement
Conflicts of Interest
References
- Adam, Z. Green Development-Environment and Sustainability in a Developing World; Routledge: London, UK, 2009; pp. 1–10. [Google Scholar]
 - Oskam, A. Productivity measurement, incorporating environmental effects of agricultural production. Dev. Agr. Eco. 1991, 7, 186–204. [Google Scholar]
 - Reinhard, S.; Lovell, C.; Thijssen, G. Econometric estimation of technical and environmental efficiency: An application to Dutch dairy farms. Am. J. Agr. Econ. 1999, 81, 44–60. [Google Scholar] [CrossRef]
 - Hur, T.; Kim, I.; Yamamoto, R. Measurement of green productivity and its improvement. J. Clean. Prod. 2004, 12, 673–683. [Google Scholar] [CrossRef]
 - Tone, K. Dealing with Undesirable Outputs in DEA: A Slacks-Based Measure (SBM) Approach; GRIPS Research Report Series; National Graduate Institute for Policy Studies (GRIPS): Tokyo, Japan, 2003. [Google Scholar]
 - Chung, Y.H.; Fare, R.; Grosskopf, S. Productivity and undesirable output: A directional distance function approach. J. Environ. Manag. 1997, 51, 229–240. [Google Scholar] [CrossRef] [Green Version]
 - Kuosmanen, T. Green Productivity in Agriculture: A Critical Synthesis; Aalto University: Espoo, Finland, 2013; pp. 19–21. [Google Scholar]
 - Xu, X.; Zhang, L.; Chen, L.; Liu, C. The role of soil N2O emissions in agricultural areen total factor productivity: An empirical study from China around 2006 when agricultural tax was abolished. Agriculture 2020, 10, 150. [Google Scholar] [CrossRef]
 - Liu, D.; Zhu, X.; Wang, Y. China’s agricultural green total factor productivity based on carbon emission: An analysis of evolution trend and influencing factors. J. Clean. Prod. 2020, 278, 123692. [Google Scholar] [CrossRef]
 - Chen, Y.; Miao, J.; Zhu, Z. Measuring green total factor productivity of China’s agricultural sector: A three-stage SBM-DEA model with non-point source pollution and CO2 emissions. J. Clean. Prod. 2021, 318, 128543. [Google Scholar] [CrossRef]
 - Chen, Y.; Fu, W.; Wang, J. Evaluation and influencing factors of China’s agricultural productivity from the perspective of environmental constraints. Sustainability 2022, 14, 2807. [Google Scholar] [CrossRef]
 - Huang, X.; Feng, C.; Qin, J.; Wang, X.; Zhang, T. Measuring China’s agricultural green total factor productivity and its drivers during 1998–2019. Sci. Total. Environ. 2022, 829, 154477. [Google Scholar] [CrossRef] [PubMed]
 - Zhu, Y.; Zhang, Y.; Piao, H. Does Agricultural mechanization improve the green total factor productivity of China’s planting industry? Energies 2022, 15, 940. [Google Scholar] [CrossRef]
 - Peng, Y.; Chen, Z.; Lee, J. Dynamic Convergence of Green Total Factor Productivity in Chinese Cities. Sustainability 2020, 12, 4883. [Google Scholar] [CrossRef]
 - Zhang, Y.; Wei, J.; Wang, Y.; Tsai, S.; Zheng, X. An empirical study on the growth of agricultural areen total factor productivity in the Huanghuai River Economic Zone by big data computing. Math. Probl. Eng. 2022, 2022, 1775027. [Google Scholar]
 - Zhang, Y.; Wu, Z. Intelligence and Green Total Factor Productivity Based on China’s Province-Level Manufacturing Data. Sustainability 2021, 13, 4989. [Google Scholar] [CrossRef]
 - Fang, L.; Hu, R.; Mao, H.; Chen, S. How crop insurance influences agricultural green total factor productivity: Evidence from Chinese farmers. J. Clean. Prod. 2021, 321, 128977. [Google Scholar] [CrossRef]
 - Fredriksson, P.G.; Millimet, D.L. Strategic interaction and the determination of environmental policy across US states. J. Urban Econ. 2002, 51, 101–122. [Google Scholar] [CrossRef]
 - Brueckner, J.K.; Saavedra, L.A. Do local governments engage in strategic property-tax competition? Natl. Tax. J. 2001, 54, 203–229. [Google Scholar] [CrossRef] [Green Version]
 - Woods, N.D. Interstate competition and environmental regulation: A test of the race-to-the-bottom thesis. Soc. Sci. Q. 2006, 87, 174–189. [Google Scholar] [CrossRef]
 - Angrist, J.D.; Pischke, J.S. Mostly Harmless Econometrics: An Empiricist’s Companion; Princeton University Press: Princeton, NJ, USA, 2008; Volume 315, p. 325. [Google Scholar]
 - Brunnermeier, S.B.; Cohen, M.A. Determinants of environmental innovation in US manufacturing industries. J. Environ. Econ. Manag. 2003, 45, 278–293. [Google Scholar] [CrossRef]
 - Zhong, Z.; Hu, Y.; Jiang, L. Impact of climate change on agricultural total factor productivity based on spatial panel data model: Evidence from China. Sustainability 2019, 11, 1516. [Google Scholar] [CrossRef] [Green Version]
 - Wang, H.; Cui, H.; Zhao, Q. Effect of green technology innovation on green total factor productivity in China: Evidence from spatial durbin model analysis. J. Clean. Prod. 2020, 288, 125624. [Google Scholar] [CrossRef]
 - Zhang, X.; Chen, H. Green agricultural development based on information communication technology and the panel space measurement model. Sustainability 2021, 13, 1147. [Google Scholar] [CrossRef]
 - Li, X.; Shi, P.; Han, Y.; Deng, A.; Liu, D. Measurement and Spatial Variation of Green Total Factor Productivity of the Tourism Industry in China. Int. J. Environ. Res. Public Health 2020, 17, 1159. [Google Scholar] [CrossRef] [PubMed] [Green Version]
 - Zhang, H.; Dong, Y. Measurement and spatial correlations of green total factor productivities of Chinese provinces. Sustainability 2022, 14, 5071. [Google Scholar] [CrossRef]
 - Hou, S.; Song, L. Market Integration and Regional Green Total Factor Productivity: Evidence from China’s Province-Level Data. Sustainability 2021, 13, 472. [Google Scholar] [CrossRef]
 - Li, Q.; Wu, X.; Zhang, Y.; Wang, Y. The Effect of Agricultural Environmental Total Factor Productivity on Urban-Rural Income Gap: Integrated View from China. Sustainability 2020, 12, 3327. [Google Scholar] [CrossRef] [Green Version]
 - Serrano, M.Á.; Boguñá, M. Topology of the world trade web. Phys. Rev. E 2003, 68, 634–646. [Google Scholar] [CrossRef] [Green Version]
 - Oh, D.A. Global Malmquist-Luenberger productivity index. J. Prod. Anal. 2010, 34, 183–197. [Google Scholar] [CrossRef]
 








| Province | 2008 | 2015 | 2019 | Province | 2008 | 2015 | 2019 | 
|---|---|---|---|---|---|---|---|
| Beijing | 1.084 | 1.043 | 1.003 | Henan | 0.997 | 1.013 | 1.040 | 
| Tianjin | 0.973 | 1.027 | 1.056 | Hubei | 1.184 | 1.006 | 1.075 | 
| Hebei | 1.066 | 0.992 | 1.049 | Hunan | 1.083 | 1.007 | 1.212 | 
| Shanxi | 1.061 | 0.967 | 0.993 | Guangdong | 0.926 | 1.016 | 1.058 | 
| Inner Mongolia | 0.981 | 0.962 | 1.043 | Guangxi | 1.000 | 0.989 | 1.024 | 
| Liaoning | 1.015 | 1.063 | 1.065 | Hainan | 0.842 | 0.932 | 1.134 | 
| Jilin | 1.104 | 0.972 | 1.059 | Chongqing | 1.019 | 1.019 | 1.069 | 
| Heilongjiang | 1.150 | 0.982 | 1.006 | Sichuan | 1.066 | 1.004 | 1.066 | 
| Shanghai | 1.151 | 0.932 | 1.000 | Guizhou | 0.897 | 1.068 | 1.009 | 
| Jiangsu | 1.048 | 1.067 | 1.008 | Yunnan | 1.058 | 0.976 | 1.106 | 
| Zhejiang | 1.077 | 1.018 | 1.072 | Shaanxi | 1.043 | 1.001 | 1.022 | 
| Anhui | 1.041 | 1.000 | 1.027 | Gansu | 1.025 | 1.010 | 1.023 | 
| Fujian | 1.089 | 1.062 | 1.027 | Qinghai | 1.000 | 0.768 | 1.141 | 
| Jiangxi | 1.107 | 0.998 | 1.104 | Ningxia | 0.991 | 1.004 | 0.983 | 
| Shandong | 1.048 | 1.009 | 1.040 | Xinjiang | 1.000 | 0.968 | 1.000 | 
| Year | 2008 | 2019 | 
|---|---|---|
| Using the average method | 155.66 | 163.40 | 
| The cut-off value is 10 | 0.894 | 0.917 | 
| The cut-off value is 50 | 0.667 | 0.689 | 
| The cut-off value is 100 | 0.452 | 0.463 | 
| Web Spot Ranking(Degree of Point-out) | ||||||||||
| Year | 1 | 2 | 3 | 4 | 5 | 6 | 7 | 8 | 9 | 10 | 
| 2008 | Guangdong | Jiangsu | Shandong | Zhejiang | Shanghai | Henan | Sichuan | Hebei | Liaoning | Beijing | 
| 2015 | Guangdong | Jiangsu | Shandong | Zhejiang | Henan | Sichuan | Shanghai | Hubei | Hebei | Beijing | 
| 2019 | Guangdong | Jiangsu | Shandong | Zhejiang | Henan | Sichuan | Hebei | Shanghai | Beijing | Hubei | 
| Web Spot Ranking(Degree of Point-in) | ||||||||||
| Year | 1 | 2 | 3 | 4 | 5 | 6 | 7 | 8 | 9 | 10 | 
| 2008 | Qinghai | Ningxia | Gansu | Guizhou | Jiangxi | Hainan | Anhui | Hubei | Guangxi | Hunan | 
| 2015 | Qinghai | Ningxia | Gansu | Heilongjiang | Hainan | Guangxi | Guizhou | Shanxi | Anhui | Jilin | 
| 2019 | Qinghai | Ningxia | Gansu | Jilin | Heilongjiang | Hainan | Guangxi | Guizhou | Hunan | Jiangxi | 
| Year | 2008 | 2015 | 2019 | 
|---|---|---|---|
| Point-out centrality potential | 30.57% | 38.70% | 30.69% | 
| Point-in centrality potential | 16.69% | 13.47% | 14.18% | 
| Year | Province | |||
|---|---|---|---|---|
| 2008 | 1 | Beijing, Shanghai, Jiangsu, Guangdong, Shandong, Liaoning, Zhejiang | 2 | Hebei, Henan, Sichuan | 
| 3 | Chongqing, Inner Mongolia, Fujian, Hubei, Anhui, Tianjin, Heilongjiang, Hunan, Shanxi, Shaanxi, Yunnan | 4 | Hainan, Jiangxi, Guizhou, Jilin, Guangxi, Gansu, Qinghai, Ningxia, Xinjiang | |
| 2015 | 1 | Beijing, Shanghai, Jiangsu, Guangdong, Shandong, Zhejiang | 2 | Hubei, Henan, Sichuan | 
| 3 | Chongqing, Inner Mongolia, Liaoning, Hebei, Jiangxi, Anhui, Fujian, Tianjin, Hunan, Shaanxi | 4 | Guangxi, Hainan, Jilin, Heilongjiang, Guizhou, Yunnan, Shanxi, Gansu, Qinghai, Ningxia, Xinjiang | |
| 2019 | 1 | Beijing, Shanghai, Jiangsu, Guangdong, Shandong, Zhejiang | 2 | Henan, Hebei, Sichuan | 
| 3 | Jiangxi, Anhui, Liaoning, Fujian, Hubei, Shanxi, Tianjin, Hunan, Shaanxi | 4 | Jilin, Guangxi, Hainan, Chongqing, Heilongjiang, Guizhou, Yunnan, Inner Mongolia, Gansu, Qinghai, Ningxia, Xinjiang | |
| 2008/2015/2019 | 1 | 2 | 3 | 4 | 
|---|---|---|---|---|
| 1 | 131.28/ 152.68/ 158.47  | 336.10/ 326.53/ 349.87  | 346.00/ 330.85/ 385.85  | 586.51/ 499.19/ 577.10  | 
| 2 | 70.04/ 76.29/ 85.73  | 193.62/ 178.55/ 204.49  | 199.44/ 180.31/ 214.78  | 352.87/ 285.14/ 350.24  | 
| 3 | 32.81/ 44.50/ 45.49  | 91.16/ 100.94/ 105.79  | 87.58/ 94.41/ 111.98  | 162.34/ 152.70/ 170.81  | 
| 4 | 11.43/ 14.96/ 14.44  | 31.38/ 36.14/ 38.14  | 32.83/ 35.03/ 37.79  | 61.99/ 62.18/ 69.91  | 
Publisher’s Note: MDPI stays neutral with regard to jurisdictional claims in published maps and institutional affiliations.  | 
© 2022 by the authors. Licensee MDPI, Basel, Switzerland. This article is an open access article distributed under the terms and conditions of the Creative Commons Attribution (CC BY) license (https://creativecommons.org/licenses/by/4.0/).
Share and Cite
Chen, H.; Zhu, S.; Sun, J.; Zhong, K.; Shen, M.; Wang, X. A Study of the Spatial Structure and Regional Interaction of Agricultural Green Total Factor Productivity in China Based on SNA and VAR Methods. Sustainability 2022, 14, 7508. https://doi.org/10.3390/su14127508
Chen H, Zhu S, Sun J, Zhong K, Shen M, Wang X. A Study of the Spatial Structure and Regional Interaction of Agricultural Green Total Factor Productivity in China Based on SNA and VAR Methods. Sustainability. 2022; 14(12):7508. https://doi.org/10.3390/su14127508
Chicago/Turabian StyleChen, Haisheng, Shuiping Zhu, Jianjun Sun, Kaiyang Zhong, Manhong Shen, and Xiaoli Wang. 2022. "A Study of the Spatial Structure and Regional Interaction of Agricultural Green Total Factor Productivity in China Based on SNA and VAR Methods" Sustainability 14, no. 12: 7508. https://doi.org/10.3390/su14127508
APA StyleChen, H., Zhu, S., Sun, J., Zhong, K., Shen, M., & Wang, X. (2022). A Study of the Spatial Structure and Regional Interaction of Agricultural Green Total Factor Productivity in China Based on SNA and VAR Methods. Sustainability, 14(12), 7508. https://doi.org/10.3390/su14127508
        
                                                