A Social-Ecological Systems Understanding of Drivers of Degradation in the Tsitsa River Catchment to Inform Sustainable Land Management
Abstract
1. Introduction
1.1. The Study Area: The Tsitsa River Catchment
1.2. Framework
- it has been posited in relation to DPSIR and can easily be tailored to DPSCR4;
- it has an explicit SES focus;
- it is intended to be implemented at local scales; and
- the mechanism for achieving the LDN vision is through participatory integrated land use planning which is the approach the TP uses.
2. Materials and Methods
2.1. Interviews
2.2. Workshop
2.3. Document Review
- (a)
- relevant internal project documents prepared for DEFF, which were identified during the interview and workshop processes (a summary of these documents and their relevance in the study is provided in Appendix A, Table A1);
- (b)
- published literature on the Tsitsa; and
- (c)
- supporting literature, made up of published and “grey” literature that addressed issues similar to that of the TP/TRC, but are not solely focused on the catchment. This could be literature that speaks to the wider region (e.g., [3]) neighbouring areas (e.g., [36,37]), or areas facing similar degradation contexts (e.g., [38,39]).
2.4. Systemic Analysis
3. Results
3.1. Interview and Workshop Results
“Although the drivers of degradation have been pointed out in various other forms, I can’t, from the top of my head, point towards a simple and readily available document to use as a reference when planning for interventions over and above those typically employed in the project”.
“neglected this aspect to some extent. We are relying on ‘received wisdom’ and literature/theory e.g., on overgrazing, soil erosion, etc. and don’t fully understand how these drivers work in the Tsitsa catchment context”, and that, “the process of synthesizing has only started happening in the last 18 months as the CoPs and the partners start working more closely together. The more we share information the more likely it is that the synthesis will happen”.
“I don’t think there are a top 3! They are all interconnected. But I tried”.
3.2. Document Analysis Results
3.2.1. Emphasis Point 1: Natural Drivers
3.2.2. Emphasis Point 2: Land Use and Land Cover History and Futures (Driven by Economic, Demographic and Social Factors)
3.2.3. Emphasis Point 3: Uncontrolled/over Grazing in the Catchment
3.3. Systemic Analysis Results
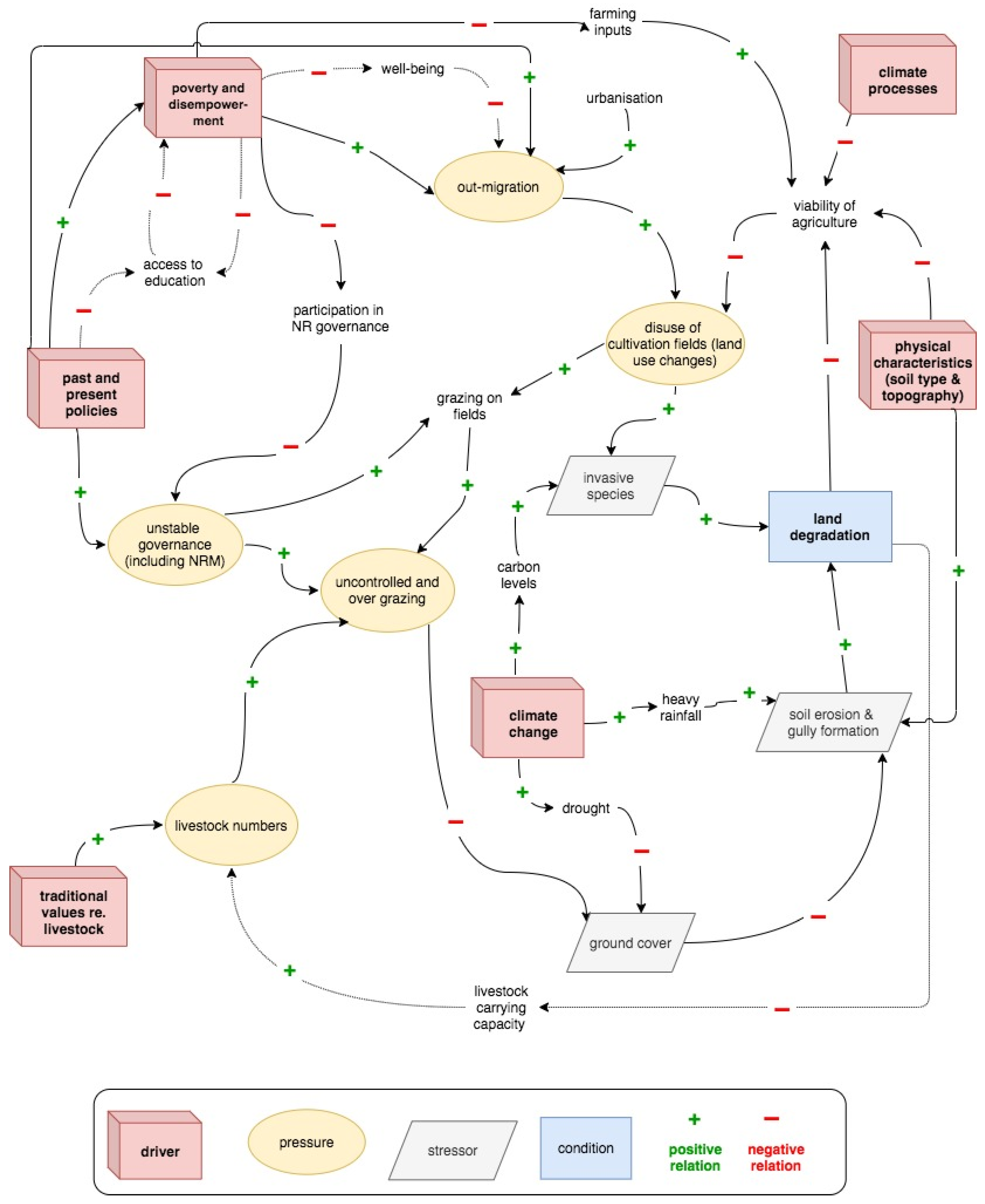
3.3.1. The Drivers, Pressures, and Stressors Causing Land Degradation in the Tsitsa River Catchment
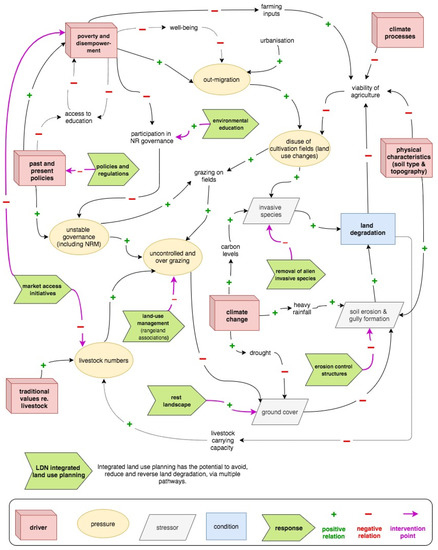
- the light red boxes show fundamental drivers of degradation (which could be natural or anthropogenic);
- the orange ovals show pressures (which are defined here as human activities and processes that cause stressors);
- the grey parallelograms show stressors (which could be natural or anthropogenic);
- the blue rectangles show the condition (in this case, the resulting condition of interest is land degradation); and lastly,
- the green arrows show interventions (which do not fall into the other variable categories).
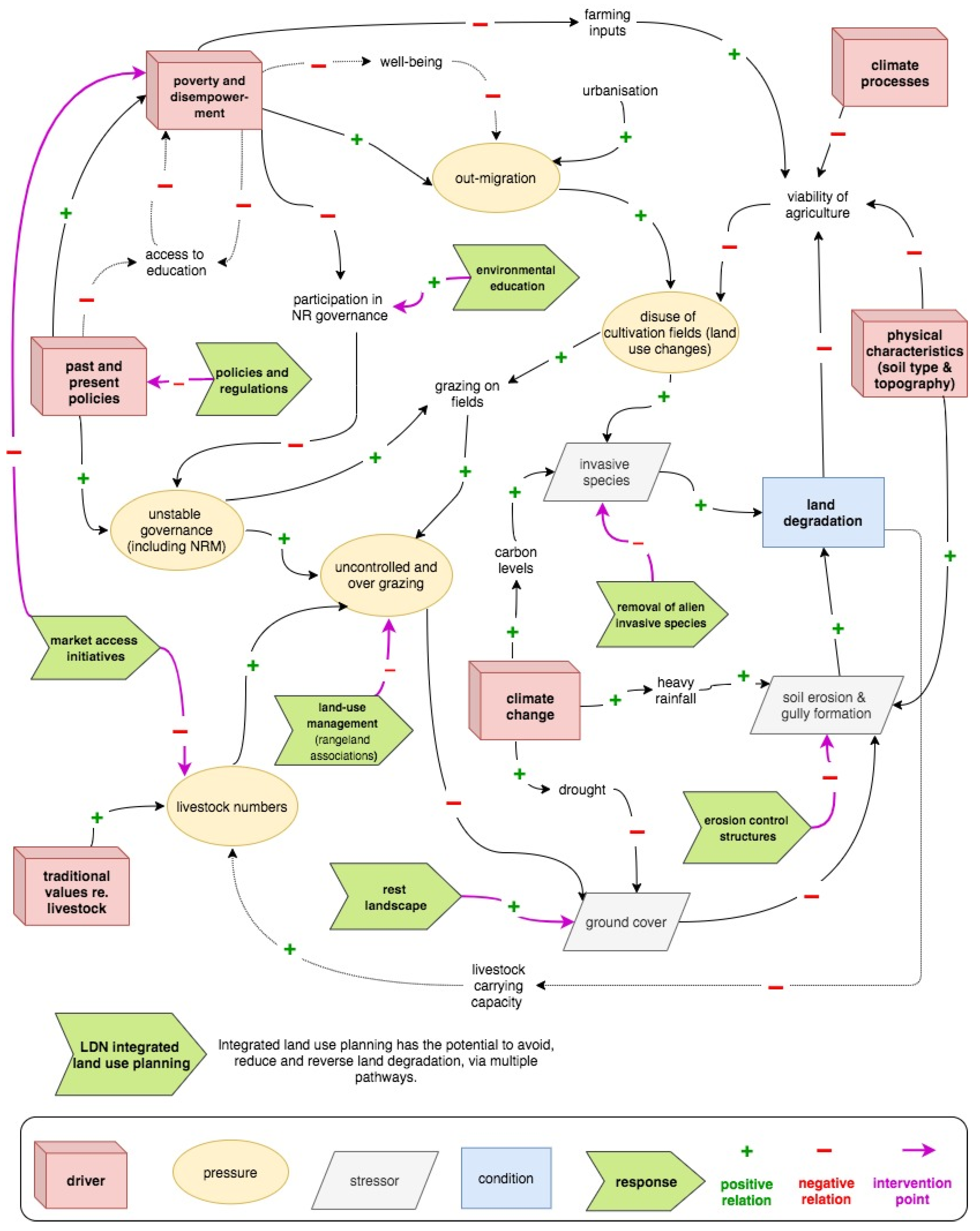
3.3.2. The Tsitsa Project Response to Land Degradation
- Environmental education envisioned to improve the capabilities of communities to participate in natural resource governance.
- Market access initiatives such as ‘Meat Naturally’ incentivize livestock owners to maintain livestock quality (as opposed to focussing mainly on quantity) by providing an avenue to sell healthy livestock at a good price, which would decrease active livestock numbers. This would be an indirect way of managing land use to improve the viability of livestock as a sustainable livelihood and could lower poverty and disempowerment.
- Policies and regulations should be explicitly designed to reverse the negative impacts of past and present policies on the social-ecological condition of the area.
- Land use management such as rangeland associations would decrease uncontrolled and overgrazing.
- The removal of alien invasive species directly decreases the number of invasive species on the landscape.
- Efforts to rest the landscape would allow necessary plant growth to increase ground cover.
- LDN integrated land use planning has the potential to avoid, reduce, and reverse land degradation, via multiple pathways.
- DEFF has also invested considerably in direct rehabilitation using erosion control structures to reduce soil erosion and gully formation.
4. Discussion
4.1. Synthesizing Drivers, Pressure, and Stressors Contributing to Degradation in the TRC
4.2. Responses to Avoid, Reduce, or Reverse Land Degradation in the TRC
5. Conclusions
Author Contributions
Funding
Institutional Review Board Statement
Informed Consent Statement
Data Availability Statement
Acknowledgments
Conflicts of Interest
Appendix A
| Author(s) | Date | Title | Type & Relevance of Document |
|---|---|---|---|
| Botha, L., Rosenberg, E., Biggs, H., Kotschy, K. and Conde-Aller, L. | 2017 | Ntabelanga-Lalini Ecological Infrastructure Project (NLEIP) Participatory Monitoring, Evaluation, Reflection & Learning (PMERL) Framework | Internal TP report, articulates the project’s intention to integrate the interests of people and nature, communities and landscapes, in a social-ecological systems framework, and explains the PMERL approach to monitoring and evaluation. |
| Biggs, H., Clifford-Holmes, J., Conde-Aller, L., Lunderstedt, K., Mtati, N., Palmer, T., Powell, M., Rosenberg, E.,Rowntree, K., Van Der Waal, B. and Wolff, M. | 2019 | The Tsitsa Project Research Investment Strategy (vol 2) expanding into praxis: a resource library (Vol. 2). | Presents a revised set of coherent praxis-related objectives, Trans-disciplinary ‘stitching together’ or unifying activity between the Tsitsa Project’s communities of practice, whose coordinators were key authors of parts of the report. Includes a number of relevant appendices from other TP processes and meetings. |
| Fabricious, C., Biggs, H. C. and Powell, M. | 2016 | Research Investment Strategy: Ntabelanga and Laleni Ecological Infrastructure Project. | Internal TP report, initial research investment strategy for what developed later into the Tsitsa Project. |
| Herd-Hoare, S. | 2015 | Understanding local institutions as a basis for ecological restoration efforts in communal areas: the case of Sinxaku Village, Eastern Cape. | Honours dissertation focusing on the underlying social causes of land degradation in the TRC. |
| Hodgson, D. | 2016 | Demographic Change in the Upper Tsitsa Catchment: The Integration of Census and Remote Sensed Data for 2001 and 2011 | MSc dissertation, provides demographic profile using South Africa National Population Censuses for 2001 and 2011 and the National Land Cover (NLC) data sets for 2000 and 2013/14. |
| Huchzermeyer, N. | 2017 | A baseline survey of channel geomorphology with particular reference to the effects of sediment characteristics on ecosystem health in the Tsitsa River, Eastern Cape, South Africa. | MSc dissertation of the effects of sediment characteristics on ecosystem health in the TRC. |
| Huchzermeyer, N., Schlegel, P., and van der Waal, B. | 2019 | Biophysical Monitoring Methods in the Upper Tsitsa River Catchment (T35 A-E). | Internal TP report that outlines results from 8 Veld Condition Monitoring sites across T35 A, D & E. Also outlines rangeland performance and forage production. |
| Rowntree, K., Conde-Aller, L., Fox, H., Duma, M., and Ntshudu, M. | 2018 | Improving socio-economic conditions through landscape greening, a case study from the Tsitsa River catchment, uMzimvubu basin. Vol 1 of The Green Village Project-Improving socio-economic conditions of the Tsitsa River catchment and Okhombe communities through landscape greening and integrated green innovations. | Water Research Commission Report TT 777/1/18, the Green Village Project took a participatory action research approach to identify drivers of poverty, and opportunities to improve socio-economic conditions of communities through landscape greening. |
| Schlegel, P., and Huchzermeyer, N. | 2018 | Biophysical Monitoring Plan Tsitsa River T35A-E, Methodological Outline Report. | Internal TP report, outlines location, geology, soils, topography, rainfall, vegetation, land use & land cover (Maps and data of Land cover (1990, 2001 & 2013/2014-DEA EGIS). Introduces DPSCR4 as the integrated monitoring framework for the Tsitsa Project |
| van der Waal, B., Rowntree, K., Le Roux, J., Buckle, J., Biggs, H., Braack, M., Kawa, M., Wolff, M., Palmer, T., Sisitka, L., Powell, M., Clark, R., Ntshudu, M., Mtati, N., van Tol, J., and van Zijl, G. | 2018 | The Tsitsa Project Restoration and Sustainable Land Management Plan Infrastructure for Improved Livelihoods and Futures T35A-E (Phase 1 of TP). | TP Report to: Department of Environmental Affairs: NRM Programmes. Directorate-Operational Support and Planning. |
Appendix B

References
- Herrero-Jáuregui, C.; Arnaiz-Schmitz, C.; Reyes, M.F.; Telesnicki, M.; Agramonte, I.; Easdale, M.H.; Schmitz, M.F.; Aguiar, M.; Gómez-Sal, A.; Montes, C. What Do We Talk about When We Talk about Social-Ecological Systems? A Literature Review. Sustainability 2018, 10, 2950. [Google Scholar] [CrossRef]
- Preiser, R.; Biggs, R.; De Vos, A.; Folke, C. Social-Ecological Systems as Complex Adaptive Systems: Organizing Principles for Advancing Research Methods and Approaches. Ecol. Soc. 2018, 23. [Google Scholar] [CrossRef]
- Hoffman, M.T.; Todd, S. Journal of Southern African A National Review of Land Degradation in South Africa: The Influence of Biophysical and Socio-Economic Factors A National Review of Land Degradation in South Africa: The In Uence of Biophysical and Socio-Economic Factors. J. S. Afr. Stud. 2000, 26, 37–41. [Google Scholar] [CrossRef]
- Food and Agriculture Organization of the United Nations (FAO). Land Degradation Assessment in Drylands Methodology and Results LADA Project; FAO: Rome, Italy, 2013. [Google Scholar]
- Orr, B.J.; Cowie, A.L.; Castillo Sanchez, V.M.; Chasek, P.; Crossman, N.D.; Erlewein, A.; Louwagie, G.; Maron, M.; Metternicht, G.I.; Minelli, S.; et al. Scientific Conceptual Framework for Land Degradation Neutrality. A Report of the Science-Policy Interface; United Nations Convention to Combat Desertification (UNCCD): Bonn, Germany, 2017. [Google Scholar]
- United Nations Environmental Programme (UNEP). GOAL 15: Life on Land|UNEP—UN Environment Programme. Available online: https://www.unenvironment.org/explore-topics/sustainable-development-goals/why-do-sustainable-development-goals-matter/goal-15 (accessed on 28 December 2020).
- Cowie, A.L.; Orr, B.J.; Sanchez, V.M.C.; Chasek, P.; Crossman, N.D.; Erlewein, A.; Louwagie, G.; Maron, M.; Metternicht, G.I.; Minelli, S.; et al. Land in Balance: The Scientific Conceptual Framework for Land Degradation Neutrality. Environ. Sci. Policy 2018, 79, 25–35. [Google Scholar] [CrossRef]
- United Nations Environmental Programme (UNEP); Food and Agriculture Organization of the United Nations (FAO). The UN Decade on Ecosystem Restoration 2021–2030. UNEP/FAO Factsheet June 2020. Available online: https://wedocs.unep.org/bitstream/handle/20.500.11822/30919/UNDecade.pdf (accessed on 2 November 2020).
- Scholes, R.J.; Biggs, R. Ecosystem Services in Southern Africa: A Regional Assessment; The Regional-Scale Component of the Southern African Millennium Ecosystem Assessment; Council for Scientific and Industrial Research: Pretoria, South Africa, 2004. [Google Scholar]
- Le Roux, J.J.; Morgenthal, T.L.; Malherbe, J.; Pretorius, D.J.; Sumner, P.D. Water Erosion Prediction at a National Scale for South Africa. Water SA 2008, 34, 305–314. [Google Scholar] [CrossRef]
- Sigwela, A.; Elbakidze, M.; Powell, M.; Angelstam, P. Defining Core Areas of Ecological Infrastructure to Secure Rural Livelihoods in South Africa. Ecosyst. Serv. 2017, 27, 272–280. [Google Scholar] [CrossRef]
- Dominati, E.; Patterson, M.; Mackay, A. A Framework for Classifying and Quantifying the Natural Capital and Ecosystem Services of Soils. Ecol. Econ. 2010, 69, 1858–1868. [Google Scholar] [CrossRef]
- Le Roux, J.; Van Der Waal, B. Gully Erosion Susceptibility Modelling to Support Avoided Degradation Planning. S. Afr. Geogr. J. 2020, 102, 406–420. [Google Scholar] [CrossRef]
- Bodin, O.; Alexander, S.M.; Baggio, J.; Barnes, M.L.; Berardo, R.; Cumming, G.S.; Dee, L.E.; Fischer, A.P.; Fischer, M.; Garcia, M.M.; et al. Improving Network Approaches to the Study of Complex Social–Ecological Interdependencies. Nat. Sustain. 2019, 2, 551–559. [Google Scholar] [CrossRef]
- Meadows, M.E.; Hoffman, M.T. The Nature, Extent and Causes of Land Degradation in South Africa: Legacy of the Past, Lessons for the Future? Area 2002, 34, 428–437. [Google Scholar] [CrossRef]
- Rowntree, K.; Conde-Aller, L.; Fox, H.; Duma, M. Improving Socio-Economic Conditions through Landscape Greening, a Case Study from the Tsitsa River Catchment, UMzimvubu Basin; Vol 1 of The Green Village Project—Improving Socio-Economic Conditions of the Tsitsa River Catchment and Okhombe Communities through landscape greening and integrated green innovations; Water Research Commision: Pretoria, South Africa, 2018. [Google Scholar]
- Fabricious, C.; Biggs, H.C.; Powell, M. Research Investment Strategy: Ntabelanga and Laleni Ecological Infrastructure Project. Dep. Environ. Aff. 2016, 24. [Google Scholar] [CrossRef]
- Bannatyne, L.J.; Rowntree, K.M.; van der Waal, B.W.; Nyamela, N. Design and Implementation of a Citizen Technician–Based Suspended Sediment Monitoring Network: Lessons from the Tsitsa River Catchment, South Africa. Water SA 2017, 43, 365–377. [Google Scholar] [CrossRef]
- Botha, L.; Rosenberg, E.; Biggs, H.; Kotschy, K.; Conde-Aller, L. Ntabelanga-Lalini Ecological Infrastructure Project (NLEIP) Participatory Monitoring, Evaluation, Reflection & Learning (PMERL) Framework; Tsitsa Project Internal Report; Rhodes University: Makhanda, South Africa, 2017. [Google Scholar]
- Arnold, R.D.; Wade, J.P. A Definition of Systems Thinking: A Systems Approach. Procedia Comput. Sci. 2015, 44, 669–678. [Google Scholar] [CrossRef]
- Van Tol, J.; Akpan, W.; Kanuka, G.; Ngesi, S.; Lange, D. Soil Erosion and Dam Dividends: Science Facts and Rural Fiction around the Ntabelanga Dam, Eastern Cape, South Africa. S. Afr. Geogr. J. 2014, 98, 169–181. [Google Scholar] [CrossRef]
- Huchzermeyer, N. A Baseline Survey of Channel Geomorphology with Particular Reference to the Effects of Sediment Characteristics on Ecosystem Health in the Tsitsa River, Eastern Cape, South Africa. Master’s Thesis, Rhodes University, Makhanda, South Africa, 2017. [Google Scholar]
- Du Plessis, C.; Van Zijl, G.; Van Tol, J.; Manyevere, A. Machine Learning Digital Soil Mapping to Inform Gully Erosion Mitigation Measures in the Eastern Cape, South Africa. Geoderma 2020, 368, 114287. [Google Scholar] [CrossRef]
- Schlegel, P.; Huchzermeyer, N. Biophysical Monitoring Plan, Tsitsa River T35 A-E Methodological Outline Report; Tsista Project Internal Report; Rhodes University: Makhanda, South Africa, 2018. [Google Scholar]
- Van Der Waal, B.; Rowntree, K.; Roux, J.; Buckle, J.; Biggs, H.; Braack, M.; Kawa, M.; Wolff, M.; Palmer, T.; Sisitka, L.; et al. This Tsitsa Project Restoration and Sustainable Land Management Plan Infrastructure for Improved Livelihoods and Futures T35A-E ( Phase 1 of TP ); Tsista Project Internal Report; Rhodes University: Makhanda, South Africa, 2018. [Google Scholar]
- Biggs, H.; Clifford-holmes, J.; Conde-aller, L.; Lunderstedt, K.; Mtati, N.; Palmer, T.; Powell, M.; Rosenberg, E.; Rowntree, K.; Van Der Waal, B.; et al. The Tsitsa Project Research Investment Strategy (Vol 2) Expanding into Praxis: A Resource Library; Tsista Project Internal Report; Rhodes University: Makhanda, South Africa, 2019. [Google Scholar]
- Huchzermeyer, N.; Schlegel, P.; van der Waal, B. Biophysical Monitoring: Report 1 of the Upper Tsitsa River Catchment (T35 a-E) Tsitsa; Tsista Project Internal Report; Rhodes University: Makhanda, South Africa, 2019. [Google Scholar]
- Cockburn, J.; Human, H.; Kotschy, K.; Rosenberg, E.; Wolff, M.; Biggs, H. Meta-Reflection Report 2019–2020 (Final); Tsista Project Internal Report; Rhodes University: Makhanda, South Africa, 2020. [Google Scholar]
- Harwell, M.A.; Gentile, J.H.; McKinney, L.D.; Tunnell, J.W.; Dennison, W.C.; Kelsey, R.H.; Stanzel, K.M.; Stunz, G.W.; Withers, K.; Tunnell, J. Conceptual Framework for Assessing Ecosystem Health. Integr. Environ. Assess. Manag. 2019, 15, 544–564. [Google Scholar] [CrossRef] [PubMed]
- European Environment Agency (EEA). Technical Report No 25 Environmental Indicators: Typology and Overview; EEA: Copenhagen, Denmark, 1999.
- United Nations Environmental Programme (UNEP). Global Environment Outlook. GEO 4 Environment for Development. United Nations Environment Programme; UNEP: Nairobi, Kenya, 2007. [Google Scholar]
- Masó, J.; Serral, I.; Domingo-Marimon, C.; Zabala, A. Earth Observations for Sustainable Development Goals Monitoring Based on Essential Variables and Driver-Pressure-State-Impact-Response Indicators. Int. J. Digit. Earth 2019, 1–19. [Google Scholar] [CrossRef]
- Zaldívar, J.; Cardoso, A.C.; Viaroli, P.; De Wit, R.; Ibañez, C.; Reizopoulou, S.; Razinkovas, A.; Basset, A.; Holmer, M.; Murray, N. Eutrophication in Transitional Waters: An Overview. TWM Transit. Waters Monogr. 2008, 1, 1–78. [Google Scholar] [CrossRef]
- Payne, G.; Payne, J. Key Informants. In Sage Key Concepts: Key Concepts in Social Research; Payne, G., Payne, J., Eds.; SAGE Publications, Ltd: London, UK, 2004. [Google Scholar] [CrossRef]
- Saaty, T.L. Decision Making with the Analytic Hierarchy Process. Int. J. Serv. Sci. 2008, 1, 83–98. [Google Scholar] [CrossRef]
- Parwada, C.; Van Tol, J. The Nature of Soil Erosion and Possible Conservation Strategies in Ntabelanga Area, Eastern Cape Province, South Africa. Acta Agric. Scand. Sect. B Soil Plant Sci. 2016, 66, 544–552. [Google Scholar] [CrossRef]
- Hebinck, P.; Mtati, N.; Shackleton, C. More than Just Fields: Reframing Deagrarianisation in Landscapes and Livelihoods. J. Rural Stud. 2018, 61, 323–334. [Google Scholar] [CrossRef]
- Matsika, R.; Erasmus, B.F.N.; Twine, W.C. A Tale of Two Villages: Assessing the Dynamics of Fuelwood Supply in Communal Landscapes in South Africa. Environ. Conserv. 2013, 40, 71–83. [Google Scholar] [CrossRef]
- Shackleton, C.M.; Mograbi, P.J.; Drimie, S.; Fay, D.; Hebinck, P.; Hoffman, M.T.; Maciejewski, K.; Twine, W. Deactivation of Field Cultivation in Communal Areas of South Africa: Patterns, Drivers and Socio-Economic and Ecological Consequences. Land Use Policy 2019, 82, 686–699. [Google Scholar] [CrossRef]
- Elsawah, S.; Pierce, S.A.; Hamilton, S.H.; van Delden, H.; Haase, D.; Elmahdi, A.; Jakeman, A.J. An Overview of the System Dynamics Process for Integrated Modelling of Socio-Ecological Systems: Lessons on Good Modelling Practice from Five Case Studies. Environ. Model. Softw. 2017, 93, 127–145. [Google Scholar] [CrossRef]
- Forrester, J.W. Information Sources for Modeling the National Economy. J. Am. Stat. Assoc. 1980, 75, 555–566. [Google Scholar] [CrossRef]
- Cox, J.; Pitman, A. Catchment Scale Water and Soil Balance Modelling in Southern Australia. In Proceedings of the 12th ISCO Conference, Beijing, China, 26–31 May 2002; pp. 1–8. [Google Scholar]
- Davenport, D.; Hughes, B.; Davies, S.; Hall, D. Spread, Delve, Invert: A Best Practice Guide to the Addition of Clay Sandy Soils; Grains Research and Development Corporation (GRDC): Canberra, Australia, 2011. [Google Scholar]
- Kakembo, V.; Rowntree, K.M. The Relationship between Land Use and Soil Erosion in the Communal Lands near Peddie Town, Eastern Cape, South Africa. Land Degrad. Dev. 2003, 14, 39–49. [Google Scholar] [CrossRef]
- Kusangaya, S.; Warburton, M.L.; van Garderen, E.A.; Jewitt, G.P.W. Impacts of Climate Change on Water Resources in Southern Africa: A Review. Phys. Chem. Earth 2014, 67–69, 47–54. [Google Scholar] [CrossRef]
- Drewett, J. Rainfall Variability and Implications for the Tsitsa Catchment, Eastern Cape, South Africa. Honour’s Thesis, Rhodes University, Makhanda, South Africa, 2015. [Google Scholar]
- Huchzermeyer, N.; Schlegel, P.; van der Waal, B. Biophysical Monitoring Methods in the Upper Tsitsa River Catchment (T35 a-E) Tsitsa; Tsista Project Internal Report; Rhodes University: Makhanda, South Africa, 2019. [Google Scholar]
- Fox, R.C. Agriculture and Rural Development. In Geography of South Africa in a Changing World; Fox, R.C., Rowntree, K.M., Eds.; Oxford University Press: Cape Town, South Africa, 2000; pp. 211–232. [Google Scholar]
- Hodgson, D.L.; Fox, R.C. Demographic Change in the Upper Tsitsa Catchment: The Integration of Census and Land Cover Data for 2001 and 2011. Master’s Thesis, Rhodes University, Makhanda, South Africa, 2017. [Google Scholar]
- Mysterud, A. The Concept of Overgrazing and Its Role in Management of Large Herbivores. Wildlife Biol. 2006, 12, 129–141. [Google Scholar] [CrossRef]
- Du Toit, P.V. The Stocking Rate: Grazing Capacity Relation. Available online: http://gadi.agric.za/articles/duToit_PCV/stocking-rate.php (accessed on 30 November 2020).
- Department of Agriculture, Forestry and Fisheries (DAFF). General Notice on New Long-term Grazing Capacity Map for South Africa 2017; DAFF: Pretoria, South Africa, 2018.
- Biotrack SA Pty Ltd. Analysis of Long-Term Rangeland Performance and Productivity at Five Sites in the Tsitsa T 35 A, B, C, D and E Quaternary Catchments, and Calculation of Livestock Grazing Capacities; Biotrack SA Pty Ltd: Makhanda, South Africa, 2019. [Google Scholar]
- Herd-Hoare, S. Understanding Local Institutions as a Basis for Ecological Restoration Efforts in Communal Areas: The Case of Sinxaku Village, Eastern Cape. Honour’s Thesis, Rhodes University, Makhanda, South Africa, 2015. [Google Scholar]
- IPCC. Climate Change and Land: An IPCC Special Report on Climate Change, Desertification, Land Degradation, Sustainable Land Management, Food Security, and Greenhouse Gas Fluxes in Terrestrial Ecosystems; Shukla, P.R., Skea, J., Buendia, E.C., Masson-Delmotte, V., Pörtner, H.-O., Roberts, D.C., Zhai, P., Slade, R., Connors, S., van Diemen, R., et al., Eds.; IPCC: Geneva, Switzerland, 2019; in press. [Google Scholar]
- DTIC. Masterplan for the Commercial Forestry Sector in South Africa: 2020–2025. Led by DTIC, Prepared by Strategy Execution Advisers (Pty) Ltd, and submitted to DEFF. Available online: https://www.forestrysouthafrica.co.za/wp-content/uploads/2020/10/Forestry-Masterplan_FINAL.pdf (accessed on 4 December 2020).
- Aggrey, N.; Wambugu, S.; Karugia, J.; Wanga, E. An Investigation of the Poverty-Environmental Degradation Nexus: A Case Study of Katonga Basin in Uganda. Res. J. Environ. Earth Sci. 2010, 2, 82–88. [Google Scholar]
- Kassa, G.; Teferi, B.; Delelegn, N. The Poverty—Environment Nexus in Developing Countries: Evidence from Ethiopia: A Systematic Review. Asian J. Agric. Ext. Econ. Sociol. 2018, 24, 1–13. [Google Scholar] [CrossRef]
- Ramatshimbila, T.V. Assessing the Poverty-Environment Nexus in Three Rural South African Villages: Environmental Degradation, Vulnerability and Perceptions. Ph.D. Thesis, University of the Witwatersrand, Johannesburg, South Africa, 2018. [Google Scholar]
- Uitto, J.I. The Environment-Poverty Nexus in Evaluation: Implications for the Sustainable Development Goals. Glob. Policy 2016, 7, 441–447. [Google Scholar] [CrossRef]
- Rowntree, K.; Duma, M.; Kakembo, V.; Thornes, J. Debunking the Myth of Overgrazing and Soil Erosion. L. Degrad. Dev. 2004, 15, 203–214. [Google Scholar] [CrossRef]
- Campbell, B.M.; Gordon, I.J.; Luckert, M.K.; Petheram, L.; Vetter, S. In Search of Optimal Stocking Regimes in Semi-Arid Grazing Lands: One Size Does Not Fit All. Ecol. Econ. 2006, 60, 75–85. [Google Scholar] [CrossRef]
- O’Connor, T.G.; Kuyler, P.; Kirkman, K.P.; Corcoran, B. Which Grazing Management Practices Are Most Appropriate for Maintaining Biodiversity in South African Grassland? Afr. J. Range Forage Sci. 2010, 27, 67–76. [Google Scholar] [CrossRef]
- Badgery, W.B.; Cranney, P.; Millar, G.D.; Mitchell, D.; Behrend, K. Intensive Rotational Grazing Can Improve Profitability and Environmental Outcomes. In Proceedings of the 27th Annual Conference of The Grassland Society of NSW, Wagga Wagga, Australia, 24–26 July 2012; pp. 85–91. [Google Scholar]
- Wessels, K.J.; Prince, S.D.; Malherbe, J.; Small, J.; Frost, P.E.; VanZyl, D. Can Human-Induced Land Degradation Be Distinguished from the Effects of Rainfall Variability? A Case Study in South Africa. J. Arid Environ. 2007, 68, 271–297. [Google Scholar] [CrossRef]
- Biggs, R.; Bohensky, E.; Desanker, P.V.; Fabricius, C.; Lynam, T.; Misselhorn, A.A.; Musvoto, C.; Mutale, M.; Reyers, B.; Scholes, R.J.; et al. Nature Supporting People: The Southern African Millenium Ecosystem Assessment. Integrated Report; Council of Scientific and Industrial Research: Pretoria, South Africa, 2004. [Google Scholar]
- AFR100 (The African Forest Landscape Restoration Initiative). Available online: https://afr100.org (accessed on 16 November 2020).
- Bond, W.J.; Stevens, N.; Midgley, G.F.; Lehmann, C.E.R. The Trouble with Trees: Afforestation Plans for Africa. Trends Ecol. Evol. 2019, 34, 963–965. [Google Scholar] [CrossRef]
- Vetter, S. With Power Comes Responsibility—A Rangelands Perspective on Forest Landscape Restoration. Front. Sustain. Food Syst. 2020, 4, 1–10. [Google Scholar] [CrossRef]






| Drivers of Degradation in the TRC | Number of Mentions |
|---|---|
| Gazing Management/Overgrazing | 20 |
| Physical Factors (steep terrain, erodible soils) | 12 |
| Governance Issues | 11 |
| Climate and Extreme weather (droughts, storms) | 7 |
| Agricultural Practices | 6 |
| Infrastructure (poorly designed, built, or maintained) | 6 |
| Rural-urban linkages & Migration | 6 |
| Fire patterns and management | 5 |
| Alien invasive species | 5 |
| Land use or land cover | 4 |
| Livelihoods | 3 |
| Climate change | 2 |
| Disempowerment, poverty | 2 |
| Historical socio-political factors | 2 |
| Livestock food availability | 1 |
| Deforestation | 1 |
| Land tenure | 1 |
| Path dependency of past erosion dynamics | 1 |
| Fuelwood collection | - |
| Drivers (Fundamental Forces, Natural and Anthropogenic) | Pressures (Human Activities and Natural Processes That Cause Stressors) | Stressors (Natural and Anthropogenic) | Condition (Assessed Using Indicators & Related Goals) | Responses (Societal and Ecological: Reduction, Remediation, Restoration and Recovery) |
|---|---|---|---|---|
| Natural: | Unstable governance | Woody vegetation (largely invasive species) | Goal: Reduce land degradation | Reduction: Environmental Education (Learning words & TP workshops) Market Access initiatives Land-use management (rangeland associations) Policies and Regulations |
| Physical aspects: | ||||
| Soil type | ||||
| Topography | ||||
| Climate | ||||
| Demographic, Social and Economic: | Disuse of fields (land use changes) | Low ground cover | Goal: Improve Sustainable livelihoods | Restoration: Remove invasive species Rehabilitation of eroded land |
| Past and present (colonial, apartheid and post-apartheid) policies | Livestock numbers | Soil erosion | Recovery: Rest landscape to enable ecological recovery | |
| Poverty and disempowerment | ||||
| Traditional values re. livestock | Free or over-grazing | Gully formation | All R4s: LDN integrated land use planning | |
| Climate change | Out-migration | Grassland condition | Goal: Poverty alleviation |
Publisher’s Note: MDPI stays neutral with regard to jurisdictional claims in published maps and institutional affiliations. |
© 2021 by the authors. Licensee MDPI, Basel, Switzerland. This article is an open access article distributed under the terms and conditions of the Creative Commons Attribution (CC BY) license (http://creativecommons.org/licenses/by/4.0/).
Share and Cite
Itzkin, A.; Scholes, M.C.; Clifford-Holmes, J.K.; Rowntree, K.; van der Waal, B.; Coetzer, K. A Social-Ecological Systems Understanding of Drivers of Degradation in the Tsitsa River Catchment to Inform Sustainable Land Management. Sustainability 2021, 13, 516. https://doi.org/10.3390/su13020516
Itzkin A, Scholes MC, Clifford-Holmes JK, Rowntree K, van der Waal B, Coetzer K. A Social-Ecological Systems Understanding of Drivers of Degradation in the Tsitsa River Catchment to Inform Sustainable Land Management. Sustainability. 2021; 13(2):516. https://doi.org/10.3390/su13020516
Chicago/Turabian StyleItzkin, Adela, Mary C. Scholes, Jai Kumar Clifford-Holmes, Kate Rowntree, Bennie van der Waal, and Kaera Coetzer. 2021. "A Social-Ecological Systems Understanding of Drivers of Degradation in the Tsitsa River Catchment to Inform Sustainable Land Management" Sustainability 13, no. 2: 516. https://doi.org/10.3390/su13020516
APA StyleItzkin, A., Scholes, M. C., Clifford-Holmes, J. K., Rowntree, K., van der Waal, B., & Coetzer, K. (2021). A Social-Ecological Systems Understanding of Drivers of Degradation in the Tsitsa River Catchment to Inform Sustainable Land Management. Sustainability, 13(2), 516. https://doi.org/10.3390/su13020516

