Abstract
The devastating impacts of drought are fast becoming a global concern. Zimbabwe is among the countries more severely affected, where drought impacts have led to water shortages, declining yields, and periods of food insecurity, accompanied by economic downturns. In particular, the country’s agricultural sector, mostly comprised of smallholder rainfed systems, is at great risk of drought. In this study, a multimethod approach is applied, including a remote sensing-based analysis of vegetation health data from 1989–2019 to assess the drought hazard, as well as a spatial analysis combined with expert consultations to determine drought vulnerability and exposure of agricultural systems. The results show that droughts frequently occur with changing patterns across Zimbabwe. Every district has been affected by drought during the past thirty years, with varying levels of severity and frequency. Severe drought episodes have been observed in 1991–1992, 1994–1995, 2002–2003, 2015–2016, and 2018–2019. Drought vulnerability and exposure vary substantially in the country, with the south-western provinces of Matabeleland North and South showing particularly high levels. Assessments of high-risk areas, combined with an analysis of the drivers of risk, set the path towards tailor-made adaptation strategies that consider drought frequency and severity, exposure, and vulnerability.
1. Introduction
Climate change and its diverse environmental and societal impacts have become a major global concern [1,2,3]. Droughts are complex, multifaceted, slow-onset hazards that can last for several months or years, affecting wide geographic areas and a large number of people [4,5,6], with severe consequences for human wellbeing, the environment, and the economy [7]. Moreover, it is likely that droughts will increase in the future due to climate change [8,9]. Global warming has resulted in a higher frequency and severity of droughts in the Mediterranean, many parts of South America, much of Africa, and north-eastern Asia [10]. Drought as a hazard is a product of climate related-factors such as rainfall, moisture deficiency, and temperature, but is also influenced by anthropogenic alterations of hydrological processes and the physical environment [11]. Commonly, droughts are classified into four major types, i.e., (i) meteorological, (ii) hydrological, (iii) agricultural, and (iv) socio-economic [12]. Since drought development cannot solely be attributed to climate drivers, the consideration of socio-economic preconditions through a coupled perspective on human-environment systems is crucial [13,14,15]. However, these fields are often considered in isolation from each other, ignoring the complex feedback between natural and human drivers [11].
Given the devastating impacts of droughts, there has been increasing global cooperation and priority setting with regards to proactive drought risk management [16], which has been identified for many parts of the world as either inefficient or altogether absent [15,17,18]. Dealing with drought is very complex, as the dimensions of this hazard are not fully understood, and it remains a challenge to precisely assess drought onset, duration, and spatial extent [7,11]. In wealthy countries that have adequate adaptive and coping capacities, droughts cause high financial and economic losses that can often be addressed through existing contingency funds or insurance schemes, whereas in countries lacking these capacities, droughts often lead to food shortages and famine [19,20,21]. Food-deficit countries with a high dependence on rainfed agriculture as the primary economic sector are more susceptible to drought, with the rural population particularly being vulnerable [1]. Countries with weak economies often suffer the most from the impacts of drought, given the restricted amount of resources available to proactively deal with it [22]. Hence, the highest drought mortality risk arises in Sub-Saharan Africa, whereas the highest economic losses occur in western and southern Europe, Central America, the Middle East, Australia, and north-eastern China [1,15].
Zimbabwe is among the countries in southern Africa that are heavily affected by droughts [23,24,25,26,27]. In particular, the agricultural sector is severely challenged by this hazard [28], exposing farmers to insufficient rainfall patterns [29]. Agriculture accounts for approximately 12% of the country’s Gross Domestic Product (GDP) [30]. About 70% of the population directly depends on agricultural outputs [31], and more than 60% conducts rainfed subsistence and semisubsistence agriculture [26]. In particular, smallholder farmers growing crops under rainfed conditions are highly susceptible to drought due to their dependency on climate-sensitive resources [26,32,33]. Climate-induced water stress intensifies preexisting problems including declining agricultural and economic productivity coupled with poverty and insecurity [34]. Maize is the most commonly grown staple food in Zimbabwe, cultivated by smallholder farmers for subsistence farming, but is highly sensitive to dry conditions and erratic rainfall [23,35,36,37]. Rural households face enormous challenges due to drought impacts that, in combination with crop diseases and pest attacks, lead to yield losses and highly uncertain incomes, representing the biggest poverty trap in Zimbabwe [38,39,40]. By threatening agricultural livelihoods, droughts are also hampering the achievement of the sustainable development goals in Zimbabwe, notably SDG1 (no poverty), SDG2 (zero hunger), and SDG3 (good health and well-being).
Research and investigations into the drivers and patterns of drought risk are increasing global in scope [1,7,17], due to its multifaceted impacts on water availability, agricultural outputs, health, economy, and the natural environment [15,17,18]. Studies focusing on drought vulnerability, however, have been less numerous than those dealing with the physical perspective of drought development [41,42], even though the coupling of both dimensions has been identified as crucial [7,11,43]. Drought development and monitoring have also received increased attention in Zimbabwe, since droughts have devastating impacts in many parts of the country. Commonly, the drought hazard in the country is quantified with precipitation records [44,45]; however, weather stations are not homogeneously distributed in Zimbabwe, nor do they provide spatially- and temporally-consistent records that make multidecadal analyses possible [46].
The potential of remote-sensing techniques for drought monitoring has not been fully explored in Zimbabwe, but has enormous potential to provide spatially- and temporally-consistent drought [46] and early-warning information [26]. In addition to drought monitoring, several studies have emerged concerning Zimbabwe’s vulnerability to drought in the context of climate change [32,33,47,48]. Many of these have focused on the negative impacts on agricultural production [26,32,33,34,36,49], as Zimbabwe has suffered from periods of severe food insecurity and famine, given its dependency on rainfed agriculture. Furthermore, several studies have dealt with adaptation and coping strategies in the context of drought [22,23,27,35,40,50,51]. Existing studies on drought vulnerability have been primarily conducted on the local and district levels [36,50,52], often investigating the various factors that are relevant in the context of drought vulnerability, including economic, social, health, environmental, and political dimensions.
There is lack of comprehensive drought risk assessments on the national level [39,53] that consider spatially- and temporally-consistent hazard information complemented by drought exposure and vulnerability factors. Since proactive drought management requires a better understanding of both natural and human drivers, comprehensive risk assessments are a prerequisite for identifying drought adaptation and vulnerability reduction strategies [7,17,54]. This paper aims to address this gap by providing a multidimensional drought risk assessment specifically for Zimbabwe. Drought hazard, exposure, and vulnerability information is compiled into a drought risk index. The focus lies on agricultural systems, hereby defined as systems including crops and people engaged in agricultural activities, due to the country’s dependence on agriculture [31]. High-risk areas are identified, and the interplay of all risk components is analyzed. Such information has been stated as a clear need in Zimbabwe [28,39,55,56] and is a preliminary step towards addressing drought in a strategic and coordinated manner.
2. Materials and Methods
2.1. Case Study
Zimbabwe is a landlocked country in southern Africa, occupying an area of 390,800 km2, with a population of 13.60 million people [57]. It is a low income and food-deficit country [58], and was ranked 156 out of 188 countries on the Human Development Index [59] and 109 out of 117 countries on the Global Hunger Index [60]. The Republic of Zimbabwe is divided into ten administrative provinces, which are further subdivided into 59 districts and 1200 wards. The capital and largest city is Harare, in the north-central part of the country, followed by Bulawayo, an equally important economic city situated in the south-west. A large proportion of the country is covered by croplands, mainly consisting of rainfed agriculture [32,61]. Based on NDVI observations from 2013–2018 [61], show that rainfed agricultural systems represent the largest share in the country, whereas irrigated systems have a smaller extent (Figure 1).
Figure 1.
Agricultural Systems in Zimbabwe. Differentiation between rainfed and irrigated agriculture based on data from Landmann et al. (2019) [61]. Overview map: Esri, HERE, Garmin (c) OpenStreet contributers, and the GIS user community.
2.2. Conceptual Risk Framework
The presented drought risk analysis builds on the conceptual risk framework proposed by Working Group 2 of the Intergovernmental Panel on Climate Change (IPCC) in its 5th Assessment Report, where risk is a function of (drought) hazard, exposure, and vulnerability [2]. Exposure is defined as the presence of people, livelihoods, species or ecosystems, environmental functions, services, and resources, infrastructure, or economic, social, or cultural assets in places and settings that could be adversely affected by drought hazard. Exposure and hazard are interconnected elements. Drought vulnerability is understood as the predisposition to be adversely affected by drought, and is assessed through a social-ecological system lens by considering the subcomponents social susceptibility, ecosystem susceptibility, and a lack of coping capacity [14,62]. Adaptive capacity (or the lack thereof) is often conceptualized as a subcomponent of vulnerability (e.g., [2]); however, due to the forward-looking nature of the concept, adaptation is framed in this analysis as part of potential solutions that will shape future risk pathways, instead of considering it as a factor that determines present-day drought risk, which is the focus of this analysis.
2.3. Workflow
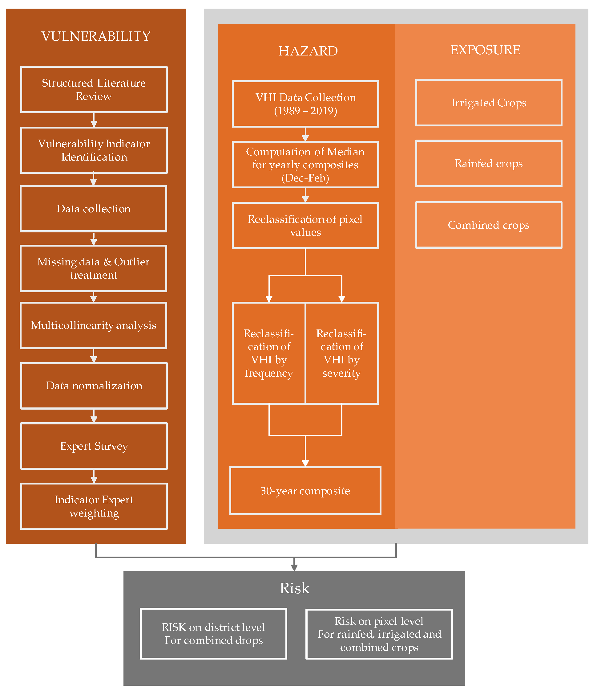
Figure 2 shows the overall workflow of the analysis. Hazard, exposure, vulnerability, and ultimately, risk are assessed using a multimethod approach. The drought hazard analysis builds on remote sensing data incorporating seasonal vegetation health composites over the last thirty years (1989–2019). Exposure is derived from the integrated analysis of the hazard data with a dataset differentiating between rainfed and irrigated crops provided by Landmann et al. (2019) [61]. To assess vulnerability, a composite indicator-based approach is applied [42,63,64,65], comprising a widespread approach to assessing vulnerability and risk associated with climate-related hazards [66]. The drought vulnerability indicator selection is based on a systematic literature review focusing on drought vulnerability in Africa and Zimbabwe. Data was acquired from multiple sources, including spatial and statistical data, followed by statistical operations including missing data and outlier treatment, as well as multicollinearity analysis. An expert survey was conducted to weight drought vulnerability indicators according to their relevance. As a final step, drought hazard, exposure, and vulnerability are compiled into a drought risk index.
Figure 2.
Workflow for the drought risk assessment.
2.3.1. Drought Hazard Analysis
The Normalized Difference Vegetation Index (NDVI= (NIR-RED)/(NIR+RED)) is a ratio between the red band (RED) and near-infrared (NIR) band, and is the most commonly applied index to measure the status of vegetation [67]. However, vegetation stress caused by drought conditions is closely related to weather conditions. Thus, other vegetation indices considering weather impacts are more appropriate for drought risk analyses [37,68].
The Vegetation Condition Index (VCI = (NDVI − NDVImin)/(NDVImax + NDVImin) is derived from the NDVI by scaling values between minimum and maximum values over a defined time period to detect plant stress [69,70,71]. This pixel-based normalization of the NDVI contains percentage values (0 to 100%), and is frequently applied to capture the severity of agricultural droughts [72]. The VCI separates weather-related NDVI fluctuations from observed long-term changes in vegetation condition [37]; hence, it is particularly useful for making relative assessments and detecting drought dynamics during a season [72,73]. Since drought is defined as a phenomenon with below normal water availability over an extended period of time [74], relative assessments are essential to estimate normal and abnormal levels of water availability.
To identify temperature-related vegetation stress, the Temperature Condition Index (TCI = (Tmax − T)/(Tmax − Tmin) × 100) is suitable, with Tmax referring to the maximum temperature envelope and Tmin indicating the minimum temperature envelope [37]. This algorithm is based on thermal infrared observations [69,71]. In contrast to the NDVI and VCI, high TCI values indicate undesirable conditions, whereas low temperature values imply mostly favorable conditions [37].
The Vegetation Health Index (VHI) is derived from both the VCI and TCI (VHI = αVCI + (1 − α) TCI), where α refers to the relative contribution of the VCI and TCI [69]. It has been widely applied for drought monitoring [75], and is frequently used in case studies in the context of drought monitoring on a global level [69], as well as in Africa [19,76], Asia [68], and Europe [77].
The VHI, as a combined index of TCI and VCI, can be used as a proxy for drought development, taking both temperature conditions and vegetation stress into account [68]. High VHI values correspond to healthy undisturbed vegetation, whereas low VHI values indicate thermal stress in vegetation due to high temperature and dryness [69]. Thresholds have been developed to detect drought conditions according to the vegetation health status [37,78]. VHI values between 0 and 40 indicate drought conditions with different severity levels (Table 1), and provide the hazard information in this assessment.
Table 1.
VHI thresholds for drought development. Sources: [68,78,79].
VHI data was derived from the National Oceanic and Atmospheric Administration (NOAA) Advanced Very High Resolution Radiometer (AVHRR) from 1989–2012 and the Visible Infrared Imaging Radiometer Suite (VIIRS) from 2013–2019. Data is available as 4 km Blended-VHP (Vegetation Health Product) in GEO-TIFF format in weekly composites [80]. Seasonal VHI composites adjusted to the cropping season of maize in Zimbabwe (December–February) from 1989–2019 provide inputs to identify regions that are affected by drought, either with a high frequency or high severity. Two different datasets were produced: one incorporating drought severity levels according to the drought severity thresholds (Table 1), and a second consisting of an aggregated drought scene indicating the number of drought events over the last thirty years on a pixel-level, following the methodology of Rojas et al. (2011) [19] and Kogan (1995, 2001) [37,79]. A binary map was created for each season, with 0 indicating no drought (VHI values higher than 35) and 1 indicating drought conditions (VHI values below 35).
2.3.2. Drought Exposure Analysis
Exposure of agricultural systems to drought was computed with a land use/land cover (LULC) dataset differentiating between rainfed and irrigated agriculture in Zimbabwe, derived from NDVI observations from 2013–2018 provided by Landmann et al. (2019) [61]. Rainfed systems are more common in Zimbabwe, whereas irrigated systems show more isolated patterns in northern and southern Zimbabwe (Figure 1). For the risk analysis on a pixel level, the breakdown of rainfed, irrigated, and combined agriculture was considered. Pixels were reclassified for each agricultural system (rainfed, irrigated, and combined). Drought exposure was calculated using Geographic Information Systems (GIS) by combining the drought hazard data (reclassified among the severity levels presented in Table 1) with the LULC dataset. The amount of exposed croplands for each severity class was subtracted from the total amount of croplands per district.
2.3.3. Drought Vulnerability Analysis
A systematic literature review based on predefined search terms was conducted using the search engines Web of Science and Scopus in order to synthesize the main underlying drivers of drought vulnerability in Africa and Zimbabwe, and to identify suitable drought vulnerability indicators. The following guiding questions were used to identify suitable papers: Which vulnerability dimensions are considered as relevant? What are the main drivers of drought vulnerability? How is drought vulnerability assessed? What type of data is useful to represent the indicators? The search query and relevant keywords are presented in Table 2.
Table 2.
Search terms to identify relevant papers for the vulnerability indicator selection.
In the next step, the titles and abstracts of the retrieved articles were screened to identify relevant papers that refer to the identified guiding questions. Seven additional papers were retrieved through a nonsystematic search for the vulnerability indicator selection. The selected papers were analyzed with the MAXQDA software [81]. A coding scheme was developed to identify all relevant drought vulnerability indicators. Indicators were grouped among the vulnerability subcategories, including social susceptibility, ecosystem susceptibility, lack of coping capacities, and lack of adaptive capacities.
A drought expert survey in Zimbabwe was conducted to rank indicators according to their relevance, and to apply a weighting to the final set of indicators. A Likert scale from 0 to 4 was used, whereby 0 indicates not relevant, 1 represents low relevance, 2 equals medium–low relevance, 3 indicates medium–high relevance, and 4 represents high relevance [82]. Furthermore, an “I don’t know option” was provided; however, inputs were not considered for the final indicator weights. For reasons of clarity, all indicators were grouped according to their thematic dimension: agriculture, economy, infrastructure, social, health, and land use. Twelve experts participated in the survey, the majority of whom work in academia (41.7%) and NGOs (41.7%). Most of the experts had either more than ten years of working experience in Zimbabwe (33.3%) or three to five years (33.3%), and worked specifically in the context of drought (83.3%). More information on the background of the experts who participated in the survey is provided in the Supplementary Materials.
In total, 65 different drought vulnerability indicators were identified. Indicators referring to adaptive capacities were excluded, since adaptive capacity does not affect present-day drought risk, but is only considered relevant when it comes to future drought risk pathways. Based on data availability, 32 indicators were selected to perform the vulnerability assessment (Table 3).
Table 3.
Final selection of drought vulnerability indicators, data sources and expert weights.
The data for the vulnerability indicators were collected from multiples sources (e.g., statistical reports and spatial data portals). All utilized datasets are open access, to ensure that the results can be validated and reproduced. Potential outliers in the data were examined using box plots based on the interquartile range, skewness, and kurtosis. A skewness value higher than 1 and a kurtosis value greater than 3.5 flag potential outliers [99]. The variables S_SEC and S_LIT were averaged under one education indicator, and the variables S_AGE and S_CHI both included under social dependency.
A multicollinearity analysis was performed to avoid overrepresentation of selected indicators [63]. If a dataset has variables showing a correlation coefficient lower than -0.9 and higher than 0.9, both indicators should be excluded [100]. However, no indicators indicated a very strong positive or negative correlation (r = 0.9); hence, all indicators were included in the final assessment. The results of the multicollinearity analysis are presented in the Supplementary Materials.
Since the data results from multiple sources are provided in different formats, all inputs were normalized using a min-max-normalization approach [42], one of the most common approaches for index construction in the field of vulnerability, risk, and resilience research [101]. For variables with a positive correlation, the following linear transformation was applied: Xi′ = (Xi − Xmin)/(Xmax − Xmin), with Xi representing the generic value of a district, Xmin referring to the minimum value, and Xmax to the maximum value in a dataset. For variables with a negative contribution to vulnerability, the following formula was applied: Xi′ = 1 − (Xi − Xmin)/(Xmax − Xmin) [42]. After doing this, all indicators have an identical range between 0 and 1, with 0 indicating the lowest vulnerability and 1 marking the highest [1]. In the next step, the normalized indicators were aggregated into a vulnerability index (VI) based on weighted arithmetic aggregation, where Xi′ refers to the normalized indicators and Wi to the respective indicator weight given by the experts.
2.4. Drought Risk Index
The results of the hazard exposure analysis and the vulnerability index were then further combined in a drought risk index (DRI) through multiplicative aggregation, whereby both risk components (i.e., exposure to droughts and vulnerability) were weighted equally:
Two risk datasets were created following this approach. One risk map considers drought frequency by aggregating the amount of drought years (VHI < 35) that have occurred during the past thirsty years (1989–2019). The second approach focuses on drought severity by considering the thresholds for mild, moderate, severe, and extreme events (Table 1).
3. Results
3.1. Drought Hazard
The findings reveal that droughts frequently occur in many regions of Zimbabwe. During the last thirty years, intense drought seasons occurred in 1991–1992, 1994–1995, 2002–2003, 2015–2016, and 2018–2019 (Figure 3). Every district of Zimbabwe has been affected by drought development, in particular, the south-western provinces Matabeleland North and Matabeleland South. There are also seasons showing isolated patterns of droughts that vary spatially (e.g., 2003–2004, 2006–2007, 2011–2012, and 2017-2018). Mashonaland East and Manicaland are generally less affected by drought.
Figure 3.
Seasonal vegetation health index (VHI) composites (1989–2019) based on NOAA AVHRR and VIIRS data (edited and aggregated) [80].
VHI values below 35 were aggregated to identify spatial patterns of drought frequency over the period of thirty years, and then averaged on a district level (Figure 4). The five districts with the highest average number of drought events were Beitbridge (7.05 droughts in 30 years), Hwange (6.91), Bulilima (6.90), Buhera (6.84), and Tsholotsho (6.70). The five districts with the lowest average of drought events were Mutasa (1.99), Zaka (2.36), Morondera (2.69), Wedza (2.74), and Nyanga (2.89) (Figure 4). When looking at the average number of drought events on a provincial level, Matabeleland South and Matabeleland North indicated the highest average of drought events, followed by the Midlands Province, Mashonaland West, Mashonaland Central, and Manicaland. Masvingo and Mashonaland East have the lowest average of drought events.
Figure 4.
Average of drought years during 1989–2019 (VHI values below 35) per district based on NOAA AVHRR and VIIRS data (edited and aggregated) [80].
3.2. Drought Exposure
While almost all cropland is exposed to mild and moderate droughts (Figure 5a,b), the exposure to severe and extreme droughts (Figure 5c,d) is significantly lower, in particular in the central-eastern provinces of Zimbabwe (Mashonaland East, and Manicaland). Those regions lie in agro-ecological zones I and II, which are more fertile, and generally more suitable for farming activities [102]. It is also visible that the western parts of Zimbabwe have a low share of croplands, but are exposed to mild, moderate, severe, and extreme droughts (agro-ecological zones VI and V).
Figure 5.
Drought exposure by drought severity classes. Data sources: hazard data based on NOAA AVHRR and VIIRS data (edited and aggregated) [80] and agricultural systems in Zimbabwe based on data from Landmann et al. (2019) [61].
3.3. Drought Vulnerability
The findings of the expert survey reveal the importance of a multidimensional assessment, as indicators from several dimensions were ranked with a high relevance (Table 3). The five most and least relevant indicators for the available dataset are presented in Table 4. An overview of all indicator scores derived from the expert weighting is presented in Table 3. A chart visualizing the results of the expert survey for each indicator is presented in the Supplementary Materials.
Table 4.
Most and least relevant indicators based on expert judgement.
Drought vulnerability varies substantially across the country. Low levels are particularly observed in Manicaland, which also performs comparably well in all social indicators. Contrastingly, provinces with high vulnerability scores are Matabeleland South, Matabeleland North, and Masvingo (Figure 6). These provinces are characterized by remoteness, with a bad state of public infrastructure including transportation, electricity, and sanitation and health facilities. The provinces additionally indicate a high state of land degradation and limited natural vegetation cover, given the low annual rainfalls. A breakdown according to the subcategories of social susceptibility, ecosystem susceptibility, and lack of coping capacities is presented in the Supplementary Materials.
Figure 6.
Drought vulnerability in Zimbabwe. Classification scheme: natural breaks between 0.001 and 0.4888, to better represent the spatial variance of vulnerability. For an overview of datasets and sources, see Table 3.
3.4. Drought Risk
Figure 7 visualizes drought risk on a pixel level with a size of 1 km2. This map incorporates drought frequency during the past thirty years (1989–2019). The highest drought risk to irrigated agricultural systems is observed in Chipinge, whereas a high drought risk to rainfed agriculture occurs in multiple districts, including Buhera (Manicaland), Mount Darwin (Mashonaland Central), Gokwe South (Midlands), Beitbridge, Gwanda, Matobe, and Mangwe (Matabeleland South). Agricultural systems in Mashonaland East indicate the lowest risk scores; however, the exposure is relatively high. These maps provide an overview of the spatial distribution of agricultural systems at risk to drought, whereas the next map complements these findings by taking the severity of drought events into account.
Figure 7.
Drought risk to rainfed and irrigated agriculture considering drought frequency. Classification scheme: equal intervals between 0.01 and 0.3. Data sources: hazard/exposure based on NOAA AVHRR and VIIRS data (edited and aggregated) [80] and agricultural systems in Zimbabwe based on data from Landmann et al. (2019) [61]. Vulnerability data derived from sources presented in Table 3.
Figure 8 shows the drought risk on a district level according to the drought severity classes: mild, moderate, severe, and extreme. The spatial variation of the severe and extreme severity classes is much higher compared to mild and moderate droughts. Mashonaland East and Manicaland are generally less at risk to severe and extreme drought. Beitbridge and Bulilima indicate the highest risk of severe droughts. Mangwe, Matobo, Gwanda, Mwenezi, and Chiredzi show the highest risk to extreme drought. This analysis complements the hazard frequency assessment (Figure 4). Beitbridge, for instance, is frequently affected by drought, and subsequently has very high risk scores for mild, moderate, and severe droughts. Hwange also indicates a high frequency of drought events; however, the risk of extreme drought is just moderate. Chipinge has a moderate to high risk to all severity classes, but is less frequently affected by drought.
Figure 8.
Drought risk on district level by severity classes. Classification Scheme: Equal intervals between 0.01 and 0.5. Data sources: hazard/exposure based on NOAA AVHRR and VIIRS data (edited and aggregated) [80] combined with data of agricultural systems in Zimbabwe provided by Landmann et al. (2019) [61]. Vulnerability data derived from sources presented in Table 3.
Since the focus of this analysis is on agricultural systems, the drought risk index was plotted against the population working in the agricultural sector and the size of exposed agricultural lands (represented by the bubble size) (Figure 9). This graphic is particularly important to complement the results of the spatial risk analysis (Figure 7 and Figure 8). Mangwe and Hurungwe, for instance, are at high risk to mild, moderate, severe, and extreme droughts, but have a comparably low share of people working in the agricultural sector. Mutare also has a high percentage of people dependent on agriculture, but is less affected by drought compared to the neighboring district Chipinge, that equally indicates a large share of population working in this sector.
Figure 9.
Drought risk by severity classes contrasted with exposure and agricultural labor force. Bubble size represents the size of exposed cropland per district.
4. Discussion
Like many Sub-Saharan countries, Zimbabwe faces frequent and severe droughts with adverse impacts on people, ecosystems and rural livelihoods in the agricultural sector. Against this background, the Government of Zimbabwe, in collaboration with the United Nations Convention to Combat Desertification (UNCCD), has recently developed the ‘National Drought Plan for Zimbabwe’ [56] with the intention of providing a guideline for proactive drought risk management. Among other things, the National Drought Plan identifies drought vulnerability and risk assessment, including GIS mapping, as a key priority for the country [56].
This paper responds to these articulated policy needs, and presents the first attempt to assess drought risk for irrigated and rainfed systems in a spatially-explicit manner. By integrating drought hazard information, as well as data on the associated exposure and vulnerability of agricultural systems to drought hazards, our analysis goes beyond existing studies in the country which have either focused on drought monitoring and early warning [26,46], or on the assessment of the country’s general vulnerability to climate change [32,33,47,48].
The use of remote sensing techniques, in particular the VHI, is very useful as a proxy for drought development. The findings provide a spatially- and temporally-consistent time series of drought events of the past thirty years (Figure 3). Moreover, a combined approach of drought frequency and severity based on remote sensing data was lacking for Zimbabwe, in spite of its high relevance to identifying drought prone regions. The utilized raw data is open source and can be adapted to different time periods and geographical areas. A clear advantage of remote sensing-derived data is the independence from monitoring stations (e.g., weather stations in the field).
However, given the complexity of conceptualizing drought hazard, representing this slow-onset hazard with only one indicator is a narrow approach. In general, a drought hazard analysis would be more meaningful if it included multiple parameters (i.e., precipitation, groundwater flow, evapotranspiration and soil moisture). Common indices by which to quantify droughts include, for instance, the Palmer Drought Severity Index (PDSI) [103], the standardized precipitation index (SPI) [104], the Surface Water Supply Index (SWSI) [105], and the Crop Specific Drought Index (CSDI) [106]. Those indices have specific advantages and shortcomings; however, all of them require spatially- and temporally-consistent climatological and hydrological data inputs, which are restricted in Zimbabwe [26]. Additionally, many input parameters, e.g., precipitation data, are mainly recorded in a tabular manner, rather than cartographically, which complicates the determination of spatial patterns [46]. Further, as VHI is not only used as a proxy for monitoring drought development, but also as an indicator of land degradation, the results of the VHI analysis must be interpreted with care, in particular in the context of Zimbabwe, where land degradation has been identified as a pressing issue [107].
From a conceptual perspective, it is also debatable whether the VHI is suitable to quantify drought hazard, since decreased vegetation health is already an observed impact of drought. Nevertheless, comparing vegetation health values over many seasons makes it possible to identify drought years [37,69,73], but the index is probably less suitable when looking at one single season. The analysis also shows that it is crucial to look at longer time spans when analyzing drought, since this hazard displays fundamentally different spatial patterns during the last thirty years in Zimbabwe (Figure 3).
Composite-indicator approaches are very valuable for aggregating multiple underlying vulnerability factors [54,66,82,101], though using large datasets has certain limitations. Vulnerability indicators must address multiple dimensions that are highly relevant in the context of drought [7,42,64]; however, aggregating individual indicators in a coherent manner reflecting reality is challenging [63]. Moreover, given the limited data availability in Zimbabwe, it was not possible to assess drought vulnerability in a temporally-dynamic way. This is a clear limitation in the case of Zimbabwe [56], since the country’s political system and the agricultural sector have gone through major changes during the last thirty years [28,108], accompanied by changing vulnerability levels, in particular among the rural population [51].
Despite the presented limitations, vulnerability assessments are crucial to understanding why people are disproportionately affected by drought, and to identifying entry points for vulnerability reduction. As such, the importance of vulnerability assessments is on the national agenda, and vulnerability is frequently assessed by the Zimbabwe Vulnerability Assessment Committee (ZimVAC) [84,109]. However, the institutionalization of this information and its incorporation into efficient vulnerability reduction approaches is a slow process that needs to be strengthened in the future [6]. It was found that high vulnerability levels undermine the implementation of drought adaptation strategies, which makes the impacts of drought even more devastating [33,48]. Hence, comprehensive drought assessments should give entry-points for vulnerability reduction to set the path towards efficient drought adaptation.
In districts that indicate particularly high vulnerability scores, for instance Mangwe and Bulilima, negative coping strategies are applied to deal with drought, most commonly selling livestock [50], which further exaggerates vulnerability. Humanitarian assistance often comes too late to prevent depletive coping, which also includes reducing meals and pulling children out of school in Zimbabwe [28]. Diversifying livelihood strategies and supporting farming households before the hazard materializes is key to prohibiting the uptake of negative coping strategies [28,110].
The prevalence of shock–recovery–shock cycles in Zimbabwe due to the high frequency and severity of droughts must be addressed with long-term risk mitigation and risk transfer strategies instead of providing costly food aid when a state of disaster is declared [28]. Continuous drought monitoring has the potential to support this, as drought predictability will improve preparedness and strengthen the development of early warning mechanisms [111]. Furthermore, national assessments give an overview of priority regions, but must be complemented by local-level, in-depth analyses of drought hazard, exposure, and vulnerability. The output of those assessments should be compiled into drought management plans with local ownership [56].
Strategies focusing on risk mitigation, including sustainable agricultural techniques and drought-resistant crops, are particularly useful for regions that are frequently hit by drought, but with low to moderate severity (e.g., Kadoma). For districts that are less often affected by drought, but with high severity (e.g., Chipinge), risk transfer schemes carry enormous potential. Drought risk insurance, for example, is very useful in this context [26,28]. Other districts are frequently and severely affected by drought (e.g., Beitbridge, Buhera and Bulilima). Hence, forecast-based financing is another option to decrease the costs and dependency on humanitarian aid by predicting drought seasons and providing assistance before the hazard materializes [112,113]. This can also give entry points for drought adaptation, e.g., selecting drought-tolerant varieties for that season or adjusting the planting period.
However, the adoption of agricultural innovations, such as drought-resistant varieties or conservation agriculture, is often undermined by the financial constraints of low-resourced farmers [114], but carries enormous potential to make the overall agricultural production more resilient to drought [35]. During drought years in Zimbabwe, farmers are sometimes forced to replant several times, which is a large financial burden and could be avoided by agricultural adaptation strategies [115]. This also requires temporally- and spatially-consistent drought monitoring. Since the lack of adaptation and preparedness strategies has also been acknowledged by the government [55,116], future investments and capacity building might set the path towards more proactive risk reduction supporting case-specific and tailor-made adaptation strategies.
In light of climate change and expected increases in the magnitude and frequency of natural hazards, the dependency on agricultural outputs makes Zimbabwe extremely vulnerable. While hazard analyses outline which districts are frequently and severely affected by drought, vulnerability analyses help identifying entry points for vulnerability reduction measures. Thus, these analyses could support policy and decision makers in prioritizing key intervention areas and formulating strategies that will be essential to dealing with future drought episodes in a proactive manner. A deeper understanding of risks and their underlying factors, as presented in this analysis, will be key in encouraging a paradigm shift from reactive towards proactive drought risk management [17,28]. Systematic drought risk assessments, if taken up by policy and decision makers, have the potential to enforce the mainstreaming of proactive drought risk management approaches in planning and programming on different levels across spatial, temporal, and sectoral boundaries [117].
5. Conclusions
A combined assessment of hazard, exposure, and vulnerability for Zimbabwe was lacking, and is presented here for the first time as an integrated approach. The findings highlight the added value of mixed-methods approaches, in particular, combining remote-sensing techniques for hazard and exposure assessments with statistical and spatial data to quantify vulnerability. To date, most drought risk assessments have focused either on the hazard or vulnerability context, ignoring the interplay between the components of risk, which are essential to developing a comprehensive risk reduction strategy. The outcome of such an assessment is the development of powerful visualization tools that can inform policy makers about regions that are particularly at risk and are suitable for awareness raising to communicate the results in a simple and efficient manner. Moreover, the results provide entry points for drought adaptation, and may support a more strategic implementation of risk reduction measures.
Supplementary Materials
The following are available online at https://www.mdpi.com/2071-1050/12/3/752/s1: Results of the multicollinearity analysis; results of the expert survey and further details on the experts’ background; drought vulnerability subcategories.
Author Contributions
Conceptualization, J.F., I.M. and M.H.; Data curation, J.F.; Methodology, J.F., I.M. and M.H.; Supervision, M.H.; Visualization, J.F.; Writing—original draft, J.F.; Writing—review & editing, I.M., D.R., K.W. and M.H. All authors have read and agreed to the published version of the manuscript.
Funding
This research was part of the GlobeDrought Project (Grant No. 02WGR1457C) funded by the German Federal Ministry of Education and Research through its Global Resource Water (GRoW) funding initiative.
Acknowledgments
We would like to thank Remote Sensing Solutions GmbH for providing the land use/land cover dataset differentiating between rainfed and irrigated croplands in Zimbabwe, and the twelve experts who participated in the survey on drought vulnerability indicators. Lastly, we would like to thank the three anonymous reviewers for their valuable comments which have helped to improve the manuscript.
Conflicts of Interest
The authors declare no conflict of interest.
References
- Carrão, H.; Naumann, G.; Barbosa, P. Mapping global patterns of drought risk: An empirical framework based on sub-national estimates of hazard, exposure and vulnerability. Glob. Environ. Chang. 2016, 39, 108–124. [Google Scholar] [CrossRef]
- IPCC. Climate Change 2014: Impacts, Adaptation, and Vulnerability. In Part A: Global and Sectoral Aspects. Contribution of Working Group II to the Fifth Assessment Report of the intergovernmental Panel on Climate Change; Field, C.B., Barros, V., Dokken, J., Mach, K.J., Mastrandrea, M.D., Bilir, T.E., Eds.; Cambridge University Press: Cambridge, NY, USA, 2014. [Google Scholar]
- IPCC. Managing the Risks of Extreme Events and Disasters to Advance Climate Change Adaptation. In A Special Report of Working Groups I and II of the Intergovernmental Panel on Climate Change; Field, C.B., Barros, V., Dokken, J., Mach, K.J., Mastrandrea, M.D., Bilir, T.E., Eds.; Cambridge University Press: Cambridge, NY, USA, 2012. [Google Scholar]
- Meza, I.; Siebert, S.; Döll, P.; Kusche, J.; Herbert, C.; Eyshi Rezaei, E.; Nouri, H.; Gerdener, H.; Popat, E.; Frischen, J.; et al. Global-scale drought risk assessment for agricultural systems. Nat. Hazards Earth Syst. Sci. 2019. [Google Scholar] [CrossRef]
- Jordaan, A.; Bahta, Y.T.; Phatudi-Mphahlele, B. Ecological vulnerability indicators to drought: Case of communal farmers in Eastern Cape, South Africa. Jamba (Potchefstroom, South Africa) 2019, 11, 1–11. [Google Scholar] [CrossRef] [PubMed]
- Vogel, C.; Koch, I.; van Zyl, K. A Persistent Truth—Reflections on Drought Risk Management in Southern Africa. Weather Clim. Soc. 2010, 2, 9–22. [Google Scholar] [CrossRef]
- Hagenlocher, M.; Meza, I.; Anderson, C.C.; Min, A.; Renaud, F.G.; Walz, Y.; Siebert, S.; Sebesvari, Z. Drought vulnerability and risk assessments: State of the art, persistent gaps, and research agenda. Environ. Res. Lett. 2019, 14, 1–13. [Google Scholar] [CrossRef]
- Ahmadalipour, A.; Moradkhani, H.; Castelletti, A.; Magliocca, N. Future drought risk in Africa: Integrating vulnerability, climate change, and population growth. Sci. Total Environ. 2019, 662, 672–686. [Google Scholar] [CrossRef]
- Mishra, A.K.; Singh, V.P. A review of drought concepts. J. Hydrol. 2010, 391, 202–216. [Google Scholar] [CrossRef]
- IPCC. IPCC Special Report on Climate Change, Desertification, Land Degradation, Sustainable Land Management, Food Security, and Greenhouse gas fluxes in Terrestrial Ecosystems. Summary for Policymakers Approved Draft 2019. Available online: https://www.ipcc.ch/report/srccl/ (accessed on 21 January 2020).
- Van Loon, A.F.; Gleeson, T.; Clark, J.; van Dijk, A.I.J.M.; Stahl, K.; Hannaford, J.; Di Baldassarre, G.; Teuling, A.J.; Tallaksen, L.M.; Uijlenhoet, R.; et al. Drought in the Anthropocene. Nat. Geosci. 2016, 9, 89–91. [Google Scholar] [CrossRef]
- Wilhite, D.A.; Glantz, M.H. Understanding: The Drought Phenomenon: The Role of Definitions. Water Int. 1985, 10, 111–120. [Google Scholar] [CrossRef]
- Tortajada, C.; Kastner, M.J.; Buurman, J.; Biswas, A.K. The California drought: Coping responses and resilience building. Environ. Sci. Policy 2017, 78, 97–113. [Google Scholar] [CrossRef]
- Sebesvari, Z.; Renaud, F.G.; Haas, S.; Tessler, Z.; Hagenlocher, M.; Kloos, J.; Szabo, S.; Tejedor, A.; Kuenzer, C. A review of vulnerability indicators for deltaic social–ecological systems. Sustain. Sci. 2016, 11, 575–590. [Google Scholar] [CrossRef]
- Hohenthal, J.; Minoia, P. Social aspects of water scarcity and drought. In Handbook of Drought and Water Scarcity: Principle of Drought and Water Scarcity; Eslamian, S., Eslamian, F.A., Eds.; CRC Tailor & Francis LTD Press: Abingdon, UK, 2017; pp. 607–626. [Google Scholar]
- UNDDR. Sendai Framework for Disaster Risk Reduction 2015-2030; United Nations Office for Disaster Risk Reduction (UNDRR): Sendai, Japan, 2015. [Google Scholar]
- Sivakumar, M.V.K.; Stefanski, R.; Bazza, M.; Zelaya, S.; Wilhite, D.; Magalhaes, A.R. High Level Meeting on National Drought Policy: Summary and Major Outcomes. Weather Clim. Extrem. 2014, 3, 126–132. [Google Scholar] [CrossRef]
- Pozzi, W.; Sheffield, J.; Stefanski, R.; Cripe, D.; Pulwarty, R.; Vogt, J.V.; Heim, R.R.; Brewer, M.J.; Svoboda, M.; Westerhoff, R.; et al. Toward Global Drought Early Warning Capability: Expanding International Cooperation for the Development of a Framework for Monitoring and Forecasting. Bull. Amer. Meteor. Soc. 2013, 94, 776–785. [Google Scholar] [CrossRef]
- Rojas, O.; Vrieling, A.; Rembold, F. Assessing drought probability for agricultural areas in Africa with coarse resolution remote sensing imagery. Remote Sens. Environ. 2011, 115, 343–352. [Google Scholar] [CrossRef]
- Msangi, J.P. Drought Hazard and Desertification Management in the Drylands of Southern Africa. Environ. Monit. Assess. 2004, 99, 75–87. [Google Scholar] [CrossRef]
- Vogt, J.; Naumann, G.; Masante, D.; Spinoni, J.; Cammalleri, C.; Erian, W.; Pischke, F.; Pulwarty, R.; Barbosa, P. Drought Risk Assessment and Management. In A Conceptual Framework; European Union: Luxembourg, 2018; Available online: https://ec.europa.eu/jrc (accessed on 21 January 2020).
- Belle, J.; Sithabile, M.; Ogundeji, A.A. Assessing communal farmers’ preparedness to drought in the Umguza District, Zimbabwe. Int. J. Disaster Risk Reduct. 2017, 22, 194–203. [Google Scholar] [CrossRef]
- Jiri, O.; Mtali-Chafadza, L.; Mafongoya, P.L. Influence of smallholder farmers’ perceptions on adaptation strategies to climate change and policy implications in Zimbabwe. Chang. Adapt. Socio Ecol. Syst. 2017, 3, 47–55. [Google Scholar] [CrossRef]
- Brazier, A. Climate Change in Zimbabwe. Facts for Planners and Decision Makers. 2015. Available online: https://www.kas.de/web/simbabwe/publikationen/einzeltitel/-/content/climate-change-in-zimbabwe (accessed on 21 January 2020).
- WFP. Integrated Context Analysis (ICA) Zimbabwe. 2014. Available online: https://www.wfp.org/publications/zimbabwe-integrated-context-analysis-ica-october-2014 (accessed on 21 January 2020).
- Makaudze, E.M.; Miranda, M.J. Catastrophic drought insurance based on the remotely sensed normalised difference vegetation index for smallholder farmers in Zimbabwe. Agrekon 2010, 49, 418–432. [Google Scholar] [CrossRef]
- Ndlovu, P.V.; Mazvimavi, K.; An, H.; Murendo, C. Productivity and efficiency analysis of maize under conservation agriculture in Zimbabwe. Agric. Syst. 2014, 124, 21–31. [Google Scholar] [CrossRef]
- World Bank. Zimbabwe: Agriculture Sector. Disaster Risk Assessment. 2019. Available online: https://www.gfdrr.org/sites/default/files/publication/Zimbabwe%20Agriculture%20Sector%20Disaster%20Risk%20Assessment%20Report.pdf (accessed on 21 January 2020).
- Leichenko, R.M.; O’Brien, K.L. The dynamics of rural vulnerability to global change: The case of southern Africa. Mitig. Adapt. Strateg. Glob. Chang. 2002, 7, 1–18. [Google Scholar] [CrossRef]
- World Bank. Agriculture, Forestry, and Fishing, Value Added (% of GDP)—Zimbabwe. 2018. Available online: https://data.worldbank.org/indicator/NV.AGR.TOTL.ZS?locations=ZW&name_desc=true (accessed on 21 January 2020).
- UN Zimbabwe. Country Analysis Report for Zimbabwe. 2010. Available online: http://www.zw.one.un.org/sites/default/files/Country%20Analysis%20Report%20for%20Zimbabwe%202010.pdf (accessed on 21 January 2020).
- Muzari, W.; Nyamushamba, G.; Gabriel, S. Climate Change Adaptation in Zimbabwe’s Agricultural Sector. Int. J. Sci. Res. (IJSR) 2016, 5, 1762–1768. [Google Scholar]
- Mudzonga, E. Farmers’ Adaptation to Climate Change in Chivi District of Zimbabwe; Trade and Development Studies Centre: Zimbabwe, Africa, 2012. [Google Scholar]
- Brown, D.; Rance Chatiz, R.; Dhliwayo, M.; Dodman, D.; Masiiwa, M.; Muchadenyika, D.; Prisca Mugabe, P.; Zvigadza, S. Climate Change Impacts, Vulnerability and Adaptation in Zimbabwe; IIED Climate Change Working Paper, No. 3; International Institute for Environment and Development: London, UK, 2012. [Google Scholar]
- Michler, J.D.; Baylis, K.; Arends-Kuenning, M.; Mazvimavi, K. Conservation agriculture and climate resilience. J. Environ. Econ. Manag. 2019, 93, 148–169. [Google Scholar] [CrossRef] [PubMed]
- Chigwada, J. Case Study 6: Zimbabwe Climate Proofing Infrastructure and Diversifying Livelihoods in Zimbabwe. IDS Bull. 2005, 36, 103–116. [Google Scholar] [CrossRef]
- Kogan, F.N. Application of vegetation index and brightness temperature for drought detection. Adv. Space Res. 1995, 15, 91–100. [Google Scholar] [CrossRef]
- Lunduka, R.W.; Mateva, K.I.; Magorokosho, C.; Manjeru, P. Impact of adoption of drought-tolerant maize varieties on total maize production in south Eastern Zimbabwe. Clim. Dev. 2019, 11, 35–46. [Google Scholar] [CrossRef]
- Creitaru, I. Capacity Assessment of the Disaster Risk Management System in Zimbabwe. 2017. Available online: https://www.cadri.net/sites/default/files/Zimbabwe-Report-May-2017.pdf (accessed on 21 January 2020).
- Kinsey, B.; Burger, K.; Gunning, J.W. Coping with drought in Zimbabwe: Survey evidence on responses of rural households to risk. World Dev. 1998, 26, 89–110. [Google Scholar] [CrossRef]
- González Tánago, I.; Urquijo, J.; Blauhut, V.; Villarroya, F.; de Stefano, L. Learning from experience: A systematic review of assessments of vulnerability to drought. Nat. Hazards 2016, 80, 951–973. [Google Scholar] [CrossRef]
- Naumann, G.; Barbosa, P.; Garrote, L.; Iglesias, A.; Vogt, J. Exploring drought vulnerability in Africa: An indicator based analysis to be used in early warning systems. Hydrol. Earth Syst. Sci. 2014, 18, 1591–1604. [Google Scholar] [CrossRef]
- Carrão, H.; Naumann, G.; Barbosa, P. Global projections of drought hazard in a warming climate: A prime for disaster risk management. Clim. Dyn. 2018, 50, 2137–2155. [Google Scholar] [CrossRef]
- Mazvimavi, D. Investigating changes over time of annual rainfall in Zimbabwe. Hydrol. Earth Syst. Sci. 2010, 14, 2671–2679. [Google Scholar] [CrossRef]
- Chamaillé-Jammes, S.; Fritz, H.; Murindagomo, F. Detecting climate changes of concern in highly variable environments: Quantile regressions reveal that droughts worsen in Hwange National Park, Zimbabwe. J. Arid Environ. 2007, 71, 321–326. [Google Scholar] [CrossRef]
- Mutowo, G.; Chikodzi, D. Remote sensing based drought monitoring in Zimbabwe. Disaster Prev. Manag. 2014, 23, 649–659. [Google Scholar] [CrossRef]
- Murungweni, C.; van Wijk, M.T.; Andersson, J.A.; Smaling, E.M.A.; Giller, K.E. Application of Fuzzy Cognitive Mapping in Livelihood Vulnerability Analysis. Ecol. Soc. 2011, 16, 1–17. [Google Scholar] [CrossRef]
- Mutekwa, V.T. Climate Change Impacts and Adaptation in the Agricultural Sector: The case of smallholder famrers in Zimbabwe. J. Sustain. Dev. Afr. 2009, 11, 237–256. [Google Scholar]
- UNEP; SARDC. Droughts and floods in Southern Africa. In Environmental Change and Human Vulnerability; UNEP: Nairobi, Kenya; SARDC: Harare, Zimbabwe, 2009. [Google Scholar]
- Ndlovu, S. Coping with Drought. Research Findings From Bulilima and Mangwe Districts, Matabeleland South, Zimbabwe. 2011. Available online: https://www.preventionweb.net/publications/view/17979 (accessed on 21 January 2020).
- Chagutah, T. Climate Change Vulnerability and Adaptation Preparedness in South Africa. 2010. Available online: https://za.boell.org/2014/02/03/climate-change-vulnerability-and-adaptation-preparedness-southern-africa (accessed on 21 January 2020).
- Ncube, A.; Mangwaya, P.T.; Ogundeji, A.A. Assessing vulnerability and coping capacities of rural women to drought: A case study of Zvishavane district, Zimbabwe. Int. J. Disaster Risk Reduct. 2018, 28, 69–79. [Google Scholar] [CrossRef]
- Government of Zimbabwe. Department of Civil Protection. 2015. Available online: https://www.drmzim.org/about/ (accessed on 21 January 2020).
- Sherbinin, A.D.; Apotsos, A.; Chevrier, J. Mapping the future: Policy applications of climate vulnerability mapping in West Africa. Geogr. J. 2017, 183, 414–425. [Google Scholar] [CrossRef]
- Government of Zimbabwe. Zimbabwe’s National Climate Change Response Strategy. 2015. Available online: https://www.preventionweb.net/english/professional/policies/v.php?id=59667 (accessed on 21 January 2020).
- UNCCD. National Drought Plan Zimbabwe. 2019. Available online: https://knowledge.unccd.int/sites/default/files/inline-files/1%20FINAL_NDP_Zimbabwe.pdf (accessed on 21 January 2020).
- ZimStat. Facts and Figures 2017. 2017. Available online: http://www.zimstat.co.zw/sites/default/files/img/publications/Facts%20and%20Figures/Fact_Figures_2017.pdf (accessed on 21 January 2020).
- WFP. Zimbabwe Country Strategic Plan (2017–2021). 2017. Available online: https://reliefweb.int/report/zimbabwe/zimbabwe-country-strategic-plan-2017-2021 (accessed on 21 January 2020).
- UNDP. Zimbabwe Country Profile. 2018. Available online: http://hdr.undp.org/en/countries/profiles/ZWE# (accessed on 21 January 2020).
- Deutsche Welthungerhilfe e.V. Global Hunger Index. 2019. Available online: https://www.globalhungerindex.org (accessed on 21 January 2020).
- Landmann, T.; Eidmann, D.; Cornish, N.; Franke, J.; Siebert, S. Optimizing harmonics from Landsat time series data: The case of mapping rainfed and irrigated agriculture in Zimbabwe. Remote Sens. Lett. 2019, 10, 1038–1046. [Google Scholar] [CrossRef]
- Hagenlocher, M.; Renaud, F.G.; Haas, S.; Sebesvari, Z. Vulnerability and risk of deltaic social-ecological systems exposed to multiple hazards. Sci. Total. Environ. 2018, 631, 71–80. [Google Scholar] [CrossRef]
- JRC. COIN (Competence Centre on Composite Indicators and Scoreboards). 2019. Available online: https://composite-indicators.jrc.ec.europa.eu/?q=10-step-guide/step-4-multivariate-analysis (accessed on 21 January 2020).
- Ahmadalipour, A.; Moradkhani, H. Multi-dimensional assessment of drought vulnerability in Africa: 1960–2100. Sci. Total. Environ. 2018, 644, 520–535. [Google Scholar] [CrossRef]
- Hagenlocher, M.; Comes, M.; Dubbert, M.; Sabelfeld, R.; Lee, Y.J.; Grunewald, L.; Lanzendörfer, M.; Mucke, P.; Neuschäfer, O.; Pott, S.; et al. World Risk Report 2016; Bündnis Entwicklung Hilft and UNU-EHS: Berlin, Germany, 2016. [Google Scholar]
- Sherbinin, A.D.; Bukvic, A.; Rohat, G.; Gall, M.; McCusker, B.; Preston, B.; Apotsos, A.; Fish, C.; Kienberger, S.; Muhonda, P.; et al. Climate vulnerability mapping: A systematic review and future prospects. WIREs Clim. Chang. 2019, 35, 515. [Google Scholar] [CrossRef]
- Dutta, D.; Kundu, A.; Patel, N.R.; Saha, S.K.; Siddiqui, A.R. Assessment of agricultural drought in Rajasthan (India) using remote sensing derived Vegetation Condition Index (VCI) and Standardized Precipitation Index (SPI). Egypt. J. Remote Sens. Space Sci. 2015, 18, 53–63. [Google Scholar] [CrossRef]
- Bhuiyan, C.; Saha, A.K.; Bandyopadhyay, N.; Kogan, F.N. Analyzing the impact of thermal stress on vegetation health and agricultural drought—A case study from Gujarat, India. GIScience Remote Sens. 2017, 54, 678–699. [Google Scholar] [CrossRef]
- AghaKouchak, A.; Farahmand, A.; Melton, F.S.; Teixeira, J.; Anderson, M.C.; Wardlow, M.C.; Hain, C.R. Remote sensing of drought: Progress, challenges and opportunities. Rev. Geophys 2015, 53, 452–480. [Google Scholar] [CrossRef]
- Walz, Y.; Dall, K.; Graw, V.; Villagran de Leon, J.C.; Kussul, N.; Jordaan, A. Understanding and Reducing Drought Risk: Examples from South Africa and Ukraine; United Nations University—Institute for Environment and Human Security (UNU-EHS): Bonn, Germany, 2018. [Google Scholar]
- Kogan, F.N. Global Drought Watch from Space. Bull. Amer. Meteor. Soc. 1997, 78, 621–636. [Google Scholar] [CrossRef]
- Graw, V.; Ghazaryan, G.; Dall, K.; Delgado Gómez, A.; Abdel-Hamid, A.; Jordaan, A.; Piroska, R.; Post, J.; Szarzynski, J.; Walz, Y.; et al. Drought Dynamics and Vegetation Productivity in Different Land Management Systems of Eastern Cape, South Africa—A Remote Sensing Perspective. Sustainability 2017, 9, 1728. [Google Scholar] [CrossRef]
- Belal, A.-A.; El-Ramady, H.R.; Mohamed, E.S.; Saleh, A.M. Drought risk assessment using remote sensing and GIS techniques. Arab. J. Geosci. 2014, 7, 35–53. [Google Scholar] [CrossRef]
- Tallaksen, L.M.; van Lanen, H. Hydrological Drought: Processes and Estimation Methods for Streamflow and Groundwater; Elsevier Science: Amsterdam, The Netherlands, 2004. [Google Scholar]
- Ghaleb, F.; Mario, M.; Sandra, A. Regional Landsat-Based Drought Monitoring from 1982 to 2014. Climate 2015, 3, 563–577. [Google Scholar] [CrossRef]
- Unganai, L.S.; Kogan, F.N. Drought Monitoring and Corn Yield Estimation in Southern Africa from AVHRR Data. Remote Sens. Environ. 1998, 63, 219–232. [Google Scholar] [CrossRef]
- Bento, V.A.; Gouveia, C.M.; DaCamara, C.C.; Trigo, I.F. A climatological assessment of drought impact on vegetation health index. Agric. For. Meteorol. 2018, 259, 286–295. [Google Scholar] [CrossRef]
- Kogan, F.N. World droughts in the new millennium from AVHRR-based vegetation health indices. Eos. Trans. AGU 2002, 83, 557. [Google Scholar] [CrossRef]
- Kogan, F.N. Operational Space Technology for Global Vegetation Assessment. Bull. Amer. Meteor. Soc. 2001, 82, 1949–1964. [Google Scholar] [CrossRef]
- National Oceanic and Atmospheric Administration (NOAA) AVHRR. STAR—Global Vegetation Health Products. 2019. Available online: https://www.star.nesdis.noaa.gov/smcd/emb/vci/VH/vh_ftp.php (accessed on 21 January 2020).
- VERBI Software. Consult. Sozialforschung. Hg. v. GmbH Berlin. 2014. Available online: http://www.maxqda.de (accessed on 21 January 2020).
- Meza, I.; Hagenlocher, M.; Naumann, G.; Vogt, J.; Frischen, J. Drought Vulnerability Indicators for Global-Scale Drought Risk Assessments; Publications Office of the European Union: Luxembourg, 2019. [Google Scholar]
- UNICEF; World Bank; ZimStat. Zimbabwe Poverty Atlas. Small Area Poverty Estimation. 2015. Available online: http://www.zimstat.co.zw/sites/default/files/img/publications/Poverty/Poverty_Atlas2015.pdf (accessed on 21 January 2020).
- ZimVAC. 2017 Rural Livelihoods Assessment Report. Hg. v. FAO, 2017. Available online: https://www1.wfp.org/publications/zimbabwe-vulnerability-assessment-rural-livelihoods-assessment-july-2017 (accessed on 21 January 2020).
- ZimStat. Zimbabwe Population Census 2012. Zimbabwe National Statistics Agency, 2012. Available online: www.zimstat.co.zw (accessed on 21 January 2020).
- ACLED. Armed Conflict Location & Event Data Project (ACLED) Codebook. 2017. Available online: https://www.acleddata.com (accessed on 21 January 2020).
- GAR. Global Assessment Report on Disaster Risk Reduction. UNDRR, 2015. Available online: https://www.preventionweb.net/english/hyogo/gar/2015/en/home/index.html (accessed on 21 January 2020).
- Nelson, A. Estimated travel time to the nearest city of 50,000 or more people in year 2000. Global Environment Monitoring Unit—Joint Research Centre of the European Commission, 2015. Available online: https://forobs.jrc.ec.europa.eu/products/gam/ (accessed on 21 January 2020).
- MOHCC. Zimbabwe National and Sub-National HIV Estimates Report. 2018. Available online: http://nac.org.zw/wp-content/uploads/2019/01/Zimbabwe-HIV-Estimates-Report-2018.pdf (accessed on 21 January 2020).
- Humanitarian OpenStreetMap Team T1. 2019. Available online: https://www.hotosm.org/tools-and-data (accessed on 21 January 2020).
- OCHA ROSA. Zimbabwe—Health Institutions. Zimbabwe Ministry of Health, 2018. Available online: https://data.humdata.org/dataset/zimbabwe-health (accessed on 21 January 2020).
- World Resources Institute. Global Forest Watch. 2019. Available online: https://www.globalforestwatch.org (accessed on 21 January 2020).
- OpenGeoHub. LandGIS—Open Land Data Services. 2018. Available online: https://openlandmap.org (accessed on 21 January 2020).
- Hansen, M.C.; Potapov, P.V.; Moore, R.; Hancher, M.; Turubanova, S.A.; Tyukavina, A.; Thau, D.; Stehman, S.V.; Goetz, S.J.; Loveland, T.R.; et al. High-resolution global maps of 21st-century forest cover change. Science 2013, 342, 850–853. [Google Scholar] [CrossRef] [PubMed]
- UNEP-WCMC and IUCN. World Database on Protected Areas. UNEP-WCMC, 2019. Available online: https://www.protectedplanet.net/c/world-database-on-protected-areas (accessed on 21 January 2020).
- Livestock Geo-Wiki T1. 2019. Available online: https://livestock.geo-wiki.org/home-2/ (accessed on 21 January 2020).
- ZimStat. Poverty, Income, Consumption and Expenditure Survey 2017 Report. Zimbabwe National Statistics Agency, 2018. Available online: www.zimstat.co.zw/sites/default/.../PICES_2017%20Final_Report_2019.pdf (accessed on 21 January 2020).
- Sugunan, V.V. Fisheries Management of Small Water Bodies in Seven Countries in Africa, Asia and Latin America; FAO: Rome, Italy, 1997. [Google Scholar]
- Saisana, M. The Luxembourg Competitiveness Index: Analysis & Recommendations. Perspect. Polit. Économique 2010, 15. Available online: https://statistiques.public.lu/catalogue-publications/perspectives-economiques/2010/PDF-15-2010.pdf (accessed on 21 January 2020).
- Bühl, A. PASW 18. Einführung in Die Moderne Datenanalyse. [Ehemals SPSS. 12th ed. 2010. Munich, Germany: Pearson Studium (Pearson Studium—Scientific Tools)]. Available online: http://sub-hh.ciando.com/book/?bok_id=35429 (accessed on 21 January 2020).
- Beccari, B. A Comparative Analysis of Disaster Risk, Vulnerability and Resilience Composite Indicators. PLoS Curr. 2016, 8. [Google Scholar] [CrossRef]
- FAO. Fertilizer Use by Crop in Zimbabwe; FAO: Rome, Italy, 2006. [Google Scholar]
- Palmer, W.C. Meteorological Drought. Res. Pap. 1965, 45, 1–58. [Google Scholar]
- McKee, T.; Doesken, N.; Kleist, J. The Relationship of Drought Frequency and Duration to Time Scales. In Proceedings of the Eighth Conference on Applied Climatology, Boston, MA, USA, 17–22 January 1993. [Google Scholar]
- Schafer, B.A.; Dezman, L.E. Development of a Surface Water Supply Index (SWSI) to Assess the Severity of Drought Conditions in Snowpack Runoff Areas. Proc. West. Snow Conf. 1982, 164–175. [Google Scholar]
- Meyer, S.J.; Hubbard, K.G.; Wilhite, D.A. A Crop-Specific Drought Index for Corn: II. Application in Drought Monitoring and Assessment. Agron. J. 1993, 85, 396. [Google Scholar] [CrossRef]
- Jombo, S.; Adam, E.; Odindi, J. Quantification of landscape transformation due to the Fast Track Land Reform Programme (FTLRP) in Zimbabwe using remotely sensed data. Land Use Policy 2017, 68, 287–294. [Google Scholar] [CrossRef]
- Shonhe, T.; The Political Economy of Agricultural Commercialisation in Zimbabwe. APRA Working Paper 12. 2018. Available online: https://www.future-agricultures.org/publications/working-papers-document/the-political-economy-of-agricultural-commercialisation-in-zimbabwe/ (accessed on 21 January 2020).
- ZimVAC. Lean Season Monitoring Report. 2019. Available online: http://fnc.org.zw/wp-content/uploads/2019/02/zimvac-2019-lean-season-assessment_final.pdf (accessed on 21 January 2020).
- Rockström, J. Resilience building and water demand management for drought mitigation. Phys. Chem. Earth 2003, 28, 869–877. [Google Scholar] [CrossRef]
- Nhamo, L.; Mabhaudhi, T.; Modi, A.T. Preparedness or repeated short-term relief aid? Building drought resilience through early warning in southern Africa. WSA 2019, 45, 75. [Google Scholar] [CrossRef]
- Laganda, G. Forecast-Based Financing. Moving From Crisis Response to Risk Management. 2018. Available online: https://docs.wfp.org/api/documents/WFP-0000069094/download/ (accessed on 21 January 2020).
- Coughlan de Perez, E.; van den Hurk, B.; van Aalst, M.K.; Jongman, B.; Klose, T.; Suarez, P. Forecast-based financing: An approach for catalyzing humanitarian action based on extreme weather and climate forecasts. Nat. Hazards Earth Syst. Sci. 2015, 15, 895–904. [Google Scholar] [CrossRef]
- Makate, C.; Makate, M.; Mango, N.; Siziba, S. Increasing resilience of smallholder farmers to climate change through multiple adoption of proven climate-smart agriculture innovations. Lessons from Southern Africa. J. Environ. Manag. 2018, 231, 858–868. [Google Scholar] [CrossRef] [PubMed]
- Oxfam. Our Seeds: Lessons Learned from the Drought. Voices of Farmers in Zimbabwe. 2016. (Jount Agency Briefing Note). Available online: https://policy-practice.oxfam.org.uk/publications/our-seeds-lessons-from-the-drought-voices-of-farmers-in-zimbabwe-620165 (accessed on 21 January 2020).
- Government of Zimbabwe. Zimbabwe National Contingency Plan. December 2012–November 2013. 2012. Available online: https://www.ifrc.org/docs/IDRL/Zimbabwe%20National%20Contigency%20Plan%202012-2013.pdf (accessed on 21 January 2020).
- UNDP. Mainstreaming Drought Risk Management. 2011. Available online: https://www.undp.org/content/dam/undp/library/Environment%20and%20Energy/sustainable%20land%20management/Mainstreaming%20DRM-English.pdf (accessed on 21 January 2020).
© 2020 by the authors. Licensee MDPI, Basel, Switzerland. This article is an open access article distributed under the terms and conditions of the Creative Commons Attribution (CC BY) license (http://creativecommons.org/licenses/by/4.0/).








