You are currently viewing a new version of our website. To view the old version click .
Sustainability
  • Article
  • Open Access

21 January 2020

Recreation as a Social-Ecological Complex Adaptive System

School of Forestry and Wildlife Sciences, Auburn University, Auburn, AL 36849, USA
This article belongs to the Special Issue Outdoor Recreation, Nature-Based Tourism, and Sustainability

Abstract

The environment and society are both the context for and product of human actions and interactions. Outdoor recreation is the primary interaction many people have with the environment and it is an interaction that greatly contributes to human well-being. To sustainably manage the social and ecological components of outdoor recreation, an integrative and dynamic systems perspective is needed. Analyses that link recreation management and recreational experiences to both social and ecological outcomes across multiple sales and over time are not developed. This article will outline how a number of fragmented recreation management frameworks such as the recreation experience model, beneficial outcomes, the recreation opportunity spectrum, limits of acceptable change, and constraints theory can be organized within a larger social-ecological framework. The outdoor recreation meta-framework presented here links structuration theory from the social sciences with theories of complex adaptive systems and hierarchical patch dynamics from ecology to understand the human and ecological drivers for and responses to outdoor recreation.

1. Introduction

The environment and society are both the context for and product of human actions and interactions. Outdoor or nature-based recreation is one of the primary ways we choose to interact with our environment, and it provides many benefits to individual human well-being, society, and the environment. We enjoy the aesthetics, physical exercise, family bonding, we escape social pressures, and develop spiritual and other personal connections with nature. We learn, socialize in groups, contribute to local economies and support a network of service providers. We also support the conservation of landscapes that provide ecosystem services and house the flora and fauna that are primary attractants for how we spend our free time. Outdoor recreation is foundational in building the human–environment relationship [1] that is a central component of sustainability [2]. Our public lands are critical for ensuring that there is the opportunity to develop these connections.
However, currently, we are at a critical juncture in how these lands are managed [3]. There are differing and competing demands for the extraction of natural resources and development in the urban–rural interface. There is increasing demand for the ecosystem services provided by public lands that need to be considered by managers [4]. Ecologically, there are wildfires, invasive species, plant disease and climate change that all influence how these lands are managed and how priorities for management are established [5]. Finally, within this moving social and environmental context, outdoor recreation is also changing with an increase in diversity, an aging population, increased urbanization, crowding, conflict, new activities, new technology, increased competition for leisure time, and people’s shifting relationship with the land [6]. Each of these factors is to be considered by land managers simultaneously all while being saddled with declining budgets and management capacity [7,8]. Furthermore, each of these elements is to be managed sustainably to ensure long-term viability of the resources, opportunities and benefits they provide.
Outdoor recreation has a long history of promoting sustainability [9], whether it is defined as the contribution to human well-being over the long term while sustaining the environment on which it depends or through a triple bottom line of social and economic development and environmental protection [10]. Sustainability is increasingly becoming an institutional and professional goal for outdoor recreation managers [9,11]. Manning et al. [9] provided a review of a number of current frameworks used by recreation managers and how they are used to address sustainability issues. The authors outline how approaches such as adaptive management and limits of acceptable change can be systematically used to define, measure, monitor and sustainably manage outdoor recreation settings [9]. The United States Department of Agriculture Forest Service (USFS) developed a framework for the sustainable management of outdoor recreation that includes a mission, vision, guiding principles, goals and ten areas of focus to help guide management [12]. Selin [11] provided a qualitative analysis of how the USFS is operationalizing their framework by examining six regional recreation strategies, finding that while there is heavy emphasis on managing recreation within budget limits, there are also seeds for addressing sustainability goals more completely [11]. Recreation frameworks and guidelines that are specific to issues or locations and are problem driven would be consistent with sustainability science [2,11]. However, recreation exists as part of much more complex system and most current recreation frameworks and planning tools lack an integrated and multi-scale systems perspective.
Both the natural and social systems confronting public land managers are highly complex. Complexity has been embraced by ecologists managing natural resources [13,14,15]. Interdisciplinary approaches that address the complexities of social and ecological systems have emerged and continue to be developed [5,16,17]. However, “the outdoor recreation paradigm tended to focus narrowly on social science of visitor experiences and satisfaction, and site specific applications of impact analysis; it never really broadened as landscape level, integrative, systems oriented field of study like other natural resource disciplines” ([3] no page). There is a new paradigm emerging in outdoor recreation that sees humans as intimately connected to natural systems in dynamic ways, identifies a broader range of human values and benefits across scales, and embraces complexity [3,6,18]. “A systems theory of outdoor recreation in terms of social-ecological relationships that integrates with advances in ecosystem stewardship needs to be developed.”([1] p. 219)
This article presents a process meta-framework for social-ecological complex adaptive systems (SECASs) as they apply to outdoor recreation. The SECAS framework was first developed to study the social and ecological dynamics of a payments for ecosystem services program in Costa Rica [19]. The framework proved to be a valuable tool for framing linked social-ecological systems research on the process of how economic incentives could influence landowner’s decisions resulting in on-farm changes that in-turn provide additional ecosystem services at the landscape level [19]. Previous research has also explored how scale theory from ecology can be applied to recreation frameworks providing a format for improved integrated management [20]. Each of these studies is an example how frameworks and theories can be integrated across disciplines for better cross-disciplinary communication and research [21]. This treatment combines the Costa Rica SECAS framework linking social-ecological systems across scales with the multi-scale analysis of recreation to develop a meta-framework to help guide or frame future recreation research. The framework has been updated and condensed and the case and examples now given relate to outdoor recreation.
The SECAS meta-framework integrates strong structuration theory [22] from the social sciences with hierarchical patch dynamics (HPDs) from landscape ecology [15] and complex adaptive systems [23,24] to provide a multi-scaled structure for understanding outdoor recreation behavior, management, and the social and ecological outcomes from recreation. The application of structuration theory in the model helps to “explain human intent, learning and adaptation within and across the systems and, importantly, scales” ([21] p. 56) while providing an organizing theory for the outdoor recreation frameworks and planning tools. Outdoor recreation is presented here as a recursive process where social and ecological systems are both the medium for and product of social action and ecological disturbance across scales and over time. Finally, how several existing recreation management frameworks and planning tools can be integrated within the meta-framework is presented.

2. Theoretical Background

Issues of scale, and in particular multi-scale analysis, need to be more prominent in management discussions with recreation along with a systems approach [21]. It has been suggested that due to system complexity, the importance of local context, and opportunities for place-based learning that a systems theory for outdoor recreation be place based and issue specific, but able to address issues across multiple scales [18,25,26]. The SECAS framework provides the organizing principles to address these issues.
In this section, hierarchy theory (HT) and complex adaptive systems (CASs) are introduced. The basic tenets and theoretical underpinnings for applying strong structuration theory (SST) are presented as the social theory for the social-ecological complex adaptive system (SECAS) framework. Hierarchical patch dynamics (HPDs) are then presented to frame CAS for the ecological side of the framework. In the SECAS framework, social and ecological systems mirror each other, are hierarchically nested, and are directly linked through outdoor recreation activities but also across multiple scales. A number of current recreation management frameworks and planning tools are presented and organized within the SECAS framework to form a unified conceptualization for outdoor recreation—a meta-framework. Finally, a number of areas for future research applying the SECAS meta-framework to recreation are presented.

2.1. Social-Ecological Complex Adaptive Systems (SECASs) for Outdoor Recreation

2.1.1. Hierarchy Theory Used for Reducing Complexity

Hierarchy theory is a framework used to simplify the study of complex systems through analysis of hierarchical levels and the interactions between them [27]. A level is a relative characteristic of a hierarchically organized system and rank ordered [28] while scale refers to the physical, temporal and spatial dimensions of a phenomena that is measured [29]. Scale selection is a social construction determined by the observer, and that selection will affect the patterns that will be observed in analysis and explanations provided from observation [27,30]. A central feature of hierarchy theory is that for any focal level of analysis it is essential to look at the context (scale above) and the mechanism (scale below) in a process called ‘enveloping’ [28]. While landscape ecology and conservation biology have specifically integrated spatially explicit and multi-scale analysis through hierarchy theory and hierarchical patch dynamics [27,31], social sciences in natural resources management and outdoor recreation generally have not [32].

2.1.2. Both Social and Ecological Systems Are Complex Adaptive Systems

Levin [24] describes complex adaptive systems (CASs) through a process of emergence and feedback, where interacting lower level components result in emergent higher-level patterns in time 1, and then those higher-level patterns feedback to influence the next round of lower level interactions [24]. For example, carbon emissions causing climate change are driven by various different groups at lower levels acting independently—say, for energy use. The combined emissions and subsequent environmental impacts in one period may yield political movement to tax or regulate those emissions in the next period that will influence future emission at the lower level. Uncertainty, non-linearity, and cross scale interactions are some of the other characteristics that have been found in both social and ecological systems [16,33]. The SECAS meta-framework describes this process. Both social and ecological systems are dynamic and will co-evolve over time, exhibiting characteristics of complex adaptive systems [16]. Additionally, the concepts of CAS and adaptive management are used as interdisciplinary unifying principals for both social and ecological systems due to inherent uncertainty and system dynamics [16,23,33]. Finally, it is recognized that social actors are knowledgeable, can act with foresight and intent, be reflexive, can abstract from time and space, and can and do purposefully develop institutions to manage resources and therefore requires explanation through social theory [34,35,36]. Others have identified structuration theory as useful social theory for linking social and ecological systems [36,37,38,39,40,41], as it parallels many of the same CAS properties, but they did not develop the theory further and did not yet consider Stones [42] revised strong structuration [43].

2.2. Structuration Theory for Social Complex Adaptive Systems

Anthony Giddens developed structuration theory throughout the 1970s with his 1984 book, The Constitution of Society: Outline of the Theory of Structuration, as a seminal work [43,44]. Giddens sought to link micro and macro studies of society and bring together objectivist and subjectivist social theories [42]. At its core, “structuration theory is an explanation of how structure and agency are related in the development of social behavior. Societies take the shape they have because of the interplay between social structures and human action” ([45] p. 231). Giddens termed this concept the duality of structure, where agents and structures are not independent of one another [46], but rather united in an inseparable dynamic and temporal process where structures are “the medium and outcome of the conduct it recursively organizes” ([44] p. 374). Social context is an emergent outcome of recursive practices that evolve over time. This recursive nature of the duality of structure outlines a continual process “structuring of social relations across time and space” ([44] p. 376). This duality is parallel to CAS, where the outcomes of actions in one time period feedback to become the context for the next period in a temporal sequence of relations [43,47].
Strong structuration was developed as a response to the critiques of Giddens’ work and a formulation of how to apply the theory in empirical research [43]. Major critiques of Giddens’ work included the abstract nature of the theory with an ontology in-general and the inseparability of the duality of structure [45]. In contrast, strong structuration has an ontology in situ, where researchers “design research around specific actors and problems, in particular times and places” ([45] p. 217). Parallel to the calls for place based and issue focused framing in outdoor recreation [18,25], researchers applying strong structuration are directed to identify the problem, find the agent in focus and ontological level of abstraction, and then collect data at this level of abstraction [45]. Stones [43] revised Giddens’ methodological bracketing as a way to focus on multiple scales so that the mechanism for action (scale below) is understood within its context (scale above) [43]. Methodological bracketing is a research tool that includes actors’ conduct analysis and actors’ context analysis. Conduct analysis looks ‘in’ at the actor to understand their knowledge, motivations, desires, and capabilities and how these lead to actions. Actors’ context analysis has two parts. One is the perspective on the external terrain and the enabling and constraining factors from the researcher’s perspective and the other is the actors’ perspective looking out at the possibilities and constraints, power relations, norms and possible positive and negative outcomes [43]. These two perspectives can be compared to help identify unacknowledged conditions and unintended consequences critical for adaptive learning.
To further facilitate empirical study and understand how agents used their knowledge for action [45], Stones [42] also separated the duality of structure into a four-part temporal formulation that frames the recursive cycle—external structures, internal structures, active agency (action) and outcomes [43]. The goal was to understand active agency from the viewpoint of the people involved, their reading of the context, and their motivations for doing what they do to achieve particular outcomes [43].

2.2.1. The SECAS Figure Follows the Four-Part Recursive Cycle

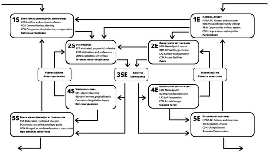
The SECAS meta-framework graphic was developed to represent the dynamic process of hierarchically nested linked social-ecological complex adaptive systems following Stones [42] four-part recursive cycle (Figure 1). The figure represents the duality of structure as a process where the social and ecological systems are linked through action/disturbance with external structures as both the inputs to the system in one period and the outcomes for the next with continual feedback loops [19]. The temporal order of Stones [42] four-part temporal system is indicated by the arrows flowing from larger and slower systems through to actions and feedbacks across systems [43]. Unacknowledged conditions and unintended consequences are recognized (but not graphically presented) to highlight the role that knowledge and intent play in learning and adaptive management of the SECAS framework [34,48]. The scale represented is for demonstration and the arrows exiting and entering the model demonstrate that this is an open system nested within the next hierarchical level. The scale of analysis selected is a matter of choice, and alternative levels could be presented. The recreation literature [18], strong structuration (SST) [42], and hierarchical patch dynamics (HPDs) [28], and sustainability sciences [2] all specify that the research issue or question should help define the scale of analysis. In the following sections, a number of references are given to the figure and indicated by the title of the box: 1S–5S and 1E–5E.
Figure 1. Recreation as a social-ecological complex adaptive system. Source: Adapted from [19]. Legend: S: social; E: ecological; SST: strong structuration; HPD: hierarchical patch dynamic; REM: recreation experience model; LAC: limits of acceptable change; BO: beneficial outcome; CON: constraint.

2.2.2. External Social Structures/Social Systems for a Recreationist

External structures are patterns or organization of social relations that are external to the actor in focus when they choose to act [43,49]. They are the current context and include social systems and institutions (e.g., governance, markets), power and authority relations, but also beliefs, behaviors, networks of relationships, norms, standards, rights, and rewards and sanctions; these are the factors that enable, constrain or otherwise influence the actions of agents [45,50]. They are also hierarchically nested over space and time [44].
For a visitor to a campsite on a National Forest, the external structures at the time of a visit would be items such as USFS management and regulations and personnel, information on where to visit, and the number of other visitors and their behavior. External structures would also include aspects of the local communities surrounding the forest such as gas stations and roads, retail to buy supplies and equipment, guide services, ancillary entertainment, local governance, hotel accommodations, and restaurants or brew pubs. All of these (and more) external structures make up part of the recreation system (1S).
Environmental external structures for a visitor would also include the specific campground they were planning to visit (2E) or any number of campgrounds and campsites and facilities that were available to them on that forest (1E). Each campground may have unique characteristics such as RV hook-ups or alternatively opportunities for solitude. They also may have different ecological features such as being located near a lake or river or on an alpine ridge.
All of these factors are subsequently nested within higher-level structures and systems. For example, the USFS is responsible for policy at the USFS region level and then at the national level and there are likely other campsite options at national or state parks hierarchically nested in the region, state, or nationally. Correspondingly, all of the community facilities and services connected with the outdoor recreation experience will be nested across multiple levels. The arrows entering the top of the boxes labeled 1S and 1E signify the higher levels that enable and constrain the system.

2.2.3. Internal Social Structures of the Visitor

Internal social structures are in the mind of the agent—their outward knowledge of the external structural rules (or schema) of ‘how to get on’ in the world [49,51]. An agent’s power and transformative capabilities for achieving desired outcomes partly depend on their understanding and ability to use this knowledge combined with allocative (material resources) and authoritative (control over people) resources [37,52]. That power may also be culturally, historically, and geographically contingent on factors such as class, gender, culture and religion influencing their knowledge of or ability to enact the rules and differential access to different resources [50].
To understand how agents use their knowledge in active agency, internal structures may be further analytically divided into general dispositions and conjecturally specific knowledge [43]. General dispositions are the worldviews, moral principles, are hard to change, and are transituational [45,53]. Conjecturally specific knowledge is their situational knowledge of their position and the position specific structures, schema, and power relations and how they are supposed to act within it [42,45,54].
A visitor who wants to go camping may have their own skill set (specialization) and their own camping gear (resources) and perhaps a car to get them to their destination (2S – conduct analysis). They may also have knowledge about the best route to get to their preferred site, how to book a reservation if needed, and the best places to buy groceries (marshmallows) and firewood. A visitor will also have knowledge if they will be welcome (against any form of discrimination) or safe and their own ability to round up a group of friends to go with (2S of 1S – context analysis).
On the ecological side of the framework, visitors will also have information on their preferred campsite, but also those of others on the same National Forest, or in the region at a national or state park. They will also be able to assess tradeoffs between a variety of biophysical, social and managerial setting attributes with distance, travel time, and costs (2S of 1E and 2E – context analysis).

2.2.4. Agency

In structuration, agents are motivated, purposeful, and reflective [44]. They have the ability to knowledgably navigate social structures to purposefully act to achieve their desired outcomes (called rationalization of action). However, it is recognized that an agent’s knowledge is not perfect and they are always restricted by unacknowledged conditions and unintended consequences [49]. Finally, agents are also perceived to reflexively monitor the outcomes of their actions, the actions of other agents, and their context as a form of adaptive learning [44].
A visitor could be motivated to go camping get some exercise, bond with friends, and manage stress. They can plan, reflect on past experiences about what made that trip enjoyable, and estimate how many other visitors they think might be planning to camp that same weekend (2S). However, they can never be sure of the weather or of the behavior of other groups that might show up. These motivations, reflections, and estimations are put together to form the behavioral intention for where they might like to camp (2E) and what they will do on their camping trip (3SE).

2.2.5. Actions

Active agency is the specific practice or action enacted by the agent, their behavior. In the case of outdoor recreation, this is when the recreationist would physically go to a setting and conduct their recreation activity with the motivation to achieve certain outcomes (3SE).
Actions are when the visitor is on site and actually conducting the recreation activity. This is where they will encounter other campers and perhaps experience crowding or conflict or perhaps obtain Maslow’s peak flow [55]. This is where a forest ranger or campground hosts will have direct contact with the visitors. This is also where a visitor might cause erosion while walking off trail or impact the stream by washing their dishes with soap (ecological disturbance). This is when the recreation experience happens (3SE).

2.2.6. Outcomes

In structuration theory, there are outcomes for both internal and external structures [43]. Through reflexive monitoring, an agent may develop a new understanding of external structure schema, may change their ability to harness authoritative or allocative resources, and may change their motives to action depending on their outcomes. We learn from our experiences. Furthermore, external structures will either be elaborated, reproduced or changed based on the agent’s actions. This same process is going on for all agents and all actions all the time to recursively feedback and create the next external context through a number of potentially overlapping structuration processes. “The study of outcomes becomes the study of intended and unintended consequences as active agency reproduces or changes existing structures” [45] (p. 216).
This is after the visit when the visitor begins to reflect on their experience. The camper may have had a wonderful time with their friends, get some exercise, and become very satisfied with their experience (4S). They may have tried a new road to get to the site and a new way to set up their tent and been very successful and therefore learned new skills for next time (4S back to 2S). They may have also had positive interactions with the campground host and gone shopping (for cold weather they didn’t expect) reinforcing the campground management and the recreation system in the local community (5S) that feeds back over time to influence the future social context (1S). However, the camper may have also been part of a big group that caused erosion along the river (4E) that caused more extensive damage downstream (5E) that feeds back over time to influence the future ecological context (1E).

2.3. Hierarchical Patch Dynamics of Recreation Settings

In landscape ecology, patches are distinct spatial units defined by size, content, shape, structure and spatial configuration [56]. A patch mosaic is a group of multiple patches that form different landscape patterns and configurations [57]. With the addition of hierarchy theory we can envision each unique patch containing its own patch mosaic in a nested hierarchy [15]. The types of patches selected for any analysis depend on the issue or research problem addressed. Enveloping in hierarchal patch dynamics helps to reduce complexity and target data collection and analysis. This is parallel to methodological bracketing of strong structuration theory.
Patch mosaics are also dynamic and can change over time in shape, size, and content shifting the pattern, structure and function of the mosaic [58]. For example, one can envision a watershed with many landowners each with some forests and agriculture or pasture. Land ownership would be one level of socially defined patch mosaic. This could be overlaid with the vegetative cover to form a nested patch mosaic of land cover within each farm [19]. Throughout the year, each landowner may harvest some trees or crops and plant others changing the internal patch mosaic, which alters the vegetative cover, which changes the larger watershed mosaic of vegetative cover. In this way, we see that the overall patterns and structure of the watershed mosaic at the landscape level is both the context for and the result of many different land use changes at the micro level. Changes are also driven by natural variation and disturbance such as fires, or flooding, or a tree fall that alter the patch and therefore the resulting patch mosaic [31]. Hierarchical patch dynamics represents the duality for ecological systems where the mosaic is both the medium for and outcome of disturbance.
“As with the internal structure of the actors in structuration theory who have a variety of capabilities, each patch level will have its own unique function and relationship to the external patch mosaic. However, the drivers within an ecological system will follow ecological principals in contrast to human motivations and intent” ([19] p. 62). Other researchers have identified HPDs as a useful representation of complex adaptive systems for social-ecological integration [59,60,61,62,63]. Whether through natural disturbance or landowner decisions or recreation impacts, action and disturbance can be seen as a point of integration for dynamic social and ecological systems.
A patch to a camper could be considered across a variety of levels. It could be one campsite (patch) within a campground (patch mosaic) or one campground among a number of campgrounds on a single national forest. A patch could also be a large scale opportunity setting such as a national forest within a patch mosaic of national parks, state parks and private reserves where a visitor could camp. As outlined above, ecological patches could be used to assess the amount of trampled vegetation (patch) within a campground (patch mosaic) or the impact of erosion in a local drainage (patch) within a many-drainage larger watershed (patch mosaic). The scale of the patch considered would depend on the issue and scale being addressed.

3. Outdoor Recreation Concepts and Frameworks

The basis of several recreation concepts and frameworks that are commonly found in textbooks is briefly presented and then integrated into the SECAS meta-framework to demonstrate how and where in the structuration process the constructs and variables would be organized. This is not intended to be a review of the latest discussion on the topics but a reflection on theories that have long held their place in recreation research and how they can be explored in a recreation SECAS. Several of these frameworks have been used to explore scale issues for outdoor recreation planning and insights from those are applied here [20].

3.1. Recreation Experience Model (REM)

A foundational model in outdoor recreation is the outdoor recreation experience model [55]. It is based on the “expectancy theory, which proposes that people engage in particular behaviors with the expectation the activity will meet their particular needs and help them to achieve what they desire.” ([55] p. 15). This is a behavioral approach to outdoor recreation because it focuses on why people conduct outdoor recreation and how they hope to benefit. The model posits that a visitor has motivations and preferences to conduct an activity within a particular setting to achieve their desired outcome or experience. The opportunity setting is framed by three components including the biophysical, managerial, and social setting. Fulfilling motivations (get exercise, find solitude, improved self-esteem) are examples of personal benefits achieved through recreation experiences. Additional benefits that can accrue due to the recreation experiences include social, economic, and environmental [55]. The REM is usually presented in linear fashion in a series of three boxes but expanded here to highlight the different setting components (Figure 2) [21]. It is understood that the managers role then is to provide recreation opportunity setting that allow visitors to achieve their desired experiences and outcomes [55] while the recreation experience is produced by the visitor themselves.
Figure 2. Expanded recreation experience model (REM). Source: Adapted from [21].
All of the components of the REM are found within the SECAS meta-framework. Motivations and preferences (2S) to conduct activities (3SE) in the preferred setting (2E) to achieve desired experiences/benefits (4S). The concept of agency in structuration where motivations and purposeful pursuit of outcomes are sought are similar to those of the REM (2S). It is suggested here that the recursive nature of strong structuration in the SECAS meta-framework and reflexive learning of the agent provides a more dynamic conceptualization of the actor then the REM as past experiences (arrow 4S up to 2S) and lessons from navigation of external structures (1S–2S) all contribute to future (increased or decreased) participation (3SE). The understanding of the setting (2E) is also enhanced as the model encourages us to see the setting selected as one of a system of opportunities (the patch mosaic) they had to choose from. The higher-level patch mosaic will include all the other opportunity settings; perhaps on this forest (1E) or a nearby state park or wildlife management area where they could have conducted similar activities to achieve similar outcomes. We could consider a patch mosaic at the state and/or national level that includes all the opportunity settings for outdoor recreation. It reminds us that every opportunity setting is part of a larger system of settings that are potential compliments or substitutes. Finally, the outcomes of recreation are also better represented across scales, but that will be shown below under beneficial outcomes.

3.2. Beneficial Outcomes (BOs)

Another core concept in outdoor recreation is beneficial outcomes (BOs). A number of books and many articles have been written cataloging the many beneficial outcomes of outdoor recreation [64]. The management of recreation has evolved partly around the notion of benefits. Providing opportunities for different activities and the participation in those activities was the focus of managers in Activity-based management. The next strategy adopted was Experience-based management where the focus was on the types of recreation experiences visitors were having and what the setting characteristics were that helped facilitate those experiences. A long list of benefits were studied and have now been categorized including many personal psychological (self-esteem, stress management, challenge), personal psychophysiological (physical and health related), social/cultural (community identity, reduced crime), environmental (ecosystem sustainability, clean air, stewardship), and economic (reduced health care, employment) [55]. As many of the benefits identified were already beyond those of visitor experiences, management strategies are shifting to Outcome-focused management, that acknowledges beneficial outcomes (and costs), on and off site, and over the long-term [64].
The SECAS meta-framework provides big picture multi-scale and linked social and ecological visualization. Psychological (i.e., self-esteem) and physiological (i.e., heart health) benefits that are accrued by the visitor can be shown in the internal visitor loop (4S). We can also now visualize how benefits can be shown to the environment in terms of direct connection to the patch (improved conservation 4E) and to the larger patch mosaic (landscape conservation for recreation contributed to increased ecosystem services 5E). We can also see how the outcomes can contribute directly to the local community in terms of community identity, reduced local crime, or employment for guides (5S). All of these beneficial outcomes flow through feedbacks to then become part of the social (1S) and ecological (1E) structures for the next round of actions. Furthermore, benefits do not need to involve the activity/action as benefits can be provided from 2E to 2S (for non-visitors/local) or 1E to 1S (i.e., ecosystem services) providing a framework consistent with multi-scale and off-site benefits (or costs) for users and non-users.

3.3. Recreation Opportunity Spectrum (ROS)

The recreation opportunity spectrum (ROS) is based on the premise that through offering a diversity of settings managers, a wide range of quality recreational experiences could be obtained [65,66]. In doing so, it most closely represents Experience-based management [55]. In ROS, settings are operationalized into criteria that can be spatially identified: (1) physical setting (remoteness, size of area, evidence of humans), (2) social setting (solitude/crowding), and (3) managerial setting (managerial control/interactions) [67]. The ROS was designed to be a practical and spatially explicit approach to inventory recreation opportunities at a relatively broad extent [68]. The US Forest Service (USFS) and the Bureau of Land Management (BLM) have operationalized the ROS framework by using the spatial criteria to organize six general opportunity classes including: primitive, semi-primitive non-motorized, semi-primitive motorized, roaded natural, rural, and urban [55]. What results is a mapped inventory of the opportunity settings (patch mosaic) that can be used by managers to quantitatively assess the supply of recreation in a specific geographic location.
The ROS is itself a socially designated patch–patch mosaic system from biophysically and socially designated guidelines (1S that defines ROS patch mosaic 1E). The outdoor recreation setting (2E) is frequently not ‘pure nature’ but has facilities, road access, managerial presence; a ROS patch on the ecological side of the model has human defined boundaries and can have human components. Similar to the landowners’ farm in the HPD description, the socially defined patch (ROS category) makes up a patch mosaic. It is also possible to overlay ecological attributes with the ROS at the forest level to understand the ecosystem and habitat types within each zone [20]. The SECAS meta-framework also helps to show how forest managers can use ROS as an external structure (1E to 1S) to communicate to visitors about planning their trip to a preferred destination (2S), to conduct their activity (3SE), to realize their desired experiences (4S). We can also visualize the system of outdoor recreation opportunities (mosaic) that may have been available to visitors as substitutes or compliments for multi-destination trips (1E). Finally, the mapped ROS categories can be used to guide the management of other natural resources within the patch mosaic (1E–2E).

3.4. Recreation Ecology (LAC)

Recreation ecology is the study of the environmental impacts of outdoor recreation [69]. Through this research a number of impact monitoring protocols and management strategies have been developed. Studies in this field focus on impacts to the soil, water, vegetation, and wildlife [69]. Several standards-based approaches have been developed in response to unacceptable recreation impacts on the environment [65]. These approaches move beyond just managing the number of people to a systematic approach to evaluating, managing and monitoring the impacts themselves and keeping those impacts to an agreed upon standard [55]. The limits of acceptable change (LAC) is a nine-step standards-based approach that requires managers to: determine acceptable conditions for both ecological resources and social situations, assess the current conditions, identify and implement actions to bring the conditions to meet the standards, and evaluate the effectiveness of the plan [70]. It was designed to understand the types and levels of recreation impacts and typically looks at vegetation disturbance, soil compaction and erosion, water pollution, and disturbance to wildlife among others [67,71]. The LAC is designed to link with the ROS opportunity setting classes to help define indicators [70]. The first step in the process is to identify area issues and concerns.
The framing of the issue or problem to apply the LAC model would likely be another hierarchical patch mosaic level down from what is presented in the figure (2E). Built with hierarchical patch dynamics, the framework could simply be shifted down where an agent (or many agents) interact with a specific campground or trail where the patch mosaic would be at a scale amenable to measuring those relevant ecological impacts. Additionally, if one were to want to understand how LAC standards are set by managers, it would be possible to look at managers as the agents-in-focus (1S) to explore the dynamics involved in setting standards. The SECAS framework, through the use of hierarchy theory and multi-scale framing, facilitates the use of LAC to examine changes at multiple scales with attention to spatial pattern and structure [72]. Finally, the SECAS framework was originally developed to address the provision of ecosystem services and can be directly applied to this task on public lands as well [19]. Managers will have knowledge of the ecosystem functions at the forest patch mosaic level (1E) and can manage those resources for the benefits to the local community level (1S) while still considering the visitor level below (2S).

3.5. Constraints (CON)

Constraints are factors that inhibit participation in an outdoor recreation activity. Crawford and associates [73] developed a structural model that outlined three categories of constraints: intrapersonal, interpersonal, and structural [73,74]. The intrapersonal are psychological states within the individual such as stress, depression, and anxiety. Interpersonal constraints results from interactions with others such as the inability to find a partner to recreate with you or racial tensions (1S). Structural constraints include factors such as lack of facilities (2E) or transportation (1S) [73,74]. Constraints could even occur during the actions phase of outdoor recreation through interference with outcome attainment between 3SE and 4S (on-site conflict). The authors further suggest that there are hierarchies of social privilege based on age, gender, socio-economic status and race that could negatively modify constraints for these groups. Shores et al. [75] documented that other than lack of time, all of the constraints they tested were more problematic for the most disadvantaged groups. Constraint negotiation is the manner in which constraints can be overcome or reduced. Constructs such as self-efficacy and high motivation have been shown to help overcome intrapersonal (2S) and navigate structural constraint (4S) [76]. The concept of position practice from structuration theory helps to conceptualize the various levels of constraints that disadvantaged groups might face. As constraints are both internal (2S) and external (1S and 1E) and dependent on hierarchical status, constraints research is a particularly suitable opportunity for methodological bracketing and the application of an agent context and conduct analysis. A strong structuration approach within the SECAS meta-framework has the potential to further develop our understanding of the actors’ perceptions of the enabling and constraining factors for this difficult position practice.

4. Conclusions

Outdoor recreation is a primary way in which people interact with the environment. It contributes to human well-being in a multitude of ways and recreation professionals have long considered sustainability as part of their institutional goals. However, many existing recreation management frameworks and planning tools still narrowly focus on visitor experiences, site satisfaction, and visitor impacts without conceptualizing across scales or disciplines [3]. They generally do not take into account the changing nature of outdoor recreation or of a changing public. Theories or frameworks need to be created that can embrace the complexity of linked social-ecological systems to create a new paradigm for outdoor recreation [3]. I have presented a process model of social-ecological complex adaptive systems (SECASs) using theory to frame both the social and ecological systems and outline how they interact. I then identified a number of existing recreation concepts and frameworks and outlined how they could be incorporated into a more global model—a recreation SECAS meta-framework.
There are many tools and concepts identified in the foundational theories for the SECAS meta-framework (strong structuration, complex adaptive systems, and hierarchical patch dynamics) that are new to or can modify our existing recreation tools and planning frameworks. Each of these theories specifically identifies first targeting the agent in focus or scale that is most useful for addressing an issue or problem [2,28,43,45]. This problem-centered or place-based focus sentiment is echoed among recreation researchers [18,25]. Furthermore, the linear or static focus of many of the traditional recreation models can be enriched through application of the dynamic and recursive perspectives from strong structuration theory and CAS. Hierarchy theory provides the conceptual tools to facilitate multi-scale analysis. The SECAS meta-framework brings the largely parallel dynamic perspectives together in a linked system to conceptually frame recreation as a critical action/activity that links social and ecological systems. The research tools of methodological bracketing and enveloping both identify the need for multi-scale analysis that should also be applied to outdoor recreation. The strong structuration analytical tools of conduct analysis and context analysis appear particularly suited for analysis of outdoor recreation concepts such as recreation behavior, setting selection within a system of recreation opportunities, and for the internal and external factors involved in constraint negotiation. Furthermore, the application of hierarchy theory and linking the social and ecological systems through activity/disturbance, provides useful framing for highlighting the on and off-site social and ecological benefits across scales for Outcomes-focused management. Finally, ecological issues confronting outdoor recreation managers such as climate change, invasive species, wildfires, and an increasing need for ecosystem services are often conceptualized using HPDs and can be linked to recreation frameworks and planning tools through the SECAS meta-framework.
Institutional and organizational analysis can also be conducted using tools from structuration theory. Research can be applied at a focal level of institutions (or companies or agencies) to investigate how policies are (or are not) adopted and implemented to address specific issues such as the adoption of recreation planning frameworks [11,77]. For example, a number of studies have been conducted using Stones’ strong structuration theory using case studies and mixed methods [43]. There has been work on accounting research [45,78], the adoption of IT in health care [42], health care governance [79], and carbon accounting and policy development [54]. Similar to these, the recreation SECAS meta-framework could be applied at various focal levels (manager level as the agent in focus) to address the process of integration of recreation management with the management of other resources at the forest level.
This recreation SECAS meta-framework helps to structure how outdoor recreation can contribute to human well-being across multiple levels (individual, community, society) and to the maintenance or conservation of the environment on which recreation and all society depends. It is a dynamic process model that can help us to understand how external structures can enable or constrain our interactions with the environment and how those lower level actions and interactions help to sustain or change our external systems and structures over time. These are essential elements for the sustainable management of outdoor recreation and can contribute to achieving our institutional and professional goals. The application of strong structuration in a linked social-ecological framework such as the one presented here is suggested as a useful path for future research and investigation and hopefully a foundation for further theory development and paradigm change.

Author Contributions

The author is the lead for all aspects of the current adaptation of the SECAS model for this paper.

Funding

This research received no external funding.

Acknowledgments

The SECAS model and the integration of recreation with scale theories in landscape ecology were originally developed with co-authors on two previous manuscripts; Morse, W.C., McLaughlin, W.J., Wulfhorst, J.D., and Harvey, C. (2013). Social ecological complex adaptive systems; a framework for research on payments for ecosystems services. Urban Ecosystems, (16) 53–77 and Morse, W.C., Hall, T.E., and Kruger, L.E. (2009). Improving the integration of recreation management with management of other natural resources by applying concepts of scale from ecology. Environmental Management, (43) 369–380.

Conflicts of Interest

The authors declare no conflict of interest.

References

  1. McCool, S.F.; Selin, S.; Valenzuela, F. Laying the Foundation. In Igniting Research for Outdoor Recreation: Linking Science, Policy, and Action; General Technical Report; Selin, S., Cerveny, L.K., Blahna, D.J., Miller, A.B., Eds.; USDA Forest Service: Washington, DC, USA; Pacific Northwest Research Station: Portland, OR, USA, under review.
  2. Kats, R.W.; Clark, W.C.; Corell, R.; Hall, J.M.; Jaeger, C.C.; Lowe, I.; McCarthy, J.J.; Schellnhuber, H.J.; Bolin, B.; Dickson, N.M.; et al. Sustainability Science. Science 2001, 292, 641–642. [Google Scholar] [CrossRef] [PubMed]
  3. Blahna, D.J.; Valenzuela, F.; Selin, S.; Cerveny, L.K.; Schlafmann, M.; McCool, S.F. The shifting outdoor recreation paradigm: Time for a change. In Igniting Research for Outdoor Recreation: Linking Science, Policy, and Action; General Technical Report; Selin, S., Cerveny, L.K., Blahna, D.J., Miller, A.B., Eds.; USDA Forest Service: Washington, DC, USA; Pacific Northwest Research Station: Portland, OR, USA, under review.
  4. Kline, J.D.; Mazzotta, M.J.; Spies, T.; Harmon, M.E. Applying the ecosystem services concept to public lands management. Agric. Resour. Econ. Rev. 2013, 42, 139–158. [Google Scholar] [CrossRef]
  5. Fischer, A.P. Forest landscapes as social-ecological systems and implications for management. Landsc. Urban Plan. 2018, 177, 138–147. [Google Scholar] [CrossRef]
  6. McCool, S.F.; Kline, J.D. A systems thinking approach for thinking and reflecting on sustainable recreation on public lands in an era of complexity, uncertainty, and change. In Igniting Research for Outdoor Recreation: Linking Science, Policy, and Action; General Technical Report; Selin, S., Cerveny, L.K., Blahna, D.J., Miller, A.B., Eds.; USDA Forest Service: Washington, DC, USA; Pacific Northwest Research Station: Portland, OR, USA, under review.
  7. Cerveny, L.K.; Selin, S.; Blahna, D.J. Agency capacity for effective outdoor recreation and tourism management. In Igniting Research for Outdoor Recreation: Linking Science, Policy, and Management; General Technical Report; Selin, S., Cerveny, L.K., Blahna, D.J., Miller, A.B., Eds.; USDA Forest Service: Washington, DC, USA; Pacific Northwest Research Station: Portland, OR, USA, under review.
  8. Ryan, C.M.; Cerveny, L.K.; Robinson, T.L.; Blahna, D.J. Implementing the 2012 Forest Planning Rule: Best available scientific information in forest planning assessments. For. Sci. 2018, 62, 159–169. [Google Scholar] [CrossRef]
  9. Manning, R.; Valliere, W.; Anderson, L.; Stanfield McCown, R.; Pettengill, P.; Reigner, N.; Lawson, S.R.; Newman, P.; Budruk, M.; Laven, D.; et al. Defining, measuring, monitoring, and managing the sustainability of parks for outdoor recreation. J. Park Recreat. Adm. 2011, 29, 24–37. [Google Scholar]
  10. Kuhlman, T.; Farrington, J. What is sustainability? Sustainability 2010, 2, 3436–3448. [Google Scholar] [CrossRef]
  11. Selin, S. Operationalizing sustainable recreation across the National Forest system: A qualitative context analysis of six regional strategies. J. Park Recreat. Adm. 2017, 35, 35–47. [Google Scholar] [CrossRef]
  12. USDA Forest Service. Connecting People with America’s Great Outdoors: A Framework for Sustainable Recreation; USDA Forest Service: Washington DC, USA, 2010.
  13. Cillers, P.; Biggs, H.C.; Blignaut, S.; Choles, A.G.; Hofmeyr, J.-H.S.; Jewitt, G.P.W. Complexity, modeling, and natural resource management. Ecol. Soc. 2013, 18, 10. [Google Scholar] [CrossRef]
  14. Rammel, C.; Stagl, S.; Wilfing, H. Managing complex adaptive systems—A co-evolutionary perspective on natural resource management. Ecol. Econ. 2007, 63, 9–21. [Google Scholar] [CrossRef]
  15. Wu, J.; Loucks, O.L. From balance of nature to hierarchical patch dynamics: A paradigm shift in ecology. Q. Rev. Biol. 1995, 70, 439–466. [Google Scholar] [CrossRef]
  16. Berkes, F.; Colding, J.; Folke, C. Navigating Social-Ecological Systems: Building Resilience for Complexity and Change; Cambridge University Press: Cambridge, UK, 2003; p. 393. [Google Scholar]
  17. Kline, J.D.; White, E.M.; Fischer, A.P.; Steen-Adams, M.M.; Charnley, S.; Olsen, C.S.; Spies, T.A.; Bailey, J.D. Integrating social science into emperical models of coupled human and natural systems. Ecol. Soc. 2017, 22, 25. [Google Scholar] [CrossRef]
  18. Williams, D.R. The role of place-based social learning. In New Strategies for Wicked Problems: Science and Solutions in the 21st Century; Weber, E.P., Lach, D., Steel, B.S., Eds.; Oregon State University Press: Corvallis, OR, USA, 2017; pp. 149–168. [Google Scholar]
  19. Morse, W.C.; McLaughlin, W.J.; Wulfhorst, J.D.; Harvey, C.A. Social ecological complex adaptive systems: A framework for research on payments for ecosystem services. Urban Ecosyst. 2013, 16, 53–77. [Google Scholar] [CrossRef]
  20. Morse, W.C.; Hall, T.E.; Kruger, L.E. Improving the integration of recreation management with management of other natural resources by applying concepts of scale from ecology. Environ. Manag. 2009, 43, 369–380. [Google Scholar] [CrossRef] [PubMed]
  21. Morse, W.C. Integration of frameworks and theories across disciplines for effective cross-disciplinary communication. In Enhancing Communication & Collaboration in Interdisciplinary Research; O’Rourke, M., Crowley, S., Eigenbrode, S.D., Wulfhorst, J.D., Eds.; Sage: Los Angeles, LA, USA, 2014; pp. 244–269. [Google Scholar]
  22. Stones, R. Anthony Giddens. In Encyclopedia of Social Theory; Ritzer, G., Ed.; Sage Publications: Sauzend Oakes, CA, USA, 2005; Volume 1, pp. 321–326. [Google Scholar]
  23. Gunderson, L.H.; Holling, C.S. Panarchy: Understanding Transformations in Human and Natural Systems; Island Press: Washington DC, USA, 2002. [Google Scholar]
  24. Levin, S.A. Ecosystems and the biosphere as complex adaptive systems. Ecosystems 1998, 1, 431–436. [Google Scholar] [CrossRef]
  25. Blahna, D.J.; Poe, A.J.; Brown, C.; Ryan, C.M.; Gimblett, R.H. Social and environmental sustainability in large scale coastal zones: Taking an issue-based approach to the implementation of the Prince William Sound sustainable human use framework. Tour. Mar. Environ. 2017, 12, 183–197. [Google Scholar] [CrossRef]
  26. Blahna, D.J.; Kline, J.D.; Williams, D.R.; Rogers, K.; Miller, A.B.; McCool, S.F.; Valenzuela, F. Integrating social, ecological, and economic factors in sustainable recreation planning and decision making. In Igniting Research for Outdoor Recreation: Linking Science, Policy, and Action; General Technical Report; Selin, S., Cerveny, L.K., Blahna, D.J., Miller, A.B., Eds.; USDA Forest Service: Washington, DC, USA; Pacific Northwest Research Station: Portland, OR, USA, under reivew.
  27. Allen, T.F.H.; Hoekstra, T.W. Toward a Unified Ecology; Columbia University Press: New York, NY, USA, 1992. [Google Scholar]
  28. O’Neill, R.V.; King, A.W. Homage to St. Michael; or, Why are there so many books on scale? In Ecological Scale: Theory and Applications; Peterson, D.L., Parker, V.T., Eds.; Columbia University Press: New York, NY, USA, 1998. [Google Scholar]
  29. Peterson, D.L.; Parker, V.T. Ecological Scale: Theory and Applications; Columbia University Press: New York, NY, USA, 1998. [Google Scholar]
  30. Peterson, G.D. Scaling ecological dynamics: Self-organization, hierarchical structure, and ecological resilience. Clim. Chang. 2000, 44, 291–309. [Google Scholar] [CrossRef]
  31. Turner, M.G.; Gardner, R.H.; O’Neill, R.V. Landscape Ecology in Theory and Practice; Springer: New York, NY, USA, 2001; p. 401. [Google Scholar]
  32. Gibson, C.C.; Ostrom, E.; Ahn, T.K. The concept of scale and the human dimensions of global change: A survey. Ecol. Econ. 2000, 32, 217–239. [Google Scholar] [CrossRef]
  33. Norberg, J.; Cumming, G.S. Complexity Theory for A Sustainable Future; Columbia University Press: New York, NY, USA, 2008; p. 315. [Google Scholar]
  34. Ostrom, E. Understanding Institutional Diversity; Princeton University Press: Princeton, NJ, USA, 2005. [Google Scholar]
  35. Weisbuch, G. Environment and institutions: A complex dynamical systems approach. Ecol. Econ. 2000, 34, 381–391. [Google Scholar] [CrossRef]
  36. Westley, F.; Carpenter, S.R.; Brock, W.A.; Holling, C.S.; Gunderson, L.H. Why systems of people and nature are not just social and ecological systems. In Panarchy Understanding Transformations in Human and Natural Systems; Gunderson, L.H., Holling, C.S., Eds.; Island Press: Washington DC, USA, 2002; pp. 103–119. [Google Scholar]
  37. Bebbington, A. Capitals and capabilities: A framework for analyzing peasant viability, rural livelihoods and poverty. World Dev. 1999, 27, 2021–2044. [Google Scholar] [CrossRef]
  38. De Haan, L.; Zoomers, A. Exploring the frontier of livelihoods research. Dev. Chang. 2005, 36, 27–47. [Google Scholar] [CrossRef]
  39. Leach, M.; Mearns, R.; Scoones, I. Environmental entitlements: Dynamics and institutions in community-based natural resource management. World Dev. 1999, 27, 225–247. [Google Scholar] [CrossRef]
  40. Scheffer, M.; Westley, F.; Brock, W.A.; Holmgren, M. Dynamic interactions of societies and ecosystems - Llinking theories from ecology, economy, and sociology. In Panarchy: Understanding Transformations in Human and Natural Systems; Gunderson, L.H., Holling, C.S., Eds.; Island Press: Washington DC, USA, 2002. [Google Scholar]
  41. Scoones, I. New ecology and the social sciences: What prospects for fruitful engagement? Annu. Rev. Anthropol. 1999, 28, 479–507. [Google Scholar] [CrossRef]
  42. Greenhalgh, T.; Stones, R. Theorising big IT programmes in healthcare: Strong structuration theory meets actor-network theory. Soc. Sci. Med. 2010, 70, 1285–1294. [Google Scholar] [CrossRef] [PubMed]
  43. Stones, R. Structuration Theory; Palgrave Macmillan: New York, NY, USA, 2005. [Google Scholar]
  44. Giddens, A. The Constitution of Society: Outline of the Theory of Structuration; Polity Press: Cambridge, UK, 1984. [Google Scholar]
  45. Jack, L. Strong structuration theory and management accounting research. Adv. Sci. Appl. Account. 2017, 10, 211–223. [Google Scholar] [CrossRef]
  46. Ritzer, G.; Goodman, D.J. Modern Sociological Theory; McGraw-Hill: New York, NY, USA, 2004. [Google Scholar]
  47. Schwandt, D.R.; Szabla, D.B. Structuration theories and complex adaptive social systems: Inroads to describing human interaction dynamics. Emerg. Complex. Organ. 2013, 15, 1–20. [Google Scholar]
  48. Berkes, F.; Turner, N.J. Knowledge, learning and the evolution of conservation practice for social-ecological system resilience. Hum. Ecol. 2006, 34, 479–494. [Google Scholar] [CrossRef]
  49. Kaspersen, L.B. Anthony Giddens: An. Introduction to A Social Theorist; Blackwell Publishers: Malden, MA, USA, 1995. [Google Scholar]
  50. Kondrat, M.E. Actor-centered social work: Re-visioning “person-in-environment” through a Critical Theory lens. Soc. Work 2002, 47, 435–448. [Google Scholar] [CrossRef]
  51. Sewell, W.H.J. A theory of structure: Duality, agency, and transformation. Am. J. Sociol. 1992, 98, 1–29. [Google Scholar] [CrossRef]
  52. Batterbury, S.P.J.; Bebbington, A.J. Environmental histories, access to resources and landscape change: An introduction. Land Degrad. Dev. 1999, 10, 279–289. [Google Scholar] [CrossRef]
  53. Moore, D.R.J. Sustainability, institutionalization and the duality of structure: Contradiction and unintended consequences in the political context of an Australian water business. Manag. Account. Res. 2013, 24, 366–386. [Google Scholar] [CrossRef]
  54. Moore, D.R.J.; McPhail, K. Strong structuration and carbon accounting. Account. Audit. Account. J. 2016, 29, 1204–1233. [Google Scholar] [CrossRef]
  55. Moore, R.L.; Driver, B.L. Introduction to Outdoor Recreation: Providing and Managing Resource Based Opportunities; Venture Publishing Inc.: State College, PA, USA, 2005. [Google Scholar]
  56. Pickett, S.T.A.; White, P.S. The Ecology of Natural Disturbance and Patch Dynamics; Academic Press Inc.: Cambridge, MA, USA, 1985. [Google Scholar]
  57. Turner, M.G.; Gardner, R.H.; O’Neill, R.V. The critical concept of scale. In Landscape Ecology in Theory and Practice; Springer: New York, NY, USA, 2001; pp. 25–45. [Google Scholar]
  58. Pickett, S.T.A.; Wu, J.; Cadenasso, M.L. Patch dynamics and the ecology of disturbed ground. In Ecosystems of Disturbed Ground: Ecosystems of the World; Walker, L.R., Ed.; Elsevier: Amsterdam, The Netherlands, 1999; Volume 16, pp. 707–722. [Google Scholar]
  59. Alberti, M. Advances in Urban Ecology: Integrating Humans and Ecological Processes in Urban Ecosystems; Springer: New York, NY, USA, 2008. [Google Scholar]
  60. Grimm, N.B.; Grove, J.M.; Pickett, S.T.A.; Redman, C.L. Integrated approaches to long-term studies of urban ecological systems. Bioscience 2000, 50, 571–584. [Google Scholar] [CrossRef]
  61. Pickett, S.T.A.; Burch, W.R.J.; Dalton, S.E.; Foresman, T.W.; Grove, J.M.; Rowntree, R. A conceptual framework for the study of human ecosystems in urban areas. Urban Ecosyst. 1997, 1, 185–199. [Google Scholar] [CrossRef]
  62. Redman, C.L.; Grove, J.M.; Kuby, L.H. Integrating social science into the long-term ecological research (LTER) network: Social dimensions of ecological change and ecological dimensions of social change. Ecosystems 2004, 7, 161–171. [Google Scholar] [CrossRef]
  63. Wu, J.; David, J.L. A spatially explicit hierarchical approach to modeling complex ecological systems: Theory and applications. Ecol. Model. 2002, 153, 7–26. [Google Scholar] [CrossRef]
  64. Driver, B.L. Managing to Optimize the Beneficial Outcomes of Recreation; Venture Publishing Inc.: State College, PA, USA, 2008; p. 400. [Google Scholar]
  65. Baas, J.; Burns, R.C. Outdoor Recreation Planning; Sagamore Publishing: Urbana, IL, USA, 2016; p. 304. [Google Scholar]
  66. McCool, S.F.; Clark, R.N.; Stankey, G.H. An. Assessment of Frameworks Useful for Public Land Recreation Planning; PNW-GTR-705; United States Department of Agriculture Forest Service: Washington, DC, USA; Pacific Northwest Research Station: Portland, OR, USA, 2007; p. 125.
  67. Stankey, G.H. The recreation opportunity spectrum and the limits of acceptable change planning systems: A review of experiences and lessons learned. In Ecosystem Management: Adaptive Strategies for Natural Resources Organizations in the Twenty-First Century; Aley, J., Burch, W.R., Conover, B., Field, D., Eds.; Taylor & Francis: Philadelphia, PA, USA, 1998. [Google Scholar]
  68. Driver, B.L.; Brown, P.J. The Opportunity Spectrum Concept and Behavioral Information in Outdoor Recreation Resource Supply Inventories: A Rationale; GTR-RM-55; Rocky Mountain Forest and Range Experiment Station, United States Department of Agriculture Forest Service Fort: Collins, CO, USA, 1978; pp. 24–31.
  69. Hammitt, W.E.; Cole, D.N.; Monz, C.A. Wildland Recreation: Ecology and Management, 3rd ed.; John Wiley & Sons: West Sussex, UK, 2015; p. 313. [Google Scholar]
  70. Plummer, R. Outdoor Recreation: An. Introduction; Routledge: New York, NY, USA, 2009; p. 389. [Google Scholar]
  71. Cole, D.N.; Landres, P.B. Threats to wilderness ecosystems: Impacts and research needs. Ecol. Appl. 1996, 6, 168–184. [Google Scholar] [CrossRef]
  72. Cole, D.N.; Monz, C.A. Spatial patterns of recreation impact on experimental campsites. J. Environ. Manag. 2004, 70, 73–84. [Google Scholar] [CrossRef]
  73. Crawford, D.W.; Jackson, E.L.; Godbey, G. A hierarchical model of leisure contraints. Leis. Sci. 1991, 13, 309–320. [Google Scholar] [CrossRef]
  74. Godbey, G.; Crawford, D.W.; Shen, X.S. Assessing hierarchical leisure constraints theory after two decades. J. Leis. Res. 2010, 41, 111–134. [Google Scholar] [CrossRef]
  75. Shores, K.A.; Scott, D.; Floyd, M.F. Constraints to outdoor recreation: A multiple hierarchy stratification perspective. Leis. Sci. 2007, 29, 227–246. [Google Scholar] [CrossRef]
  76. White, D.D. A structural model of leisure constraints negotiation in outdoor recreation. Leis. Sci. 2008, 30, 342–359. [Google Scholar] [CrossRef]
  77. Cerveny, L.K.; Blahna, D.J.; Stern, M.J.; Mortimer, M.J.; Predmore, S.A.; Freeman, J. The use of recreation planning tools in U.S. Forest Service NEPA assessments. Environ. Manag. 2011, 48, 644–657. [Google Scholar] [CrossRef] [PubMed]
  78. Coad, A.; Jack, L.; Kholeif, A.O.R. Structuration theory; Reflections on its further potential for management accounting research. Qual. Res. Account. Manag. 2015, 12, 153–171. [Google Scholar] [CrossRef]
  79. Bodolica, V.; Spraggon, M.; Tofan, G. A structuration framework for bridging the macro-micro divide in health-care governance. Health Expect. 2015, 19, 790–804. [Google Scholar] [CrossRef] [PubMed]

Article Metrics

Citations

Article Access Statistics

Multiple requests from the same IP address are counted as one view.