Accurate Sizing of Residential Stand-Alone Photovoltaic Systems Considering System Reliability
Abstract
1. Introduction
2. Materials and Methods
2.1. Stand-Alone Photovoltaic Energy System
- The generation section: PV panel array, BC and batteries.
- The load section: inverter and loads.
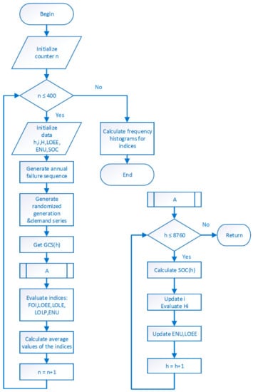
2.2. Reliability Assessment Methodology
Description of the Reliability Analysis Method
- BEGIN: Initialize counter: n = 1 (number of years). Obtain initial system parameters.
- FOR n = 1 to 400 DO//Consider a possible convergence criterion (*).
- ◦
- Initialize counters: h = 1 (number of simulated hours of the year); i = 0 (counter of interruptions); H = 0 (hours of interruption); LOEE = 0; ENU = 0, SOC = 80% (battery state of charge).
- ◦
- Simulate TTF and TTR consecutively to generate the annual failure sequence.
- ◦
- Obtain randomized hourly PV generation time series data Ps(h) from the historical record.
- ◦
- Generate the hourly chronological curve of annual demand Pd(h) from the historical record.
- ◦
- Combine Ps(h) and the annual failure sequence to get the generating capacity sequence GCS(h) for the simulated year.
- ◦
- FOR h = 1 to 8760 DO:
- ▪
- Using GCS(h) and Pd(h), obtain SOC(h) with Equation (7).
- ▪
- Update the number of interruptions i and evaluate the duration in hours of each interruption Hi
- ▪
- If SOC = SOCmin and GCS(h)<Pd(h), update LOEE: LOEE = LOEE+Pd(h)-GCS(h)
- ▪
- If SOC = SOCmax and GCS(h)>Pd(h), update ENU: ENU = ENU+GCS(h)−Pd(h)
- ◦
- Evaluate FOI index: FOI = i.
- ◦
- Evaluate the loss of load expectation (LOLE) index: LOLE = ∑Hi (h/yr).
- ◦
- Evaluate the loss of load probability (LOLP) index: LOLP = 100·LOLE/8760.
- ◦
- Calculate average values of the indices for the n simulated years//Consider a possible convergence criterion (*).
- Calculate frequency histograms for the reliability indices per year.
3. Results
4. Discussion
- Development and implementation of a reliability evaluation method in an SAPV generation system with energy storage.
- Consideration of the uncertainty associated with the generation, demand and system failures simultaneously.
- Parametric analysis of the influence of TTF and TTR on the operation of the system.
- Use of a local weather model of PV generation and demand for each day of the year, to achieve realistic results.
- Demonstration of the advantages offered by the sequential Monte Carlo simulation versus deterministic methods to achieve a design of an SAPV generation system with energy storage based on required continuity of supply values.
- Although the case study has been carried out for a domestic residence, the method is directly applicable to any other installation if adequate generation and consumption data are available. As an example, it could be applied to small residential communities, agricultural facilities or others.
5. Conclusions
Author Contributions
Funding
Acknowledgments
Conflicts of Interest
Abbreviations
| AC | alternating current |
| BC | battery controller |
| DC | direct current |
| DN | distribution network |
| Eb | energy contributed by the battery |
| Ed | daily energy consumption |
| E1 | excess energy produced by the photovoltaic panels |
| ENU | energy not used |
| FOI | frequency of interruptions |
| GCS | generating capacity sequence |
| HRES | hybrid renewable energy systems |
| LOEE | loss of energy expectation index |
| LOLP | loss of load probability index |
| LOLE | loss of load expectation index |
| LOPE | loss of power expectation index |
| MCS | Monte Carlo simulation |
| nc | consecutive cloudy days |
| Pd(t) | instantaneous power demand |
| Pd(peak) | maximum demanded power |
| PNU | power not used |
| PVpeak | rated power installed in the photovoltaic panels |
| PS(t) | power produced by the photovoltaic array |
| PV | photovoltaic array generation system |
| Qb | battery capacity |
| SAPV | stand-alone photovoltaic system |
| SOC | state of charge of battery |
| SOCmax | maximum admissible value of SOC |
| SOCmin | minimum admissible value of SOC |
| TTF | time to failure |
| TTR | time to repair |
| battery failure rate per year | |
| photovoltaic panel array and battery controller failure rate per year | |
| inverter failure rate per year | |
| li-ion battery efficiency | |
| ηc | battery charging efficiency |
| ηd | battery discharging efficiency |
References
- Twaha, S.; Ramli, M.A. A review of optimization approaches for hybrid distributed energy generation systems: Off-grid and grid-connected systems. Sustain. Cities Soc. 2018, 41, 320–331. [Google Scholar] [CrossRef]
- IEA PVPS. Trends 2018 in Photovoltaic Applications; T1-34:2018; IEA PVPS: Paris, France, 2018; Available online: http://www.iea-pvps.org/fileadmin/dam/intranet/task1/IEA_PVPS_Trends_2018_in_Photovoltaic_Applications.pdf (accessed on 3 February 2020).
- Masson, G.; Latour, M. Self-consumption as the new Holy Grail of the PV industry: From theory to reality. In Photovoltaics International, 17th ed.; PV Tech: London, UK, 2012; pp. 166–169. [Google Scholar]
- Mandelli, S.; Barbieri, J.; Mereu, R.; Colombo, E. Off-grid systems for rural electrification in developing countries: Definitions, classification and a comprehensive literature review. Renew. Sustain. Energy Rev. 2016, 58, 1621–1646. [Google Scholar] [CrossRef]
- Luthander, R.; Widén, J.; Nilsson, D.; Palm, J. Photovoltaic self-consumption in buildings: A review. Appl. Energy 2015, 142, 80–94. [Google Scholar] [CrossRef]
- Evans, A.; Strezov, V.; Evans, T.J. Assessment of utility energy storage options for increased renewable energy penetration. Renew. Sustain. Energy Rev. 2012, 16, 4141–4147. [Google Scholar] [CrossRef]
- Decree, R.; del Estado, B.O. Available online: https://www.boe.es/diario_boe/txt.php?id=BOE-A-2019-5089 (accessed on 23 December 2019).
- Bugała, A.; Zaborowicz, M.; Boniecki, P.; Janczak, D.; Koszela, K.; Czekała, W.; Lewicki, A. Short-term forecast of generation of electric energy in photovoltaic systems. Renew. Sustain. Energy Rev. 2018, 81(Part 1), 306–312. [Google Scholar] [CrossRef]
- Abuagreb, M.; Allehyani, M.; Johnson, B.K. Design and Test of a Combined PV and Battery System under Multiple Load and Irradiation Conditions. In Proceedings of the 2019 IEEE Power & Energy Society Innovative Smart Grid Technologies Conference (ISGT), Washington, DC, USA, 17–20 February 2019; pp. 1–5. [Google Scholar] [CrossRef]
- Moharil, R.M.; Kulkarni, P.S. Reliability analysis of solar photovoltaic system using hourly mean solar radiation data. Sol. Energy 2010, 84, 691–702. [Google Scholar] [CrossRef]
- Dissawa, D.M.L.H.; Godaliyadda, G.M.R.I.; Ekanayake, M.P.B.; Ekanayake, J.B.; Agalgaonkar, A.P. Cross-correlation based cloud motion estimation for short-term solar irradiation predictions. In Proceedings of the 2017 IEEE International Conference on Industrial and Information Systems (ICIIS), Peradeniya, Sri Lanka, 15–16 December 2017; pp. 1–6. [Google Scholar] [CrossRef]
- Kaplani, E.; Kaplanis, S. A stochastic simulation model for reliable PV system sizing providing for solar radiation fluctuations. Appl. Energy 2012, 97, 970–981. [Google Scholar] [CrossRef]
- Benmouiza, K.; Tadj, M.; Cheknane, A. Classification of hourly solar radiation using fuzzy c-means algorithm for optimal stand-alone PV system sizing. Int. J. Electr. Power Energy Syst. 2016, 82, 233–241. [Google Scholar] [CrossRef]
- Ozoegwu, C.G. Artificial neural network forecast of monthly mean daily global solar radiation of selected locations based on time series and month number. J. Clean. Prod. 2019, 216, 1–13. [Google Scholar] [CrossRef]
- Palensky, P.; Dietrich, D. Demand Side Management: Demand Response, Intelligent Energy Systems, and Smart Loads. IEEE Trans. Ind. Inform. 2011, 7, 381–388. [Google Scholar] [CrossRef]
- Roldán-Blay, C.; Escrivá-Escrivá, G.; Roldán-Porta, C. Improving the benefits of demand response participation in facilities with distributed energy resources. Energy 2019, 169, 710–718. [Google Scholar] [CrossRef]
- Roldán-Porta, C.; Roldán-Blay, C.; Escrivá-Escrivá, G.; Quiles, E. Improving the Sustainability of Self-Consumption with Cooperative DC Microgrids. Sustainability 2019, 11, 5472. [Google Scholar] [CrossRef]
- Huang, Y.; Yang, L.; Liu, S.; Wang, G. Cooperation between Two Micro-Grids Considering Power Exchange: An Optimal Sizing Approach Based on Collaborative Operation. Sustainability 2018, 10, 4198. [Google Scholar] [CrossRef]
- Goel, S.; Sharma, R. Performance evaluation of stand alone, grid connected and hybrid renewable energy systems for rural application: A comparative review. Renew. Sustain. Energy Rev. 2017, 78, 1378–1389. [Google Scholar] [CrossRef]
- Weniger, J.; Tjaden, T.; Quaschning, V. Sizing of residential PV battery systems. Energy Procedia 2014, 46, 78–87. [Google Scholar] [CrossRef]
- Maleki, A.; Rosen, M.; Pourfayaz, F. Optimal operation of a grid-connected hybrid renewable energy system for residential applications. Sustainability 2017, 9, 1314. [Google Scholar] [CrossRef]
- Cao, S.; Hasan, A.; Sirén, K. Matching analysis for on-site hybrid renewable energy systems of office buildings with extended indices. Appl. Energy 2014, 113, 230–247. [Google Scholar] [CrossRef]
- Ren, H.; Wu, Q.; Gao, W.; Zhou, W. Optimal operation of a grid-connected hybrid PV/fuel cell/battery energy system for residential applications. Energy 2016, 113, 702–712. [Google Scholar] [CrossRef]
- Ghafoor, A.; Munir, A. Design and economics analysis of an off-grid PV system for household electrification. Renew. Sustain. Energy Rev. 2015, 42, 496–502. [Google Scholar] [CrossRef]
- Maleki, A.; Hajinezhad, A.; Rosen, M.A. Modeling and optimal design of an off-grid hybrid system for electricity generation using various biodiesel fuels: A case study for Davarzan, Iran. Biofuels 2016, 7, 669–712. [Google Scholar] [CrossRef]
- Castillo-Cagigal, M.; Caamano-Martín, E.; Matallanas, E.; Masa-Bote, D.; Gutiérrez, A.; Monasterio-Huelin, F.; Jiménez-Leube, J. PV self-consumption optimization with storage and Active DSM for the residential sector. Sol. Energy 2011, 85, 2338–2348. [Google Scholar] [CrossRef]
- Zhou, W.; Lou, C.; Li, Z.; Lu, L.; Yang, H. Current status of research on optimum sizing of stand-alone hybrid solar–wind power generation systems. Appl. Energy 2010, 87, 380–389. [Google Scholar] [CrossRef]
- Yadav, A.K.; Chandel, S.S. Solar radiation prediction using Artificial Neural Network techniques: A review. Renew. Sustain. Energy Rev. 2014, 33, 772–781. [Google Scholar] [CrossRef]
- JPW Stackhouse. Surface meteorology and Solar Energy. Atmospheric Science Data Center. 2011. Available online: https://eosweb.larc.nasa.gov/ (accessed on 3 February 2020).
- Roldán-Blay, C.; Escrivá-Escrivá, G.; Roldán-Porta, C.; Álvarez-Bel, C. An optimisation algorithm for distributed energy resources management in micro-scale energy hubs. Energy 2017, 132, 126–135. [Google Scholar] [CrossRef]
- Hoevenaars, E.J.; Crawford, C.A. Implications of temporal resolution for modeling renewables-based power systems. Renew. Energy 2012, 41, 285–293. [Google Scholar] [CrossRef]
- Cao, S.; Sirén, K. Impact of simulation time-resolution on the matching of PV production and household electric demand. Appl. Energy 2014, 128, 192–208. [Google Scholar] [CrossRef]
- Cucchiella, F.; D’Adamo, I.; Gastaldi, M.; Stornelli, V. Solar Photovoltaic Panels Combined with Energy Storage in a Residential Building: An Economic Analysis. Sustainability 2018, 10, 3117. [Google Scholar] [CrossRef]
- Kosmadakis, I.E.; Elmasides, C.; Eleftheriou, D.; Tsagarakis, K.P. A Techno-Economic Analysis of a PV-Battery System in Greece. Energies 2019, 12, 1357. [Google Scholar] [CrossRef]
- Werner, C.; Breyer, C.; Gerlach, A.; Beckel, O. Photovoltaic with Energy Storage: An Overview on Economics, System Design and Politics. In Proceedings of the 27th European Photovoltaic Solar Energy Conference, Frankfurt, Germany, 24–28 September 2012. [Google Scholar]
- Faza, A. A probabilistic model for estimating the effects of photovoltaic sources on the power systems reliability. Reliab. Eng. Syst. Saf. 2018, 171, 67–77. [Google Scholar] [CrossRef]
- Borges, C.L.T. An overview of reliability models and methods for distribution systems with renewable energy distributed generation. Renew. Sustain. Energy Rev. 2012, 16, 4008–4015. [Google Scholar] [CrossRef]
- Billinton, R. Reliability considerations in the utilization of wind energy, solar energy and energy storage in electric power systems. In Proceedings of the 2006 International Conference on Probabilistic Methods Applied to Power Systems, Stockholm, Sweden, 11–15 June 2006; IEEE: Piscataway, NJ, USA, 2006; pp. 1–6. [Google Scholar]
- Roldán-Blay, C.; Roldán-Porta, C.; Peñalvo-López, E.; Escrivá-Escrivá, G. Optimal Energy Management of an Academic Building with Distributed Generation and Energy Storage Systems. IOP Conf. Ser. Earth Environ. Sci. 2017, 78, 012018. [Google Scholar] [CrossRef]
- Pérez-Navarro, A.; Alfonso, D.; Ariza, H.E.; Cárcel, J.; Correcher, A.; Escrivá-Escrivá, G.; Hurtado, E.; Ibáñez, F.; Peñalvo, E.; Roig, R.; et al. Experimental verification of hybrid renewable systems as feasible energy sources. Renew. Energy 2016, 86, 384–391. [Google Scholar] [CrossRef]
- Wang, J.Y.; Qian, Z.; Zareipour, H.; Wood, D. Performance assessment of photovoltaic modules based on daily energy generation estimation. Energy 2018, 165 Pt B, 1160–1172. [Google Scholar] [CrossRef]
- Eltawil, M.A.; Zhao, Z. Grid-connected photovoltaic power systems: Technical and potential problems: A review. Renew. Sustain. Energy Rev. 2010, 14, 112–129. [Google Scholar] [CrossRef]
- Zhang, P.; Li, W.; Li, S.; Wang, Y.; Xiao, W. Reliability assessment of photovoltaic power systems: Review of current status and future perspectives. Appl. Energy 2013, 104, 822–833. [Google Scholar] [CrossRef]
- Collins, E.; Dvorack, M.; Mahn, J.; Mundt, M.; Quintana, M. Reliability and availability analysis of a fielded photovoltaic system. In Proceedings of the 34th IEEE Photovoltaic Specialists Conference (PVSC), Philadelphia, PA, USA, 7–12 June 2009. [Google Scholar]
- Billinton, R.; Jonnavithula, A. Application of sequential monte carlo simulation to evaluation of distributions of composite system indices. IEEE Proc. Gener. Transm. Distrib. 1997, 144, 87–90. [Google Scholar] [CrossRef]
- Billinton, R.; Allan, R.N. Reliability Evaluation of Power Systems; Springer: Boston, MA, USA, 1984. [Google Scholar]














| Method | Variable | Value | Comments |
|---|---|---|---|
| DD | Pd(peak) | 3 kW | Maximum demanded power |
| DD | ηc, ηd | 0.9 | Efficiency of Li-ion battery (charge and discharge) |
| DD | 4 | Consecutive cloudy days | |
| DD | 15% | SOC min considered | |
| DD | PVpeak | 4 kW | Obtained rated power in PV panels (24 m2) |
| DD | Qb | 35 kWh | Obtained battery capacity |
| MCS | Failure rate | 2 f/yr | Exponential distribution |
| MCS | Repair time | 24 h | Rayleigh distribution |
© 2020 by the authors. Licensee MDPI, Basel, Switzerland. This article is an open access article distributed under the terms and conditions of the Creative Commons Attribution (CC BY) license (http://creativecommons.org/licenses/by/4.0/).
Share and Cite
Quiles, E.; Roldán-Blay, C.; Escrivá-Escrivá, G.; Roldán-Porta, C. Accurate Sizing of Residential Stand-Alone Photovoltaic Systems Considering System Reliability. Sustainability 2020, 12, 1274. https://doi.org/10.3390/su12031274
Quiles E, Roldán-Blay C, Escrivá-Escrivá G, Roldán-Porta C. Accurate Sizing of Residential Stand-Alone Photovoltaic Systems Considering System Reliability. Sustainability. 2020; 12(3):1274. https://doi.org/10.3390/su12031274
Chicago/Turabian StyleQuiles, Eduardo, Carlos Roldán-Blay, Guillermo Escrivá-Escrivá, and Carlos Roldán-Porta. 2020. "Accurate Sizing of Residential Stand-Alone Photovoltaic Systems Considering System Reliability" Sustainability 12, no. 3: 1274. https://doi.org/10.3390/su12031274
APA StyleQuiles, E., Roldán-Blay, C., Escrivá-Escrivá, G., & Roldán-Porta, C. (2020). Accurate Sizing of Residential Stand-Alone Photovoltaic Systems Considering System Reliability. Sustainability, 12(3), 1274. https://doi.org/10.3390/su12031274

