Abstract
Urbanizing social-ecological systems often experience environmental degradation, especially in the Global South. Traditional urban psychology has attributed this to decreasing environmental concern due to weakening connections to nature. However, urban psychological research has barely considered how predictions may improve when including psychological complexity, exemplified by context, in the urbanization-concern link. In this work, we test for sensitivity of a loss of nature connection to cultural context, for substitution by additional southern urban features, and for the emergence of aggregate preferences based on the feedback between these mediators in regard to the overall relationship. Our structural equations model is calibrated using original survey data from the globalized southern megacity Bangalore, India. The spatial explicitness of our data allows for representative sampling from its rich urban variation. Spatial lags of exogenous variables provide instrumental variables to control for endogeneity arising from feedback. The results suggest that modernization-induced value change is the main policy leverage that facilitates pro-environmental preferences within a uniquely Indian interplay of various urban psychological effects.
1. Introduction
Globally, the percentage of people living in cities doubles approximately every 100 years. However, it doubles every 30 years in the Global South [1]. This process, known as urbanization, profoundly changes the complex interactions between human beings and their environment, that is, within social-ecological systems [2]. In particular, urbanization is generally associated with an overconsumption and degradation of environmental resources within and beyond a city’s limits [3]. However, examples of altered (rather than merely decreased) ecosystem service valuation and protection do exist [4]. Therefore, urban policymakers in the Global South would benefit from quantitative models that predict the most effective ways to establish more sustainable trajectories for their cities; however, extant frameworks leave considerable room for improvement in this regard [5].
Inaccurate predictions might partly be explained by a persistently scarce representation of psychological complexity in existing urban social-ecological system models due to unrealistically simple relationships being employed, especially in the social part of the models [6]. This is illustrated by the main, and often only assumption, that these frameworks rely on for explaining the changing link from nature to people under urbanization—namely, that urbanization induces a loss of nature experience [7,8,9]. More specifically, environmental degradation is often explained by decreasing preferences for environmental protection, commonly expressed as (decreasing) environmental concern (EC). This is attributed to an increasing distance between nature and humans under urbanization, which can be formally described as nature experience mediating a negative link between urbanization and EC (the urbanization-concern link). However, reports of positive correlations between urbanization and EC, particularly in the Global South (or simply, southern) cities, already suggest that predictions of causal influence that are based on only this assumption could overlook decisive policy leverage [10].
These biased predictions could be explained by extant literature’s lack of adequately quantified, complex psychological context for a few reasons [6,11]. First, both nature experience loss and other mediator effects traditionally documented by urban psychology to reinforce an overall negative urbanization-concern link [12] might not generalize to southern cities: the effects that have been documented in the North are known to be sensitive to cultural context [13]. Second, southern urbanization could strengthen separately documented, place-specific alternative contributors to EC (e.g., modernization [14]). Third, and most importantly, all of these culturally relative urban features that mediate the overall link from urbanization to EC are also likely to influence one another. Because nature experience loss (for example) is often estimated without context and hence cannot control for such feedback, we would expect these reports to suffer from confounding bias [6,15]. Taken together, extant literature’s failure to account for these phenomena exemplifies a lack of complexity through a lack of social context.
This study extends the literature by developing a joint model of these three previously neglected mechanisms underlying the influence of urbanization on EC in the Global South. It thus illustrates, for the case of urbanization-induced changes to the link from nature to people, how improved quantification of social complexity might improve the predictions made by social-ecological system models of urbanization. We demonstrate how the influence of population density is mediated by nature experience, as well as by a variety of culturally relative substitutes for nature experience and the interactions between these substitutes.
To this end, we derive a set of multidisciplinary indicators from the literature that include a comprehensive spectrum of the mediating urban features [16]. We then jointly calibrate these mechanisms in a structural equation model (SEM), using original survey data representative of the rural–urban gradient of the rapidly globalizing, southern megacity of Bangalore, India [17]. Due to also exemplifying accelerated population growth alongside exacerbated environmental problems in the form of water scarcity [4], our sample thus includes a variation of all variables of interest in space. Spatial explicitness also helps to quantify the interconnectedness of effects by providing instrumental variables to model context-specific feedback among mediators and from EC to urban ecosystems [18].
Our results exemplify how the overall positive relationship is caused by a novel, southern interaction of urban mechanisms: the positive mediation of nature experience in Bangalore is unlikely to be replicated in northern cities. Moreover, controlling (spatial) feedback reveals how modernization and globalization persistently outweigh the negative mediation caused by various traditional urban features, like heterogeneity, in Bangalore. We expect that integrating these findings into a social-ecological system model of urbanization will demonstrate how policymakers can reap the benefits of southern urbanization for pro-environmental preferences by preserving indigenous connections to nature and relying on modernization-induced changes of values. In future research, predictions of real-world urban environmental degradation might benefit from additional complexity in models and, for example, using moderation effects to explain attitude–behavior gaps.
The remaining sections are organized as follows. In Section 2, an explanation of the derivation of our theoretical framework is presented. A description of our empirical approach is provided in Section 3, and a discussion of the results is presented in Section 4. Finally, Section 5 provides a conclusion with suggestions for future research.
2. Theoretical Background
This section demonstrates how we derived underlying mechanisms for the overall urbanization-concern link that are capable of substituting and interacting with potential nature experience loss. Table A1 summarizes the theoretical justifications for each path in the structural equations model.
Compared to those urban features that only mediate urbanization’s psychological effects, and that are often employed as explanatory mechanisms for the latter, this derivation first builds on a still lively discussion in disciplines like urban psychology, urban studies, and others, concerning a minimum consensus on the exact meaning of the urban as such: from the Chicago school [19] to postcolonial discourse [20] to new economic geography [16] and even planetary urbanization [21], all agree that human agglomeration precedes all urban phenomena to some degree. Therefore, we subsequently define both temporal and spatial changes in population density as indicators of urbanization as such.
The present analysis includes those mediating urban features of population density that are traditionally included in urban psychology research (see Section 2.2). These mechanisms have largely emerged in northern populations, and their most prominent feature is nature experience loss (see Section 2.1). Section 2.2 specifically outlines how these mechanisms have been both changed and complemented in the Global South of the 21st century. Our framework achieves its maximum possible explanatory power by selecting features that map, directly and indirectly, onto well-documented drivers of EC [14]. This process is aided by a long tradition in urban and environmental psychology of examining how individual urban socio-environmental stimuli alter the human psyche [22].
It will then become evident that a number of the urban features mediating the influence of urbanization are themselves subject to mediation, i.e., population density only affects some constructs indirectly. The discussion will focus on these main paths (see Table A1 for a complete overview). However, we exemplify how the feedback from the major mechanisms proposed by traditional urban psychology already leads to theoretical ambiguity and hence the context-dependent nature of aggregate EC effects.
2.1. Urbanization and Nature Experience
In the extant literature, the main mechanism explaining the direct negative effects of urbanization on environmental concern is an alleged loss of nature experience [8,9,23].
Research now documents the large variety of ways in which humans derive value from interacting with nature or from consuming ecosystem services [24]. The term nature experience could be understood to encompass all types of relational value that people derive from interacting with cultural ecosystem services, as opposed to values immanent in ecosystem services, that have the potential to alter the individual human psyche [25,26].
Among many other psychological consequences, across societies, nature experience has often been found to also affect EC positively: people who are emotionally attached to nature via frequent encounters notice the environmental consequences of economic growth and, subsequently, adjust their preferences in favor of protecting nature [26,27,28].
Artificially built urban environments not only change but also limit the quantity of such experiences [8,29]. If preferences then affect behavior to some degree [30], this could lead to a vicious feedback circle: urbanites are less concerned about environmental degradation, and as a consequence, the quality of urban ecosystems decreases further [3]. Instead of becoming increasingly concerned, already emotionally detached people are assumed to care even less about nature as they derive less and less psychological value from the remaining environmental services [31].
Robust evidence in favor of such a negative reinforcement effect has even been found in joint analyses with additional selected urban features [32]. However, it remains unclear whether the type of nature experience conducive to EC by necessity always deteriorates together with the environmental degradation witnessed under southern urbanization [33]. Emotional connections to nature arising from positive nature experiences might be a stronger predictor for EC than negative degradation exposure. These emotional connections might, in fact, be increasing across Global Southern cities: value change could lead to an over proportional increase in appreciation of new and remaining cultural ecosystem services, for example, recreational experiences with the few remaining urban lakes of Bangalore [4,25,34].
2.2. Traditional Urban Psychology
Beyond nature experience, traditional urban psychology’s extant analyses (including limited joint ones) of urbanization-induced changes to social and physical environments (Figure 1, purple constructs) hint at largely negative effects on EC (Figure 1, red paths). In this subsection, we explain how these effects become less evident when different cultural settings are taken into account. Indeed, it is possible that the effects on EC might even be positive in the Indian context.
Figure 1.
Theoretical path model. Representation includes the main, theoretically relevant pathways. Purple indicates more “traditional” and bluer more “southern” mediators of the urbanization-concern link. Green arrows indicate expected positive contributions to the overall effect, red arrows show expected negative contributions, and black illustrates unclear effect signs that are independent of cultural context.
Environmental psychology most frequently examines sensory stimulation, which is also the most direct psychological consequence of urbanization. Sensory stimulation augments demand on the nervous system, and research has widely demonstrated that this increased demand can result in stress, and eventually, even depression [32]. In fact, most of the indirect effects of nature experience on EC may be due to the absence of such stress (see Section 2.1). On the other hand, a person’s level of closely-related worry is directly and positively linked to EC [35], such that it is plausible that urbanization might positively influence EC. Conversely, overstimulation drives depression through the loss of self-efficacy [32]. As the latter is generally considered to affect EC positively [14], urbanization’s direct psychological effects have remained theoretically ambiguous. The psychological effects of crowding also vary by cultural context, which contributes to this uncertainty in predictions about the effects of urbanization [13].
We now outline more specific psychological consequences of human agglomeration that have come to define urbanization. These consequences traditionally and more clearly imply negative effects on EC; however, expectations of effects signs become more ambiguous in the Global South. First, stimulation overload often causes social withdrawal, eventually leading to increased anonymity [36]. As mental health issues often go together with missing support from social relationships, urban psychology has jointly analyzed anonymity together with additional crowding effects [32].
Reinforced by such anonymous interactions, urban sociology has also found increased individualism to emerge under crowding, that is, people constructing selves distinct from others [22]. Nevertheless, both anonymity and individualism might present differently in the Global South. In India, for example, it is possible that crowding might foster collectivism instead of individualism and thus also decrease tendencies toward anonymity [37].
However, it should be expected that such constructs would have predominantly negative mediating effects on EC because anonymity and individualism reduce altruism [38]. Altruism, caring about others’ wellbeing, has traditionally been a major predictor of EC [14] because it generalizes from concrete experiences to abstract public goods [39]. Altruistic reduction, including as a direct result of crowding, is another classical urban sociology theory [36]. Again, it is possible, however, that different cultural contexts could mitigate or potentially even reverse this relationship. For example, altruism may be absent as a reaction to very low rates of anonymity [40]; in addition, generalization cannot be taken for granted, which is indicated by the low levels of generalized morality often found, especially in rural India [41].
In addition to increased stimulation, the way in which stimulation is altered by cities has always been important in defining the urban and in studying urbanization’s psychological effects. It is to be expected that the increased heterogeneity of an urban population will further negatively mediate urbanization’s effect on EC. This is because, inevitably, condensed social diversity emphasizes the inhabitants’ cultural and economic differences. It has been documented that such differences negatively affect altruism via dilemma behaviors (particularized altruism first, and then generalized altruism) [42]. Moreover, heterogeneity seems likely to be reinforced positively by anonymity, which links back to heterogeneity through individualism [43]. However, segregating along cultural/economic lines might limit people’s perceptions of such differences, which is particularly the case in many polarized southern cities [44]. Moreover, generalized altruism, in particular, may remain limited, which is especially true in India, given that social obligations often do not extend beyond people’s own caste [45].
An emergence of such heterogeneity becomes possible only given opportunities for socioeconomic dynamics [46]: such changes in social norm appears likely to cause aggregate negative contributions for a few reasons. First, a reinforcement of heterogeneity through feedback is also likely because increased physical mobility, which is required by densely-built environments, is conducive to the freedom allowing for social change [47]. Second, socioeconomic dynamics favor the rise of individualism through an increase in anonymity [47]. As described above, these factors all ultimately lead to negative repercussions for altruism [48]. Finally, it has been suggested that negative mediation occurs because of a negative relationship between dynamics and place attachment; people’s emotional connections to a place are expected to decrease in dynamics even more so than in anonymity and individualism. However, these emotional connections do positively predict EC [49].
Cultural relativity, however, might also invalidate predictions in the case of dynamics. Because of the social hierarchies persisting across the Global South, social norm change often fails [50]. Particularly in India, the existing hierarchy and power structures often will even create incentives to meet new ideas with reactance, so that dynamics might even decrease [51]. The generalized morality that results from altruism, or increased anonymity, may help in lifting such mechanisms of control [41]. Otherwise, we would expect power to benefit EC by limiting the negative influence on the urbanization of these dynamics.
In sum, we present the following hypothesis: neither the cultural relativity of nor the feedback between traditional urban features affect the negative mediation of urban influence on EC. This holds for the mediators of nature experience loss, heterogeneity and socioeconomic dynamics, anonymity and individualism, and altruism reduction. Crowding could add to this via deflating self-efficacy, or it could contribute to its mitigation by fostering depression.
2.3. Southern Urbanization
In this subsection, we outline the qualitative and mainly positive changes in a number of stimuli that are associated with 21st-century urbanization in the Global South. These changes are already common in rural areas in the North. Psychological (northern) urbanization analyses, therefore, do not regularly feature these processes (Figure 1, blue bubbles). Even though the emergence of such positive contributions will be less evident in India, positive net effects of urbanization on EC become more likely when they are added to the model. This is because many southern urban features both positively link to concern (Figure 1, green arrows) and are positively reinforced by nature experience and other traditional mediators (as described above).
The broad sociological concept of modernization constitutes a prominent case in point: human settlements pave the way for any economic activity, though conversely, some cities only came into existence as capitalist factories [52] (note that both socioeconomic and physical dynamics (migration) are expected to mediate this type of feedback). Economic growth is closely related to the education, rationality, long-term orientation, self-efficacy, and openness to experience of a city’s residents [53]. Even traditional urban psychology sometimes assumes (without explicitly modeling) these constructs, taken together, to be the major processes underlying the positive urbanization-concern link [54].
However, it should be expected that this positive mediation will become increasingly influential in the Global South. Without an explicit connection to EC, and despite the cultural relativity of certain elements in the constructed process [55], southern urban psychology has long recognized modernization’s central role [56]. The reason is that, in the North, lifestyles associated with economic modernization are encountered even in remote mountain resorts that otherwise appear very rural, and, sometimes, it is even asserted that such lifestyles vary most within cities [57]. As a consequence, economic modernization has even been confused with being urban [57]. While similar effects are also observed in many southern cities, economic development is still heavily dependent on urbanization due to persistent dual economies there [44,58]. For example, infamous “gated” communities are mostly encountered relatively close to cities. However, these communities are often smaller and less dense and are thus also less urban than informal settlements.
Furthermore, political “modernization,” or improvements in governance, also constitute a frequent covariate of large, dense agglomerations. This is because agglomerations of people create incentives for the provision of public goods [58], and the rule of law can result from the formalization of land titles that are required as density increases [16]. Moreover, an aggregate, positive mediation should be expected because governance often exhibits mutual reinforcement with other elements of modernization; however, these contributions might vary with culture-dependent power structures, to which governance is inversely related [59].
In addition to these varying forms of direct influence, modernization can potentially mitigate or even invert the negative expectations of the effects of numerous traditional mediators of urbanization on EC in a few ways. First, we expect both socioeconomic and physical dynamics to equally facilitate (e.g., economic development) and benefit (e.g., from education [60]) from modernization. Due to this, as well as competition for ideas and economic success, modernization’s positive contributions will likely also increase with heterogeneity [61]. Second, modernization could mitigate anonymity because it fosters openness to experience [62], even though the reverse is also possible due to a reduced dependence on informal insurance [46]. Third, modernization (it is commonly assumed) exacerbates individualism [63], which is reinforced by feedback through heterogeneity [62]. Note how heterogeneity, dynamics, and anonymity work against generalized morality and may thus inhibit modern governance [64]. However, in India, modernization might reinforce collectivism and, consequently, also altruism [37].
Finally, it is also to be expected that modernization will positively reinforce altruism more generally. The reason for this expectation is that, first, income might directly benefit altruism, as it constitutes an example of a luxury good. Modernization’s positive direct effects could moreover be expected to apply to generalized altruism, which is a norm that society adopts either by education or through experiencing “good” modern governance [41]. Second, this circles back to modernization, as generalized altruism facilitates modern economic exchange [41]. It is important to note, however, that such reinforcement might be kept at bay by negative effects feeding back from modernization to environmental conditions as economic growth is strongly dependent on a number of ecosystem services [24]. Positive reinforcement may equally be limited if rigid Indian power structures, as well as polarization and heterogeneity, prevent positive feedback via governance [64].
Globalization is another example of a positive mediator that traditional urban psychology often neglects. Globalization relies on the transnational movement of goods, ideas, and people, and all of these elements directly benefit from city infrastructure [65]. As a result, ideas in particular have the potential to positively translate urbanization into EC, as ideas often contain pro-environmental norms [66]. Moreover, it is straightforward to expect that modernization will reinforce globalization, which could lead to higher correlations of globalization with urbanization in the Global South. One reason for this is that globalization transmits attitudes conducive to modernization [66]. Another reason for this is that globalization agglomerates spatial development [67]. Both of these effects should be more obvious in southern nations whose rural areas often still lack technological innovation [68].
In addition, globalization could further mitigate the negative effects of dynamics and heterogeneity; for instance, instead of only affecting altruism negatively, they might also reflect positive, globalization-induced norm changes [69]. This effect, however, could be reversed if the new norms help to equalize the traditional heterogeneities in India [70]. In addition, the frequent assumption of mutual causation between globalization and individualism may even become negative there [70].
In sum, we maintain our hypothesis that the southern manifestations of such urban features as modernization, globalization, and governance will mediate the influence of urbanization on EC positively, which we expect will be partially explained by its interplay with traditional features.
3. Methods
3.1. Model
As we have demonstrated, the aggregate effects of urbanization onto EC result from complex feedback between mediators unique to each city. We employed a structural equations model as the conventional choice to jointly quantify all these relationships. To be able to control feedback, we modeled all theoretically relevant paths explicitly rather than preselecting based on modification or fit indices. The SEM consists of:
for each urban feature n (including EC), where y is the 1-dimensional dependent variable, Y is a matrix of all remaining constructs of interest, X is a matrix of globally exogenous regressors (for the whole SEM), W is a spatial weights matrix, and is an error with spatial dependence. Including spatial lags in the main equation allows for a first, direct way of modeling social context via the social norm of EC.
Estimation of the SEM is now complicated by the fact that, for one thing, mediation spreads endogeneity arising from reverse causality between , , and to all other equations in the SEM and, for another, that there are more endogenous than exogenous variables. We tackled this issue by constructing additional instruments from the exogenous variables’ (e.g., caste or distance to city center) spatial lags [18]. For estimation of every , each vector in (and ) is instrumented by:
As distance extends to infinity, it has been found that such lags become valid instruments for the independent variables [71]. We confirmed this via the available, conventional validity checks and performed corrections where necessary. More specifically, we instrumented variables based on the Durbin–Wu–Hausman test, selected exogenous instruments based on the Sargan–Hansen test, and evaluated weakness via the Cragg–Donald statistic. In the case of weakness, we applied the robust Fuller estimator and reconfirmed the results’ significance via the Anderson–Rubin test [72]. It is important to note that because this estimation procedure had not previously been applied in a latent variable context, we used parceling (or average factors, [73]). However, we confirmed the generalization of our latent variable results to these parcels first.
This procedure required estimating one equation at a time. However, it has been shown that such limited information approaches suffer from efficiency losses compared to full (system) information models, although they are still unbiased at least asymptotically [74].
The model’s interpretation was finally facilitated by aggregating into total effects over all paths leading from (i) population density to each mediator and (ii) from each mediator to EC [75]. That is, across the whole system of equations constituted by all significant coefficients (i.e., a subset of (1)), we set each yi equal to 1, both in case of (i) urbanization and then (ii) each mediator. Lastly, total effects were obtained from solving the resultant system of equations (i) for one urban mediator at a time or (ii) for EC.
3.2. Measures
In this section, we explain how operationalizing the respective literature’s commonly-cited constructs of interest yields a multidisciplinary indicator set. This is usually comprised of multiple measures per variable that are then aggregated according to exploratory factor analysis. Due to the number of constructs involved, we only explain the key measures here (see Table A2 for complete details justifying why each item is included, for example, in the modernization factor).
We conducted a socioeconomic survey to obtain these measures (see next section). This survey provided manifest variables at the village or cluster level. For example, the main independent variable in this study was population density, and this survey included remote sensing data as a measurement of it [76]. The survey data were then interpolated onto other manifest variables at the individual level, such as the degree of formalization of land titles (governance) and standard demographic controls. A number of constructs such as altruism were also available from incentivized, decomposed games at this level; for instance, our altruism measure was the second mover decision in a trust game [77].
To measure latent variables at the individual level, the key to eliciting psychological complexity, we also embedded a standardized questionnaire into the survey. In this regard, the survey’s context required that we reduce the available scales to only include a few items each, which were then measured on a five-point Likert scale from “strongly disagree” to “strongly agree” [78]. Due to survey constraints, it was also not feasible to operationalize depression, self-efficacy, or place attachment. In our results section, we discuss the likely mediation based on the model’s unexplained overall effect.
To ensure a high level of measurement validity in developing the scales for such a psychologically heterogeneous sample, we gathered advice from local scientists, conducted several rounds of translation, and applied “thinking aloud” techniques with a pretesting sample [79]. We took utmost care in training interviewers to probe questions, paying special attention to the most likely causes of respondent bias under such circumstances, understanding item content and social desirability [80]. While these constructs were already controlled to a certain extend by further model variables, we over imputed based on paradata gathered from audio files to tackle interviewer bias (see below).
Our dependent variable, EC, is the main example of such a latent variable. To operationalize it, we relied on a shortened version of the widely-applied new environmental paradigm scale (NEP, [81]). That is, as our baseline, we measured endorsement of the following two items: “Humans are severely abusing the environment,” and “When humans interfere with nature, it produces disastrous consequences.”
While the meaning of EC might substantially vary with cultural context, it has previously been established that the above scale is representative of a variety of southern contexts [82]. In India, it has been found that a four-factor structure is the most appropriate [83]; therefore, selecting only one item for each factor seemed feasible considering previous reports of the scale’s high overall reliability.
However, as a baseline, we regressed only on the narrowed, face-valid concern measure mentioned above. It only included questions regarding the dimensions of eco-crisis and the balance of nature. This scale demonstrated at least acceptable split-half reliability without further corrections (0.5). As opposed to this, we had to subject the complete four-factor version to imputation of 22% of the observations based on paradata we collected from audio records of the interviews in order to achieve at least satisfactory omega-reliability of 0.55 [84]. We ensured that our conclusions using the baseline measure were generalized to this sample via a robustness check. Note that mixed convergent validity of EC might at least in part be related to culture rather than measurement (correlations were as expected for altruism, income, education, age, status (caste), and being female, but did not correspond to our hypotheses in cases of agreeableness, openness, time preference, abstract thinking, and knowledge).
We proxied nature experience, our main mediator variable and another example of a latent construct, using a shortened version of a well-established measure of one’s emotional connection to nature [85]. It has previously been established cross-culturally that this scale can represent several positive experiences, as well as the resultant psychological attachment, which the present study analyzes [86]. Our decision to collapse the scale to a single item is supported by the unidimensionality of the construct, which is equally stable across cultures [86].
To increase model parsimony and also to justify aggregation of multiple indicators into variables, we subjected all of the included mediator items to an exploratory factor analysis. Model parsimony, in particular, facilitates estimation by reducing the number of variables to be instrumented.
The factors extracted by this analysis largely confirmed the theoretically postulated urbanization mediators (Table A2). The strength of the loadings was still acceptable, considering that the items covered very broad concepts and were not specifically developed as unidimensional scales. The cross-loadings between modernization and socioeconomic dynamics disappeared in a separate analysis.
Very few superfactors emerged that were not aggregated: The two different altruism levels, as well as distance to city center as an element of urbanization, and one single dimension featuring both nature experience and power, all entered the model separately to facilitate interpretation. As opposed to this, only in the case of heterogeneity was no evidence found for the hypothesized factor in the data. However, including inequality separately contributed to an increasingly realistic model given that, despite mutual dependence (e.g., [16]), the literature featured slightly different paths to and from each of these constructs (e.g., modernization [61]).
3.3. Data
We surveyed 1204 individuals randomly selected from two rural–urban transects in Bangalore, India (Figure 2). The face-to-face administration of our standardized questionnaire (Section 3.2), which was conducted in local languages, in people’s homes, and assisted by CAPI software, occurred between November 2016 and March 2017 [87]. We usually spent several hours in every household to probe particularly latent construct items with utmost care. Participation was dependent upon informed and written consent. We obtained approval from the ethical review board of our institution for the publication of all parts of this research (pre-approval for socioeconomic surveys was not common practice at the time of data collection). Please also note that data is currently still being used by the project and will thus only eventually be made publicly available.
Figure 2.
Environmental concern (NEP) by degree of urbanization. Location of observations on two sampling transects in Bangalore, India. For emphasis, the narrow, face-valid concern measures based on error-imputed data are shown.
The sampling strategy was designed to ensure that the constructs of interest varied continuously and representatively in space, which we achieved by stratifying urbanization at the village level (61 village clusters [76]). The transects that these clusters were selected from extended 40 km both to the north and the south from the city center, so that agriculture-dominated rural India was present in the sample in addition to within-city variation. We used sampling weights to correct for potential underrepresentation of strongly populated urban wards and controlled for migration by duration of residence. Within households, we sampled from decision-makers at simple random because it was plausible that their preferences dominated environmental conditions in the often still hierarchical Indian society.
We selected this study site as a case study, first of all, because of the magnitude of the environmental impact of Indian urbanization; an improved understanding of this urbanization would benefit any climate change prediction. It is projected that, by 2050, India will have experienced the largest absolute increases in the number of urban inhabitants worldwide [88]. At the same time, environmental degradation in India is over proportionally high, especially in cities [89].
Moreover, Bangalore, in particular, can be seen as a critical case that exemplifies the joint influence of all hypothesized mechanisms in general. First, and with respect to the environment, Bangalore’s long history of water scarcity illustrates both environmental resource degradation and altered but persistent pro-environmental preferences [4]. Second, the city also allows for observing intertemporal development in a cross section, because many southern urban phenomena vary strongly in space here [90]. Thirdly, this is partly because of Bangalore’s unique position at the center of the Indian IT boom; globalization has thus transferred phenomena known from traditional urban theorizing to Bangalore (e.g., also through norm transfer), and it has been documented that these phenomena need to be reinterpreted within the unique Indian context [17].
Our sample captures this Indian variation well. For instance, the constructs of interest all vary with urbanization significantly (Figure 3, Table A2). Whereas a positive spatial correlation between urbanization and environmental concern is evident from Figure 2, it is thus implicit for all mediators as well. Also, the high means and standard deviations for modernization (mean = 0.5, SD = 0.15), globalization (0.6, 0.28), and heterogeneity (0.38, 0.14) imply that there are particularly pronounced southern influences in Bangalore (see Table A2 for the complete demographic information). Uniquely Indian effects for several traditional mediators are suggested by low mean values compared to high standard deviations as well as unexpected indications of an urbanization link. For example, individualism (0.17, 0.19) is correlated negatively to urbanization.

Figure 3.
Constructs positively correlated to urbanization above and negatively below. The locally weighted regression curves are obtained from error-imputed, standardized data for emphasis in demonstration.
Finally, we found that nature experience exhibits a U-pattern while still increasing with urbanization overall, as hypothesized (the final model only contains this linear effect in order to require as few instrumental variables as possible). As expected, water access is low (mean = 0.52) but varies substantially (SD = 0.3).
4. Results and Discussion
4.1. Context and the Example of Nature Experience
This study’s main contribution is that it demonstrates the cultural relativity and interconnectedness of the underlying psychological processes of the influence of urbanization on social-ecological systems [6,7,11]. We will substantiate this first with some general observations, including some regarding our methodological approach. We will then discuss the support for these observations in detail, first from nature experience-related effects, then from confirmation of other hypotheses (mostly regarding southern urban features), and then from unexpected findings (mostly regarding culturally relative northern constructs, as well as their interactions). In very broad terms, we find that the prediction bias for population density’s causal influence on environmental protection preferences (EC) is substantially reduced when the context is included directly, i.e., culturally relative urban features explain a large part of the overall effect. This is evidenced by the fact that the overall positive influence of urbanization on EC is indeed replicated in our spatial sample from Bangalore [10]. However, this influence is largely driven by the unique Indian mediating urban features, which previous northern-based research may have overlooked (Figure 4). While nature experience exhibits links unlikely to be observed in the global north, the main contributions of aggregated positive causality stem from southern urbanization explanations (modernization and globalization). These features dominate the negative contributions from various constructs traditionally studied by urban psychology (e.g., heterogeneity and dynamics). However, other traditional crowding effects do reinforce a positive aggregate influence in Bangalore (e.g., anonymity and generalized altruism), and a number of these effects might persist beyond modernization (e.g., individualism and governance).
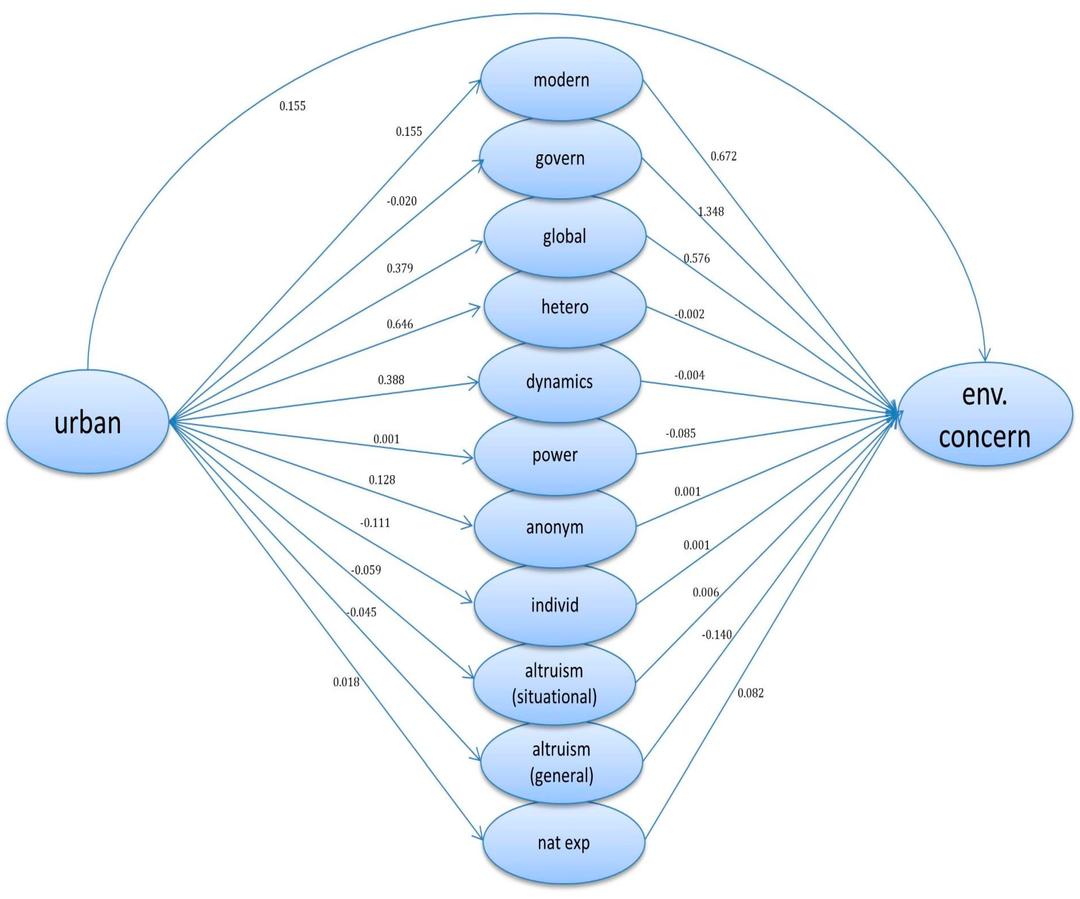
Figure 4.
Calibrated path model. Aggregated, significant coefficients from spatial instrumental variable estimation of SEM employing raw data, parceled variables, and no population weights for robust effect sizes. For parsimony, neither feedback nor social norm, dynamics, or environmental conditions are included in the representation.
Summarizing across all individual findings, context-dependence is further supported by the interconnectedness of each effect with many other, culturally relative channels of influence. This is evident from the strong sensitivity of our results to controlling (spatial) feedback. Specifically, we employ spatial instrumental variable regression for aggregation and interpretation as we find it to be superior amongst all models (Table A3, column 5). This conclusion is based on comparing it to small efficiency gains when moving from parceled to latent variable representation of constructs when employing the full, 4-dimensional EC scale as a dependent variable or when introducing sampling weights. In spite of indications of weak instruments in some instances (e.g., governance and generalized altruism), this model specification by and large replicates the baseline results (without instrumentation, i.e. from ordinary least squares regression, OLS). Moreover, it often reveals additional, theoretically expected feedback mechanisms through significant coefficients (modernization, anonymity, and nature experience). Note that weak instruments (and hence, efficiency issues even when refraining to robust significant tests) are suspected whenever effects that are stable in most other models turn significant in two-stage least squares only once we drop other endogenous regressors. For interpretation and aggregation, we use insignificant but instrumented coefficients when this happens.
The details of our findings on the mediation of nature experience exemplifies both of our general claims, as only the instrumented model fully elucidates how our southern data confirms the positive mediation hypothesis. The unique type of experience that we test for positively affects EC and increases under urbanization. This indicates that the qualitative appreciation of such experiences is so sizably benefitted that it outweighs any quantitative loss [33]. Moreover, this effect appears to also outweigh negative environmental degradation experiences. Specifically, controlling for negative feedback from urbanization to environmental conditions through modernization that we are able to replicate strengthens the positive mediation of nature experience; however, mediation is already positive in the baseline specification (Table A3 [31]).
It is important to note here that, while it is unlikely that this substantial change in the meaning of nature experience will be replicated under northern urbanization conditions, a generalization across the Global South remains circumstance dependent. In particular, different cultures may not benefit as much from the pronounced spiritual meaning that relational values of nature experience continue to exhibit prominently in Indian cities [91]. Furthermore, Bangalore is characterized by pull urbanization (i.e., Bangalore’s agriculture and its close connection to nature is not abandoned out of necessity, but because of the advantages of city life), which may lead to more positive memories compared to push urbanization elsewhere [92].
4.2. Positive Southern and Negative Northern Contributions
The largest absolute contributions of urbanization’s overall influence on EC originate not in nature experience but in the two uniquely southern mediators. This fact is particularly evident in the modernization of Bangalore as the positive aggregate effects from both urbanization to modernization and from modernization to concern exceed the traditional constructs’ effect sizes by a factor of approximately 50 to 1000 here (Figure 4). This result provides quantitative support for extant qualitative reasoning [54]. It emerges from a variety of significant relationships to other mediators, and the number of such links even increases with instrumentation (Table A3). This indicates that the measurement validity of the construct is high enough to avoid inference problems despite the descriptively encountered weak factoring. We therefore expect that utilizing better instruments to increase model efficiency will provide even stronger evidence in favor of our hypotheses.
As noted previously, this mediator’s full potential is only revealed in its interaction with additional, place-specific urban features. Bangalore’s high level of globalization is the main enhancer of the effect of modernization through a mutually positive causation [17]. In addition, it positively mediates urbanization’s effect on concern (Figure 4). Finally, governance also reinforces modernization’s positive effect via an unexpected double negation (Table A3): the speed of urbanization in Bangalore may explain why governance decreases with it here. The negative influence of governance on modernization could be due to initially negative bureaucratic traditions in India that might have minimized economic activity [58]. However, both of these findings contradict our expectations and may differ in other southern settings or with stronger instruments (even in Bangalore).
While comparatively small, the qualitative stimulus changes of socioeconomic dynamics and heterogeneity still carry a traditional, negative meaning in Bangalore (Figure 4). Specifically, both constructs are positively affected by urbanization but impact negatively upon altruism. Dynamics and heterogeneity thus account for a considerable share of urbanization’s negative repercussions for altruism [42] instead of supporting the positive influence of modernization and globalization like we hypothesized [60]. For example, modernization and globalization both drive dynamics, heterogeneity, or economic inequality (negative mediators of the urbanization-concern link), but positive-direct feedback is weak in most OLS specifications and disappears with instrumentation.
We interpret all of this as due to the ambiguous contributions of Bangalore’s unique setting: globalization-induced modernization facilitates EC directly but also reinforces traditional, negative mediators of the overall relationship under scrutiny. Stronger feedback from dynamics to modernization could help mitigate these negative contributions elsewhere. However, in our sample, and perhaps pointing to the social rigidities still dominant in India today, dynamics exhibit very low mean values [51]. It remains to be seen whether globalization induces norm change here before its own positive momentum levels off.
4.3. Traditional Urban Psychology Revisited
Not only nature experience, but also other traditional mediators of the urbanization-concern link exhibit uniquely Indian effects. Once again, positive effects outnumber the traditional, more direct psychological implications of urbanization, especially when considering feedback. While these mechanisms are comparatively small in magnitude and unlikely to remain stable across cultures, they are not strictly dependent on southern urban features. Aggregate positive mediation may increasingly depend on them once the influence of modernization and globalization decreases.
This is first exemplified by the fact that EC remains independent of its social norm. Still low levels of EC in India may be an explanation, as social norms usually loom large here [51]. At later stages of urbanization, the norm may thus boost overall effects.
Next, anonymity also exhibits a small but positive overall mediation effect. It links to urbanization as hypothesized, but also benefits altruism. Reactance to initially hardly existent anonymity may provide an explanation [40]. Moreover, anonymity even mitigates the negative mediation by some of the other traditional constructs studied. This is predominantly because it benefits from heterogeneity and dynamics. Overall, anonymity’s aggregate effect still remains bounded by certain aspects of modernization, like openness to experience. As this influence does not conform to any theoretically available explanation, it could be expected to change in replication and lead to another traditional urban mechanism that positively reinforces a southern one. However, given the comparative effect sizes, we would then expect anonymity to have a dominant-negative contribution to Indian EC (as in traditional findings).
We further found that individualism neutralizes anonymity’s positive contribution by a negative mediation overall (Figure 4). Individualism positively influences EC because of mutually positive feedback between the two traditional constructs (which is expected); however, individualism robustly decreases in both urbanization and modernization. This neutralization can be explained by cultural relativity in regard to crowding’s psychological consequences and by the relational independence that could be replacing collectivism in India [37]. Once again, we thus find positive reinforcement of traditional urban features by the Indian notion of southern ones, rather than negative. In the aggregate, it is possible that we will observe positive contributions by individualism if the anonymity sign changes at later urbanization stages. This is, however, conditional on the comparative magnitudes of other feedback mechanisms, much like on culturally relative notions of anonymity.
One final positive mediation emerges in the case of traditional constructs of generalized altruism. Like particularized altruism, it also decreases in density-induced sensory over-stimulation. However, generalized altruism also exhibits negative and direct effects on concern. They could indicate substitution between investments in different types of relationships [93]. In particular, people could have an upper bound on the emotional resources they are willing to invest in public goods. Caring about the environment and social relationships with strangers (i.e., generalized altruism) are both examples of this type of risky investment. When survival no longer depends on concern for concrete environments, it could be that the circle of humans one cares for is the first to widen. Note a positive yet highly counterintuitive reinforcement of this link by power structures. Motivated reasoning may explain why they inhibit modern governance yet are positively affected by both urbanization and generalized altruism [94]. Summarizing, this double negation in the case of generalized altruism seems unlikely to last, even in India. What is more, it might be accounted for by mere efficiency issues related to weak power and governance instruments; if more feedback effects became significant, total contributions for these mediators could be altered.
In summary, the share of the overall effect that our model is unable to explain might ultimately confirm those traditional effects that are likely to persist and be beneficial to EC. For instance, if urbanization indeed results in increased stress, depression could more generally foster concern. In comparison, mediation by self-efficacy and place attachment would predict negative mediation, and hence, it cannot explain the remaining positive influence of urbanization. Despite these issues and given the size of the overall effect remaining unexplained by the mechanisms studied, we expect that operationalizing these constructs would improve our predictive power. We also expect that additional theorizing would benefit our understanding of this topic more generally.
5. Conclusions
Extant urban psychological research has overlooked how different understandings of the urban experience jointly interact with human psychology in different ways depending on the socio-psychological context. Social-ecological system models have thus relied on biased quantifications of urbanization’s effects, especially with regard to social complexity. A narrowed focus on nature experience loss, however, may underestimate its potentially decisive policy leverage.
In this work, we demonstrate how governing environmental preferences during the process of urbanization may benefit from models of nature experience dynamics that include concurrent mediating mechanisms, as well as data from the Global South. This is evident from the fact that our spatial replication of a positive urbanization-concern link in Bangalore, India, is first explained by positive nature experience dynamics that are unlikely to be replicated in the North. This implies that policymakers can build on the uniquely southern roots of environmentalism [91].
Second, our findings suggest that policymakers rely on socioeconomic development as the main driver of pro-environmental preferences. They could exploit positive mediation by modernization as the main reason why southern urbanization might not negatively affect socio-ecological systems after all [9]. However, only a model that jointly analyzes urban features and the feedback between them (as achieved by our spatial two-stage least squares) can reveal how such social context outweighs the negative mediation of traditional urban features (e.g., heterogeneity). Extending the validity of mechanisms found in the laboratory by field surveys allowing for controlling real-world social dynamics spatially could thus be interpreted as a methodological implication of our research.
It is important that future research substantiates our promising findings in a number of respects. First, future studies that engage in a context-sensitive replication of our findings in different (southern) cities should demonstrate external validity, especially where push urbanization could lead to less positive nature experience memories. Exploring further psychologically relevant urban features could thereby increase the explanatory power [11]. Second, it is necessary that our findings be tested further for their relation to real-world pro-environmental behaviors. In particular, the discrepancy between our findings and actual urbanizing social-ecological systems could be accounted for by an attitude–behavior gap [30]. This could be revealed by enriching future models with even more complexity. Future research could experiment with specification complexities that our model omits (e.g., by moderating the preference–environment link by modernization [95]). Alternatively, future research could incorporate ecological complexities, as the present study relied on potentially non-representative water access [96]
Finally, we call on future research to explore the validity of these constructs and scales at a more profound level. We expect that more comprehensive, multi-item measures would improve the item statistics and subsequent confidence in the findings. However, it then remains possible that cross-cultural measurement variance could still hide the culturally relative meanings of item content and might overlook more relevant mental patterns in predicting pro-environmental behavior [79].
Author Contributions
Conceptualization, J.B. and M.W.; methodology, J.B. and M.W.; software, J.B.; validation, J.B. and M.W.; formal analysis, J.B.; investigation, J.B. and others (see acknowledgements); resources, J.B.; data curation, J.B., M.J. and J.G.; writing—original draft preparation, J.B.; writing—review and editing, J.B. and M.W.; visualization, J.B.; supervision, M.W.; project administration, M.W.; funding acquisition, M.W. All authors have read and agreed to the published version of the manuscript.
Funding
This research was funded by the German Research Foundation (DFG), grant number WO 1470/3-1, as part of the Research Unit FOR2432/1. We also gratefully acknowledge support by the Open Access Publication Funds of the Göttingen University.
Acknowledgments
The authors gratefully acknowledge support, mainly regarding data collection and cleaning, which we received from other project members (Monish Jose, Linda Steinhübel, Johannes Wegmann, Oliver-Ken Haase, Stephanie Dietz, Anjali Purushotaman, and Johanna Gather), as well as from our Indian partners from the University of Agricultural Sciences, Bangalore.
Conflicts of Interest
The authors declare no conflict of interest. The funders had no role in the design of the study; in the collection, analyses, or interpretation of data; in the writing of the manuscript, or in the decision to publish the results.
Appendix A
Table A1.
Theoretical pathmodel.
Table A1.
Theoretical pathmodel.
| Dependent (Equations) | ||||||||||||||
|---|---|---|---|---|---|---|---|---|---|---|---|---|---|---|
| Indepent Variables | Env Concern | Gen. Altru. | Part. Altruism | Dynam. | Hetero. (Ineq.) | Power | Anonym. | Individualism | Modern. | Global. | Govern. | Nat. Experience | Environ. Conditions | Urban |
| env concern | [1] | |||||||||||||
| lagged env concern | [14] | |||||||||||||
| generalized altruism | [14] | (no evidence) † | [41] | [41] | ||||||||||
| particular. altruism | (partic. NEP) | [39] | ||||||||||||
| dynamics | (through part. altru.: see there) † | (through anonymity: [48]) † | [46] | (see heterog. below) † | (logical reverse cause) | (see heterog. below) † | [60] | (through heterog. logically) † | [52] | |||||
| (lag_dyn) | (alternat. social rigidity) | |||||||||||||
| heterog. | [41] | [42] | [46] | (through anonym. [64]) † | [43] | (through anonymity [43]) † | [61] | [64] | ||||||
| power | [50] | (logical through govern., …) † | (obvious) | |||||||||||
| anonymity | (through part. altru.: see there) † | [38] | (through power) † | [41] | (classic) | (through gen. altru. [64]) | ||||||||
| individualism | (through part. altru.: see there) † | [38] | [43] | (classic) | (through dynamics [62]) † | (logical reverse cause) | ||||||||
| moderniz. | [10,54] | [41] | (classic) | [60] | [61] | (through gen. altru.: [41] † | [46,62] | [63] | [67] | [59] | (obvious by e.g., media coverage) | [52] | ||
| globaliz. | [14] | (through modern.) † | [69] | [69] | (logical through heterog.) † | [56] | [67] | |||||||
| governance | (logical reverse caus) | (through modern. logically) † | (through gen. altru. [41]) † | [17,59] | (through modern. logically) † | (through modern. logically) † | ||||||||
| nature experience | [26] | |||||||||||||
| environm. conditions | (logic.) | |||||||||||||
| urbanization | (control unobserved paths + stress incl. self-efficacy & depression) | [36] | (see gen. altru.) | [47] (only as much as power permits) † | (classic) | (classic) | [36] | (classic) | [44,58] | [65] | (through modern. [16]) † | [31,33] | [9] | |
Notes: Complete matrix representation of paths included in the structural equation model are based on literature review (†… means that mediation allows for omission). Not reported are equations for lagged NEP and lagged dynamics (respective social norms, modeled as dependent on urbanization), as well as those for inequality (factor analysis requires they are kept separate of heterogeneity, but mutual dependence is still suggested by literature (e.g., [16]), as well as slightly different dependence, e.g., from modernization [61]. Dynamics allow conclusions regarding place attachment due to strong negative theoretical relationships [49]. Note that we refrain from operationalizing direct consequences of overstimulation, depression, and self-efficacy due to their complexity and interpret their contribution only in light of the direct influence of urbanization.
Table A2.
Item statistics: factor analysis, reliability, and descriptive statistics.
Table A2.
Item statistics: factor analysis, reliability, and descriptive statistics.
| Items | Environmental Concern (Raw Data) | Environmental Concern (Error Imputation) | Dynamics (Education Does not Enter) | Modernization | Urban (Distance Separate Analysis) | Indiv | Altruism (Separate Analysis) | Governance | Globalization | (Separate Analysis) | |
|---|---|---|---|---|---|---|---|---|---|---|---|
| Reliability | 0.50 | 0.55 | 0.38 | 0.65 | 0.79 | 0.30 | 0.98 | 0.43 | |||
| Mean (sd) | 0.86 (0.20) | 0.74 (0.15) | 0.38 (0.14) | 0.5 (0.15) | 0.14 (0.14) | 0.17 (0.19) | 0.13 (0.14) | 0.60 (0.28) | |||
| Mean (sd) | |||||||||||
| Eco-crisis [81,83] | 0.79 | 0.79 | |||||||||
| Balance of nature (“) | 0.82 | 0.82 | |||||||||
| Limits to growth (“) | 0.30 | ||||||||||
| Anti-anthropocentrism (“) | 0.34 | ||||||||||
| Time in location (physical mobility, inverted) | 0.44 | ||||||||||
| Time in main occupation (social mobility, inverted) | 0.56 | ||||||||||
| Asset index | 0.51 (0.17) | 0.61 | |||||||||
| Global brand knowledge [97] | 0.70 | ||||||||||
| Openness to experience | 0.33 | ||||||||||
| Education (years) * | 6.24 (5.37) | 0.39 | 0.57 | ||||||||
| Time preference | 0.20 | ||||||||||
| Distance to city center (inverted) | 0.55 (0.26) | 0.64 | |||||||||
| Population size of agglomeration | 0.63 | ||||||||||
| Builtup area % | 0.91 | ||||||||||
| Anonymity [98] | 0.25 (0.27) | ||||||||||
| Heterogeneity [99] | 0.69 (0.32) | ||||||||||
| Inequality (spatial lag of assets) | 0.58 (0.17) | ||||||||||
| Vertical individualism [100] | 0.42 | ||||||||||
| Horizontal individualism (“) | 0.40 | ||||||||||
| Generalized altruism | 0.34 (0.24) | 0.68 | |||||||||
| Situational altruism (“) | 0.48 (0.25) | 0.69 | |||||||||
| Public good availability | 0.94 | ||||||||||
| Formal land titles | 0.95 | ||||||||||
| Local tradition importance [97] | 0.41 | ||||||||||
| Perceived impact international trade (“) | 0.52 | ||||||||||
| Power exposure [101] | 0.41 (0.38) | 0.36 | |||||||||
| Nature experience [102] | 0.88 (0.27) | 0.38 | |||||||||
| (Environmental conditions: water access) | 0.52 (0.30) | ||||||||||
| Religion * (Hindu, Muslim, Christian, other) | 1.08 (0.38) | ||||||||||
| Caste * (general, scheduled caste, scheduled tribe, other backward caste, other) | 2.17 (1.28) | ||||||||||
| Age * | 44.94 (13.83) | ||||||||||
| Gender * (0 = female) | 0.70 (0.46) |
Notes: Exploratory factor analysis of all measures entering the path model demonstrate the convergent and discriminant validity of constructs. Variables are constructed from factor means if not indicated otherwise (i.e., single-item measures). Results are sharpened by separate analysis for dynamics and modernization; the dependent variable EC is analyzed separately, and environmental conditions, as well as demographic information apart from income and education are not included in factor analysis. Loadings are from WLS factoring, using varimax rotation. Loadings < 0.3 are omitted from representation. Measurement is straightforward/manifest if not indicated otherwise. Split-half reliability is reported for 2-item factors, and omega-t is used for more items. For descriptive statistics, variables are normalized between 0 and 1 where sensible (raw values indicated by *); statistics are reported for individual variables (row) only when already not part of factors (column), or when referring to basic demographic information.
Table A3.
Regression results for path model including robustness.
Table A3.
Regression results for path model including robustness.
| Dependent\Independent Variable | OLS (Latent Variable Model, Original Data, Face-Valid NEP) | OLS (Parceled Scales) | OLS (Sampling Weights) | OLS (Full NEP, Error Imputation Data) | Spatial IV (Fuller (4) Estimator, Original Data, Face-Valid NEP) | AR Test | |||||||||||
|---|---|---|---|---|---|---|---|---|---|---|---|---|---|---|---|---|---|
| Environmental concern | |||||||||||||||||
| Altruism (generalized) | −0.095 | (0.033) | *** | -0.106 | (0.027) | *** | −0.129 | (0.024) | *** | −0.082 | (0.021) | *** | −0.101 | (0.026) | *** | ||
| Altruism (situational) | 0.065 | (0.033) | . | 0.080 | (0.027) | ** | 0.094 | (0.024) | *** | 0.058 | (0.021) | ** | 0.078 | (0.026) | ** | ||
| Nature experience | 0.081 | (0.025) | *** | 0.083 | (0.023) | *** | 0.103 | (0.024) | *** | 0.039 | (0.018) | * | 0.082 | (0.023) | *** | ||
| Environmental conditions | 0.044 | (0.116) | 0.064 | (0.046) | −0.037 | (0.022) | . | 0.010 | (0.036) | 0.063 | (0.079) | ||||||
| Urban | 0.099 | (0.026) | *** | 0.070 | (0.033) | * | 0.037 | (0.016) | * | 0.075 | (0.026) | ** | 0.063 | (0.035) | . | ||
| Lagged EC (norm) | −1.433 | (1.895) | |||||||||||||||
| Modernization | 0.256 | (0.066) | *** | 0.192 | (0.042) | *** | 0.107 | (0.035) | ** | 0.130 | (0.033) | *** | 0.189 | (0.042) | *** | ||
| Globalization | 0.343 | (0.109) | *** | 0.131 | (0.030) | *** | 0.021 | (0.026) | 0.101 | (0.023) | *** | 0.121 | (0.030) | *** | |||
| 0.085 | 0.071 | 0.095 | 0.076 | 0.078 | 0.104 | (10.030) | (0.51) | ||||||||||
| Altruism (generalized) | |||||||||||||||||
| Urban | −0.152 | (0.061) | * | −0.103 | (0.032) | ** | −0.132 | (0.019) | *** | −0.215 | (0.097) | * | |||||
| Altruism (situational) | 0.500 | (0.037) | *** | 0.500 | (0.025) | *** | 0.561 | (0.024) | *** | 0.519 | (0.031) | *** | |||||
| Heterogeneity | 0.029 | (0.036) | 0.033 | (0.031) | −0.007 | (0.032) | −0.128 | (0.112) | |||||||||
| Modernization | 0.145 | (0.070) | * | 0.084 | (0.043) | . | 0.160 | (0.043) | *** | 0.847 | (0.510) | . | * | ||||
| Governance | −0.033 | (0.042) | −0.002 | (0.033) | 0.027 | (0.022) | 0.094 | (0.132) | |||||||||
| 0.091 | 0.072 | 0.257 | 0.345 | 0.258 | (0.164) | (0.13) | |||||||||||
| Altruism (situational) | |||||||||||||||||
| Heterogeneity | −0.047 | (0.039) | −0.045 | (0.036) | 0.030 | (0.038) | −0.398 | (0.165) | * | ||||||||
| Inequality | −0.070 | (0.029) | * | −0.070 | (0.029) | * | −0.041 | (0.032) | −0.144 | (0.091) | |||||||
| Anonymity | −0.020 | (0.030) | −0.016 | (0.030) | 0.080 | (0.029) | ** | 0.135 | (0.074) | . | |||||||
| Collectivism | 0.062 | (0.152) | 0.023 | (0.039) | 0.080 | (0.041) | . | −0.090 | (0.074) | ||||||||
| Modernization | −0.080 | (0.060) | −0.078 | (0.051) | 0.012 | (0.051) | 1.596 | (0.749) | * | * | |||||||
| Urban | −0.074 | (0.043) | . | −0.021 | (0.033) | −0.123 | (0.024) | *** | −0.177 | (0.084) | * | ||||||
| 0.106 | 0.072 | 0.006 | 0.022 | 0.002 | (1.328) | (0.28) | |||||||||||
| Dynamics | |||||||||||||||||
| lag_dyn (social norm) | 2.399 | (0.914) | ** | ||||||||||||||
| Power | 0.045 | (0.029) | −0.017 | (0.028) | −0.021 | (0.031) | −0.451 | (0.239) | |||||||||
| Modernization | 0.939 | (0.115) | *** | 0.123 | (0.038) | ** | 0.002 | (0.042) | 0.393 | (0.230) | . | ||||||
| Globalization | −0.129 | (0.118) | −0.001 | (0.029) | 0.028 | (0.034) | 0.162 | (0.331) | |||||||||
| Heterogeneity | 0.227 | (0.033) | *** | 0.088 | (0.028) | ** | 0.131 | (0.035) | *** | −0.013 | (0.306) | ||||||
| 0.112 | 0.092 | 0.100 | 0.084 | 0.005 | (0.918) | (0.57) | |||||||||||
| Heterogeneity | |||||||||||||||||
| Urban | 0.019 | (0.075) | 0.121 | (0.026) | *** | 0.096 | (0.016) | *** | 0.039 | (0.153) | |||||||
| Globalization | 0.994 | (0.165) | *** | 0.348 | (0.028) | *** | 0.324 | (0.026) | *** | 0.906 | (0.383) | * | - | ||||
| Dynamics | 0.338 | (0.170) | * | 0.137 | (0.030) | *** | 0.108 | (0.024) | *** | 0.232 | (0.440) | ||||||
| Inequality | 0.002 | (0.024) | 0.003 | (0.023) | 0.034 | (0.023) | 0.083 | (0.057) | |||||||||
| Collectivism | 0.478 | (0.187) | * | 0.113 | (0.030) | *** | 0.131 | (0.029) | *** | 0.624 | (0.450) | ||||||
| 0.035 | 0.030 | 0.173 | 0.210 | 0.073 | (0.806) | (0.13) | |||||||||||
| Inequality | |||||||||||||||||
| Power | 0.027 | (0.031) | 0.034 | (0.037) | 0.074 | (0.032) | * | 1.264 | (1.037) | ||||||||
| Globalization | 0.129 | (0.127) | 0.018 | (0.037) | 0.005 | (0.033) | 0.061 | (1.101) | |||||||||
| Dynamics | 0.056 | (0.044) | 0.057 | (0.037) | −0.026 | (0.029) | 2.192 | (0.633) | ** | ||||||||
| Modernization | −0.378 | (0.112) | ** | −0.216 | (0.049) | *** | −0.123 | (0.041) | ** | −3.011 | (1.005) | ** | |||||
| 0.060 | 0.052 | 0.015 | 0.010 | 0.075 | (1.074) | (0.14) | |||||||||||
| Power | |||||||||||||||||
| Anonymity | −0.061 | (0.028) | * | −0.010 | (0.022) | 0.091 | (0.022) | *** | −0.290 | (0.026) | |||||||
| Altruism (generalized) | −0.040 | (0.029) | −0.004 | (0.022) | 0.026 | (0.023) | 0.452 | (0.273) | . | * | |||||||
| 0.000 | 0.000 | −0.001 | 0.014 | 0.001 | (1.15) | (0.74) | |||||||||||
| Anonymity | |||||||||||||||||
| Urban | 0.215 | (0.064) | ** | 0.111 | (0.033) | *** | 0.242 | (0.024) | *** | 0.214 | (0.054) | *** | |||||
| Dynamics | 0.235 | (0.134) | . | 0.050 | (0.038) | 0.069 | (0.033) | * | 0.137 | (0.058) | * | ||||||
| Heterogeneity | 0.072 | (0.034) | * | 0.116 | (0.035) | *** | 0.212 | (0.039) | *** | 0.337 | (0.107) | ** | |||||
| Collectivism | −0.735 | (0.226) | ** | −0.195 | (0.037) | *** | −0.216 | (0.040) | *** | −0.930 | (0.456) | * | * | ||||
| Modernization | −0.485 | (0.145) | ** | −0.257 | (0.049) | *** | −0.188 | (0.051) | *** | −1.074 | (0.557) | . | * | ||||
| 0.099 | 0.082 | 0.055 | 0.140 | 0.026 | (1.362) | (0.18) | |||||||||||
| Collectivism | |||||||||||||||||
| Urban | 0.080 | (0.026) | ** | 0.080 | (0.024) | ** | 0.104 | (0.017) | *** | 0.343 | (0.090) | *** | |||||
| Anonymity | −0.102 | (0.024) | *** | −0.104 | (0.022) | *** | −0.087 | (0.020) | *** | −0.193 | (0.181) | ||||||
| Modernization | 0.285 | (0.067) | *** | 0.167 | (0.037) | *** | 0.074 | (0.036) | * | 0.269 | (0.098) | ** | |||||
| Globalization | −0.211 | (0.089) | * | −0.076 | (0.028) | ** | −0.088 | (0.027) | *** | −0.715 | (0.298) | * | * | ||||
| 0.048 | 0.045 | 0.051 | 0.060 | 0.038 | (1.711) | (0.29) | |||||||||||
| Modernization | |||||||||||||||||
| Globalization | 0.344 | (0.059) | *** | 0.089 | (0.021) | *** | 0.119 | (0.020) | *** | 0.052 | (0.282) | ||||||
| Urban | 0.035 | (0.032) | 0.070 | (0.023) | ** | 0.209 | (0.017) | *** | 0.217 | (0.091) | * | ||||||
| Governance | −0.049 | (0.019) | ** | −0.042 | (0.021) | * | −0.059 | (0.015) | *** | −0.064 | (0.096) | ||||||
| Dynamics | 0.305 | (0.066) | *** | −0.046 | (0.027) | . | −0.046 | (0.023) | . | 0.380 | (0.491) | ||||||
| Heterogeneity | 0.124 | (0.016) | *** | 0.154 | (0.020) | *** | 0.157 | (0.022) | *** | -0.113 | (0.233) | ||||||
| Inequality | −0.041 | (0.011) | *** | −0.076 | (0.016) | *** | −0.052 | (0.018) | ** | −0.010 | (0.051) | ||||||
| 0.116 | 0.108 | 0.215 | 0.374 | 0.154 | (0.864) | (0.14) | |||||||||||
| Globalization | |||||||||||||||||
| Urban | 0.054 | (0.020) | ** | 0.041 | (0.032) | −0.003 | (0.029) | 0.335 | (0.070) | ** | |||||||
| Modernization | 0.365 | (0.062) | *** | 0.306 | (0.040) | *** | 0.360 | (0.040) | *** | 0.294 | (0.041) | ** | |||||
| Collectivism | −0.178 | (0.079) | * | −0.103 | (0.030) | *** | −0.135 | (0.031) | *** | −0.090 | (0.031) | ** | |||||
| 0.108 | 0.099 | 0.072 | 0.132 | 0.192 | - | - | |||||||||||
| Governance | |||||||||||||||||
| Modernization | 0.163 | (0.037) | *** | −0.028 | (0.044) | −0.006 | (0.051) | -0.028 | (0.043) | ||||||||
| Power | 0.005 | (0.017) | −0.063 | (0.030) | * | −0.061 | (0.035) | . | −0.063 | (0.030) | * | ||||||
| Heterogeneity | 0.012 | (0.023) | 0.018 | (0.030) | 0.009 | (0.039) | 0.018 | (0.030) | |||||||||
| Altruism (generalized) | −0.029 | (0.018) | −0.029 | (0.024) | 0.014 | (0.028) | −0.029 | (0.024) | |||||||||
| 0.107 | 0.083 | 0.109 | 0.18 | 0.115 | - | - | |||||||||||
| Nature experience | |||||||||||||||||
| Urban | 0.099 | (0.039) | * | 0.073 | (0.040) | . | 0.073 | (0.040) | . | 0.073 | (0.040) | . | |||||
| Environmental conditions | 0.168 | (0.149) | 0.174 | (0.057) | ** | 0.174 | (0.057) | ** | 0.174 | (0.057) | ** | ||||||
| 0.236 | 0.145 | 0.018 | 0.018 | 0.023 | - | - | |||||||||||
| Environmental conditions | |||||||||||||||||
| Environmental concern | −0.125 | (0.080) | 0.028 | (0.018) | 0.038 | (0.021) | . | 0.027 | (0.018) | 2.590 | (1.211) | * | * | ||||
| Modernization | 0.179 | (0.078) | * | −0.014 | (0.025) | −0.061 | (0.025) | * | −0.013 | (0.025) | −3.024 | (1.415) | * | * | |||
| Urban | −0.389 | (0.055) | *** | −0.045 | (0.020) | * | 0.014 | (0.019) | −0.044 | (0.020) | * | 0.264 | (0.284) | ||||
| 0.036 | 0.035 | 0.750 | 0.703 | 0.751 | 0.754 | (0.640) | (0.42) | ||||||||||
| Urban | |||||||||||||||||
| Modernization | 0.219 | (0.091) | * | -0.001 | (0.035) | 0.264 | (0.038) | *** | 2.946 | (0.907) | ** | * | |||||
| Dynamics | 0.338 | (0.090) | *** | 0.129 | (0.027) | *** | 0.052 | (0.026) | * | 1.403 | (0.497) | ** | * | ||||
| 0.077 | 0.066 | 0.420 | 0.729 | 0.483 | (1.040) | (0.91) | |||||||||||
Notes: Path structure is theoretically informed by Section 2 but also controls reverse causality. Coefficients that are finally aggregated for the path model (Figure 4) are in bold. The header displays changes from left to right. Lag equations are omitted from representation (EC and dynamics significantly depend on their respective social norm). The sample size is >1204 but varies with outlier correction and missingness in spatial information. Standard errors are in parentheses. *** indicates p-value < 0.001, ** < 0.01, * < 0.05, and . < 0.1. Fit measures are in italics below each equation in the following order: 1. Either standard R2 for OLS or generalized R2 for IV models; 1. RMSEA, and 2. SRMR for latent variable models; 2. Cragg–Donald statistic (weakness) and 3. Sargan p-value (endogeneity) for weak-IV models in addition. In the case of endogenous but weakly identified regressors (may concern only single coefficients, first-stage statistics not reported), there is a robust Anderson–Rubin significance level behind coefficients. Insignificant coefficients may still be included in aggregation based on the reasoning in Section 3.
References
- Bettencourt, L.M.A.; Lobo, J.; Helbing, D.; Kühnert, C.; West, G.B. Growth, innovation, scaling, and the pace of life in cities. Proc. Natl. Acad. Sci. USA 2007, 104, 7301–7306. [Google Scholar] [CrossRef] [PubMed]
- Frank, B.; Delano, D.; Schaefer Caniglia, B. Urban systems: A socio–ecological system perspective. Sociol. Int. J. 2017, 1, 1–8. [Google Scholar] [CrossRef]
- Seto, K.C.; Parnell, S.; Elmqvist, T. A Global outlook on urbanization. In Urbanization, Biodiversity and Ecosystem Services: Challenges and Opportunities; Elmqvist, T., Fragkias, M., Goodness, J., Güneralp, B., Marcotullio, P.J., McDonald, R.I., Parnell, S., Schewenius, M., Sendstad, M., Seto, K.C., et al., Eds.; Springer: Dordrecht, The Netherlands, 2013. [Google Scholar]
- Nagendra, H.; Ostrom, E. Applying the social-ecological system framework to the diagnosis of urban lake commons in Bangalore, India. E&S 2014, 19. [Google Scholar]
- Taylor, P.J. Cities in climate change. Int. J. Urban Sci. 2017, 21, 1–14. [Google Scholar] [CrossRef]
- Schlüter, M.; Baeza, A.; Dressler, G.; Frank, K.; Groeneveld, J.; Jager, W.; Janssen, M.A.; McAllister, R.R.J.; Müller, B.; Orach, K.; et al. A framework for mapping and comparing behavioural theories in models of social-ecological systems. Ecol. Econ. 2017, 131, 21–35. [Google Scholar] [CrossRef]
- Cumming, G.S.; Buerkert, A.; Hoffmann, E.M.; Schlecht, E.; von Cramon-Taubadel, S.; Tscharntke, T. Implications of agricultural transitions and urbanization for ecosystem services. Nature 2014, 515, 50–57. [Google Scholar] [CrossRef]
- Soga, M.; Gaston, K.J. Extinction of experience: The loss of human-nature interactions. Front. Ecol. Environ. 2016, 14, 94–101. [Google Scholar] [CrossRef]
- Amel, E.; Manning, C.; Scott, B.; Koger, S. Beyond the roots of human inaction: Fostering collective effort toward ecosystem conservation. Science 2017, 356, 275–279. [Google Scholar] [CrossRef]
- Yu, X. Is environment ‘a city thing’ in China? Rural–urban differences in environmental attitudes. J. Environ. Psychol. 2014, 38, 39–48. [Google Scholar] [CrossRef]
- Nagendra, H. The global south is rich in sustainability lessons that students deserve to hear. Nature 2018, 557, 485–488. [Google Scholar] [CrossRef]
- Thomas, V.G.; Saegert, S.; Cantor, D.W.; Gorman-Smith, D.; Maton, K.I.; Soriano, F.I.; Thornotn, D.W. Toward an Urban Psychology: Research, Action, and Policy. 2005. Available online: https://www.apa.org/pi/ses/resources/publications/urban-taskforce.pdf (accessed on 11 December 2020).
- Evans, G.W.; Lepore, S.J.; Allen, K.M. Cross-cultural differences in tolerance for crowding: Fact or fiction? J. Personal. Soc. Psychol. 2000, 79, 204–210. [Google Scholar] [CrossRef]
- Gifford, R.; Nilsson, A. Personal and social factors that influence pro-environmental concern and behaviour: A review. Int. J. Psychol. 2014, 49, 141–157. [Google Scholar] [CrossRef] [PubMed]
- Pulver, S.; Ulibarri, N.; Sobocinski, K.L.; Alexander, S.M.; Johnson, M.L.; McCord, P.F.; Dell'Angelo, J. Frontiers in socio-environmental research: Components, connections, scale, and context. Ecol. Soc. 2018, 23. [Google Scholar] [CrossRef]
- Scott, A.J.; Storper, M. The nature of cities: The scope and limits of urban theory. Int. J. Urban Reg. 2015, 39, 1–15. [Google Scholar] [CrossRef]
- Nair, J. The Promise of the Metropolis. Bangalore's Twentieth Century; Oxford University Press: New Delhi, India, 2005. [Google Scholar]
- Drukker, D.M.; Egger, P.; Prucha, I.R. On two-step estimation of a spatial autoregressive model with autoregressive disturbances and endogenous regressors. Econom. Rev. 2013, 32, 686–733. [Google Scholar] [CrossRef]
- Wirth, L. Urbanism as a way of life. Am. J. Sociol. 1938, 44, 1–24. [Google Scholar] [CrossRef]
- Amin, A.; Graham, S. The ordinary city. Trans. Inst. Br. Geogr. 1997, 22, 411–429. [Google Scholar] [CrossRef]
- Brenner, N.; Schmid, C. The ‘urban age’ in question. Int. J. Urban Reg. 2014, 38, 731–755. [Google Scholar] [CrossRef]
- Tönnies, F. Gemeinschaft und Gesellschaft. Grundbegriffe der Reinen Soziologie; Fues’s Verlag: Leipzig, Germany, 1887. [Google Scholar]
- Meyfroidt, P. Environmental cognitions, land change, and social–ecological feedbacks: An overview. J. Land Use Sci. 2013, 8, 341–367. [Google Scholar] [CrossRef]
- Pascual, U.; Balvanera, P.; Díaz, S.; Pataki, G.; Roth, E.; Stenseke, M.; Watson, R.T.; Başak Dessane, E.; Islar, M.; Kelemen, E.; et al. Valuing nature’s contributions to people: The IPBES approach. Curr. Opin. Environ. Sustain. 2017, 26, 7–16. [Google Scholar] [CrossRef]
- Chan, K.M.A.; Goldstein, J.; Satterfield, T.; Hannahs, N.; Kikiloi, K.; Naidoo, R.; Vadeboncoeur, N.; Woodside, U. Cultural services and non-use values. In Natural Capital; Oxford University Press: Oxford, UK, 2011; pp. 206–228. [Google Scholar]
- Ives, C.D.; Giusti, M.; Fischer, J.; Abson, D.J.; Klaniecki, K.; Dorninger, C.; Laudan, J.; Barthel, S.; Abernethy, P.; Martín-López, B.; et al. Human–nature connection: A multidisciplinary review. Curr. Opin. Environ. Sustain. 2017, 26, 106–113. [Google Scholar] [CrossRef]
- Chawla, L. Significant Life Experiences Revisited: A review of research on sources of environmental sensitivity. Environ. Educ. Res. 1998, 4, 369–382. [Google Scholar] [CrossRef]
- Nisbet, E.K.; Zelenski, J.M.; Murphy, S.A. The nature relatedness scale. Environ. Behav. 2008, 41, 715–740. [Google Scholar] [CrossRef]
- Gaston, K.J.; Soga, M.; Duffy, J.P.; Garrett, J.K.; Gaston, S.; Cox, D.T.C. Personalised Ecology. Trends Ecol. Evol. 2018, 33, 916–925. [Google Scholar] [CrossRef] [PubMed]
- Kollmuss, A.; Agyeman, J. Mind the Gap: Why do people act environmentally and what are the barriers to pro-environmental behavior? Environ. Educ. Res. 2002, 8, 239–260. [Google Scholar] [CrossRef]
- Summers, N.; VanHeuvelen, T. Heterogeneity in the relationship between country-level affluence and environmental concern. Soc. Forces 2017, 96, 329–360. [Google Scholar] [CrossRef]
- Evans, G.W. The built environment and mental health. J. Urban Health 2003, 80, 536–555. [Google Scholar] [CrossRef]
- Bettin, J.; Wollni, M. Environmental concern, income, and nature experience in India. Sustainability 2019, 11, 346. [Google Scholar] [CrossRef]
- Guha, R.; Martinez-Alier, J. Varieties of Environmentalism. Essays North and South; Earthscan: London, UK, 2013. [Google Scholar]
- Helm, S.V.; Pollitt, A.; Barnett, M.A.; Curran, M.A.; Craig, Z.R. Differentiating environmental concern in the context of psychological adaption to climate change. Glob. Environ. Chang. 2018, 48, 158–167. [Google Scholar] [CrossRef]
- Milgram, S. The experience of living in cities. Science 1970, 167, 1461–1468. [Google Scholar] [CrossRef]
- Sinha, J.B.P. Psycho-Social Analysis of the Indian Mindset; Springer: New Delhi, India, 2014. [Google Scholar]
- Videras, J.; Owen, A.L.; Conover, E.; Wu, S. The influence of social relationships on pro-environment behaviors. J. Environ. Econ. Manag. 2012, 63, 35–50. [Google Scholar] [CrossRef]
- Brosig, J.; Riechmann, T.; Weimann, J. Selfish in the end? An investigation of consistency and stability of individual behavior. MPRA 2007, 5, 1–33. [Google Scholar]
- Houser, D.; Xiao, E.; McCabe, K.; Smith, V. When punishment fails: Research on sanctions, intentions and non-cooperation. Games Econ. Behav. 2008, 62, 509–532. [Google Scholar] [CrossRef]
- Platteau, J.P. Institutions, Social Norms, and Economic Development; Harwood Academic Publishing: Amsterdam, The Netherlands, 2000. [Google Scholar]
- Anderson, L.R.; Mellor, J.M.; Milyo, J. Inequality and public good provision: An experimental analysis. J. Socio Econ. 2008, 37, 1010–1028. [Google Scholar] [CrossRef]
- Alesina, A.; La Ferrara, E. Participation in heterogeneous communities. Q. J. Econ. 2000, 115, 847–904. [Google Scholar] [CrossRef]
- Edensor, T.; Jayne, M. Introduction. In Urban Theory Beyond the West: A World of Cities; Edensor, T., Jayne, M., Eds.; Routledge: London, UK, 2012. [Google Scholar]
- Matilal, B.K. Dharma and rationality. In Indian Ethics; Bilimoria, P., Prabhu, J., Sharma, R., Eds.; Routledge: London, UK, 2017; pp. 89–112. [Google Scholar]
- Simone, A. People as infrastructure: Intersecting fragments in Johannesburg. In People, Place and Space Reader; Gieseking, J., Mangold, W., Eds.; Routledge: New York, NY, USA, 2014. [Google Scholar]
- Fielding, A.J. Migration and social mobility: South East England as an escalator region. Reg. Stud. 1992, 26, 1–15. [Google Scholar] [CrossRef]
- Marwell, G.; Schmitt, D.R. Cooperation and interpersonal risk: Cross-cultural and cross-procedural generalizations. J. Exp. Social Psychol. 1972, 8, 594–599. [Google Scholar] [CrossRef]
- Lewicka, M. Place attachment: How far have we come in the last 40 years? J. Environ. Psychol. 2011, 31, 207–230. [Google Scholar] [CrossRef]
- Rao, M.S.A. (Ed.) Urban sociology in India. Reader and source book; Orient Longman: New Delhi, India, 1992. [Google Scholar]
- Nijman, J. India’s urban future. Am. Behav. Sci. 2015, 59, 406–423. [Google Scholar] [CrossRef]
- Harvey, D. Social Justice and the City; Arnold: London, UK, 1973. [Google Scholar]
- Inglehart, R.; Baker, W.E. Modernization, cultural change, and the persistence of traditional values. Am. Sociol. Rev. 2000, 65, 19–51. [Google Scholar] [CrossRef]
- Berenguer, J.; Corraliza, J.A.; Martín, R. Rural-urban differences in environmental concern, attitudes, and actions. Eur. J. Psychol. Assess. 2005, 21, 128–138. [Google Scholar] [CrossRef]
- Heitzman, J. The City in South Asia; Routledge: London, UK, 2008. [Google Scholar]
- Chen, X.; Ren, Y. Modernity and globalization: The local and global sources of individualistic and materialistic values in Shanghai. Globalizations 2016, 13, 16–31. [Google Scholar] [CrossRef]
- Dear, M.J. The Postmodern Urban Condition; Blackwell: Oxford, UK, 2000. [Google Scholar]
- Roy, A. The 21st-century metropolis: New geographies of theory. Reg. Stud. 2009, 43, 819–830. [Google Scholar] [CrossRef]
- Glaeser, E.L.; La Porta, R.; Lopez-de-Silanes, F.; Shleifer, A. Do institutions cause growth? J. Econ. Growth 2004, 9, 271–303. [Google Scholar] [CrossRef]
- Harding, A.; Blokland, T. Urban Theory. A Critical Introduction to Power, Cities and Urbanism in the 21st Century; SAGE Publications Ltd.: London, UK, 2014. [Google Scholar]
- Herzer, D.; Vollmer, S. Inequality and growth: Evidence from panel cointegration. J. Econ. Inequal 2012, 10, 489–503. [Google Scholar] [CrossRef]
- McCrae, R.R.; Project, P.P.O.C.; Terracciano, A. Personality profiles of cultures: Aggregate personality traits. J. Pers. Soc. Psychol. 2005, 89, 407–425. [Google Scholar] [CrossRef]
- Vandello, J.A.; Cohen, D. Patterns of individualism and collectivism across the United States. J. Personal. Soc. Psychol. 1999, 77, 279–292. [Google Scholar] [CrossRef]
- Hirschman, A.O. Exit, Voice, and Loyalty. Responses to Decline in Firms, Organizations, and States; Harvard University Press: Cambridge, MA, USA, 1970. [Google Scholar]
- Sassen, S. The Global City; Princeton University Press: Princeton, NJ, USA, 1993. [Google Scholar]
- Leung, A.K.Y.; Koh, K.; Tam, K.P. Being environmentally responsible: Cosmopolitan orientation predicts pro-environmental behaviors. J. Environ. Psychol. 2015, 43, 79–94. [Google Scholar] [CrossRef]
- Brenner, N. Global cities, glocal states: Global city formation and state territorial restructuring in contemporary Europe. Rev. Int. Political Econ. 1998, 5, 1–37. [Google Scholar] [CrossRef]
- Woods, M. Engaging the global countryside: Globalization, hybridity and the reconstitution of rural place. Prog. Hum. Geogr. 2016, 31, 485–507. [Google Scholar] [CrossRef]
- Parnell, S.; Oldfield, S. (Eds.) The Routledge Handbook on cities of the Global South; Routledge: New York, NY, USA, 2014. [Google Scholar]
- Bhowmik, S.K. Urban sociology. In Sociology and Social Anthropology in India; Atal, Y., Ed.; Longman: Delhi, India, 2009; pp. 237–263. [Google Scholar]
- Halleck Vega, S.; Elhorst, J.P. The SLX model. J. Reg. Sci. 2015, 55, 339–363. [Google Scholar] [CrossRef]
- Stock, J.H.; Wright, J.H.; Yogo, M. A survey of weak instruments and weak identification in generalized method of moments. J. Bus. Econ. Stat. 2002, 20, 518–529. [Google Scholar] [CrossRef]
- Little, T.D.; Cunningham, W.A.; Shahar, G.; Widaman, K.F. To parcel or not to parcel: Exploring the question, weighing the merits. Struct. Equ. Modeling: Multidiscip. J. 2002, 9, 151–173. [Google Scholar] [CrossRef]
- Wooldridge, J.M. Estimating systems of equations with different instruments for different equations. J. Econom. 1996, 74, 387–405. [Google Scholar] [CrossRef]
- Bollen, K.A. Total, direct, and indirect effects in structural equation models. Sociol. Methodol. 1987, 17, 37. [Google Scholar] [CrossRef]
- Hoffmann, E.; Jose, M.; Nölke, N.; Möckel, T. Construction and use of a simple index of urbanisation in the rural–urban interface of Bangalore, India. Sustainability 2017, 9, 2146. [Google Scholar] [CrossRef]
- Berg, J.; Dickhaut, J.; McCabe, K. Trust, reciprocity and social history. Games Econ. Behav. 1995, 10, 122–142. [Google Scholar] [CrossRef]
- Raubenheimer, J. An item selection procedure to maximise scale reliability and validity. SA J. Ind. Psychol. 2004, 30. [Google Scholar] [CrossRef]
- van de Vijver, F.; Tanzer, N.K. Bias and equivalence in cross-cultural assessment: An overview. Eur. Rev. Appl. Psychol. 2004, 54, 119–135. [Google Scholar] [CrossRef]
- Podsakoff, P.M.; MacKenzie, S.B.; Lee, J.-Y.; Podsakoff, N.P. Common method biases in behavioral research: A critical review of the literature and recommended remedies. J. Appl. Psychol. 2003, 88, 879–903. [Google Scholar] [CrossRef]
- Dunlap, R.E.; van Liere, K.D.; Mertig, A.G.; Jones, R.E. Measuring endorsement of the new ecological Paradigm: A revised NEP scale. J. Soc. Issues 2000, 56, 425–442. [Google Scholar] [CrossRef]
- Schultz, P.W.; Gouveia, V.V.; Cameron, L.D.; Tankha, G.; Schmuck, P.; Franěk, M. Values and their relationship to environmental concern and conservation behavior. J. Cross Cult. Psychol. 2016, 36, 457–475. [Google Scholar] [CrossRef]
- Khan, A.; Khan, M.N.; Adil, M. Exploring the new ecological paradigm (NEP) Ssale in India: Item analysis, factor structure and refinement. Asia Pac. J. Manag. Res. Innov. 2012, 8, 389–397. [Google Scholar] [CrossRef]
- Blackwell, M.; Honaker, J.; King, G. A unified approach to measurement error and missing data: Overview and applications. Sociol. Methods Res. 2015, 46, 303–341. [Google Scholar] [CrossRef]
- Perkins, H.E. Measuring love and care for nature. J. Environ. Psychol. 2010, 30, 455–463. [Google Scholar] [CrossRef]
- Tam, K.P. Concepts and measures related to connection to nature: Similarities and differences. J. Environ. Psychol. 2013, 34, 64–78. [Google Scholar] [CrossRef]
- Survey Data. Stratified, random sample of 1200 HH-heads. [Various csv tables, incl. R & Stata code for analysis]; 2 rural-urban transects in Bangalore/India, 2016–2017.
- United Nations. World Urbanization Prospects: The 2018 Revision; United Nations: New York, NY, USA, 2018. [Google Scholar]
- Franco, S.; Mandla, V.R.; Ram Mohan Rao, K. Urbanization, energy consumption and emissions in the Indian context A review. Renew. Sustain. Energy Rev. 2017, 71, 898–907. [Google Scholar] [CrossRef]
- Kraas, F.; Mertins, G.; Coy, M.; Aggarwal, S. (Eds.) Megacities and global change. In Megacities: Our Global Urban Future; Springer: Amsterdam, The Nederlands, 2014. [Google Scholar]
- Kent, E.F. Sacred Groves and Local Gods: Religion and Environmentalism in South India; Oxford University Press: Delhi, India, 2013. [Google Scholar]
- Sridhar, K.S.; Reddy, A.V.; Srinath, P. Is it push or pull? Recent evidence from migration in India. J. Int. Migr. Integr. 2012, 14, 287–306. [Google Scholar]
- Mikulincer, M.; Shaver, P.R. The attachment behavioral system in adulthood: Activation, psychodynamics, and interpersonal processes. Adv. Exp. Soc. Psychol. 2003, 35, 53–152. [Google Scholar]
- Friedman, R.; Hong, Y.Y.; Simons, T.; Chi, S.-C.; Oh, S.-H.; Lachowicz, M. The impact of culture on reactions to promise breaches: Differences between east and west in behavioral integrity perceptions. Group Organ. Manag. 2018, 43, 273–315. [Google Scholar] [CrossRef]
- Cumming, G.S.; von Cramon-Taubadel, S. Linking economic growth pathways and environmental sustainability by understanding development as alternate social-ecological regimes. Proc. Natl. Acad. Sci. USA 2018, 115, 9533–9538. [Google Scholar] [CrossRef] [PubMed]
- Lele, S.; Srinivasan, V.; Jamwal, P.; Thomas, B.K.; Eswar, M.; Zuhail, T.M. Water Management in the Arkavathy Basin: A Situation Analysis; Ashoka Trust for Research in Ecology and the Environment: Bengaluru, India, 2013. [Google Scholar]
- Tu, L.; Khare, A.; Zhang, Y. A short 8-item scale for measuring consumers’ local-global identity. Int. J. Res. Mark. 2012, 29, 35–42. [Google Scholar] [CrossRef]
- Hite, D.M.; Voelker, T.; Robertson, A. Measuring perceived anonymity: The development of a context independent instrument. J. Methods Meas. Soc. Sci. 2014, 5, 22–39. [Google Scholar] [CrossRef]
- Piekut, A.; Valentine, G. Perceived diversity and acceptance of minority ethnic groups in two urban contexts. Eur. Sociol. Rev. 2016, 32, 339–354. [Google Scholar] [CrossRef]
- Singelis, T.M.; Triandis, H.C.; Bhawuk, D.P.S.; Gelfand, M.J. Horizontal and vertical dimensions of individualism and collectivism: A theoretical and measurement refinement. Cross Cult. Res. 1995, 29, 240–275. [Google Scholar] [CrossRef]
- Nesler, M.S.; Aguinis, H.; Quigley, B.M.; Lee, S.J.; Tedeschi, J.T. The development and validation of a scale measuring global social power based on French and Raven’s tower Taxonomy. J. Appl. Soc. Psychol. 1999, 29, 750–771. [Google Scholar] [CrossRef]
- Bögeholz, S. Nature experience and its importance for environmental knowledge, values and action: Recent German empirical contributions. Environ. Educ. Res. 2006, 12, 65–84. [Google Scholar] [CrossRef]
Publisher’s Note: MDPI stays neutral with regard to jurisdictional claims in published maps and institutional affiliations. |
© 2020 by the authors. Licensee MDPI, Basel, Switzerland. This article is an open access article distributed under the terms and conditions of the Creative Commons Attribution (CC BY) license (http://creativecommons.org/licenses/by/4.0/).




