Green Cloud Software Engineering for Big Data Processing
Abstract
1. Introduction
2. Related Work and Underlying Concepts
2.1. Green IoT and Big Data (Green Software Engineering)
2.2. Cloud-Based Data Centers
2.3. Energy-Efficient Computing Systems
2.4. Cloud Resource Management
2.5. Consolidation of Virtual Machines (VM)
3. Research Methodology
- define the aim and objectives of the research, identify research gaps and understand state-of-the-art energy efficient systems and approaches;
- analyze and select VM consolidation algorithms extracted from existing research, design the cloud system architecture and set up the cloud—IoT infrastructures;
- implement a composite selection of VM consolidation algorithms on the configured cloud infrastructure;
- design and conduct a set of experiments with varying parameters. Experiments are repeated (10 times) for each combination of algorithms and data is collected;
- analyze the results relating to SLA and energy metrics, and recommend the best combination of VM consolidation algorithms for IoT eye tracker big data workload.
3.1. Cloud System Architecture
3.2. IoT Eye Tracking System
3.3. Big Data Processing Platform
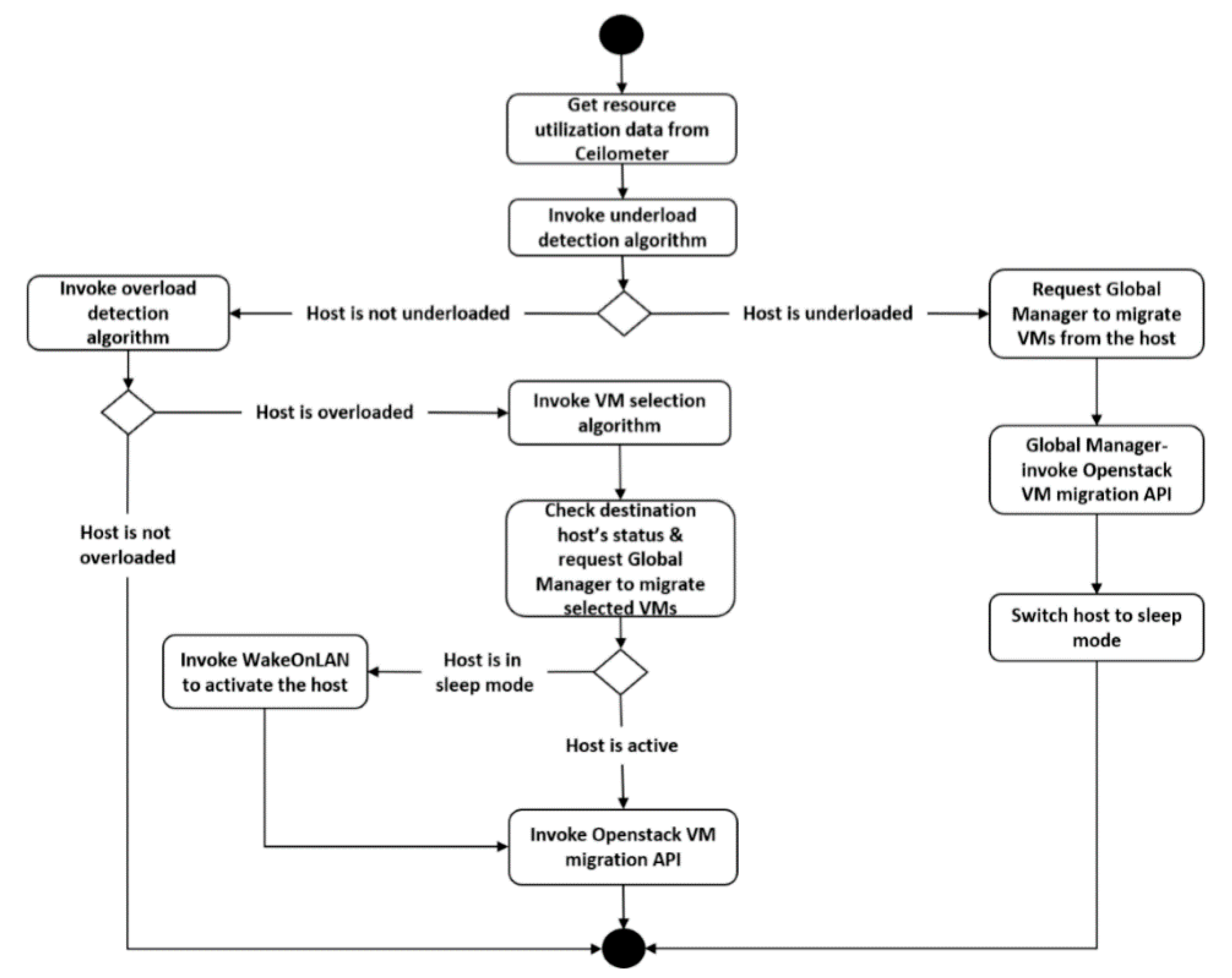
3.4. Openstack NEAT
3.5. Experimental Details
4. Results and Discussion
4.1. Peak Power Consumption for Synthetic Workloads
4.2. Performance Metrics
4.3. Performance Evaluation
5. Conclusions and Future Work
Author Contributions
Funding
Acknowledgments
Conflicts of Interest
References
- Gartner. Predicts 2015: The Internet of Things; Gartner: Stamford, CT, USA, 2014; p. G00269692. [Google Scholar]
- Aguiar, R.L.; Benhabiles, N.; Pfeiffer, T.; Rodriguez, P.; Viswanathan, H.; Wang, J.; Zang, H. Big Data, IoT, .... Buzz Words for Academia or Reality for Industry? In Proceedings of the 21st Annual International Conference on Mobile Computing and Networking MobiCom ’15, Paris, France, 7–11 September 2015; pp. 550–551. [Google Scholar]
- Liu, C.; Yang, C.; Zhang, X.; Chen, J. External integrity verification for outsourced big data in cloud and IoT: A big picture. Future Gener. Comput. Syst. 2015, 49, 58–67. [Google Scholar] [CrossRef]
- Cloud Standards Customer Council. Deploying Big Data Analytics Applications to the Cloud: Roadmap for Success. 2014, p. 21. Available online: http://www.thesupplychaincloud.com/wp-content/uploads/2014/07/Deploying-Big-Data-Analytics-Applications-to-the-Cloud.pdf (accessed on 11 January 2020).
- Koomey, J.G. Worldwide electricity used in data centers. Environ. Res. Lett. 2008, 3, 1–24. [Google Scholar] [CrossRef]
- Gartner. Green IT: The New Industry Shock Wave; Gartner: Stamford, CT, USA, 2007; p. G00153703. [Google Scholar]
- Avgerinou, M.; Bertoldi, P.; Castellazzi, L. Trends in Data Centre Energy Consumption under the European Code of Conduct for Data Centre Energy Efficiency. Energies 2017, 10, 1470. [Google Scholar] [CrossRef]
- DataCenter Knowledge. Data Center Costs as a Driving Force for Energy Efficiency: Part 1. 2017. Available online: https://www.datacenterknowledge.com/industry-perspectives/data-center-costs-driving-force-energy-efficiency-part-1 (accessed on 13 September 2018).
- Ou, Q.; Zhen, Y.; Li, X.; Zhang, Y.; Zeng, L. Application of internet of things in smart grid power transmission. In Proceedings of the 2012 3rd FTRA International Conference on Mobile, Ubiquitous, and Intelligent Computing, MUSIC 2012, Vancouver, BC, Canada, 26–28 June 2012; pp. 96–100. [Google Scholar]
- Chaichi, N.; Lavoie, J.; Zarrin, S.; Khalifa, R.; Sie, F. A comprehensive assessment of cloud computing for smart grid applications: A multi-perspectives framework. In Proceedings of the Portland International Conference on Management of Engineering and Technology, Portland, OR, USA, 2–6 August 2015; pp. 2541–2547. [Google Scholar]
- DataCenter Knowledge. Digging Deep for Data Center Optimization. 2018. Available online: https://www.datacenterknowledge.com/industry-perspectives/digging-deep-data-center-optimization (accessed on 13 September 2018).
- Shehzad, M.Q. Implementation of Intelligent Algorithms on Data Centers for Smart Energy Utilization. Master’s Thesis, University of Oslo, Oslo, Norway, 2017. Available online: https://www.duo.uio.no/bitstream/handle/10852/61322/Muhammad-Qammar-masteroppgave.pdf?sequence=1 (accessed on 13 September 2018).
- Liu, Q.; Ma, Y.; Alhussein, M.; Zhang, Y.; Peng, L. Green data center with IoT sensing and cloud-assisted smart temperature control system. Comput. Netw. 2016, 101, 104–112. [Google Scholar] [CrossRef]
- Moore, G.E. Cramming more components onto integrated circuits. Electronics 1965, 38, 114. [Google Scholar] [CrossRef]
- Beloglazov, A.; Buyya, R.; Lee, Y.C.; Zomaya, A. A Taxonomy and Survey of Energy-Efficient Data Centers and Cloud Computing Systems. Adv. Comput. 2011, 82. [Google Scholar] [CrossRef]
- Koomey, J.G. Growth in Data Center Electricity Use 2005 to 2010; EPA: Washington, DC, USA, 2011.
- Dayarathna, M.; Wen, Y.; Fan, R. Data Center Energy Consumption Modeling: A Survey. IEEE Commun. Surv. Tutor. 2006, 18, 732–794. [Google Scholar] [CrossRef]
- Zhu, C.; Leung, V.C.M.; Shu, L.; Ngai, E.C.-H. Green Internet of Things for Smart World. IEEE Access 2015, 3, 2151–2162. [Google Scholar] [CrossRef]
- Klimova, A.; Rondeau, E.; Andersson, K.; Porras, J.; Rybin, A.; Zaslavsky, A. An international Master’s program in green ICT as a contribution to sustainable development. J. Clean. Prod. 2016, 135, 223–239. [Google Scholar] [CrossRef]
- Meng, X.; Isci, C.; Kephart, J.; Zhang, L.; Bouillet, E.; Pendarakis, D. Efficient Resource Provisioning in Compute Clouds via VM Multiplexing. In Proceedings of the ICAC’10, Washington, DC, USA, 7–11 June 2010. [Google Scholar]
- Sami, M.; Haggag, M.; Salem, D. Resource Allocation and Server Consolidation Algorithms for Green Computing. Int. J. Sci. Eng. Res. 2015, 6, 313–316. [Google Scholar]
- Aljoumah, E.; Al-Mousawi, F.; Ahmad, I.; Al-Shammri, M.; Al-Jady, Z. SLA in Cloud Computing Architectures: A Comprehensive Study. Int. J. Grid Distrib. Comput. 2015, 8, 7–32. [Google Scholar] [CrossRef]
- Paschke, A.; Schnappinger-Gerull, E. A Categorization Scheme for SLA Metrics. In Proceedings of the Multi-Conference Business Informatics 2006-Service Oriented Electronic Commerce, Passau, Germany, 20–22 February 2006. [Google Scholar]
- IBM. (nd). Recording SLA Metrics. Available online: https://www.ibm.com/support/knowledgecenter/en/SSSHYH_7.1.0.2/com.ibm.netcoolimpact.doc_7.1.0.2/solution/imsg_slo_sla_metrics_t.html (accessed on 13 September 2018).
- Gubbi, J.; Buyya, R.; Marusic, S.; Palaniswami, M. Internet of Things (IoT): A vision, architectural elements, and future directions. Future Gener. Comput. Syst. 2013, 29, 1645–1660. [Google Scholar] [CrossRef]
- Vashi, S.; Ram, J.; Modi, J.; Verma, S.; Prakash, C. Internet of Things (IoT) A Vision, Architectural Elements, and Security Issues. In Proceedings of the International Conference on I-SMAC (IoT in Social, Mobile, Analytics and Cloud), Palladam, India, 10–11 February 2017. [Google Scholar] [CrossRef]
- Ullo, S.L.; Sinha, G.R. Advances in Smart Environment Monitoring Systems Using IoT and Sensors. Sensors 2020, 20, 3113. [Google Scholar] [CrossRef]
- Wu, J.; Feng, Y.; Sun, P. Sensor fusion for recognition of activities of daily living. Sensors 2018, 18, 4029. [Google Scholar] [CrossRef] [PubMed]
- Routray, S.K.; Sharmila, K.P. Green initiatives in IoT. In Proceedings of the 3rd IEEE International Conference on Advances in Electrical and Electronics, Information, Communication and Bio-Informatics, AEEICB 2017, Chennai, India, 27–28 February 2017; pp. 454–457. [Google Scholar]
- Rodriguez, A.; Ordóñez, A.; Ordoñez, H. Energy consumption optimization for sensor networks in the IoT. In Proceedings of the IEEE Colombian Conference on Communication and Computing (IEEE COLCOM 2015), Popayan, Columbia, 13–15 May 2015. [Google Scholar] [CrossRef]
- Santos, J.; Wauters, T.; Volckaert, B.; De Turck, F. Resource provisioning for IoT application services in smart cities. In Proceedings of the 13th International Conference on Network and Service Management (CNSM), Tokyo, Japan, 26–30 November 2017. [Google Scholar] [CrossRef]
- Skarlat, O.; Schulte, S.; Borkowski, M.; Leitner, P. Resource Provisioning for IoT Services in the Fog. In Proceedings of the IEEE 9th International Conference on Service-Oriented Computing and Applications (SOCA), Macau, China, 4–6 November 2016. [Google Scholar] [CrossRef]
- Arshad, R.; Zahoor, S.; Shah, M.A.; Wahid, A.; Yu, H. Green IoT: An investigation on energy saving practices for 2020 and beyond. IEEE Access 2017, 5, 15667–15681. [Google Scholar] [CrossRef]
- Jimenez-peris, R. Big Data and Cloud Challenges from IoT. Available online: https://www.google.fr/url?sa=t&rct=j&q=&esrc=s&source=web&cd=&ved=2ahUKEwiz8-Paue3sAhXQA2MBHXCID2YQFjABegQIBxAC&url=http%3A%2F%2Fec.europa.eu%2Finformation_society%2Fnewsroom%2Fcf%2Fdae%2Fdocument.cfm%3Faction%3Ddisplay%26doc_id%3D7681&usg=AOvVaw2SDW1II26PmVzuMxpIquAb (accessed on 11 January 2020).
- Kliem, A.; Kao, O. The Internet of Things Resource Management Challenge. In Proceedings of the IEEE International Conference on Data Science and Data Intensive Systems, Sydney, Australia, 11–13 December 2015. [Google Scholar] [CrossRef]
- Delicato, F.C.; Pires, P.F.; Batista, T. The Resource Management Challenge in IoT. In Resource Management for Internet of Things. SpringerBriefs in Computer Science; Springer: Cham, Switzerland, 2017. [Google Scholar] [CrossRef]
- Sharma, V.; Thomas, A.; Abdelzaher, T.; Skadron, K.; Lu, Z. Power-aware QoS Management in Web Servers. In Proceedings of the 24th IEEE International Real-Time Systems Symposium (RTSS’03), Cancun, Mexico, 5 December 2003. [Google Scholar] [CrossRef]
- Akkaya, K.; Younis, M. An energy-aware QoS routing protocol for wireless sensor networks. In Proceedings of the 23rd International Conference on Distributed Computing Systems Workshops, Providence, RI, USA, 19–22 May 2003. [Google Scholar] [CrossRef]
- Zeng, M.; Leng, S.; Zhang, Y.; He, J. QoE-aware Power Management in Vehicle-to-Grid Networks: A Matching-theoretic Approach. IEEE Trans. Smart Grid 2018, 9, 2468–2477. [Google Scholar] [CrossRef]
- Moreno, I.S.; Xu, J. Customer-aware resource overallocation to improve energy efficiency in realtime Cloud Computing data centers. In Proceedings of the 2011 IEEE International Conference on Service-Oriented Computing and Applications (SOCA), Irvine, CA, USA, 12–14 December 2011; p. 8. [Google Scholar]
- Daud, S.; Ahmad, R.; Ong, B.L.; Abdul Khalib, Z.I.; Kareem, A.; Kamarudin, L.M.; Ehkan, P.; Nazri, M.; Mohd Warip, M.N.B.; Othman, R.R. The effects of CPU load & idle state on embedded processor energy usage. In Proceedings of the 2014 2nd International Conference on Electronic Design (ICED), Penang, Malaysia, 19–21 August 2014; pp. 30–35. [Google Scholar]
- Siddiqui, I.F.; Lee, S.U.-J.; Abbas, A.; Bashir, A.K. Optimizing Lifespan and Energy Consumption by Smart Meters in Green-Cloud-Based Smart Grids. IEEE Access 2017. [Google Scholar] [CrossRef]
- UBM. Blade Servers: The Answer to 5 Critical Data Center Challenges, a White Paper. 2010. Available online: http://i.dell.com/sites/doccontent/business/solutions/whitepapers/en/Documents/key-to-5-critical-data-center.pdf (accessed on 13 September 2018).
- Techtarget. Best Techniques for Cooling Blade Servers. 2008. Available online: https://searchitchannel.techtarget.com/feature/Best-techniques-for-cooling-blade-servers (accessed on 13 September 2018).
- Beloglazov, A.; Abawajy, J.; Buyya, R. Energy-aware resource allocation heuristics for efficient management of data centers for Cloud computing. Future Gener. Comput. Syst. 2012, 28, 755–768. [Google Scholar] [CrossRef]
- Masanet, E.; Robert, H. Chapter 20: Data Center IT Efficiency Measures. In Uniform Methods Project: Determining Energy Efficiency Savings for Specific Measures; Office of Energy Efficiency & Renewable Energy: Washington, DC, USA, 2015; p. 33. [Google Scholar]
- Techtarget. Data Center Energy Efficiency Guide. 2010. Available online: https://searchdatacenter.techtarget.com/tutorial/Data-center-energy-efficiency-guide (accessed on 13 September 2018).
- Beloglazov, A.; Buyya, R. Optimal online deterministic algorithms and adaptive heuristics for energy and performance efficient dynamic consolidation of virtual machines in Cloud data centers. Concurr. Comput. Pract. Exp. 2012, 24, 1397–1420. [Google Scholar] [CrossRef]
- BCS. (nd.a). Data Centre Energy Efficiency Metrics: Existing and Proposed Metrics to Provide Effective Understanding and Reporting of Data Centre Energy. Available online: https://bcs.org/upload/pdf/data-centre-energy.pdf (accessed on 13 September 2018).
- The Green Grid. The Green Grid Data Center Power Efficiency Metrics: PUE and DCiE. 2007. Available online: http://www.premiersolutionsco.com/wp-content/uploads/TGGDataCenterPowerEfficiencyMetricsPUEandDCiE.pdf (accessed on 13 September 2018).
- The Green Grid. A Framework for Data Center Energy Productivity, White Paper #13. 2008. Available online: https://www.greenbiz.com/sites/default/files/document/GreenGrid-Framework-Data-Center-Energy-Productivity.pdf (accessed on 13 September 2018).
- Travers, M. CPU Power Consumption Experiments and Results Analysis of Intel i7-4820K; Newcastle University: Tyne and Wear, UK, 2015. [Google Scholar]
- Fan, X.; Weber, W.-D.; Barroso, L.A. Power Provisioning for a Warehouse-sized Computer. In Proceedings of the ACM International Symposium on Computer Architecture, San Diego, CA, USA, 9–13 June 2007. [Google Scholar]
- Barroso, L.A.; Hölzle, U. The Case for Energy-Proportional Computing. Computer (Long. Beach. Calif). 2007, 40, 33–37. [Google Scholar] [CrossRef]
- Cao, F.; Zhu, M.M. Energy efficient workflow job scheduling for green cloud. In Proceedings of the 2013 IEEE International Symposium on Parallel & Distributed Processing, Workshops and Phd Forum, Cambridge, MA, USA, 20–24 May 2013; pp. 2218–2221. [Google Scholar]
- Singh, S.; Chana, I. QoS-Aware Autonomic Resource Management in Cloud Computing. ACM Comput. Surv. 2015, 48, 1–46. [Google Scholar] [CrossRef]
- Gonçalves, G.E.; Endo, P.T.; Cordeiro, T.; Palhares, A.; Sadok, D.; Kelner, J.; Melander, B.; Mångs, J.E. 5 Resource Allocation in Clouds: Concepts, Tools and Research Challenges. In Minicursos do SBRC 2011; SBC: Nashville, TN, USA, 2011. [Google Scholar]
- Manvi, S.S.; Shyam, G.K. Resource management for Infrastructure as a Service (IaaS) in cloud computing: A survey. J. Netw. Comput. Appl. 2014, 41, 424–440. [Google Scholar] [CrossRef]
- Parikh, S.M.; Patel, N.M.; Prajapati, H.B. Resource Management in Cloud Computing: Classification and Taxonomy. arXiv 2017, arXiv:1703.00374. [Google Scholar]
- Shirvani, M.H.; Rahmani, A.M.; Sahafi, A. A survey study on virtual machine migration and server consolidation techniques in DVFS-enabled cloud datacenter: Taxonomy and challenges. J. King Saud Univ. Comput. Inf. Sci. 2018. [Google Scholar] [CrossRef]
- Sinha, A.; Chandrakasan, A. Dynamic Power Management in Wireless Sensor Networks. IEEE Des. Test Comput. 2001, 18, 62–74. [Google Scholar] [CrossRef]
- Gahlawat, M.; Sharma, P. Chapter 14 Green, Energy Efficient Computing and Sustainability Issues in Cloud. In Managing and Processing Big Data in Cloud Computing; Kannan, R., Balasundaram, S.R., ur Rasool, R., Jin, H., Eds.; IGI Global: Hershey, PA, USA, 2016; pp. 206–217. [Google Scholar]
- Caglar, I.; Altilar, D.T. An energy efficient VM allocation approach for data centers. In Proceedings of the 2016 IEEE 2nd International Conference on Big Data Security on Cloud (BigDataSecurity), IEEE International Conference on High Performance and Smart Computing (HPSC), and IEEE International Conference on Intelligent Data and Security (IDS), New York, NY, USA, 9–10 April 2016; pp. 240–244. [Google Scholar]
- Khoshkholghi, M.A.; Derahman, M.N.; Abdullah, A.; Subramaniam, S.; Othman, M. Energy-Efficient Algorithms for Dynamic Virtual Machine Consolidation in Cloud Data Centers. IEEE Access 2017, 5, 10709–10722. [Google Scholar] [CrossRef]
- Beloglazov, A. Energy-Efficient Management of Virtual Machines in Data Centers for Cloud Computing. In Proceedings of the 2010 10th IEEE/ACM International Conference on Cluster, Cloud and Grid Computing, Melbourne, VIC, Australia, 17–20 May 2013; pp. 1–232. [Google Scholar]
- Ashraf, A.; Byholm, B.; Porres, I. Distributed Virtual Machine Consolidation: A Systematic Mapping Study; Turku Centre for Computer Science (TUCS): Turku, Finland, 2016. [Google Scholar]
- Beloglazov, A. Energy-Efficient Management of Virtual Machines in Data Centers for Cloud Computing. Ph.D. Thesis, The University of Melbourne, Melbourne, Australia, 2013. Available online: http://www.cloudbus.org/students/AntonPhDThesis2013.pdf (accessed on 13 September 2018).
- Zhou, Z.; Hu, Z.; Yu, J.; Abawajy, J.; Chowdhury, M. Energy-efficient virtual machine consolidation algorithm in cloud data centers. J. Cent. South Univ. 2017, 24, 2331–2341. [Google Scholar] [CrossRef]
- Hieu, N.T.; di Francesco, M.; Yla-Jaaski, A. Virtual Machine Consolidation with Usage Prediction for Energy-Efficient Cloud Data Centers. In Proceedings of the 2015 IEEE 8th International Conference on Cloud Computing, New York, NY, USA, 27 June–2 July 2015; pp. 750–757. [Google Scholar]
- Hieu, N.T. Virtual Machine Management for Efficient Cloud Data Centers with Applications to Big Data Analytics; Aalto University: Aalto, Finland, 2016. [Google Scholar]
- Abdelsamea, A.; El-Moursy, A.A.; Hemayed, E.E.; Eldeeb, H. Virtual machine consolidation enhancement using hybrid regression algorithms Virtual machine consolidation enhancement. Egypt. Inform. J. 2017, 18, 161–170. [Google Scholar] [CrossRef]
- VMWare. Resource Management Guide. 2006. Available online: https://www.vmware.com/pdf/vi3_esx_resource_mgmt.pdf (accessed on 13 September 2018).
- Hieu, N.T.; Di Francesco, M.; Yla-Jaaski, A. A virtual machine placement algorithm for balanced resource utilization in cloud data centers. In Proceedings of the 2014 IEEE 7th International Conference on Cloud Computing, Anchorage, AK, USA, 27 June–2 July 2014; pp. 474–481. [Google Scholar]
- Najari, A.; Alavi, S.E.; Noorimehr, M.R. Optimization of Dynamic Virtual Machine Consolidation in Cloud Computing Data Centers. IJACSA Int. J. Adv. Comput. Sci. Appl. 2016, 7. [Google Scholar] [CrossRef]
- Beloglazov, A.; Buyya, R. Managing Overloaded Hosts for Dynamic Consolidation of Virtual Machines in Cloud Data Centers under Quality of Service Constraints. IEEE Trans. Parallel Distrib. Syst. 2013, 24, 1366–1379. [Google Scholar] [CrossRef]
- Han, G.; Que, W.; Jia, G.; Shu, L. An Efficient Virtual Machine Consolidation Scheme for Multimedia Cloud Computing. Sensors 2016, 16, 246. [Google Scholar] [CrossRef]
- Wang, J.; Huang, S.; Ju, W.; He, Y.; Wang, H.; Zhang, J.; Gu, W. Best Fit Decreasing based Defragmentation Algorithm in Semi-dynamic Elastic Optical Path Networks. In Proceedings of the 2012 Asia Communications and Photonics Conference (ACP), Guangzhou, China, 7–10 November 2012; ISBN 978-1-4673-6274-0. [Google Scholar]
- Beloglazov, A.; Buyya, R. Energy Efficient Resource Management in Virtualized Cloud Data Centers. In Proceedings of the 2010 10th IEEE/ACM International Conference on Cluster, Cloud and Grid Computing, Melbourne, VIC, Australia, 17–20 May 2010; pp. 826–831. [Google Scholar]
- Corradi, A.; Fanelli, M.; Foschini, L. VM consolidation: A real case based on OpenStack Cloud. Future Gener. Comput. Syst. 2014, 32, 118–127. [Google Scholar] [CrossRef]
- Dai, W.; Qiu, L.; Wu, A.; Qiu, M. Cloud Infrastructure Resource Allocation for Big Data Applications. IEEE Trans. Big Data 2016, 4, 313–324. [Google Scholar] [CrossRef]
- Red Hat. (nodate). Public vs Private, Amazon Web Services, EC2 compared to Openstack. Available online: https://www.redhat.com/en/blog/public-vs-private-amazon-compared-openstack (accessed on 13 September 2018).
- Openstack. (nd). OpenStack Compute (nova). Available online: https://docs.openstack.org/nova/pike/ (accessed on 13 September 2018).
- Beloglazov, A.; Buyya, R. OpenStack Neat: A framework for dynamic and energy-efficient consolidation of virtual machines in OpenStack clouds. J. Concurr. Comput. Pract. Exp. Arch. 2015, 27, 1310–1333. [Google Scholar] [CrossRef]
- Sampey, J.R. The Romance of Research (Redman, L.V.; Mory, A.V.H.). J. Chem. Educ. 1934, 11, 62. [Google Scholar] [CrossRef][Green Version]
- Litvinski, O.; Gherbi, A. Experimental evaluation of OpenStack compute scheduler. Procedia Comput. Sci. 2013, 19, 116–123. [Google Scholar] [CrossRef][Green Version]
- SUSE. (nd). Openstack Administrator Guide. Available online: https://www.suse.com/documentation/suse-openstack-cloud-7/singlehtml/book_cloud_admin/book_cloud_admin.html#idm140564604575040 (accessed on 13 September 2018).
- Openstack. (nd). Compute Service. Available online: https://docs.openstack.org/newton/install-guide-rdo/nova.html (accessed on 13 September 2018).
- Yusuf, A.B.; Kor, A.L.; Tawfik, H. Development of a Simulation Experiment to Investigate In-Flight Startle using Fuzzy Cognitive Maps and Pupillometry. In Proceedings of the 2019 International Joint Conference on Neural Networks (IJCNN), Budapest, Hungary, 14–19 July 2019; pp. 1–10. [Google Scholar]
- Lopez, M.A.; Lobato, A.G.P.; Duarte, O.C.M.B. A performance comparison of open-source stream processing platforms. In Proceedings of the 2016 IEEE Global Communications Conference (GLOBECOM), Washington, DC, USA, 4–8 December 2016. [Google Scholar]
- Openstack. (nd). Welcome to Sahara. Available online: https://docs.openstack.org/sahara/latest/ (accessed on 13 September 2018).
- Apache Software Foundation. (nd). Hadoop Openstack Support. Available online: https://hadoop.apache.org/docs/stable/hadoop-openstack/index.html (accessed on 13 September 2018).
- Openstack. (nd). Spark Plugin. Available online: https://docs.openstack.org/sahara/pike/user/spark-plugin.html (accessed on 13 September 2018).
- Openstack. (nd). Storm Plugin. Available online: https://docs.openstack.org/sahara/queens/user/storm-plugin.html (accessed on 13 September 2018).
- Openstack. (nd). Heat. Available online: https://wiki.openstack.org/wiki/Heat (accessed on 13 September 2018).
- A.Beloglazov. (nd). Openstack NEAT. Available online: https://github.com/beloglazov/openstack-neat (accessed on 13 September 2018).
- Openstack. (nd). Welcome to Ceilometer’s Documentation. Available online: https://docs.openstack.org/ceilometer/queens (accessed on 13 September 2018).
- Openstack Community. OpenStack Docs: Live-Migrate Instances. Available online: https://docs.openstack.org/nova/pike/admin/live-migration-usage.html (accessed on 22 May 2018).
- Popa, M.; Slavici, T. Embedded server with Wake on LAN function. In Proceedings of the IEEE EUROCON 2009, St.-Petersburg, Russia, 18–23 May 2009; pp. 365–370. [Google Scholar]
- Ubuntu. (nd). Stress-ng. Available online: http://manpages.ubuntu.com/manpages/artful/man1/stress-ng.1.html (accessed on 13 September 2018).
- Zhan, J. Characterization and architectural implications of big data workloads. In Proceedings of the 2016 IEEE International Symposium on Performance Analysis of Systems and Software (ISPASS), Uppsala, Sweden, 17–19 April 2015. [Google Scholar]
- Openstack Community. OpenStack Docs: Overcommitting CPU and RAM. Available online: https://docs.openstack.org/arch-design/design-compute/design-compute-overcommit.html (accessed on 23 May 2018).
- Kamoun, F. Virtualizing the Datacenter without Compromising Server Performance, ACM Ubiquity. 2009. Available online: http://delivery.acm.org/10.1145/1600000/1595424/v10i9_kamoun.pdf?ip=160.9.192.67&id=1595424&acc=OPEN&key=BF07A2EE685417C5%2EBB34A1027A61E630%2E4D4702B0C3E38B35%2E6D218144511F3437&__acm__=1536940847_3cacd8d2b8347cbdc91f08c8dfbdfc1a (accessed on 13 September 2018).
- Chen, L.; Patel, S.; Shen, H.; Zhou, Z. Profiling and Understanding Virtualization Overhead in Cloud. In Proceedings of the in 2015 44th International Conference on Parallel Processing, Beijing, China, 1–4 September 2015; pp. 31–40. [Google Scholar]
- CNET. Explaining Intel’s Turbo Boost Technology. 2009. Available online: https://www.cnet.com/news/explaining-intels-turbo-boost-technology/ (accessed on 13 September 2018).
- Charles, J.; Jassi, P.; Ananth, N.S.; Sadat, A.; Fedorova, A. Evaluation of the Intel® CoreTM i7 Turbo Boost feature. In Proceedings of the 2009 IEEE International Symposium on Workload Characterization (IISWC), Austin, TX, USA, 4–6 October 2009; pp. 188–197. [Google Scholar]
- Potter, K.; McGittigan, J.; Smith, M.; Hunter, R. IT Metrics: Align IT Investment Levels with Strategy Using Run, Grow, Transform and Beyond; Gartner: Stamford, CT, USA, 2012. [Google Scholar]
- Nadimi, R.; Khatir, R.A. VM Consolidation by using Selection and Placement of VMs in Cloud Datacenters. Casp. J. Math. Sci. 2017, 6, 120–130. [Google Scholar]
- Total Number of Hyperscale Data Centers Reaches 300. DatacenterDynamics. 2018. Available online: http://www.datacenterdynamics.com/content-tracks/design-build/total-number-of-hyperscale-data-centers-reaches-300/97508.fullarticle (accessed on 8 May 2018).
- The Top Ten Best Countries in the World for Locating Data Centers. Available online: https://www.datacenterdynamics.com/en/news/the-top-ten-best-countries-to-locate-a-data-center/ (accessed on 1 November 2020).
- Brander, A.M.; Sood, A.; Wylie, C.; Haughton, A.; Lovell, J. Electricity-specific emission factors for grid electricity. Ecometrica 2011. Available online: https://ecometrica.com/assets/Electricity-specific-emission-factors-for-grid-electricity.pdf (accessed on 1 November 2020).
- Kor, A.L.; Rondeau, E.; Andersson, K.; Porras, J.; Georges, J.P. Education in Green ICT and Control of Smart Systems: A First Hand Experience from the International PERCCOM Masters Programme. In Proceedings of the 12th Symposium on Advances in Control Education (ACE 2019), Philadelphia, PA, USA, 7–9 July 2019. [Google Scholar]















| Combo | Underload Detection | Overload Detection | VM Selection | VM Placement |
|---|---|---|---|---|
| Combo 1 | THR 1 | THR | RC 2 | BFD 3 |
| Combo 2 | THR | MAD 4 | RC | BFD |
| Combo 3 | THR | LRR 5 | RC | BFD |
| Combo 4 | THR | THR | MMT 6 | BFD |
| Combo 5 | THR | MAD | MMT | BFD |
| Combo 6 | THR | LRR | MMT | BFD |
| Host Name | Device | Operating System | Memory (GiB) | Disk (GB) | IPC (Watt) |
|---|---|---|---|---|---|
| Controller | HP Proliant DL360p Gen8 | Ubuntu 16.04 LTS | 70.8 | 219.1 | 6.2 |
| Compute1 | HP Compaq Elite 8300 MT | Ubuntu 16.04 LTS | 15.5 | 487.7 | 2.4 |
| Compute2 | HP Compaq dc7900 SFF | Ubuntu 16.04 LTS | 3.8 | 242.9 | 1.9 |
| Compute3 | HP Compaq dc7900 SFF | Ubuntu 16.04 LTS | 3.6 | 242.1 | 1.8 |
| Workload (%) | Average Peak Power Consumption in Watt | |||||
|---|---|---|---|---|---|---|
| Compute1 | Compute2 | Compute3 | ||||
| 1 Core | All Cores | 1 Core | All Cores | 1 Core | All Cores | |
| 0 | 26.8 | 30.9 | 39.2 | 39.5 | 39.8 | 40.2 |
| 10 | 32.9 | 42.1 | 44.0 | 44.9 | 42.8 | 45.1 |
| 20 | 35.1 | 48.2 | 47.4 | 48.9 | 47.5 | 49.1 |
| 30 | 37.1 | 50.8 | 49.4 | 54.0 | 49.7 | 54.4 |
| 40 | 38.1 | 55.8 | 50.9 | 57.9 | 50.8 | 58.6 |
| 50 | 38.6 | 60.2 | 51.6 | 58.3 | 52.8 | 62.1 |
| 60 | 40.0 | 71.1 | 52.4 | 60.6 | 54.5 | 66.6 |
| 70 | 40.5 | 80.1 | 55.0 | 61.3 | 56.0 | 68.0 |
| 80 | 42.1 | 83.3 | 56.4 | 63.4 | 58.9 | 69.9 |
| 90 | 47.1 | 84.9 | 57.3 | 65.9 | 60.9 | 71.2 |
| 100 | 52.1 | 87.6 | 58.7 | 68.4 | 63.1 | 72.1 |
| Metrics | Description |
|---|---|
| Total Energy Consumption (E) | It is the sum of energy consumed by the compute servers as a result of application workloads over a specific time period. It is measured in kilowatt hour [59]. |
| Number of VM Migrations | VMs are selected to be migrated once a host is identified to be underloaded or overloaded. Minimizing the time for migration is a crucial step which is achieved by reducing the total number of VM migrations. |
| Power State Changes | The number of state changes (on and off) of compute nodes must be minimal to avoid unnecessary loss of energy. |
| Service Level Agreement (SLA) | QoS requirements of a system are devised in the form of SLA (service level agreement), determined by attributes such as throughput or response time which are application dependent. In the case of IaaS, QoS can be evaluated using SLA metrics that depend on VM and compute resources [74]. IaaS-SLA violations (SLAV) can be measured using two metrics below. SLATAH (SLA violation time per active host)—The period of time when a host experiences 100% CPU utilization and the requested performance is not delivered as it is limited by the node’s capacity causing a violation of the SLA as shown in Equation (3). (3) where N is the number of compute nodes, Tsi is the total time during which the host i experienced 100% utilization leading to an SLA violation, Tai is the total time when host i actively provides VMs [107]. PDM (performance degradation due to migrations) The overall degradation in performance experienced during migration of virtual machines as shown in Equation (4). (4) where M is the number of virtual machines, Cdj is the performance degradation of VMj caused by migrations, Crj is the total processor capacity requested by VMj. In general, Cdj is assumed to be 10% of CPU in million instructions per second (MIPS) during migrations [107]. SLAV (SLA violation)—As SLATAH and PDM are two independent metrics, SLA violation (SLAV) is a metric that combines both performance degradation caused by overloading as well as VM migrations as shown in Equation (5). (5) It denotes the violation that takes place when the promised QoS is not met [107]. |
| Energy and SLA Violations (ESV): | Energy consumption (E) of compute nodes and SLAV are negatively correlated as energy consumed can be reduced at the cost of increased SLA violations. Whereas, the goal of an energy-aware system is to minimize energy as well as SLA violations. Hence, a combined metric energy and SLA violations (ESV) proposed in [67] is shown in Equation (6). (6) A lower ESV value indicates that energy saving is higher than SLA violations. |
| Combo | E | SLATAH | PDM | SLAV | ESV |
|---|---|---|---|---|---|
| Combo1 | 5.28 | 17.67 | 0.31 | 5.4777 | 28.92226 |
| Combo2 | 4.64 | 14.54 | 0.28 | 4.0712 | 18.89037 |
| Combo3 | 4.32 | 18.56 | 0.22 | 4.0832 | 17.63942 |
| Combo4 | 4.57 | 19.25 | 0.23 | 4.4275 | 20.23368 |
| Combo5 | 4.03 | 21.42 | 0.09 | 1.9278 | 7.769034 |
| Combo6 | 3.22 | 65.23 | 0.03 | 1.9569 | 6.301218 |
| Host | Virtualization State | Peak Power Consumed (Watt) | CPU (%) | Memory (%) |
|---|---|---|---|---|
| Compute1 | A 1 | 26.7 | 0.34 | 0.29 |
| B 2 | 27.8 | 0.42 | 0.36 | |
| Compute2 | A | 39.2 | 0.25 | 0.19 |
| B | 39.9 | 0.33 | 0.25 | |
| Compute3 | A | 39.8 | 0.27 | 0.21 |
| B | 40.9 | 0.35 | 0.28 |
Publisher’s Note: MDPI stays neutral with regard to jurisdictional claims in published maps and institutional affiliations. |
© 2020 by the authors. Licensee MDPI, Basel, Switzerland. This article is an open access article distributed under the terms and conditions of the Creative Commons Attribution (CC BY) license (http://creativecommons.org/licenses/by/4.0/).
Share and Cite
Ganesan, M.; Kor, A.-L.; Pattinson, C.; Rondeau, E. Green Cloud Software Engineering for Big Data Processing. Sustainability 2020, 12, 9255. https://doi.org/10.3390/su12219255
Ganesan M, Kor A-L, Pattinson C, Rondeau E. Green Cloud Software Engineering for Big Data Processing. Sustainability. 2020; 12(21):9255. https://doi.org/10.3390/su12219255
Chicago/Turabian StyleGanesan, Madhubala, Ah-Lian Kor, Colin Pattinson, and Eric Rondeau. 2020. "Green Cloud Software Engineering for Big Data Processing" Sustainability 12, no. 21: 9255. https://doi.org/10.3390/su12219255
APA StyleGanesan, M., Kor, A.-L., Pattinson, C., & Rondeau, E. (2020). Green Cloud Software Engineering for Big Data Processing. Sustainability, 12(21), 9255. https://doi.org/10.3390/su12219255

