Comparative Study of Fuel and Greenhouse Gas Consumption of a Hybrid Vehicle Compared to Spark Ignition Vehicles
Abstract
1. Introduction
2. Materials and Methods
2.1. Materials
2.1.1. Vehicles
2.1.2. OBDII Interface
2.1.3. Routes
2.1.4. Software
2.1.5. Fuel
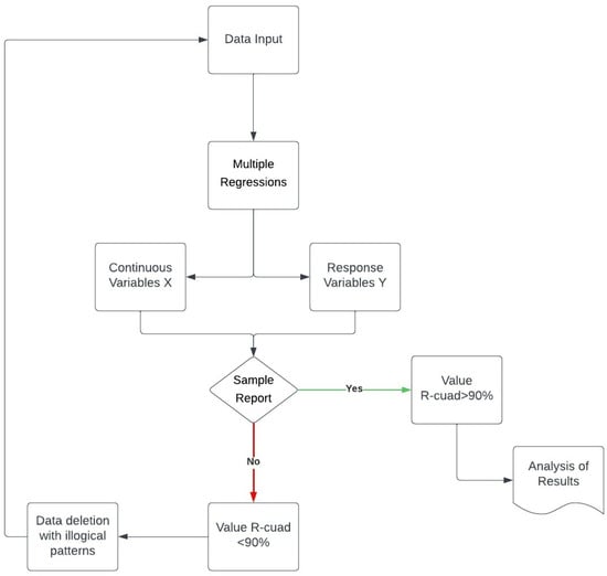
2.2. Methodology
2.3. Model Validation
2.4. Uncertainty Analysis
3. Results
3.1. Proposed Model
3.2. Model Consumption Interaction Plots
3.3. Average Consumption of Each Vehicle
4. Discussion
5. Conclusions
Author Contributions
Funding
Data Availability Statement
Conflicts of Interest
References
- June 2022 Monthly Energy Review. Available online: https://www.eia.gov/totalenergy/data/monthly/archive/00352206.pdf (accessed on 27 April 2023).
- Global EV Outlook 2022—Analysis—IEA. Available online: https://www.iea.org/reports/global-ev-outlook-2022 (accessed on 27 April 2023).
- World Energy Outlook 2020—Analysis—IEA. Available online: https://www.iea.org/reports/world-energy-outlook-2020 (accessed on 27 April 2023).
- Verbelen, F.; Lhomme, W.; Vinot, E.; Stuyts, J.; Vafaeipour, M.; Hegazy, O.; Stockman, K.; Sergeant, P. Comparison of an Optimized Electrical Variable Transmission with the Toyota Hybrid System. Appl. Energy 2020, 278, 115616. [Google Scholar] [CrossRef]
- Li, J.; Liang, M.; Cheng, W.; Wang, S. Life Cycle Cost of Conventional, Battery Electric, and Fuel Cell Electric Vehicles Considering Traffic and Environmental Policies in China. Int. J. Hydrogen Energy 2021, 46, 9553–9566. [Google Scholar] [CrossRef]
- Sinigaglia, T.; Eduardo Santos Martins, M.; Cezar Mairesse Siluk, J. Technological Evolution of Internal Combustion Engine Vehicle: A Patent Data Analysis. Appl. Energy 2022, 306, 118003. [Google Scholar] [CrossRef]
- These Are The Best Selling Hybrid Cars in Ecuador, wth Prices Under USD 20,000. Available online: https://www.primicias.ec/economia/carros-hibridos-ecuador-precios-bajos-microhibridos-75675/ (accessed on 11 November 2024).
- Markets On The Rise! How Electric Vehicle Sales Closed in LATAM—ALAMOS—Latin American Association for Sustainable Mobility. Available online: https://alamoslatam.org/2024/ventas-vehiculos-electricos-hibridos-latam/ (accessed on 11 November 2024).
- Orecchini, F.; Santiangeli, A.; Zuccari, F.; Ortenzi, F.; Genovese, A.; Spazzafumo, G.; Nardone, L. Energy Consumption of a Last Generation Full Hybrid Vehicle Compared with a Conventional Vehicle in Real Drive Conditions. Energy Procedia 2018, 148, 289–296. [Google Scholar] [CrossRef]
- Maamria, D.; Gillet, K.; Colin, G.; Chamaillard, Y.; Nouillant, C. Optimal Predictive Eco-Driving Cycles for Conventional, Electric, and Hybrid Electric Cars. IEEE Trans. Veh. Technol. 2019, 68, 6320–6330. [Google Scholar] [CrossRef]
- Kiseleva, E.V.; Kaminskiy, N.S.; Presnykov, V.A. Study of Fuel Efficiency of Hybrid Vehicles. IOP Conf. Ser. Earth Environ. Sci. 2020, 459, 022086. [Google Scholar] [CrossRef]
- Balcı, Ö.; Karagöz, Y.; Gezer, O.; Kale, S.; Köten, H.; Pusat, S.; Yüksek, L. Numerical and Experimental Investigation of Fuel Consumption and CO2 Emission Performance for a Parallel Hybrid Vehicle. Alex. Eng. J. 2021, 60, 3649–3667. [Google Scholar] [CrossRef]
- Sher, F.; Chen, S.; Raza, A.; Rasheed, T.; Razmkhah, O.; Rashid, T.; Rafi-ul-Shan, P.M.; Erten, B. Novel Strategies to Reduce Engine Emissions and Improve Energy Efficiency in Hybrid Vehicles. Clean. Eng. Technol. 2021, 2, 100074. [Google Scholar] [CrossRef]
- Wang, Y.; Hao, C.; Ge, Y.; Hao, L.; Tan, J.; Wang, X.; Zhang, P.; Wang, Y.; Tian, W.; Lin, Z.; et al. Fuel Consumption and Emission Performance from Light-Duty Conventional/Hybrid-Electric Vehicles over Different Cycles and Real Driving Tests. Fuel 2020, 278, 118340. [Google Scholar] [CrossRef]
- WON, H.W. A Method and System for Combining the Advantages of Gasoline Compression Ignition (GCI) Engine Technologies into Hybrid Electric Vehicles (HEVs). Appl. Sci. 2021, 11, 9934. [Google Scholar] [CrossRef]
- Cutrignelli, F.; Saponaro, G.; Stefanizzi, M.; Torresi, M.; Camporeale, S.M. Study of the Effects of Regenerative Braking System on a Hybrid Diagnostic Train. Energies 2023, 16, 874. [Google Scholar] [CrossRef]
- Rios-Torres, J.; Liu, J.; Khattak, A. Fuel Consumption for Various Driving Styles in Conventional and Hybrid Electric Vehicles: Integrating Driving Cycle Predictions with Fuel Consumption Optimization. Int. J. Sustain. Transp. 2019, 13, 123–137. [Google Scholar] [CrossRef]
- Huiming, G.; Yuan, Z.; Qingkai, Y.; Jie, F.; Fengchun, S.; Dietmar, G. Generation of a driving cycle for battery electric vehicles: A case study of Beijing. Energy. 2018, 150, 901–912. [Google Scholar] [CrossRef]
- Huang, Y.; Surawski, N.C.; Organ, B.; Zhou, J.L.; Tang, O.H.H.; Chan, E.F.C. Fuel Consumption and Emissions Performance under Real Driving: Comparison between Hybrid and Conventional Vehicles. Sci. Total Environ. 2019, 659, 275–282. [Google Scholar] [CrossRef] [PubMed]
- Pukalskas, S.; Rimkus, A.; Melaika, M.; Peceliunas, R. Comparison of Conventional and Hybrid Cars Exploitation Costs. Adv. Sci. Technol. Res. J. 2018, 12, 221–227. [Google Scholar] [CrossRef] [PubMed]
- Tansini, A.; Fontaras, G.; Millo, F. A Multipurpose Simulation Approach for Hybrid Electric Vehicles to Support the European CO2 Emissions Framework. Atmosphere 2023, 14, 587. [Google Scholar] [CrossRef]
- Dong, H.; Fu, J.; Zhao, Z.; Liu, Q.; Li, Y.; Liu, J. A Comparative Study on the Energy Flow of a Conventional Gasoline-Powered Vehicle and a New Dual Clutch Parallel-Series Plug-in Hybrid Electric Vehicle under NEDC. Energy Convers. Manag. 2020, 218, 113019. [Google Scholar] [CrossRef]
- Kober, M. The High Potential for Waste Heat Recovery in Hybrid Vehicles: A Comparison Between the Potential in Conventional and Hybrid Powertrains. J. Electron. Mater. 2020, 49, 2928–2936. [Google Scholar] [CrossRef]
- Wang, A.; Xu, J.; Zhang, M.; Zhai, Z.; Song, G.; Hatzopoulou, M. Emissions and Fuel Consumption of a Hybrid Electric Vehicle in Real-World Metropolitan Traffic Conditions. Appl. Energy 2022, 306, 118077. [Google Scholar] [CrossRef]
- Bowyer, J.; Pepke, E.; Groot, H.W. Environmental Assessment of Conventional, Hybrid, and Battery electric Vehicles. Dovetail Partn. Consum. Responsibly Rep. 2019, 6, 18. Available online: https://www.dovetailinc.org/report_pdfs/2019/DovetailRespVehicles0315.pdf (accessed on 25 December 2024).
- Peng, F.; Zhang, Y.; Song, G.; Huang, J.; Zhai, Z.; Yu, L. Evaluation of Real-World Fuel Consumption of Hybrid-Electric Passenger Car Based on Speed-Specific Vehicle Power Distributions. J. Adv. Transp. 2023, 2023, 9016510. [Google Scholar] [CrossRef]
- Shvetsov, A.V. Change in Fuel Consumption of a Hybrid Vehicle When Operating in the Far North. World Electr. Veh. J. 2021, 12, 104. [Google Scholar] [CrossRef]
- Kato, H.; Ando, R.; Kondo, Y.; Suzuki, T.; Matsuhashi, K.; Kobayashi, S. Comparative Measurements of the Eco-Driving Effect between Electric and Internal Combustion Engine Vehicles. In Proceedings of the 2013 World Electric Vehicle Symposium and Exhibition, EVS 2014, Barcelona, Spain, 17–20 November 2013; Institute of Electrical and Electronics Engineers Inc.: New York, NY, USA, 2014. [Google Scholar]
- Thomas, J.; Huff, S.; West, B.; Chambon, P. Fuel Consumption Sensitivity of Conventional and Hybrid Electric Light-Duty Gasoline Vehicles to Driving Style. SAE Int. J. Fuels Lubr. 2017, 10, 672–689. [Google Scholar] [CrossRef]
- Tu, R.; Xu, J.; Wang, A.; Zhang, M.; Zhai, Z.; Hatzopoulou, M. Real-World Emissions and Fuel Consumption of Gasoline and Hybrid Light Duty Vehicles under Local and Regulatory Drive Cycles. Sci. Total Environ. 2022, 805, 150407. [Google Scholar] [CrossRef]
- Kumar, A.; Chandekar, A.; Deshmukh, P.W.; Ugale, R.T. Development of Electric Vehicle with Permanent Magnet Synchronous Motor and Its Analysis with Drive Cycles in MatLab/Simulink. Mater. Today Proc. 2023, 72, 643–651. [Google Scholar] [CrossRef]
- Charadsuksawat, A.; Laoonual, Y.; Chollacoop, N. Comparative Study of Hybrid Electric Vehicle and Conventional Vehicle under New European Driving Cycle and Bangkok Driving Cycle. In Proceedings of the 2018 IEEE Transportation Electrification Conference and Expo, Asia-Pacific (ITEC Asia-Pacific), Bangkok, Thailan, 6–9 June 2018. [Google Scholar] [CrossRef]
- Yuan, Z.; Fu, J.; Liu, Q.; Ma, Y.; Zhan, Z. Quantitative Study on Influence Factors of Power Performance of Variable Valve Timing (VVT) Engines and Correction of Its Governing Equation. Energy 2018, 157, 314–326. [Google Scholar] [CrossRef]
- OBDLink® MX+—Outstanding Bluetooth-Compatible OBD II Scan Tool. Available online: https://www.obdlink.com/products/obdlink-mxp/ (accessed on 13 March 2023).
- Rojas-Reinoso, V.; Alvarez-Loor, J.; Zambrano-Becerra, H.; Soriano, J.A. Comparative Study of Gasoline Fuel Mixture to Reduce Emissions in the Metropolitan District. Sustainability 2023, 15, 2921. [Google Scholar] [CrossRef]
- Jaiswal, A.; Manoj, M.; Tiwari, G. A Review of Studies on Service Quality of Intermediate Public Transport. IATSS Res. 2022, 46, 537–546. [Google Scholar] [CrossRef]
- National Assembly Regulation to the Land Transport, Transit and Road Safety Law. Ley 2012, 1–91. Available online: https://www.obraspublicas.gob.ec/wp-content/uploads/downloads/2015/03/Decreto-Ejecutivo-No.-1196-de-11-06-2012-REGLAMENTO-A-LA-LEY-DE-TRANSPORTE-TERRESTRE-TRANSITO-Y-SEGURIDAD-VIA.pdf (accessed on 23 December 2024).
- EL COMERCIO It Takes About 30 Minutes to Get Out of Congested Places In Quito 2022. Available online: https://www.elcomercio.com/actualidad/quito/minutos-demora-congestion-avenidas-quito-transito.html (accessed on 23 December 2024).
- Be a Mechanic…with Android and Linux!|Linux Journal. Available online: https://www.linuxjournal.com/content/be-mechanicwith-android-and-linux (accessed on 13 March 2023).
- EL UNIVERSO ARC Guarantees Extra and Super Gasoline Octane Ratings and Demonstrates the Measurement Process 2022. Available online: https://www.eluniverso.com/noticias/economia/como-se-mide-el-octanaje-de-las-gasolinas-extra-y-super-en-el-laboratorio-de-la-agencia-de-regulacion-y-control-de-energia-nota/ (accessed on 23 December 2024).
- Rojas-Reinoso, V.; Duque-Escobar, S.; Guapulema-Guapulema, C.; Soriano, J.A. Study of the Variation of Fuel Pressure to Improve Spraying and the Range of the Injection Jet. Energies 2023, 16, 5472. [Google Scholar] [CrossRef]
- Duan, X.; Fu, J.; Zhang, Z.; Liu, J.; Zhao, D.; Zhu, G. Experimental Study on the Energy Flow of a Gasoline-Powered Vehicle under the NEDC of Cold Starting. Appl. Therm. Eng. 2017, 115, 1173–1186. [Google Scholar] [CrossRef]
- Gebisa, A.; Gebresenbet, G.; Gopal, R.; Nallamothu, R.B. Driving Cycles for Estimating Vehicle Emission Levels and Energy Consumption. Future Transp. 2021, 1, 615–638. [Google Scholar] [CrossRef]
- Price of Extra and Ecopaís Gasoline Rises Starting November 12|Economy|News|El Universo. Available online: https://www.eluniverso.com/noticias/economia/precio-gasolina-extra-ecopais-super-ecuador-noviembre-2024-nota/ (accessed on 12 November 2024).
- What Is a CAN Bus: The Backbone of Modern Vehicle Communication. Available online: https://www.wevolver.com/article/what-is-a-can-bus (accessed on 11 November 2024).
- Understanding CAN Bus: A Comprehensive Guide. Available online: https://www.wevolver.com/article/understanding-can-bus-a-comprehensive-guide (accessed on 11 November 2024).
- How Bluetooth Technology Creates Reliability from Unreliable Foundations|Bluetooth® Technology Website. Available online: https://www.bluetooth.com/blog/how-bluetooth-technology-creates-reliability-from-unreliable-foundations/ (accessed on 11 November 2024).
- Transmission Rate vs. Bandwidth in Bluetooth Technology|Advanced PCB Design Blog|Cadence. Available online: https://resources.pcb.cadence.com/blog/2022-transmission-rate-vs-bandwidth-in-bluetooth-technology (accessed on 11 November 2024).
- Ou, S.; Yu, R.; Lin, Z.; He, X.; Bouchard, J.; Przesmitzki, S. Evaluating China’s Passenger Vehicle Market under the Vehicle Policies of 2021–2023. World Electr. Veh. J. 2021, 12, 72. [Google Scholar] [CrossRef]
- Pielecha, J.; Skobiej, K.; Kurtyka, K. Exhaust Emissions and Energy Consumption Analysis of Conventional, Hybrid, and Electric Vehicles in Real Driving Cycles. Energies 2020, 13, 6423. [Google Scholar] [CrossRef]
- Payri González, F.; Desantes Fernández, J.M. Motores de Combustión Interna Alternativos; Editorial Universitat Politècnica de València: Valencia, Spain, 2011; 1024p. [Google Scholar]
- Heywood, J.B. Internal Combustion Engine Fundamentals; McGraw-Hill Education: New York, NY, USA, 2018; ISBN 9781260116106. [Google Scholar]










| Type | Model | Cylinder Capacity (L) | Year Model | Max. Torque Nm@min−1 | Max. Power Hp@min−1 | Vehicle Kilometrage | CO2 | Fuel Consumption (km/l) |
|---|---|---|---|---|---|---|---|---|
| PME | Vehicle 1 | 1.2 | 2018 | 108@4800 | 80.5@6400 | 11,5000 | 135 g/km | 16–20 |
| Vehicle 2 | 1.4 | 2014 | 127@4200 | 102@6000 | 13,2000 | 145 g/km | 13–17 | |
| Vehicle 3 | 1.6 | 2011 | 144@3600 | 103@6000 | 92,000 | 180 g/km | 12–16 | |
| Vehicle 4 | 2.0 | 2012 | 197@4600 | 164@6200 | 113,000 | 180 g/km | 10–13 | |
| Hybrid | Hybrid | 1.5 | 2016 | 111@4400 | 72@4800 | 97,000 | 104 g/km | 22–25 |
| Denomination | Value Route 1 | Value Route 2 |
|---|---|---|
| Avenue | Mariscal Sucre | P. V. Maldonado |
| Longitude | −78.55877383 | −78.54859 |
| Latitude | −0.20527 | −0.24468 |
| Precision horizontal dilution | 3.79 | 3.79 |
| Average elevation (meter above sea) | 2852 | 2852 |
| Average precipitation (%) | 74 | 74 |
| Track gauge (m) | 6.071 | 4.408 |
| Average humidity (%) | 94 | 94 |
| Average pressure (mbar) | 1018 | 1018 |
| Average temperature (°C) | 14.78 | 14.78 |
| Maximum degree of inclination (%) | 23 | 23 |
| Average speed (km/h) | 50 | 50 |
| Average time spent (min) | 64 | 64 |
| Route distance (km) | 32 | 32 |
| Properties | Gasoline (85) |
|---|---|
| Relation H/C a | 1.8 |
| Stoichiometric air-fuel ratio a | 1/14.7 |
| C (% p/p) b | 82 |
| H (% p/p) b | 15 |
| O (% p/p) b | 3 |
| Density a 15 °C (kg/m3) b | 735 |
| Density a 25 °C (kg/m3) b | 720 |
| Density a 40 °C (kg/m3) b | 705 |
| Viscosity to 15 °C (cSt) b | 0.6 |
| Viscosity to 25 °C (cSt) b | 0.5 |
| Viscosity to 40 °C (cSt) b | 0.4 |
| High calorific value (MJ/kg) b | 43.0 |
| Low calorific value (MJ/kg) b | 40.0 |
| CFPP (°C) b | −15 |
| Lubricity (WS1.4) (μm) b | 500 |
| Cetane number b | 48 |
| Flashpoint (°C) | 38 |
| Distillation (vol.) | |
| 10% (°C) | 85 |
| 50% (°C) | 130 |
| 90% (°C) | 190 |
| Variable | Definition | Unit |
|---|---|---|
| consume | Fuel consumed | km/l |
| x1 | Cylinder capacity | litters |
| x2 | Engine speed | min−1 |
| x3 | O2 sensor | Volts |
| x4 | Engine load | % |
| x5 | Intake manifold pressure | psi |
| Model | Route | Measured Fuel Consumes (km/l) | Calculated Fuel Consumes (km/l) | Error (%) |
|---|---|---|---|---|
| Vehicle 1 | Mariscal | 14.446 | 14.469 | −0.15 |
| Maldonado | 14.221 | 14.541 | −2.25 | |
| Vehicle 2 | Mariscal | 11.818 | 11.908 | −0.76 |
| Maldonado | 13.908 | 12.053 | 13.33 | |
| Vehicle 3 | Mariscal | 9.776 | 9.839 | −0.64 |
| Maldonado | 8.816 | 9.865 | −11.89 | |
| Vehicle 4 | Mariscal | 12.751 | 10.741 | 15.76 |
| Maldonado | 12.309 | 10.599 | 13.89 | |
| Hybrid | Mariscal | 8.274 | 8.770 | −5.99 |
| Maldonado | 8.547 | 8.953 | −4.75 |
Disclaimer/Publisher’s Note: The statements, opinions and data contained in all publications are solely those of the individual author(s) and contributor(s) and not of MDPI and/or the editor(s). MDPI and/or the editor(s) disclaim responsibility for any injury to people or property resulting from any ideas, methods, instructions or products referred to in the content. |
© 2024 by the authors. Published by MDPI on behalf of the World Electric Vehicle Association. Licensee MDPI, Basel, Switzerland. This article is an open access article distributed under the terms and conditions of the Creative Commons Attribution (CC BY) license (https://creativecommons.org/licenses/by/4.0/).
Share and Cite
Rojas-Reinoso, E.V.; Anacleto-Fernández, M.; Utreras-Alomoto, J.; Carranco-Quiñonez, C.; Mata, C. Comparative Study of Fuel and Greenhouse Gas Consumption of a Hybrid Vehicle Compared to Spark Ignition Vehicles. World Electr. Veh. J. 2025, 16, 4. https://doi.org/10.3390/wevj16010004
Rojas-Reinoso EV, Anacleto-Fernández M, Utreras-Alomoto J, Carranco-Quiñonez C, Mata C. Comparative Study of Fuel and Greenhouse Gas Consumption of a Hybrid Vehicle Compared to Spark Ignition Vehicles. World Electric Vehicle Journal. 2025; 16(1):4. https://doi.org/10.3390/wevj16010004
Chicago/Turabian StyleRojas-Reinoso, Edgar Vicente, Michael Anacleto-Fernández, Jonathan Utreras-Alomoto, Carlos Carranco-Quiñonez, and Carmen Mata. 2025. "Comparative Study of Fuel and Greenhouse Gas Consumption of a Hybrid Vehicle Compared to Spark Ignition Vehicles" World Electric Vehicle Journal 16, no. 1: 4. https://doi.org/10.3390/wevj16010004
APA StyleRojas-Reinoso, E. V., Anacleto-Fernández, M., Utreras-Alomoto, J., Carranco-Quiñonez, C., & Mata, C. (2025). Comparative Study of Fuel and Greenhouse Gas Consumption of a Hybrid Vehicle Compared to Spark Ignition Vehicles. World Electric Vehicle Journal, 16(1), 4. https://doi.org/10.3390/wevj16010004

