Rational Design of Non-Toxic Multidrug Combinations Demonstrates Durable and Hypoxia-Enhanced Efficacy Against Renal Cell Carcinoma
Abstract
1. Background
2. Methods
2.1. Cell Culture
2.2. Seeding Procedure
2.3. Drugs
2.4. Treatment in Hypoxic Conditions
2.5. Cell Viability Assays
2.6. TGMO Methodology
2.7. Re-Treatment Experiments
2.8. Cell Cycle Distribution Analysis
2.9. Cell Death Assay
2.10. RNA Sequencing
2.11. Statistical Analysis
3. Results
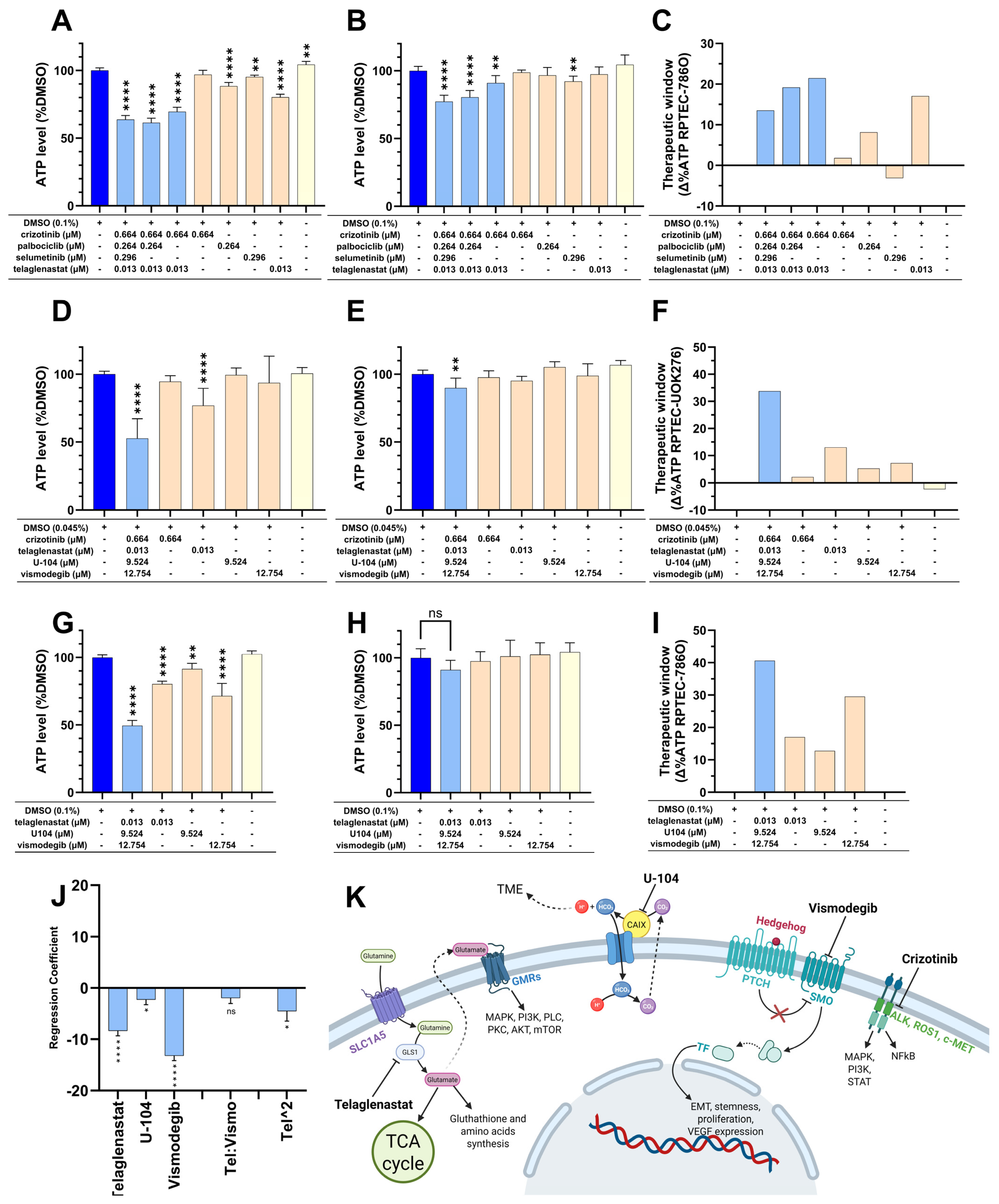
3.1. The TGMO-Based Optimization Identifies Novel Drug Combinations
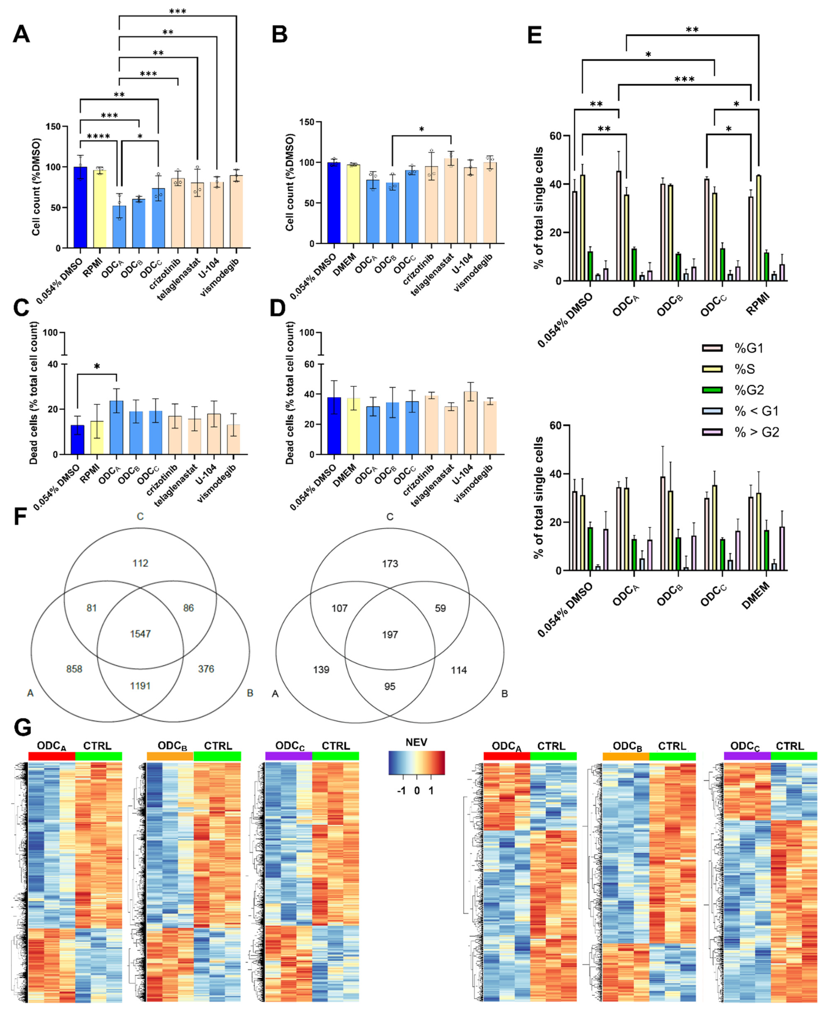
3.2. ODCs Are Effective in Different and Complex Cancer Models but Have Favorable Safety Profiles in Cellular Models Representing Key Organs
3.3. ODCs Do Not Show Pronounced Activity in Patient-Derived Models
3.4. Chronic Treatment with ODCs Does Not Induce Acquired Resistance in Cells
3.5. Cell Cycle Arrest and Cell Death Induction Play Partial Roles in the Mechanism of Action of ODCs
4. Discussion
Supplementary Materials
Author Contributions
Funding
Institutional Review Board Statement
Informed Consent Statement
Data Availability Statement
Acknowledgments
Conflicts of Interest
Abbreviations
| ccRCC | clear cell renal cell carcinoma | 
| chRCC | chromophobe renal cell carcinoma | 
| CTG | CellTiter-Glo® | 
| CUD | clinically used dose | 
| ODC | optimized drug combination | 
| PI | propidium iodide | 
| RCC | renal cell carcinoma | 
| TGMO | therapeutically guided multidrug optimization | 
| TKI | tyrosine kinase inhibitors | 
| TW | therapeutic window | 
| VEGFR | vascular endothelial growth factor receptors | 
References
- Chen, X.; Xu, Z.; Wu, C.; Xie, L.; Wang, P.; Liu, X. Efficacy and toxicity of immune checkpoint inhibitors combination therapy for advanced renal cell carcinoma: A systematic review and network meta-analysis. Front. Immunol. 2024, 15, 1255577. [Google Scholar] [CrossRef] [PubMed]
- Mahmoud, A.M.; Nabavizadeh, R.; Rodrigues Pessoa, R.; Garg, I.; Orme, J.; Costello, B.A.; Cheville, J.; Lucien, F. Antibody-Based Therapeutics for the Treatment of Renal Cell Carcinoma: Challenges and Opportunities. Oncologist 2023, 28, 297–308. [Google Scholar] [CrossRef]
- Lee, C.H.; Motzer, R. Combination VEGFR/immune checkpoint inhibitor therapy: A promising new treatment for renal cell carcinoma. Br. J. Cancer 2018, 119, 911–912. [Google Scholar] [CrossRef] [PubMed]
- Sharma, R.; Kadife, E.; Myers, M.; Kannourakis, G.; Prithviraj, P.; Ahmed, N. Determinants of resistance to VEGF-TKI and immune checkpoint inhibitors in metastatic renal cell carcinoma. J. Exp. Clin. Cancer Res. 2021, 40, 186. [Google Scholar] [CrossRef]
- Powles, T.; Albiges, L.; Bex, A.; Comperat, E.; Grünwald, V.; Kanesvaran, R.; Kitamura, H.; McKay, R.; Porta, C.; Procopio, G.; et al. Renal cell carcinoma: ESMO Clinical Practice Guideline for diagnosis, treatment and follow-up. Ann. Oncol. 2024, 35, 692–706. [Google Scholar] [CrossRef]
- Sazuka, T.; Matsushita, Y.; Sato, H.; Osawa, T.; Hinata, N.; Hatakeyama, S.; Numakura, K.; Ueda, K.; Kimura, T.; Takahashi, M.; et al. Efficacy and safety of second-line cabozantinib after immuno-oncology combination therapy for advanced renal cell carcinoma: Japanese multicenter retrospective study. Sci. Rep. 2023, 13, 20629. [Google Scholar] [CrossRef]
- Dizman, N.; Austin, M.; Considine, B.; Jessel, S.; Schoenfeld, D.; Merl, M.Y.; Hurwitz, M.; Sznol, M.; Kluger, H. Outcomes with Combination Pembrolizumab and Axitinib in Second and Further Line Treatment of Metastatic Renal Cell Carcinoma. Clin. Genitourin. Cancer 2023, 21, 221–229. [Google Scholar] [CrossRef]
- Mullard, A. Parsing clinical success rates. Nat. Rev. Drug Discov. 2016, 15, 447. [Google Scholar] [CrossRef]
- Sertkaya, A.; Beleche, T.; Jessup, A.; Sommers, B.D. Costs of Drug Development and Research and Development Intensity in the US, 2000-2018. JAMA Netw. Open 2024, 7, e2415445. [Google Scholar] [CrossRef]
- Xia, Y.; Sun, M.; Huang, H.; Jin, W.L. Drug repurposing for cancer therapy. Signal Transduct. Target. Ther. 2024, 9, 92. [Google Scholar] [CrossRef] [PubMed]
- Rausch, M.; Rutz, A.; Allard, P.M.; Delucinge-Vivier, C.; Docquier, M.; Dormond, O.; Dyson, P.J.; Wolfender, J.L.; Nowak-Sliwinska, P. Drug Repurposing to Identify a Synergistic High-Order Drug Combination to Treat Sunitinib-Resistant Renal Cell Carcinoma. Cancers 2021, 13, 3978. [Google Scholar] [CrossRef]
- Zoetemelk, M.; Ramzy, G.M.; Rausch, M.; Koessler, T.; van Beijnum, J.R.; Weiss, A.; Mieville, V.; Piersma, S.R.; de Haas, R.R.; Delucinge-Vivier, C.; et al. Optimized low-dose combinatorial drug treatment boosts selectivity and efficacy of colorectal carcinoma treatment. Mol. Oncol. 2020, 14, 2894–2919. [Google Scholar] [CrossRef]
- Weiss, A.; Le Roux-Bourdieu, M.; Zoetemelk, M.; Ramzy, G.M.; Rausch, M.; Harry, D.; Miljkovic-Licina, M.; Falamaki, K.; Wehrle-Haller, B.; Meraldi, P.; et al. Identification of a Synergistic Multi-Drug Combination Active in Cancer Cells via the Prevention of Spindle Pole Clustering. Cancers 2019, 11, 1612. [Google Scholar] [CrossRef] [PubMed]
- Rausch, M.; Weiss, A.; Achkhanian, J.; Rotari, A.; Nowak-Sliwinska, P. Identification of low-dose multidrug combinations for sunitinib-naive and pre-treated renal cell carcinoma. Br. J. Cancer 2020, 123, 556–567. [Google Scholar] [CrossRef]
- Hany, D.; Zoetemelk, M.; Bhattacharya, K.; Nowak-Sliwinska, P.; Picard, D. Network-informed discovery of multidrug combinations for ERα+/HER2-/PI3Kα-mutant breast cancer. Cell. Mol. Life Sci. 2023, 80, 80. [Google Scholar] [CrossRef] [PubMed]
- Kalkan, F.N.; Yildiz, M.S.; Wood, N.E.; Farid, M.; McCoy, M.; Lin, M.; Zhang, C.; Posner, B.; Chung, S.S.; Toprak, E. Synergistic and antagonistic drug interactions are prevalent but not conserved across acute myeloid leukemia cell lines. Sci. Rep. 2024, 15, 19431. [Google Scholar] [CrossRef] [PubMed]
- Alkhatib, H.; Conage-Pough, J.; Roy Chowdhury, S.; Shian, D.; Zaid, D.; Rubinstein, A.M.; Sonnenblick, A.; Peretz-Yablonsky, T.; Granit, A.; Carmon, E.; et al. Patient-specific signaling signatures predict optimal therapeutic combinations for triple negative breast cancer. Mol. Cancer 2024, 23, 17. [Google Scholar] [CrossRef]
- Hwangbo, H.; Patterson, S.C.; Dai, A.; Plana, D.; Palmer, A.C. Additivity predicts the efficacy of most approved combination therapies for advanced cancer. Nat. Cancer 2023, 4, 1693–1704. [Google Scholar] [CrossRef]
- Correia, A.S.; Gärtner, F.; Vale, N. Drug combination and repurposing for cancer therapy: The example of breast cancer. Heliyon 2021, 7, e05948. [Google Scholar] [CrossRef]
- Abd El-Hafeez, T.; Shams, M.Y.; Elshaier, Y.A.M.M.; Farghaly, H.M.; Hassanien, A.E. Harnessing machine learning to find synergistic combinations for FDA-approved cancer drugs. Sci. Rep. 2024, 14, 2428. [Google Scholar] [CrossRef]
- Schelker, C.; Nowak-Sliwinska, P.; Borchard, G. HDACIs and TKIs combinations and their liposomal delivery for cancer treatment. J. Control. Release 2023, 358, 59–77. [Google Scholar] [CrossRef]
- Ramzy, G.M.; Norkin, M.; Koessler, T.; Voirol, L.; Tihy, M.; Hany, D.; McKee, T.; Ris, F.; Buchs, N.; Docquier, M.; et al. Platform combining statistical modeling and patient-derived organoids to facilitate personalized treatment of colorectal carcinoma. J. Exp. Clin. Cancer Res. 2023, 42, 79. [Google Scholar] [CrossRef]
- Gross-Goupil, M.; François, L.; Quivy, A.; Ravaud, A. Axitinib: A review of its safety and efficacy in the treatment of adults with advanced renal cell carcinoma. Clin. Med. Insights Oncol. 2013, 7, 269–277. [Google Scholar] [CrossRef] [PubMed]
- Philips, G.K.; Atkins, M.B. New Agents and New Targets for Renal Cell Carcinoma. In American Society of Clinical Oncology Educational Book; American Society of Clinical Oncology (ASCO): Alexandria, VA, USA, 2014; pp. e222–e227. [Google Scholar] [CrossRef]
- Halama, A.; Suhre, K. Advancing Cancer Treatment by Targeting Glutamine Metabolism—A Roadmap. Cancers 2022, 14, 553. [Google Scholar] [CrossRef] [PubMed]
- Courcier, J.; de la Taille, A.; Nourieh, M.; Leguerney, I.; Lassau, N.; Ingels, A. Carbonic Anhydrase IX in Renal Cell Carcinoma, Implications for Disease Management. Int. J. Mol. Sci. 2020, 21, 7146. [Google Scholar] [CrossRef]
- Mieville, V.; Griffioen, A.W.; Benamran, D.; Nowak-Sliwinska, P. Advanced in vitro models for renal cell carcinoma therapy design. Biochim. Biophys. Acta (BBA) Rev. Cancer 2023, 1878, 188942. [Google Scholar] [CrossRef] [PubMed]
- Roskoski, R. Cyclin-dependent protein kinase inhibitors including palbociclib as anticancer drugs. Pharmacol. Res. 2016, 107, 249–275. [Google Scholar] [CrossRef]
- Kotulak-Chrzaszcz, A.; Klacz, J.; Matuszewski, M.; Kmiec, Z.; Wierzbicki, P.M. Expression of the Sonic Hedgehog pathway components in clear cell renal cell carcinoma. Oncol. Lett. 2019, 18, 5801–5810. [Google Scholar] [CrossRef]
- Yang, Y.; Vocke, C.D.; Ricketts, C.J.; Wei, D.; Padilla-Nash, H.M.; Lang, M.; Sourbier, C.; Killian, J.K.; Boyle, S.L.; Worrell, R.; et al. Genomic and metabolic characterization of a chromophobe renal cell carcinoma cell line model (UOK276). Genes Chromosom. Cancer 2017, 56, 719–729. [Google Scholar] [CrossRef]
- Dormoy, V.; Danilin, S.; Lindner, V.; Thomas, L.; Rothhut, S.; Coquard, C.; Helwig, J.J.; Jacqmin, D.; Lang, H.; Massfelder, T. The sonic hedgehog signaling pathway is reactivated in human renal cell carcinoma and plays orchestral role in tumor growth. Mol. Cancer 2009, 8, 123. [Google Scholar] [CrossRef]
- Qiao, Y.; Yang, T.; Gan, Y.; Li, W.; Wang, C.; Gong, Y.; Lu, Z. Associations between aspirin use and the risk of cancers: A meta-analysis of observational studies. BMC Cancer 2018, 18, 288. [Google Scholar] [CrossRef]
- Fang, Z.; Tang, Y.; Fang, J.; Zhou, Z.; Xing, Z.; Guo, Z.; Guo, X.; Wang, W.; Jiao, W.; Xu, Z.; et al. Simvastatin inhibits renal cancer cell growth and metastasis via AKT/mTOR, ERK and JAK2/STAT3 pathway. PLoS ONE 2013, 8, e62823. [Google Scholar] [CrossRef]
- Turajlic, S.; Xu, H.; Litchfield, K.; Rowan, A.; Horswell, S.; Chambers, T.; O’Brien, T.; Lopez, J.I.; Watkins, T.B.K.; Nicol, D.; et al. Deterministic Evolutionary Trajectories Influence Primary Tumor Growth: TRACERx Renal. Cell 2018, 173, 595–610.e511. [Google Scholar] [CrossRef]
- Bairoch, A. The Cellosaurus, a Cell-Line Knowledge Resource. J. Biomol. Tech. 2018, 29, 25–38. [Google Scholar] [CrossRef] [PubMed]
- Motzer, R.J.; Jonasch, E.; Agarwal, N.; Alva, A.; Baine, M.; Beckermann, K.; Carlo, M.I.; Choueiri, T.K.; Costello, B.A.; Derweesh, I.H.; et al. Kidney Cancer, Version 3.2022, NCCN Clinical Practice Guidelines in Oncology. J. Natl. Compr. Cancer Netw. 2022, 20, 71–90. [Google Scholar] [CrossRef] [PubMed]
- Ullah, A.; Yasinzai, A.Q.K.; Sakhalkar, O.V.; Lee, K.T.; Khan, I.; Tareen, B.; Wali, A.; Waheed, A.; Khan, J.; Andam, G.; et al. Demographic Patterns and Clinicopathological Analysis of Sarcomatoid Renal Cell Carcinoma in US Population. Clin. Genitourin. Cancer 2024, 22, 38–46. [Google Scholar] [CrossRef]
- Mieville, V.; Han, S.; Ota, M.; Andreu-Carbó, M.; Molica, F.; Benamran, D.; Kwak, B.; Nowak-Sliwinska, P. Leveraging Multi-Organ Toxicity Models for Anti-Cancer Combination Therapy Safety. 2025; under review. [Google Scholar]
- Gripon, P.; Rumin, S.; Urban, S.; Le Seyec, J.; Glaise, D.; Cannie, I.; Guyomard, C.; Lucas, J.; Trepo, C.; Guguen-Guillouzo, C. Infection of a human hepatoma cell line by hepatitis B virus. Proc. Natl. Acad. Sci. USA 2002, 99, 15655–15660. [Google Scholar] [CrossRef] [PubMed]
- Gubala, J.; Mieville, V.; Benamran, D.; Tille, J.C.; Valerio, M.; Nowak-Sliwinska, P. Generation and maintenance of kidney and kidney cancer organoids from patient-derived material for drug development and precision oncology. Mol. Ther. Methods Clin. Dev. 2024, 32, 101368. [Google Scholar] [CrossRef]
- Bolck, H.A.; Pauli, C.; Göbel, E.; Mühlbauer, K.; Dettwiler, S.; Moch, H.; Schraml, P. Cancer Sample Biobanking at the Next Level: Combining Tissue with Living Cell Repositories to Promote Precision Medicine. Front. Cell Dev. Biol. 2019, 7, 246. [Google Scholar] [CrossRef]
- Sam, L. Propidium Iodide Cell Cycle Staining Protocol V.3. 2019. Available online: https://www.protocols.io/view/propidium-iodide-cell-cycle-staining-protocol-bacyiaxw (accessed on 10 February 2025).
- Dobin, A.; Davis, C.A.; Schlesinger, F.; Drenkow, J.; Zaleski, C.; Jha, S.; Batut, P.; Chaisson, M.; Gingeras, T.R. STAR: Ultrafast universal RNA-seq aligner. Bioinformatics 2012, 29, 15–21. [Google Scholar] [CrossRef]
- Robinson, M.D.; McCarthy, D.J.; Smyth, G.K. edgeR: A Bioconductor package for differential expression analysis of digital gene expression data. Bioinformatics 2010, 26, 139–140. [Google Scholar] [CrossRef]
- Chen, E.Y.; Tan, C.M.; Kou, Y.; Duan, Q.; Wang, Z.; Meirelles, G.V.; Clark, N.R.; Ma’ayan, A. Enrichr: Interactive and collaborative HTML5 gene list enrichment analysis tool. BMC Bioinform. 2013, 14, 128. [Google Scholar] [CrossRef]
- Kuleshov, M.V.; Jones, M.R.; Rouillard, A.D.; Fernandez, N.F.; Duan, Q.; Wang, Z.; Koplev, S.; Jenkins, S.L.; Jagodnik, K.M.; Lachmann, A.; et al. Enrichr: A comprehensive gene set enrichment analysis web server 2016 update. Nucleic Acids Res. 2016, 44, W90–W97. [Google Scholar] [CrossRef]
- Xie, Z.; Bailey, A.; Kuleshov, M.V.; Clarke, D.J.B.; Evangelista, J.E.; Jenkins, S.L.; Lachmann, A.; Wojciechowicz, M.L.; Kropiwnicki, E.; Jagodnik, K.M.; et al. Gene Set Knowledge Discovery with Enrichr. Curr. Protoc. 2021, 1, e90. [Google Scholar] [CrossRef]
- Dovizio, M.; Bruno, A.; Tacconelli, S.; Patrignani, P. Mode of Action of Aspirin as a Chemopreventive Agent. In Prospects for Chemoprevention of Colorectal Neoplasia: Emerging Role of Anti-Inflammatory Drugs; Chan, A.T., Detering, E., Eds.; Springer: Berlin/Heidelberg, Germany, 2013; pp. 39–65. [Google Scholar]
- Agency, E.M. Inlyta: EPAR-Product Information; European Medicines Agency: Amsterdam, The Netherlands, 2024. [Google Scholar]
- Hamilton, G.; Barbara, R.; Burghuber, O. Pharmacokinetics of crizotinib in NSCLC patients. Expert Opin. Drug Metab. Toxicol. 2015, 11, 835–842. [Google Scholar] [CrossRef]
- Brown, K.; Comisar, C.; Witjes, H.; Maringwa, J.; de Greef, R.; Vishwanathan, K.; Cantarini, M.; Cox, E. Population pharmacokinetics and exposure-response of osimertinib in patients with non-small cell lung cancer. Br. J. Clin. Pharmacol. 2017, 83, 1216–1226. [Google Scholar] [CrossRef] [PubMed]
- Tamura, K.; Mukai, H.; Naito, Y.; Yonemori, K.; Kodaira, M.; Tanabe, Y.; Yamamoto, N.; Osera, S.; Sasaki, M.; Mori, Y.; et al. Phase I study of palbociclib, a cyclin-dependent kinase 4/6 inhibitor, in Japanese patients. Cancer Sci. 2016, 107, 755–763. [Google Scholar] [CrossRef] [PubMed]
- LoRusso, P.M.; Infante, J.R.; Kim, K.B.; Burris, H.A.; Curt, G.; Emeribe, U.; Clemett, D.; Tomkinson, H.K.; Cohen, R.B. A phase I dose-escalation study of selumetinib in combination with docetaxel or dacarbazine in patients with advanced solid tumors. BMC Cancer 2017, 17, 173. [Google Scholar] [CrossRef] [PubMed]
- Lilja, J.J.; Neuvonen, M.; Neuvonen, P.J. Effects of regular consumption of grapefruit juice on the pharmacokinetics of simvastatin. Br. J. Clin. Pharmacol. 2004, 58, 56–60. [Google Scholar] [CrossRef]
- Harding, J.J.; Telli, M.; Munster, P.; Voss, M.H.; Infante, J.R.; DeMichele, A.; Dunphy, M.; Le, M.H.; Molineaux, C.; Orford, K.; et al. A Phase I Dose-Escalation and Expansion Study of Telaglenastat in Patients with Advanced or Metastatic Solid Tumors. Clin. Cancer Res. 2021, 27, 4994–5003. [Google Scholar] [CrossRef]
- McDonald, P.C.; Chia, S.; Bedard, P.L.; Chu, Q.; Lyle, M.; Tang, L.; Singh, M.; Zhang, Z.; Supuran, C.T.; Renouf, D.J.; et al. A Phase 1 Study of SLC-0111, a Novel Inhibitor of Carbonic Anhydrase IX, in Patients with Advanced Solid Tumors. Am. J. Clin. Oncol. 2020, 43, 484–490. [Google Scholar] [CrossRef]
- Abou-Alfa, G.K.; Lewis, L.D.; LoRusso, P.; Maitland, M.; Chandra, P.; Cheeti, S.; Colburn, D.; Williams, S.; Simmons, B.; Graham, R.A. Pharmacokinetics and safety of vismodegib in patients with advanced solid malignancies and hepatic impairment. Cancer Chemother. Pharmacol. 2017, 80, 29–36. [Google Scholar] [CrossRef]
- Kapałczyńska, M.; Kolenda, T.; Przybyła, W.; Zajączkowska, M.; Teresiak, A.; Filas, V.; Ibbs, M.; Bliźniak, R.; Łuczewski, Ł.; Lamperska, K. 2D and 3D cell cultures–a comparison of different types of cancer cell cultures. Arch. Med. Sci. 2018, 14, 910–919. [Google Scholar] [CrossRef] [PubMed]
- Emberley, E.; Pan, A.; Chen, J.; Dang, R.; Gross, M.; Huang, T.; Li, W.; MacKinnon, A.; Singh, D.; Sotirovska, N.; et al. The glutaminase inhibitor telaglenastat enhances the antitumor activity of signal transduction inhibitors everolimus and cabozantinib in models of renal cell carcinoma. PLoS ONE 2021, 16, e0259241. [Google Scholar] [CrossRef]
- Puzzo, M.; De Santo, M.; Morelli, C.; Leggio, A.; Pasqua, L. The Advent of Molecular Targeted Therapies Against Cancer. Toward Multi-Targeting Drugs Through Materials Engineering: A Possible Future Scenario. Small Sci. 2024, 4, 2400113. [Google Scholar] [CrossRef] [PubMed]
- Khan, F.A.; Akhtar, S.S.; Sheikh, M.K. Cancer treatment—Objectives and quality of life issues. Malays. J. Med. Sci. 2005, 12, 3–5. [Google Scholar] [PubMed]
- Bao, M.H.R.; Wong, C.C.L. Hypoxia, Metabolic Reprogramming, and Drug Resistance in Liver Cancer. Cells 2021, 10, 1715. [Google Scholar] [CrossRef]
- Xie, J.; Li, D.W.; Chen, X.W.; Wang, F.; Dong, P. Expression and significance of hypoxia-inducible factor-1α and MDR1/P-glycoprotein in laryngeal carcinoma tissue and hypoxic Hep-2 cells. Oncol. Lett. 2013, 6, 232–238. [Google Scholar] [CrossRef]
- Sourbier, C.; Srivastava, G.; Ghosh, M.C.; Ghosh, S.; Yang, Y.; Gupta, G.; Degraff, W.; Krishna, M.C.; Mitchell, J.B.; Rouault, T.A.; et al. Targeting HIF2α Translation with Tempol in VHL-Deficient Clear Cell Renal Cell Carcinoma. Oncotarget 2012, 3, 1472–1482. [Google Scholar] [CrossRef]
- Shinojima, T.; Oya, M.; Takayanagi, A.; Mizuno, R.; Shimizu, N.; Murai, M. Renal cancer cells lacking hypoxia inducible factor (HIF)-1α expression maintain vascular endothelial growth factor expression through HIF-2α. Carcinogenesis 2007, 28, 529–536. [Google Scholar] [CrossRef]
- Hu, C.J.; Wang, L.Y.; Chodosh, L.A.; Keith, B.; Simon, M.C. Differential roles of hypoxia-inducible factor 1alpha (HIF-1alpha) and HIF-2alpha in hypoxic gene regulation. Mol. Cell. Biol. 2003, 23, 9361–9374. [Google Scholar] [CrossRef] [PubMed]
- Dengler, V.L.; Galbraith, M.; Espinosa, J.M. Transcriptional regulation by hypoxia inducible factors. Crit. Rev. Biochem. Mol. Biol. 2014, 49, 1–15. [Google Scholar] [CrossRef]
- Yan, R.; Cai, H.; Zhou, X.; Bao, G.; Bai, Z.; Ge, R.L. Hypoxia-inducible factor-2α promotes fibrosis in non-alcoholic fatty liver disease by enhancing glutamine catabolism and inhibiting yes-associated protein phosphorylation in hepatic stellate cells. Front. Endocrinol. 2024, 15, 1344971. [Google Scholar] [CrossRef] [PubMed]
- Okazaki, A.; Gameiro, P.A.; Christodoulou, D.; Laviollette, L.; Schneider, M.; Chaves, F.; Stemmer-Rachamimov, A.; Yazinski, S.A.; Lee, R.; Stephanopoulos, G.; et al. Glutaminase and poly (ADP-ribose) polymerase inhibitors suppress pyrimidine synthesis and VHL-deficient renal cancers. J. Clin. Investig. 2017, 127, 1631–1645. [Google Scholar] [CrossRef]
- Gameiro, P.A.; Yang, J.; Metelo, A.M.; Pérez-Carro, R.; Baker, R.; Wang, Z.; Arreola, A.; Rathmell, W.K.; Olumi, A.; López-Larrubia, P.; et al. In Vivo HIF-Mediated Reductive Carboxylation Is Regulated by Citrate Levels and Sensitizes VHL-Deficient Cells to Glutamine Deprivation. Cell Metab. 2013, 17, 372–385. [Google Scholar] [CrossRef]
- Groulx, I.; Lee, S. Oxygen-dependent ubiquitination and degradation of hypoxia-inducible factor requires nuclear-cytoplasmic trafficking of the von Hippel-Lindau tumor suppressor protein. Mol. Cell. Biol. 2002, 22, 5319–5336. [Google Scholar] [CrossRef] [PubMed]
- Zanoni, M.; Piccinini, F.; Arienti, C.; Zamagni, A.; Santi, S.; Polico, R.; Bevilacqua, A.; Tesei, A. 3D tumor spheroid models for in vitro therapeutic screening: A systematic approach to enhance the biological relevance of data obtained. Sci. Rep. 2016, 6, 19103. [Google Scholar] [CrossRef]
- Reynolds, M.R.; Lane, A.N.; Robertson, B.; Kemp, S.; Liu, Y.; Hill, B.G.; Dean, D.C.; Clem, B.F. Control of glutamine metabolism by the tumor suppressor Rb. Oncogene 2014, 33, 556–566. [Google Scholar] [CrossRef]
- Garcia, B.M.; Melchinger, P.; Medeiros, T.; Hendrix, S.; Prabhu, K.; Corrado, M.; Kingma, J.; Gorbatenko, A.; Deshwal, S.; Veronese, M.; et al. Glutamine sensing licenses cholesterol synthesis. EMBO J. 2024, 43, 5837–5856. [Google Scholar] [CrossRef]






| Drug | Aspirin | Axitinib | Crizotinib | Osimertinib | Palbociclib | Selumetinib | Simvastatin | Telaglenastat | U104 | Vismodegib | 
|---|---|---|---|---|---|---|---|---|---|---|
| CUD (µM) | 80,000 | 0.029 | 0.664 | 0.469 | 0.264 | 0.296 | 0.005 | 2.113 | 9.524 | 17,000 * | 
| ODCA Screened in UOK276 Cells | ODCB Screened in 786O Cells | ODCC Screened in 786O Cells | |
|---|---|---|---|
| Crizotinib (µM) | 0.664 | 0.664 | |
| Telaglenastat (µM) | 0.013 | 0.013 | 0.013 | 
| U-104 (µM) | 9.524 | 9.524 | |
| Vismodegib (µM) | 12.754 | 12.754 | 
| Disclaimer/Publisher’s Note: The statements, opinions and data contained in all publications are solely those of the individual author(s) and contributor(s) and not of MDPI and/or the editor(s). MDPI and/or the editor(s) disclaim responsibility for any injury to people or property resulting from any ideas, methods, instructions or products referred to in the content. | 
© 2025 by the authors. Licensee MDPI, Basel, Switzerland. This article is an open access article distributed under the terms and conditions of the Creative Commons Attribution (CC BY) license (https://creativecommons.org/licenses/by/4.0/).
Share and Cite
Mieville, V.; Gubala, J.; Fiault, M.; Ota, M.; Han, S.; Urwyler, M.; Benamran, D.; Tille, J.-C.; Valerio, M.; Nowak-Sliwinska, P. Rational Design of Non-Toxic Multidrug Combinations Demonstrates Durable and Hypoxia-Enhanced Efficacy Against Renal Cell Carcinoma. Pharmaceutics 2025, 17, 1269. https://doi.org/10.3390/pharmaceutics17101269
Mieville V, Gubala J, Fiault M, Ota M, Han S, Urwyler M, Benamran D, Tille J-C, Valerio M, Nowak-Sliwinska P. Rational Design of Non-Toxic Multidrug Combinations Demonstrates Durable and Hypoxia-Enhanced Efficacy Against Renal Cell Carcinoma. Pharmaceutics. 2025; 17(10):1269. https://doi.org/10.3390/pharmaceutics17101269
Chicago/Turabian StyleMieville, Valentin, Jakub Gubala, Mathis Fiault, Marie Ota, Seungsu Han, Muriel Urwyler, Daniel Benamran, Jean-Christophe Tille, Massimo Valerio, and Patrycja Nowak-Sliwinska. 2025. "Rational Design of Non-Toxic Multidrug Combinations Demonstrates Durable and Hypoxia-Enhanced Efficacy Against Renal Cell Carcinoma" Pharmaceutics 17, no. 10: 1269. https://doi.org/10.3390/pharmaceutics17101269
APA StyleMieville, V., Gubala, J., Fiault, M., Ota, M., Han, S., Urwyler, M., Benamran, D., Tille, J.-C., Valerio, M., & Nowak-Sliwinska, P. (2025). Rational Design of Non-Toxic Multidrug Combinations Demonstrates Durable and Hypoxia-Enhanced Efficacy Against Renal Cell Carcinoma. Pharmaceutics, 17(10), 1269. https://doi.org/10.3390/pharmaceutics17101269
 
        


 
       