Abstract
The CRISPR/Cas system protects bacteria against bacteriophage and plasmids through a sophisticated mechanism where cas operon plays a crucial role consisting of cse1 and cas3. However, comprehensive studies on the regulation of cas3 operon of the Type I-E CRISPR/Cas system are scarce. Herein, we investigated the regulation of cas3 in Escherichia coli. The mutation in gcvP or crp reduced the CRISPR/Cas system interference ability and increased bacterial susceptibility to phage, when the casA operon of the CRISPR/Cas system was activated. The silence of the glycine cleavage system (GCS) encoded by gcvTHP operon reduced cas3 expression. Adding N5, N10-methylene tetrahydrofolate (N5, N10-mTHF), which is the product of GCS-catalyzed glycine, was able to activate cas3 expression. In addition, a cAMP receptor protein (CRP) encoded by crp activated cas3 expression via binding to the cas3 promoter in response to cAMP concentration. Since N5, N10-mTHF provides one-carbon unit for purine, we assumed GCS regulates cas3 through associating with CRP. It was evident that the mutation of gcvP failed to further reduce the cas3 expression with the crp deletion. These results illustrated a novel regulatory pathway which GCS and CRP co-regulate cas3 of the CRISPR/Cas system and contribute to the defence against invasive genetic elements, where CRP is indispensable for GCS regulation of cas3 expression.
1. Introduction
Prokaryotic viruses occur ubiquitously and pose a serious threat to bacteria and archaea []. To resist these extremely large numbers of predators, bacteria have developed multiple resistant mechanisms [,,]. As one of the important defence mechanisms, arrays of clustered regularly interspaced short palindromic repeats (CRISPR) and CRISPR-associated (Cas) proteins constitute the CRISPR/Cas system which has attracted much attention in terms of its function and application in recent years [,]. CRISPR arrays are composed of the spacer sequences acquired from foreign DNA between 26 and 72 bp and highly conserved repeat sequences flanked by the spacers [,]. A group of cas genes encoding Cas proteins is generally located near the CRISPR loci, and it displays immune function associated with CRISPR arrays to battle with foreign DNA invasion []. The entire immunization process is divided into three stages: adaptation, expression, and interference. During the first stage, the invasive DNA from phage or plasmids is recognized by Cas proteins. The short fragment of foreign DNA is then integrated into the CRISPR array, becoming a new spacer that functions as a genetic memory. In the second stage, a CRISPR array is transcribed from the leader sequence into a long pre-CRISPR-RNA (pre-crRNA). Pre-crRNA is subsequently processed into small pieces called crRNA, which contain the repeat sequence and the variable spacer derived from the integrated foreign DNA that is complementary to the foreign DNA. In the final stage, the crRNA binds with Cas proteins into a functional complex that can trigger the destruction of invading nucleic acids by base pairing with foreign DNA fragments [,].
The status of the CRISPR/Cas system is associated with the biological status of the bacteria. Under normal biological conditions, CRISPR/Cas remains static [,]. Furthermore, a continuously activated CRISPR/Cas would constantly integrate new spacers, and the bacterial gene fragment could be mistaken as spacers causing autoimmunity and bacterial death []. Therefore, the bacteria activities should be logically regulated, based on which regulation of the function of CRISPR/Cas was explored by the researchers. For instance, cse1 operon in Esherichia coli (E. coli) is inhibited by H-NS and activated by LeuO []. Furthermore, a recent report has elaborated the relationship between bacteria metabolism and CRISPR/Cas in depth, in which the CRISPR/Cas is promoted by cAMP receptor protein (CRP) and repressed by GalM []. CRISPR/Cas systems are grouped into two classes containing six major types by different principles of the effector module design []. The CRISPR/Cas of E. coli belongs to Type I-E of which the Cas proteins are encoded by the cas3 operon [cas3 (ygcB)] and the cse1 operon [cse1 (ygcL), cse2 (ygcK), cse4 (ygcJ), cas5e (ygcI), cse3 (ygcH), cas1 (ygbT), and cas2 (ygbF)] []. However, for the regulation of CRIPSR/Cas in E. coli, there were more studies focusing on the cse1 operon rather than on the cas3 operon (Figure 1).

Figure 1.
Schematic of the Esherichia coli (E. coli) Type I-E CRISPR/Cas system. The system consists of cas3 and cse1 operon. The cse1 operon contains 7 genes (blue) consisting of cse1, cse2, ces4, cas5e, cse3, cas1, and cas2, with transcription being initiated from the cse1 promoter. The H-NS represses and LeuO activates cse1 operon, respectively.
The glycine cleavage system (GCS), related to many characters of bacteria, catalyzes the glycine to obtain N5, N10-methylene tetrahydrofolate (N5, N10-mTHF), which is a one carbon donor for the production of serine, thymidine, and purines. GCS consists of three enzymes and a carrier: gcvP (glycine decarboxylase), gcvH (lipoic acid-containing carrier), gcvT (tetrahydrofolate dependent aminomethyltransferase), and gcvL (dihydrolipoamide dehydrogenase) []. The CRP is a global regulator that has multiple regulatory effects on bacteria. It performs regulatory functions by forming a CRP-cAMP complex with cAMP and binding to the promoter region of the gene []. Our previous work has verified that overexpression or deletion of cas3 significantly affects bacterial susceptibility to phage infection. Therefore, we used the transposon mutation and DNA pull-down technology to screen the proteins that regulate cas3 in E. coli, and elucidated the mechanisms by which CRISPR/cas3 is regulated. Our study suggested that GCS affected the bacterial susceptibility to phage by altering cas3 expression, and CRP was dispensable for the GCS to regulate cas3 expression.
2. Materials and Methods
2.1. Strains, Plasmids, and Growth Conditions
The strains, plasmids, and oligonucleotides used in this study are shown in Tables S1–S3. The E. coli K-12 strain MG1655 and its derivatives were cultured at 37 °C in Luria-Bertani (LB) or minimal media containing 48 mM Na2HPO4, 22 mM KH2PO4, 9 mM NaCl, 19 mM NH4Cl, 2 mM MgSO4, 100 μM CaCl2, and 0.5% (w/v) glucose in a shaker at 200 rpm. When necessary, different amounts of nalidixic acid, chloramphenicol (Cm), ampicillin (Amp), glycine, serine, N5, N10-mTHF, glucose, or cAMP were added into the media. Bacterial concentration was measured in a SHIMADZU UV-1800 Spectrophotometer at OD600. At least three replicates were performed for all experiments.
2.2. β-Galactosidase Assays
The reporter plasmids containing cas3, gcv, cse1, or crp promoter were transferred into MG1655 and its mutants. The method for determining β-galactosidase (β-gal) activity is described previously []. The cultures were taken when the OD600 was approximately 1.0. A modified procedure of β-gal assay was used in a transposon mutagenesis experiment to determine the β-gal activity of the reporter strain and its mutants. Briefly, 20 μL of each cultured bacterium was pipetted into 96-well plates and mixed with 80 μL of permeabilization solution (100 mM Na2HPO4, 20 mM KCl, 2 mM MgSO4, 0.8 mg/mL hexadecyltrimethylammonium bromide, 0.4 mg/mL sodium deoxycholate, 5.4 μL/mL beta-mercaptoethanol). These samples were incubated at 30 °C for 30 min. Subsequently, 140 μL of substrate solution (60 mM Na2HPO4, 40 mM NaH2PO4, 1 mg/mL o-nitrophenyl-β-D-galactoside, 2.7 μL/mL β-mercaptoethanol) was added into each well. After sufficient color had developed, 160 μL of stop solution (1 M Na2CO3) was added, and duration of reaction time was noted. The OD420 of each sample was recorded using a Biotek ELx800 Microplate Reader. The β-gal activity was calculated by the method described by Miller [].
2.3. Construction and Identification of Transposon Mutants
S17-1 λ pir (pUTmini-Tn5) and reporter strain (E. coli MG1655ΔlacZΔcas3::lacZ) were cultured to mid-log phase as the donor and recipient, respectively (see Figure S1). The mutants were selected, and the promoter activity of cas3 (β-gal activity) was measured by the modified procedure of β-gal assay as described previously. The transposon insertion sites in each mutant were identified by genome walking (Genome Walking Kit, Takara, Kusatsu, Japan).
2.4. DNA Pull-Down Assays
The biotin labelled PCR primers for amplifying promoter regions of cas3 gene were commercially synthesized (RuiMian, Shanghai, China) (see Figure S1 in Supplemental Material). DNA pull-down assays were performed as described previously []. Briefly, the positive biotin labelled sequence (−172 to 0 of cas3) was amplified from MG1655 genomic DNA. The DNA sequence was affixed to beads and then incubated with a supernatant of bacterial lysate. Beads were subsequently washed with buffer containing non-specific DNA, and 50 mM NaCl was used to remove non-adhering and low-specificity DNA-binding proteins. Then 100, 300, and 1000 mM NaCl were used to elute specific DNA-binding proteins. The eluted proteins were separated by sodium dodecyl sulfate-polyacrylamide gel electrophoresis (SDS-PAGE), followed by Brilliant Coomassie staining, and were then analyzed by mass spectrometry.
2.5. Western Blotting
Bacteria were cultured to mid-log phase, and 1 mL of bacteria was collected. Polyclonal anti-Cas3 and monoclonal anti-GroEL (Abcam, Cambridge, US) were used for subsequent immunodetection as primary antibodies (see Text. S1 in Supplemental Material). The samples were detected in Chemidoc equipment (BioRad, Hercules, US), and the relative greyscales of Cas3 in different strains were analyzed by software ImageJ (1.4.3.67).
2.6. Electrophoretic Mobility Shift Assays
To determine the binding specificity of CRP, the positive probe of the cas3 gene from MG1655 genomic DNA and the negative probe were cloned into pMD-18T (Takara, Kusatsu, Japan), respectively. The negative probe was from the mutated DNA fragment which the predicted CRP-binding site TATGAGCAGCATCGAA was altered to CTGTGGCAGCAGACTA. CRP was purified according to standard protein purification procedure with slight modification as previously reported []. The FAM labelled PCR primers for amplifying promoter regions of the cas3 gene were commercially synthesized (RuiMian, Shanghai, China). The reaction mixture containing binding buffer (TOLO Biotech, Hefei, China), 10 nM probe, 3 mM cAMP, and different amounts of CRP (0, 100, 200, and 400 nM) was incubated at 26 °C for 30 min. The samples were separated by 2.0% TBE agarose gel. The probes were detected by the ImageQuant LAS 4000 mini (GE Healthcare, Marlborough, US).
2.7. DNase I Footprinting Assay
DNase I footprinting assays were performed to identify the CRP-binding sequence described by Wang et al. []. Briefly, each probe was prepared with the same method as described in EMSA. Then, the probe (300 ng) was incubated with different amounts of recombinant CRP protein in a total volume of 40 µL. Furthermore, digestion, electrophoresis, and data analysis were carried out with the same procedure described by Wang et al. [].
2.8. Lytic Infection Efficiency Assays
The susceptibility of MG1655 and its mutants to phage was confirmed by PFU assay with certain modifications [,]. In brief, strains either containing anti-phage plasmids pGEX3 (pGEX with phage vB_EcoS_SH2 spacer) or not were cultured in LB to mid-log phase. Bacteria were centrifuged at 6000× g for 5 min and then resuspended in 10 mM MgSO4. For lytic infection, each group of bacteria of approximately 2 × 108 CFU was mixed with 2 × 107 PFU phage, and incubated at 37 °C for 2 h. The mixture was pelleted at 12,000× g for 2 min. The supernatants were filtered followed by 10-time serially dilution to evaluate the phage titres on indicator bacterium MC1061.
2.9. Plasmid Transformation Assays
The competent state of MG1655 and its mutants at mid-log phase was prepared for chemical transformation. Competent cells were mixed with 500 ng plasmids pGEX, pGEX1 (pGEX with CRISPR1 loci of MG1655 and PAM), or pGEX2 (pGEX with CRISPR2 loci of MG1655 and PAM), respectively, cooled on ice for 30 min, and then heat-shocked followed by recovery in 1 mL LB for 3 h. After serial dilution, the mixture was plated on LBA (100 μg mL−1 Amp) and incubated at 37 °C for 16 h. The colonies were counted to determine the plasmid’s transformation efficiency. The stability of the plasmid was determined by the ratio of the number of the pGEX1 or pGEX2 transformed colonies to the pGEX transformed colonies.
3. Results
3.1. Mutation of gcvP or gcvT Decreases cas3 Expression to Affect Phage Infection
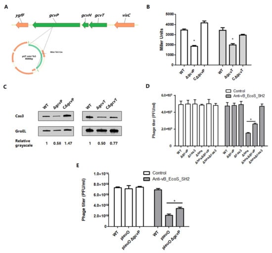
To screen the regulators of the Type I-E CRISPR/Cas system cas3, an E. coli reporter strain of which the cas3 open reading frame was replaced by lacZ was used to construct a transposon mutant library (see Figure S2 in Supplemental Material). The cas3 promoter activities of approximately 3000 mutants were measured by modified β-gal assay. The mutants with relatively high or low changes in galactosidase activity were selected as candidates, and some of which were sequenced including kdpA, waaR, atpD, gcvP, and so on. A gcvP gene, which encodes a pyridoxal phosphate-containing glycine decarboxylase belonging to the GCS, was identified by genome walking since insertion of the transposon led to decrease in cas3 promoter activity (Figure 2A). The GCS was encoded by the gcvTHP and gcvL operon []. To confirm the impact of gcvP and verify whether the reduced cas3 activity was due to the disruption of the GCS, gcvP, or gcvT deletion, mutants and their complemented strains were generated. To confirm the cas3 promotor activity, a reporter plasmid (pRCL1)-containing cas3 promoter was then transformed into each mutant. The results showed that the cas3 promoter activity in both ΔgcvP (EC20) and ΔgcvT (EC40) mutants reduced to half as high as in wild type (WT) (EC1001) and restored in complemented strains CΔgcvP (EC30) and CΔgcvT (EC50) (Figure 2B). The expression level of cas3 was further determined by Western blotting, which is similar to the reporter plasmid results (Figure 2C). These data indicated that cas3 expression was affected by the GCS.

Figure 2.
Mutation of gcvP or gcvT decreases cas3 expression to affect phage infection. (A) The transposon insertion site. (B) The β-gal activity of the cas3 promoter was measured by reporter plasmids in wild type (WT) (EC11), ΔgcvP (EC21), CΔgcvP (EC31), ΔgcvT (EC41), or CΔgcvT (EC51). The cas3 promoter activity significantly reduced in ΔgcvP and ΔgcvT. (C) The expression level of cas3 by Western blotting. The value was calculated from the relative grayscale value of Cas3 to GroEL, and the value of WT was normalized as one. The cas3 expression significantly reduced in ΔgcvP and ΔgcvT. (D) In the control group, the plasmids without the anti-vB_EcoS_SH2 spacer (pGEX) were transferred into WT (EC15), ΔgcvP (EC205), Δcas3 (EC135), Δhns (EC95), ΔhnsΔgcvP (EC105), and ΔhnsΔcas3 (EC125). In the experimental group, the plasmids containing the anti-vB_EcoS_SH2 spacer (pGEX3) were transferred into WT (EC16), ΔgcvP (EC206), Δcas3 (EC136), Δhns (EC96), ΔhnsΔgcvP (EC106), and ΔhnsΔcas3 (EC126). The phage titer of ΔhnsΔgcvP was approximately twice as high as that of Δhns. (E) The LeuO overexpression plasmids were transferred into WT and ΔgcvP. In the control group, the plasmids without the anti-vB_EcoS_SH2 spacer (pGEX) were transferred into WT (EC141) and ΔgcvP (EC142). In the experimental group, the plasmids containing the anti-vB_EcoS_SH2 spacer (pGEX3) were transferred into WT (EC144) and ΔgcvP (EC145). The phage titre of pleuOΔgcvP was approximately twice as high as that of WT (pleuO). Phage titres were measured by lytic infection efficiency assay, as previously described. All the data were mean ± SEM of at least three replicates, and the p value (* p < 0.05) was analyzed by the t-test.
The integrated or engineered CRISPR spacers matching invasive DNA is indispensable for the CRISPR/Cas system to exert its immune function [,], and the entire cse1-cse2-cse4-cas5e-cse3 operon is repressed when E.coli is under normal biological conditions that led to the CRISPR/Cas remaining static. To activate the CRISPR/Cas, a Δhns mutant was constructed. To determine the effect of GCS on bacterial susceptibility to phage, a plasmid containing the spacer was constructed to match the DNA of phage vB_EcoS_SH2, and was transformed into WT and its ΔgcvP, Δcas3, Δhns, ΔhnsΔgcvP, ΔhnsΔcas3 mutants followed by phage infection (see Text S1 and Figure S3 in Supplemental Material). The control group was transformed with an empty vector.
The results showed that the mutation of cas3 resulted in a similar susceptibility to phage with the control group. Compared with WT, the phage titer of Δhns was significantly decreased. In contrast, the phage titer of ΔhnsΔgcvP was approximately twice as high as that of Δhns (Figure 2D). In the control groups, there was no difference among the mutants, which suggested the mutation of these genes had no effect on the other phage-defending mechanisms. These results demonstrated that GCS affected susceptibility to phage by altering cas3 expression, and Cas3 was crucial for the CRISPR/Cas system to resist phage infection.
To further confirm the impact of gcvP on cas3 when cse1 was activated, the activator of cse1 encoded by leuO was overexpressed by transforming the pleuO to WT, ΔgcvP, and Δcrp. The results showed that the phage titre of WT (pleuO) was significantly decreased compared with WT. In contrast, the phage titre of pleuOΔgcvP was approximately twice as high as that of WT (pleuO) (Figure 2E).
3.2. The cas3 and gcvTHP Promoter Activities are Promoted by Glycine
Since GCS functions via catalyzing glycine, cas3 expression of WT and mutant ΔgcvP cultured in LB media supplemented with glycine was determined to further investigate whether the down-regulation of cas3 expression was due to the defect of GCS function. In LB media, the addition of 20, 40, 80, and 100 mM glycine induced cas3 promoter expression of WT, however, the added glycine had no effect on the ΔgcvP groups (Figure 3A). To minimize the effect of components of media, the cells were cultured in minimal media. The results showed that the cas3 expression was activated by the minimal of 1 mM glycine in WT but it failed to be activated by glycine in ΔgcvP (Figure 3B), which indicated the knock-out of gcvP led to the silence of GCS that the CCS was unable to regulate cas3 expression through glycine usage.

Figure 3.
cas3 and gcvTHP promoter expression are activated by glycine. (A) The β-gal activity of the cas3 promoter was measured by reporter plasmids in WT or ΔgcvP cultured in Luria-Bertani (LB) media supplemented with 0, 20, 40, 80, or 160 mM glycine. The cas3 promoter was activated by glycine in WT. (B) The β-gal activity of the cas3 promoter was measured by reporter plasmids in WT or ΔgcvP cultured in minimal media supplemented with 0, 0.5, 1, 5, 10, or 20 mM glycine. The cas3 promoter was activated by the minimal of 1 mM glycine in WT. (C) The β-gal activity of the gcvTHP promoter was measured by reporter plasmids in WT (EC12) cultured in LB media supplemented with 0, 20, 40, 80, or 160 mM glycine. The supplemented glycine in LB media had no effect on the expression of the gcvTHP promoter. (D) The β-gal activity of the gcvTHP promoter was measured by reporter plasmids in WT cultured in minimal media supplemented with 0, 0.5, 1, 5, 10, or 20 mM glycine. The gcvTHP promoter activity started to increase with 1 mM glycine. All the data were mean ± SEM of at least three replicates, and the p value (* p < 0.05) was analyzed by the t-test.
It was reported previously that the expression of gcvTHP operon can be induced by glycine in E. coli as well []. Therefore, to further investigate the correlation between gcvTHP expression and cas3 expression, the gcvTHP promoter was cloned into a reporter plasmid (pRCL2) and transformed into WT. The supplemented glycine in LB media had no effect on the expression of the gcvTHP promoter, but the activity of the gcvTHP promoter exhibited a higher level in LB than in minimal media without any added glycine (Figure 3C,D). In the minimal media, gcvTHP promoter activity started to increase with 1 mM glycine (Figure 3D). These data demonstrated the supplemented glycine was able to promote cas3 and gcvTHP promoter activity in minimal media, and the amount of added glycine to enhance cas3 promoter activity was consistent with the amount needed to promote gcvTHP promoter activity in minimal media (Figure 3B,D).
3.3. N5, N10-Methylene Tetrahydrofolate Promotes cas3 Promoter Activity
In one-carbon unit metabolic pathways, both serine and glycine can be catalyzed into N5, N10-methylene tetrahydrofolate (N5, N10-mTHF), the same intermediate metabolite derived from serine hydroxymethyltransferase-catalyzed serine or GCS-catalyzed glycine [,]. To clarify whether GCS affected cas3 expression by N5, N10-mTHF, cas3 promoter activity of ΔgcvP cultured in LB media supplemented with serine or minimal media with N5, N10-mTHF (Toronto Research Chemicals) was detected using pRCL1, since glycine activated the cas3 expression. For mutant ΔgcvP, the cas3 promoter can be activated by 40 mM serine in LB media (Figure 4A). As expected, 0.1 mM N5, N10-mTHF promoted cas3 promoter activity in both WT and ΔgcvP (Figure 4B). Our results demonstrated that GCS indirectly regulated cas3 promoter activity, and the N5, N10-mTHF derived from GCS-catalyzed glycine was able to promote cas3 promoter activity.

Figure 4.
Serine and N5, N10-mTHF influence cas3 promoter activity. (A) The β-gal activity of the cas3 promoter was measured by reporter plasmids in ΔgcvP cultured in LB media supplemented with 0, 20, 40, 80, 160, or 200 mM serine. The cas3 promoter was activated by 40 mM serine in ΔgcvP in LB media (B) The β-gal activity of the cas3 promoter was measured by reporter plasmids in WT or ΔgcvP cultured in minimal media supplemented with 0, 0.01, or 0.1 mM N5, N10-mTHF. 0.1 mM N5, N10-mTHF promoted cas3 promoter activity in both WT and ΔgcvP. All the data were the mean ± SEM of at least three replicates, and the p value (* p < 0.05) was analyzed by the t-test.
3.4. CRP Positively Regulates the Transcription of cas3 Gene to Affect Phage Infection
To further explore the regulators which directly bind to the cas3 promoter, DNA pull-down assays were employed. The protein bands presented only in experimental group but not in control group were analyzed by mass spectrometry (MS) (Figure 5A). In the upper protein band, eight potential regulators were identified, and in the lower protein band, 63 potential regulators were identified. Among these proteins, the regulatory effect of TnaA, kdgR, AtpD, and CRP on cas3 were verified. CRP encoded by crp was selected among the proteins identified by MS, because cAMP is the essential molecule for CRP function, and it may be associated with N5, N10-mTHF. To investigate whether CRP affects cas3 expression, a Δcrp mutant was constructed and pRCL1 was transformed into the WT and Δcrp (EC60). Then, cas3 promoter activity in WT and Δcrp cultured in LB supplemented with glucose was analyzed, since it was reported that glucose can reduce the concentration of intracellular cAMP, which is indispensable for CRP–cAMP complex binding to DNA fragments []. The cas3 promoter expression level in WT was almost 4 times higher than that in Δcrp. In WT, the presence of glucose led to an approximately 4 times decrease in cas3 promoter activity. As expected, cas3 promoter activity was not affected by glucose in Δcrp, which indicated cAMP is required by CRP to regulate cas3 promoter activity (Figure 5B).

Figure 5.
cAMP receptor protein (CRP) positively regulates the transcription of gene cas3 to affect phage infection. (A) The CRP protein was pulled down by magnetic beads bonded to the probe. In the upper protein band, 8 potential regulators were identified, and in the lower protein band, 63 potential regulators were identified. (B) The β-gal activity of the cas3 promoter was measured by reporter plasmids in WT, Δcrp (EC61), or CΔcrp (EC71) cultured in LB media supplemented with 0, 0.2, or 0.8 mg/mL glucose. In WT, the presence of glucose led to an approximately 4 times decrease in cas3 promoter activity. (C) In the control group, the plasmids without the anti-vB_EcoS_SH2 spacer (pGEX) were transferred into WT (EC15), Δcrp (EC605), Δhns (EC95), and ΔhnsΔcrp (EC115). In the experimental group, the plasmids containing the anti-vB_EcoS_SH2 spacer (pGEX3) were transferred into WT (EC16), Δcrp (EC606), Δhns (EC96), and ΔhnsΔcrp (EC116). The phage titre of ΔhnsΔcrp was approximately 3 times of Δhns. (D) The plasmids overexpressing LeuO were transferred into Δcrp. In the control group, the plasmids without the anti-vB_EcoS_SH2 spacer (pGEX) were transferred into Δcrp (EC143). In the experimental group, the plasmids containing the anti-vB_EcoS_SH2 spacer (pGEX3) were transferred into Δcrp (EC146). The phage titre of pleuOΔcrp was almost 3 times of WT (pleuO). Phage titres were measured by lytic infection efficiency assay, as described in Materials and Methods. All the data were mean ± SEM of at least three replicates, and the p value (* p < 0.05) was analyzed by the t-test.
To determine the effects of CRP on bacterial susceptibility to phage, the lytic infection efficiency assay was performed. The phage titre of ΔhnsΔcrp was approximately 3 times of Δhns, and the phage titre of pleuOΔcrp was almost 3 times of WT (pleuO). In addition, there was no difference between WT and Δcrp in the control group, which suggested the mutation of crp had no effect on the other phage-defending mechanisms (Figure 5C,D). These results demonstrated that CRP affected bacterial susceptibility to phage by altering cas3 promoter activity.
3.5. CRP Activates cas3 Expression by Binding to Transcriptional Initiation Area
To elucidate the regulatory mechanism of CRP protein on cas3 expression, electrophoretic mobility shift assays (EMSA) were performed. The sequence of the cas3 (E. coli MG1655 strain) promoter was analyzed. Compared with the previously reported core motif of the CRP-binding site (TGTGAN6TCACA) of E. coli, the transcriptional initiation area of cas3 in MG1655 harbors a predicted core binding site (TATGAN6TCGAA) []. Between those, three varied nucleotides were observed. The putative binding site is located at −51 of the cas3 open reading frame close to the predicted cas3 promoter (Figure 6A). According to the sequence of putative binding site, a probe amplified from the promoter of cas3 and its mutant was applied in EMSA. In the original probe group, at least 400 nM CRP protein was required for the entire shift of the 10 nM probe (Figure 6B). The predicted core binding site mutant probe lost its ability to bind to the CRP–cAMP complex, such that even the 400 nM CRP protein was incapable of shifting the mutant probe (Figure 6C).

Figure 6.
CRP activates cas3 expression by binding to the transcriptional initiation area. (A) The transcriptional initiation area of cas3. The green area represents the predicted cas3 promoter. The purple area represents the putative core binding site of the CRP–cAMP complex. The grey area represents a part of the open reading frame of cas3. (B) The EMSA for evaluating the binding ability of CRP–cAMP to the putative binding site. In the original probe group, at least 400 nM CRP protein was required for the entire shift of the 10 nM probe. (C) The EMSA for evaluating the binding ability of CRP–cAMP to the probe, which was amplified from the mutant sequence of the putative binding site. 400 nM CRP protein was incapable to shift the mutant probe. (D) The DNase I footprinting assay for sequencing the exact binding motif of CRP–cAMP. The nucleotides in red were consistent with the predicted binding site. (E) The β-gal activity of the original and mutant cas3 promoter was measured by reporter plasmids in WT (EC19) or Δcrp (EC69). The activity of mutant cas3 promoter was almost 3.5 times lower than the original cas3 promoter. All the data were mean ± SEM of at least three replicates, and the p value (* p < 0.05) was analyzed by the t-test.
To further verify this result and clarify the binding motif of CRP, the DNase I footprinting assay was performed. The binding site of CRP to the cas3 promoter was identified, which is located from −38 to −51 and from −58 to −66, overlapping the predicted core motif of the CRP-binding site (Figure 6D).
To further investigate the regulation of CRP to cas3 protomer activity, the predicted core binding site mutant promoter was cloned into reporter plasmid (pRCL5). The activity of the mutant cas3 promoter was almost 3.5 times lower than the original cas3 promoter (Figure 6E), which indicated that the CRP-cAMP activates cas3 expression by binding to the transcriptional initiation area (ATGAGCAGN7AAATAGCCCGCTG).
3.6. The Effect of GCS on cas3 Expression is Mediated by CRP
GCS catalyzes glycine to CO2 and NH3 and transfers the methylene to H4folate to form N5, N10-mTHF [], which might provide one-carbon unit for synthesizing cAMP required for CRP function. Therefore, GCS might regulate cas3 expression through CRP protein. To investigate whether the absence of CRP would influence GCS regulation of cas3 expression, the mutant ΔcrpΔgcvP and the complemented strain were constructed. The expression of cas3 was evaluated by reporter plasmid and Western blotting. Notably, compared to WT, cas3 expression of ΔcrpΔgcvP and ΔcrpCΔgcvP were significantly reduced. Nevertheless, they were not any lower or higher than the Δcrp (Figure 7). In addition, cas3 expression restored in the complemented strain CΔcrp. These results demonstrated that the regulation of GCS on cas3 expression is mediated by CRP.

Figure 7.
The effect of glycine cleavage system (GCS) on cas3 expression is mediated by CRP. (A) The β-gal activity of the cas3 promoter was measured by reporter plasmids in WT, ΔgcvP, CΔgcvp, Δcrp, CΔcrp (EC71), ΔcrpΔgcvP (EC81), or ΔcrpCΔgcvP (EC151). The cas3 expression of ΔcrpΔgcvP and ΔcrpCΔgcvP were significantly reduced. They were not any lower or higher than the Δcrp. (B) The expression level of cas3 by Western blotting. The value was calculated from the relative grayscale value of cas3 to GroEL, and the value of WT was normalized as one. The result was consistent with β-gal assat. All the data were mean ± SEM of at least three replicates, and the p value (* p < 0.05) was analyzed by the t-test.
3.7. The Sufficient Concentration of cAMP Restores cas3 Promoter Activity Reduced by the Mutation of GCS
To clarify whether cas3 expression regulated by GCS was due to the concentration of cAMP or the level of crp expression, cas3 and crp expression was evaluated with reporter plasmids. The cas3 promoter activity was detected in WT, ΔgcvP, and Δcrp cultured in LB with different amounts of cAMP addition. Crp expression in WT and ΔgcvP was also evaluated by reporter plasmids containing the crp promoter. Interestingly, the addition of excess cAMP resulted in a significant increase in cas3 promoter activity in WT and ΔgcvP, whereas cas3 promoter activity was irresponsive to cAMP in Δcrp. Notably, cas3 promoter activity in both WT and ΔgcvP reached the same level, which suggested that a sufficient concentration of cAMP could compensate for the decrease in cas3 promoter activity caused by gcvP deletion (Figure 8A). Moreover, in both WT and ΔgcvP, gene crp expression remained at the same level (Figure 8B). These results indicated that cAMP restored cas3 promoter activity reduced by the mutation of GCS, and GCS regulated cas3 promoter activity not by altering crp expression. In addition, we utilized HPLC to determine the cAMP, ATP, ADP, and AMP concentration of WT and ΔgcvP. Since the cAMP concentration is too low, it is difficult to distinguish the concentration of cAMP in WT and gcvP by the HPLC method. Interestingly, the concentration of ATP in WT and ΔgcvP is the same, but the concentration of ADP and AMP in ΔgcvP is significantly lower than that in WT (Figure S4). This result further confirmed that N5, N10-mTHF has a certain correlation with cAMP.

Figure 8.
The sufficient concentration of cAMP restores cas3 promoter activity reduced by the mutation of GCS. (A) The β-gal activity of the cas3 promoter was measured by reporter plasmids in WT, ΔgcvP, or Δcrp cultured in LB media supplemented with 0, 5, 7, 9, 11, 13, or 15 mM cAMP. The addition of excess cAMP resulted in a significant increase in cas3 promoter activity in WT and ΔgcvP. The cas3 promoter activity in both WT and ΔgcvP reached the same level. (B) The β-gal activity of crp promoter was measured by reporter plasmids in WT (EC13) or ΔgcvP (EC23). In both WT and ΔgcvP, gene crp expression remained at the same level. All the data were mean ± SEM of at least three replicates, and the p value (p < 0.05) was analyzed by the t-test.
3.8. The Activation of cse1 by H-NS Has No Effect on the Regulation of cas3 by GCS and CRP
Previous work has reported that the promoter of the cse1 operon is silenced by heat-stable nucleoid-structuring protein (H-NS) in E. coli []. To clarify the impact of GCS and CRP on the cse1 and cas3 operons in the absence of hns, the cse1 and cas3 promoter activity was firstly evaluated in WT and mutants. The absence of hns led to a 20 times increase in cse1 expression, which indicated hns deletion activated cse1 operon. With hns mutation, the deletion of gcvP had no effect on cse1 expression, and the deletion of crp only led to slight increase in cse1 expression (Figure 9A). In the Δhns (EC90), cas3 promoter activity was slightly increased compared to WT. However, the expression levels of cas3 in ΔhnsΔgcvP (EC100) and ΔhnsΔcrp (EC110) were significantly lower than that in Δhns (Figure 9B). These results suggested that GCS and CRP regulated cas3 promoter activity rather than cse1 expression when the H-NS was absent.

Figure 9.
The activation of cse1 by H-NS has no effect on the regulation of cas3 by GCS and CRP. (A) The β-gal activity of the cse1 promoter was measured by reporter plasmids (pRCL4) in WT (EC14), ΔgcvP (EC24), Δcrp (EC64), Δhns (EC94), ΔhnsΔgcvP (EC104), and ΔhnsΔcrp (EC114) cultured in LB. The absence of hns led to a 20 times increase in cse1 expression, and with hns mutation, the deletion of gcvP had no effect on cse1 expression, and the deletion of crp led to slight increase in cse1 expression. (B) The β-gal activity of the cas3 promoter was measured by reporter plasmids in WT, ΔgcvP, Δcrp, Δhns (EC91), ΔhnsΔgcvP (EC101), and ΔhnsΔcrp (EC111) cultured in LB. In the Δhns, cas3 promoter activity was slightly increased compared to WT. The expression levels of cas3 in ΔhnsΔgcvP (EC100) and ΔhnsΔcrp (EC110) were significantly lower than that in Δhns. All the data were mean ± SEM of at least three replicates, and the p value (* p < 0.05) was analyzed by the t-test.
3.9. Mutation of gcvP or crp Increases the Stability of Foreign Plasmids
To further investigate the impact of GCS and CRP on foreign DNA within bacteria, the stability of plasmids was evaluated by plasmid transformation assay. The transformation efficiencies of both pGEX1 and pGEX2 which contain the spacer cloned from MG1655, were remarkably increased in ΔhnsΔgcvP, ΔhnsΔcrp, and ΔhnsΔcas3 compared with Δhns (Figure 10). This elucidated that GCS and CRP regulated the interference of CRISPR/Cas to defend against invasive foreign DNA. Furthermore, GCS and CRP affect interference of CRISPR/Cas by regulating cas3 expression.

Figure 10.
Mutation of gcvP or crp increases the stability of plasmids. The plasmids containing the CRISPR1 (pGEX1) or CRISPR2 (pGEX2) loci of MG1655 and the empty plasmids (pGEX) were transferred into WT, Δhns, ΔhnsΔgcvP, ΔhnsΔcrp, and ΔhnsΔcas3. The stability of the plasmid was determined by calculating the percentage of bacteria containing the pGEX1 or pGEX2 in the bacteria containing the pGEX plasmids. The transformation efficiencies of both pGEX1 and pGEX2, which contain the spacer cloned from MG1655, were remarkably increased in ΔhnsΔgcvP, ΔhnsΔcrp, and ΔhnsΔcas3 compared with Δhns. All the data were mean ± SEM of at least three replicates, and the p value (* p < 0.05) was analyzed by the t-test.
4. Discussion
CRISPR/Cas is one of the important defending mechanisms against bacterial phage infection, however, most research has focused on the regulation of the cse1 operon in E. coli [,,]. Herein, we studied the regulation factors of cas3, which were screened by transposon mutation and DNA pull-down technology. Previous reports have shown that GCS is related to many biological properties of bacteria [,], however, the further mechanism has not been elucidated. Meanwhile, another regulator CRP was identified of which the mechanism may be associated with GCS. Thus, the GCS and the CRP were selected to clarify their mechanism in regulating cas3 expression.
Glycine is the substrate catalyzed by gcvP, and was reported to activate gcvTHP operon [,]. Nevertheless, our study indicated that supplemented glycine promoted gcvTHP expression in minimal media rather than LB. We assumed that the component of LB is complicated, containing glycine, which leads to high expression level of gcvTHP regardless of whether there has been supplemented glycine in LB. Thus, the highly expressed GcvTHP is capable of cleaving sufficient exogenous glycine to promote cas3 promoter expression. However, there is no glycine in the minimal media which keeps the gcvTHP operon expression at lower level. Then, with the addition of glycine, the expression of gcvTHP increased followed by elevated cas3 promoter activity.
The present study showed that the predicted core CRP-binding site in MG1655 shared 7 nucleotides with E. coli consensus (TGTAAN6TCATG), while a previous report shared the other 7 nucleotides with E. coli consensus []. The mutated probe of the entire predicted core CRP-binding site was constructed which led to the loss of CRP-binding capacity. However, according to the results of the DNase I footprint of the sequenced cas3 promoter, there were 4 nucleotides overlapped with the predicted CRP core-binding site. As a result, the mutated 4 nucleotides brought the significant decrease of cas3 expression. Interestingly, although there are few reports on the systematic study of cas3 regulation, an earlier study identified cas3 as a part of the CRP regulon, showing high identity with our sequenced CRP-binding site [].
Using transcriptome and bioinformatic techniques, CRP is found able to regulate the transcriptional initiation of more than 200 promoters within E. coli, and many of their regulated mechanisms have been illustrated [,,,]. In most cases, CRP positively controls gene expression [], and in our results, the regulation of CRP on cas3 was consistent with this report. The positive regulation of CRP on the CRISPR/Cas system was also reported previously in Thermus thermophiles of which Type I-E (both cas3 and cse1 operons) and Type III-A systems are activated by CRP []. However, an opposite discovery showed that CRP negatively regulates Type I-E cse1 operon expression within E. coli. This is mainly due to the CRP repressing cse1 expression by competing for a binding site with LeuO, which is an activator antagonizing H-NS. Moreover, their results mentioned that CRP has no significant influence on cas3 expression []. This inconsistency may be due to the different growing phases of the bacteria collected. In Pseudomonas aeruginosa, the quorum-sensing system was observed as regulating Type I-E cas3 expression reported by Høyland-Kroghsbo et al. In their report, minimal cas3 expression is found at low cell density, but at a higher cell density, cas3 expression is activated. In addition, the mutation in both AI synthase lasI and rhlI leads to a significant decrease in cas3 expression []. Another study reported that when bacteria grows into the stationary phase, the concentration of cAMP is augmented []. Our results demonstrate that given sufficient cAMP, cas3 expression is elevated. Besides, the QS system in E. coli was reported to be repressed by CRP. Therefore, according to the correlation among the CRP, QS, and CRISPR/Cas system, we proposed a pathway of the correlation between cell density and the activation of the CRISPR/Cas system, where the increased cAMP concentration at high cell density would enhance the regulatory capability of CRP, leading to an increase in cas3 expression.
The intermediate metabolite N5, N10-mTHF produced by the cleavage of glycine by GCS can provide one-carbon unit for the synthesis of purine nucleotides, which is synthesized in the de novo biosynthetic pathway. In this pathway, the first generated nucleotide is inosine monophosphate, which contributes to the synthesis of various intermediates, including AMP and GMP []. Under the continuous catalysis of kinases, ATP and GTP are generated by AMP and GMP, respectively. Therefore, glycine plays a significant role in the biosynthesis of purines, ATP and GTP []. In addition, ATP can be catalyzed to remove a pyrophosphate to form cAMP []. Moreover, the regulatory function of CRP can be inhibited by glucose because the inactivation of adenylate cyclase by glucose leads to a lack of cAMP []. The inhibition of CRP by glucose was verified in our study which suggested cAMP was essential for CRP to regulate the CRISPR/Cas system. Here comes the question whether there is a functional correlation between GCS and CRP when they are regulating cas3 expression? To answer this question, the gcvP further mutated on the Δcrp mutant which had no further impact on cas3 expression, which suggested the indispensable role of CRP for the GCS regulation of cas3 expression. More importantly, we found that a sufficient concentration of cAMP could restore the cas3 promoter activity that was reduced by the mutation of gcvP. However, the crp expression was not affected by gcvP, and the Δcrp mutant is irresponsive to cAMP. A previous study reported that GCS was found responsible for ATP generation. In one-carbon metabolism cycle, per mole of glycine is used to generate one mole of ATP, with NAD+ and NADP+ acting as cofactors []. In addition, our present study confirmed that ADP and AMP levels were significantly reduced after gcvP gene mutation. In summary, we presumed that the interruption of GCS leads to a decrease in cAMP concentration, which affects the formation of CRP–cAMP, and consequently leads to a decreased cas3 expression (Figure 11).

Figure 11.
The proposed regulation model of the CRISPR/cas3 within E. coli. The N5, N10-mTHF is produced in both serine and glycine metabolism pathways. The disruption of GCS leads to a decrease in N5, N10-mTHF. Intracellular cAMP concentration correlates with N5, N10-mTHF production. Reduced cAMP weakens the binding ability of the CRP–cAMP complex, which is capable of activating cas3 expression by binding to the cas3 promoter. The altered cas3 expression affects interference with invasive DNA.
In fast growing E. coli, the CRISPR/Cas system has not shown to be active in WT, either for immunity or for acquisition of new spacers. A previous work showed that by using an engineered spacer matching phage λ, the bacteria gained weak protection against phage infection. However, depression of the CRISPR/Cas system by mutation of the hns gene results in a higher level of protection []. The activation of CRISPR/Cas in E. coli is closely related to a heat-stable nucleoid-structuring protein (H-NS), which can bind non-specifically to the AT-rich region of dsDNA. Therefore, H-NS can inhibit the function of CRISPR/Cas by binding to the cas gene promoter [,]. Another transcription activator, LeuO, can relieve the H-NS-mediated repression of CRISPR/Cas by competitively binding to the promoter of the cas gene, however, LeuO has to be overexpressed to relieve H-NS-mediated repression and the silence of leuO has no impact on cse1 expression []. The influence of cse1 was ruled out, as hns was knocked out, when bacterial susceptibility to phage and the stability of foreign plasmids were studied. Given the result that WT and the mutants without the anti-vB_EcoS_SH2 spacer maintained the same level of bacterial susceptibility to phage, it was confirmed that the changed interference ability induced by GCS and CRP was due to the altered cas3 expression rather than other mechanisms against phage.
5. Conclusions
Bacteria have to meet their metabolic requirements to maintain their physiological state including replication, pathogenesis, and defense. Despite the critical nature of this nutritional interaction, the contribution of many metabolic pathways to defend bacteriophage have not yet been examined. To our knowledge, this study identifies the first contribution of the bacterial GCS for preventing them from phage infection. This contribution is closely linked to the CRISPR/Cas system through interaction with CRP. Our study describes the relationship between bacterial metabolism and phage defense mechanisms from the perspective of GCS and CRP. In prokaryotic and eukaryotic cells, GCS serves conservatively as one-carbon provider linked to the ATP generation []. During the serine, one-carbon cycle, glycine synthesis pathway, the glycine can be imported from the environment and utilized to generate ATP while maintaining one-carbon cycle. Under resource shortage situation, the bacteria have to keep a lower proliferation rate to save more energy. However, compared to the resource shortage situation bacteria experienced, the pressure from phage seems extremely dangerous. In conditions of resource abundance, the increased bacterial cell density will suffer the high risk of phage infection. Therefore, CRISPR/Cas system expression is dependent on the QS system in some kinds of reported bacteria. Our study implies that when bacteria encounter resource shortages, the CRISPR/Cas system might be shut down to free up more resources to get the bacteria through the tough time, and bacteria will highly express phage-counter measures during the high cell density phase. Taken together, cas3 expression was regulated by both GCS and CRP in E. coli. The GCS and CRP deletion decreased the expression of cas3. The CRP regulates cas3 expression by directly binding to the cas3 promoter in response to cAMP concentration and is indispensable for GCS regulation of cas3 expression. The down-regulation of cas3 expression consequently resulted in the decreased bacterial resistance to phage infection and interference with foreign DNA. Our results highlighted a clear cas3 expression regulation pathway, which might provide insight into interaction between bacteria and phage.
Supplementary Materials
The following are available online at https://www.mdpi.com/1999-4915/12/1/90/s1, Figure S1: Determination of cas3 promoter active region, Figure S2: Construction of E. coli MG1655ΔlacZΔcas3::lacZ reporter bacterium, Figure S3: Schematic diagram of anti-vB_EcoS_SH2 spacer plasmid construction, Determination of ATP, ADP and AMP in WT and ΔgcvP by High Performance Liquid Chromatography, Table S1: Strains used in this study, Table S2: Plasmids used in this study, Table S3: Oligonucleotide primers used in this study.
Author Contributions
Conceptualization, D.Y., H.W., Y.Y. and J.S.; Data curation, D.Y., Z.W., and S.W.; Formal analysis, D.Y. and L.W.; Funding acquisition, Y.Y. and J.S.; Investigation, D.Y., Z.W. and L.W.; Methodology, D.Y., Z.W. and Q.F.; Resources, S.W.; Supervision, Y.Y. and J.S.; Validation, D.Y., Z.W. and J.M.; Writing–original draft, D.Y. and J.M.; Writing–review & editing, D.Y., Z.W., Y.Y and J.S. All authors have read and agreed to the published version of the manuscript
Funding
This study was funded by the National Key Research and Development Program of China [2019YFA0904000]; National Natural Science Foundation of China [31772744,]; Shanghai Agriculture Applied Technology Development Program, China [T20180205]; the Science and Technology Commission of Shanghai Municipality [18391901900]; and Shanghai Jiao Tong University Fund [Agri-X2017007].
Acknowledgments
We thank Ganwu Li, College of Veterinary Medicine at Iowa State University for providing precious comments for our studies.
Conflicts of Interest
The authors declare no conflict of interest.
References
- Bergh, O.; Børsheim, K.Y.; Bratbak, G.; Heldal, M. High abundance of viruses found in aquatic environments. Nature 1989, 340, 467–468. [Google Scholar] [CrossRef] [PubMed]
- Bickle, T.A.; Krüger, D.H. Biology of DNA restriction. Microbiol. Rev. 1993, 57, 434–450. [Google Scholar] [CrossRef] [PubMed][Green Version]
- Rifat, D.; Wright, N.T.; Varney, K.M.; Weber, D.J.; Black, L.W. Restriction endonuclease inhibitor IPI* of bacteriophage T4: A novel structure for a dedicated target. J. Mol. Biol. 2008, 375, 720–734. [Google Scholar] [CrossRef] [PubMed]
- Labrie, S.J.; Samson, J.E.; Moineau, S. Bacteriophage resistance mechanisms. Nat. Rev. Microbiol. 2010, 8, 317–327. [Google Scholar] [CrossRef]
- Sorek, R.; Lawrence, C.M.; Wiedenheft, B. CRISPR-Mediated Adaptive Immune Systems in Bacteria and Archaea. Annu. Rev. Biochem. 2013, 82, 237–266. [Google Scholar] [CrossRef]
- Liao, H.K.; Gu, Y.; Diaz, A.; Marlett, J.; Takahashi, Y.; Li, M.; Suzuki, K.; Xu, R.; Hishida, T.; Chang, C.J.; et al. Use of the CRISPR/Cas9 system as an intracellular defense against HIV-1 infection in human cells. Nat. Commun. 2015, 6, 6413. [Google Scholar] [CrossRef]
- van der Oost, J.; Jore, M.M.; Westra, E.R.; Lundgren, M.; Brouns, S.J.J. CRISPR-based adaptive and heritable immunity in prokaryotes. Trends Biochem. Sci. 2009, 34, 401–407. [Google Scholar] [CrossRef]
- Yin, S.; Jensen, M.A.; Bai, J.; Debroy, C.; Barrangou, R.; Dudley, E.G. The evolutionary divergence of Shiga toxin-producing Escherichia coli is reflected in clustered regularly interspaced short palindromic repeat (CRISPR) spacer composition. Appl. Environ. Microbiol. 2013, 79, 5710–5720. [Google Scholar] [CrossRef]
- Jansen, R.; Embden, J.D.; Gaastra, W.; Schouls, L.M. Identification of genes that are associated with DNA repeats in prokaryotes. Mol. Microbiol. 2002, 43, 1565–1575. [Google Scholar] [CrossRef]
- Brouns, S.J.J.; Jore, M.M.; Lundgren, M.; Westra, E.R.; Slijkhuis, R.J.H.; Snijders, A.P.L.; Dickman, M.J.; Makarova, K.S.; Koonin, E.V.; van der Oost, J. Small CRISPR RNAs guide antiviral defense in prokaryotes. Science 2008, 321, 960–964. [Google Scholar] [CrossRef]
- Westra, E.R.; van Erp, P.B.G.; Kunne, T.; Wong, S.P.; Staals, R.H.J.; Seegers, C.L.C.; Bollen, S.; Jore, M.M.; Semenova, E.; Severinov, K.; et al. CRISPR Immunity Relies on the Consecutive Binding and Degradation of Negatively Supercoiled Invader DNA by Cascade and Cas3. Mol. Cell 2012, 46, 595–605. [Google Scholar] [CrossRef] [PubMed]
- Westra, E.R.; van Houte, S.; Oyesiku-Blakemore, S.; Makin, B.; Broniewski, J.M.; Best, A.; Bondy-Denomy, J.; Davidson, A.; Boots, M.; Buckling, A. Parasite Exposure Drives Selective Evolution of Constitutive versus Inducible Defense. Curr. Biol. 2015, 25, 1043–1049. [Google Scholar] [CrossRef] [PubMed]
- Tan, D.M.; Lo Svenningsen, S.; Middelboe, M. Quorum Sensing Determines the Choice of Antiphage Defense Strategy in Vibrio anguillarum. Mbio 2015, 6. [Google Scholar] [CrossRef] [PubMed]
- Semenova, E.; Severinov, K. Come Together: CRISPR-Cas Immunity Senses the Quorum. Mol. Cell 2016, 64, 1013–1015. [Google Scholar] [CrossRef] [PubMed]
- Westra, E.R.; Pul, U.; Heidrich, N.; Jore, M.M.; Lundgren, M.; Stratmann, T.; Wurm, R.; Raine, A.; Mescher, M.; van Heereveld, L.; et al. H-NS-mediated repression of CRISPR-based immunity in Escherichia coli K12 can be relieved by the transcription activator LeuO. Mol. Microbiol. 2010, 77, 1380–1393. [Google Scholar] [CrossRef]
- Patterson, A.G.; Chang, J.T.; Taylor, C.; Fineran, P.C. Regulation of the Type I-F CRISPR-Cas system by CRP-cAMP and GalM controls spacer acquisition and interference. Nucleic Acids Res. 2015, 43, 6038–6048. [Google Scholar] [CrossRef]
- Koonin, E.V.; Makarova, K.S.; Zhang, F. Diversity, classification and evolution of CRISPR-Cas systems. Curr. Opin. Microbiol. 2017, 37, 67–78. [Google Scholar] [CrossRef]
- Salcedo, E.; Sims, P.F.G.; Hyde, J.E. A glycine-cleavage complex as part of the folate one-carbon metabolism of Plasmodium falciparum. Trends Parasitol. 2005, 21, 406–411. [Google Scholar] [CrossRef][Green Version]
- Kolb, A.; Busby, S.; Buc, H.; Garges, S.; Adhya, S. Transcriptional regulation by cAMP and its receptor protein. Annu. Rev. Biochem. 1993, 62, 749–795. [Google Scholar] [CrossRef]
- Zhang, X.; Bremer, H. Control of the Escherichia coli rrnB P1 promoter strength by ppGpp. J. Biol. Chem. 1995, 270, 11181–11189. [Google Scholar] [CrossRef]
- Jutras, B.L.; Verma, A.; Stevenson, B. Identification of novel DNA-binding proteins using DNA-affinity chromatography/pull down. Curr. Protoc. Microbiol. 2012. [Google Scholar] [CrossRef]
- Wang, Z.F.; Kong, L.C.; Liu, Y.; Fu, Q.; Cui, Z.L.; Wang, J.; Ma, J.J.; Wang, H.A.; Yan, Y.X.; Sun, J.H. A Phage Lysin Fused to a Cell-Penetrating Peptide Kills Intracellular Methicillin-Resistant Staphylococcus aureus in Keratinocytes and Has Potential as a Treatment for Skin Infections in Mice. Appl. Env. Microb. 2018, 84. [Google Scholar] [CrossRef] [PubMed]
- Wang, Y.; Cen, X.F.; Zhao, G.P.; Wang, J. Characterization of a new GlnR binding box in the promoter of amtB in Streptomyces coelicolor inferred a PhoP/GlnR competitive binding mechanism for transcriptional regulation of amtB. J. Bacteriol. 2012, 194, 5237–5244. [Google Scholar] [CrossRef] [PubMed]
- Yang, C.D.; Chen, Y.H.; Huang, H.Y.; Huang, H.D.; Tseng, C.P. CRP represses the CRISPR/Cas system in Escherichia coli: Evidence that endogenous CRISPR spacers impede phage P1 replication. Mol. Microbiol. 2014, 92, 1072–1091. [Google Scholar] [CrossRef]
- Fu, Q.; Li, S.Y.; Wang, Z.F.; Shan, W.Y.; Ma, J.J.; Cheng, Y.Q.; Wang, H.G.; Yan, Y.X.; Sun, J.H. H-NS Mutation-Mediated CRISPR-Cas Activation inhibits Phage Release and Toxin Production of Escherichia coli Stx2 Phage Lysogen. Front. Microbiol. 2017, 8, 652. [Google Scholar] [CrossRef] [PubMed]
- Kikuchi, G.; Motokawa, Y.; Yoshida, T.; Hiraga, K. Glycine cleavage system: Reaction mechanism, physiological significance, and hyperglycinemia. P Jpn. Acad. B Phys. 2008, 84, 246–263. [Google Scholar] [CrossRef]
- Semenova, E.; Jore, M.M.; Datsenko, K.A.; Semenova, A.; Westra, E.R.; Wanner, B.; van der Oost, J.; Brouns, S.J.J.; Severinov, K. Interference by clustered regularly interspaced short palindromic repeat (CRISPR) RNA is governed by a seed sequence. Proc. Natl. Acad. Sci. USA 2011, 108, 10098–10103. [Google Scholar] [CrossRef]
- Meedel, T.H.; Pizer, L.I. Regulation of one-carbon biosynthesis and utilization in Escherichia coli. J. Bacteriol. 1974, 118, 905. [Google Scholar] [CrossRef]
- Yoshida, T.; Kikuchi, G. Comparative Study on Major Pathways of Glycine and Serine Catabolism in Vertebrate Livers. J. Biochem. 1972, 72, 1503–1516. [Google Scholar] [CrossRef]
- Kikuchi, G. The glycine cleavage system: Composition, reaction mechanism, and physiological significance. Mol. Cell. Biochem. 1973, 1, 169–187. [Google Scholar] [CrossRef]
- Lawson, C.L.; Swigon, D.; Murakami, K.S.; Darst, S.A.; Berman, H.M.; Ebright, R.H. Catabolite activator protein: DNA binding and transcription activation. Curr. Opin. Struc. Biol. 2004, 14, 10–20. [Google Scholar] [CrossRef] [PubMed]
- Busby, S.; Ebright, R.H. Transcription activation by catabolite activator protein (CAP). J. Mol. Biol. 1999, 293, 199–213. [Google Scholar] [CrossRef] [PubMed]
- Pul, U.; Wurm, R.; Arslan, Z.; Geissen, R.; Hofmann, N.; Wagner, R. Identification and characterization of E-coli CRISPR-cas promoters and their silencing by H-NS. Mol. Microbiol. 2010, 75, 1495–1512. [Google Scholar] [CrossRef] [PubMed]
- Brown, M.J.; Russo, B.C.; O’Dee, D.M.; Schmitt, D.M.; Nau, G.J. The contribution of the glycine cleavage system to the pathogenesis of Francisella tularensis. Microbes Infect. 2014, 16, 300–309. [Google Scholar] [CrossRef]
- Lorio, J.C.; Kim, W.S.; Krishnan, A.H.; Krishnan, H.B. Disruption of the Glycine Cleavage System Enables Sinorhizobium fredii USDA257 To Form Nitrogen-Fixing Nodules on Agronomically Improved North American Soybean Cultivars. Appl. Env. Microb. 2010, 76, 4185–4193. [Google Scholar] [CrossRef]
- Zheng, D.L.; Constantinidou, C.; Hobman, J.L.; Minchin, S.D. Identification of the CRP regulon using in vitro and in vivo transcriptional profiling. Nucleic Acids Res. 2004, 32, 5874–5893. [Google Scholar] [CrossRef]
- Gosset, G.; Zhang, Z.; Nayyar, S.; Cuevas, W.A.; Saier, M.H. Transcriptome Analysis of Crp-Dependent Catabolite Control of Gene Expression in Escherichia coli. J. Bacteriol. 2004, 186, 3516–3524. [Google Scholar] [CrossRef]
- Grainger, D.C.; Hurd, D.; Harrison, M.; Holdstock, J.; Busby, S.J.W. Studies of the distribution of Escherichia coli cAMP-receptor protein and RNA polymerase along the E-coli chromosome. Proc. Natl. Acad. Sci. USA 2005, 102, 17693–17698. [Google Scholar] [CrossRef]
- Tan, K.; Moreno-Hagelsieb, G.; Collado-Vides, J.; Stormo, G.D. A comparative genomics approach to prediction of new members of regulons. Genome Res. 2001, 11, 566–584. [Google Scholar] [CrossRef]
- Shinkai, A.; Kira, S.; Nakagawa, N.; Kashihara, A.; Kuramitsu, S.; Yokoyama, S. Transcription activation mediated by a cyclic AMP receptor protein from Thermus thermophilus HB8. J. Bacteriol. 2007, 189, 3891–3901. [Google Scholar] [CrossRef]
- Hoyland-Kroghsbo, N.M.; Paczkowski, J.; Mukherjee, S.; Broniewski, J.; Westra, E.; Bondy-Denomy, J.; Bassler, B.L. Quorum sensing controls the Pseudomonas aeruginosa CRISPR-Cas adaptive immune system. Proc. Natl. Acad. Sci. USA 2017, 114, 131–135. [Google Scholar] [CrossRef] [PubMed]
- Buettner, M.J.; Spitz, E.; Rickenberg, H.V. Cyclic adenosine 3’,5’-monophosphate in Escherichia coli. J. Bacteriol. 1973, 114, 1068–1073. [Google Scholar] [CrossRef] [PubMed][Green Version]
- Maiuolo, J.; Oppedisano, F.; Gratteri, S.; Muscoli, C.; Mollace, V. Regulation of uric acid metabolism and excretion. Int. J. Cardiol. 2016, 213, 8–14. [Google Scholar] [CrossRef] [PubMed]
- Pedley, A.M.; Benkovic, S.J. A New View into the Regulation of Purine Metabolism: The Purinosome. Trends Biochem. Sci. 2017, 42, 141–154. [Google Scholar] [CrossRef]
- Steegborn, C. Structure, mechanism, and regulation of soluble adenylyl cyclases-similarities and differences to transmembrane adenylyl cyclases. Biochim. Biophys Acta. 2014, 1842, 2535–2547. [Google Scholar] [CrossRef]
- Kao, K.C.; Tran, L.M.; Liao, J.C. A global regulatory role of gluconeogenic genes in Escherichia coli revealed by transcriptome network analysis. J. Biol. Chem. 2005, 280, 36079–36087. [Google Scholar] [CrossRef]
- Vazquez, A.; Markert, E.K.; Oltvai, Z.N. Serine biosynthesis with one carbon catabolism and the glycine cleavage system represents a novel pathway for ATP generation. PLoS ONE 2011, 6, e25881. [Google Scholar] [CrossRef]
- Pougach, K.; Semenova, E.; Bogdanova, E.; Datsenko, K.A.; Djordjevic, M.; Wanner, B.L.; Severinov, K. Transcription, processing and function of CRISPR cassettes in Escherichia coli. Mol. Microbiol. 2010, 77, 1367–1379. [Google Scholar] [CrossRef]
- Tedeschi, P.M.; Markert, E.K.; Gounder, M.; Lin, H.; Dvorzhinski, D.; Dolfi, S.C.; Chan, L.L.; Qiu, J.; DiPaola, R.S.; Hirshfield, K.M.; et al. Contribution of serine, folate and glycine metabolism to the ATP, NADPH and purine requirements of cancer cells. Cell Death Dis. 2013, 4, e877. [Google Scholar] [CrossRef]
© 2020 by the authors. Licensee MDPI, Basel, Switzerland. This article is an open access article distributed under the terms and conditions of the Creative Commons Attribution (CC BY) license (http://creativecommons.org/licenses/by/4.0/).