Application of Artificial Neural Networks to the Analysis of Friction Behaviour in a Drawbead Profile in Sheet Metal Forming
Abstract
1. Introduction
2. Material and Methods
2.1. Test Material
2.2. Experimental Setup
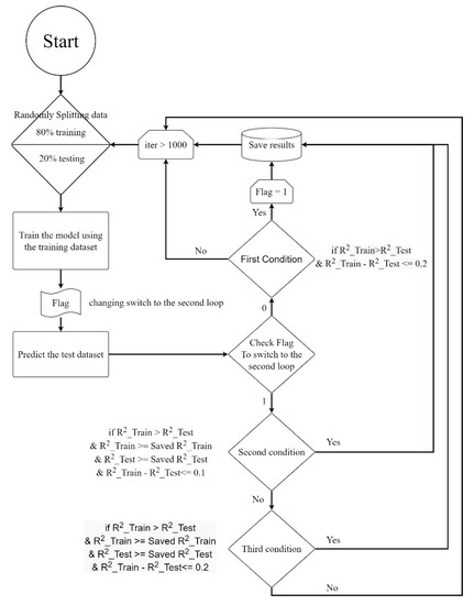
2.3. Artificial Neural Networks
3. Results and Discussion
3.1. Experimental Results
3.2. Results of ANN Modelling
4. Conclusions
- A trend of increasing the COF with increasing the mean surface roughness of the counter-samples was observed for all friction conditions analysed.
- As the surface roughness of the counter-samples increased, the area of contact surface decreased; however, the resulting coefficient of friction is a result of the coexistence of the following mechanisms: surface flattening and roughening, and lubrication.
- Favourable lubrication conditions occur with low roughness of a soft friction pair (workpiece) compared to the surface properties of the counter-samples.
- The MLP algorithm successfully predicted the coefficient of friction with R2 values from 0.9318 for the training dataset and 0.9180 for the testing dataset, with an average R2 value of 0.9293 for both the training and testing datasets.
- When it came to predict the coefficient of friction accurately, the Bayesian regularization backpropagation (BRB)—Trainbr training method fared the best. The radial basis normalized—Radbasn transfer function provided the best prediction of the COF.
- The relative significance (RI) methods given that sample orientation to the sheet rolling direction and strengthening coefficient significantly affected COF. The ultimate tensile and yield stress are tied in second place in terms of influences on COF. There is only a slight influence from the friction conditions and the strain hardening exponent.
Author Contributions
Funding
Institutional Review Board Statement
Informed Consent Statement
Data Availability Statement
Acknowledgments
Conflicts of Interest
Appendix A
| Training Function | Levenberg–Marquardt (LM)—Trainlm | ||||||||||||||
|---|---|---|---|---|---|---|---|---|---|---|---|---|---|---|---|
| Transfer Function | Elliotsig | Hardlim | Hardlims | Logsig | Netinv | Poslin | Purelin | Radbas | Radbasn | Satlin | Satlins | Softmax | Tansig | Tribas | |
| Training | R2 | 0.8730 | 0.6622 | 0.7774 | 0.3718 | 0.9315 | 0.8189 | 0.8414 | 0.2051 | 0.8735 | 0.8779 | 0.8775 | −0.0008 | −0.0182 | 0.0319 |
| MSE | 0.0002 | 0.0006 | 0.0004 | 0.0010 | 0.0001 | 0.0003 | 0.0002 | 0.0014 | 0.0002 | 0.0002 | 0.0002 | 0.0016 | 0.0017 | 0.0016 | |
| Testing | R2 | 0.7875 | 0.4633 | 0.6164 | 0.2741 | 0.8913 | 0.7777 | 0.8049 | 0.0418 | 0.7690 | 0.8459 | 0.8527 | −0.0044 | −0.1474 | 0.0301 |
| MSE | 0.0004 | 0.0007 | 0.0005 | 0.0016 | 0.0002 | 0.0005 | 0.0006 | 0.0015 | 0.0004 | 0.0004 | 0.0002 | 0.0021 | 0.0022 | 0.0019 | |
| Training function | BFGS Quasi-Newton (BFG)—Trainbfg | ||||||||||||||
| Training | R2 | 0.5293 | 0.6093 | 0.6994 | −0.0006 | 0.8169 | −0.0045 | 0.0896 | 0.0000 | −0.0047 | −0.0007 | −0.0002 | 0.0103 | −0.0043 | −0.8322 |
| MSE | 0.0008 | 0.0007 | 0.0006 | 0.0019 | 0.0003 | 0.0018 | 0.0014 | 0.0018 | 0.0019 | 0.0017 | 0.0018 | 0.0014 | 0.0017 | 0.0032 | |
| Testing | R2 | 0.3481 | 0.5398 | 0.5154 | −0.0518 | 0.6747 | −0.0326 | −0.0501 | −0.0621 | −0.0078 | −0.1610 | −0.1712 | −0.0543 | −0.0266 | −0.9412 |
| MSE | 0.0009 | 0.0006 | 0.0004 | 0.0009 | 0.0004 | 0.0014 | 0.0026 | 0.0014 | 0.0010 | 0.0017 | 0.0016 | 0.0032 | 0.0021 | 0.0031 | |
| Training function | Resilient Backpropagation (RP)—Trainrp | ||||||||||||||
| Training | R2 | 0.8856 | 0.5644 | 0.7729 | 0.8950 | 0.8701 | −0.2627 | 0.5016 | −0.0036 | −0.0307 | −0.0206 | −0.0076 | −0.5355 | 0.0000 | −0.6498 |
| MSE | 0.0002 | 0.0007 | 0.0004 | 0.0002 | 0.0002 | 0.0022 | 0.0009 | 0.0016 | 0.0017 | 0.0015 | 0.0017 | 0.0029 | 0.0018 | 0.0031 | |
| Testing | R2 | 0.7544 | 0.4247 | 0.7373 | 0.8830 | 0.6753 | −0.3073 | 0.4009 | −0.0046 | −0.2294 | −0.1607 | −0.0947 | −0.5593 | −0.0197 | −0.7014 |
| MSE | 0.0003 | 0.0010 | 0.0006 | 0.0002 | 0.0008 | 0.0019 | 0.0007 | 0.0022 | 0.0022 | 0.0032 | 0.0019 | 0.0013 | 0.0012 | 0.0017 | |
| Training function | Scaled Conjugate Gradient (SCG)—Trainscg | ||||||||||||||
| Training | R2 | 0.8965 | 0.7040 | 0.7380 | 0.9293 | 0.7203 | −2.8003 | 0.6393 | 0.0589 | 0.4909 | −0.0007 | 0.0412 | −0.0009 | 0.5936 | −4.9884 |
| MSE | 0.0002 | 0.0005 | 0.0005 | 0.0001 | 0.0005 | 0.0062 | 0.0006 | 0.0016 | 0.0007 | 0.0016 | 0.0017 | 0.0018 | 0.0007 | 0.0100 | |
| Testing | R2 | 0.7557 | 0.5815 | 0.5412 | 0.9235 | 0.6609 | −2.9296 | 0.6249 | −0.0775 | 0.4900 | −0.0302 | −0.1379 | −0.0308 | 0.5858 | −5.0740 |
| MSE | 0.0006 | 0.0006 | 0.0008 | 0.0002 | 0.0006 | 0.0077 | 0.0006 | 0.0019 | 0.0014 | 0.0021 | 0.0018 | 0.0013 | 0.0006 | 0.0101 | |
| Training function | Conjugate Gradient with Powell/Beale Restarts (CGB)—Traincgb | ||||||||||||||
| Training | R2 | 0.9111 | 0.6653 | 0.7823 | 0.8965 | −0.0214 | 0.5384 | 0.6662 | −0.0001 | −0.0059 | 0.7371 | −0.0005 | −0.0261 | 0.6954 | 0.0000 |
| MSE | 0.0002 | 0.0006 | 0.0004 | 0.0002 | 0.0018 | 0.0008 | 0.0006 | 0.0016 | 0.0015 | 0.0004 | 0.0018 | 0.0019 | 0.0005 | 0.0017 | |
| Testing | R2 | 0.8293 | 0.5424 | 0.6019 | 0.7815 | −0.0428 | 0.4136 | 0.4838 | −0.0602 | −0.0497 | 0.5875 | −0.0083 | −0.0858 | 0.6272 | −0.0289 |
| MSE | 0.0003 | 0.0006 | 0.0006 | 0.0003 | 0.0016 | 0.0008 | 0.0009 | 0.0021 | 0.0026 | 0.0010 | 0.0016 | 0.0014 | 0.0007 | 0.0018 | |
| Training function | Fletcher–Powell Conjugate Gradient (CGF)—Traincgf | ||||||||||||||
| Training | R2 | 0.8495 | 0.5491 | 0.5807 | 0.5103 | 0.3220 | −1.6810 | 0.6662 | −0.0015 | −0.0002 | −0.0002 | −0.0031 | −0.0014 | −0.0020 | −0.0001 |
| MSE | 0.0003 | 0.0007 | 0.0007 | 0.0008 | 0.0012 | 0.0046 | 0.0006 | 0.0017 | 0.0018 | 0.0019 | 0.0018 | 0.0017 | 0.0019 | 0.0017 | |
| Testing | R2 | 0.7948 | 0.5297 | 0.5495 | 0.3660 | 0.1933 | −1.8698 | 0.4838 | −0.0412 | −0.0221 | −0.0142 | −0.0271 | −0.0056 | −0.0089 | −0.1788 |
| MSE | 0.0004 | 0.0010 | 0.0007 | 0.0013 | 0.0012 | 0.0048 | 0.0009 | 0.0017 | 0.0014 | 0.0011 | 0.0014 | 0.0018 | 0.0010 | 0.0018 | |
| Training function | Polak–Ribiére Conjugate Gradient (CGP)—Traincgp | ||||||||||||||
| Training | R2 | 0.5955 | 0.5645 | 0.7784 | 0.0086 | 0.3507 | −4.4318 | −77.6014 | −0.0010 | −0.0005 | −0.0016 | −0.0029 | 0.0000 | 0.4306 | −0.0003 |
| MSE | 0.0007 | 0.0007 | 0.0003 | 0.0017 | 0.0011 | 0.0099 | 0.1404 | 0.0018 | 0.0017 | 0.0014 | 0.0019 | 0.0019 | 0.0010 | 0.0014 | |
| Testing | R2 | 0.4401 | 0.4315 | 0.7301 | −0.0084 | 0.2503 | −4.5725 | −77.7437 | −0.0942 | −0.0848 | −0.0720 | −0.0625 | −0.1148 | 0.2817 | −0.0188 |
| MSE | 0.0009 | 0.0009 | 0.0006 | 0.0016 | 0.0014 | 0.0073 | 0.0937 | 0.0013 | 0.0020 | 0.0029 | 0.0010 | 0.0010 | 0.0011 | 0.0029 | |
| Training function | One Step Secant (OSS)—Trainoss | ||||||||||||||
| Training | R2 | 0.5604 | −0.0399 | −0.1893 | −0.0036 | 0.5851 | 0.2590 | 0.2152 | −0.3388 | −0.0002 | −0.0002 | −0.0003 | 0.0000 | −0.0001 | 0.0000 |
| MSE | 0.0007 | 0.0017 | 0.0020 | 0.0017 | 0.0008 | 0.0013 | 0.0013 | 0.0024 | 0.0017 | 0.0019 | 0.0020 | 0.0017 | 0.0019 | 0.0017 | |
| Testing | R2 | 0.5409 | −0.1051 | −0.2987 | −0.0484 | 0.4091 | 0.2245 | 0.1251 | −0.3659 | −0.0188 | −0.0142 | −0.0160 | −0.0117 | −0.0156 | −0.0176 |
| MSE | 0.0006 | 0.0021 | 0.0022 | 0.0016 | 0.0008 | 0.0010 | 0.0016 | 0.0021 | 0.0016 | 0.0011 | 0.0007 | 0.0018 | 0.0010 | 0.0018 | |
| Training function | Variable Learning Rate Backpropagation (GDX)—Traingdx | ||||||||||||||
| Training | R2 | −0.0005 | 0.7337 | 0.6988 | −1.4754 | 0.3543 | −0.0001 | 0.6662 | −0.3164 | −0.0014 | −0.0011 | 0.4030 | 0.0000 | −0.0006 | −0.0022 |
| MSE | 0.0017 | 0.0005 | 0.0005 | 0.0046 | 0.0011 | 0.0015 | 0.0006 | 0.0023 | 0.0018 | 0.0017 | 0.0010 | 0.0017 | 0.0016 | 0.0015 | |
| Testing | R2 | −0.0009 | 0.6728 | 0.5573 | −1.6742 | 0.3401 | −0.1135 | 0.4838 | −0.4212 | −0.0509 | −0.0116 | 0.3546 | −0.0383 | −0.1115 | −0.0801 |
| MSE | 0.0017 | 0.0005 | 0.0008 | 0.0031 | 0.0011 | 0.0028 | 0.0009 | 0.0023 | 0.0013 | 0.0019 | 0.0013 | 0.0017 | 0.0024 | 0.0027 | |
| Training function | Bayesian Regularization Backpropagation (BRB)—Trainbr | ||||||||||||||
| Training | R2 | 0.9344 | 0.7203 | 0.7128 | 0.9242 | 0.9188 | −0.0011 | 0.7484 | 0.9340 | 0.9318 | 0.7811 | 0.7384 | −0.0024 | 0.9435 | 0.3717 |
| MSE | 0.0001 | 0.0004 | 0.0005 | 0.0001 | 0.0001 | 0.0018 | 0.0005 | 0.0001 | 0.0001 | 0.0004 | 0.0005 | 0.0017 | 0.0001 | 0.0010 | |
| Testing | R2 | 0.8360 | 0.7120 | 0.6457 | 0.8475 | 0.8728 | −0.0208 | 0.6610 | 0.7986 | 0.9180 | 0.7102 | 0.5419 | −0.0619 | 0.8796 | 0.2674 |
| MSE | 0.0003 | 0.0008 | 0.0006 | 0.0003 | 0.0002 | 0.0015 | 0.0004 | 0.0004 | 0.0001 | 0.0005 | 0.0002 | 0.0017 | 0.0002 | 0.0015 | |
| b1 | b2 | IW | LW | |||||||
|---|---|---|---|---|---|---|---|---|---|---|
| −0.000013 | 0.154802302 | 0.000302 | 0.000664 | 0.000043 | 0.002863 | −0.002295 | −0.004105 | −0.006618 | −0.000002 | 0.014177 |
| 0.000054 | 0.000674 | −0.056316 | 0.000430 | 0.005001 | −0.003263 | −0.006876 | 0.013543 | 0.000031 | 0.004673 | |
| −0.000036 | 0.000158 | 0.000150 | −0.000018 | −0.001888 | 0.008779 | 0.008167 | 0.002309 | −0.000019 | −0.000515 | |
| 0.000032 | −0.000338 | −0.004919 | 0.000113 | 0.005465 | 0.000295 | 0.004110 | 0.010179 | 0.000011 | 0.003907 | |
| −0.000016 | 0.000167 | −0.001404 | −0.000017 | −0.000267 | −0.002455 | −0.004589 | −0.007722 | −0.000003 | 0.000085 | |
| −0.000073 | 0.000563 | −0.013884 | −0.000797 | −0.032309 | 0.009952 | 0.007066 | 0.003993 | −0.000026 | 0.018840 | |
| 0.000031 | −0.060694 | 0.058730 | −0.001589 | −0.004534 | −0.014893 | 0.003317 | −0.004841 | 0.000006 | −0.035940 | |
| 0.000013 | 0.000182 | 0.003415 | 0.000004 | 0.000139 | 0.002099 | 0.003924 | 0.007039 | 0.000003 | −0.002575 | |
| 0.000000 | −0.044608 | −0.040035 | 0.000055 | 0.007430 | 0.008765 | 0.010053 | −0.001046 | −0.000037 | 0.145881 | |
| −0.000022 | −0.000054 | −0.004141 | 0.000174 | 0.006514 | 0.012974 | 0.002716 | 0.004050 | −0.000017 | 0.006270 | |
| Training Dataset | Testing Dataset | ||||
|---|---|---|---|---|---|
| Actual | Predicted | Actual | Predicted | ||
| 1 | 0.183 | 0.188 | 1 | 0.236 | 0.235 |
| 2 | 0.188 | 0.198 | 2 | 0.156 | 0.157 |
| 3 | 0.257 | 0.265 | 3 | 0.178 | 0.179 |
| 4 | 0.217 | 0.211 | 4 | 0.175 | 0.178 |
| 5 | 0.162 | 0.157 | 5 | 0.233 | 0.251 |
| 6 | 0.183 | 0.197 | 6 | 0.133 | 0.137 |
| 7 | 0.168 | 0.172 | 7 | 0.203 | 0.204 |
| 8 | 0.17 | 0.172 | 8 | 0.27 | 0.267 |
| 9 | 0.162 | 0.166 | 9 | 0.19 | 0.194 |
| 10 | 0.278 | 0.275 | 10 | 0.18 | 0.171 |
| 11 | 0.16 | 0.168 | 11 | 0.28 | 0.252 |
| 12 | 0.154 | 0.161 | 12 | 0.166 | 0.178 |
| 13 | 0.22 | 0.207 | 13 | 0.16 | 0.153 |
| 14 | 0.165 | 0.173 | 14 | 0.25 | 0.250 |
| 15 | 0.186 | 0.177 | 15 | 0.197 | 0.176 |
| 16 | 0.235 | 0.244 | 16 | 0.179 | 0.178 |
| 17 | 0.157 | 0.149 | 17 | 0.212 | 0.218 |
| 18 | 0.222 | 0.223 | 18 | 0.236 | 0.235 |
| 19 | 0.231 | 0.240 | |||
| 20 | 0.142 | 0.148 | |||
| 21 | 0.222 | 0.223 | |||
| 22 | 0.232 | 0.250 | |||
| 23 | 0.129 | 0.139 | |||
| 24 | 0.238 | 0.238 | |||
| 25 | 0.214 | 0.230 | |||
| 26 | 0.225 | 0.237 | |||
| 27 | 0.19 | 0.195 | |||
| 28 | 0.213 | 0.230 | |||
| 29 | 0.265 | 0.231 | |||
| 30 | 0.249 | 0.237 | |||
| 31 | 0.146 | 0.162 | |||
| 32 | 0.189 | 0.178 | |||
| 33 | 0.179 | 0.178 | |||
| 34 | 0.159 | 0.163 | |||
| 35 | 0.175 | 0.163 | |||
| 36 | 0.232 | 0.229 | |||
| 37 | 0.169 | 0.162 | |||
| 38 | 0.21 | 0.198 | |||
| 39 | 0.176 | 0.177 | |||
| 40 | 0.18 | 0.186 | |||
| 41 | 0.204 | 0.197 | |||
| 42 | 0.138 | 0.140 | |||
| 43 | 0.315 | 0.285 | |||
| 44 | 0.254 | 0.255 | |||
| 45 | 0.154 | 0.161 | |||
| 46 | 0.218 | 0.236 | |||
| 47 | 0.242 | 0.244 | |||
| 48 | 0.141 | 0.142 | |||
| 49 | 0.276 | 0.248 | |||
| 50 | 0.17 | 0.175 | |||
| 51 | 0.21 | 0.207 | |||
| 52 | 0.143 | 0.146 | |||
| 53 | 0.15 | 0.158 | |||
| 54 | 0.242 | 0.233 | |||
| 55 | 0.163 | 0.157 | |||
| 56 | 0.236 | 0.235 | |||
References
- Najm, S.M.; Paniti, I. Study on Effecting Parameters of Flat and Hemispherical end Tools in SPIF of Aluminium Foils. Tehnički Vjesnik 2020, 27, 1844–1849. [Google Scholar] [CrossRef]
- Najm, S.M.; Paniti, I. Investigation and machine learning-based prediction of parametric effects of single point incremental forming on pillow effect and wall profile of AlMn1Mg1 aluminum alloy sheets. J. Intell. Manuf. 2022. [Google Scholar] [CrossRef]
- Milutinović, M.; Lendjel, R.; Baloš, S.; Zlatanović, D.L.; Sevšek, L.; Pepelnjak, T. Characterisation of geometrical and physical properties of a stainless steel denture framework manufactured by single-point incremental forming. J. Mater. Res. Technol. 2021, 10, 605–623. [Google Scholar] [CrossRef]
- Xia, J.; Zhao, J.; Dou, S.; Shen, X. A Novel Method for Friction Coefficient Calculation in Metal Sheet Forming of Axis-Symmetric Deep Drawing Parts. Symmetry 2022, 14, 414. [Google Scholar] [CrossRef]
- Centeno, G.; Silva, M.B. Tube and Sheet Metal Forming Processes and Applications. Metals 2022, 12, 553. [Google Scholar] [CrossRef]
- Duarte, E.N.; Oliveira, S.A.G.; Weyler, R.; Nemati, L. A hybrid approach for estimating the drawbead restraining force in sheet metal forming. J. Braz. Soc. Mech. Eng. 2010, 32, 282–291. [Google Scholar] [CrossRef][Green Version]
- Dou, S.; Xia, J. Analysis of Sheet Metal Forming (Stamping Process): A Study of the Variable Friction Coefficient on 5052 Aluminum Alloy. Metals 2019, 9, 853. [Google Scholar] [CrossRef]
- Folle, L.F.; Caetano dos Santos Silva, B.; Sousa de Carvalho, M.; Zamorano, L.G.S.; Coelho, R.S. Evaluation of the Friction Coefficient for TRIP1000 Steel under Different Conditions of Lubrication, Contact Pressure, Sliding Speed and Working Temperature. Metals 2022, 12, 1299. [Google Scholar] [CrossRef]
- Shisode, M.; Hazrati, J.; Mishra, T.; de Rooij, M.; ten Horn, C.; van Beeck, J.; van der Boogaard, T. Modeling boundary friction of coated sheets in sheet metal forming. Tribol. Int. 2021, 153, 106554. [Google Scholar] [CrossRef]
- Xu, Z.; Huang, J.; Mao, M.; Peng, L.; Lai, X. An investigation on the friction in a micro sheet metal roll forming processes considering adhesion and ploughing. J. Mater. Proc. Technol. 2020, 285, 116790. [Google Scholar] [CrossRef]
- Pepelnjak, T.; Kaftanoglu, B. Finite element analysis of non-isothermal warm deep drawing of dual phase steel. Matec Web Conf. 2016, 80, 14003. [Google Scholar] [CrossRef]
- Trzepiecinski, T.; Lemu, H.G. Recent Developments and Trends in the Friction Testing for Conventional Sheet Metal Forming and Incremental Sheet Forming. Metals 2020, 10, 47. [Google Scholar] [CrossRef]
- Bensaid, K.; Fredj, N.B. Influence of Sliding Speed and Normal Loads on the Wear Resistance of Hardox 500 Steel Ground Surfaces. In Advances in Mechanical Engineering, Materials and Mechanics, Proceedings of the ICAMEM 2019, Hammamet, Tunisia, 16–18 December 2019; Kharrat, M., Baccar, M., Dammak, F., Eds.; Lecture Notes in Mechanical Engineering; Springer: Cham, Switzerland, 2021; pp. 84–90. [Google Scholar] [CrossRef]
- Bensaid, K.; Dhiflaoui, H.; Bouzaiene, H.; Yahyaoui, H.; Fredj, N.B. Effects of the cooling mode on the integrity and the multi-pass micro-scratching wear resistance of Hardox 500 ground surfaces. Int. J. Adv. Manuf. Technol. 2021, 113, 2865–2882. [Google Scholar] [CrossRef]
- Luiz, V.D.; Amaral, E.C.; de Souza, V.P.; de Matos Rodrigues, P.C. Influência da velocidade de estampagem e anisotropia no comportamento tribológico e fratura de uma chapa de aço AISI 430Nb. Materia 2022, 27, e20148196. [Google Scholar] [CrossRef]
- Zabala, A.; de Argandoña, E.S.; Cañizares, D.; Llavori, I.; Otegi, N.; Mendiguren, J. Numerical study of advanced friction modelling for sheet metal forming: Influence of the die local roughness. Tribol. Int. 2022, 165, 107259. [Google Scholar] [CrossRef]
- Trzepieciński, T. Tribological Performance of Environmentally Friendly Bio-Degradable Lubricants Based on a Combination of Boric Acid and Bio-Based Oils. Materials 2020, 13, 3892. [Google Scholar] [CrossRef] [PubMed]
- Trzepieciński, T. Polynomial Multiple Regression Analysis of the Lubrication Effectiveness of Deep Drawing Quality Steel Sheets by Eco-Friendly Vegetable Oils. Materials 2022, 15, 1151. [Google Scholar] [CrossRef]
- Szewczyk, M.; Szwajka, K.; Trzepieciński, T. Frictional Characteristics of Deep-Drawing Quality Steel Sheets in the Flat Die Strip Drawing Test. Materials 2022, 15, 5236. [Google Scholar] [CrossRef]
- Luiz, V.D.; de Matos Rodrigues, P.C. Design of a Tribo-Simulator for Investigation of the Tribological Behavior of Stainless-Steel Sheets Under Different Contact Conditions. Mater. Res. 2022, 25, e20210220. [Google Scholar] [CrossRef]
- Luiz, V.D.; de Matos Rodrigues, P.C. Effect of the test conditions on tribological behavior of an Nb-stabilized AISI 430 stainless steel sheet. J. Braz. Soc. Mech. Sci. Eng. 2021, 43, 505. [Google Scholar] [CrossRef]
- Samuel, M. Influence of drawbead geometry on sheet metal forming. J. Mater. Process. Technol. 2002, 122, 94–103. [Google Scholar] [CrossRef]
- Smith, L.M.; Zhou, Y.J.; Zhou, D.J.; Wanintudal, C. A new experimental test apparatus for binder draw bead simulations. J. Mat. Proc. Technol. 2009, 209, 4942–4948. [Google Scholar] [CrossRef]
- Lanzon, J.M.; Cadew-Hall, M.J.; Hodgson, P.D. Characterising frictional behaviour in sheet metal forming. J. Mat. Proc. Technol. 1998, 80–81, 251–256. [Google Scholar] [CrossRef]
- Sanchez, L.R. Characterisation of a measurement system for reproducible friction testing on a sheet metal under plane strain. Tribol. Int. 1999, 32, 575–586. [Google Scholar] [CrossRef]
- Figueiredo, L.; Ramalho, A.; Oliveira, M.C.; Menezes, L.F. Experimental study of friction in sheet metal forming. Wear 2011, 271, 1651–1657. [Google Scholar] [CrossRef]
- Schey, J.A. Speed effects in drawbead simulation. J. Mater. Proc. Technol. 1996, 57, 146–154. [Google Scholar] [CrossRef]
- Huh, H.; Song, J.H.; Kim, S.H.; Kim, S.H. Effect of the Draw-bead and Blanking Holding Force on the Sheet Metal Forming Process. AIP Conf. Proc. 2004, 712, 2004. [Google Scholar] [CrossRef]
- Dahham, A.; Refa’t, A.; Jaber, M. Finite Element Analysis of Draw Beads in Deep Drawing Processes. Al-Rafidain Eng. 2014, 22, 1–13. [Google Scholar]
- Wu, Y.; Recklin, V.; Groche, P. Strain Induced Surface Change in Sheet Metal Forming: Numerical Prediction, Influence on Friction and Tool Wear. J. Manuf. Mater. Process. 2021, 5, 29. [Google Scholar] [CrossRef]
- Bassoli, E.; Sola, A.; Denti, L.; Gatto, A. Experimental approach to measure the restraining force in deep drawing by means of a versatile draw bead simulator. Mater. Manuf. Proc. 2019, 34, 1286–1295. [Google Scholar] [CrossRef]
- Manjula, N.K.B.; Nanayakkara, P.; Hodgson, P.D. Determination of Drawbead Contacts with Variable Bead Penetration. Comp. Method. Mater. Sci. 2006, 6, 188–194. [Google Scholar]
- Jansson, T.; Andersson, A.; Nilsson, L. Optimization of Draw-In for an Automotive Sheet Metal Part an Evaluation Using Surrogate Models and Response Surfaces. J. Mater. Process. Technol. 2005, 159, 426–434. [Google Scholar] [CrossRef]
- Stoughton, T.B. Model of drawbead forces in sheet metal forming. In Proceedings of the 15th Biennial Congress of IDDRG, Dearborn, MI, USA, 16–18 May 1988; pp. 205–215. [Google Scholar]
- Nine, H.D. Drawbead forces in sheet metal forming. In Mechanics of Sheet Metal Forming; Koistinen, D.P., Wang, N.M., Eds.; Plenum Press: New York, NY, USA, 1978; pp. 179–211. [Google Scholar]
- Nanayakkara, N.K.B.M.P.; Kelly, G.L.; Hodgson, P.D. Determination of the coefficient of friction in partially penetrated draw beads. Steel GRIPS 2004, 2, 667–682. [Google Scholar]
- Cillaurren, J.; Galdos, L.; Sanchez, M.; Zabala, A.; de Argandoña, E.S.; Mendiguren, J. Contact pressure and sliding velocity ranges in sheet metal forming simulations. In Proceedings of the ESAFORM 2021, 24th International Conference on Material Forming, Liège, Belgique, 14–16 April 2021. [Google Scholar] [CrossRef]
- Duarte, E.N.; Oliveira, S.A.G. The influence of sheet thickness on drawbead restraining force in sheet metal forming. In Proceedings of the 18th Congress of Mechanical Engineering, Ouro Preto, Brasil, 6–11 November 2005; pp. 1–6. [Google Scholar]
- Billade, B.; Dahake, S. Design and Analysis of Draw Bead Profile in Sheet Metal Forming Of Reinf-Rr End Upr-Lh/Rh for Safe Thinning. Int. J. Eng. Sci. Innov. 2018, 7, 1–10. [Google Scholar]
- Chen, J.; Zheng, T.; Chen, Q.; Zhang, J. Investigation on frictional characteristics and drawbead restraining force of steel with/without coating. AIP Conf. Proc. 2013, 1567, 922. [Google Scholar] [CrossRef]
- Weinmann, K.J.; Michler, J.R.; Rao, V.D.; Kashani, A.R. Development of a Computer-Controlled Drawbead Simulator for Sheet Metal Forming. Ann. CIRP 1994, 43, 257–261. [Google Scholar] [CrossRef]
- Paturi, U.M.R.; Palakurthy, S.T.; Reddy, N.S. The Role of Machine Learning in Tribology: A Systematic Review. Arch. Computat. Methods. Eng. 2022. [Google Scholar] [CrossRef]
- Rosenkranz, A.; Marian, M.; Profito, F.J.; Aragon, N.; Shah, R. The Use of Artificial Intelligence in Tribology—A Perspective. Lubricants 2021, 9, 2. [Google Scholar] [CrossRef]
- Yuvalı, M.; Yaman, B.; Tosun, Ö. Classification Comparison of Machine Learning Algorithms Using Two Independent CAD Datasets. Mathematics 2022, 10, 311. [Google Scholar] [CrossRef]
- Torres-Barrán, A.; Alonso, Á.; Dorronsoro, J.R. Regression tree ensembles for wind energy and solar radiation prediction. Neurocomputing 2019, 326–327, 151–160. [Google Scholar] [CrossRef]
- Murphy, K.P. Machine Learning: A Probabilistic Perspective; Chapter 14.4.3; The MIT Press: Cambridge, MA, USA, 2012; pp. 492–493. [Google Scholar]
- Friedman, J.; Hastie, T.; Tibshirani, R. Regularization Paths for Generalized Linear Models via Coordinate Descent. J. Stat. Softw. 2010, 33, 1–22. [Google Scholar] [CrossRef] [PubMed]
- Ruiz, L.G.B.; Rueda, R.; Cuéllar, M.P.; Pegalajar, M.C. Energy consumption forecasting based on Elman neural networks with evolutive optimization. Expert Syst. Appl. 2018, 92, 380–389. [Google Scholar] [CrossRef]
- Wu, D.; Jennings, C.; Terpenny, J.; Gao, R.X.; Kumara, S. A Comparative Study on Machine Learning Algorithms for Smart Manufacturing: Tool Wear Prediction Using Random Forests. J. Manuf. Sci. Eng. Trans. ASME 2017, 139, 071018. [Google Scholar] [CrossRef]
- Varghese, A.; Kulkarni, V.; Joshi, S.S. Tool life stage prediction in micro-milling from force signal analysis using machine learning methods. J. Manuf. Sci. Eng. Trans. ASME 2021, 143, 1–7. [Google Scholar] [CrossRef]
- Mirandola, I.; Berti, G.A.; Caracciolo, R.; Lee, S.; Kim, N.; Quagliato, L. Machine Learning-Based Models for the Estimation of the Energy Consumption in Metal Forming Processes. Metals 2021, 11, 833. [Google Scholar] [CrossRef]
- Cruz, D.J.; Barbosa, M.R.; Santos, A.D.; Miranda, S.S.; Amaral, R.L. Application of Machine Learning to Bending Processes and Material Identification. Metals 2021, 11, 1418. [Google Scholar] [CrossRef]
- Liu, S.; Xia, Y.; Shi, Z.; Yu, H.; Li, Z.; Lin, J. Deep Learning in Sheet Metal Bending With a Novel Theory-Guided Deep Neural Network. IEEE/CAA J. Autom. Sin. 2021, 8, 565–581. [Google Scholar] [CrossRef]
- Aleksendrić, D.; Barton, D.C. Neural network prediction of disc brake performance. Tribol. Int. 2009, 42, 1074–1080. [Google Scholar] [CrossRef]
- Bao, J.; Tong, M.; Zhu, Z.; Yin, Y. Intelligent tribological forecasting model and system for disc brake. In Proceedings of the 2012 24th Chinese Control and Decision Conference (CCDC), Taiyuan, China, 23–25 May 2012; pp. 3870–3874. [Google Scholar] [CrossRef]
- Shebani, A.; Iwnicki, S. Prediction of wheel and rail wear under different contact conditions using artificial neural networks. Wear 2018, 406–407, 173–184. [Google Scholar] [CrossRef]
- Lee, S.; Quagliato, L.; Park, D.; Berti, G.A.; Kim, N. A Buckling Instability Prediction Model for the Reliable Design of Sheet Metal Panels Based on an Artificial Intelligent Self-Learning Algorithm. Metals 2021, 11, 1533. [Google Scholar] [CrossRef]
- Kurra, S.; Hifzur Rahman, N.; Regalla, S.P.; Gupta, A.K. Modeling and optimization of surface roughness in single point incremental forming process. J. Mater. Res. Technol. 2015, 4, 304–313. [Google Scholar] [CrossRef]
- Quiza, R.; Figueira, L.; Davim, J.P. Comparing statistical models and artificial neural networks on predicting the tool wear in hard machining D2 AISI steel. Int. J. Adv. Manuf. Technol. 2008, 37, 641–648. [Google Scholar] [CrossRef]
- Ibrahim, D. An Overview of Soft Computing. Procedia Comput. Sci. 2016, 102, 34–38. [Google Scholar] [CrossRef]
- Kartam, N.; Flood, I.; Garrett, J.H. Artificial Neural Networks for Civil Engineers: Fundamentals and Applications; ASCE: Reston, VA, USA, 1997. [Google Scholar]
- Shamsuzzohaa, A.; Kankaanpaa, T.; Nguyen, H.; Nguyen, H. Application of machine learning algorithm in the sheet metal industry: An exploratory case study. Int. J. Comp. Integr. Manuf. 2022, 35, 145–164. [Google Scholar] [CrossRef]
- Ciulli, E. Tribology and industry: From the origins to 4.0. Front. Mech. Eng. 2019, 5, 103. [Google Scholar] [CrossRef]
- Marian, M.; Tremmel, S. Current Trends and Applications of Machine Learning in Tribology—A Review. Lubricants 2021, 9, 86. [Google Scholar] [CrossRef]
- ISO 6892-1:2009; Metallic Materials—Tensile Testing—Part 1: Method of Test at Room Temperature. International Organization for Standardization: Geneva, Switzerland, 2009.
- ISO 25178:2012; Geometrical Product Specifications (GPS)—Surface Texture: Areal—Part 2: Terms, Definitions and Surface Texture Parameters. International Organization for Standardization: Geneva, Switzerland, 2012.
- Riedmiller, P.M. Machine Learning: Multi Layer Perceptrons; Albert-Ludwigs-University Freibg. AG Maschinelles Lernen: Freiburg im Breisgau, Germany, 2020; Available online: https://ml.informatik.uni-freiburg.de/former/_media/teaching/ss10/05_mlps.printer.pdf (accessed on 20 October 2022).
- Nabipour, M.; Keshavarz, P. Modeling surface tension of pure refrigerants using feed-forward back-propagation neural networks. Int. J. Refrig. 2017, 75, 217–227. [Google Scholar] [CrossRef]
- Beale, M.H.; Hagan, M.T.; Demuth, H.B. Neural Network ToolboxTM User ’ s Guide R2013b; Mathworks Inc.: Natick, MA, USA, 2013. [Google Scholar]
- Principe, J.; Euliano, N.R.; Lefebvre, W.C. Neural and Adaptive Systems: Fundamentals Through Simulation: Multilayer Perceptrons. In Neural and Adaptive Systems: Fundamentals through Simulations; Wiley: Hoboken, NJ, USA, 1997; pp. 1–108. [Google Scholar] [CrossRef]
- Beale, M.H.; Hagan, M.T.; Demuth, H.B. Deep Learning ToolboxTM User’ s Guide How to Contact MathWorks. 2020. Available online: https://ge0mlib.com/papers/Books/04_Deep_Learning_Toolbox_Users_Guide.pdf (accessed on 20 October 2022).
- Ibragimov, B.; Gusev, G. Minimal variance sampling in stochastic gradient boosting. Adv. Neural Inf. Process. Syst. 2019, 32, 15087–15097. [Google Scholar]
- Mease, D.; Wyner, A. Evidence contrary to the statistical view of boosting. J. Mach. Learn. Res. 2008, 9, 131–156. [Google Scholar]
- Bishop, C.M. Neural Networks for Pattern Recognition; Oxford University Press, Inc.: New York, NY, USA, 1995. [Google Scholar]
- Zhang, G.; Eddy Patuwo, B.; Hu, M. Forecasting with artificial neural networks: The state of the art. Int. J. Forecast. 1998, 14, 35–62. [Google Scholar] [CrossRef]
- Shahin, M.; Maier, H.R.; Jaksa, M.B. Evolutionary Data Division Methods for Developing Artificial Neural Network Models in Geotechnical Engineering Evolutionary Data Division Methods for Developing Artificial Neural Network Models in Geotechnical Engineering; University of Adelaide, Department of Civil and Environmental Engineering: Adelaide, Australia, 2000. [Google Scholar]
- Vatankhah, E.; Semnani, D.; Prabhakaran, M.P.; Tadayon, M.; Razavi, S.; Ramakrishna, S. Artificial neural network for modeling the elastic modulus of electrospun polycaprolactone/gelatin scaffolds. Acta Biomater. 2014, 10, 709–721. [Google Scholar] [CrossRef] [PubMed]
- Rezakazemi, M.; Razavi, S.; Mohammadi, T.; Ghafarinazari, A. Simulation and determination of optimum conditions of pervaporative dehydration of isopropanol process using synthesized PVA–APTEOS/TEOS nanocomposite membranes by means of expert systems. J. Membr. Sci. 2011, 379, 224–232. [Google Scholar] [CrossRef]
- Garson, G.D. Interpreting Neural-Network Connection Weights. AI Expert 1991, 6, 46–51. [Google Scholar]
- Ibrahim, O.M. A comparison of methods for assessing the relative importance of input variables in artificial neural networks. J. Appl. Sci. Res. 2013, 9, 5692–5700. [Google Scholar]
- Olden, J.D.; Jackson, D.A. Illuminating the “black box”: A randomization approach for understanding variable contributions in artificial neural networks. Ecol. Modell. 2002, 154, 135–150. [Google Scholar] [CrossRef]
- Najm, S.M.; Paniti, I. Predict the Effects of Forming Tool Characteristics on Surface Roughness of Aluminum Foil Components Formed by SPIF Using ANN and SVR. Int. J. Precis. Eng. Manuf. 2021, 22, 13–26. [Google Scholar] [CrossRef]
- Najm, S.M.; Paniti, I. Artificial neural network for modeling and investigating the effects of forming tool characteristics on the accuracy and formability of thin aluminum alloy blanks when using SPIF. Int. J. Adv. Manuf. Technol. 2021, 114, 2591–2615. [Google Scholar] [CrossRef]
- Najm, S.M.; Paniti, I.; Trzepieciński, T.; Nama, S.A.; Viharos, Z.J.; Jacso, A. Parametric Effects of Single Point Incremental Forming on Hardness of AA1100 Aluminium Alloy Sheets. Materials 2021, 14, 7263. [Google Scholar] [CrossRef]
- Zarei, M.J.; Ansari, H.R.; Keshavarz, P.; Zerafat, M.M. Prediction of pool boiling heat transfer coefficient for various nano-refrigerants utilizing artificial neural networks. J. Therm. Anal. Calorim. 2020, 139, 3757–3768. [Google Scholar] [CrossRef]
- Ding, H.; Luo, W.; Yu, Y.; Chen, B. Construction of a Robust Cofactor Self-Sufficient Bienzyme Biocatalytic System for Dye Decolorization and its Mathematical Modeling. Int. J. Mol. Sci. 2019, 20, 6104. [Google Scholar] [CrossRef]
- Zhou, B.; Vogt, R.D.; Lu, X.; Xu, C.; Zhu, L.; Shao, X.; Liu, H.; Xing, M. Relative Importance Analysis of a Refined Multi-parameter Phosphorus Index Employed in a Strongly Agriculturally Influenced Watershed. Water Air Soil Pollut. 2015, 226, 25. [Google Scholar] [CrossRef]
- Shabanzadeh, P.; Yusof, R.; Shameli, K. Artificial neural network for modeling the size of silver nanoparticles’ prepared in montmorillonite/starch bionanocomposites. J. Ind. Eng. Chem. 2015, 24, 42–50. [Google Scholar] [CrossRef]














| Material | Orientation | Yield Stress Rp0.2, MPa | Ultimate Tensile Stress Rm, MPa | Strengthening Coefficient K, MPa | Strain Hardening Exponent n |
|---|---|---|---|---|---|
| DQ | 0° | 193 | 351 | 554 | 0.166 |
| 90° | 193 | 353 | 563 | 0.174 | |
| DDQ | 0° | 196 | 336 | 557 | 0.192 |
| 90° | 198 | 311 | 526 | 0.177 | |
| EDDQ | 0° | 151 | 282 | 494 | 0.221 |
| 90° | 153 | 287 | 487 | 0.211 |
| Oil | Kinematic Viscosity, mm2/s | Viscosity Index | Density kg/m3 |
|---|---|---|---|
| LAN46 | 43.9 | 94 | 875 |
| LHL32 | 32 | 95 | 875 |
| Algorithm | Acronym | Long Term |
|---|---|---|
| Trainlm | LM | Levenberg–Marquardt |
| Trainbfg | BFG | BFGS Quasi-Newton |
| Trainrp | RP | Resilient Backpropagation |
| Trainscg | SCG | Scaled Conjugate Gradient |
| Traincgb | CGB | Conjugate Gradient with Powell/Beale Restarts |
| Traincgf | CGF | Fletcher–Powell Conjugate Gradient |
| Traincgp | CGP | Polak–Ribiére Conjugate Gradient |
| Trainoss | OSS | One Step Secant |
| Traingdx | GDX | Variable Learning Rate Backpropagation |
| Trainbr | BRB | Bayesian Regularization Backpropagation |
| Acronym | Long Term | Equations |
|---|---|---|
| Elliotsig | Elliot sigmoid | f(x) = elliotsig(x) = (x)/1+|x| |
| Hardlim | Positive hard limit | f(x) = hardlim(x) = 1, if x ≥ 0; =0, otherwise. |
| Hardlims | Symmetric hard limit | f(x) = hardlim(x) = 1, if x ≥ 0; =−1, otherwise. |
| Logsig | Logarithmic sigmoid | f(x) = logsig(x) = 1/(1 + exp(−x)) |
| Netinv | Inverse | f(x) = netinv (x) = 1/x |
| Poslin | Positive linear | f(x) = poslin(x) = x, if x≥0; =0, if x ≤ 0. |
| Purelin | Linear | f(x) = purelin(x) = x |
| Radbas | Radial basis | f(x) = radbas(x) = exp (−x2) |
| Radbasn | Radial basis normalized | f(x) = radbasn(x) = exp (−x2)/sum(exp(−x2)) |
| Satlin | Positive saturating linear | f(x) = satlin(x) = 0, if x ≤ 0; =x, if 0 ≤ x ≤ 1; =1, if 1 ≤ x. |
| Satlins | Symmetric saturating linear | f(x) = satlins(x) = −1, if x ≤ −1; =x, if −1 ≤ x ≤ 1; =1, if 1 ≤ x. |
| Softmax | Soft max | f(x) = softmax(x) = exp(x)/sum(exp(x)) |
| Tansig | Symmetric sigmoid | f(x) = tansig(x) = 2/(1+exp (−2∗x)) − 1 |
| Tribas | Triangular basis | f(x) = tribas(x) = 1 − abs(x), if −1 ≤ x ≤ 1; =0, otherwise. |
| Training Function | Bayesian Regularization Backpropagation (BRB)—Trainbr | ||
|---|---|---|---|
| Transfer Function | Radial Basis Normalized—Radbasn | ||
| Validation Metric | Training | Testing | Average (Training and Testing) |
| ME | 0.0005 | −0.0014 | 0.0001 |
| MAE | 0.0081 | 0.0086 | 0.0082 |
| MSE | 0.0001 | 0.0001 | 0.0001 |
| RMSE | 0.0108 | 0.0118 | 0.0110 |
| MRE | 0.0404 | 0.0415 | 0.0406 |
| SD | 0.0109 | 0.0122 | 0.0111 |
| SEM | 0.0014 | 0.0033 | 0.0013 |
| R2 | 0.9318 | 0.9180 | 0.9293 |
| adj. R2 | 0.9219 | 0.9160 | 0.9195 |
Publisher’s Note: MDPI stays neutral with regard to jurisdictional claims in published maps and institutional affiliations. |
© 2022 by the authors. Licensee MDPI, Basel, Switzerland. This article is an open access article distributed under the terms and conditions of the Creative Commons Attribution (CC BY) license (https://creativecommons.org/licenses/by/4.0/).
Share and Cite
Trzepieciński, T.; Najm, S.M. Application of Artificial Neural Networks to the Analysis of Friction Behaviour in a Drawbead Profile in Sheet Metal Forming. Materials 2022, 15, 9022. https://doi.org/10.3390/ma15249022
Trzepieciński T, Najm SM. Application of Artificial Neural Networks to the Analysis of Friction Behaviour in a Drawbead Profile in Sheet Metal Forming. Materials. 2022; 15(24):9022. https://doi.org/10.3390/ma15249022
Chicago/Turabian StyleTrzepieciński, Tomasz, and Sherwan Mohammed Najm. 2022. "Application of Artificial Neural Networks to the Analysis of Friction Behaviour in a Drawbead Profile in Sheet Metal Forming" Materials 15, no. 24: 9022. https://doi.org/10.3390/ma15249022
APA StyleTrzepieciński, T., & Najm, S. M. (2022). Application of Artificial Neural Networks to the Analysis of Friction Behaviour in a Drawbead Profile in Sheet Metal Forming. Materials, 15(24), 9022. https://doi.org/10.3390/ma15249022
