Next Article in Journal
Bayesian Gaussian Mixture Model Classifier for Fault Detection in Induction Motors Using Start-Up Current Analysis
Next Article in Special Issue
Causal-Enhanced LSTM-RF: Early Warning of Dynamic Overload Risk for Distribution Transformers
Previous Article in Journal
A Stability-Aware Adaptive Fractional-Order Speed Control Framework for IPMSM Electric Vehicles in Field-Weakening Operation
 
 
Font Type:
Arial Georgia Verdana
Font Size:
Aa Aa Aa
Line Spacing:
Column Width:
Background:
Article

Low-Carbon Economic Dispatch of Integrated Energy Systems with Integrated Dynamic Pricing and Electric Vehicles: A Data-Model Driven Optimization Approach

1
China Southern Power Dispatch and Control Center, Guangzhou 511430, China
2
School of Electrical Engineering, South China University of Technology, Guangzhou 510641, China
3
School of Computer and Electronic Information, Guangxi University, Nanning 530004, China
*
Author to whom correspondence should be addressed.
Energies 2026, 19(5), 1327; https://doi.org/10.3390/en19051327
Submission received: 13 February 2026 / Revised: 27 February 2026 / Accepted: 2 March 2026 / Published: 6 March 2026

Abstract

This paper addresses the critical challenges of multi-stakeholder interest coordination and low-carbon operation in modern power systems, specifically focusing on the interaction among an Integrated Energy System (IES), Electric Vehicle Charging Stations (EVCS), and Load Aggregators (LA). To tackle these challenges, we propose a novel data-model driven optimization framework. A bi-level model is established, where the upper-level IES acts as the leader, and the lower-level EVCS and LA serve as followers. At the core of our approach is an integrated dynamic pricing mechanism that synergistically combines EVCS operational schedules, carbon emission signals, and load demand response. This mechanism, enhanced by predictive insights from historical data, effectively guides lower-level entities to participate in the upper-level IES’s optimization, thereby aligning individual benefits with system-wide low-carbon goals. The resulting bi-level problem is solved iteratively using CPLEX, with the optimal equilibrium selected via a joint optimality formula. The proposed methodology is validated on a multi-stakeholder case study. Results demonstrate that our AI-enhanced dynamic pricing and dispatch model not only effectively balances the interests of all parties but also significantly improves the system’s low-carbon economic performance, showcasing the potential of integrating physical models with data-driven insights for future energy system management.

1. Introduction

Currently, the advancement of modern society faces persistent threats from global warming and energy crises. Consequently, the green and low-carbon Integrated Energy System (IES) is progressively superseding traditional power systems [1,2]. Functioning as an efficient carrier for renewable energy, the IES can effectively integrate diverse distributed energy resources, loads, and Electrical Energy Storage (ESS) devices [3], thereby satisfying the multifaceted energy demands of the user side. However, the inherent volatility and stochasticity of renewable energy sources often lead to significant renewable energy curtailment [4], complicating IES scheduling. Fortunately, demand response (DR) from flexible loads, such as Electric Vehicles (EVs), offers a viable solution to mitigate this curtailment [5,6]. Nevertheless, uncoordinated EV charging and discharging behaviors inevitably exacerbate load fluctuations and increase the scheduling complexity for Electric Vehicle Charging Stations (EVCS) [7]. Therefore, effectively coordinating the IES, EVCS, and load aggregators within a multi-stakeholder scenario to minimize operating costs and enhance renewable energy consumption presents a significant challenge.
Extensive research has been conducted domestically and internationally on the optimal scheduling of IESs. Reference [8] proposed an optimization strategy that enhances the economic performance of an IES through the coordinated complementary operation of multiple energy carriers. However, the inherent volatility and uncertainty of renewable energy pose obstacles to the economic scheduling of the IES. Reference [9] further increased the renewable energy penetration rate and achieved higher profits by coordinating ESS with demand response. Reference [10] incorporated various flexible loads into demand response but neglected the application of Power-to-Gas (P2G) devices. Conversely, Reference [11] considered P2G technology and proposed an integrated demand response model accounting for multi-energy loads, including electricity, gas, and heat. Reference [12] investigated the impact of price-based demand response on the economic operation of an IES and analyzed the effects of varying electricity prices on an IES integrated with Carbon Capture and Storage (CCS). In the aforementioned studies, demand response models typically bind user interests directly with IES interests or treat user demands merely as constraints, failing to consider the interactive interest relationship and the iterative interaction process between the IES and the load side.
With the increasing popularity of EVs, they have become a common load within IESs. Consequently, integrating EVs into the low-carbon economic operation of IESs has emerged as a research hotspot in recent years. Given that EVs possess the dual attributes of controllable loads and energy storage devices, reference [13] indicates that EV participation in power market scheduling is an effective approach for constructing a new power system dominated by renewable energy. References [14,15] considered EVs’ participation in the economic scheduling of an IES; however, these approaches focused solely on charging behaviors, failing to fully exploit the demand response potential of EVs. References [16,17] employed dynamic electricity pricing to guide EV charging and discharging behaviors, achieving coordinated control and further enhancing the consumption of renewable energy output. However, the aforementioned literature primarily focused on the interests of EVCS, failing to achieve a win-win situation for multiple parties in multi-stakeholder scenarios.
Existing research indicates that bi-level programming methods are widely utilized to address interest coordination in multi-stakeholder scenarios. References [18,19] constructed bi-level optimization models based on the matching degree between renewable energy and loads, where the upper layer optimizes energy prices and transmits them to the lower level, further improving the economic performance of an IES. Reference [20] established a leader–follower game optimization model based on Stackelberg theory, utilizing the upper-level distribution network operator to set energy interaction prices to guide the optimal operation of multi-microgrid systems. These studies demonstrate that in bi-level optimization, the energy prices offered by the dominant entity directly influence the system’s optimal operation results. However, there remains a scarcity of literature regarding the establishment of energy-side pricing mechanism models.
While bi-level optimization effectively coordinates multi-stakeholder interests, the exploration of underlying energy-side pricing mechanisms remains insufficient [21,22]. Recent literature has begun to explore advanced pricing structures, such as Distribution Locational Marginal Pricing (DLMP) to reflect network congestion, and peer-to-peer (P2P) transactive energy pricing to encourage localized energy trading among prosumers [23]. However, most of these models primarily target single-carrier electrical networks. There remains a critical gap in establishing a comprehensive, multi-carrier dynamic pricing mechanism that seamlessly integrates carbon emission penalties, EV charging spatial–temporal flexibilities, and multi-energy demand response within an Integrated Energy System.
Against this backdrop, this paper investigates the comprehensive dynamic pricing mechanism and the active participation of EVs and load aggregators in the economic scheduling of the IES within multi-stakeholder scenarios. Firstly, considering factors such as EVCS scheduling plans, carbon emissions, and load demand response, this paper proposes a comprehensive dynamic pricing mechanism. This mechanism guides lower-level EVs and electro–thermal loads to participate in the optimized operation of the upper-level IES operator, thereby formulating a scheduling plan that aligns with the interests of multiple parties. Simultaneously, to address the potential degradation of the user energy consumption experience during demand response participation, this paper constructs a load demand response utility model based on the electro–thermal load dissatisfaction coefficient [24], incorporating load satisfaction into the system operating costs. Finally, CPLEX is employed to iteratively solve the IES-EVCS-load aggregator bi-level optimization model, and the optimal solution is selected via an optimal joint formula.

2. System Model

This paper constructs a bi-level optimization model composed of three entities: the IES, the EVCS, and the load aggregator. In this framework, the IES operator functions as the upper-level model. The IES proposed in this paper is capable of power exchange with the utility grid. The energy equipment within the IES includes Gas Turbines (GT), photovoltaic (PV) generation units, and wind power generation units. The heating equipment consists of a Gas Boiler (GB), while energy storage devices encompass Electrical Energy Storage (ESS) and Thermal Energy Storage (TES). Furthermore, the system incorporates Carbon Capture and Storage (CCS) and Power-to-Gas (P2G) technologies. The IES purchases electricity and natural gas from the utility grid at wholesale market prices and subsequently sells them to the lower-level Electric Vehicle Charging Stations and load aggregators at retail market prices.
To clarify the “data-model-driven” optimization framework proposed in this paper, it is essential to distinguish between the data-driven parameters and the physical model components. The physical model layer encompasses the thermodynamic and electrical operational constraints of the equipment, including Gas Turbines (GT), Gas Boilers (GB), Carbon Capture and Storage (CCS), and Power-to-Gas (P2G). Conversely, the data-driven layer utilizes predictive insights and historical statistics to formulate boundary conditions and user behaviors. Specifically, parameters such as the EV arrival time distribution (µ = 17.47, б = 3.41), baseline load demand profiles, and wind/solar power generation forecasts are derived from historical data mining. The synergistic integration of these two layers ensures that the optimization is physically feasible while remaining adaptable to actual statistical uncertainties.

2.1. Upper-Layer IES Operator Model

2.1.1. Gas Turbine Model

GT uses natural gas as fuel to convert the energy released after combustion into electrical energy. At the same time, a significant amount of waste heat is generated during the power generation process. To reduce thermal energy waste and achieve the decoupling of combined heat and power (CHP), this paper integrates Organic Rankine Cycle (ORC) technology into the GT to utilize waste heat for power generation. Its mathematical model is as follows [25]:
P t G T = η G T V t G T R L H V
P t O R C = η O R C P t G T
where V t G T is the natural gas consumption within the gas turbine during period t; P t G T is the actual electrical power output of the GT during period t; η G T represents the power generation efficiency of the GT; R L H V is the heating value of natural gas; P t G T is the waste heat power output during period t; and η O R C is the power generation efficiency of the ORC technology.
It should be noted that in Equation (2), the power generation efficiency of the GT ( η G T ) is assumed to be a constant value. In practical thermodynamic operations, GT efficiency often experiences degradation under partial load conditions. In this paper, to ensure the computational tractability of the bi-level optimization and to maintain the problem within a Mixed-Integer Linear Programming (MILP) framework, a constant nominal efficiency is deployed under the assumption that the GT operates near its rated capacity during dispatch. Incorporating non-linear, part-load efficiency curves into the multi-stakeholder game model will be a valuable extension for our future work to further enhance the precision of the physical model.

2.1.2. Gas Boiler Model

The GB system generates high-temperature gas by burning natural gas to output thermal power, thereby maintaining the system’s thermal energy balance. It features high combustion efficiency and strong heating reliability. Its mathematical model is as follows [25]:
P t G B = η G B V t G B R L H V
In the formula, P t G B is the thermal power output of the GB during time interval t; V t G B is the natural gas consumption of the GB during time interval t; η G B denotes the thermal efficiency of the GB.

2.1.3. Carbon Capture Equipment Model

Unlike thermal power and gas-fired units, wind power generation exhibits randomness and intermittency in its output. These characteristics lead to significant wind curtailment. The emergence of CCS technology offers a new pathway for curtailment mitigation. To further reduce system carbon emissions and enhance renewable energy integration rates, CCS equipment has been introduced. Its mathematical model is as follows [12]:
E t C C S = θ C C S P t C C S
In the equation, E t C C S is the amount of carbon dioxide captured by CCS during time period t; θ C C S is the amount of carbon dioxide captured per unit of energy consumed by CCS; P t C C S is the output power of CCS during time period t.
In the proposed localized Energy Hub framework, the synthetic natural gas (CH4) produced by the P2G equipment is assumed to be consumed locally by the system’s gas-fired equipment (such as the Gas Boiler) or injected directly into the distribution gas manifold. Consequently, the specific operational costs, compression energy consumption, and volumetric losses associated with long-distance methane transportation and large-scale storage tanks are omitted in this study. For future large-scale inter-regional IES models, explicit modeling of pipeline transient flows and methanation storage penalties will be necessary to capture the complete economic profile of P2G technologies.

2.1.4. Power-to-Gas Equipment

Power-to-Gas (P2G) converts electrical energy into chemical energy stored as natural gas, offering a pathway for further integration of renewable energy. Simultaneously, P2G enhances the coupling within integrated electrical energy systems. Its mathematical model is as follows [11]:
G t P 2 G = η P 2 G P t P 2 G
In the equation, G t P 2 G represents the gas power output of the P2G system during time interval t; η P 2 G denotes the power conversion coefficient of the P2G system; P t P 2 G indicates the output power of the P2G equipment during time interval t. Based on the principle of methanation reactions, the volume of CO2 consumed by the electro-to-gas conversion equipment is identical to the volume of CH4 produced. Therefore,
V t P 2 G = 3.6 G t P 2 G / R L H V
V t I E S = V t G T + V t G B V t P 2 G
In the formula, V t P 2 G represents the volume of CH4 produced by the electro-to-gas equipment; V t I E S represents the gas purchase volume of IES during time period t.

2.2. Lower-Level Load Aggregator Demand Response Model

2.2.1. Load Aggregator Demand Response Model

Electric heating loads are categorized into fixed electric heating loads and flexible electric heating loads. Based on demand response characteristics, flexible electric heating loads are further divided into time-shiftable electric heating loads and interruptible electric heating loads.
(1)
Time-Shiftable Electric Heating Load Model
Time-shiftable electric heating loads exhibit lower requirements for uninterrupted electricity supply. They feature constant total energy consumption during scheduling while allowing flexible adjustments to consumption timing. The mathematical model for time-shiftable electric heating loads is described by the following formula:
P t , min T S L P t T S L P t , max T S L t = 1 T P t T S L = 0 P t , min H L P t H L P t , max H L t = 1 T P t H L = 0
In the formula, T represents the number of scheduling cycle periods, which is 24; P t T S L denotes the power value of the user’s time-shifted electrical load during period t; P t , min T S L and P t , max T S L are the minimum and maximum values of the time-shiftable electrical load power during period t, respectively. P t H L represents the power value of the time-shifted thermal load during period t; P t , min H L and P t , max H L are the minimum and maximum values of the time-shiftable electrical load power during period t, respectively.
(2)
Interruptible Electric-to-Thermal Load Model
When power supply is insufficient or electricity prices are excessively high, users can interrupt portions of their load to alleviate supply pressure. The mathematical model for interruptible electric-to-thermal load is described by the following formula:
0 P t E I L P t , max E I L
0 P t H I L P t , max H I L
In the formula, P t E I L is the interrupted electrical load power value during time period t; P t , max E I L is the maximum interruptible electrical load power during time period t; P t H I L is the interrupted thermal load power value during time period t; P t , max H I L is the maximum interruptible thermal load power during time period t.

2.2.2. Comprehensive Demand Response Considering Dissatisfaction Costs

This paper employs incentive-based demand response, wherein load aggregators incentivize user participation through financial compensation. The compensation amount is typically determined by the power value of the participating electric heating load. Concurrently, this compensation is accounted for as demand response compensation costs within the load aggregator’s operational expenses. The specific model is as follows:
C t I D R s = P h P t H I L + P e P t E I L
In the equation, C t I D R s represents the demand response compensation cost for load aggregators during time period t; P e and P h denote the compensation cost coefficients for interruptible electricity and heat loads, respectively. However, incentive-based demand response reduces users’ demand for electricity and heat, thereby diminishing system economic efficiency. Therefore, this paper introduces the dissatisfaction cost φ t to address this issue [21]. The dissatisfaction cost simulates the discomfort level users may experience when reducing demand, defined as convex—meaning dissatisfaction increases sharply as demand decreases. Its mathematical model is as follows:
C t I D R = C t I D R s φ t
φ t = θ e P t E I L 2 + γ e P t E I L + θ h P t H I L 2 + γ h P t H I L
C t I D R > 0
In the equation, C t I D R represents the load aggregator’s demand response compensation cost at time t after accounting for dissatisfaction costs; γ e and γ h are two predetermined constants; θ e and θ h are relevant parameters for electric heating load users, reflecting their attitude toward electric heating load demand: the larger the values of θ e and θ h , the more inclined users are to reduce electric heating load usage to enhance satisfaction, and vice versa.

2.2.3. Comprehensive Satisfaction Index for Electric Heating

To reflect the overall satisfaction of users’ electric heating loads under demand response conditions, this paper proposes a user satisfaction index that considers comprehensive satisfaction with electric heating loads, based on Reference [19]. Its mathematical model is as follows:
C S I = t = 1 T P e , t l o a d P t E I L P e , t l o a d + P h , t l o a d P t , max H I L P h , t l o a d / 2 T
In the formula, C S I represents the comprehensive satisfaction level of users within the scheduling cycle.

2.3. Electric Vehicle Model

Extensive research indicates that the arrival times of EVs at EVCSs generally follow a normal distribution. The probability density function for EV arrival times at EVCSs is modeled as follows:
f t E V = 1 2 π σ 1 exp t + 24 μ 1 2 2 σ 1 2 , 0 < t < μ 1 12 1 2 π σ 1 exp t μ 1 2 2 σ 1 2 , μ 1 12 < t < 24
In the equation, μ1 represents the mean time of EV arrival at the charging station; σ1 denotes the standard deviation of EV arrival times at the charging station. In this study, the arrival times of EVs are modeled using a single-peak normal distribution with a mean arrival time (µ) of 17.47 (approximately 5:30 p.m.). This parameter setting is specifically designed to simulate the charging behaviors at a residential or community EVCS, where the predominant charging demand occurs when users return home from work in the late afternoon and evening. While real-world commercial or workplace charging stations often exhibit bimodal distributions (e.g., morning arrival and evening return peaks), focusing on a residential single-peak pattern allows this paper to intensely investigate the complex grid interaction during the critical evening peak load hours. Future models will incorporate more complex stochastic arrival patterns, such as multi-peak bimodal distributions representing mixed-use commercial–residential areas, to further evaluate the adaptability of the EVCS operational plan under diverse scheduling scenarios. Here, μ1 = 3.41 and σ1 = 17.47. The daily load demand for EV charging is related to the daily driving distance and charging duration. Generally, the daily driving distance of EVs is assumed to follow a normal distribution, with the mathematical model as follows:
f x d = 1 2 π σ d x exp ln x μ d 2 σ d 2
In the formula, x represents the EV’s daily mileage; σ d and μ d denote the standard deviation and its mean, respectively. Based on the EV’s mileage and its initial state of charge, the actual state of charge at the end of charging is
S O C f i n E V = S O C int E V + x E 100 d 100 C max E V
In the formula, S O C f i n E V represents the state of charge at the end of charging; S O C int E V is the initial state of charge of the EV; E 100 d is the energy consumption of the EV over 100 km; C max E V is the maximum capacity of the EV. The mathematical model for the EV’s charging time is as follows:
T c h = C max E V S O C int E V S O C f i n E V η E V P C
In the formula, T c h represents the charging time of the EV; η E V represents the charging efficiency of the EV; P C represents the charging power of the EV.
While the normal distribution provides a robust statistical baseline for aggregated EV arrivals at a community-level EVCS, it inherently fails to capture the precise dynamics of irregular urban traffic patterns, such as sudden congestion events, spatial–temporal load migration, or complex driving behaviors. To accurately reflect the impact of urban traffic volatility on power distribution networks, future studies will need to couple the IES dispatch model with dynamic traffic assignment models or utilize data-driven Agent-Based Modeling (ABM) to simulate real-time, non-standard EV trajectories.

2.4. Tiered Carbon Emissions

To align with the national “dual carbon” strategy, this paper adopts the most common three-tiered step model for carbon trading. First, the carbon emission quota for IES is determined, followed by establishing the growth rate and growth interval of carbon trading costs. Higher carbon emissions lead to increased carbon trading prices, ultimately driving up carbon trading costs. For computational convenience, carbon emissions are calculated separately for each interval. The mathematical model is as follows:
E t P = δ G T p t G T + δ G B p t G B E t C C S D t
E t P = E t P 1 + E t P 2 + E t P 3
C t C O 2 = ω E t P 1 + 1 + k E t P 2 + 1 + 2 k E t P 3
In the equation, E t P represents the actual carbon emissions during period t; δ G T and δ G B denotes the carbon emission intensities of GT and GB, respectively; D t represents the carbon quota for period t; E t P 1 , E t P 2 , and E t P 3 denote the carbon emissions for each of the three intervals; C t C O 2 represents the carbon emission trading cost during period t; ω represents the base price in the carbon market.

2.5. Objective Functions of Upper and Lower Models

2.5.1. Upper-Layer Model Objective Function

The objective function f 1 of the upper-layer IES comprises the following components: electricity purchase cost C 1 from the main grid; gas purchase cost C 2 from the main grid; curtailment cost C 3 for wind and solar power generation; operating cost C 4 for waste heat power generation equipment; carbon emission cost C 5 ; P2G operating cost C 6 ; revenue C 7 from selling electricity and heat load. The mathematical model for the upper-layer IES operator’s objective function is as follows:
C 1 = t = 1 T W t F S P t g i r d C 2 = t = 1 T Q t F S V t I E S C 3 = t = 1 T φ D G P t C D G C 4 = t = 1 T φ O R C P t O R C C 5 = t = 1 T C t C O 2 C 6 = t = 1 T φ P 2 G P t P 2 G C 7 = t = 1 T W t R T P t g i i d + W t G T P t G T + W t G B P t G B + W t D G P t D G + W t O R C P t O R C
min f 1 = C 1 + C 2 + C 3 + C 4 + C 5 + C 6 C 7
In the formula: W t F S represents the time-of-use electricity price sold by the utility grid; P t g i r d denotes the electricity purchased by the IES from the utility grid during time period t; Q t F S represents the time-of-use gas price sold by the utility grid; φ D G is the wind and solar curtailment cost coefficient; P t C D G is the wind and solar curtailment cost during time period t; φ O R C and φ P 2 G are the operating cost coefficients for ORC and P2G equipment, respectively. W t R T , W t G T , W t D G , W t O R C denote the dynamic electricity prices at which IES sells energy from the grid, GT, renewable energy generators, and waste heat power generation equipment, respectively; W t G B is the dynamic thermal power price at which IES sells energy from GB; P t D G is the combined output of wind and solar power during time period t.

2.5.2. Lower-Layer Model Objective Function

The EVCS and electricity–heat load aggregator at the system’s lower layer act as energy purchasers. The objective function f 2 represents the lower-layer entities’ energy procurement costs to upper-layer entities and the aggregator’s compensation costs for user participation in demand response. Its mathematical model is as follows:
min f 2 = C 7 + t = 1 T C t I D R

2.6. Constraints

2.6.1. Electric Power Constraint Balance

To ensure safe and stable system operation, electric power balance constraints must be maintained:
P e , t l o a d = P t G T + P t D G + P t O R C P c h , t E S S + η E S S P d i s , t E S S P t T S L + P t E I L P c h , t E V + η E V P d i s , t E V
In the equation, P e , t l o a d represents the electrical load demand during time period t; P c h , t E S S and P d i s , t E S S denote the charging and discharging power of the ESS, respectively; η E S S is the ESS discharge efficiency, set at 0.9; P c h , t E V and P d i s , t E V represent the charging and discharging power of the EV during time period t; η E V is the EV discharge efficiency, set at 0.95.

2.6.2. Thermal Power Balance Constraint

The thermal power balance constraint is defined as
P h , t l o a d = P t G B P c h , t T E S + η T E S P d i s , t T E S P t H L + P t H I L
In the formula, P h , t l o a d represents the thermal load demand during time period t; P c h , t T E S and P d i s , t T E S denote the heat release power of the TES; η T E S is the heat release efficiency of the thermal storage equipment, which is 0.9.

2.6.3. ESS and TES Operational Constraints

ESS operation is subject to constraints related to its state of charge/discharge, charging/discharging power limits, and ESS capacity. Therefore, the operational constraints for ESS are as follows:
S O C t + 1 E S S = S O C t E S S + P c h , t E S S η E E S P d i s , t E E S Δ t P d i s , min E S S P d i s , t E S S P d i s , max E S S P c h , min E S S P c h , t E S S P c h , max E S S S O C min E S S S O C t E S S S O C max E S S
In the formula, S O C t E S S represents the ESS state of charge at time t; Δ t denotes the charge–discharge interval time, set to 1 h; P c h , min E S S and P c h , max E S S denote the lower and upper limits of ESS charging power, respectively; P d i s , min E S S and P d i s , max E S S denote the lower and upper limits of ESS discharging power, respectively; S O C min E S S and S O C max E S S denote the minimum and maximum state of charge of the ESS, respectively.
During operation, the TES is also subject to constraints on its thermal storage state and heat storage/discharge power. The operational constraints for the TES are as follows:
H t + 1 T E S = H t T E S + P c h , t T E S η T E S P d i s , t T E S Δ t P c h , min T E S P c h , t T E S P c h , max T E S P d i s , min T E S P d i s , t T E S P d i s , max T E S H min T E S H t T E S H max T E S
In the formula, H t T E S represents the thermal storage capacity of the TES during time period t; P c h , min T E S and P c h , max T E S denote the lower and upper limits of the TES thermal storage power, respectively; P d i s , min T E S and P d i s , max T E S denote the lower and upper limits of the TES thermal discharge power, respectively; H min T E S and H max T E S denote the minimum and maximum thermal storage capacities of the TES, respectively.

2.6.4. EV Operational Constraints

During EV operation, both the charging capacity and the charging/discharging power must remain within permissible ranges. The operational constraints for EVs are as follows:
S O C t + 1 E V = S O C t E V + P c h , t E V η E V P d i s , t E V Δ t 0 P d i s , t E V P d i s , max E V 0 P c h , t E V P c h , max E V S O C min E V S O C t E V S O C max E V
In the formula, S O C t E V represents the battery capacity of the EV during time period t; P c h , max E V and P d i s , max E V denote the maximum charging and discharging efficiencies of the EV, respectively; S O C min E V and S O C max E V denote the maximum and minimum capacities of the EV battery, respectively.

2.6.5. Equipment Capacity Constraints

All power and heating equipment within the system must operate within permissible limits during operation. Their operational constraints are as follows:
P min G T P t G T P max G T r d o w n G T P t G T P t 1 G T r u p G T 0 P t G B P max G B r d o w n G B P t G B P t 1 G B r u p G B 0 P t g r i d P max g r i d 0 P t O R C ρ P t G T 0 P t D G P max D G
In the equation: P min G T and P max G T represent the minimum and maximum values of GT output power, respectively; r d o w n G T and r u p G T denote the maximum downward and upward ramp rates of GT, respectively; ρ is the maximum conversion efficiency of the ORC device; r d o w n G B and r u p G B denote the maximum downward and upward ramp rates of GB, respectively; P max G B is the maximum thermal output power of GB; P max g r i d is the maximum output power of the main grid; P max D G is the maximum output power values of the wind and solar energy devices.

3. Two-Layer Optimized Scheduling Strategy

3.1. Comprehensive Dynamic Pricing Mechanism

During the IES scheduling process, time-of-use pricing fails to effectively coordinate the distribution of benefits among multiple stakeholders. To address the issue of benefit allocation in IESs involving multiple stakeholders, this paper proposes a comprehensive dynamic pricing mechanism. This mechanism quantifies three factors—EVCS charging/discharging plans, system carbon emissions, and demand response—as determinants influencing energy prices. Simultaneously, to enable IES operators and downstream electricity consumers to effectively identify different energy sources, this paper implements independent pricing for energy from various power and heating supply equipment.
Adjustments to EVCS charging/discharging schedules impact system supply–demand dynamics [26], driving price fluctuations: increased user energy demand raises prices, and vice versa. Carbon emissions directly reflect an IES’s low-carbon performance. Therefore, this paper incorporates a tiered carbon emissions trading mechanism to quantify carbon emissions’ impact on upper-tier IES operators’ prices, exerting a positive influence on their energy pricing. To maximize user experience in electricity and heating load usage, this paper also considers the impact of interruptible electricity and heating loads on pricing. The utilization of demand response by lower-tier load aggregators exerts a negative influence on energy prices for upper-tier IES operators. These three factors dynamically regulate energy prices while interacting with each other. The proposed pricing mechanism mathematical model is as follows:
W t R T = W t F S 1 + P t g r i d P max g r i d + H t C O 2 H t D Z S W t G T = Q t F S η G T R L H V 1 + P t G T P max G T + H t C O 2 H t D Z S W t G B = Q t F S η G T R L H V 1 + P t G B P max G B + H t C O 2 H t R Z S W t D G = W D G 1 + P t D G P max D G H t D Z S W t O R C = W O R C 1 + P t O R C P max O R C H t D Z S
In the formula: H t C O 2 represents the adjustment value for electricity and heating prices affected by carbon emissions during time period t; H t D Z S and H t R Z S , respectively, denote the adjustment values for electricity and heating power pricing influenced by demand response during time period t. The mathematical model is
H t C O 2 = E t P 1 E l + E t P 2 d + E t P 3 d θ C O 2 H t D Z S = P t E I L P e , t l o a d θ D Z S H t R Z S = P t H L P h , t l o a d θ R Z S
In the formula, θ C O 2 represents the coefficient of carbon emissions’ impact on price. This paper employs the bisection method through multiple experiments to find the optimal solution, ultimately setting it at 0.1. θ D Z S and θ R Z S represent the coefficients of the interruptible electric heating load’s impact on price, respectively. After multiple experiments, this paper ultimately sets them at 0.5.

3.2. Joint Optimization Solver

To obtain the optimal solution for the joint optimization strategy and achieve the best economic benefits, this paper employs a joint optimization objective function [19], whose mathematical model is as follows:
F f n = f 1 2 + f 2 2 / 2
In the equation, F f n represents the ultimate joint optimization objective. The optimization solution strategy F f n in this paper utilizes MATLAB R2023b to call CPLEX for computation. The specific workflow for solving the two-layer model is as follows:
(1)
Upper-tier IES operators sell energy to lower-tier EVCS and load aggregators at initial prices derived from time-of-use electricity and gas rates adjusted by supply-demand dynamics.
(2)
Lower-tier EVCS and load aggregators optimize their dispatch plans based on the energy prices provided by upper-tier IES operators.
(3)
The optimized dispatch plans from lower-tier EVCS and load aggregators are fed back to the upper-tier IES operator to calculate the IES operator’s profit.
(4)
The upper-tier IES operator adjusts each energy price according to the integrated dynamic pricing mechanism proposed in this paper, then sells these adjusted energy prices to lower-tier EVCS and load aggregators.
(5)
Calculate the upper-layer IES operator’s revenue and the lower-layer EVCS and load aggregators’ energy procurement costs.
(6)
Compute the joint objective cost for each iteration using the joint optimization formula.
(7)
Repeat the iterative process until the set number of iterations is reached.
(8)
Derive the optimal solution for the joint optimization strategy based on the joint objective cost.
Due to multiple influencing factors between the upper and lower layer models, the revenue of the upper-layer IES operator and the energy procurement costs of the lower-layer EVCS and load aggregators remain in a state of constant negotiation. They do not exhibit gradual increases or decreases. Therefore, traditional methods of determining the optimal solution based on convergence are not applicable. To obtain the optimal solution for the two-layer model, this paper employs the joint optimization objective function to determine the optimal solution for the joint optimization strategy.

4. Case Study Analysis

4.1. Basic Data for Calculation Examples

To validate the proposed model and the feasibility of the integrated dynamic pricing mechanism, this paper conducts simulation analysis in MATLAB using a regional winter integrated energy system as an example. The time-of-use electricity prices and time-of-use gas prices for the power grid are shown in Table 1 and Table 2.
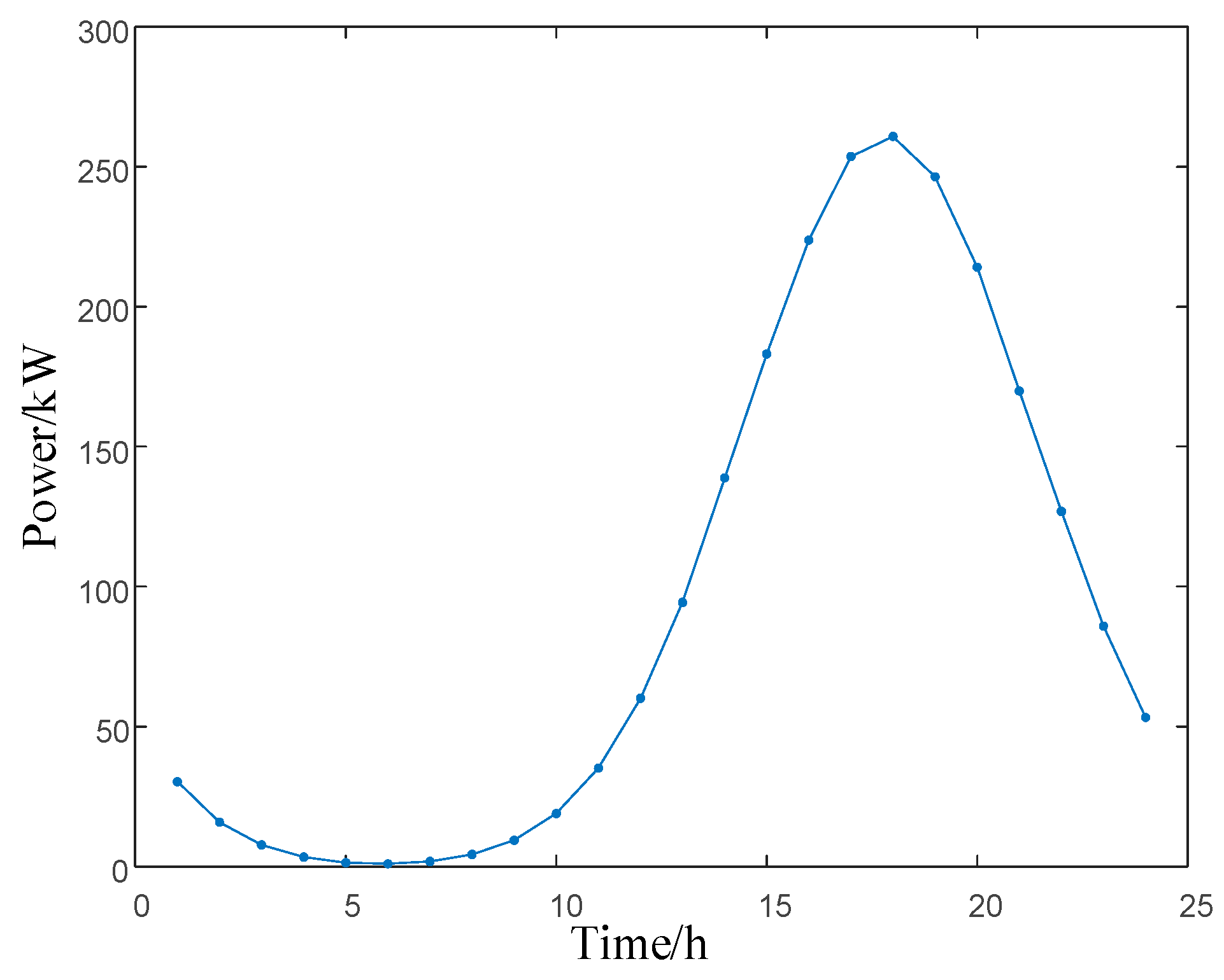
The electric vehicle model in the lower-level system studied in this paper includes one charging station with 20 charging piles, each with a charging power of 15 kW. The system contains 50 EVs, each with a battery capacity of 60 kWh. The upper limits for interruptible load and time-shiftable load power are set at 10% and 15% of the electricity and heat load demand for each time period, respectively. The carbon quota is set at 15% of the total thermal and electrical load demand for each time period [16], with a carbon emission range of 50 kg. The daily scheduled electrical and thermal load demand output alongside wind and solar power generation is illustrated in Figure 1.
Since traditional convergence methods are not directly applicable due to the continuous economic negotiation between the upper and lower layers, the optimal solution is derived using a joint optimality formula. To verify the robustness of this solving mechanism, a sensitivity analysis on the initial pricing conditions was conducted. Simulations indicate that varying the initial time-of-use electricity and gas prices (e.g., within a ±10% range) primarily affects the number of iterations required to reach the equilibrium state, rather than significantly altering the final joint optimal cost. The integrated dynamic pricing mechanism acts as a robust stabilizer, continuously adjusting energy prices based on actual carbon emissions and supply–demand relationships, ultimately guiding the system to a consistent optimal equilibrium regardless of minor initial price fluctuations.

4.2. Analysis of Simulation Results

By employing the Monte Carlo method to simulate the charging demand of EVs in an unordered state and utilizing this as the initial charge–discharge plan for the first iteration of the system optimization scheduling, the unordered charging plan is illustrated in Figure 2.

4.2.1. Iterative Results Under a Comprehensive Dynamic Pricing Mechanism

During the iterative solution process of the two-layer model, the upper and lower layer models remain in a state of mutual competition. Influenced by dynamic energy prices, when the lower-layer EVCS and load aggregators reduce their energy procurement costs, the revenue of the upper-layer IES operator also decreases. This paper employs a joint objective optimization function to obtain the optimal solution for the joint optimization strategy through iterative model solving. Iterative analysis reveals that the seventh iteration under the integrated dynamic pricing mechanism yields a joint optimal solution of approximately 2587.3 yuan. At this point, the lower-layer cost is 3520.8 yuan, while the upper-layer revenue reaches 2030.4 yuan.
Figure 3 illustrates the dynamic pricing of different energy sources, showing that wind and solar energy consistently maintain the lowest price levels. Analysis indicates that wind and solar energy prices remain unaffected by carbon emissions levels. Increased carbon emissions do not elevate their prices, effectively incentivizing the system to prioritize renewable energy consumption. Conversely, all other energy and heating production equipment generates carbon dioxide during operation, making them subject to carbon pricing and consequently relatively higher costs. Additionally influenced by supply–demand dynamics and demand response mechanisms, electricity and heating prices reach relatively high levels during peak consumption periods [7:00–11:00] and [18:00–21:00], while also being affected by supply–demand relationships and demand response. [18:00–21:00]. This allows for effective reduction in peak electricity and heat load burdens while maintaining load balance, enabling low-carbon economic operation of the IES.

4.2.2. Analysis of Integrated Dynamic Pricing Mechanisms

To analyze the effectiveness of the proposed integrated dynamic pricing mechanism in coordinating the interests of the IES operator–EVCS–load aggregator two-layer model, this paper discusses three distinct pricing strategies, described as follows:
Pricing Strategy 1: Considers only the impact of demand response on the dynamic prices of different energy sources.
Pricing Strategy 2: Considers only the impact of carbon emissions on the dynamic prices of different energy sources.
Pricing Strategy 3: Utilizes the proposed integrated dynamic pricing mechanism, simultaneously considering the impact of both demand response and carbon emission intensity on the dynamic prices of different energy sources.
Table 3 compares the operational economics, carbon emissions, and overall user satisfaction of the IES under three distinct pricing strategies. It is evident that when demand response is the sole consideration, the system exhibits the lowest joint costs and highest overall user satisfaction. At this point, user enthusiasm for participating in demand response diminishes, thereby safeguarding the user’s energy consumption experience. When carbon emission costs are the sole consideration, renewable energy prices decrease, and the lower-tier prioritizes the consumption of non-carbon-emitting energy, resulting in a significant reduction in system carbon emissions. Pricing Strategy Three combines the advantages of the first two strategies, ensuring system operational efficiency while minimizing carbon emissions and safeguarding the user experience.
Additionally, upper-layer revenues and lower-layer costs are influenced by pricing strategies. Table 3 indicates that upper-layer revenues are lowest when only demand response is considered. Analysis indicates that during periods of high electricity and heat prices, the utilization of interruptible electricity and heat loads causes energy prices to decline, reducing the profits of upper-tier IES operators. Conversely, when the impact of carbon emissions on energy prices is considered, renewable energy prices remain at relatively low levels. At this point, the lower tier prioritizes purchasing lower-priced renewable energy, reducing the upper-tier IES operators’ energy procurement costs from the main grid and increasing their profits. The proposed pricing strategy effectively combines the advantages of the other two mechanisms, minimizing lower-tier costs while safeguarding upper-tier profits.
Figure 4 illustrates curtailed wind and solar power under different pricing strategies. Strategy One results in 1412.54 kW of curtailed wind and solar power, Strategy Two yields 803.7 kW, while Strategy Three achieves full integration of wind and solar energy. Analysis indicates that when adjusting energy prices based solely on carbon intensity and demand response, grid power prices during low-tariff periods become more advantageous than renewable energy prices. Lower-tier load aggregators and EVCS will prioritize purchasing other energy sources. The proposed integrated dynamic pricing strategy more effectively adjusts energy prices, enhancing the system’s ability to absorb wind and solar energy.
To rigorously determine the optimal carbon emission impact coefficient (σ1), a sensitivity analysis was conducted using the bisection technique within the range of [0.01, 0.30]. When σ1 is set too low (e.g., 0.05), the economic penalty for carbon-intensive generation is insufficient, leading to a marginal reduction in carbon emissions. Conversely, an excessively high σ1 (e.g., 0.20) drastically inflates energy prices, which severely degrades the comprehensive satisfaction index for electric heating and excessively increases the lower-tier costs. Through iterative bisection evaluations, σ1 = 0.1 was identified as the optimal equilibrium point, where the joint objective function reaches its minimum while achieving a balanced trade-off between strict carbon mitigation and acceptable user economic burdens.

4.2.3. Low-Carbon and Economic Analysis Under a Comprehensive Dynamic Pricing Mechanism

To highlight the advantages of the proposed pricing mechanism, this section compares it with time-of-use pricing from the perspectives of cost-effectiveness and low-carbon performance. The specific analysis is as follows.
Table 4 shows that the proposed pricing mechanism effectively reduces joint operation costs by approximately 16%. Specifically, the upper-tier IES operator’s revenue decreases by 282.2 yuan, while the lower-tier EVCS and load aggregator’s energy procurement costs decrease by 558.2 yuan. Analysis indicates that the comprehensive dynamic pricing mechanism proposed in this paper enables the formulation of more reasonable energy prices, addressing the issue of benefit distribution in multi-stakeholder scenarios.
Figure 5 illustrates the differences in system power purchase from the grid and GB output under various pricing strategies. Compared to time-of-use pricing, the integrated dynamic pricing significantly reduces the power purchased by IES operators from the grid. Additionally, GB output under the integrated dynamic pricing exhibits a smoother profile, preventing concentrated GB output. Analysis indicates that the integrated dynamic pricing mechanism effectively identifies different energy sources based on their output characteristics, prioritizes renewable energy usage, reduces power purchase from the grid, and achieves the dual objectives of enhancing IES operator profits and lowering system carbon emissions. Furthermore, the proposed integrated dynamic pricing mechanism enables more flexible utilization of thermal storage equipment to alleviate peak GB output pressure.
To further analyze and compare the advantages of the proposed pricing mechanism, this section examines curtailed wind and solar power as key indicators. The analysis reveals that (as shown in Figure 6) curtailed wind and solar power under time-of-use pricing reached 2209.9 kW, whereas under the proposed pricing mechanism, curtailed wind and solar power represented 0 kW, representing a 51% increase in wind and solar energy utilization rates. Benefiting from the enhanced utilization of wind and solar energy, carbon emissions under the proposed pricing mechanism decreased by 147 kg compared to time-of-use pricing, representing a reduction of 13.6%. In summary, the comprehensive dynamic pricing mechanism proposed in this paper can effectively integrate wind and solar energy into the system, achieving low-carbon operation.
The significant 51% increase in wind and solar energy utilization is fundamentally driven by the micro-economic behavior of the lower-level entities under the integrated dynamic pricing mechanism. Because wind and solar energy generation are zero-carbon processes, their pricing remains exempt from the positive price adjustments caused by carbon emissions. Consequently, during peak renewable output periods, wind and solar energy consistently represent the lowest-cost energy sources in the market. This distinct price advantage acts as a powerful economic signal, directly incentivizing Load Aggregators to shift their time-shiftable loads to these periods, and prompting EVCS to concentrate EV charging schedules accordingly. By economically aligning the peak demand of flexible loads precisely with the peak output of renewable energy, the system completely eliminates the 2209.9 kW of curtailed power observed under the traditional time-of-use pricing, achieving 100% renewable integration.

4.2.4. Analysis of Demand Response Under a Comprehensive Dynamic Pricing Mechanism

Figure 7 and Figure 8 illustrate the system electricity load variations within a single dispatch cycle when employing a combined dynamic pricing mechanism and a time-of-use pricing mechanism. Analysis indicates that during the periods [1:00–5:00] and [22:00–24:00], dynamic energy prices are relatively low, and load intensity also remains at a low level. Charging EVs during these times increases the overall system load, thereby reducing EVCS charging costs while avoiding increased supply pressure during high-load periods. Load aggregators, aiming to reduce electricity procurement costs, increase demand during low-price periods by utilizing transferable loads. Conversely, during high-price periods, they reduce electricity consumption through both transferable and interruptible loads, thereby lowering procurement expenses for user aggregators. As shown in Figure 9, load variations during [1:00–5:00] and [22:00–24:00] under the time-of-use pricing mechanism resemble those under the flat-rate pricing mechanism. However, under time-of-use pricing, upper-tier IES operators reduce electricity procurement costs during peak periods by utilizing EV discharge to decrease power purchases. EVs require charging during the [11:00–13:00] period to meet EVCS user demands. This causes a sudden increase in electrical load during this timeframe, adversely affecting system economics and stability. In summary, under the proposed integrated dynamic pricing mechanism, the load demand changes across all time periods align with the interests of both EVCS and load aggregators while better ensuring system stability.
When employing a combined dynamic pricing mechanism and time-of-use pricing mechanism, the system thermal load variation within a scheduling cycle is illustrated in Figure 9 and Figure 10. During the relatively high thermal power pricing periods [6:00–11:00] and [21:00–23:00], thermal load aggregation providers simultaneously utilize interruptible loads and time-shiftable loads to reduce thermal load demand, achieving economic thermal load demand scheduling. During the [21:00–23:00] period, thermal load aggregators simultaneously utilize interruptible and time-shiftable loads to reduce thermal demand, achieving economic thermal load scheduling. Under the time-of-use pricing mechanism, lower-tier load aggregators extensively utilize interruptible loads to adjust user thermal demand in order to reduce heat procurement costs. During the [13:00–18:00] period, when thermal demand is already at a relatively low level, thermal demand is further reduced. While this lowers the operational costs of lower-tier load aggregators, it is detrimental to the economic dispatch of the entire system. Therefore, under the comprehensive dynamic pricing mechanism proposed in this paper, the system employs TES more flexibly for thermal scheduling while safeguarding the mutual interests of both upper-level IES and lower-level load aggregators. This demonstrates that the comprehensive dynamic pricing mechanism facilitates thermal load scheduling and thermal demand response with economic efficiency as the primary objective.
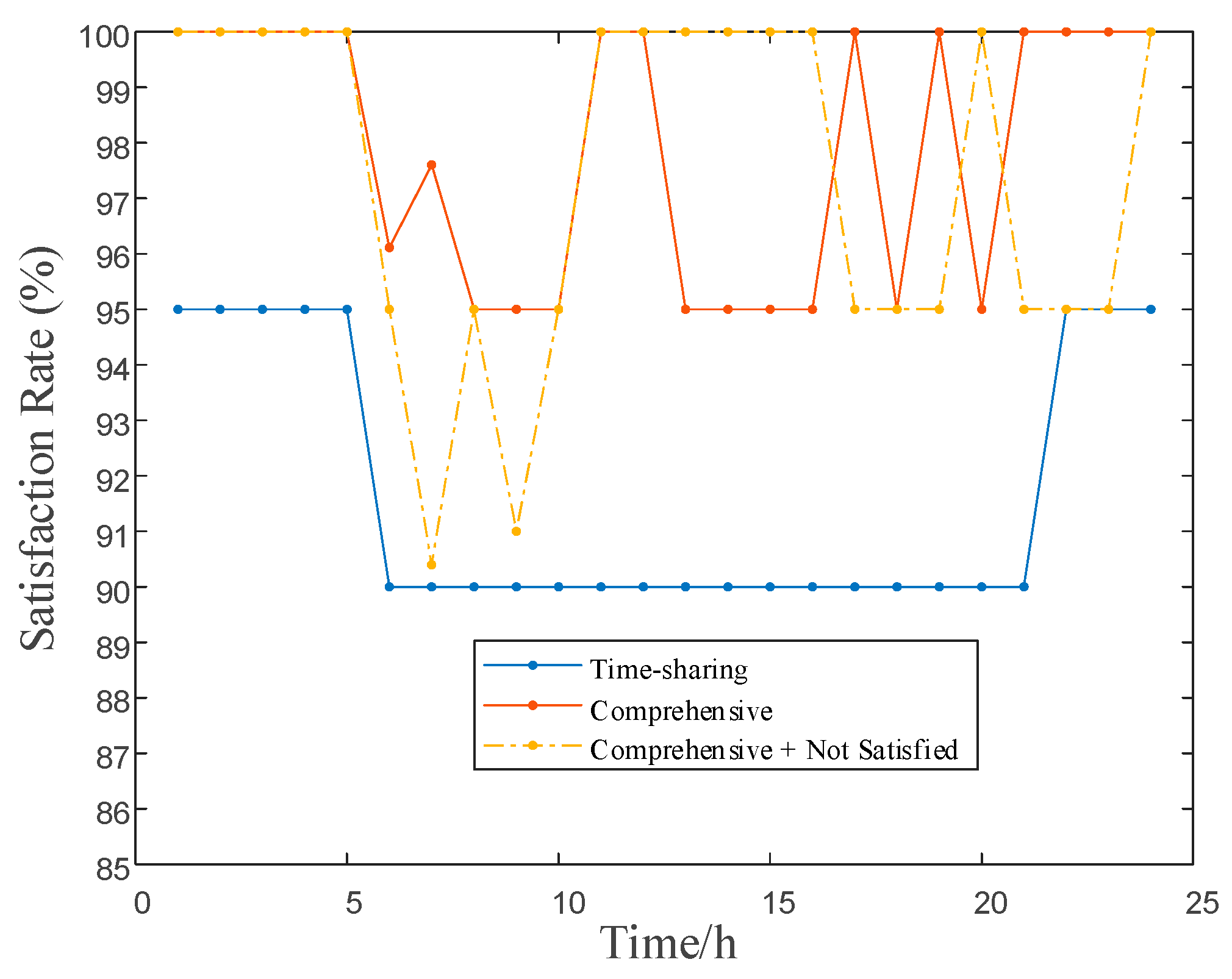
Figure 11 illustrates the comprehensive satisfaction levels of users’ electricity and heating under different pricing mechanisms. Under the time-of-use pricing mechanism, the system’s demand response plan only considers the operating costs of upper and lower layers, extensively utilizing interruptible electricity and heating loads. This results in relatively low comprehensive satisfaction levels for users’ electricity and heating. The integrated dynamic pricing mechanism proposed in this paper adjusts the selling price of electricity and heating power to reduce the use of interruptible electricity and heating loads, thereby ensuring a satisfactory energy consumption experience for users’ electricity and heating loads. To resolve the conflict between user satisfaction and operational costs, dissatisfaction costs are introduced. When accounting for dissatisfaction costs, user satisfaction declines during the [6:00–10:00] time slot. Analysis indicates that the system minimally utilizes interruptible loads to balance user satisfaction with load aggregator operational costs, resulting in a slight reduction in overall satisfaction. This demonstrates that the proposed integrated dynamic pricing mechanism and the introduction of dissatisfaction costs effectively reduce system operating costs while safeguarding the user’s energy experience.

4.2.5. Analysis of EVCS Operation Plans Under a Comprehensive Dynamic Pricing Mechanism

As shown in Figure 12, under the proposed integrated dynamic pricing mechanism, EV charging periods are concentrated during low-cost electricity hours, aligning with EVCS interests. Analysis indicates that EV charging occurs predominantly between [1:00–5:00] and [21:00–24:00], enabling EVCS to procure power from the utility grid and renewable generation facilities at the lowest unit prices. Simultaneously, during periods when wind and solar generation exceeds electricity demand, EVs can also charge, further absorbing excess renewable output. For the upper-level IES, concentrating EV charging during low-cost periods reduces electricity procurement costs while leveraging EV energy storage to store power. This stored energy can then be released during high-cost periods to generate electricity, thereby decreasing purchased electricity volume. As shown, during the periods [8:00–10:00] and [17:00–19:00], wind and solar output is insufficient to meet electricity demand. At these times, EVs discharge, reducing the IES’s electricity purchases during high-price periods and lowering its operating costs. In summary, the mechanism proposed in this paper demonstrates that the system can achieve environmental sustainability while simultaneously safeguarding the interests of both IES operators and EVCS.

5. Summary

To enhance the absorption rate of renewable energy, address the coordination of interests among multiple stakeholders within the Integrated Energy System (IES), and achieve both economic efficiency and environmental sustainability in IES optimization scheduling, this paper establishes a two-level optimization model for IES incorporating EVCS and load aggregators. It further proposes a comprehensive dynamic pricing mechanism that considers EVCS operation plans, carbon emission intensity, and demand response. This mechanism guides IES operators, EVCS, and load aggregators toward optimal dispatch, achieving low-carbon economic dispatch for IES while ensuring user energy experience through the introduction of dissatisfaction costs. Finally, through simulation and validation, the conclusions drawn are as follows:
(1)
The proposed integrated dynamic pricing mechanism effectively resolves the strategic interaction among IES operators, EVCS, and load aggregators, reduces joint optimization costs, prioritizes the absorption of wind and solar power, minimizes curtailed wind and solar power, and lowers system carbon emissions.
(2)
The proposed integrated dynamic pricing mechanism effectively guides load aggregators to design demand response plans that promote supply-demand balance while ensuring overall user satisfaction.
(3)
The proposed integrated dynamic pricing mechanism effectively guides EVCS charging/discharging behavior, reducing EVCS operational costs while safeguarding IES interests.
It should be noted that the current bi-level optimization model adopts the Energy Hub concept to characterize the interactions among gas, electricity, heat, and EVs, which simplifies the physical network topologies and neglects detailed network energy losses. In practical applications, energy loss within the distribution network and thermal pipelines is a critical issue in integrated energy management. Future research will extend the proposed data-model driven framework to incorporate detailed nonlinear network constraints and power flow dynamics, inspired by advanced studies on precise network models, to further enhance the practicality of the economic dispatch [27].
Furthermore, the current case study primarily focuses on a winter scenario characterized by significant electrical and thermal load demands. While this effectively demonstrates the efficacy of the proposed pricing mechanism under peak heating stress, the dispatch behaviors may vary across different seasons. Future research will expand the model to multi-seasonal scenarios, incorporating cooling loads and absorption chillers during summer, to comprehensively validate the seasonal adaptability and year-round economic viability of the integrated dynamic pricing strategy.

Author Contributions

Software, W.D. and Q.M.; Validation, Q.M.; Resources, H.W. and W.G.; Data curation, W.G.; Writing—original draft, J.L.; Writing—review & editing, J.L. and Y.C. All authors have read and agreed to the published version of the manuscript.

Funding

This project is supported by the Science and Technology Project of China Southern Power Grid Company, project number 000005KC24010015, science and technology Code ZDKJXM20240038. This project is also supported by the National Natural Science Foundation of China (No. 72461001) and the Guangxi Natural Science Foundation (No. 2025GXNSFAA069957).

Data Availability Statement

The data presented in this study pertains to the operational status of a hydropower station in Guangxi and contains confidential information regarding the facility’s operational conditions. Therefore, it is available upon request to the corresponding author.

Conflicts of Interest

The authors declare no conflicts of interest.

References

  1. Zeng, M.; Liu, Y.; Zhou, P.; Wang, Y.; Hou, M. Review and Prospects of Integrated Energy System Simulation Modeling, Planning and Scheduling, and Benefit Evaluation. Grid Technol. 2018, 42, 1697–1708. [Google Scholar]
  2. Wei, M.K.; Zhou, Q.; Zhou, H.; Cai, S.; Jiang, L.; Lu, L.; Liang, W.; Shen, L.; Li, Q. Economic Dispatch of Microgrid in Southwest China Based on Two-Stage Robust Optimization. China Electr. Power 2019, 52, 9–18. [Google Scholar]
  3. Yu, X.; Xu, X.; Chen, S.; Wu, J.; Jia, H. A Brief Review to Integrated Energy System and Energy Internet. J. Electr. Technol. 2016, 31, 1–13. [Google Scholar]
  4. Xu, D.; Ma, Y.; Zou, A. A survey of data center load scheduling based on renewable energy consumption. Comput. Eng. Sci. 2023, 45, 790–801. [Google Scholar]
  5. Chen, X.; Wang, X.; Chen, J.; Zhu, Z.; Zhang, L.; Liu, H. Optimal Collaborative Scheduling of Wind Power Operators and Electric Vehicle Charging Stations Considering Distributed Renewable Energy Trading. Grid Technol. 2023, 47, 4598–4610. [Google Scholar]
  6. Liu, Z.; Liu, Y.; Wang, X.; Qu, G. Operation Schedule Optimization of Energy Storage and Electric Vehicles in a Distribution Network With Renewable Energy Sources. Chin. J. Electr. Eng. 2022, 42, 1813–1826. [Google Scholar]
  7. Gao, C.; Zhang, L. A Survey of Influence of Electrics Vehicle Charging on Power Grid. Power Grid Technol. 2011, 35, 127–131. [Google Scholar]
  8. Teng, Y.; Liu, S.; Hui, Q.; Chen, Z. Integrated Demand Side Response Model Considering Collaborative Optimization of Regional Multi-energy System Clusters. Chin. J. Electr. Eng. 2020, 40, 7282–7296. [Google Scholar]
  9. Qin, T.; Liu, H.; Wang, J.; Feng, Z.; Fang, W. Low carbon economic dispatch of electricity heat gas integrated energy system based on carbon trading. Power Syst. Autom. 2018, 42, 8–13+22. [Google Scholar]
  10. Fang, S.; Zhou, R.; Xu, F.; Feng, J.; Cheng, Y.; Li, B. Optimal Operation of Integrated Energy System for Park Micro-grid Considering Comprehensive Demand Response of Power and Thermal Loads. J. Power Syst. Autom. 2020, 32, 50–57. [Google Scholar]
  11. Zhang, T.; Guo, Y.; Li, Y.; Yu, L.; Zhang, J. Optimization scheduling of regional integrated energy systems based on electric-thermal-gas integrated demand response. Power Syst. Prot. Control 2021, 49, 52–61. [Google Scholar]
  12. Zhang, Y.; Sun, P.; Ji, X.; Yang, M.; Ye, P. Low-Carbon Economic Dispatch of Integrated Energy Systems Considering Full-Process Carbon Emission Tracking and Low Carbon Demand Response. IEEE Trans. Netw. Sci. Eng. 2024, 11, 5417–5431. [Google Scholar] [CrossRef]
  13. Wu, J.; Xue, Y.; Xie, D.; Yue, D.; Xue, F. The Joint Risk Dispatch of Electric Vehicle in Day-Ahead Electricity Energy Market and Reserve Market. Trans. China Electrotech. Soc. 2023, 38, 6407–6418. [Google Scholar]
  14. Zhou, J.; Wu, Y.; Dong, H.; He, J.; Xu, C.; Gao, J. Optimal Planning of Wind-Photovoltaic-Hydrogen Integrated Energy System Considering Random Charging of Electric Vehicles. Power Syst. Autom. 2021, 45, 30–40. [Google Scholar]
  15. Tong, J.; Wen, J.; Wang, D.; Zhang, J.; Liu, W. Multi-objective optimization charging strategy for plug-in electric vehicles based on time-of-use price. Power Syst. Prot. Control 2016, 44, 17–23. [Google Scholar]
  16. Zhang, C.; Kuang, Y.; Zou, F.; Liu, J.; Li, C. Low carbon economic dispatch of integrated energy system considering wind and solar uncertainty and electric vehicles solar uncertainty and electric vehicles. Electr. Power Autom. Equip. 2022, 42, 236–244. [Google Scholar]
  17. Cheng, S.; Zhao, M.; Wei, Z. Optimal Scheduling of Electric Vehicle Charging and Discharging with Dynamic Electricity Price. J. Power Syst. Autom. 2021, 33, 31–36+42. [Google Scholar]
  18. Cheng, Y.; Guo, Q. A Two-Level Optimization Dispatch Strategy for Multi-Agent Integrated Energy Systems Considering Dynamic Energy Prices and Shared Energy Storage Stations. Mod. Power 2024, 41, 10–20. [Google Scholar] [CrossRef]
  19. Li, Y.; Han, M.; Yang, Z.; Li, G. Coordinating Flexible Demand Response and Renewable Uncertainties for Scheduling of Community Integrated Energy Systems With an Electric Vehicle Charging Station: A Bi-Level Approach. IEEE Trans. Sustain. Energy 2021, 12, 2321–2331. [Google Scholar] [CrossRef]
  20. Wang, R.; Cheng, S.; Liu, Y.; Xu, J.; Li, M. Energy hub master-slave game optimization scheduling based on comprehensive demand response and reward punishment tiered carbon trading. Power Syst. Prot. Control 2022, 50, 75–85. [Google Scholar]
  21. Patnam, B.S.K.; Pindoriya, N.M. DLMP Calculation and Congestion Minimization With EV Aggregator Loading in a Distribution Network Using Bilevel Program. IEEE Syst. J. 2021, 15, 1835–1846. [Google Scholar] [CrossRef]
  22. Jian, J.; Li, P.; Ji, H.; Bai, L.; Yu, H.; Xi, W.; Wu, J.; Wang, C. DLMP-Based Quantification and Analysis Method of Operational Flexibility in Flexible Distribution Networks. IEEE Trans. Sustain. Energy 2022, 13, 2353–2369. [Google Scholar] [CrossRef]
  23. Bai, L.; Wang, J.; Wang, C.; Chen, C.; Li, F. Distribution Locational Marginal Pricing (DLMP) for Congestion Management and Voltage Support. IEEE Trans. Power Syst. 2018, 33, 4061–4073. [Google Scholar] [CrossRef]
  24. Luo, Z.; Hong, S.; Ding, Y. A data mining-driven incentive-based demand response scheme for a virtual power plant. Appl. Energy 2019, 239, 549–559. [Google Scholar] [CrossRef]
  25. Cui, Y.; Zeng, P.; Wang, Z.; Wang, M.; Zhang, J.; Zhao, Y. Low-carbon Economic Dispatch of Electricity-gas-heat Integrated Energy System With Carbon Capture Equipment Considering Price-based Demand Response. Grid Technol. 2020, 44, 4254–4264. [Google Scholar]
  26. Jamali, A.; Aghaei, J.; Esmaili, M.; Nikoobakht, A.; Niknam, T.; Shafiekhah, M.; Catalao, J.P.S. Self-scheduling approach to coordinating wind power producers with energy storage and demand response. IEEE Trans. Sustain. Energy 2020, 11, 1210–1219. [Google Scholar] [CrossRef]
  27. He, S.; Zhang, S.; Li, Y.; Gu, W.; Chung, C.-Y. Physics-informed neural network for dynamic energy flow calculation in integrated electricity and gas systems. Appl. Energy 2026, 407, 127374. [Google Scholar] [CrossRef]
Figure 1. Electricity demand and wind/solar power output.
Figure 1. Electricity demand and wind/solar power output.
Energies 19 01327 g001
Figure 2. EV disordered state.
Figure 2. EV disordered state.
Energies 19 01327 g002
Figure 3. Energy pricing under a comprehensive dynamic pricing mechanism.
Figure 3. Energy pricing under a comprehensive dynamic pricing mechanism.
Energies 19 01327 g003
Figure 4. Comparison of system wind and solar power curtailment under different strategies.
Figure 4. Comparison of system wind and solar power curtailment under different strategies.
Energies 19 01327 g004
Figure 5. Comparison of system power purchase and gb output under different pricing mechanisms.
Figure 5. Comparison of system power purchase and gb output under different pricing mechanisms.
Energies 19 01327 g005
Figure 6. Comparison of system wind and solar power curtailment under different pricing mechanisms.
Figure 6. Comparison of system wind and solar power curtailment under different pricing mechanisms.
Energies 19 01327 g006
Figure 7. Electricity demand response under a comprehensive dynamic pricing mechanism.
Figure 7. Electricity demand response under a comprehensive dynamic pricing mechanism.
Energies 19 01327 g007
Figure 8. Electricity demand response under time-of-use pricing mechanisms.
Figure 8. Electricity demand response under time-of-use pricing mechanisms.
Energies 19 01327 g008
Figure 9. Thermal demand response under a comprehensive dynamic pricing mechanism.
Figure 9. Thermal demand response under a comprehensive dynamic pricing mechanism.
Energies 19 01327 g009
Figure 10. Time-of-use pricing mechanism for hot demand response.
Figure 10. Time-of-use pricing mechanism for hot demand response.
Energies 19 01327 g010
Figure 11. User satisfaction under different mechanisms.
Figure 11. User satisfaction under different mechanisms.
Energies 19 01327 g011
Figure 12. EVCS operation plan under a comprehensive dynamic pricing mechanism.
Figure 12. EVCS operation plan under a comprehensive dynamic pricing mechanism.
Energies 19 01327 g012
Table 1. Time-of-use electricity pricing.
Table 1. Time-of-use electricity pricing.
Time PeriodSpecific TimeElectricity Rate/[CNY·(kWh)]
peak hours8:00–11:00, 18:00–21:000.804
Regular hours6:00–7:00, 12:00–17:000.55
off-peak hours1:00–5:00, 22:00–24:000.259
Table 2. Time-of-use gas pricing for the power grid.
Table 2. Time-of-use gas pricing for the power grid.
Time PeriodSpecific TimeGas Price/[CNY·(m3)]
peak hours8:00–11:00, 18:00–21:003.82
Regular hours6:00–7:00, 12:00–17:002.99
off-peak hours1:00–5:00, 22:00–24:002.2
Table 3. Analysis of outcomes under different pricing strategies.
Table 3. Analysis of outcomes under different pricing strategies.
Pricing StrategyUpper-Tier Revenue/YuanLower-Tier Cost/YuanCombined Cost/YuanCarbon Emissions/kgOverall Customer Satisfaction
Strategy One1603.23674.012438.4992.398.3%
Strategy Two2251.63730.52923.8938.593.9%
Strategy Three2030.43520.82587.3934.897.3%
Table 4. Analysis of low-carbon economies under different pricing mechanisms.
Table 4. Analysis of low-carbon economies under different pricing mechanisms.
Pricing StrategyUpper-Tier Revenue/YuanLower-Tier Cost/YuanCombined Cost/YuanCarbon Emissions/kg
The proposed pricing mechanism2030.43520.82587.3934.8
Time-based pricing2312.64079.23083.51082.3
Disclaimer/Publisher’s Note: The statements, opinions and data contained in all publications are solely those of the individual author(s) and contributor(s) and not of MDPI and/or the editor(s). MDPI and/or the editor(s) disclaim responsibility for any injury to people or property resulting from any ideas, methods, instructions or products referred to in the content.

Share and Cite

MDPI and ACS Style

Liu, J.; Deng, W.; Wang, H.; Gao, W.; Mo, Q.; Chen, Y. Low-Carbon Economic Dispatch of Integrated Energy Systems with Integrated Dynamic Pricing and Electric Vehicles: A Data-Model Driven Optimization Approach. Energies 2026, 19, 1327. https://doi.org/10.3390/en19051327

AMA Style

Liu J, Deng W, Wang H, Gao W, Mo Q, Chen Y. Low-Carbon Economic Dispatch of Integrated Energy Systems with Integrated Dynamic Pricing and Electric Vehicles: A Data-Model Driven Optimization Approach. Energies. 2026; 19(5):1327. https://doi.org/10.3390/en19051327

Chicago/Turabian Style

Liu, Jiale, Weisi Deng, Haohuai Wang, Weidong Gao, Qi Mo, and Yan Chen. 2026. "Low-Carbon Economic Dispatch of Integrated Energy Systems with Integrated Dynamic Pricing and Electric Vehicles: A Data-Model Driven Optimization Approach" Energies 19, no. 5: 1327. https://doi.org/10.3390/en19051327

APA Style

Liu, J., Deng, W., Wang, H., Gao, W., Mo, Q., & Chen, Y. (2026). Low-Carbon Economic Dispatch of Integrated Energy Systems with Integrated Dynamic Pricing and Electric Vehicles: A Data-Model Driven Optimization Approach. Energies, 19(5), 1327. https://doi.org/10.3390/en19051327

Note that from the first issue of 2016, this journal uses article numbers instead of page numbers. See further details here.

Article Metrics

Back to TopTop