Next Article in Journal
Real-Time Optimal Chiller Capacity Control Based on COP Margins
Previous Article in Journal
Coordinated Optimization of Multi-EVCS Participation in P2P Energy Sharing and Joint Frequency Regulation Based on Asymmetric Nash Bargaining
Previous Article in Special Issue
Three-Bridge LLC Resonant Converter with 5 Operation Mode Transitions for Wide Output Voltage Control
 
 
Font Type:
Arial Georgia Verdana
Font Size:
Aa Aa Aa
Line Spacing:
Column Width:
Background:
Article

A Power-Factor-Corrected Wireless Charging System with Simple Control for Indoor Mobile Robots

1
Institute of Industrial Electronics, Electrical Engineering and Energy, Riga Technical University, LV-1048 Riga, Latvia
2
Institute of Telecommunications, Vienna University of Technology, 1040 Vienna, Austria
3
Institute of Control and Industrial Electronics, Warsaw University of Technology, 00-661 Warsaw, Poland
*
Author to whom correspondence should be addressed.
Energies 2026, 19(5), 1270; https://doi.org/10.3390/en19051270
Submission received: 19 December 2025 / Revised: 16 February 2026 / Accepted: 25 February 2026 / Published: 3 March 2026
(This article belongs to the Special Issue Optimization of DC-DC Converters and Wireless Power Transfer Systems)

Abstract

A conventional resonant-inductive wireless charging system includes a power factor corrector (PFC) to maintain a high input power factor (PF) and low distortion of the input current (THDI). Although a conventional low-power wireless charging system with a PFC has relatively simple power electronic circuitry, its control stage is comparatively complex and expensive. This complexity arises because it relies on multiple feedback loops, as well as a radio communication link with complex communication protocols. As a result, the design complexity and development time are relatively high, and a highly qualified engineer with strong programming and communication expertise is needed. Some state-of-the-art solutions have eliminated the wireless communication link at the cost of increased size of the receiving side. To overcome these drawbacks, this paper proposes a simpler control and communication method that combines output voltage and current limiting with a low-latency wireless communication link transmitting 1-bit logic signals. This approach improves the cost-effectiveness of the control circuit, reduces system complexity, and keeps the receiving side compact, while maintaining performance comparable to conventional and state-of-the-art solutions. The proposed method is validated through simulations and experiments using a 60 W prototype. Results show that the power-factor-corrected wireless charging system with the proposed control and communication scheme achieves a THDI of 4.3%, a power factor of 0.99, high charging voltage accuracy (±0.5%), and satisfactory current accuracy (±9%).

1. Introduction

With the rapid advancement of mobile electric technology and automation, indoor mobile robots have become essential components of modern warehouses and industrial facilities. Indoor mobile robots typically include automated guided vehicles (AGVs) and autonomous mobile robots (AMRs) [1]. Mobile robots are usually equipped with batteries that need to be recharged over time. Conventional chargers require direct electrical contact between the mobile robot and the charging platform. This approach is straightforward, but it has disadvantages, such as sparking when the connection is made (or if the contact is poor). Mechanical contacts generally have a relatively short service life [2]. To make the charging process more convenient and reliable, wireless battery chargers have become very popular. Because they do not rely on mechanical contact, they have a much longer service life than conventional chargers and eliminate sparking [2,3,4]. Moreover, they impose less stringent requirements on the mobile robot’s positioning accuracy compared with conventional chargers [2,5].
There are various types of wireless power transfer. Considering the power levels of mobile robots and the distances between a mobile robot and the wireless charging platform, resonant-inductive wireless charging is the most suitable approach [6,7]. As shown in Figure 1, the transmitting coil is embedded in the floor, while the receiving coil is mounted on the underside of the mobile robot for resonant-inductive wireless charging.
As non-linear resistive–reactive loads on the AC grid, wireless battery chargers and other types of switching power converters can pollute the grid with low-frequency harmonics, increase losses in AC grid conductors and substation transformers, and cause cross-interference with electrical equipment connected to the same grid [8,9]. Due to these low-frequency harmonics, they can also cause malfunctions in distribution-grid protection devices [10]. Power-quality standards (such as IEC 61000-3-2 Class A [11]) therefore require wireless charging systems to comply with specific limits. As a result, wireless battery chargers—especially those operating at medium or high power levels—should be equipped with input power factor correctors (PFCs) [12]. PFCs improve the power factor (PF), reduces the total harmonic distortion of the input current (THDI), and keeps the low-frequency components in the input-current spectrum low [9,13].
A conventional single-phase power-factor-corrected resonant-inductive wireless charging system consists of an input electromagnetic interference (EMI) filter, a bridge rectifier followed by a PFC stage, a high-frequency inverter, a primary compensation circuit, a transmitting coil, a secondary compensation circuit, a rectifier with filter, output voltage and current sensors, a radio communication link between the output and the inverter’s control circuit, and the PFC control circuit [14,15,16]. The communication link is necessary to implement constant current (CC)/constant voltage (CV) charging of a battery. A block diagram of a conventional power-factor-corrected wireless charger is depicted in Figure 2. For low power levels (<100 W), a flyback or buck-boost converter operating in discontinuous conduction mode (DCM) can be used as the PFC stage. A simplified schematic diagram of a conventional low-power power-factor-corrected wireless charging system with a flyback-based PFC operating in DCM is shown in Figure 3. To reduce the number of components, volume, and size of the primary side, as well as to increase the efficiency of a wireless charging system, some researchers propose combining the PFC stage with the inverter stage on the primary side [12,17,18]. However, single-stage approaches also have their disadvantages. Despite the fact that the single-stage structure based on an ac-ac matrix converter proposed in [18] offers improvements in terms of higher efficiency and a more compact, less-expensive primary side, it does not achieve low THDI (i.e., THDI = 18% [18]), which may be unacceptable in many applications. The primary side of the wireless charging system based on the single-stage PFC and inverter proposed in [17] has a reduced number of components, a reduced size of the primary side, high efficiency, and low THDI. However, since an additional DC-DC converter for CC/CV charging is introduced on the secondary side [17], the size and volume of the secondary side increase, which may not be suitable for mobile robots because the secondary side should be as compact as possible, especially for small mobile robots. Despite the fact that the single-stage PFC-inverter structure and advanced control proposed in [12] provide high efficiency and low TDHI, the requirement for at least four switches (and a more complicated control circuit) on the primary side may not reduce the cost of a low-power (<100 W) power-factor-corrected wireless charging system when compared with the conventional three-switch low-power wireless charging system with PFC (shown in Figure 3). Moreover, the power-factor-corrected wireless charging system proposed in [12] has a more complicated control than the conventional one.
Despite the fact that a conventional low-power, power-factor-corrected wireless charging system based on a flyback or buck–boost converter operating in DCM has relatively simple power electronic circuits, its control circuit is comparatively complex because it relies on three feedback loops (one for PFC output-voltage control and two additional loops for implementing CC and CV outputs on the secondary side) as well as a radio communication link using complex communication protocols to transfer data of at least 8 bits. Moreover, the control circuits are relatively expensive because three microcontrollers (MCUs) with additional electronic components are required: one MCU for the PFC stage, another for the inverter stage, and a third for radio communication and processing of the output sensor signals on the receiving side. As a result, the design complexity and design time are relatively high, and a highly qualified engineer with strong programming and radio-communication knowledge is necessary. Moreover, wireless communication protocols (e.g., Bluetooth Low Energy, ZigBee, etc.) introduce significant data-transmission latency [19,20], which can degrade control-loop stability and slow the system’s response to output transients. To address the disadvantages of the conventional control of low-power wireless charging systems, a simpler and less expensive control and communication approach is proposed in this paper. The novelty lies in the use of output voltage and current limiting combined with a low-latency wireless link transferring 1-bit logic signals (pulses of defined width indicating whether charging voltage or current exceeds a predefined threshold), which enhances the cost-effectiveness of the control circuit and reduces overall system complexity, while keeping the receiving side compact in power-factor-corrected resonant inductive wireless charging systems.
This paper is partly based on the results of a Bachelor’s thesis [21].
The paper is organized as follows. Section 2 presents a detailed description of the proposed improved control and communication approach. Section 3 presents and discusses the simulation model of the wireless charging system with the proposed control, along with its simulation results. The most important measurement results and their analysis are presented in Section 4. A comparison of the main features of the power-factor-corrected wireless charging system with the proposed control and communication approach against the state-of-the-art solutions is presented in Section 5. Finally, the conclusions are given in Section 6.

2. Description of the Proposed Control Approach and Communication

To reduce the complexity and cost of the control and communication stages in conventional wireless charging systems, we analyzed the literature on battery charging processes and the features of mobile robots. We concluded that:
  • During CC charging, moderate current accuracy (up to ±10% of the nominal value) is acceptable [22]; a moderate decrease in charging current during the CC mode does not negatively affect battery service life, although it moderately prolongs the charging process; however, the charging current must remain below the maximum allowable charging current for the battery [22].
  • During CV charging, voltage accuracy must be high; for example, it should not be worse than ±1% of the nominal charging voltage [23,24].
  • During the charging process, the equivalent input resistance of a battery (and therefore the battery voltage) slowly increases over time; a standard charging process with C-rate of 1C can last up to 2.5 h [24].
  • Modern mobile robots typically have a positioning accuracy of ±1 cm or better [25].
Based on the conclusions, several important simplifications of the charging process can be made:
  • Because a series–series compensated resonant-inductive wireless power transfer system can operate in approximate CC mode at its natural resonant frequency, and high charging current accuracy in CC mode is not required, the output-current control loop of the wireless charging system can be eliminated; however, since the charging current must remain below the maximum allowable value, output-current limiting is still necessary; this can be implemented by using a simple comparator on the secondary side and reducing PFC duty cycle on the primary side.
  • Considering conclusion 3, proportional-integration-derivative (PID) control is not necessary to maintain constant voltage in CV mode; instead, a single output-voltage comparator and reference source can be used on the secondary side, and a pulse from the comparator with a defined width should be transferred to the primary-side PFC controller; the PFC will then reduce the duty ratio to limit the charging voltage.
  • Since only pulses with a defined width need to be transferred from the secondary side to the primary side, the communication stage becomes very simple; there is no need for complex communication protocols that are used in conventional wireless charging systems.
  • Considering conclusion 4, there is no need for radio communication; instead, simple optical communication based on a light-emitting diode (LED) and one or more of the photodiodes can be used.
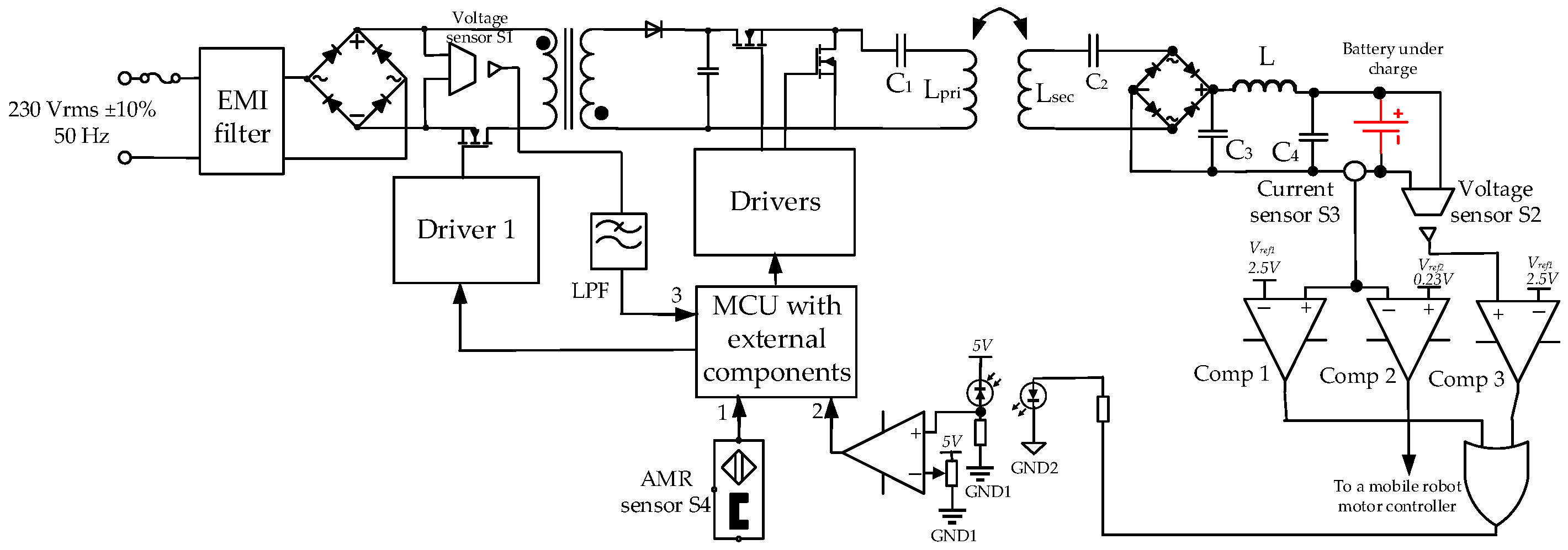
The proposed control and communication approach can be implemented either using a single MCU with some analog devices or using only analog circuits. A simplified schematic diagram of the wireless battery charger with the proposed MCU-based control and communication approach, along with some analog devices, is depicted in Figure 4. Contrary to the conventional power-factor-corrected wireless charging system, the wireless charging system with the proposed control and communication approach uses only a single MCU (Figure 4).
The duty cycle D of the PFC control signal is constant during CC mode. However, if the charging current exceeds a certain threshold value (e.g., 2.2 A for a battery with a 2 A nominal charging current), the output of comparator Comp 1 and MCU input 2 will go high, and the MCU will reduce D unless the Comp 1 output becomes low. When charging current is below the threshold, Comp 1 output and MCU input 2 are low, so the MCU stops reducing D. The initial D value (D1) should be predetermined so that the charging current reaches its maximum threshold, which corresponds to the maximum input equivalent resistance of the battery RbatmaxCC during the CC phase. Then, the D1 value can be entered into the MCU code. D1 can be determined using the following expression:
D 1 = π ( I n o m + ε I m a x I n o m ) R b a t m a x C C f s w L m 2 V i n r m s n o m ,
where Inom is the nominal charging current, ε I m a x is the maximum allowable current error (e.g., 10%); V i n r m s n o m is the grid voltage nominal RMS value (i.e., 230 V), fsw is the PFC switching frequency, Lm is the flyback transformer magnetizing inductance. RbatmaxCC can be calculated as follows:
R b a t m a x C C = V n o m I n o m ,
where Vnom is the nominal output voltage of the wireless charging system during CV phase. Note that (1) is derived under the assumption of a lossless wireless charging system. In a practical implementation, D1 will be slightly higher due to power losses. Therefore, to obtain a more accurate value of D1, numerical simulations of the wireless charging system model, including loss components, will be performed.
During the soft start, the MCU slowly increases D from 0 to D1 = Dmax. During CV charging, when the charging voltage exceeds its threshold (equal to the nominal charging voltage in CV mode), the output of comparator Comp 3 and MCU input 2 becomes high, causing the MCU to reduce D. If the charging voltage falls below the threshold, Comp 3 output and MCU input 2 become low, and D remains constant until the charging voltage exceeds the threshold again. Basically, the MCU and Comp 3 function as voltage limiters, ensuring relatively high accuracy of the charging voltage during CV mode.
It should be noted that the minimum change in the PFC duty cycle (ΔD) should be small enough to achieve a smooth charging voltage without noticeable drops. Considering that the wireless charging system output voltage is proportional to the PFC stage control signal D, the duty cycle increment ΔD should satisfy:
D < V o u t V n o m D m i n ,
where Dmin is the minimum duty cycle (at the end of charging), ΔVout is the maximum allowable peak-to-peak output voltage ripple caused by a change in D. Assuming ΔVout = 0.3 V, Vnom = 29.4 V and Dmin = 12.7%, ΔD should be lower than 0.13%. It should be noted that ΔD is limited by the PWM resolution of the MCU, which is determined by the timer clock frequency (fclock) and the selected PFC switching frequency. Theoretically, an excessively small ΔD may increase the charging voltage ripple, since the charging voltage rises as the battery’s equivalent input resistance Rbat increases. However, during CV charging Rbat increases very slowly. Considering typical clock frequencies of inexpensive MCUs (e.g., 32–84 MHz) and typical switching frequencies of DCM flyback converters (50–200 kHz), a practical rule of thumb is to use the minimum achievable duty-cycle step, i.e., ΔD = fsw/fclock, to obtain the best performance.
Comparator Comp 2 is used to stop the charging process if the charging current falls below a minimum threshold (e.g., 10% of the rated charging current). If this occurs, Comp 2 output goes high, the mobile robot controller switches on the motor, and the robot drives off the charging platform. Consequently, the anisotropic magnetoresistive (AMR) sensor (S4) will switch off driver 1, and the MCU will enter the standby mode. If the input RMS voltage of the PFC stage is nearly constant, or if there is no situation in which the input RMS voltage decreases, then the voltage sensor S1 and low-pass filter (LPF) are not needed. However, since there can be situations where the input RMS voltage decreases—leading to a noticeable drop in the charging current during CC mode or in the charging voltage during CV mode—S1 and LPF are required. Because the output voltage of the wireless charging system is directly proportional to the PFC stage control signal duty ratio, the MCU calculates the duty cycle Di+1 during the i-th switching period as follows:
D i + 1 = D i U n o m U i ,
where U n o m is the output voltage of the LPF (measured by the MCU during a steady state) at 230 Vrms; U i is the output voltage of the LPF at a given input voltage RMS value during i-th switching period. Note that the voltages U n o m and U i must not exceed the maximum allowable MCU input voltage Vmcumax (e.g., 3.3 V). Therefore, the input voltage sensor S1 should be designed with a gain H1 determined as follows:
H 1 = 0.8 V m c u m a x 2 V i n r m s m a x ,
where Vinrmsmax is the maximum grid RMS voltage.
At steady state, the LPF output voltage is proportional to the RMS value of the PFC input voltage. The choice of the LPF cut-off frequency is twofold. On one hand, the frequency should be much lower than the AC grid frequency in order not to increase the nonlinear distortion of the input current. On the other hand, an excessively low cut-off frequency would result in long output voltage transients if the grid voltage RMS value abruptly changes from its maximum value to its minimum value, or vice versa. The appropriate LPF parameters will be determined through simulations.
Comparators Comp 1 and Comp 3 are configured with a threshold (reference) voltage Vref1 (Figure 4), whose typical value is, for example, 2.5 V. Since the charging voltage (Vcharge) threshold is equal to Vnom (in CV mode), the gain of the charging voltage sensor S2, denoted as H2, can be calculated as follows:
H 2 = V r e f 1 V n o m .
The gain of the charging current sensor S3, denoted as H3, is given by the ratio of Vref1 to the maximum allowable charging current (maximum charging current threshold), as follows:
H 3 = V r e f 1 I n o m + I n o m ε I m a x ,
Comp 2 has the minimum threshold (reference) voltage Vref2 (Figure 4), which can be calculated as follows:
V r e f 2 = I m i n H 3 ,
where Imin is the minimum allowable charging current during CV phase (the minimum charging current threshold), which is equal to 0.1 Inom.
To better illustrate the operating principle of the proposed control circuit, a flowchart of the MCU program is shown in Figure 5.
A simplified schematic diagram of the wireless battery charger with the proposed control and communication approach based on simple and inexpensive analog circuits is shown in Figure 6. The secondary side of the charger is the same as in the proposed MCU-based solution. On the primary side, instead of the MCU, there are analog summers (Sum 1 and Sum 2), an integrator (Int 1), a differentiator (R1C5), a comparator Comp 4, a square voltage generator (Gen 1) and a ramp voltage generator (Gen 2).
Gen1 is used to control the inverter switches (MOSFETs). Its operating frequency finv must be selected within the range permitted by wireless power standards, such as the Qi standard. In practice, the frequency is typically chosen near the midpoint of the allowable range (e.g., approximately 150 kHz for the Qi standard) in order to provide sufficient margin with respect to the boundary limits. The maximum value of the Gen1 output voltage must satisfy the digital logic high-level requirements of the gate-driving circuitry (typically ≈ 3.3 V). The duty cycle is set to 0.5, since, as will be demonstrated in Section 3, this value results in the minimum amplitudes of the higher-order harmonics in the resonant tank current.
Gen2 is used as the ramp reference voltage for Comp 4 (Figure 6). Its frequency equals the PFC switching frequency, fsw, which must be selected below the critical switching frequency to ensure DCM operation of the flyback converter over a wide range of PFC load resistances. The most critical condition for maintaining DCM occurs at the lowest PFC load resistance, which is inversely proportional to the battery equivalent resistance Rbat. Therefore, fsw must satisfy the following inequality evaluated at the maximum battery input equivalent resistance RbatmaxCV in CV mode:
f s w < ( 1 D m i n ) 2 f i n v 2 π 6 M m i n 2 8 L m R b a t m a x C V ( N 1 N 2 ) 2 ,
where Mmin is the minimum mutual inductance between the transmitting and receiving coils (at the maximum misalignment), RbatmaxCV is the ratio of Vnom to Imin (at the end of the CV phase), N1/N2 is the flyback transformer turns ratio. The minimum duty cycle, which also occurs at the end of the CV phase, can be calculated as follows:
D m i n = π V n o m f s w L m 2 V i n r m s n o m R b a t m a x C V .
It should be noted that if condition (9) is satisfied at RbatmaxCV, then it is automatically satisfied for all other values of Rbat.
The duty cycle D of the PFC switch, for a given LPF filter output voltage VLPF and the maximum value of the Gen 2 output ramp voltage Vrampmax, can be calculated as follows:
D = 1 V L P F + V i n t V r a m p m a x ,
where Vint is the integrator Int 1 output voltage.
Vrampmax must be lower than the maximum allowable input voltage of Comp 4. Therefore, its value should be selected within the permissible input range of the comparator. In practice, typical values of Vrampmax are in the range of 1–5 V. The minimum value of the Gen 2 output voltage is 0 V.
The gains of the sensors S2 and S3 are determined using (6) and (7). The gain H1 of the input voltage sensor S1 (Figure 6) can be calculated from the condition that the charging process starts when the duty cycle D reaches its initial value D1 (according to (1)) as follows:
H 1 = 1.11 ( 1 D 1 ) V r a m p m a x V i n r m s n o m .
The differentiator is necessary for the soft start of the PFC. Its time constant C5R1 should be selected considering the LPF cut-off frequency fcut as follows:
1 2 π f c u t < C 5 R 1 < 2 2 π f c u t .
The operating principle is straightforward: if the outputs of comparators Comp 1 and/or Comp 3 are high, the photodiode detects a light beam, and the integrator begins to increase its voltage Vint proportionally to the received light pulses width τ as follows:
V i n t = V R 2 τ K i n t ,
where Kint is the time constant of Int 1, and VR2 is the voltage across the resistor R2 connected in series with the photodiode (see Figure 6). As a result, the duty ratio of the PFC control signal decreases according to (11).
If the PFC input RMS voltage increases, the PFC control-signal duty ratio decreases proportionally (because VLPF increases in (11)); if the input RMS voltage decreases, the duty ratio increases proportionally (because VLPF decreases in (11)). This ensures smooth charging even if the input RMS voltage varies within 230 Vrms ± 10%. When the charging process is finished, the mobile robot drives away from the charging platform, causing the AMR sensor output to go low. Consequently, the PFC driver (driver 1) is disabled, and the integrator is reset.
The proposed solution has a moderately higher cost and larger size for the primary-side control circuit, but it may be more attractive to engineers without MCU programming skills compared to the single-MCU solution (Figure 4). Only basic knowledge of power and analog electronics is required.
The proposed control and communication approach is scalable to higher power levels and applicable to different PFC topologies, provided that the PFC output voltage is controllable through its primary control variable (e.g., duty cycle). It should be noted that operation at higher power levels requires a different PFC topology and conduction mode. For example, instead of a flyback topology operating in DCM, higher-power PFC stages typically employ boost converters or more advanced topologies (e.g., six-switch three-phase active rectifiers) operating in CCM. Nevertheless, the proposed control and communication approach remains fully applicable regardless of the selected topology or conduction mode.

3. Validation of the Proposed Control Approach Through Simulations

The main parameters of the wireless charging system used to validate the proposed control approach through simulations and experiments are shown in Table 1. The output of the wireless charging system can be connected either to a resistive load with resistances Rbat ranging from 12.2 to 140 Ω or a Li-ion battery consisting of seven cells connected in series. It is assumed that the cutoff charge voltage of the battery is 29.4 V and the cutoff discharge voltage is 25.8 V. Since the main application of the wireless charging system is the wireless charging of indoor mobile robots, the distance between the transmitting and receiving coils is fixed at 2.6 cm; however, lateral misalignment of the receiving coil may occur. For different types of modern mobile robots, the positioning error usually does not exceed ±1 cm [25]; therefore, the maximum lateral misalignment of the receiving coil is assumed to be 1 cm (as shown in Figure 7). Note that the inductances of the transmitting and receiving coils (Lpri and Lsec), the capacitances of the compensation capacitors C1 and C2, and the mutual inductance between Lpri and Lsec are obtained through measurements. In the simulations, it is assumed that Lpri = Lsec = 28.1 µH for different coil misalignments.
Altair PSIM Professional software (version 2025.1.0.5718) is used to validate the proposed control and communication approach for the wireless charging system. For improved accuracy of the results, a fixed simulation time step of 100 ns was used. The total simulation time was 3 s.
Two models were created in PSIM: (1) a model of the wireless charging system with conventional control; (2) a model of the wireless charging system with the proposed control.
The model of the charger with conventional control is based on the schematic diagram shown in Figure 3. In the model, analog control is used for both the PFC stage and the inverter stage instead of digital control. The crossover frequency of the PFC stage’s open-loop gain is chosen, according to the recommendations in [9], to be much lower than 100 Hz to eliminate nonlinear distortions in the PFC input current. Therefore, an integrator with a time constant of 1/3 is used as the compensation network for the PFC output voltage control loop. To simplify the model, a radio communication module is not included. However, considering the significant latency of modern radio communication protocols (from 1 ms to tens of ms [19,20]), the feedback loop between the wireless charging system output and the inverter is modeled as relatively slow. Therefore, the transfer function of the feedback loop compensation network is set to 2.5/s. The PFC stage step-down transformer has a turns ratio of 6:1 and a magnetizing inductance of 0.3 mH (the values are taken from the flyback transformer WE750811330 data sheet).
The PFC stage output capacitor has a capacitance of 1 mF, which effectively reduces low-frequency ripples at twice the grid frequency. The output Π-filter of the charging system consists of two capacitors, C3 and C4, each with a capacitance of 470 µF, and an inductor L with an inductance of 150 µH (Figure 6). The values of these filter components were determined through numerical simulations in PSIM to ensure that the wireless charging system’s output peak-to-peak voltage ripple remains below the maximum allowable limit of 0.3 V.
The wireless charging coils, Lpri and Lsec, were adopted from our previous wireless charger prototype [5]. The inverter resonant frequency, fres = 143.2 kHz, is chosen approximately at the midpoint of the allowable range specified by the Qi standard and is equal to finv. The LC resonant tank capacitances, C1 and C2, can then be calculated as follows:
C 1 = C 2 = 1 4 π 2 f r e s 2 L p r i = 44 nF .
The models of the components are modelled with having the most significant parasitics. Equivalent series resistance (ESR) is included in the models of the capacitors and coils, with typical ESR values assumed. The ESR of the PFC stage output capacitor is assumed to be 15 mΩ, the ESRs of the Π-filter capacitors (C3 and C4) are 40 mΩ, the ESRs of C1 and C2 are 50 mΩ, and the ESRs of the transmitting and receiving coils are 0.11 Ω. The transistors are modelled with drain-source on-resistance (Rdson). For instance, the Rdson of the inverter transistors is assumed to be 75 mΩ. The diodes are modelled with typical threshold voltage and forward resistance. For example, the PFC stage diode has a threshold voltage of 0.3 V and a forward resistance of 0.05 Ω. The transformer parasitics include leakage inductances and winding resistances.
The charger model with the proposed control is based on the schematic diagram shown in Figure 6. The power stage parameters and components are the same as those in the previously described model.
Comparator Comp 1 was configured with a threshold (reference) voltage Vref1 = 2.5 V. Since the Vcharge threshold is equal to Vnom = 29.4 V (in CV mode), the gain of the output voltage sensor S2, calculated using (6), is equal to 0.085. Comparator Comp 3 was used for overcurrent protection with the same threshold voltage Vref1 = 2.5 V. The maximum Icharge threshold was selected to be slightly lower than I n o m + I n o m ε I m a x , i.e., 2.17 A. Therefore, according to (7), the gain of the charging current sensor S3 is calculated as 1.15 V/A. The reference voltage Vref2 of Comp 2 was calculated using (8) and is equal to 0.23 V, because the minimum Icharge threshold is 0.2 A and the current sensor gain is 1.15 V/A.
The time constant Kint of the integrator Int 1 is 1. Such a constant was selected through simulations because it provided an optimal trade-off between stability and transient response. The differentiator used for soft start has a capacitor C5 = 10 µF and a resistor R1 = 10 kΩ according to (13). The LPF is a second-order filter with a cutoff frequency of 3 Hz, a damping ratio of 1, and a gain of 1. The appropriate LPF parameters were determined through simulations in accordance with the recommendations presented in Section 2.
To calculate the gain H1 of the voltage sensor S1, the initial duty cycle D1 was determined using (1). The calculation yielded a value of 31.5%, which was then slightly increased to 32.5% to account for losses, since (1) assumes a lossless case. The adjusted duty cycle D1 = 0.325 was then used in (12) to calculate S1 gain, resulting in H1 = 0.0032. This value is applied in the model to ensure that Icharge reaches its maximum threshold, which corresponds to the maximum Rbat during CC phase.
The frequency of Gen 1 is set to finv = 143.2 kHz, and its duty cycle is 0.5, following the recommendation in Section 2. The frequency of Gen 2 is fsw = 100 kHz, which is below the critical frequency of 130 kHz (calculated according to (9) at the maximum Rbat to ensure DCM operation across the full range of Rbat. The maximum and minimum values of the Gen 2 output voltage are 1 V and 0 V, respectively.
The battery used for validation is modeled as a voltage-controlled voltage source with an internal resistance in series, as shown in Figure 8. The internal resistance is assumed to be constant and equal to 0.3 Ω. It is well known from basic battery theory that during the CC phase, the internal voltage changes almost linearly with time, and exhibits exponential-like behavior during the CV phase [26]. Therefore, the voltage of the voltage-controlled voltage source, Vbat, is assumed to increase linearly from 25 to 28.8 V during the time interval from 0.4 to 1.6 s, and then to increase exponentially from 28 to 29.34 V during the time interval from 1.6 to 2.4 s, as follows:
{ V b a t = 25 + 3.17 t ,   i f   0.4 t < 1.6   V b a t = 29.36 338.8 e 4 t ,   i f   1.6 t < 2.4 .
During some simulations, the time intervals during which Vbat linearly and exponentially increases were 0.8–2 s and 2–2.8 s, respectively, or 1.6–2.8 s and 2.8–3.6 s, respectively. Note that the actual charging time of a real battery is much longer than that assumed in the simulations.
The main simulation results for different cases are presented in Figure 9, Figure 10, Figure 11 and Figure 12, Table 2 and Table 3. The operating principle of the proposed charging system in CV mode is clearly illustrated in Figure 9. When the charging voltage is equal to or higher than the cutoff charge voltage of 29.4 V, the output voltage comparator goes high, the integrator voltage Int 1 increases, and, consequently, the duty cycle of the comparator Comp 4 output voltage (and the PFC switch control voltage) decreases, leading to an almost constant charging voltage.
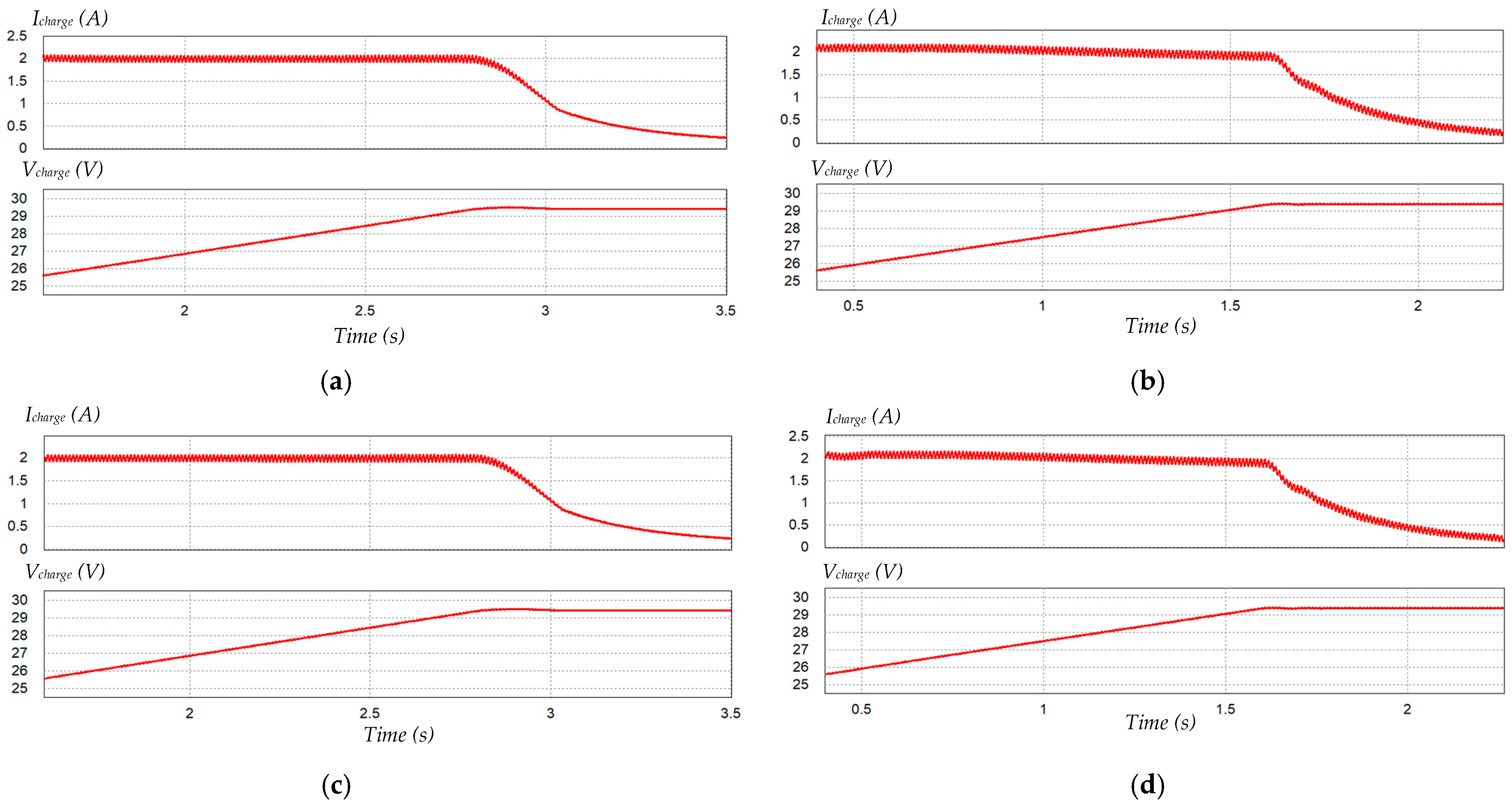
The simulation results (presented in Figure 10 and Figure 11) of the wireless charging system with either the conventional or the proposed control clearly show that the system operates correctly, because during the CV phase, the charging voltage remains almost constant, and during the CC phase, the charging current remains almost constant, despite variations in Vinrms and misalignments of the receiving coil. The charging voltage is very accurate during the CV phase (error < ±0.35%) for both the conventional and the proposed control. The charging current during the CC phase shows moderate accuracy for both control techniques, as shown in Table 2. However, when the conventional control is used, the accuracy of charging current Icharge is moderately better (by up to 5%) than when the proposed control is used. Because the minimum current during the CC phase for the proposed control is 4.5% lower than that of the conventional control, the battery charging time is slightly longer with the proposed control.
As shown in Figure 12 and Table 3, the PFC stage of the wireless charging system with the proposed control performs well: the input filtered current is in phase with the AC grid voltage, the THDI is low, and the PF is nearly unity. For both control strategies, the PF remains the same for different values of Rbat. The THDI is slightly lower in the wireless charging system with the proposed control. For both control strategies, the THDI increases as Rbat increases. Similar observations were made from simulations conducted at different values of M (9.1–11.25 µH) and Vinrms (207–253 V). The simulated efficiency of the charging system with the proposed control is similar to that of the conventional control approach for a given value of Rbat, Vinrms and misalignment of the receiving coil.
As the inverter of the wireless charging system with the proposed control always operates at a 50% duty cycle, the transmitting coil Lpri current is much “cleaner” than that of the system with the conventional control, as it does not contain even harmonics. Moreover, the Lpri current of the charging system with the proposed control also has lower amplitudes of higher-order odd harmonics at higher Rbat (Table 3). Since radiated emissions from the transmitting coil are proportional to the amplitudes and frequencies of its current harmonics, the wireless charging system with the proposed control has lower radiated emissions than the conventional control, especially at higher Rbat.

4. Validation of the Proposed Control Approach Through Experiments

4.1. Experimental Prototype and Equipment Used

For the experimental studies, a prototype charger for seven-cell Li-ion batteries in mobile robots was designed according to the specifications presented in Table 1. The prototype is based on the simplified schematic diagram shown in Figure 4. A photo of the designed wireless charging system prototype, together with the measurement equipment and the system integrated into a mobile robot, is shown in Figure 13. Photos of the plastic holders with the coils used during the experiments are presented in Figure 14.
For the comparators Comp 1 and Comp 3, a dual high-speed comparator integrated circuit (IC), LM319, is used. Since the accuracy of the charging voltage highly depends on the reference voltage source, Vref1 = 2.5 V is obtained from a linear regulator IC placed on the receiving side of the wireless charging system. Such a value was selected because the comparator inputs can accept voltages lower than a 5 V supply voltage. The reference voltage Vref2 = 2.3 V (calculated using (8)) was obtained from a voltage divider connected to the linear regulator IC output. Additionally, a miniature switch-mode encapsulated power supply CUI Inc. P7812-500 is used to power the comparators, the current monitor IC Diodes Inc. ZXCT1110 and the LED LITEON HSDL4220 on the receiving side. As the diode bridge on the receiving side, a high-frequency, low-loss Schottky diode bridge Shindengen D10SBS4 is selected because its maximum allowable reverse blocking voltage and forward current ratings exceed the corresponding operating values by at least 20%, ensuring a sufficient design margin.
A multi-turn potentiometer was used as the charging voltage sensor S2. The gain of the charging voltage sensor was calculated using (6) and then adjusted so that the transition between the CC and CV modes occurred at Vnom = 29.4 V. The charging current sensor S3 is implemented using a current sensing resistor (0.05 Ω) and a current monitor IC (ZXCT1110) with a gain of 1.15 V/A, calculated in the previous section.
High-quality ceramic capacitors (1 µF) are used to reduce high-frequency noise at the comparators’ inputs. Their values were selected according to recommendations in [5].
On both the receiving and transmitting sides, two 22 nF polymer film capacitors are used as compensation capacitors, connected in parallel. The capacitors were selected from manufacturers’ catalogues to ensure safe operation under worst-case RMS current and peak voltage conditions.
The selection of the switching frequencies of the inverter and the PFC stages has already been described in the previous sections. A half-bridge evaluation board, EVLSTDRIVEG611 from GaN Systems, is used as the high-frequency inverter with drivers.
To control both the PFC-stage transistor and the inverter, an MCU evaluation board, NUCLEO-STM32F401 (from ST Microelectronics), is employed. The same MCU board also implements a 3 s soft start of the PFC stage, reduces the duty cycle D during the CV phase or when the charging current exceeds the maximum threshold during the CC phase, and performs other control functions.
The selection of the initial duty cycle value D1 has already been described in Section 2 and Section 3, and it is set to 0.325. D1 value is entered into the code of the MCU. The duty-cycle step size ΔD = 0.12% is chosen according to the recommendations given in Section 2 and corresponds to the minimum achievable value. For the selected MCU (STM32F401) with a maximum clock frequency of 84 MHz and the PFC switching frequency of 100 kHz, the minimum possible ΔD is 0.12%, since the duty cycle cannot be reduced by less than one timer count.
On the transmitting side, three OSRAM SFH203A photodiodes are used to achieve higher sensitivity and a wider operating range (see Figure 13). The LED misalignment of up to ±2 cm is permitted for normal operation. As the Flyback transformer, a high-frequency power transformer Wurth Elektronik WE750811330 with a turns ratio of 6:1 and magnetizing inductance of 300 µH is used. The transformer was selected because the RMS and peak currents of both the primary and secondary windings (determined via numerical simulations in PSIM) are at least 20% below their respective maximum allowable values, ensuring an adequate safety margin. To protect the PFC transistor from voltage spikes, a transient voltage suppression diode Rectron1.5KE450A in series with a fast-recovery diode is connected in parallel with the transformer primary winding. A voltage of 5 V from a power bank is used to power the MCU board and the photodiode circuit. A voltage of 12 V from a DC power supply is used to power the driver of the PFC stage transistor.
The nominal values of the PFC stage output capacitor, the receiving-side filtering capacitors C3 and C4, and the inductor L have already been selected as described in Section 3. All capacitors feature low ESR and were chosen from manufacturers’ catalogues to ensure safe operation under worst-case RMS current and peak voltage conditions.
During the first phase of experiments, an electronic load (TTi LD300) in constant-resistance mode was used to emulate a battery under charge. The resistance was varied from 12.4 to 140 Ω to measure Vcharge and Icharge. For selected load resistance values, the PF, THDI, input real power and input current harmonics up to the 40th order were measured using the PPA500 power analyzer (from Newtons4th Ltd, Leicester, UK), which calculates the average of five consecutive measurements at a measurement speed of three measurements per second and updates the displayed averaged values every 1.5 s. The efficiency was also determined for selected load resistance values by dividing the load power measured by the electronic load wattmeter by the input real power measured by the power analyzer. All measurements were performed at Vinrms = 235 V ± 1% with the coils perfectly aligned and then maximally misaligned. The coils and plastic coil holders used in these experiments were taken from our previous work [5].
During the second phase of the experiments, a seven-cell Li-ion battery was connected to the output of the wireless charging system. To measure Vcharge and Icharge as functions of time, a PicoLog ADC-20 data logger (from Pico Technology) was used. The data logger records values every 1 s and subsequently calculates averaged values from ten consecutive measurements, displaying the averaged results every 10 s. To safely monitor Vcharge, a voltage divider (with a gain of 0.05) was connected to the battery under test, and to monitor Icharge, a high-precision resistor with a resistance of 0.1 Ω and a tolerance of ±0.1% was used.

4.2. Experimental Results and Discussion

The main experimental results are presented in Figure 15 and Figure 16, Table 4 and Table 5. The designed and physically built prototype of the wireless charging system, incorporating the proposed simpler and less expensive control and communication scheme, performs well. The battery charging voltage during the CV phase is very accurate (error < ±0.5%), PF is high, and THDI is low, especially at or near rated power. The input current is almost sinusoidal, with small distortion, and is nearly in phase with the AC grid voltage (Figure 16) when the coils are either perfectly aligned or maximally misaligned. The measured RMS values of the input current harmonics (up to the 40th) remain well below the limits stated by the IEC61000-3-2 standard [11] for Class A devices connected to a low-voltage public distribution AC grid. The accuracy of the charging current during the CC phase is not as high as the charging voltage accuracy during the CV phase; however, the current remains within acceptable ±9.1% limits. Such accuracy has only a negligible effect on the total charging time, because simple calculations show that, considering Icharge(t) during CC phase as shown in Figure 15, the total charging time increases by only 1.3% compared to charging the battery with the rated Icharge (2 A during CC phase). The efficiency is not very high, but as shown in Section 3, this is not due to the control approach, but rather due to the two-stage power conversion and DCM.
Figure 15. Experimental battery charging profiles of the wireless charging system. Conditions: coils perfectly aligned, Vinrms = 235 V. Note: the voltage measurement accuracy of the data logger [27] with the voltage divider is ±(0.3% of reading + 0.4 mV) and the current measurement accuracy, using the current shunt and considering the current sensor tolerance, is ±(0.3% of the reading + 0.36 mA).
Figure 15. Experimental battery charging profiles of the wireless charging system. Conditions: coils perfectly aligned, Vinrms = 235 V. Note: the voltage measurement accuracy of the data logger [27] with the voltage divider is ±(0.3% of reading + 0.4 mV) and the current measurement accuracy, using the current shunt and considering the current sensor tolerance, is ±(0.3% of the reading + 0.36 mA).
Energies 19 01270 g015
Figure 16. Experimental waveforms of the input voltage and the filtered input current containing AC grid harmonics up to the 40th order: (a) Icharge = 2.09 A; Vcharge = 25.9 V; coils perfectly aligned; (b) Icharge = 1.82 A; Vcharge = 25.39 V coils perfectly aligned; (c) Icharge = 2.1 A; Vcharge = 26.04 V; maximum misalignment. In all cases, Vinrms = 235 V ± 1%. Scale: 0.5 A/div; 500 V/div; 10 ms/div.
Figure 16. Experimental waveforms of the input voltage and the filtered input current containing AC grid harmonics up to the 40th order: (a) Icharge = 2.09 A; Vcharge = 25.9 V; coils perfectly aligned; (b) Icharge = 1.82 A; Vcharge = 25.39 V coils perfectly aligned; (c) Icharge = 2.1 A; Vcharge = 26.04 V; maximum misalignment. In all cases, Vinrms = 235 V ± 1%. Scale: 0.5 A/div; 500 V/div; 10 ms/div.
Energies 19 01270 g016
Table 4. The experimental results (the coils are perfectly aligned).
Table 4. The experimental results (the coils are perfectly aligned).
Rbat (Ω)Icharge (A)Vcharge (V)PFTHDI (%)Pout (W)η (%)
12.42.09 ***25.9 ***0.9844.4 *54.1 ****78.2
13.71.9827.1--53.7-
14.81.928--53.2-
16.11.8229.350.987 **4.253.478.5
20.51.4329.390.9774.842-
24.51.229.41--35.3-
330.8929.440.951726.2-
55.10.5329.47--15.6-
89.50.3329.5--9.7-
* The accuracy of THDI measurements, estimated from the instrument operating manual [28] for the 1 A current range, is ±0.5% for THDI values between 4% and 6%. ** The accuracy of PF measurements, estimated from the instrument operating manual [28] for the 1 kVA power range, is ±0.016 for PF > 0.95. *** The voltage measurement accuracy, estimated from the instrument operating manual [29], is ±(0.1% of reading + 0.02 V), while the current measurement accuracy is ±(0.2% of reading + 0.03 A). **** The power measurement accuracy, estimated from the instrument operating manual [29], is ±(0.3% of power reading [W] + 0.02 [V] × Icharge + 0.03 [A] × Vcharge).
Table 5. The experimental results (the maximum misalignment of the coils).
Table 5. The experimental results (the maximum misalignment of the coils).
Rbat (Ω)Icharge (A)Vcharge (V)PFTHDI (%)Pout (W)η (%)
12.42.126.040.9894.354.776
13.72.0127.50.9884.855.375.9
14.81.9428.60.9884.955.576
15.71.8929.380.9884.955.576
20.51.4329.420.9775.342.1-
24.51.229.440.9675.535.3-
330.8929.460.956.526.2-
55.10.5429.48--15.6-
89.50.3329.51--9.7-
The misalignment of the coils does not have any significant impact on the PF, THDI, efficiency, or charging voltage accuracy during the CV phase (Table 4 and Table 5). The efficiency is slightly lower at maximum misalignment than when the coils are perfectly aligned. It is interesting to observe in Table 5 that the charging current accuracy during the CC phase (±5.5%) is higher at maximum coil misalignment, because the current remains within a narrower range of values. PF, THDI and efficiency degrade as the output power decreases; however, this behavior is not related to the proposed control approach. Rather, it is a common characteristic of various types of active PFCs. In fact, efficiency, PF and THDI are specified at rated power or close to it.
As mentioned previously, one advantage of the wireless communication approach used in our experiments is its significantly lower latency compared to classical wireless protocols such as Bluetooth Low Energy, ZigBee, and related standards. To quantify the latency of the optical communication link, we measured the time interval between the moment the wireless charging system’s output voltage or current exceeds the predefined threshold and the moment the MCU detects a logic-high signal at its digital input 2. The measured latency was 2 µs—substantially lower than typical latencies of conventional wireless protocols, which range from 1 ms to several tens of milliseconds [19,20].

5. Comparison with the State-of-the-Art Solutions

Table 6 presents a comparison of the main features of the power-factor-corrected wireless charging system with the proposed control and communication approach against the state-of-the-art solutions reported in [12,14,15,17,18]. PF and THDI are considered the performance metrics. Efficiency is not included in Table 6 due to the wide variation in power levels, M, and battery resistance Rbat among the considered studies. In some of the referenced papers, the values of M and Rbat are not specified.
The control complexity depends on the number of MCUs, feedback loops, control variables, and the complexity of the required mathematical operations. Solutions proposed in [12,15] require complex communication protocols because multi-bit data must be transferred. Approaches without wireless communication necessitate a larger receiving side due to the additional high-power converter and its control circuitry, making them unsuitable for most mobile robots, where the receiving side must be as compact as possible. The main advantage of our proposed solution is that it combines a compact secondary side with low complexity, low-cost control and communication, while achieving performance metrics comparable to other state-of-the-art solutions.

6. Conclusions

The power-factor-corrected wireless charging system with the proposed control and communication approach has similar efficiency, PF, THDI, and charging-voltage accuracy during the CV phase as the system with the conventional control and communication approach, for a given output power and mutual inductance between the transmitting and receiving coils. However, it offers several important advantages. The main advantages of the wireless charging system with the proposed control and communication approach are:
  • Lower complexity of control and communication (no complex communication protocols and modulations are required);
  • Shorter control-circuit design time;
  • Implementation possible using either a single MCU with a moderate number of additional components or using classical analog circuits (comparators, amplifiers, etc.);
  • Fewer components and a moderately lower cost of the control circuit;
  • A less-qualified engineer can design the control circuit relatively quickly;
  • Lower radiated emissions, especially at lower charging currents (during the CV phase).
The only disadvantage of the wireless charging system with the proposed control approach is moderately lower accuracy of the charging current during the CC phase; however, it remains within acceptable limits.
A comparison of the main features of the power-factor-corrected wireless charging system using the proposed control and communication approach with state-of-the-art solutions revealed that, unlike existing designs, it combines a compact secondary side with low-complexity, low-cost control and communication, while achieving comparable performance metrics.
Our research showed the applicability of the proposed control and communication approach to the low-power wireless charging systems. Future work will be directed towards designing a high-power wireless charging system with the proposed approaches

Author Contributions

Conceptualization, D.S.; methodology, D.S. and J.J.; software and design, D.L.; validation, T.A. and D.S.; formal analysis, O.H. and J.J.; data curation, T.A.; writing—original draft preparation, D.S.; writing—review and editing, J.Z.; visualization, O.H.; supervision, J.Z.; project administration, J.Z. All authors have read and agreed to the published version of the manuscript.

Funding

This work has been supported by grant No. RTU-PA-2024/1-0076 under the EU Recovery and Resilience Facility funded project No. 5.2.1.1.i.0/2/24/I/CFLA/003, Implementation of consolidation and management changes at Riga Technical University, Liepaja University, Rezekne Academy of Technologies, Latvian Maritime Academy, and Liepaja Maritime College for the progress towards excellence in higher education, science, and innovation.

Data Availability Statement

The data presented in this article are available on request from the corresponding author due to privacy concerns.

Conflicts of Interest

The authors declare no conflicts of interest. The funders had no role in the design of the study; in the collection, analyses, or interpretation of data; in the writing of the manuscript; or in the decision to publish the results.

References

  1. Sperling, M.; Furmans, K. Energy Requirement Modeling for Automated Guided Vehicles Considering Material Flow and Layout Data. Designs 2024, 8, 48. [Google Scholar] [CrossRef]
  2. Park, C.; Lee, S.; Cho, G.-H.; Choi, S.-Y.; Rim, C.T. Two-dimensional inductive power transfer system for mobile robots using evenly displaced multiple pickups. IEEE Trans. Ind. Appl. 2014, 50, 558–565. [Google Scholar] [CrossRef]
  3. Mulders, J.; Delabie, D.; Lecluyse, C.; Buyle, C.; Callebaut, G.; Perre, L.; Strycker, L. Wireless Power Transfer: Systems, Circuits, Standards, and Use Cases. Sensors 2022, 22, 5573. [Google Scholar] [CrossRef] [PubMed]
  4. Stepins, D.; Zakis, J.; Audze, J.; Husev, O.; Pakhaliuk, B. Comparative Analysis of Different Spread-Spectrum Techniques for Reduction of Conducted Emissions Generated by Magnetic Resonant Wireless Power Transfer Systems. In Proceedings of the IEEE 2nd Ukraine Conference on Electrical and Computer Engineering (UKRCON), Lviv, Ukraine, 2–6 July 2019; pp. 448–454. [Google Scholar] [CrossRef]
  5. Stepins, D.; Sokolovs, A.; Zakis, J.; Charles, O. Wireless Battery Chargers Operating at Multiple Switching Frequencies with Improved Performance. Energies 2023, 16, 3734. [Google Scholar] [CrossRef]
  6. Matsumoto, H.; Noborikawa, R.; Zaitsu, T.; Shibako, Y. Wireless Power Transfer System With Passive Boost Topology for AGVs. IEEE Open J. Ind. Appl. 2020, 1, 227–235. [Google Scholar] [CrossRef]
  7. Stepins, D.; Sokolovs, A.; Zakis, J. Dynamic Resonant-Inductive Wireless Power Transfer System for Automated Guided Vehicles with Reduced Number of Position Sensors. Electronics 2024, 13, 2377. [Google Scholar] [CrossRef]
  8. Key, T.S.; Lai, J.S. Costs and Benefits of Harmonic Current reduction for Switch-Mode Power Supplies in a Commercial Office Building. IEEE Trans. Ind. Appl. 1996, 32, 1017–1025. [Google Scholar] [CrossRef]
  9. Adragna, C.; Bianco, A.; Gritti, G.; Sucameli, M. State-of-the-Art Power Factor Correction: An Industry Perspective. Encyclopedia 2024, 4, 1324–1354. [Google Scholar] [CrossRef]
  10. Fuller, J.F.; Fuchs, E.F.; Roesler, D.J. Influence of Harmonics on Power Distribution System Protection. IEEE Trans. Power Deliv. 1988, 3, 549–557. [Google Scholar] [CrossRef]
  11. IEC 61000-3-2:2018/AMD2:2024; Electromagnetic Compatibility (EMC)—Part 3-2: Limits—Limits for Harmonic Current Emissions (Equipment Input Current ≤ 16 A per phase), Amendment 2. International Electrotechnical Commission (IEC): Geneva, Switzerland, 2024.
  12. Zhong, W.; Bai, S.; Hu, C. Power factor correction modulated wireless power transfer system with series-series compensation. IEEE Access 2023, 11, 17576–17583. [Google Scholar] [CrossRef]
  13. Stepins, D.; Huang, J. Effects of switching frequency modulation on input power quality of boost power factor correction converter. Int. J. Power Electron. Drive Syst. 2017, 8, 882–889. [Google Scholar] [CrossRef][Green Version]
  14. Dakka, O.; Patthi, S.; Rao, J.R.; Kumar, P. A 5-kW unidirectional wireless power transfer EV charger with a novel multi-level PFC boost converter on front-end side. J. Eng. Appl. Sci. 2024, 71, 7. [Google Scholar] [CrossRef]
  15. Guo, Y.; Wang, L.; Tao, C.; Liao, C.; Zhu, Q. Analysis of power factor correction circuit for EV wireless charging system. In Proceedings of the IEEE Asia-Pacific Transportation Electrification Conference and Expo (ITEC Asia-Pacific), Beijing, China, 1–3 September 2014; pp. 1–5. [Google Scholar] [CrossRef]
  16. González, J.G.; Cabrera, D.F.; Cabrera, A.T.; Sánchez, J.A. Power Factor Corrector Design applied to an 85-kHz Wireless Charger. In Proceedings of the International Conference on Renewable Energies and Power Quality (ICREPQ’16), Madrid, Spain, 4–6 May 2016. [Google Scholar]
  17. Asa, E.; Pries, J.; Galigekere, V.; Mukherjee, S.; Onar, O.C.; Su, G.J.; Ozpineci, B. A Novel AC to AC Wireless Power Transfer System for EV Charging Applications. In Proceedings of the 2020 IEEE Applied Power Electronics Conference and Exposition (APEC), New Orleans, LA, USA, 15–19 March 2020; pp. 1685–1690. [Google Scholar] [CrossRef]
  18. Moghaddami, M.; Sarwat, A.I. Single-Phase Soft-Switched AC–AC Matrix Converter with Power Controller for Bidirectional Inductive Power Transfer Systems. IEEE Trans. Ind. Appl. 2018, 54, 3760–3770. [Google Scholar] [CrossRef]
  19. Shevchenko, V.; Pakhaliuk, B.; Zakis, J.; Veligorskyi, O.; Luszcz, J.; Husev, O.; Lytvyn, O.; Matiushkin, O. Closed-Loop Control System Design for Wireless Charging of Low-Voltage EV Batteries with Time-Delay Constraints. Energies 2021, 14, 3934. [Google Scholar] [CrossRef]
  20. Doe, N.P.; Scharoba, S.; Reichenbach, M.; Herglotz, C. Comparison of Bluetooth Low Energy (BLE), Wi-Fi, Serial and 5G in IoMT. In Proceedings of the 18th International Joint Conference on Biomedical Engineering Systems and Technologies (BIOSTEC 2025), Porto, Portugal, 19–21 February 2025; pp. 859–866. [Google Scholar] [CrossRef]
  21. Adeepa, T.U. Development of a Power-Factor-Corrected Resonant-Inductive Wireless Charging System with a Single Feedback Loop for Mobile Robots. Bachelor’s Thesis, Riga Technical University, Riga, Latvia, 2025. [Google Scholar]
  22. Simpson, C. BQ2405x 1-A, Single-Cell Li-Ion and Li-Pol Battery Charger with Automatic Adaptor and USB Detection; SLUS940D; Texas Instruments: Dallas, TX, USA, 2021; Available online: https://www.ti.com/lit/ds/symlink/bq24050.pdf (accessed on 7 December 2025).
  23. Buxton, J. Li-Ion battery charging requires accurate voltage sensing. Anal. Devices Anal. Dialog. 1997, 31, 3–4. [Google Scholar]
  24. Simpson, C. Battery Charging—LM2576, LM3420, LP2951, LP2952. Appl. Note SNVA557; Texas Instruments: Dallas, TX, USA, 2000. [Google Scholar]
  25. AGV Navigation: Methods, Comparison, Pros and Cons—Illustrated Guide. Available online: https://www.agvnetwork.com/types-of-navigation-systems-automated-guided-vehicles (accessed on 10 April 2023).
  26. Tian, N.; Fang, H.; Wang, Y. Real-Time Optimal Lithium-Ion Battery Charging Based on Explicit Model Predictive Control. IEEE Trans. Ind. Inform. 2021, 17, 1318–1330. [Google Scholar] [CrossRef]
  27. Precision Data Logger ADC-20 and ADC-24 Data Sheet. Available online: https://www.picotech.com/data-logger/adc-20-adc-24/adc-20-and-adc-24-manuals (accessed on 22 December 2025).
  28. N4L PPA500 Power Analyzer Manual. Available online: https://powertechsrl.it/wp-content/uploads/2025/01/ppa-500-manuale-uso.pdf (accessed on 5 January 2026).
  29. DC Electronic Load TTI LD300 Data Sheet. Available online: https://resources.aimtti.com/datasheets/prec-ld300-4p.pdf (accessed on 20 January 2026).
Figure 1. Wireless charging of a mobile robot. Adapted from [5].
Figure 1. Wireless charging of a mobile robot. Adapted from [5].
Energies 19 01270 g001
Figure 2. A block diagram of a conventional power-factor-corrected wireless charging system with a compact secondary side. Note that if the PFC stage is based on a topology with natural power-factor-correction capability (e.g., a flyback or buck-boost converter operating in DCM), the input current and voltage sensors are not necessary, and only a single feedback loop is required in the PFC stage.
Figure 2. A block diagram of a conventional power-factor-corrected wireless charging system with a compact secondary side. Note that if the PFC stage is based on a topology with natural power-factor-correction capability (e.g., a flyback or buck-boost converter operating in DCM), the input current and voltage sensors are not necessary, and only a single feedback loop is required in the PFC stage.
Energies 19 01270 g002
Figure 3. A simplified schematic diagram of a conventional low-power power-factor-corrected wireless charging system with a compact secondary side.
Figure 3. A simplified schematic diagram of a conventional low-power power-factor-corrected wireless charging system with a compact secondary side.
Energies 19 01270 g003
Figure 4. A simplified schematic diagram of the wireless battery charger with the proposed control and communication approach based on MCU and some analog devices.
Figure 4. A simplified schematic diagram of the wireless battery charger with the proposed control and communication approach based on MCU and some analog devices.
Energies 19 01270 g004
Figure 5. Flowchart of the MCU program.
Figure 5. Flowchart of the MCU program.
Energies 19 01270 g005
Figure 6. A simplified schematic diagram of the wireless battery charger with the proposed control and communication approach based on analog circuits.
Figure 6. A simplified schematic diagram of the wireless battery charger with the proposed control and communication approach based on analog circuits.
Energies 19 01270 g006
Figure 7. A top view of the transmitting and receiving coils with the maximum misalignment [5].
Figure 7. A top view of the transmitting and receiving coils with the maximum misalignment [5].
Energies 19 01270 g007
Figure 8. Schematic model of the battery used in the simulations.
Figure 8. Schematic model of the battery used in the simulations.
Energies 19 01270 g008
Figure 9. Simulated waveforms of the charging voltage (Vcharge), comparator Comp 3 (Vcomp3) output voltage and PFC comparator Comp 4 output voltage (Vcomp4) at the minimum AC grid voltage (Vinrms = 207 V). Note that Vcomp4 is also the control signal of the PFC switch.
Figure 9. Simulated waveforms of the charging voltage (Vcharge), comparator Comp 3 (Vcomp3) output voltage and PFC comparator Comp 4 output voltage (Vcomp4) at the minimum AC grid voltage (Vinrms = 207 V). Note that Vcomp4 is also the control signal of the PFC switch.
Energies 19 01270 g009
Figure 10. Simulated battery charging voltage and current of the wireless charging system using the conventional and proposed control methods at the maximum coil misalignment (M = 9.9 µH) for four cases: (a) conventional, min Vinrms (207 V); (b) proposed, min Vinrms (207 V); (c) conventional, max Vinrms (253 V); (d) proposed, max Vinrms (253 V).
Figure 10. Simulated battery charging voltage and current of the wireless charging system using the conventional and proposed control methods at the maximum coil misalignment (M = 9.9 µH) for four cases: (a) conventional, min Vinrms (207 V); (b) proposed, min Vinrms (207 V); (c) conventional, max Vinrms (253 V); (d) proposed, max Vinrms (253 V).
Energies 19 01270 g010
Figure 11. Simulated battery charging voltage and current of the wireless charging system using the conventional and proposed control methods at the minimum coil misalignment (M = 11.25 µH) for four cases: (a) conventional, min Vinrms (207 V); (b) proposed, min Vinrms (207 V); (c) conventional, max Vinrms (253 V); (d) proposed, max Vinrms (253 V).
Figure 11. Simulated battery charging voltage and current of the wireless charging system using the conventional and proposed control methods at the minimum coil misalignment (M = 11.25 µH) for four cases: (a) conventional, min Vinrms (207 V); (b) proposed, min Vinrms (207 V); (c) conventional, max Vinrms (253 V); (d) proposed, max Vinrms (253 V).
Energies 19 01270 g011
Figure 12. Simulated waveforms of the input filtered current (iin,filt) and input voltage (vin) of the wireless charging system with (a) conventional control and (b) with the proposed control. The coils are perfectly aligned, Rbat = 12.7 Ω, Vinrms = 230 V. Note that iin,filt contains harmonics up to the 40th.
Figure 12. Simulated waveforms of the input filtered current (iin,filt) and input voltage (vin) of the wireless charging system with (a) conventional control and (b) with the proposed control. The coils are perfectly aligned, Rbat = 12.7 Ω, Vinrms = 230 V. Note that iin,filt contains harmonics up to the 40th.
Energies 19 01270 g012
Figure 13. Photos of the designed wireless charger prototype: (a) during experiments together with measurement equipment; (b) integrated into a mobile robot.
Figure 13. Photos of the designed wireless charger prototype: (a) during experiments together with measurement equipment; (b) integrated into a mobile robot.
Energies 19 01270 g013
Figure 14. Photos of the plastic holders with the coils used during the experiments: (a) for maximum misalignment; (b) for perfect alignment [5].
Figure 14. Photos of the plastic holders with the coils used during the experiments: (a) for maximum misalignment; (b) for perfect alignment [5].
Energies 19 01270 g014
Table 1. Parameters of the wireless charging system used in the validations.
Table 1. Parameters of the wireless charging system used in the validations.
ParameterValue
Nominal charging current (Inom) in CC mode2 A
Nominal charging voltage (Vnom) in CV mode29.4 V
Error of the charging current (εI)<10%
Error of the charging voltage (εV) <0.6%
Minimum charging voltage25.8 V
Minimum charging current (Imin)0.2 A
AC input voltage RMS value and tolerance230 V ± 10%
PF (at output power level > 25 W)>0.95
THDI (at output power level > 25 W)<8%
Capacitances of the compensation capacitors 44 nF
Lpri and Lsec (perfect alignment)28.1 μH
Lpri and Lsec (max misalignment)28 μH
Ferrite pad size10 × 10 cm
Distance between the coils2.6 cm
Maximum misalignment of the coils1 cm
Mutual inductance M (perfect alignment)11.25 µH
Mutual inductance Mmin (max misalignment)9.9 µH
The PFC switching frequency (fsw)100 kHz
Range of battery input equivalent resistances Rbat12.2–140 Ω
Table 2. Simulated maximum and minimum values of the battery charging voltage and current, and their errors for different cases.
Table 2. Simulated maximum and minimum values of the battery charging voltage and current, and their errors for different cases.
ParameterMin Vinrms
Perfect Alignment
Max Vinrms
Perfect Alignment
Min Vinrms
Max Misalignment
Max Vinrms
Max Misalignment
Conventional ControlProposed ControlConventional ControlProposed ControlConventional ControlProposed ControlConventional ControlProposed Control
Max Icharge (A) during CC phase 2.082.172.082.162.082.172.082.16
Min Icharge (A) during CC phase1.911.811.911.821.911.811.91.81
Icharge error * +4%, −4.5%+8.5%, −9.5%+4%, −4.5%+8%, −9%+4%, −4.5%+8.5%, −9.5%+4%, −4.5%+8%, −9.5%
Max Vcharge (V) during CV phase29.4829.4329.529.4329.4729.4329.4929.43
Min Vcharge (V) during CV phase29.429.3429.429.3629.429.3429.429.33
Vcharge error *+0.27%+0.1%, −0.2%+0.31%+0.1%, −0.14%+0.24%+0.1%, −0.2%+0.3%+0.1%, −0.24%
* Note: When calculating the errors, instantaneous values of Icharge and Vcharge are considered. The errors for values averaged over the grid period are lower.
Table 3. Simulated PF, THDI, efficiency η, and the amplitudes of the first, second and third harmonics of the transmitting coil current (Itank,1, Itank,2, Itank,3) for the wireless charging system with the conventional or proposed control.
Table 3. Simulated PF, THDI, efficiency η, and the amplitudes of the first, second and third harmonics of the transmitting coil current (Itank,1, Itank,2, Itank,3) for the wireless charging system with the conventional or proposed control.
Rbat (Ω)PFTHDI (%)η (%)Itank,1, Itank,2, Itank,3 (A)
Conventional ControlProposed ControlConventional ControlProposed ControlConventional ControlProposed ControlConventional ControlProposed Control
12.7 0.9990.9990.40.382.282.93.42, 0.35, 0.143.38, 0, 0.18
14.60.9990.9990.40.382.482--
17.4 0.9990.9990.90.381.380.8--
20.50.9990.99920.379.980.33.4, 0.6, 0.183.6, 0, 0.1
24.50.9990.9991.40.58083.4
330.9990.9993.80.78180.93.7, 0.44, 0.23.8, 0, 0.08
Table 6. Comparison of different state-of-the-art power-factor-corrected wireless charging solutions.
Table 6. Comparison of different state-of-the-art power-factor-corrected wireless charging solutions.
ReferencePFTHDI (%)Rated PoutNumber of Sensors/MCUsNumber of Feedback LoopsCompact Secondary SideControl Cost and ComplexityWireless Communi-
cation Cost and
Complexity
[12]0.999-3.1 kW3/22YesHighHigh (>7-bit data)
[18]-1915 kW4/24NoHighNo communication
[17]0.9981.5650 W2/22NoMediumNo communication
[15]--3.3 kW4/24YesHighHigh (>7-bit data)
[14]0.9991.65 kW4/34NoHighNo communication
This paper0.9894.360 W3/11YesLowLow (1-bit data)
Note that the errors of Vcharge and Icharge are not included in the table because this information is not available in the referenced state-of-the-art wireless charging studies. It should also be noted that measured PF and THDI are reported at rated power.
Disclaimer/Publisher’s Note: The statements, opinions and data contained in all publications are solely those of the individual author(s) and contributor(s) and not of MDPI and/or the editor(s). MDPI and/or the editor(s) disclaim responsibility for any injury to people or property resulting from any ideas, methods, instructions or products referred to in the content.

Share and Cite

MDPI and ACS Style

Stepins, D.; Zakis, J.; Joseph, J.; Adeepa, T.; Husev, O.; Lapickis, D. A Power-Factor-Corrected Wireless Charging System with Simple Control for Indoor Mobile Robots. Energies 2026, 19, 1270. https://doi.org/10.3390/en19051270

AMA Style

Stepins D, Zakis J, Joseph J, Adeepa T, Husev O, Lapickis D. A Power-Factor-Corrected Wireless Charging System with Simple Control for Indoor Mobile Robots. Energies. 2026; 19(5):1270. https://doi.org/10.3390/en19051270

Chicago/Turabian Style

Stepins, Deniss, Janis Zakis, Jismon Joseph, Thumula Adeepa, Oleksandr Husev, and Daniels Lapickis. 2026. "A Power-Factor-Corrected Wireless Charging System with Simple Control for Indoor Mobile Robots" Energies 19, no. 5: 1270. https://doi.org/10.3390/en19051270

APA Style

Stepins, D., Zakis, J., Joseph, J., Adeepa, T., Husev, O., & Lapickis, D. (2026). A Power-Factor-Corrected Wireless Charging System with Simple Control for Indoor Mobile Robots. Energies, 19(5), 1270. https://doi.org/10.3390/en19051270

Note that from the first issue of 2016, this journal uses article numbers instead of page numbers. See further details here.

Article Metrics

Back to TopTop