Mechanisms and Modelling of Effects on the Degradation Processes of a Proton Exchange Membrane (PEM) Fuel Cell: A Comprehensive Review
Abstract
1. Introduction
- Overview of PEMFC degradation mechanisms: the article provides a comprehensive overview of the various degradation mechanisms of Polymer Electrolyte Membrane Fuel Cells (PEMFCs), which include chemical degradation of the membrane, mechanical degradation of the components, electrochemical degradation of the catalyst, and degradation processes at the electrodes.
- Linking experimental results to degradation models: the authors stress the importance of linking experimental data obtained under realistic operating conditions to predictive and theoretical models, leading to a more accurate understanding of the interactions between operating conditions and degradation phenomena.
- Critical evaluation of current prediction methods: the article critically evaluates the available methods and models for PEMFC lifetime prediction, discusses their advantages and limitations, and highlights the need for further development of more robust prediction tools.
- New diagnostic methods for monitoring degradation: the review includes modern diagnostic methods such as impedance spectroscopy, microstructural analysis, and advanced imaging techniques that allow detailed monitoring of the fuel cell condition and identification of early stages of degradation.
- Future research directions: the authors define key areas for future research, which include the development of new materials with higher degradation resistance, improved simulation techniques for more accurate lifetime prediction, and the implementation of intelligent control systems to minimise degradation effects in PEMFCs.
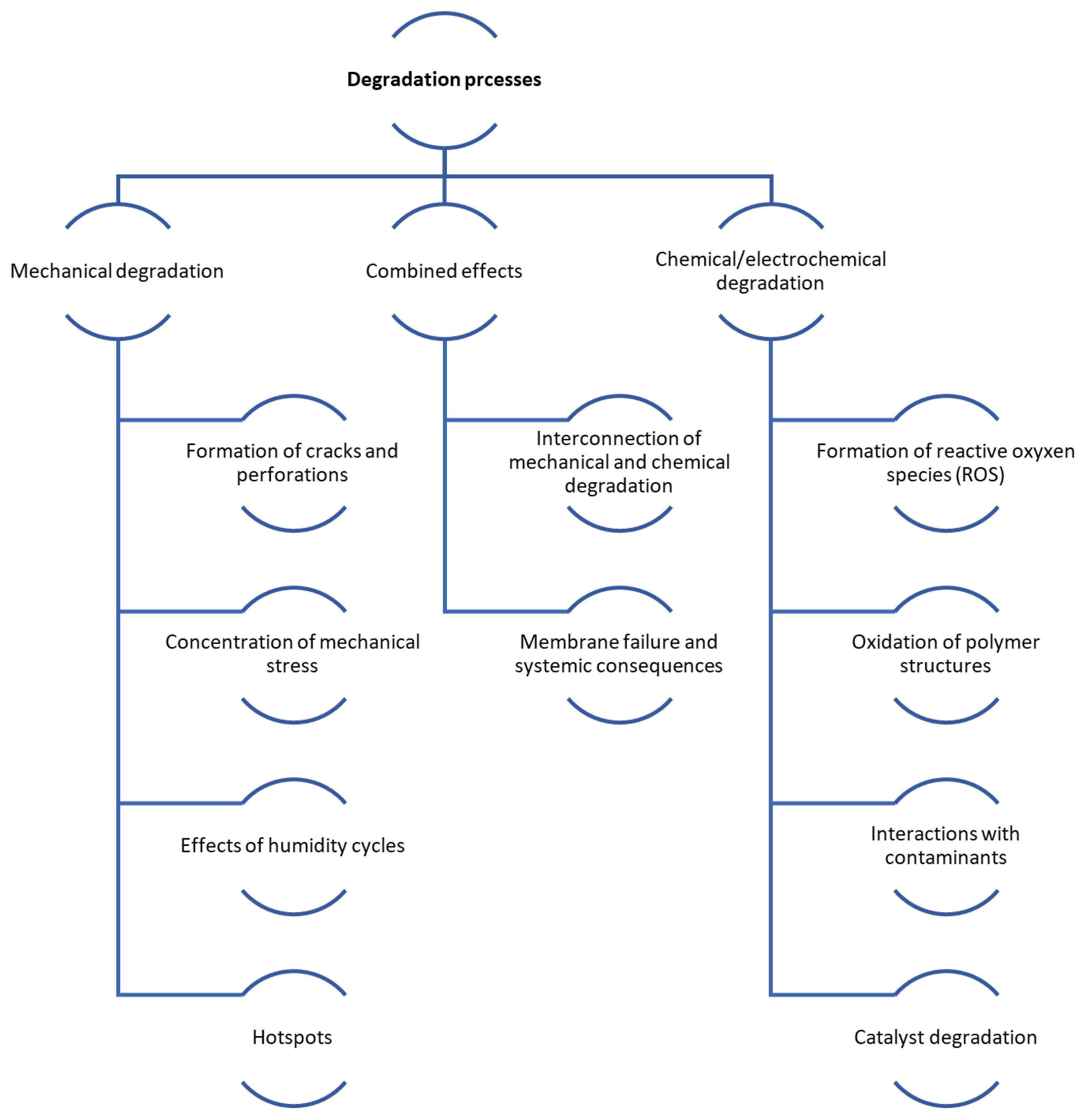
2. Degradation Processes
2.1. Mechanical Degradation
2.2. Chemical/Electrochemical Degradation
2.3. Mechanisms of Membrane Degradation
2.4. Mechanisms of Catalyst Layer Degradation
2.5. Gas Diffusion Layers (GDLs) Degradation
2.6. Degradation of Bipolar Plates
2.7. Summary of Degradation Processes Chapter
3. Effects of the Vehicle Load Mode
3.1. Starting Up/Shutting Down
3.2. Idle Load
3.3. Dynamic Load
3.4. High Power Load
3.5. Summary of Effects of the Vehicle Load Mode Chapter
4. Fuel Cell System Degradation Modelling Methods
- Rapid and accurate predictions: data-driven models can provide quick and precise predictions based on historical data, which is crucial for real-time applications and decision-making processes [166].
- Nonlinearities capture: these models are adept at capturing the nonlinearities in degradation data, which is essential for accurately predicting the remaining useful life (RUL) of FCs [167].
- Reduced computational demand: compared with physics-based models, data-driven approaches generally require less computational power, making them more suitable for real-time applications [168].
- Flexibility and adaptability: data-driven models can be easily updated and retrained with new data, allowing them to adapt to changing conditions and new degradation patterns [169].
- Effective for complex systems: they are particularly useful when the degradation mechanisms are not fully understood, as they rely on empirical data rather than detailed physical models [170].
- Data dependency: a significant drawback is the heavy reliance on large amounts of high-quality data, which can be difficult and expensive to obtain [170].
- Lack of physical insight: data-driven models do not provide insights into the underlying physical and chemical processes causing degradation, which can be a limitation for developing comprehensive understanding and mitigation strategies [166].
- Overfitting risk: there is a risk of overfitting, where the model performs well on training data but poorly on unseen data, reducing its reliability in practical applications [172].
- Complexity in model selection: choosing the appropriate model and tuning its parameters can be complex and time-consuming, requiring expertise in both the domain and machine learning techniques [173].
4.1. Modelling Fuel Cell (FC) Degradation Using a Physical Approach
4.2. Models Based on Membrane Degradation
- Mechanical degradation: this involves the physical damage to the polymer, resulting in the formation of pinholes and cracks.
- Chemical degradation (CD): this type focuses on the breakdown of the polymer chain, which occurs due to chemical reactions with hydrogen peroxide free radicals.
- Thermal degradation: this occurs at high temperatures (above 150 °C) and leads to the drying of the membrane and the decomposition of sulfonyl functional groups.
- A steady-state performance model of PEMFC.
- A transient chemical MD model.
- Comprehensive inclusion of CD effects: the model includes the impacts of CD on various aspects of the membrane, such as the following:
- Thickness.
- Ionic conductivity.
- Concentration of acidic groups.
Additionally, it accounts for the cross-diffusion of gases like H2, (O2), and (N2). - Mathematical representation of DRs: DRs are mathematically represented as functions of variables, such as the following:
- Temperature.
- RH.
- Voltage across the cell.
- Link between DRs and oxygen transfer: the rates of degradation in membrane thickness and ionic conductivity are closely linked to the rate at which oxygen (O2) transfers across the membrane.
- Correlation between acidic groups and conductivity: there is a proportional relationship between the changes in the following:
- Concentration of acidic groups within the membrane.
- Relative reduction in its conductivity.
This correlation is established using percolation theory principles, typically applied to ion exchange materials. - Critical thickness and hole formation: the model posits that holes begin to form in the membrane when the following occurs:
- Thickness reduces to a critical level, denoted as .
- Significant increase in gas diffusion below critical threshold: when the membrane thickness diminishes further, going below the critical threshold (), the following occurs:
- A significant increase in gas diffusion.
- Indicating a marked escalation in MD.
- In order to view the CD of the membrane in PEMFC, it is necessary to take into account the hydrogen peroxide’s high affinity for the liquid phase.
- CD is most distinct on the PEM anode side and is significantly dependent on voltage. The existence of iron ions, their corresponding (electro)chemical reactions, and their transport must be taken into account to explain these observations.
- For the simulation of operando CD, the temperature dependency of radical formation reactions must be considered. The impact of degradation reactions on the steady-state concentration of hydroxyl radicals must also be taken into account.
- There may be a considerable difference between the rate constants of degradation reactions in confined spaces within the membrane and the values determined from ex situ measurements of model compounds in an aqueous solution.
- CD of the membrane causes it to thin, which promotes the transfer of hydrogen from the anode to the cathode. This results in an increment in the internal short circuit current, reducing the OCV and, thus, the cell function.
- The decrease in OCV during AST cannot be explained by an increase in hydrogen cross-linking owing to membrane thinning alone. Further investigation of this phenomenon is needed.
- Degradation increments with working pressure owing to an increase in oxygen transverse transition and hydrogen peroxide’s subsequent formation.
- Humidification enhances CD of membranes by promoting gas crossing and reducing potential gradients, thereby enhancing ionic conductivity.
- In OCV, the CD of the membrane is most pronounced because the gradients in ionic potential are low, and iron ions are free to move. As the cell voltage decreases, the iron ions are pulled to the cathode side, and the CD of the membrane becomes milder.
4.3. Models Based on Catalyst Degradation
- Enhancing the gas pressure can boost the performance of the catalyst layer (CL) and diminish the voltage degradation rate (VDR) due to the heightened concentration of oxygen supply. For effective operation, it is crucial to maintain an appropriate relative humidity (RH) level. Notably, a higher maximum voltage and a lower minimum cyclic load voltage are associated with increased performance degradation.
- Starting with a low carbon content and a high platinum content in the CL can lead to better initial performance and generally result in a lower VDR. However, this effect becomes marginal when the carbon content drops below 0.4 mg·cm−2 and the platinum content exceeds 0.2 mg·cm−2.
- Through this established computational model, the forecast of CL performance degradation during startup and shutdown cycles, as well as parameters for optimal CL design, can be achieved.
- Introduction of a novel model for PEMFC degradation based on the catalyst transformation theory, accounting for both Pt dissolution and Ostwald ripening mechanisms. This model enables the determination of Pt particle size changes during operation, providing insights into the catalyst’s health status.
- Validation of the proposed model for PEMFC catalyst degradation using six sets of experimental data. The model’s calculations closely match experimental results for particle radius distributions and electrochemical surface area (ECSA).
- Comparison with traditional analytical models, demonstrating that the provided PEMFC catalyst degradation model offers higher accuracy. It encompasses more catalyst degradation mechanisms (DMs), enhancing its precision.
- Presentation of a method for applying the generated model for PEMFC catalyst degradation to predict long-term degradation in PEMFCs. This capability makes the model valuable for forecasting degradation and the overall lifespan of PEMFCs.
- The novel PEMFC degradation model effectively simulates the Pt catalyst degradation in PEMFCs. Its application to six experimental cases demonstrates a strong correspondence between the model’s predictions of particle radius distribution and ECSA and the experimental results, affirming its reliability.
- Compared with the analytical model mentioned in the reference, the developed PEMFC catalyst degradation model delivers superior accuracy. This improvement is attributed to the incorporation of both Pt dissolution and Ostwald ripening mechanisms, aligning the model more closely with real-world conditions.
- This study establishes a foundational framework for exploring the Pt transformation process within PEMFC catalysts. With further research on the degradation of Pt catalysts, additional precise mechanisms can be readily integrated into this model, enhancing the clarity and accuracy of describing the PEMFC degradation process.
- The model considers a semi-infinite cathode catalytic layer (CL) within a PEMFC situated between the gas diffusion layer (GDL) and the membrane.
- Within the CL, spherical platinum (Pt) nanoparticles are embedded onto a carbon support, and they are completely enveloped by a perfluorinated sulfonated ionomer.
- The same ionomer fills all gaps and spaces within the GDL and the PEM.
- Two distinct degradation mechanisms (DMs) are responsible for the dissolution of Pt ions into the surrounding environment and the creation of platinum oxides on the catalyst particles’ surface.
- Pt ions have the capacity to diffuse through the ionomer and into the PEM but not into the GDL.
- All observed parameters and properties exhibit variations along a single dimension across the CL while they remain constant in the other directions.
4.4. Summary of Fuel Cell System Degradation Modelling Methods Chapter
5. Equivalent Circuit Models (ECM) and Atomistic and Molecular Modelling of Degradation
5.1. Principles and Structure of ECM in PEM Fuel Cell Diagnostics
5.2. Use of ECM in Degradation Monitoring
5.3. Comparison of ECM with Physically Based Models
5.4. Atomistic and Molecular Modelling of Degradation and Use of Density Functional Theory (DFT) in the Study of Catalyst Degradation
5.5. Molecular Dynamics and Membrane Degradation Simulations
5.6. Relationship Between Atomistic Simulations and Macroscopic PEMFC Models
5.7. Summary of the ECM and Atomistic and Molecular Modelling of Degradation Chapter
6. Modelling of PEM Fuel Cell Degradation from Measured Data
- Gathering one or multiple assessments or measurements of conditions within a system to be analysed or controlled.
- Processing all collected inputs based on human-generated fuzzy “if-then” rules, which are expressed in simple language and can be combined with traditional non-fuzzy processing.
- Aggregating and weighing the outcomes of individual rules to produce a single output decision or signal that guides the actions or instructs the controlled system. The resulting output signal represents the precise defuzzified value [213].
- A novel framework for fusion prediction is proposed, combining the AVMD algorithm with a new cost function and multi-objective optimisation for a more efficient analysis of degradation characteristics.
- Sample entropy (SE) theory and clustering algorithms are integrated for preprocessing of the original data, enhancing degradation characteristics.
- Fusion prediction results from DBN models corresponding to partial signals exhibit greater reliability and accuracy compared with single DBN models.
- Due to the high nonlinearity and randomness of the degradation voltage time series, the AVMD approach is employed to decompose the voltage sequence into distinct sub-signals, effectively reducing data noise and enhancing features.
- The DBN approach, known for its robust feature extraction capabilities, is used to construct prediction models for each voltage sub-sequence, further improving prediction accuracy.
- Adaptability to data: The proposed data-driven hybrid framework exhibits high adaptability to PEMFC data. It decomposes the PEMFC data into various time scales, further dividing each time scale into linear and nonlinear information segments. Specific prediction methods are then applied to these segments, enhancing overall predictive performance.
- CEEMDAN decomposition: The Full Ensemble Empirical Mode Decomposition with Adaptive Noise (CEEMDAN) approach is employed for the decomposition of the ageing trends present at different time scales within the raw FC ageing data. CEEMDAN facilitates independent forecasting and analysis of each ageing time scale, contributing to the accuracy of the predictions.
- GRU with attention mechanism: To enhance the prediction efficiency for nonlinear trends, the hybrid framework employs the Gated Recurrent Unit (GRU) approach with an attention mechanism. This approach is particularly effective in modelling and predicting nonlinear trends in the data.
Summary of Modelling of PEM Fuel Cell Degradation from Measured Data Chapter
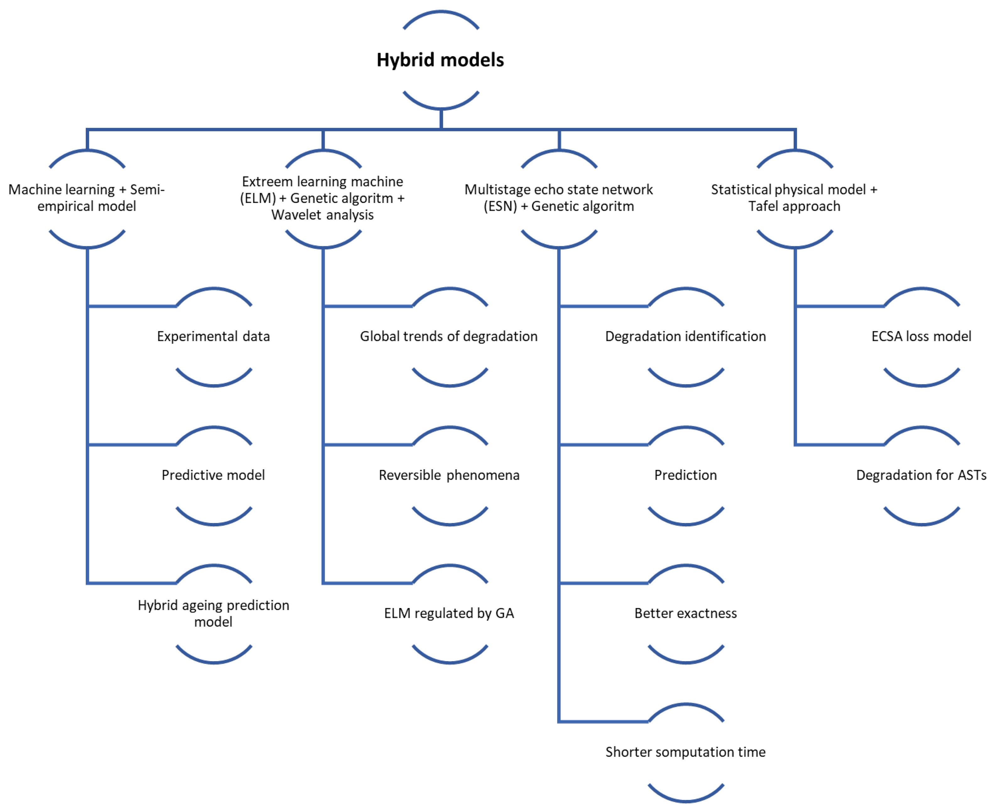
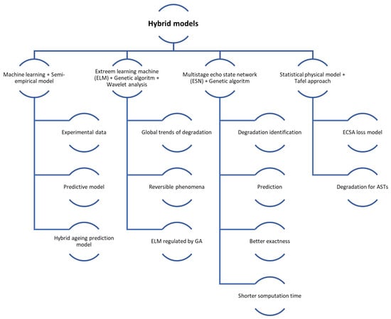
7. Hybrid Models
- The PEMFC degradation model was proposed and validated utilising data from three PEMFCs in three FCEVs that perform mail delivery.
- The developed hybrid model takes into account the effect of key variables that can cause performance degradation of PEMFC, including RH, load current, temperature, and pressure of hydrogen.
- The developed hybrid model combines wavelet analysis, ELM, and GA. There are two principal functions for the mentioned combination. First, wavelet analysis can be applied to the analysis of the global trend of degradation and reversible phenomena. Second, the parameters of the model based on ELM are automatically regulated and optimised by the GA.
Summary of Hybrid Models Chapter
8. Conclusions
Author Contributions
Funding
Data Availability Statement
Conflicts of Interest
References
- Castelino, P.; Shah, A.; Gokhale, M.; Jayarama, A.; Suresh, K.; Fernandes, P.; Prabhu, S.; Duttagupta, S.; Pinto, R. Optimum hydrogen flowrates and membrane-electrode clamping pressure in hydrogen fuel cells with dual-serpentine flow channels. Mater. Today Proc. 2021, 35, 412–416. [Google Scholar] [CrossRef]
- Sundarrajan, S.; Allakhverdiev, S.I.; Ramakrishna, S. Progress and perspectives in micro direct methanol fuel cell. Int. J. Hydrogen Energy 2012, 37, 8765–8786. [Google Scholar] [CrossRef]
- Rao, A.S.; Manjunatha, D.; Jayarama, A.; Achanta, V.G.; Duttagupta, S.P.; Pinto, R. Power enhancement of passive micro-direct methanol fuel cells with self-sulfonation of P (VDF-TrFE) copolymer during lamination on Nafion membrane. Int. J. Hydrogen Energy 2019, 44, 30375–30387. [Google Scholar] [CrossRef]
- Rao, A.S.; Rashmi, K.; Manjunatha, D.; Jayarama, A.; Prabhu, S.; Pinto, R. Pore size tuning of Nafion membranes by UV irradiation for enhanced proton conductivity for fuel cell applications. Int. J. Hydrogen Energy 2019, 44, 23762–23774. [Google Scholar] [CrossRef]
- Rao, A.S.; Rashmi, K.; Manjunatha, D.; Jayarama, A.; Pinto, R. Enhancement of power output in passive micro-direct methanol fuel cells with optimized methanol concentration and trapezoidal flow channels. J. Micromech. Microeng. 2019, 29, 075006. [Google Scholar] [CrossRef]
- Borup, R.L.; Kusoglu, A.; Neyerlin, K.C.; Mukundan, R.; Ahluwalia, R.K.; Cullen, D.A.; More, K.L.; Weber, A.Z.; Myers, D.J. Recent developments in catalyst-related PEM fuel cell durability. Curr. Opin. Electrochem. 2020, 21, 192–200. [Google Scholar] [CrossRef]
- Başar, M.S.; Çağlayan, B.S.; Aksoylu, A.E. A study on catalytic hydrogen production: Thermodynamic and experimental analysis of serial OSR-PROX system. Fuel Process. Technol. 2018, 178, 301–311. [Google Scholar] [CrossRef]
- Lü, X.; Qu, Y.; Wang, Y.; Qin, C.; Liu, G. A comprehensive review on hybrid power system for PEMFC-HEV: Issues and strategies. Energy Convers. Manag. 2018, 171, 1273–1291. [Google Scholar] [CrossRef]
- Peighambardoust, S.; Rowshanzamir, S.; Amjadi, M. Review of the proton exchange membranes for fuel cell applications. Int. J. Hydrogen Energy 2010, 35, 9349–9384. [Google Scholar] [CrossRef]
- Wang, X.; Qin, Y.; Wu, S.; Shangguan, X.; Zhang, J.; Yin, Y. Numerical and experimental investigation of baffle plate arrangement on proton exchange membrane fuel cell performance. J. Power Sources 2020, 457, 228034. [Google Scholar] [CrossRef]
- Arabbeiki, M.; Mansourkiaei, M.; Ferrero, D.; Santarelli, M. Ejectors in Hydrogen Recirculation for PEMFC-Based Systems: A Comprehensive Review of Design, Operation, and Numerical Simulations. Energies 2024, 17, 4815. [Google Scholar] [CrossRef]
- Zhang, F.; Yin, Y.; Wang, B.; Qin, Z.; Yao, J.; Guo, T. Degradation analysis of catalyst layer in PEMFCs under voltage cycling conditions. J. Phys. Conf. Ser. 2025, 2932, 012046. [Google Scholar] [CrossRef]
- Berthon-Fabry, S.; Labbé, F.; Metkemeijer, R.; Ahmad, Y.; Batisse, N.; Dubois, M.; Guérin, K.; Molina Concha, B.; Maillard, F.; Dubau, L.; et al. Durability of carbon supports for PEMFC application: Influence of the degree of graphitization and effect of fluorination. In Proceedings of the ISE 2016, 67th Annual Meeting of International Society of Electrochemistry, La Hague, The Netherlands, 21–26 August 2016. [Google Scholar]
- Rocha, P.G.F.G.d. Impact of Load Cycling on PEMFC Degradation. Master’s Thesis, Department of Chemical Engineering, University of Porto, Porto, Portugal, 2018. [Google Scholar]
- Hua, Z.; Yang, Q.; Chen, J.; Lan, T.; Zhao, D.; Dou, M.; Liang, B. Degradation prediction of PEMFC based on BiTCN-BiGRU-ELM fusion prognostic method. Int. J. Hydrogen Energy 2024, 87, 361–372. [Google Scholar] [CrossRef]
- Sharma, P.; Cirrincione, M.; Mohammadi, A.; Cirrincione, G.; Kumar, R.R. An Overview of Artificial Intelligence-Based Techniques for PEMFC System Diagnosis. IEEE Access 2024, 12, 165708–165735. [Google Scholar] [CrossRef]
- Meng, X.; Sun, C.; Mei, J.; Tang, X.; Hasanien, H.M.; Jiang, J.; Fan, F.; Song, K. Fuel cell life prediction considering the recovery phenomenon of reversible voltage loss. J. Power Sources 2025, 625, 235634. [Google Scholar] [CrossRef]
- Walters, M.; Wick, M.; Tinz, S.; Ogrzewalla, J.; Sehr, A.; Pischinger, S. Fuel Cell System Development: A Strong Influence on FCEV Performance. SAE Int. J. Altern. Powertrains 2018, 7, 335–350. [Google Scholar] [CrossRef]
- Hassan, Q.; Azzawi, I.D.J.; Sameen, A.Z.; Salman, H.M. Hydrogen Fuel Cell Vehicles: Opportunities and Challenges. Sustainability 2023, 15, 11501. [Google Scholar] [CrossRef]
- Fragiacomo, P.; Genovese, M.; Piraino, F.; Corigliano, O.; De Lorenzo, G. Hydrogen-fuel cell hybrid powertrain: Conceptual layouts and current applications. Machines 2022, 10, 1121. [Google Scholar] [CrossRef]
- Bethoux, O. Hydrogen Fuel Cell Road Vehicles and Their Infrastructure: An Option towards an Environmentally Friendly Energy Transition. Energies 2020, 13, 6132. [Google Scholar] [CrossRef]
- Zhang, X.; Wang, L.; Zhang, H.; Jia, L. Optimization of ejector structure for the PEMFC hydrogen recirculation system. In Proceedings of the 2020 Chinese Automation Congress (CAC), Shanghai, China, 6–8 November 2020; IEEE: New York, NY, USA, 2020; pp. 2954–2959. [Google Scholar]
- Placca, L.; Kouta, R. Fault Tree Analysis for PEM Fuel Cell Degradation Process Modelling. Int. J. Hydrogen Energy 2011, 36, 12393–12405. [Google Scholar] [CrossRef]
- Zhang, T.; Wang, P.; Chen, H.; Pei, P. A review of automotive proton exchange membrane fuel cell degradation under start-stop operating condition. Appl. Energy 2018, 223, 249–262. [Google Scholar] [CrossRef]
- Ferreira, R.B.; Falcão, D.S.; Pinto, A.M.F.R. Simulation of Membrane Chemical Degradation in a PEMFC by Computational Fluid Dynamics. Int. J. Hydrogen Energy 2021, 46, 1106–1120. [Google Scholar] [CrossRef]
- Breaz, E.; Gao, F.; Miraoui, A.; Tirnovan, R. A Short Review of Ageing Mechanism Modelling of Proton Exchange Membrane Fuel Cell in Transportation Applications. Appl. Energy 2020, 278, 115636. [Google Scholar] [CrossRef]
- He, W.; Tang, F.; Li, X.; Zhang, C.; Ming, P. Quantification and evolution on degradation mechanisms of proton exchange membrane fuel cell catalyst layer under dynamic testing conditions. Int. J. Hydrogen Energy 2023, 48, 18032–18040. [Google Scholar] [CrossRef]
- Mlakar, N.; Lotrič, A.; Sekavčnik, M.; Andreasen, S.J. Evaluation of performance degradation of high temperature proton exchange membrane fuel cells using a simple start-stop testing protocol. In Proceedings of the IEEE Energy Conversion Congress & Expo, Detroit, MI, USA, 9–13 October 2022. [Google Scholar] [CrossRef]
- Lee, C.; Wang, X.; Peng, J.K.; Katzenberg, A.; Ahluwalia, R.; Kusoglu, A.; Komini Babu, S.; Spendelow, J.; Mukundan, R.; Borup, R. Toward a Comprehensive Understanding of Cation Effects in Proton Exchange Membrane Fuel Cells. ACS Appl. Mater. Interfaces 2022, 14, 35555–35568. [Google Scholar] [CrossRef]
- Okonkwo, P.C.; Belgacem, I.B.; Emori, W.; Uzoma, P.C. Nafion degradation mechanisms in proton exchange membrane fuel cell (PEMFC) system: A review. Int. J. Hydrogen Energy 2021, 46, 27956–27973. [Google Scholar] [CrossRef]
- Okonkwo, P.C.; Ige, O.O.; Barhoumi, E.M.; Emori, W. Platinum degradation mechanisms in proton exchange membrane fuel cell (PEMFC) system: A review. Int. J. Hydrogen Energy 2021, 46, 15850–15865. [Google Scholar] [CrossRef]
- Hongsirikarn, K.; Goodwin, J.; Greenway, S.; Creager, S. Effect of Cations (Na+, Ca2+, Fe3+) on the Conductivity of a Nafion Membrane. J. Power Sources 2010, 195, 7213–7220. [Google Scholar] [CrossRef]
- Han, L.; Lin, R.; Zhong, D.; Yu, H.; Tang, S. Degradation differences of a single proton exchange membrane fuel cell: Energy management strategy and dynamic programming. Int. J. Electrochem. Sci. 2021, 16, 21038. [Google Scholar] [CrossRef]
- Lee, S.; Nam, J.; Ahn, J.; Yoon, S.; Jeong, S.C.; Ju, H.; Lee, C.H. Perfluorinated sulfonic acid ionomer degradation after a combined chemical and mechanical accelerated stress test to evaluate membrane durability for polymer electrolyte fuel cells. Int. J. Hydrogen Energy 2024, 96, 333–342. [Google Scholar] [CrossRef]
- Seo, D.; Park, S.; Jeon, Y.; Choi, S.W.; Shul, Y.G. Physical degradation of MEA in PEM fuel cell by on/off operation under nitrogen atmosphere. Korean J. Chem. Eng. 2010, 27, 104–109. [Google Scholar] [CrossRef]
- Shen, J.; Liu, Z.; Liu, F.; Liu, W. Numerical Simulation of Water Transport in a Proton Exchange Membrane Fuel Cell Flow Channel. Energies 2018, 11, 1770. [Google Scholar] [CrossRef]
- Maghsoodi, A.; Afshari, E.; Ahmadikia, H. Optimization of geometric parameters for design a high-performance ejector in the proton exchange membrane fuel cell system using artificial neural network and genetic algorithm. Appl. Therm. Eng. 2014, 71, 410–418. [Google Scholar] [CrossRef]
- Liu, J.; Li, Q.; Chen, W.; Cao, T. A discrete hidden Markov model fault diagnosis strategy based on K-means clustering dedicated to PEM fuel cell systems of tramways. Int. J. Hydrogen Energy 2018, 43, 12428–12441. [Google Scholar] [CrossRef]
- Liu, Z.; Liu, Z.; Jiao, K.; Yang, Z.; Zhou, X.; Du, Q. Numerical investigation of ejector transient characteristics for a 130-kW PEMFC system. Int. J. Energy Res. 2020, 44, 3697–3710. [Google Scholar] [CrossRef]
- Xue, H.; Wang, L.; Zhang, H.; Jia, L.; Ren, J. Design and investigation of multi-nozzle ejector for PEMFC hydrogen recirculation. Int. J. Hydrogen Energy 2020, 45, 14500–14516. [Google Scholar] [CrossRef]
- Liu, Y.; Tu, Z.; Chan, S.H. Performance analysis and dynamic characteristics of a proton exchange membrane fuel cell with dual recirculation pumps for air-free applications. J. Power Sources 2023, 566, 232926. [Google Scholar] [CrossRef]
- Dhimish, M.; Lazarov, V. Assessing Durability in Automotive Fuel Cells: Understanding the Degradation Patterns of PEM Fuel Cells Under Variable Loads, Temperature, Humidity, and Defective Stack Conditions. IEEE Trans. Transp. Electrif. 2025, 11, 3091–3101. [Google Scholar] [CrossRef]
- Colombo, E.; Casalegno, A.; Jahnke, T.; Baricci, A. Proposing a Model for Platinum Nanoparticles Dissolution in PEM Fuel Cells to Describe Unexplained Electrocatalyst Degradation Consequent to Low Cell Voltage Excursion. ECS Meet. Abstr. 2023, MA2023-02, 1976. [Google Scholar] [CrossRef]
- Pei, P.; Chen, H. Main factors affecting the lifetime of Proton Exchange Membrane fuel cells in vehicle applications: A review. Appl. Energy 2014, 125, 60–75. [Google Scholar] [CrossRef]
- Zhao, J.; Li, X. A review of polymer electrolyte membrane fuel cell durability for vehicular applications: Degradation modes and experimental techniques. Energy Convers. Manag. 2019, 199, 112022. [Google Scholar] [CrossRef]
- Wahdame, B.; Candusso, D.; François, X.; Harel, F.; Péra, M.C.; Hissel, D.; Kauffmann, J.M. Comparison between two PEM fuel cell durability tests performed at constant current and under solicitations linked to transport mission profile. Int. J. Hydrogen Energy 2007, 32, 4523–4536. [Google Scholar] [CrossRef]
- Jia, L.; Tan, Z.; Kang, M.; Zhang, Z.J. Experimental investigation on dynamic characteristics of proton exchange membrane fuel cells at subzero temperatures. Int. J. Hydrogen Energy 2014, 39, 11120–11127. [Google Scholar] [CrossRef]
- Hou, Y.; Hao, D.; Shen, J.; Li, P.; Zhang, T.; Wang, H. Effect of strengthened road vibration on performance degradation of PEM fuel cell stack. Int. J. Hydrogen Energy 2016, 41, 5123–5134. [Google Scholar] [CrossRef]
- Patil, V.; Reshmi, P.V.; Prajna, S.; Yashaswi; Yashaswini; Haleshappa, D.; Jayarama, A.; Pinto, R. Degradation mechanisms in PEM fuel cells: A brief review. Mater. Today Proc. 2023. [Google Scholar] [CrossRef]
- Vichard, L.; Steiner, N.Y.; Zerhouni, N.; Hissel, D. Hybrid fuel cell system degradation modeling methods: A comprehensive review. J. Power Sources 2021, 506, 230071. [Google Scholar] [CrossRef]
- Ma, T.; Li, R.; Guo, H.; Zhao, J.; Lin, W.; Shi, L.; Yao, N.; Yang, Y.; Xu, Z. Recovery Characteristics of Reversible Degradation for Proton Exchange Membrane Fuel Cell Stack Under Accelerated Stress Test. Chem. Eng. J. 2024, 493, 152549. [Google Scholar] [CrossRef]
- Yan, S.; Yang, M.; Sun, C.; Xu, S. Liquid Water Characteristics in the Compressed Gradient Porosity Gas Diffusion Layer of Proton Exchange Membrane Fuel Cells Using the Lattice Boltzmann Method. Energies 2023, 16, 6010. [Google Scholar] [CrossRef]
- Su, H.; Wu, T.; Liu, H.; Zhang, W.; Xu, Q.; Ren, J. Enhancing hydrothermal durability of gas diffusion layer by elevated temperature treatment technique for proton exchange membrane fuel cell application. J. Power Sources 2025, 631, 236192. [Google Scholar] [CrossRef]
- Song, H.; Liu, Y.T.; fang Zhang, X.; Zhang, W.S.; Wu, G.P. Microporous layer with hierarchical structure toward enhanced performance of proton exchange membrane fuel cell via integrating of dispersion and binding. Int. J. Hydrogen Energy 2024, 92, 791–800. [Google Scholar] [CrossRef]
- Liu, P.; Xu, S. A review of low-temperature proton exchange membrane fuel cell degradation caused by repeated freezing start. Int. J. Hydrogen Energy 2022, 48, 8216–8246. [Google Scholar] [CrossRef]
- Ren, P.; Pei, P.; Li, Y.; Wu, Z.; Chen, D.; Huang, S. Degradation mechanisms of proton exchange membrane fuel cell under typical automotive operating conditions. Prog. Energy Combust. Sci. 2020, 80, 100859. [Google Scholar] [CrossRef]
- Liu, Z.; Chen, H.; Zhang, T. Review on system mitigation strategies for start-stop degradation of automotive proton exchange membrane fuel cell. Appl. Energy 2022, 327, 120058. [Google Scholar] [CrossRef]
- Büchi, F.N.; Srinivasan, S. Operating Proton Exchange Membrane Fuel Cells Without External Humidification of the Reactant Gases: Fundamental Aspects. J. Electrochem. Soc. 1997, 144, 2767. [Google Scholar] [CrossRef]
- Endoh, E.; Hommura, S. Improvement of Membrane and Membrane Electrode Assembly Durability. In Polymer Electrolyte Fuel Cell Durability; Büchi, F.N., Inaba, M., Schmidt, T.J., Eds.; Springer: New York, NY, USA, 2009; pp. 119–132. [Google Scholar]
- Inaba, M. Chemical Degradation of Perfluorinated Sulfonic Acid Membranes. In Polymer Electrolyte Fuel Cell Durability; Büchi, F.N., Inaba, M., Schmidt, T.J., Eds.; Springer: New York, NY, USA, 2009; pp. 57–69. [Google Scholar]
- Knights, S.D.; Colbow, K.M.; St-Pierre, J.; Wilkinson, D.P. Aging mechanisms and lifetime of PEFC and DMFC. J. Power Sources 2004, 127, 127–134. [Google Scholar] [CrossRef]
- Liu, H.; Coms, F.D.; Zhang, J.; Gasteiger, H.A.; LaConti, A.B. Chemical degradation: Correlations between electrolyzer and fuel cell findings. In Polymer Electrolyte Fuel Cell Durability; Springer: New York, NY, USA, 2009; pp. 71–118. [Google Scholar]
- Yu, J.; Matsuura, T.; Yoshikawa, Y.; Islam, M.N.; Hori, M. In situ analysis of performance degradation of a PEMFC under nonsaturated humidification. Electrochem. Solid-State Lett. 2005, 8, A156. [Google Scholar] [CrossRef]
- Desai, A.N.; Mohanty, S.; Ramadesigan, V.; Singh, S. Humidification-Thermal Cycling-Based Mechanical Degradation Analysis of Low-Temperature PEMFC Using a Full-Scale Transient Physics-Based Model. ECS Meet. Abstr. 2024, MA2024-01, 2281. [Google Scholar] [CrossRef]
- Bakangura, E.; Garner, S.; Chen, M.; Brown, E.; Dong, J.; Kjeang, E. Chemical and Mechanical Degradation of ePTFE-Reinforced Perfluorinated Sulfonic Acid Membranes in PEMFCs. ECS Meet. Abstr. 2024, MA2024-02, 2947. [Google Scholar] [CrossRef]
- Kumar, A.; Mirfarsi, S.H.; Adamski, M.; Jones, S.; McDermid, S.; Britton, B.; Kjeang, E. Assessing the Unique Degradation Mechanisms of Hydrocarbon-Based Membranes in Conventional MEA Design Using 4D in-Situ X-Ray Computed Tomography. ECS Meet. Abstr. 2024, MA2024-02, 2949. [Google Scholar] [CrossRef]
- Kang, M.; Sim, J.; Min, K. Analysis of performance degradation on the components in polymer electrolyte membrane fuel cell by dissecting the oxygen diffusion region. J. Power Sources 2022, 552, 232236. [Google Scholar] [CrossRef]
- Wang, H.; Capuano, G. Behavior of Raipore Radiation-Grafted Polymer Membranes in H2/O2 Fuel Cells. J. Electrochem. Soc. 1998, 145, 780. [Google Scholar] [CrossRef]
- Scherer, G.G. Polymer membranes for fuel cells. Berichte Bunsenges. FüR Phys. Chem. 1990, 94, 1008–1014. [Google Scholar] [CrossRef]
- Pozio, A.; Silva, R.; Francesco, M.D.; Giorgi, L. Nafion degradation in PEFCs from end plate iron contamination. Electrochim. Acta 2003, 48, 1543–1549. [Google Scholar] [CrossRef]
- Inaba, M.; Kinumoto, T.; Kiriake, M.; Umebayashi, R.; Tasaka, A.; Ogumi, Z. Gas crossover and membrane degradation in polymer electrolyte fuel cells. Electrochim. Acta 2006, 51, 5746–5753. [Google Scholar] [CrossRef]
- Cheng, X.; Zhang, J.; Tang, Y.; Zhang, J.; Song, D. Hydrogen Crossover in High Temperature PEM Fuel Cells. J. Power Sources 2007, 167, 25–31. [Google Scholar] [CrossRef]
- Huang, C.; Tan, K.S.; Lin, J.; Tan, K.L. XRD and XPS analysis of the degradation of the polymer electrolyte in H2–O2 fuel cell. Chem. Phys. Lett. 2003, 371, 80–85. [Google Scholar] [CrossRef]
- Büchi, F.N.; Gupta, B.; Haas, O.; Scherer, G.G. Study of radiation-grafted FEP-G-polystyrene membranes as polymer electrolytes in fuel cells. Electrochim. Acta 1995, 40, 345–353. [Google Scholar] [CrossRef]
- Chen, S.; Hao, M.; Hu, Y.; Liu, K.; Li, Y. Insight into the evolution of membrane chemical degradation in proton exchange membrane fuel cells:From theoretical analysis to model developing. J. Power Sources 2024, 599, 234238. [Google Scholar] [CrossRef]
- Feng, Y.; Xie, J.; Zhao, G.; Li, X.; Wang, J.; Ding, W.; Wei, Z. Degradation study and diagnostic technology for Nafion membrane. J. Power Sources 2024, 613, 234880. [Google Scholar] [CrossRef]
- Berber, M.; Imran, M.; Nishino, H.; Uchida, H. Impact of Metal Oxide Nanoparticles in Anode Catalyst Layer on Membrane Degradation and Output Performance of PEFC. ECS Meet. Abstr. 2024, MA2024-02, 2731. [Google Scholar] [CrossRef]
- Haidar, F.; Arora, D.; Soloy, A.; Bartoli, T. Study of Proton-Exchange Membrane Fuel Cell Degradation and its Counter Strategies: Flooding/drying, Cold Start and Carbon Monoxide Poisoning. Int. J. Automot. Sci. Technol. 2024, 8, 96–109. [Google Scholar] [CrossRef]
- Murthy, M.; Esayian, M.; Lee, W.K.; Zee, J.V. The effect of temperature and pressure on the performance of a PEMFC exposed to transient CO concentrations. J. Electrochem. Soc. 2002, 150, A29. [Google Scholar] [CrossRef]
- Mohtadi, R.; Lee, W.K.; Cowan, S.; Zee, J.V.; Murthy, M. Effects of hydrogen sulfide on the performance of a PEMFC. Solid-State Lett. 2003, 6, A272. [Google Scholar] [CrossRef]
- Mohtadi, R.; Lee, W.K.; Van Zee, J. The effect of temperature on the adsorption rate of hydrogen sulfide on Pt anodes in a PEMFC. Appl. Catal. Environ. 2005, 56, 37–42. [Google Scholar] [CrossRef]
- Uribe, F.; Gottesfeld, S.; Zawodzinski, T. Effect of Ammonia as Potential Fuel Impurity on Proton Exchange Membrane Fuel Cell Performance. J. Electrochem. Soc. 2002, 149, A293. [Google Scholar] [CrossRef]
- Halseid, R.; Vie, P.; Tunold, R. Influence of Ammonium on Conductivity and Water Content of Nafion 117 Membranes. J. Electrochem. Soc. 2004, 151, A381. [Google Scholar] [CrossRef]
- Rajalakshmi, N.; Jayanth, T.; Dhathathreyan, K. Effect of carbon dioxide and ammonia on polymer electrolyte membrane fuel cell stack performance. Fuel Cells 2003, 3, 177–180. [Google Scholar] [CrossRef]
- Dafalla, A.M.; Wei, L.; Habte, B.T.; Guo, J.; Jiang, F. Membrane electrode assembly degradation modeling of proton exchange membrane fuel cells: A review. Energies 2022, 15, 9247. [Google Scholar] [CrossRef]
- Vinayan, B.; Nagar, R.; Rajalakshmi, N.; Ramaprabhu, S. Novel platinum-cobalt alloy nanoparticles dispersed on nitrogen-doped graphene as a cathode electrocatalyst for PEMFC applications. Adv. Funct. Mater. 2012, 22, 3519–3526. [Google Scholar] [CrossRef]
- Cao, J.; UI Haq Khan, Z.; Zhao, R.; Zhu, Y.; Gao, A.; Wu, W.; Sun, J. Theoretical studies into the degradation mechanisms and kinetics of gemfibrozil mediated by hydroxyl and sulfate radicals in the aqueous phase and ecotoxicity evaluation. J. Mol. Struct. 2024, 1318, 139344. [Google Scholar] [CrossRef]
- Zeng, G.; Yang, R.; Zhou, Z.; Xu, Z.; Lyu, S. Comparative study of naphthalene removal in different radicals-dominated systems: Kinetics, degradation intermediates, and pathways. J. Water Process. Eng. 2024, 57, 104659. [Google Scholar] [CrossRef]
- Kreuer, K.D. On the mechanisms of membrane degradation in proton exchange membrane fuel cells during hydrothermal and Fenton testing. J. Power Sources 2010, 195, 7664–7673. [Google Scholar] [CrossRef]
- Heidinger, M.; Sandu, D.; Hacker, V.; Bodner, M. Determination of Membrane Degradation in Polymer Electrolyte Fuel Cells with in-Situ and Ex-Situ Measurements. ECS Meet. Abstr. 2023, MA2023-02, 1916. [Google Scholar] [CrossRef]
- Pan, Y.; Wang, H.; Brandon, N.P. Modelling the membrane decomposition induced recoverable performance loss of proton exchange membrane fuel cells. J. Power Sources 2024, 624, 235574. [Google Scholar] [CrossRef]
- Sheng, W.; Gasteiger, H.; Shao-Horn, Y. Catalyst Activity Loss in PEM Fuel Cells: Mechanisms and Consequences. Electrochim. Acta 2012, 70, 634–642. [Google Scholar] [CrossRef]
- Xie, J.; Wood, D.; More, K.; Atanassov, P.; Borup, R. Catalyst Layer Degradation and Its Impact on PEMFC Performance. Appl. Energy 2012, 93, 170–182. [Google Scholar] [CrossRef]
- Li, W.; He, Q.; Chen, X.; Yan, Z. Accelerated degradation of PEM fuel cells caused by ferric ions in reactants. Int. J. Hydrogen Energy 2014, 39, 15224–15234. [Google Scholar] [CrossRef]
- Banerjee, R.; Van Nguyen, T. The Role of Reactive Oxygen Species in Degradation of PEMFC Anode Performance. J. Electrochem. Energy Convers. Storage 2020, 17, 041004. [Google Scholar] [CrossRef]
- Ghassemzadeh, L.; Holdcroft, S. Quantifying the structural changes of perfluorosulfonated acid ionomer upon reaction with hydroxyl radicals. J. Am. Chem. Soc. 2013, 135, 8181–8184. [Google Scholar] [CrossRef]
- Ghassemzadeh, L.; Peckham, T.; Weissbach, T.; Luo, X.; Holdcroft, S. Selective formation of hydrogen and hydroxyl radicals by electron beam irradiation and their reactivity with perfluorosulfonated acid ionomer. J. Am. Chem. Soc. 2013, 135, 15923–15932. [Google Scholar] [CrossRef] [PubMed]
- Ghassemzadeh, L.; Kreuer, K.D.; Maier, J.; Müller, K. Chemical degradation of Nafion membranes under mimic fuel cell conditions as investigated by solid-state NMR spectroscopy. J. Phys. Chem. 2010, 114, 14635–14645. [Google Scholar] [CrossRef]
- Zatoń, M.; Rozière, J.; Jones, D. Current understanding of chemical degradation mechanisms of perfluorosulfonic acid membranes and their mitigation strategies: A review. Sustain. Energy Fuels 2017, 1, 409–438. [Google Scholar] [CrossRef]
- velan Venkatesan, S.; Lim, C.; Holdcroft, S.; Kjeang, E. Progression in the morphology of fuel cell membranes upon conjoint chemical and mechanical degradation. J. Electrochem. Soc. 2016, 163, F637. [Google Scholar] [CrossRef]
- Young, A.; Stumper, J.; Knights, S.; Gyenge, E. Ionomer degradation in polymer electrolyte membrane fuel cells. J. Electrochem. Soc. 2010, 157, B425. [Google Scholar] [CrossRef]
- Rodgers, M.; Pearman, B.; Bonville, L.; Cullen, D.; Mohajeri, N.; Slattery, D. Evaluation of the effect of impregnated platinum on pfsa degradation for pem fuel cells. J. Electrochem. Soc. 2013, 160, F1123. [Google Scholar] [CrossRef]
- Dong, X.; Li, Y.; Wei, G.; Zhao, S.; Gao, S.; Gao, J.; He, Y. Perfluorosulfonic acid membranes with reduced hydrogen permeation by filling with carbon quantum dots for fuel cells. J. Mater. Sci. 2024, 59, 11893–11906. [Google Scholar] [CrossRef]
- Zhang, W.; Zhao, S.; Wang, R.; Zhang, A.; Huang, Y.; Tang, H. Proton-conductive channels engineering of perfluorosulfonic acid membrane via in situ acid–base pair of metal organic framework for fuel cells. Adv. Compos. Hybrid Mater. 2023, 6, 60. [Google Scholar] [CrossRef]
- Fan, L.; Xu, K.; Jiang, Z.; Shen, C.; Sun, J.; Wei, Y. Advances of membrane electrode assembly aging research of proton exchange membrane fuel cell under variable load: Degradation mechanism, aging indicators, prediction strategy, and perspectives. Ionics 2024, 30, 5111–5140. [Google Scholar] [CrossRef]
- Talke, A.; Misz, U.; Konrad, G.; Heinzel, A.; Klemp, D.; Wegener, R. Influence of urban air on proton exchange membrane fuel cell vehicles—Long term effects of air contaminants in an authentic driving cycle. J. Power Sources 2018, 400, 556–565. [Google Scholar] [CrossRef]
- Soto, H.; Lee, W.-k.; Zee, J.V.; Murthy, M. Effect of transient ammonia concentrations on PEMFC performance. Solid-State Lett. 2003, 6, A133. [Google Scholar] [CrossRef]
- Mohtadi, R.; Lee, W.K.; Zee, J.V. Assessing durability of cathodes exposed to common air impurities. J. Power Sources 2004, 138, 216–225. [Google Scholar] [CrossRef]
- Bhattacharya, S.; Leung, J.; Lauritzen, M.; Kjeang, E. Isolated chemical degradation induced decay of mechanical membrane properties in fuel cells. Energy 2020, 352, 136489. [Google Scholar] [CrossRef]
- Watanabe, M.; Tsurumi, K.; Mizukami, T.; Nakamura, T.; Stonehart, P. Activity and stability of ordered and disordered Co-Pt alloys for phosphoric acid fuel cells. J. Electrochem. Soc. 1994, 141, 2659. [Google Scholar] [CrossRef]
- Schlesinger, M.; Meyers, J.P. Modeling of catalyst structure degradation in PEM fuel cells. In Modeling and Numerical Simulations; Springer: New York, NY, USA, 2009; pp. 249–271. [Google Scholar]
- Ascarelli, P.; Contini, V.; Giorgi, R. Formation process of nanocrystalline materials from x-ray diffraction profile analysis: Application to platinum catalysts. J. Appl. Phys. 2002, 91, 4556–4561. [Google Scholar] [CrossRef]
- Shao, Y.; Yin, G.; Gao, Y. Understanding and approaches for the durability issues of Pt-based catalysts for PEM fuel cell. J. Power Sources 2007, 171, 558–566. [Google Scholar] [CrossRef]
- Garzon, F.; Mukundan, R.; Borup, R. (Invited) What’s Killing My Fuel Cell? A Retrospective on Polymer Fuel Cell Poisoning and Degradation Research. ECS Meet. Abstr. 2019, MA2019-01, 1792. [Google Scholar]
- Cheng, X.; Chen, L.; Peng, C.; Chen, Z.; Zhang, Y.; Fan, Q. Catalyst Microstructure Examination of PEMFC Membrane Electrode Assemblies vs. Time. J. Electrochem. Soc. 2004, 151, A48. [Google Scholar] [CrossRef]
- Taniguchi, A.; Akita, T.; Yasuda, K.; Miyazaki, Y. Analysis of electrocatalyst degradation in PEMFC caused by cell reversal during fuel starvation. J. Power Sources 2004, 130, 42–49. [Google Scholar] [CrossRef]
- Adamson, K.A. Meeting Report: 2006 Fuel Cell Seminar. Fuel Cells Bull. 2006, 2006, 11. [Google Scholar] [CrossRef]
- Gasteiger, H.; Gu, W.; Litteer, B.; Makharia, R.; Brady, B.; Budinski, M.; Thompson, E.; Wagner, F.; Yan, S.; Yu, P. Catalyst degradation mechanisms in PEM and direct methanol fuel cells. In Mini-Micro Fuel Cells: Fundamentals and Applications; Springer: Dordrecht, The Netherlands, 2008; pp. 225–233. [Google Scholar]
- Meyers, J. Subfreezing Phenomena in Polymer Electrolyte Fuel Cells. In Polymer Electrolyte Fuel Cell Durability; Büchi, F., Inaba, M., Schmidt, T., Eds.; Springer: New York, NY, USA, 2009; pp. 369–382. [Google Scholar]
- Cigolotti, V.; Genovese, M.; Fragiacomo, P. Comprehensive Review on Fuel Cell Technology for Stationary Applications as Sustainable and Efficient Poly-Generation Energy Systems. Energies 2021, 14, 4963. [Google Scholar] [CrossRef]
- Xie, J.; Wood, D.; Wayne, D.; Zawodzinski, T.; Atanassov, P.; Borup, R. Durability of PEFCs at High Humidity Conditions. J. Electrochem. Soc. 2005, 152, A104. [Google Scholar] [CrossRef]
- Ha, T.; Cho, J.; Park, J.; Min, K.; Kim, H.S.; Lee, E.; Jyoung, J.Y. Experimental study of the effect of dissolution on the gas diffusion layer in polymer electrolyte membrane fuel cells. Int. J. Hydrogen Energy 2011, 36, 12427–12435. [Google Scholar] [CrossRef]
- Zhang, S.; Yuan, X.; Wang, H.; Mérida, W.; Zhu, H.; Shen, J.; Wu, S.; Zhang, J. A review of accelerated stress tests of MEA durability in PEM fuel cells. Int. J. Hydrogen Energy 2009, 34, 388–404. [Google Scholar] [CrossRef]
- Kangasniemi, K.; Condit, D.; Jarvi, T. Characterization of Vulcan Electrochemically Oxidized under Simulated PEM Fuel Cell Conditions. J. Electrochem. Soc. 2004, 151, E125. [Google Scholar] [CrossRef]
- Litster, S.; Djilali, N. Performance Analysis of Microstructured Fuel Cells for Portable Applications. In Mini-Micro Fuel Cells; Kakaç, S., Pramuanjaroenkij, A., Vasiliev, L., Eds.; Springer: Dordrecht, The Netherlands, 2008; pp. 47–74. [Google Scholar]
- Schulze, M.; Wagner, N.; Kaz, T.; Friedrich, K. Combined electrochemical and surface analysis investigation of degradation processes in polymer electrolyte membrane fuel cells. Electrochim. Acta 2007, 52, 2328–2336. [Google Scholar] [CrossRef]
- Bhattacharyya, B. Microdevices fabrication for microelectromechanical systems and other microengineering applications. In Electrochemical Micromachining for Nanofabrication, MEMS and Nanotechnology; Elsevier: Amsterdam, The Netherlands, 2015; pp. 185–204. [Google Scholar]
- Abderezzak, B. Introduction to hydrogen technology. In Introduction to Transfer Phenomena in PEM Fuel Cell; Elsevier: Amsterdam, The Netherlands, 2018; pp. 1–51. [Google Scholar]
- Brett, D.; Brandon, N. Review of Materials and Characterization Methods for Polymer Electrolyte Fuel Cell Flow-Field Plates. J. Fuel Cell Sci. Technol. 2006, 4, 29–44. [Google Scholar] [CrossRef]
- Pravin, M.; Karthikeyan, S.; Sathyabama, B.; Vinothini, S. Texture and morphology based conductivity analysis of fuel cell-bipolar plate using scanning electron microscopic images. Indian J. Eng. Mater. Sci. 2017, 24, 261–269. [Google Scholar]
- Barbir, F. PEM Fuel Cells: Theory and Practice; Elsevier Science: Amsterdam, The Netherlands, 2005. [Google Scholar]
- Wang, H.; Teeter, G.; Turner, J. Investigation of a Duplex Stainless Steel as Polymer Electrolyte Membrane Fuel Cell Bipolar Plate Material. J. Electrochem. Soc. 2005, 152, B99. [Google Scholar] [CrossRef]
- Chu, T.; Xie, M.; Yu, Y.; Wang, B.; Yang, D.; Li, B.; Ming, P.; Zhang, C. Experimental study of the influence of dynamic load cycle and operating parameters on the durability of PEMFC. Energy 2022, 239, 122356. [Google Scholar] [CrossRef]
- Chen, H.; Song, Z.; Zhao, X.; Zhang, T.; Pei, P.; Liang, C. A review of durability test protocols of the proton exchange membrane fuel cells for vehicle. Appl. Energy 2018, 224, 289–299. [Google Scholar] [CrossRef]
- Weng, F.B.; Hsu, C.Y.; Li, C.W. Experimental investigation of PEM fuel cell aging under current cycling using segmented fuel cell. Int. J. Hydrogen Energy 2010, 35, 3664–3675. [Google Scholar] [CrossRef]
- Gaumont, T.; Maranzana, G.; Lottin, O.; Dillet, J.; Didierjean, S.; Pauchet, J.; Guétaz, L. Measurement of protonic resistance of catalyst layers as a tool for degradation monitoring. Int. J. Hydrogen Energy 2017, 42, 1800–1812. [Google Scholar] [CrossRef]
- Gummalla, M.; Atrazhev, V.; Condit, D.; Cipollini, N.; Madden, T.; Kuzminykh, N.; Weiss, D.; Burlatsky, S. Degradation of Polymer-Electrolyte Membranes in Fuel Cells: II. Theoretical model. J. Electrochem. Soc. 2010, 157, B1542–B1548. [Google Scholar] [CrossRef]
- Liu, M.; Wang, C.; Zhang, J.; Wang, J.; Hou, Z.; Mao, Z. Diagnosis of membrane electrode assembly degradation with drive cycle test technique. Int. J. Hydrogen Energy 2014, 39, 14370–14375. [Google Scholar] [CrossRef]
- Oh, H.S.; Oh, J.G.; Haam, S.; Arunabha, K.; Roh, B.; Hwang, I.; Kim, H. On-line mass spectrometry study of carbon corrosion in polymer electrolyte membrane fuel cells. Electrochem. Commun. 2008, 10, 1048–1051. [Google Scholar] [CrossRef]
- Wong, K.; Kjeang, E. Mitigation of chemical membrane degradation in fuel cells: Understanding the effect of cell voltage and iron ion redox cycle. ChemSusChem 2015, 8, 1072–1082. [Google Scholar] [CrossRef] [PubMed]
- Guétaz, L.; Escribano, S.; Sicardy, O. Study by electron microscopy of proton exchange membrane fuel cell membrane-electrode assembly degradation mechanisms: Influence of local conditions. J. Power Sources 2012, 212, 169–178. [Google Scholar] [CrossRef]
- Garcia-Sanchez, D.; Morawietz, T.; da Rocha, P.; Hiesgen, R.; Gazdzicki, P.; Friedrich, K. Local impact of load cycling on degradation in polymer electrolyte fuel cells. Appl. Energy 2020, 259, 114210. [Google Scholar] [CrossRef]
- Wang, J.; Wei, J. Interpenetrating network hydrogels with high strength and transparency for potential use as external dressings. Mater. Sci. Eng. 2017, 80, 460–467. [Google Scholar] [CrossRef] [PubMed]
- Wang, G.; Huang, F.; Yu, Y.; Wen, S.; Tu, Z. Degradation behavior of a proton exchange membrane fuel cell stack under dynamic cycles between idling and rated condition. Int. J. Hydrogen Energy 2018, 43, 4471–4481. [Google Scholar] [CrossRef]
- Holby, E.; Morgan, D. Application of Pt Nanoparticle Dissolution and Oxidation Modeling to Understanding Degradation in PEM Fuel Cells. J. Electrochem. Soc. 2012, 159, B578. [Google Scholar] [CrossRef]
- Shan, J.; Gazdzicki, P.; Lin, R.; Schulze, M.; Friedrich, K. Local resolved investigation of hydrogen crossover in polymer electrolyte fuel cell. Energy 2017, 128, 357–365. [Google Scholar] [CrossRef]
- Taniguchi, A.; Akita, T.; Yasuda, K.; Miyazaki, Y. Analysis of degradation in PEMFC caused by cell reversal during air starvation. Int. J. Hydrogen Energy 2008, 33, 2323–2329. [Google Scholar] [CrossRef]
- Chen, H.; Zhao, X.; Zhang, T.; Pei, P. The reactant starvation of the proton exchange membrane fuel cells for vehicular applications: A review. Energy Convers. Manag. 2019, 182, 282–298. [Google Scholar] [CrossRef]
- Nandjou, F.; Poirot-Crouvezier, J.; Chandesris, M.; Blachot, J.; Bonnaud, C.; Bultel, Y. Impact of heat and water management on proton exchange membrane fuel cells degradation in automotive application. J. Power Sources 2016, 326, 182–193. [Google Scholar] [CrossRef]
- Zhang, G.; Yuan, H.; Wang, Y.; Jiao, K. Three-dimensional simulation of a new cooling strategy for proton exchange membrane fuel cell stack using a non-isothermal multiphase model. Appl. Energy 2019, 255, 113865. [Google Scholar] [CrossRef]
- Ilie, V.R.; Martemianov, S.; Thomas, A. Investigation of the local temperature and overheat inside the membrane electrode assembly of PEM fuel cell. Int. J. Hydrogen Energy 2016, 41, 15528–15537. [Google Scholar] [CrossRef]
- Chen, Q.; Zhang, G.; Zhang, X.; Sun, C.; Jiao, K.; Wang, Y. Thermal management of polymer electrolyte membrane fuel cells: A review of cooling methods, material properties, and durability. Appl. Energy 2021, 286, 116496. [Google Scholar] [CrossRef]
- Ao, Y.; Chen, K.; Laghrouche, S.; Depernet, D. Proton exchange membrane fuel cell degradation model based on catalyst transformation theory. Fuel Cells 2021, 21, 254–268. [Google Scholar] [CrossRef]
- Singh, R.; Sui, P.; Wong, K.; Kjeang, E.; Knights, S.; Djilali, N. Modeling the Effect of Chemical Membrane Degradation on PEMFC Performance. J. Electrochem. Soc. 2018, 165, F3328. [Google Scholar] [CrossRef]
- Ma, R.; Yang, T.; Breaz, E.; Li, Z.; Briois, P.; Gao, F. Data-driven proton exchange membrane fuel cell degradation prediction through deep learning method. Appl. Energy 2018, 231, 102–115. [Google Scholar] [CrossRef]
- Zhang, X.; Pisu, P. An Unscented Kalman Filter Based Approach for the Health Monitoring and Prognostics of a Polymer Electrolyte Membrane Fuel Cell. Annu. Conf. Phm Soc. 2012, 4. [Google Scholar] [CrossRef]
- Abdin, Z.; Webb, C.; Gray, E.M. PEM fuel cell model and simulation in Matlab–Simulink based on physical parameters. Energy 2016, 116, 1131–1144. [Google Scholar] [CrossRef]
- Askarzadeh, A.; Rezazadeh, A. An innovative global harmony search algorithm for parameter identification of a PEM fuel cell model. IEEE Trans. Ind. Electron. 2011, 59, 3473–3480. [Google Scholar] [CrossRef]
- El-Fergany, A.A.; Hasanien, H.M.; Agwa, A.M. Semi-empirical PEM fuel cells model using whale optimization algorithm. Energy Convers. Manag. 2019, 201, 112197. [Google Scholar] [CrossRef]
- del Real, A.J.; Arce, A.; Bordons, C. Development and experimental validation of a PEM fuel cell dynamic model. J. Power Sources 2007, 173, 310–324. [Google Scholar] [CrossRef]
- Russo, L.; Sorrentino, M.; Polverino, P.; Pianese, C. Application of buckingham π theorem for scaling-up oriented fast modelling of proton exchange membrane fuel cell impedance. J. Power Sources 2017, 353, 277–286. [Google Scholar] [CrossRef]
- McLarty, D.; Brouwer, J.; Samuelsen, S. A spatially resolved physical model for transient system analysis of high temperature fuel cells. Int. J. Hydrogen Energy 2013, 38, 7935–7946. [Google Scholar] [CrossRef]
- Pathapati, P.; Xue, X.; Tang, J. A new dynamic model for predicting transient phenomena in a PEM fuel cell system. Renew. Energy 2005, 30, 1–22. [Google Scholar] [CrossRef]
- Pasricha, S.; Shaw, S.R. A dynamic PEM fuel cell model. IEEE Trans. Energy Convers. 2006, 21, 484–490. [Google Scholar] [CrossRef]
- Li, S.; Luan, W.; Wang, C.; Chen, Y.; Zhuang, Z. Degradation prediction of proton exchange membrane fuel cell based on Bi-LSTM-GRU and ESN fusion prognostic framework. Int. J. Hydrogen Energy 2022, 47, 33466–33478. [Google Scholar] [CrossRef]
- Nguyen, H.; min Lee, S.; Yu, S. A Comprehensive Review of Degradation Prediction Methods for an Automotive Proton Exchange Membrane Fuel Cell. Energies 2023, 16, 4772. [Google Scholar] [CrossRef]
- Cheng, Y.; Zerhouni, N.; Lu, C. A hybrid remaining useful life prognostic method for proton exchange membrane fuel cell. Int. J. Hydrogen Energy 2018, 43, 12314–12327. [Google Scholar] [CrossRef]
- Ao, Y.; Laghrouche, S.; Depernet, D.; Chen, K. Proton Exchange Membrane Fuel Cell Prognosis Based on Frequency-Domain Kalman Filter. IEEE Trans. Transp. Electrif. 2021, 7, 2332–2343. [Google Scholar] [CrossRef]
- Yue, M.; Benaggoune, K.; Meng, J.; Diallo, D. Implementation of an Early Stage Fuel Cell Degradation Prediction Digital Twin Based on Transfer Learning. IEEE Trans. Transp. Electrif. 2023, 9, 3308–3318. [Google Scholar] [CrossRef]
- Zuo, B.; Cheng, J.; Zhang, Z. Degradation prediction model for proton exchange membrane fuel cells based on long short-term memory neural network and Savitzky-Golay filter. Int. J. Hydrogen Energy 2021, 46, 15928–15937. [Google Scholar] [CrossRef]
- Chugh, S.; Chaudhari, C.; Sonkar, K.; Sharma, A.; Kapur, G.; Ramakumar, S. Experimental and modelling studies of low temperature PEMFC performance. Int. J. Hydrogen Energy 2020, 45, 8866–8874. [Google Scholar] [CrossRef]
- Yang, Z.; Wang, B.; Sheng, X.; Wang, Y.; Ren, Q.; He, S.; Xuan, J.; Jiao, K. An Artificial Intelligence Solution for Predicting Short-Term Degradation Behaviors of Proton Exchange Membrane Fuel Cell. Appl. Sci. 2021, 11, 6348. [Google Scholar] [CrossRef]
- Zhou, D.; Gao, F.; Breaz, E.; Ravey, A.; Miraoui, A. Degradation prediction of PEM fuel cell using a moving window based hybrid prognostic approach. Energy 2017, 138, 1175–1186. [Google Scholar] [CrossRef]
- Chen, K.; Laghrouche, S.; Djerdir, A. Degradation model of proton exchange membrane fuel cell based on a novel hybrid method. Appl. Energy 2019, 253, 113375. [Google Scholar] [CrossRef]
- Pan, R.; Yang, D.; Wang, Y.; Chen, Z. Performance degradation prediction of proton exchange membrane fuel cell using a hybrid prognostic approach. Int. J. Hydrogen Energy 2020, 45, 30994–31008. [Google Scholar] [CrossRef]
- Wu, X.; Xu, Y.W.; Peng, J.; Xia, Z.; Kupecki, J.; Li, X. Novel Hybrid Modeling and Analysis Method for Steam Reforming Solid Oxide Fuel Cell System Multifault Degradation Fusion Assessment. ACS Omega 2023, 8, 36876–36892. [Google Scholar] [CrossRef]
- Du, Q.; Zhan, Z.; Wen, X.; Zhang, H.; Tan, Y.; Li, S.; Pan, M. A Hybrid Model to Assess the Remaining Useful Life of Proton Exchange Membrane Fuel Cells. Processes 2023, 11, 1583. [Google Scholar] [CrossRef]
- Zaccaria, V.; Tucker, D.; Traverso, A. Operating strategies to minimize degradation in fuel cell gas turbine hybrids. Appl. Energy 2017, 192, 437–445. [Google Scholar] [CrossRef]
- Xie, T.; Hayden, C. A kinetic model for the chemical degradation of perfluorinated sulfonic acid ionomers: Weak end groups versus side chain cleavage. Polymer 2007, 48, 5497–5506. [Google Scholar] [CrossRef]
- Wong, K.; Kjeang, E. Macroscopic In-Situ Modeling of Chemical Membrane Degradation in Polymer Electrolyte Fuel Cells. J. Electrochem. Soc. 2014, 161, F823. [Google Scholar] [CrossRef]
- Shah, A.; Ralph, T.; Walsh, F. Modeling and Simulation of the Degradation of Perfluorinated Ion-Exchange Membranes in PEM Fuel Cells. J. Electrochem. Soc. 2009, 156, B465. [Google Scholar] [CrossRef]
- Li, J.; Luo, L.; Yang, Q.; Ma, R. A New Fuel Cell Degradation Model Indexed by Proton Exchange Membrane Thickness Derived from polarisation Curve. IEEE Trans. Transp. Electrif. 2022, 9, 5061–5073. [Google Scholar] [CrossRef]
- Karpenko-Jereb, L.; Sternig, C.; Fink, C.; Tatschl, R. Membrane degradation model for 3D CFD analysis of fuel cell performance as a function of time. Int. J. Hydrogen Energy 2016, 41, 13644–13656. [Google Scholar] [CrossRef]
- Futter, G.; Latz, A.; Jahnke, T. Physical modeling of chemical membrane degradation in polymer electrolyte membrane fuel cells: Influence of pressure, relative humidity and cell voltage. J. Power Sources 2019, 410–411, 78–90. [Google Scholar] [CrossRef]
- Borup, R.; Meyers, J.; Pivovar, B.; Kim, Y.; Mukundan, R.; Garland, N.; Myers, D.; Wilson, M.; Garzon, F.; Wood, D. Scientific aspects of polymer electrolyte fuel cell durability and degradation. Chem. Rev. 2007, 107, 3904–3951. [Google Scholar] [CrossRef] [PubMed]
- Padgett, E.; Yarlagadda, V.; Holtz, M.; Ko, M.; Levin, B.; Kukreja, R.; Ziegelbauer, J.; Andrews, R.; Ilavsky, J.; Kongkanand, A. Mitigation of PEM fuel cell catalyst degradation with porous carbon supports. J. Electrochem. Soc. 2019, 166, F198–F207. [Google Scholar] [CrossRef]
- Kregar, A.; Tavčar, G.; Kravos, A.; Katrašnik, T. Predictive system-level modeling framework for transient operation and cathode platinum degradation of high temperature proton exchange membrane fuel cells. Appl. Energy 2020, 263, 114547. [Google Scholar] [CrossRef]
- Li, Y.; Chen, X.; Liu, Y.; Xiong, D.; Li, J.; Yin, S.; Chen, L.; Li, C.; Xu, J. Analytical modeling framework for performance degradation of PEM fuel cells during startup–shutdown cycles. RSC Adv. 2020, 10, 2216–2226. [Google Scholar] [CrossRef]
- Jia, S.; Liu, H. Numerical Modeling with Electrochemical Active Area (ECA) Distribution in the Lateral Direction in a PEM Fuel Cell. Energy Procedia 2017, 105, 1513–1519. [Google Scholar] [CrossRef]
- Kneer, A.; Wagner, N. A Semi-Empirical Catalyst Degradation Model Based on Voltage Cycling under Automotive Operating Conditions in PEM Fuel Cells. J. Electrochem. Soc. 2019, 166, F120. [Google Scholar] [CrossRef]
- Jahromi, M.M.; Kermani, M.; Movahed, S. Degradation forecast for PEMFC cathode-catalysts under cyclic loads. J. Power Sources 2017, 359, 611–625. [Google Scholar] [CrossRef]
- Moein-Jahromi, M.; Kermani, M. Three-dimensional multiphase simulation and multi-objective optimization of PEM fuel cells degradation under automotive cyclic loads. Energy Convers. Manag. 2021, 231, 113837. [Google Scholar] [CrossRef]
- Zhang, R.; Min, T.; Chen, L.; Kang, Q.; He, Y.L.; Tao, W.Q. Pore-scale and multiscale study of effects of Pt degradation on reactive transport processes in proton exchange membrane fuel cells. Appl. Energy 2019, 253, 113590. [Google Scholar] [CrossRef]
- Koltsova, E.M.; Vasilenko, V.A.; Shcherbakov, A.I.; Fokina, E.A.; Bogdanovskaya, V.A. Mathematical simulation of PEMFC platinum cathode degradation accounting catalyst’s nanoparticles growth. Chem. Eng. Trans. 2018, 70, 1303–1308. [Google Scholar]
- Karpenko-Jereb, L.; Kovtunenko, V. Modeling of the impact of cycling operating conditions on durability of polymer electrolyte fuel cells and its sensitivity analysis. Int. J. Hydrogen Energy 2023, 48, 15646–15656. [Google Scholar] [CrossRef]
- Jia, C.; He, H.; Zhou, J.; Li, K.; Li, J.; Wei, Z. A performance degradation prediction model for PEMFC based on bi-directional long short-term memory and multi-head self-attention mechanism. Int. J. Hydrogen Energy 2024, 60, 133–146. [Google Scholar] [CrossRef]
- Kazarik, J.; Slanina, Z.; Vala, D.; Minarik, D. Method and device for long-term cycling tests of reversible fuel cells. IFAC-PapersOnLine 2015, 48, 252–255. [Google Scholar] [CrossRef]
- Wang, T.; Zhou, H.; Zhu, C. A Short-Term and Long-Term Prognostic Method for PEM Fuel Cells Based on Gaussian Process Regression. Energies 2022, 15, 4844. [Google Scholar] [CrossRef]
- Zhang, S.; Chen, T.; Xiao, F.; Zhang, R. Degradation prediction model of PEMFC based on multi-reservoir echo state network with mini reservoir. Int. J. Hydrogen Energy 2022, 47, 40026–40040. [Google Scholar] [CrossRef]
- Zhao, L.; Dai, H.; Pei, F.; Ming, P.; Wei, X.; Zhou, J. A Comparative Study of Equivalent Circuit Models for Electro-Chemical Impedance Spectroscopy Analysis of Proton Exchange Membrane Fuel Cells. Energies 2022, 15, 386. [Google Scholar] [CrossRef]
- Tian, Z.; Wei, Z.; Wang, J.; Wang, Y.; Lei, Y.; Hu, P.; Muyeen, S.M.; Zhou, D. Research Progress on Aging Prediction Methods for Fuel Cells: Mechanism, Methods, and Evaluation Criteria. Energies 2023, 16, 7750. [Google Scholar] [CrossRef]
- Zhao, J.; Huang, X.; Chang, H.; Chan, S.H.; Tu, Z. Effects of operating temperature on the carbon corrosion in a proton exchange membrane fuel cell under high current density. Energy Convers. Manag. 2021, 10, 100087. [Google Scholar] [CrossRef]
- Kim, T.; Oh, H.; Kim, H.; Youn, B.D. An Online-Applicable Model for Predicting Health Degradation of PEM Fuel Cells With Root Cause Analysis. IEEE Trans. Ind. Electron. 2016, 63, 7094–7103. [Google Scholar] [CrossRef]
- Bäumler, A.; Meng, J.; Benterki, A.; Azib, T.; Boukhnifer, M. A System-Level Modeling of PEMFC Considering Degradation Aspect towards a Diagnosis Process. Energies 2023, 16, 5310. [Google Scholar] [CrossRef]
- Fortin, P.; Gerhardt, M.R.; Ulleberg, ∅.; Zenith, F.; Holm, T. Multi-Sine EIS for Early Detection of PEMFC Failure Modes. Front. Energy Res. 2022, 10, 855985. [Google Scholar] [CrossRef]
- Duan, Z.; Henkelman, G. Atomic-Scale Mechanisms of Electrochemical Pt Dissolution. Acs Catal. 2021, 11, 14439–14447. [Google Scholar] [CrossRef]
- Madhav, D.; Shao, C.; Mus, J.; Buysschaert, F.; Vandeginste, V. The Effect of Salty Environments on the Degradation Behavior and Mechanical Properties of Nafion Membranes. Energies 2023, 16, 2256. [Google Scholar] [CrossRef]
- Khoshkroodi, L.G. Polymer Electrolyte Membrane Degradation and Mobility in Fuel Cells: A Solid-State NMR Investigation. Ph.D. Dissertation, University of Stuttgart, Stuttgart, Germany, 2010. Available online: https://elib.uni-stuttgart.de/items/35276f1a-16a1-4cd3-9bfa-766e50c4af62 (accessed on 12 April 2025).
- Zhang, G.; Yang, G.; Shen, Q.; Li, S.; Li, Z.; Liao, J.; Jiang, Z.; Wang, H.; Zhang, H.; Ye, W. Study on the transport performance degradation of Nafion membrane due to the presence of Na+ and Ca2+ using molecular dynamics simulations. J. Power Sources 2022, 542, 231740. [Google Scholar] [CrossRef]
- Yu, T.H.; Sha, Y.; Liu, W.G.; Merinov, B.V.; Shirvanian, P.; Goddard, W.A. Mechanism for degradation of nafion in PEM fuel cells from quantum mechanics calculations. J. Am. Chem. Soc. 2011, 133, 19857–19863. [Google Scholar] [CrossRef]
- Zheng, Z.; Petrone, R.; Péra, M.; Hissel, D.; Becherif, M.; Pianese, C.; Steiner, N.Y.; Sorrentino, M. A review on non-model based diagnosis methodologies for PEM fuel cell stacks and systems. Int. J. Hydrogen Energy 2013, 38, 8914–8926. [Google Scholar] [CrossRef]
- Manimala, K.; Selvi, K.; Ahila, R. Artificial intelligence techniques applications for power disturbances classification. Int. J. Electr. Comput. Eng. 2008, 2, 2309–2316. [Google Scholar]
- Hooda, D.; Raich, V. Fuzzy Logic Models and Fuzzy Control. An Introduction; Alpha Science International Ltd.: Oxford, UK, 2017. [Google Scholar]
- Chaudhry, Q.; Chrétien, J.; Craciun, M.; Guo, G.; Lemke, F.; Müller, J.A.; Neagu, D.; Piclin, N.; Pintore, M.; Trundle, P. Algorithms for (Q) SAR model building. Quant. Struct. Act. Relationships Pestic. Regul. Purp. 2007, 1, 111–147. [Google Scholar]
- Legala, A.; Zhao, J.; Li, X. Machine learning modeling for proton exchange membrane fuel cell performance. Energy AI 2022, 10, 100183. [Google Scholar] [CrossRef]
- Han, J.; Han, J.; Yu, S. Investigation of FCVs durability under driving cycles using a model-based approach. J. Energy Storage 2020, 27, 101169. [Google Scholar] [CrossRef]
- Vichard, L.; Harel, F.; Ravey, A.; Venet, P.; Hissel, D. Degradation prediction of PEM fuel cell based on artificial intelligence. Int. J. Hydrogen Energy 2020, 45, 14953–14963. [Google Scholar] [CrossRef]
- Maleki, E.; Maleki, N. Artificial Neural Network Modeling of Pt/C Cathode Degradation in PEM Fuel Cells. J. Electron. Mater. 2016, 45, 3822–3834. [Google Scholar] [CrossRef]
- Kim, J.; Lee, I.; Tak, Y.; Cho, B. State-of-health diagnosis based on hamming neural network using output voltage pattern recognition for a PEM fuel cell. Int. J. Hydrogen Energy 2012, 37, 4280–4289. [Google Scholar] [CrossRef]
- Hissel, D.; Candusso, D.; Harel, F. Fuzzy-Clustering Durability Diagnosis of Polymer Electrolyte Fuel Cells Dedicated to Transportation Applications. IEEE Trans. Veh. Technol. 2007, 56, 2414–2420. [Google Scholar] [CrossRef]
- Mo, Z.; Zhu, X.; Cao, G. Design and simulation of fuzzy controller for PEMFCs. In Proceedings of the 2005 IEEE International Conference on Industrial Technology, Hong Kong, China, 14–17 December 2005; pp. 220–224. [Google Scholar]
- Placca, L.; Kouta, R.; Candusso, D.; Blachot, J.F.; Charon, W. Analysis of PEM fuel cell experimental data using principal component analysis and multi linear regression. Int. J. Hydrogen Energy 2010, 35, 4582–4591. [Google Scholar] [CrossRef]
- Riascos, L.; Simoes, M.; Miyagi, P. On-line fault diagnostic system for proton exchange membrane fuel cells. J. Power Sources 2008, 175, 419–433. [Google Scholar] [CrossRef]
- Jemei, S.; Hissel, D.; Péra, M.; Kauffmann, J. On-board fuel cell power supply modeling on the basis of neural network methodology. J. Power Sources 2003, 124, 479–486. [Google Scholar] [CrossRef]
- Chang, K.Y. The optimal design for PEMFC modeling based on Taguchi method and genetic algorithm neural networks. Int. J. Hydrogen Energy 2011, 36, 13683–13694. [Google Scholar] [CrossRef]
- Chávez-Ramírez, A.; Muñoz-Guerrero, R.; Durón-Torres, S.; Ferraro, M.; Brunaccini, G.; Sergi, F.; Antonucci, V.; Arriaga, L. High power fuel cell simulator based on artificial neural network. Int. J. Hydrogen Energy 2010, 35, 12125–12133. [Google Scholar] [CrossRef]
- Vural, Y.; Ingham, D.; Pourkashanian, M. Performance prediction of a proton exchange membrane fuel cell using the ANFIS model. Int. J. Hydrogen Energy 2009, 34, 9181–9187. [Google Scholar] [CrossRef]
- Xie, Y.; Zou, J.; Peng, C.; Zhu, Y. Performance Degradation Prediction of PEMFC Based on Adaptive Variational Mode Decomposition and Deep Belief Network. In Proceedings of the ICRCA 2021: 2021 the 5th International Conference on Robotics, Control and Automation, Seoul, Republic of Korea, 5–7 March 2021; ACM: New York, NY, USA, 2021; pp. 95–101. [Google Scholar]
- Li, C.; Lin, W.; Wu, H.; Li, Y.; Zhu, W.; Xie, C.; Gooi, H.; Zhao, B.; Zhang, L. Performance degradation decomposition-ensemble prediction of PEMFC using CEEMDAN and dual data-driven model. Renew. Energy 2023, 215, 118913. [Google Scholar] [CrossRef]
- Wang, Y.; Wu, K.; Zhao, H.; Li, J.; Sheng, X.; Yin, Y.; Du, Q.; Zu, B.; Han, L.; Jiao, K. Degradation prediction of proton exchange membrane fuel cell stack using semi-empirical and data-driven methods. Energy AI 2023, 11, 100205. [Google Scholar] [CrossRef]
- Yue, M.; Li, Z.; Roche, R.; Jemei, S.; Zerhouni, N. Degradation identification and prognostics of proton exchange membrane fuel cell under dynamic load. Control Eng. Pract. 2022, 118, 104959. [Google Scholar] [CrossRef]
- Bernhard, D.; Kadyk, T.; Kirsch, S.; Scholz, H.; Krewer, U. Model-assisted analysis and prediction of activity degradation in PEM-fuel cell cathodes. J. Power Sources 2023, 562, 232771. [Google Scholar] [CrossRef]
- Hu, Y.; Zhang, L.; Jiang, Y.; Peng, K.; Jin, Z. A Hybrid Method for Performance Degradation Probability Prediction of Proton Exchange Membrane Fuel Cell. Membranes 2023, 13, 426. [Google Scholar] [CrossRef] [PubMed]
- Zhu, L.; Chen, J. Prognostics of PEM Fuel Cells Based on Gaussian Process State Space Models. Energy 2018, 149, 63–73. [Google Scholar] [CrossRef]
- Ozden, E.; Tari, I. Proton exchange membrane fuel cell degradation: A parametric analysis using Computational Fluid Dynamics. J. Power Sources 2015, 284, 188–196. [Google Scholar] [CrossRef]
- Pahon, E.; Hissel, D.; Yousfi-Steiner, N. A Review of Accelerated Stress Tests Dedicated to Proton Exchange Membrane Fuel Cells—Part I: Fuel Cell Component Level. J. Power Sources 2022, 546, 231895. [Google Scholar] [CrossRef]











| Part | Meaning | DMs | Causes |
|---|---|---|---|
| Membrane | Allows proton movement from anode to cathode, blocks electron movement, and is involved in anode wetting | Mechanical degradation (cracks and pinholes), chemical degradation (CD): deterioration | Uneven pressure, thermal stress/cycling, drying, impurities in the air and fuel deterioration, seals, and peroxide attack. |
| Bipolar plate | Insulation of individual cells, current management between cells, water and heat handling assistance, mechanical cohesion of MEA, and ensuring good transient resistance | Loss of conductivity, cracking, and deformation | Corrosion, thermal stress/cycling, and mechanical stress. |
| Electrodes (Gas diffusion layers (GDL) + Catalyst layer (CL)) | An electrical conductor utilised for moving electrons from anode to cathode | Activation and conductivity losses, reduction in reactant diffusion | Corrosion, delamination, oxidation, watering, fuel degradation, mechanical stresses. |
| GDL | Provides diffusion of gas from the flow fields to the active sites, removes water | Loss of hydrophobicity, mechanical degradation | Corrosion, mechanical, and thermal stresses. |
| Catalyst layer (CL) | Facilitates hydrogen oxidation and oxygen reduction reactions | Conductivity loss, loss of catalyst | Corrosion, thermal, and mechanical stresses. |
| Degradation Mechanism | Description | Consequences |
|---|---|---|
| Radical Oxidation | Formation of free radicals (-OH, -H, -OOH, H2O2) under low potentials (<0.682 V) in acidic environments. | Breakdown of main and side chains, loss of functional groups (SO3H), and membrane perforation. |
| Attack on Weak Bonds | Radicals attack C–S and C–O bonds, especially -OCF2 and -OCF2 ( degrades first). | Destruction of structural points, loss of conductivity stratification, and membrane stability. |
| Influence of Metal Ions | Ions (Fe2+ and Cu2+) catalyse radical formation (e.g., Fenton reaction). | Faster membrane loss, 20% reduction in lifespan with a 1 ppm increase in Fe2+ concentration. |
| Formation of Hydrofluoric Acid (HF) | Chemical degradation leads to fluorine release and increased HF emissions (FER). | Indicator of chemical degradation intensity and loss of membrane material. |
| Increased Gas Permeability | Oxidation and membrane damage increase hydrogen and oxygen permeability. | Formation of radicals in the anode and further acceleration of degradation. |
| Membrane Contamination | Ion exchange with contaminant cations (NH4+ and Na+) blocks functional sulfonic acid groups. | Reduction in proton conductivity and diminished FC performance. |
| Thermomechanical Degradation | Elevated temperatures and stresses during operation or testing. | Faster membrane thinning and higher fluorine release rates. |
| Morphological Changes | Thinning, surface roughening, cracks, and perforations caused by chemical and mechanical factors. | Loss of membrane integrity, reduced stability, and lower FC efficiency. |
| Load Mode | Degradation Effects |
|---|---|
| Starting up/shutting down | Catalyst’s active area is decreased due to carbon corrosion. |
| Reduction in the active area of the catalyst resulting from thinning the cathode CL. | |
| idle load | Reduction in the catalyst’s active area. |
| Increased hydrogen permeation. | |
| Rise in ohmic resistance. | |
| Dynamic load | Decrease in the active area of the catalyst caused by the formation of holes and agglomeration of cathode catalyst particles. |
| Enhanced hydrogen permeation. | |
| Increased ohmic resistance due to reduced contact area. | |
| High power load | Increased ohmic resistance owing to chemical corrosion of the membrane. |
| Decrement in the catalyst’s active surface area arose from agglomeration and dissolution of platinum, along with corrosion of the carbon support. |
| Criteria | Physical Models | Data-Driven Models | Hybrid Models |
|---|---|---|---|
| Computational Complexity | High (solves complex physics-based equations) | Low to moderate (depends on data size) | Moderate to high (combines physics and ML) |
| Prediction Accuracy | High for well-defined mechanisms but limited for complex degradation | High with sufficient quality data but poor for unseen conditions | Very high, leveraging physics and data-driven learning |
| Applicable Scenarios | Suitable for fundamental studies, long-term degradation analysis | Best for fast predictions, pattern recognition, real-time applications | Ideal for balancing accuracy and efficiency, handling known and unknown factors |
Disclaimer/Publisher’s Note: The statements, opinions and data contained in all publications are solely those of the individual author(s) and contributor(s) and not of MDPI and/or the editor(s). MDPI and/or the editor(s) disclaim responsibility for any injury to people or property resulting from any ideas, methods, instructions or products referred to in the content. |
© 2025 by the authors. Licensee MDPI, Basel, Switzerland. This article is an open access article distributed under the terms and conditions of the Creative Commons Attribution (CC BY) license (https://creativecommons.org/licenses/by/4.0/).
Share and Cite
Foniok, K.; Drozdova, L.; Prokop, L.; Krupa, F.; Kedron, P.; Blazek, V. Mechanisms and Modelling of Effects on the Degradation Processes of a Proton Exchange Membrane (PEM) Fuel Cell: A Comprehensive Review. Energies 2025, 18, 2117. https://doi.org/10.3390/en18082117
Foniok K, Drozdova L, Prokop L, Krupa F, Kedron P, Blazek V. Mechanisms and Modelling of Effects on the Degradation Processes of a Proton Exchange Membrane (PEM) Fuel Cell: A Comprehensive Review. Energies. 2025; 18(8):2117. https://doi.org/10.3390/en18082117
Chicago/Turabian StyleFoniok, Krystof, Lubomira Drozdova, Lukas Prokop, Filip Krupa, Pavel Kedron, and Vojtech Blazek. 2025. "Mechanisms and Modelling of Effects on the Degradation Processes of a Proton Exchange Membrane (PEM) Fuel Cell: A Comprehensive Review" Energies 18, no. 8: 2117. https://doi.org/10.3390/en18082117
APA StyleFoniok, K., Drozdova, L., Prokop, L., Krupa, F., Kedron, P., & Blazek, V. (2025). Mechanisms and Modelling of Effects on the Degradation Processes of a Proton Exchange Membrane (PEM) Fuel Cell: A Comprehensive Review. Energies, 18(8), 2117. https://doi.org/10.3390/en18082117

