Abstract
This study presents a comprehensive investigation into the application of reservoir simulation and machine learning techniques to improve the understanding and prediction of reservoir behavior, focusing on the Sarir C-Main field. The research uses various data sources to develop robust reservoir static and dynamic models, including seismic cubes, well logs, base maps, check shot data, and production history. The methodology involves data quality control, log interpretation, seismic interpretation, horizon and surface interpretation, fault interpretation, gridding, domain conversion, property and petrophysical modeling, well completion, fluid model definition, and rock physics functions. History matching and prediction are performed using simulation cases, and machine learning techniques such as data gathering, cleaning, dynamic time warping (DTW), long short-term memory (LSTM), and transfer learning are applied. The results obtained through the Petrel simulation demonstrate the effectiveness of depletion strategy, history matching, and completion in capturing reservoir behavior. Furthermore, the machine learning techniques, specifically DTW and LSTM, exhibit promising results in predicting oil production. The study concludes that machine learning approaches, such as the LSTM model, offer distinct advantages. They require significantly less time and can yield reliable predictions. By leveraging the power of transfer learning, accurate predictions can be achieved efficiently when limited data are available, offering a more streamlined and practical alternative to traditional reservoir simulation methods.
1. Introduction
Reservoir simulation has been a cornerstone in petroleum engineering. It enables a deeper understanding of reservoir behavior and informs critical decisions in hydrocarbon production. By constructing a 3D geological model, reservoir simulation integrates dynamic rock and fluid properties to evaluate past performance, estimate reserves, and predict future reservoir behavior [1,2]. The geological model, built using data from seismic surveys, well logs, and production history, provides a foundation for history matching, a key step that adjusts the model to align with observed field data. This process is essential for producing reliable production forecasts and enhancing confidence in reservoir management strategies [3,4,5,6,7].
Despite its widespread adoption, conventional reservoir simulation is challenging. The process often demands significant computational resources and time, mainly when dealing with complex geological settings or large datasets [8,9]. Additionally, the reliance on traditional workflows can limit the ability to adapt to real-time production data or rapidly evolving reservoir conditions. These challenges underscore the need for innovative approaches to enhance reservoir prediction models’ accuracy, efficiency, and adaptability [6,9].
Recent advancements in artificial intelligence (AI), particularly in machine learning (ML), have opened new avenues for improving reservoir management. ML techniques identify patterns in large datasets, handle nonlinear relationships, and make predictions with limited data [10,11,12]. In the context of reservoir engineering, these capabilities have proven to be invaluable for tasks such as production forecasting, well performance evaluation, and optimizing reservoir management strategies [13,14,15,16,17,18,19,20,21,22]. Unlike traditional simulation methods, ML techniques such as dynamic time warping (DTW) and long short-term memory (LSTM) models can provide fast, reliable predictions while reducing computational costs [13,23,24].
While hybrid workflows integrating traditional simulation and machine learning are gaining attention, their application to specific reservoirs and workflows still needs to be explored. Existing studies have demonstrated the potential of ML-enhanced approaches in various contexts. Still, more comprehensive evaluations are required to address their adaptability and effectiveness in different geological settings [11,12,25]. This gap highlights the need for targeted studies that validate the benefits of hybrid workflows under specific conditions and explore their implications for improving reservoir prediction accuracy and management strategies.
This study addresses these gaps by applying an integrated reservoir simulation and machine learning workflow to the Sarir C-Main field, a reservoir characterized by its unique geological and production complexities. The study develops the reservoir’s static and dynamic models by leveraging data from seismic cubes, well logs, base maps, check-shot data, and production history. Advanced ML techniques such as DTW, LSTM, and transfer learning complement traditional simulation approaches, providing a robust framework for history matching, production forecasting, and reservoir behavior prediction.
The novelty of this research lies in its multifaceted contributions. By focusing on the Sarir C-Main field, the study offers valuable insights into applying hybrid workflows in a reservoir with distinct geological and production characteristics, providing findings that can inform similar studies in comparable settings. Integrating machine learning (ML) techniques with traditional reservoir simulation represents a significant advancement in workflow design, addressing key limitations of conventional methods, such as high computational costs and extensive data requirements, while maintaining or enhancing prediction accuracy. Furthermore, the study demonstrates the utility of transfer learning for generating reliable predictions with limited datasets, highlighting the potential for broader adoption of ML techniques in resource-constrained scenarios.
By leveraging traditional and modern approaches, this study highlights the potential of hybrid workflows to improve reservoir prediction accuracy, optimize management strategies, and address key challenges in the oil and gas industry. Integrating machine learning with reservoir simulation is a cost-effective step toward more streamlined, data-driven decision-making processes.
2. Methodology
This study explores a systematic and comprehensive approach to analyzing and modeling a candidate reservoir by integrating industry-leading software tools and advanced machine learning techniques. This section presents the step-by-step process adopted to achieve the study’s objectives, involving Petrel, Eclipse, and machine learning as primary tools.
Petrel, a widely utilized software platform in the oil and gas industry, forms the foundation of our reservoir characterization efforts. Leveraging Petrel’s robust capabilities in geological modeling and reservoir simulation, we gained valuable insights into the subsurface geology, fluid properties, and reservoir behavior. This enabled us to construct a static reservoir model reliably representing the candidate reservoir’s geological and petrophysical properties.
Eclipse, a piece of reservoir simulation software, was used in Petrel’s backend and played a crucial role in the reservoir’s dynamic characterization. Eclipse facilitated the simulation of fluid flow, reservoir performance, and recovery mechanisms, enabling us to predict production behavior under various scenarios and operational conditions.
We incorporated machine learning as a powerful technique to further augment our analysis and optimize reservoir management strategies. Machine learning allowed us to unlock valuable patterns and relationships hidden within large volumes of data, providing insights into reservoir behavior and aiding in predictive modeling. Specifically, long short-term memory (LSTM) time series analysis, dynamic time warping (DTW), and transfer learning were employed as cutting-edge machine learning techniques, promising enhanced accuracy in predicting future production and effectively handling missing data.
By amalgamating the capabilities of Petrel, Eclipse, and machine learning, we aim to provide a comprehensive reservoir management framework that optimizes production strategies, enhances hydrocarbon recovery, and facilitates informed decision-making.
2.1. Case Study
The Sarir “C” field, Libya’s largest oil field, is located on southern Cyrenaica’s western edge of the Calanscio Sand Sea. This field lies within the Upper Cretaceous–Tertiary Sirte Basin, the most prolific oil-producing basin in North Africa, accounting for a significant portion of Libya’s hydrocarbon reserves. The Sirte Basin’s geological and tectonic history has profoundly influenced its hydrocarbon potential, making it a key focus for regional reservoir studies.
The Sirte Basin’s evolution is attributed to tectonic activity beginning in the Late Jurassic to Early Cretaceous, characterized by rifting and the formation of horst and graben structures under an extensional regime. These tectonic events created accommodation space for sediment deposition, influencing the basin’s stratigraphy and structural framework. During the Late Cretaceous, continued extension and fault reactivation led to significant subsidence, enabling marine transgression and the deposition of shales and shallow-water carbonates [26,27]. As shown in Figure 1, widespread Kalash carbonate deposition marked the basin’s geological development by the end of the Cretaceous.
The petroleum system of the Sarir “C” field encompasses the Nubian sandstone formation as the primary reservoir, with hydrocarbon entrapment facilitated by structural closures and stratigraphic pinch-outs. The source rocks include the organic-rich shales of the Upper Cretaceous Sirte Group, which generated hydrocarbons under suitable thermal maturation conditions. Seals are provided by overlying shales, tight carbonates, and evaporites, effectively trapping hydrocarbons within the reservoir [28].
The basal Nubian sandstones are the primary reservoir in the Sarir “C” field, exhibiting heterogeneity. These sandstones have been subdivided into five members based on their lithological and petrophysical properties, ranging in thickness from 463 to 2061 ft (141 to 628 m) [29]. Each member’s distinct characteristics influence reservoir quality and productivity, as shown in Figure 2.
The unique geological characteristics and complex fluid properties of the Sarir “C” field and rich production history make it an excellent candidate for reservoir simulation and machine learning applications. The stratigraphic and tectonic framework underscores the importance of integrating structural, petrophysical, and production data for building accurate geological models. The heterogeneity within the Nubian sandstones further highlights the need for advanced workflows that can address the challenges posed by varying reservoir quality across the field.
Figure 1.
East–west onshore structural cross-section across horst–graben system in Sirt basin [30].
Figure 1.
East–west onshore structural cross-section across horst–graben system in Sirt basin [30].

Figure 2.
The stratigraphic section in the central Sirte Basin (Sirte and Tibesti arms). Primary hydrocarbon source and seal rock intervals are shown. Dots indicate reservoirs [30].
Figure 2.
The stratigraphic section in the central Sirte Basin (Sirte and Tibesti arms). Primary hydrocarbon source and seal rock intervals are shown. Dots indicate reservoirs [30].

2.2. Data Acquisition and Preparation
The Arabian Gulf Oil Company (AGOCO) provided the data utilized in this study. The dataset included comprehensive information gathered from 21 boreholes and geophysical data obtained through a 3D seismic survey, which covered a substantial portion of the study area. The following are the available data that were provided:
- Base Map: As shown in Figure 3, a base map serves as a comprehensive reference map encompassing various geographic features. It is a foundation that combines geological and geophysical data within a single mapping canvas.
Figure 3. Base map of the project area (seismic survey and well location). - Well log data: These logs include the Caliper Log (CAL), the Gamma-Ray Log (GR), the Spontaneous Potential (SP), the Density Log (RHOB), the Resistivity Log (ILD), the Neutron log (NPHI), the water saturation (Sw), and the Sonic Log (DT). Moreover, the study relies on data from 21 wells, each contributing significant parameters and information. Figure 4 will show an example of the log data.
Figure 4. A set of log responses from well C292. - Seismic data: The seismic cube is centered within the C-main field, encompassing the region between the points 1,441,106.24 to 1,455,432.17 on the X coordinate and 18,275.55 to 186,891.64 on the Y coordinate. This spatial coverage is further detailed by 445 X-Line and 400 in-line time slices, which comprehensively describe the structural layers within the seismic cube’s area, as shown in Figure 5.
Figure 5. The seismic cube of the study illustrates the in-line, cross-line, and time slice. - Petrophysical data: All the data, which include lab reports, figures, and tables, were taken from the Heinemann Oil Technology and Engineering (HOT) report [29].
- Production data: Production data were available for several wells, including C006, C035, C198, C213, C236, C249, C253, and C255. Figure 6 is an example of the production data available for well C035, BOPD being a barrel of oil per day, BWPD a barrel of water per day, and GOR the gas–oil ratio.
Figure 6. Production data for C035 from 1984 to 2019.
2.3. Reservoir Characterization and Modeling
2.3.1. Geological Modeling
The Sarir “C” field’s geological modeling was performed using Petrel, a widely utilized software platform in the oil and gas industry. Petrel’s robust geological modeling and reservoir simulation capabilities were leveraged to gain insights into subsurface geology, fluid properties, and reservoir behavior. This enabled the construction of a static reservoir model that served as a reliable representation of the candidate reservoir’s geological and petrophysical properties.
2.3.2. Reservoir Simulation
Eclipse, a piece of reservoir simulation software, was used in Petrel’s backend to facilitate the reservoir’s dynamic characterization. Eclipse played a crucial role in simulating fluid flow, reservoir performance, and recovery mechanisms, enabling the prediction of production behavior under various scenarios and operational conditions.
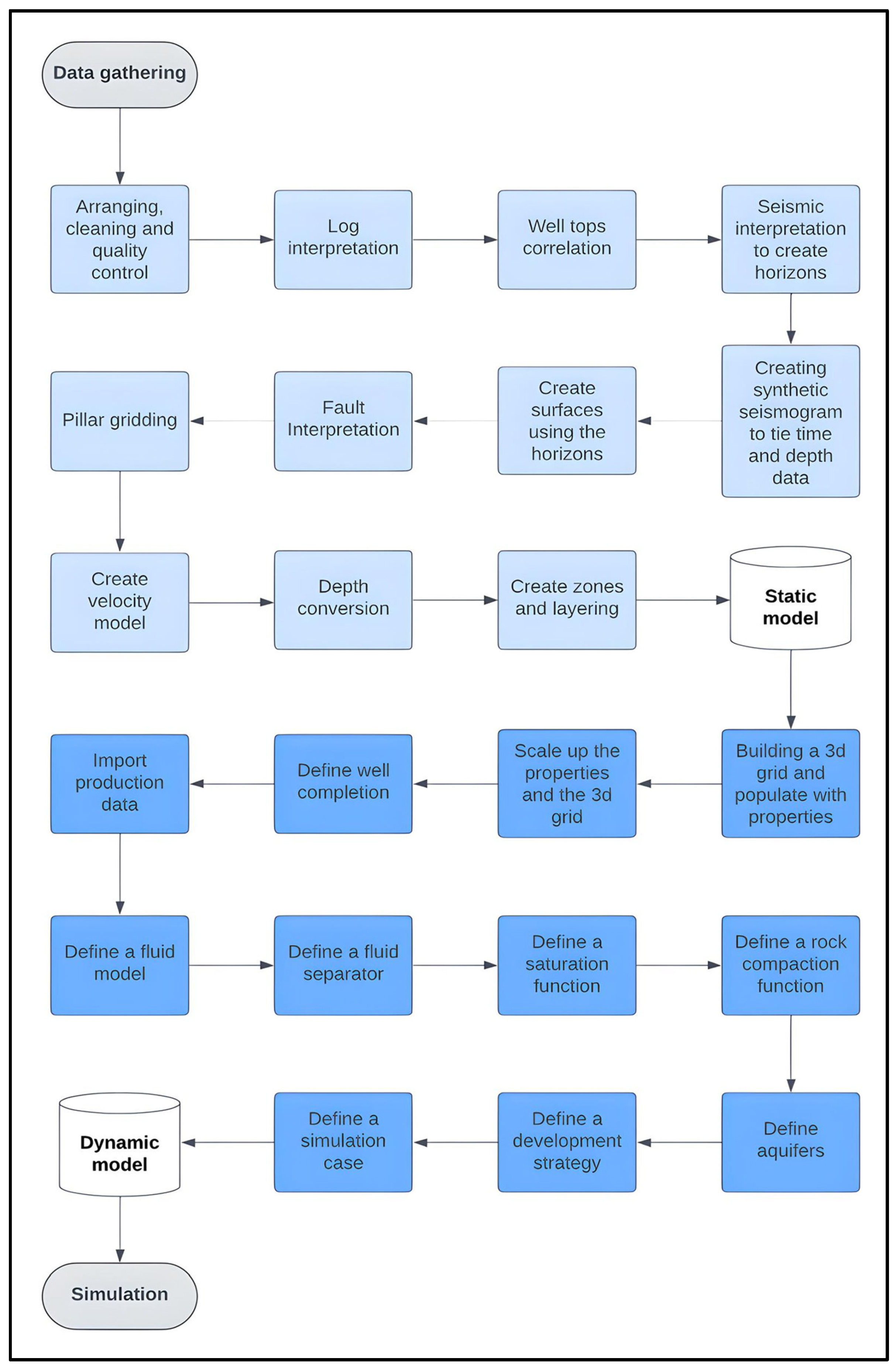
Below is a flow chart demonstrating the steps of building a static and dynamic model, as shown in Figure 7.
Figure 7.
Flow chart for the steps of building a static and a dynamic model.
2.4. Machine Learning Techniques
Machine learning techniques were incorporated into the study to enhance the analysis further and optimize reservoir management strategies. Machine Learning and Forecasting, particularly LSTM networks, have emerged as transformative tools in various domains. LSTM is a specialized recurrent neural network architecture that captures intricate patterns within sequential data, making it ideal for time-series forecasting and predictive modeling. With its ability to retain context over extended sequences, LSTM has significantly enhanced our capacity to predict future trends, outcomes, and behaviors, revolutionizing industry decision-making processes. This exploration delves into the captivating world of LSTM-based forecasting, unraveling its potential and impact on predictive analytics. A flow chart of the steps that will be taken in the machine learning procedures is shown in Figure 8.
Figure 8.
Flow chart of the machine learning steps.
2.4.1. Data Gathering and Cleaning
Data gathering and cleaning are essential stages in the machine learning process, with Exploratory Data Analysis (EDA) serving as a vital tool for ensuring data quality and suitability. Data gathering involves collecting relevant information from diverse sources, and the data must be representative and comprehensive for the problem at hand. Data cleaning, on the other hand, addresses errors, inconsistencies, and missing values, which can significantly impact model performance. This involves handling missing data, detecting and addressing outliers, transforming data types, and reducing noise. EDA, as an integral part of data cleaning, aids in understanding data patterns, distributions, and variable relationships, as illustrated in Figure 9. It enables data scientists to visualize data, uncover anomalies, identify trends, and prepare the data for effective machine learning model development, ensuring that the models are accurate and capable of delivering valuable insights.
Figure 9.
Scatter plot for wells C006, C035, C198, and C213.
2.4.2. Dynamic Time Warping (DTW)
Dynamic time warping (DTW) is a powerful technique in time series analysis, renowned for its ability to address the challenges posed by missing data and irregularities in temporal sequences. Unlike traditional methods that assume a fixed and consistent time step between data points, DTW excels in aligning time series with varying time intervals. This flexibility is especially advantageous when dealing with real-world datasets that often contain gaps, irregular sampling, or temporal misalignments. DTW’s capacity to find the optimal alignment between time series enables accurate forecasting and analysis, making it an indispensable tool in various fields, including finance, speech recognition, and healthcare. In this context, DTW stands out as a versatile and robust solution for handling missing data, improving prediction accuracy, and enhancing the overall reliability of time series analysis.
During the Exploratory Data Analysis (EDA) phase, it is evident that well C035 offers a robust dataset with 414 rows of data, serving as a reference for DTW to align other wells. The presence of missing data poses challenges, affecting the accuracy of the DTW process, as seen in well C006, which only comprises 220 entries. The extent of missing data directly impacts the efficiency of the DTW alignment, with more missing data correlating with more significant challenges and reduced accuracy.
Upon performing DTW using the (fastdtw) library, the temporal sequences of each well are matched with well C035, and pathing data are generated. These pathing data consist of indices representing the alignment of data points relative to the reference well. These indices are subsequently employed to reorganize the test well data accordingly.
2.4.3. Long Short-Term Memory (LSTM) Time Series Analysis
Long short-term memory, commonly referred to as LSTM, is a specialized type of recurrent neural network (RNN) within the domain of deep learning (Figure 10). LSTM networks have gained immense popularity and recognition for their remarkable ability to model and predict data sequences. LSTM time series analysis was employed to unlock valuable patterns and relationships hidden within large production data volumes. This technique aimed to provide improved accuracy in predicting future production.
Figure 10.
Long short-term memory (LSTM) neural networks [31].
In addition, multivariate LSTM is an advanced extension of the LSTM architecture designed to handle and make sense of multiple interrelated time series data streams. Unlike univariate LSTMs, which operate on a single time series, multivariate LSTMs can simultaneously model and forecast data from various sources or variables. This capacity to work with multiple input features makes them particularly well suited for applications where several factors influence a complex system. By processing and capturing dependencies across numerous variables, such as oil production, water production, and gas–oil ratio, multivariate LSTMs provide a holistic understanding of intricate temporal relationships.
The methodology employed centers on prioritizing oil production as the primary focus for prediction within a multivariate LSTM approach. Water and gas–oil ratio productions serve as crucial features in this predictive model. The data preprocessing involves the application of MinMaxScaler, ensuring that all data values are transformed into a standardized range between 0 and 1. This normalization not only reduces error margins but also enhances prediction accuracy. The dataset is structured by training the model on the preceding 36 timestamp values, generating 12 outputs. Subsequently, these 12 values are utilized for forecasting the subsequent 36 timestamps; thus, repeating this contributes to the construction and refinement of the model.
The parameters used in the LSTM model are shown in Table 1.
Table 1.
Parameters of the LSTM model.
Various parameter combinations were tested to improve the model’s performance, including the number of LSTM units, batch size, and epochs. After thorough experimentation, the parameters mentioned above yielded the most optimal results.
2.4.4. Transfer Learning
Transfer learning was explored as a cutting-edge machine learning technique to further improve the accuracy of the predictive models by leveraging knowledge gained from related tasks or datasets. Rather than starting with a blank slate, these models, having already learned intricate patterns and features from vast datasets, are fine-tuned to adapt their acquired knowledge to new domains. This approach is particularly advantageous when confronted with limited labeled data for a specific task, as it capitalizes on the information obtained from other related tasks.
Transfer learning encompasses a wide range of techniques that serve various purposes. Among these techniques, learning rate adjustment is frequently employed in transfer learning to enhance the fine-tuning process. It plays a crucial role in balancing the preservation of pre-trained knowledge with the adaptation to new tasks or domains. During the fine-tuning of a pre-trained model, it is common to initialize the learning rate to a lower value compared to training from scratch. This approach is justified because the pre-trained model already possesses effective learned representations. Significant changes that could potentially erase valuable knowledge are mitigated by applying more minor updates during fine-tuning. This cautious learning rate adjustment facilitates a smoother transition and ensures the model can effectively leverage its prior knowledge.
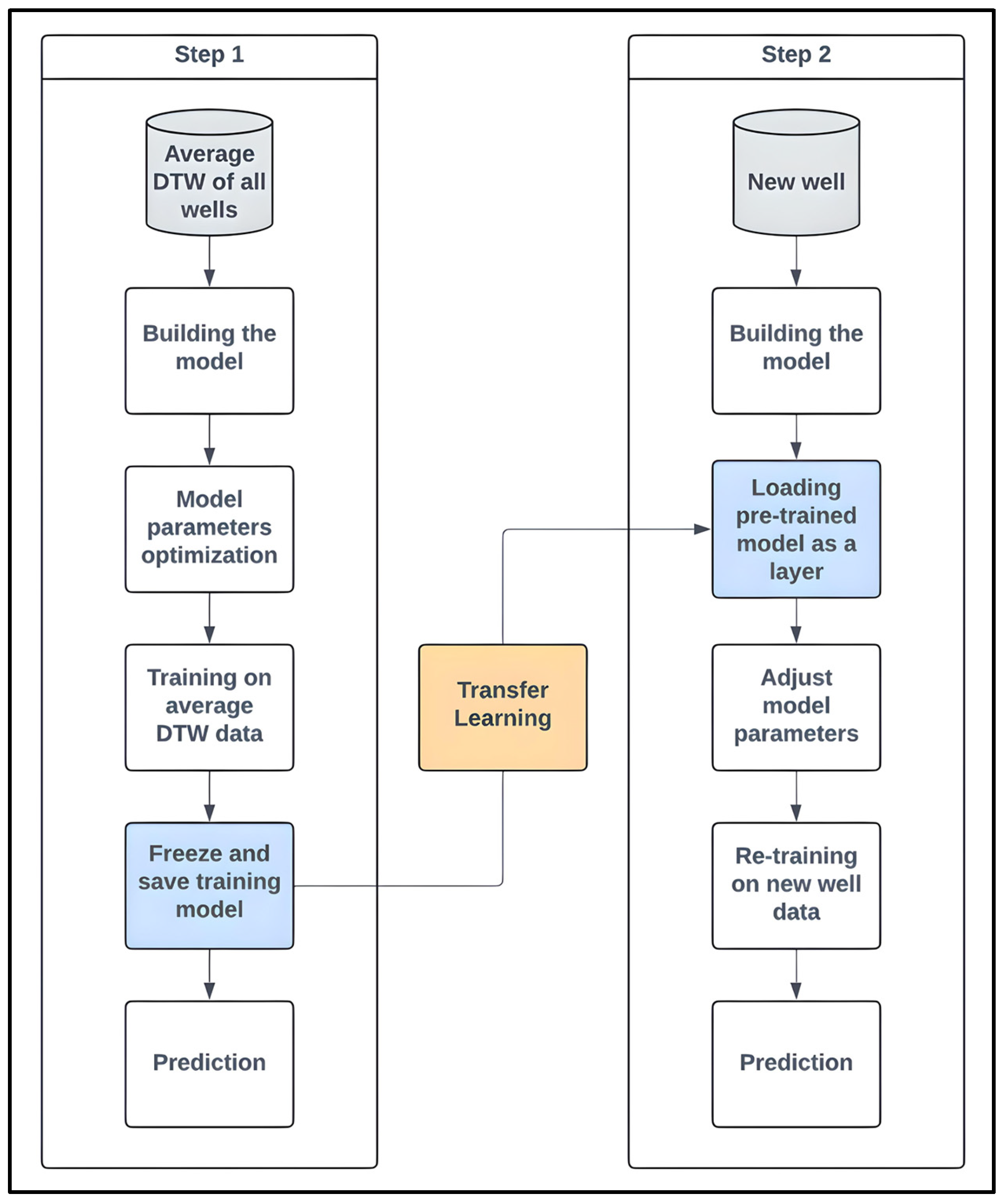
The pre-trained robust model is built upon a foundation of utilizing a multivariate LSTM. It was trained using identical parameters, except for the output layer (Dense, units = 10), which was customized to handle a consolidated well. This consolidation involved averaging production rates across all wells after employing DTW to address missing values.
Following the consolidation step, the model was frozen as the base_model and then transferred to incorporate new information, as shown in Figure 11. Specifically, the model was imported for transfer learning training on the same wells, utilizing the exact parameters of the multivariate LSTM. The only difference lies in adding an extra output layer (Dense, units = 10) and a learning rate of 0.001.
Figure 11.
A flow chart that demonstrates the steps of building the transfer learning model.
3. Results and Discussion
The Results and Discussion will be divided into three main sections: results from Petrel and machine learning, and, lastly, a final result comparison to compare both approaches.
3.1. Simulation Results
All simulation runs were executed within the specified period, covering 1 November 1966 to 1 January 2019. However, some wells had a significant data gap from 1966 to 1984 due to missing information. To ensure a fair comparison, the machine learning approach was used to filter the gap out and fill in the rest of the missing data points. As a result, the final comparative analysis will not be affected by the original data gap, allowing for a more accurate and equitable evaluation of the different approaches.
3.1.1. Depletion Strategy
The simulation case was executed within the abovementioned period, operating under the following scenarios:
- Each well’s production rate was fixed at 1000 bbl/d.
- Each well’s bottom-hole pressure (BHP) was established at 2000 psi.
The outcomes of these simulations are illustrated in Figure 12.
Figure 12.
Depletion case vs. observed data for the study field.
Figure 12 indicates that the static and dynamic models were effectively simulated, yielding satisfactory predictions based on the depletion strategy. However, gas production exhibited a noticeable increase, which could be attributed to the open-hole concept prediction scenario.
3.1.2. History-Matching Case
The simulation was conducted based on an open-hole concept without completion, and the production data were imported without filtering. Consequently, as previously highlighted, there are gaps and unaccounted values. The results are shown below in Figure 13.
Figure 13.
History-matching case vs. observed data for the study field.
Analyzing Figure 13 shows that gas production remains significantly high when considering the open-hole concept. Conversely, the prediction of oil production aligns exceptionally well with the observed data. However, the matching of water production exhibits some discrepancies, primarily due to substantial missing data at the well level. It is important to note that history matching mainly emphasizes field-level predictions rather than achieving specific matching at the individual well level.
3.1.3. History Matching with Completion
Following the simulation of the open-hole concept, it became evident that the pressure readings and production results needed to align more closely with the observed historical data. Consequently, well completion procedures were undertaken for the producing wells (C006, C035, C198, C213, C236, C249, C253, and C255). The simulation results have been modified with the completion process concluded, as shown in Figure 14.
Figure 14.
History case with well completion vs. observed data for the study field.
Upon closer observation of Figure 14, the oil production demonstrates an even more pronounced alignment with the historical data trend, indicating a high level of accuracy in prediction. In contrast, gas production exhibits improvement as it shows a decline compared to the open-hole concept. However, due to missing data, there needs to be more visibility regarding noticeable changes in water production.
3.1.4. History Matching and Prediction with Depletion Strategy
Utilizing the predictive depletion strategy, we designated a prediction period extending from 1 January 2019 to 1 January 2020. Within this timeframe, group rate production control was implemented for the field, specifying an oil-rate production target of 3500 STB/d. Additionally, constraints have been imposed on water and gas rate production, limiting them to 1250 STB/d and 10,500 MSCF/d, respectively. These production targets and limits are derived from the average rates observed in the preceding years. Figure 15 shows the results of the one-year prediction with a history match.
Figure 15.
History case with prediction vs. observed data for the study field.
The final year of predictions in Figure 15 reveals a consistent downward trend in oil, gas, and water production, indicating that the field still has significant production potential. This observation suggests that there is sufficient remaining reservoir life. However, a more extended prediction period would be beneficial to gain a more comprehensive understanding of the model’s performance. Extending the prediction horizon would provide more significant insights into the model’s accuracy and ability to capture long-term production patterns.
3.2. Machine Learning Results
The machine learning section will present and discuss the various techniques employed in the methodology. This will include an evaluation of the pros and cons of each method used, providing a comprehensive overview of the strengths and limitations of the different approaches explored.
3.2.1. Dynamic Time Warping (DTW) Results
After conducting the DTW, pathing data, which are the indices of the data points concerning the reference well, will be produced. These indices were used to rearrange the test well data. After rearranging, there would be some gaps or missing data if the length of the test well data is smaller than the reference well. Figure 16 and Figure 17 visually represent the oil production trends for wells C213 and C249, respectively. These figures will illustrate the production profiles before and after the application of DTW to the data, allowing for a clear comparison of the impact of this technique.
Figure 16.
Oil production before and after DTW for well C213.
Figure 17.
Oil production before and after DTW for well C249.
The figures exhibit a remarkable alignment and stretch of the data, highlighting the effectiveness of DTW as one of the most suitable methods for filling in missing data. By leveraging DTW, the prediction capabilities of the LSTM model can be significantly enhanced, leading to improved accuracy and reliability.
3.2.2. Long Short-Term Memory (LSTM) Results
The long short-term memory (LSTM) results offer valuable insights into the model’s capacity to capture and comprehend temporal dependencies within sequential data. The results showcase the model’s proficiency in learning and retaining information over extended periods, contributing to enhanced prediction accuracy. The discussion involves an exploration of the impact of hyperparameters, such as the number of LSTM layers, hidden units, and sequence lengths, on the model’s performance. After applying DTW and filling in the gaps in the data, Figure 18 and Figure 19, as shown below, display the LSTM results for wells C249 and C255 as an example.
Figure 18.
LSTM results for well C249 after DTW.
Figure 19.
LSTM results for well C255 after DTW.
Overall, the code results appear promising, demonstrating accurate predictions in many instances. However, upon closer examination, it becomes apparent that certain wells exhibit an evident lag pattern in the predicted training data, as shown in Figure 18. In some cases, there is a noticeable shift in the predictions for the last 12 months in Figure 19. Several factors could contribute to these observations. One potential reason for the observed lag pattern and shift is the training methodology employed. The model is trained using a sliding window approach, where 32 months of historical data are utilized to predict the subsequent 12 months. This approach inherently introduces a lag between the input data and the corresponding predictions. Consequently, the model might struggle to capture short-term fluctuations or react promptly to sudden changes in the data. Another factor that could influence the predictions is the size of the dataset. If the available data are limited, they might not encapsulate the full range of variability and complexity in the underlying phenomenon. As a result, the model may need help to generalize accurately to unseen data or exhibit limitations in capturing specific patterns or trends.
However, it is crucial to note that the chosen training model serves a specific purpose: explicitly demonstrating that reasonably accurate predictions can still be obtained even with a relatively small training dataset. Despite the potential limitations, the model produces favorable results, showcasing its ability to extract meaningful information from limited training data.
3.2.3. Average Dynamic Time Warping Result
This model is formulated by computing the average production rates of all wells post-DTW. Subsequently, it is trained using LSTM, as shown in Figure 20, and upon completion of training, it is frozen for deployment within our transfer learning framework.
Figure 20.
LSTM results for average dynamic warping.
The average dynamic time warping (DTW) results could be better, particularly for the last 12 months of the prediction period, which show a significant deviation. This is likely due to using the same parameter settings across all wells, whereas an average well may require a different set of optimized parameters. However, given the goal of maintaining consistency in the prediction technique, these results will still be satisfactory for the subsequent transfer learning training, as the model will be retrained using this output and new well information.
3.2.4. Transfer Learning Results
Transfer learning involves applying knowledge learned from one task (in this case, the averaged well production rates) to a related but different task. By utilizing the frozen LSTM model as a starting point, subsequent models can benefit from the previously learned patterns and insights, effectively leveraging the collective knowledge of the wells. The models selected for transfer learning involve well data post-DTW, aiming to assess whether this approach enhances the results or induces significant changes in the model outcomes, as shown in Figure 21 and Figure 22.
Figure 21.
Transfer learning result for well C253.
Figure 22.
Transfer learning result for well C255.
Despite efforts to improve the results, a limited improvement appears to have been observed. However, the predictions exhibit reduced fluctuations and a more stable pattern. As a result, the model still holds the potential to provide reliable forecasts for various scenarios, such as new wells or wells with limited available data. While further improvements may be desirable, the current model can generate decent predictions under these circumstances.
3.3. Final Result Comparison
In this section, a thorough comparison of the final results will be presented through a single chart. The chart will include multiple datasets, allowing for a complete assessment. Specifically, it will showcase the actual well data before and after applying DTW, the LSTM training data, the history-matching data derived from the simulated Petrel model, and the training data obtained from transfer learning across all wells, as shown in Figure 23 and Figure 24. This visual representation will enable a precise evaluation of the performance and alignment of the different datasets. It will make identifying any disparities or similarities among the various sources easier. This comparison will also provide insights into the other approaches’ effectiveness and ability to capture the underlying patterns and dynamics of the predicted data.
Figure 23.
Actual oil production data, DTW, and different prediction scenarios for well C213.
Figure 24.
Actual oil production data, DTW, and different prediction scenarios for well C255.
Additionally, alongside the charts, the root mean square deviation (RMSD) error will be calculated for each well in Table 2. This metric serves as a quantitative measure of the accuracy of the predictions. By evaluating the RMSD error, it becomes possible to gauge the level of agreement between the predicted values and the actual observed values for each well. Overall, through this comprehensive comparison and the calculation of the RMSD error, a thorough assessment of the model’s performance can be obtained, shedding light on its predictive capabilities and highlighting any areas for further improvement or refinement.
Table 2.
RMSD results for all wells between different prediction scenarios.
Upon analyzing the figures and root mean square deviation error (RMSD), it becomes evident that the LSTM model outperforms the history-matching approach, exhibiting lower error rates. However, no significant improvement was observed in the case of transfer learning. Nevertheless, the transfer learning predictions still demonstrate decent accuracy. Notably, the history-matching result for well C255 displays remarkably low production rates of (0–30) bbl/day and high error values. This outcome can be attributed to the inherent complexity of reservoir simulation. In addition, history matching tends to focus more on field prediction than individual wells. The simulation relies on numerous inputs and necessitates precise interpretation, making it prone to potential errors and uncertainties. Additionally, reservoir simulation is not only time-consuming but also resource-intensive.
3.4. Study Limitation
This study yielded promising results; however, certain limitations were identified. The following points summarize the observed constraints:
- Transfer learning demonstrates a limited enhancement compared to the LSTM. Yet the predictions show reduced fluctuations, increased stability, and potential for reliable predictions in scenarios involving new wells or limited available data.
- History matching has certain limitations, notably its primary emphasis on field-level predictions while often neglecting individual well analysis. Moreover, history matching is time-consuming and resource-intensive, potentially overlooking crucial details that can impact accurate predictions.
- While the LSTM model demonstrates promising results overall, it is essential to consider these limitations, including the lag pattern, shift in predictions, training methodology, and dataset size, which impacted the accuracy and responsiveness of the predictions.
3.5. Future Work
Several strategies can be explored further to enhance the accuracy and reliability of the predictions. Firstly, alternative modeling approaches such as Autoregressive Integrated Moving Average (ARIMA), Prophet, and Gaussian Processes (GPs) could be experimented with and compared to the existing LSTM model. These alternative techniques may offer different capabilities to capture complex temporal patterns and address the observed lag and prediction shift.
Additionally, adjusting the hyperparameters of the LSTM model, such as the sliding window size, overlapping windows, or implementing a recursive forecasting approach, may help mitigate the lag pattern and better align the predictions with the actual values. Furthermore, incorporating additional relevant features or engineered variables by adding more layers could improve the model’s ability to capture complex relationships and enhance the overall prediction accuracy.
Modifying the number of LSTM units, adjusting the dropout rate, or exploring different activation functions, such as more complex nonlinear functions, may also boost the model’s performance and address the identified issues. Using a linear activation function in the current LSTM model may have contributed to the suboptimal results, and transitioning to nonlinear activation functions could potentially lead to significant improvements in prediction performance.
Finally, it is recommended that the model’s performance be continuously monitored and its generalizability on unseen data evaluated. Employing robust validation techniques, such as cross-validation, and regularly updating the model with new data can ensure its reliability and effectiveness over time.
4. Conclusions
In this work, we have conducted a comprehensive investigation into applying reservoir simulation and machine learning techniques for enhanced reservoir characterization and production forecasting in the Sarir C-Main field. Outlined below are the key findings and conclusions drawn from this research:
- The results obtained from the Petrel simulation demonstrate the effectiveness of history matching in reservoir behavior prediction. Furthermore, incorporating completion techniques has shown even more improvements in capturing and understanding reservoir behavior.
- Machine learning approaches provide prominent advantages by significantly reducing the time required for analysis and enabling reliable predictions even when confronted with limited data. Leveraging the power of machine learning facilitates the efficient attainment of accurate predictions, presenting a streamlined and practical alternative to conventional reservoir simulation methods.
- DTW exhibits a remarkable alignment and stretch of the data, highlighting its effectiveness as one of the most suitable methods for filling in missing data.
- The history-matching prediction had an average RMSD of 450.03; the LSTM approach achieved an average of 174.43; and the transfer learning approach averaged at 213.01.
Author Contributions
Conceptualization, M.O.; Methodology, M.O. and S.I.; Software, M.O.; Writing—original draft, M.O.; Writing—review & editing, M.O., S.I. and A.A.; Supervision, S.I., A.M.J. and A.A. All authors have read and agreed to the published version of the manuscript.
Funding
This research received no external funding.
Data Availability Statement
The datasets presented in this article are not readily available because Arabian Gulf Oil Company (AGOCO) restricted the data access to public. Requests to access the datasets should be directed to AGOCO.
Conflicts of Interest
The authors declare no conflict of interest.
Nomenclature
| AGOCO | Arabian Gulf Oil Company |
| AI | artificial intelligence |
| ARIMA | Autoregressive Integrated Moving Average |
| BOPD | barrel of oil per day |
| BWPD | barrel of water per day |
| CAL | Caliper Log |
| DT | Sonic Log |
| DTW | dynamic time warping |
| EDA | Exploratory Data Analysis |
| GOR | gas–oil ratio |
| GP | Gaussian Process |
| GR | Gamma-Ray Log |
| HOT | Heinemann Oil Technology and Engineering |
| ILD | Resistivity Log |
| LSTM | long short-term memory |
| MD | Measured Depth |
| ML | machine learning |
| MSCF | Million Standard Cubic Feet |
| NPHI | Neutron log |
| RD | Deep Resistivity |
| RHOB | Density Log |
| RMSD | root mean square deviation error |
| RNN | recurrent neural network |
| SP | Spontaneous Potential |
| STB | Stock Tank Barrel |
References
- Odeh, A.S. Reservoir Simulation…What Is It. J. Pet. Technol. 1969, 21, 1383–1388. [Google Scholar] [CrossRef]
- Stags, H.M.; Herbeck, E.F. Reservoir Simulation Models An Engineering Overview. J. Pet. Technol. 1971, 23, 1428–1436. [Google Scholar] [CrossRef]
- Singh, V.; Yemez, I.; Sotomayor, J. Integrated 3D reservoir interpretation and modeling: Lessons learned and proposed solutions. Lead. Edge 2013, 32, 1340–1353. [Google Scholar] [CrossRef]
- Harris, D.G. The Role of Geology in Reservoir Simulation Studies. J. Pet. Technol. 1975, 27, 625–632. [Google Scholar] [CrossRef]
- Larue, D.; Jian, F.X.; Castellini, A.; Toldi, J.; Chawathe, A. Geologic Models And Flow Simulation Studies of a Shoreface Reservoir: From Stratigraphic Characterization to History Matching. In Proceedings of the SEG International Exposition and Annual Meeting All Days, Houston, TX, USA, 6–11 November 2005; p. SEG-2005-2322. [Google Scholar]
- Hossain, M.E.; Mousavizadegan, S.H.; Islam, M.R. The mystery and uncertainty cloud during reservoir simulation in petroleum industry. Adv. Sustain. Pet. Eng. Sci. 2009, 2, 283–300. [Google Scholar]
- Oliver, D.S.; Chen, Y. Recent progress on reservoir history matching: A review. Comput. Geosci. 2011, 15, 185–221. [Google Scholar] [CrossRef]
- Odeh, A.S. An Overview of Mathematical Modeling of the Behavior of Hydrocarbon Reservoirs. SIAM Rev. 1982, 24, 263–273. [Google Scholar] [CrossRef]
- Hossain, M.E. The Real Challenges in Reservoir Simulation. In Proceedings of the 2nd Saudi Meeting on Oil and Natural Gas Exploration and Production Technologies (OGEP 2010), Dammam, Saudi Arabia, 18–20 December 2010; pp. 18–20. [Google Scholar]
- Alkhammash, E.H. An Optimized Gradient Boosting Model by Genetic Algorithm for Forecasting Crude Oil Production. Energies 2022, 15, 6416. [Google Scholar] [CrossRef]
- Gao, M.; Wei, C.; Zhao, X.; Huang, R.; Yang, J.; Li, B. Production Forecasting Based on Attribute-Augmented Spatiotemporal Graph Convolutional Network for a Typical Carbonate Reservoir in the Middle East. Energies 2023, 16, 407. [Google Scholar] [CrossRef]
- Liu, W.; Chen, Z.; Hu, Y.; Xu, L. A systematic machine learning method for reservoir identification and production prediction. Pet. Sci. 2023, 20, 295–308. [Google Scholar] [CrossRef]
- Shirangi, M.G. Applying Machine Learning Algorithms to Oil Reservoir Production Optimization; Stanford University: Stanford, CA, USA, 2012. [Google Scholar]
- Maschio, C.; Schiozer, D.J. Bayesian history matching using artificial neural network and Markov Chain Monte Carlo. J. Pet. Sci. Eng. 2014, 123, 62–71. [Google Scholar] [CrossRef]
- Cao, Q.; Banerjee, R.; Gupta, S.; Li, J.; Zhou, W.; Jeyachandra, B. Data driven production forecasting using machine learning. In Proceedings of the SPE Argentina Exploration and Production of Unconventional Resources Symposium, SPE, Buenos Aires, Argentina, 1–3 June 2016; p. D021S006R001. [Google Scholar]
- Han, D.; Kwon, S. Application of machine learning method of data-driven deep learning model to predict well production rate in the shale gas reservoirs. Energies 2021, 14, 3629. [Google Scholar] [CrossRef]
- Dong, Y.; Zhang, Y.; Liu, F.; Cheng, X. Reservoir production prediction model based on a stacked LSTM network and transfer learning. ACS Omega 2021, 6, 34700–34711. [Google Scholar] [CrossRef] [PubMed]
- Hernandez-Mejia, J.L.; Pisel, J.; Jo, H.; Pyrcz, M.J. Dynamic time warping for well injection and production history connectivity characterization. Comput. Geosci. 2023, 27, 159–178. [Google Scholar] [CrossRef]
- Desbordes, J.K.; Zhang, K.; Xue, X.; Ma, X.; Luo, Q.; Huang, Z.; Hai, S.; Jun, Y. Dynamic production optimization based on transfer learning algorithms. J. Pet. Sci. Eng. 2022, 208, 109278. [Google Scholar] [CrossRef]
- Wang, T.; Wang, Q.; Shi, J.; Zhang, W.; Ren, W.; Wang, H.; Tian, S. Productivity Prediction of Fractured Horizontal Well in Shale Gas Reservoirs with Machine Learning Algorithms. Appl. Sci. 2021, 11, 12064. [Google Scholar] [CrossRef]
- Rahmanifard, H.; Gates, I. A Comprehensive review of data-driven approaches for forecasting production from unconventional reservoirs: Best practices and future directions. Artif. Intell. Rev. 2024, 57, 213. [Google Scholar] [CrossRef]
- Ikpeka, P.M.; Amaechi, U.C.; Xianlin, M.; Ugwu, J.O. Application of machine learning models in predicting initial gas production rate from tight gas reservoirs. Rud. Geološko-Naft. Zb. 2019, 34, 29–40. [Google Scholar] [CrossRef]
- Foroud, T.; Seifi, A.; AminShahidi, B. Assisted history matching using artificial neural network based global optimization method–Applications to Brugge field and a fractured Iranian reservoir. J. Pet. Sci. Eng. 2014, 123, 46–61. [Google Scholar] [CrossRef]
- Vyas, A.; Datta-Gupta, A.; Mishra, S. Modeling early time rate decline in unconventional reservoirs using machine learning techniques. In Proceedings of the Abu Dhabi International Petroleum Exhibition and Conference, SPE, Abu Dhabi, United Arab Emirates, 13–16 November 2017; p. D041S113R002. [Google Scholar]
- Chen, W.; Yang, L.; Zha, B.; Zhang, M.; Chen, Y. Deep learning reservoir porosity prediction based on multilayer long short-term memory network. Geophysics 2020, 85, WA213–WA225. [Google Scholar] [CrossRef]
- Abadi, A.; Van Wees, J.; Dijk, P.M.; Cloetingh, S. Tectonics and subsidence evolution of the Sirt Basin, Libya. AAPG Bull. 2008, 92, 993–1027. [Google Scholar] [CrossRef]
- Gong, J. SARIR FIELD SIRTE BASIN, LIBYA Desert Surprise Then—and Now Some Keys to Revisit of Libya; E&P Geoscientists: Houston, TX, USA, 2000; Available online: https://www.searchanddiscovery.com/documents/sarir/sarir.htm (accessed on 22 December 2022).
- Hallett, D.; Clark-Lowes, D. Petroleum Geology of Libya; Elsevier: Amsterdam, The Netherlands, 2017. [Google Scholar]
- Heinemann Oil Technology and Engineering (HOT). Sarir C-Main Reservoir Geological Study; AGOCO: Benghazi, Libya, 1993; Volumes I–III (Text, Figures, Tables) [Unpublished internal report]. Available in personal files; copies can be provided upon request from AGOCO. [Google Scholar]
- Ahlbrandt, T.S. The Sirte Basin Province of Libya; Sirte-Zelten Total Petroleum System. 2001. Available online: https://api.semanticscholar.org/CorpusID:130272584 (accessed on 7 January 2025).
- Dobilas, S. LSTM Recurrent Neural Networks—How to Teach a Network to Remember the Past. Towards Data Science. Available online: https://towardsdatascience.com/lstm-recurrent-neural-networks-how-to-teach-a-network-to-remember-the-past-55e54c2ff22e (accessed on 6 April 2024).
Disclaimer/Publisher’s Note: The statements, opinions and data contained in all publications are solely those of the individual author(s) and contributor(s) and not of MDPI and/or the editor(s). MDPI and/or the editor(s) disclaim responsibility for any injury to people or property resulting from any ideas, methods, instructions or products referred to in the content. |
© 2025 by the authors. Licensee MDPI, Basel, Switzerland. This article is an open access article distributed under the terms and conditions of the Creative Commons Attribution (CC BY) license (https://creativecommons.org/licenses/by/4.0/).





















