Biomass for Residential Heating: A Review of Technologies, Applications, and Sustainability Aspects
Abstract
1. Introduction
- Wood and woody biomass;
- Herbaceous and agricultural biomass;
- Aquatic biomass;
- Animal and human biomass wastes;
- Contaminated biomass and industrial biomass wastes (semi-biomass);
- Biomass mixtures.
2. Methodology
2.1. Criteria Applied to Ensure the Credibility and Clarity of the Review
- Peer-reviewed sources (journal articles and conference proceedings) were preferred—116 (92.1% of all references);
- Studies published within the last ten years were primarily considered, including 107 Articles: 77 from 2020 to 2025 and 30 from 2015 to 2019;
- Articles from well-established publishers were mainly cited, including Elsevier, MDPI, IEEE, Wiley, Springer Nature, Frontiers, and IOPscience.
2.2. The Main Stages of the Literature Review Process
- Initial screening—titles and abstracts were reviewed to assess the relevance of each work to the research topic;
- Evaluation—full-text articles were analyzed to identify significant scientific and technical contributions, methodologies, and findings;
- Classification and usage—key insights were categorized into thematic groups and integrated into the corresponding sections of the review.
2.3. Keyword Selection
2.4. Limitations of the Review
- Language bias—the review focuses exclusively on publications written in English and may therefore omit relevant studies published in other languages;
- Source scope—mainly peer-reviewed scientific papers were included, potentially excluding valuable insights from technical reports and other non-academic sources;
- Search methodology—reliance on keyword-based searches may have unintentionally excluded certain relevant studies due to variations in terminology and indexing practices.
3. Biomass-Fired Heating Systems—State of the Art
3.1. Pellet Boilers
3.2. Wood Chip Boilers
3.3. Logwood Gasification Boilers
3.4. Straw Boilers
3.5. Local Space Heaters
3.6. Summary of the Available Biomass-Fired Appliances and Future Perspectives
4. Technological Advances in Biomass-Fired Heating Systems
4.1. Emission Reduction Technologies
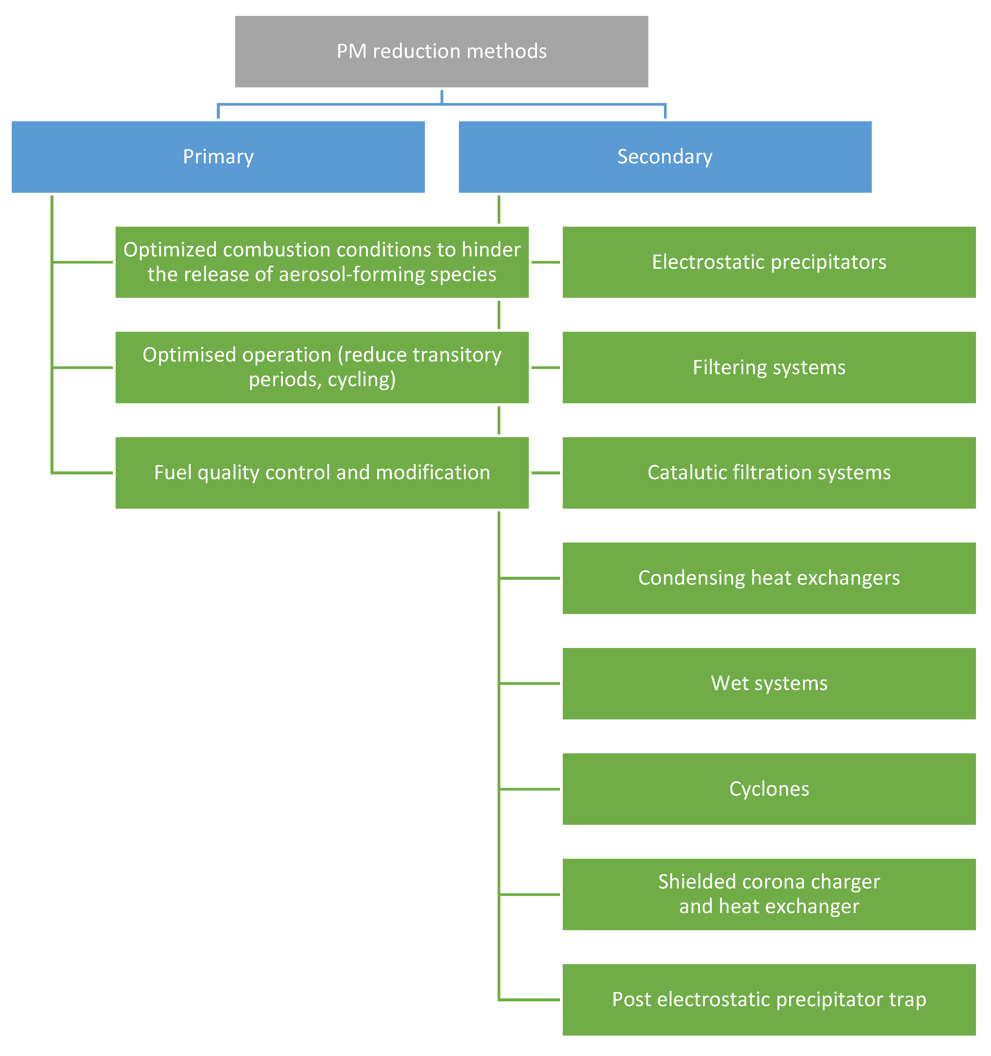
4.1.1. Particle Emission Reduction
4.1.2. Methods for the Reduction of Gaseous Pollutant Emissions
4.2. Combustion and Control Advances
4.2.1. Automatic Control for Biomass-Fired Appliances
4.2.2. Heat Accumulation
4.2.3. Combined Heat and Power Generation
5. Integration of Biomass into NZEBs
5.1. Integration of Biomass Appliances with Heat Pumps
5.2. Integration of Biomass Appliances with Solar Energy
6. Future Challenges and Chances
7. Conclusions
Author Contributions
Funding
Data Availability Statement
Conflicts of Interest
References
- Regulation (EU) 2021/1119 of the European Parliament and of the Council of 30 June 2021. Available online: https://eur-lex.europa.eu/eli/reg/2021/1119/oj/eng (accessed on 19 September 2025).
- Eurostat Energy Consumption in Households. Available online: https://ec.europa.eu/eurostat/statistics-explained/SEPDF/cache/58200.pdf (accessed on 19 September 2025).
- IARC Working Group on the Evaluation of Carcinogenic Risks to Humans. Household Use of Solid Fuels and High-Temperature Frying. IARC Monogr. Eval. Carcinog. Risks Hum. 2010, 95, 1. [Google Scholar]
- U.S. Energy Information Administration Residential Energy Consumption Survey 2020, Housing Characteristics. 2022. Available online: https://www.eia.gov/consumption/residential/data/2020/ (accessed on 19 September 2025).
- Vassilev, S.V.; Baxter, D.; Andersen, L.K.; Vassileva, C.G.; Morgan, T.J. An Overview of the Organic and Inorganic Phase Composition of Biomass. Fuel 2012, 94, 1–33. [Google Scholar] [CrossRef]
- Tursi, A. A Review on Biomass: Importance, Chemistry, Classification, and Conversion. Biofuel Res. J. 2019, 6, 962–979. [Google Scholar] [CrossRef]
- Ali, F.; Dawood, A.; Hussain, A.; Alnasir, M.H.; Khan, M.A.; Butt, T.M.; Janjua, N.K.; Hamid, A. Fueling the Future: Biomass Applications for Green and Sustainable Energy. Discov. Sustain. 2024, 5, 156. [Google Scholar] [CrossRef]
- Di Fraia, S.; Shah, M.; Vanoli, L. Biomass Polygeneration Systems Integrated with Buildings: A Review. Sustainability 2024, 16, 1654. [Google Scholar] [CrossRef]
- World Bioenergy Association. Global Bioenergy Statistics Report 2024, 11th ed.; World Bioenergy Association: Stockholm, Sweden, 2024; p. 45. [Google Scholar]
- Nakada, S.; Saygin, D.; Gielen, D. Global Bioenergy Supply and Demand Projections. A Working Paper for REmap 2030. Irena 2014, 5, 88. [Google Scholar]
- EUBIA Bioenergy Production Potential. Available online: https://www.eubia.org/cms/wiki-biomass/bioenergy-production-potential/ (accessed on 29 September 2025).
- Nearly-Zero Energy and Zero-Emission Buildings. Available online: https://energy.ec.europa.eu/topics/energy-efficiency/energy-performance-buildings/nearly-zero-energy-and-zero-emission-buildings_en (accessed on 29 September 2025).
- Harkouss, F.; Fardoun, F.; Biwole, P.H. Optimization Approaches and Climates Investigations in NZEB—A Review. Build. Simul. 2018, 11, 923–952. [Google Scholar] [CrossRef]
- Garrison, F.H. The History of Heating, Ventilation Andd Lighting. N. Y. Acad. Med. 1927, III, 57–67. [Google Scholar] [CrossRef]
- Sikkema, R.; Steiner, M.; Junginger, M.; Hiegl, W.; Hansen, M.T.; Faaij, A. The European Wood Pellet Markets: Current Status and Prospects for 2020. Biofuels Bioprod. Biorefining 2011, 5, 250–278. [Google Scholar] [CrossRef]
- Nocoń, A.; Jachimowski, A.; Koniuch, W.; Pełka, G.; Luboń, W.; Kubarek, P.; Jach-Nocoń, M.; Dawiec, D. Analysis of the Energy and Emission Performance of an Automatic Biomass Boiler in the Context of Efficient Heat Management. Energies 2024, 17, 5885. [Google Scholar] [CrossRef]
- Jach-Nocoń, M.; Pełka, G.; Luboń, W.; Mirowski, T.; Nocoń, A.; Pachytel, P. An Assessment of the Efficiency and Emissions of a Pellet Boiler Combusting Multiple Pellet Types. Energies 2021, 14, 4465. [Google Scholar] [CrossRef]
- PN-EN 303-5:2012; Heating Boilers. Heating Boilers for Solid Fuels, Manually and Automatically Stoked, Nominal Heat Output of up to 500 kW. Terminology, Requirements, Testing and Marking. Polish Committee for Standardization: Warsaw, Poland, 2012.
- Schön, C.; Kuptz, D.; Mack, R.; Zelinski, V.; Loewen, A.; Hartmann, H. Influence of Wood Chip Quality on Emission Behaviour in Small-Scale Wood Chip Boilers. Biomass Convers. Biorefinery 2019, 9, 71–82. [Google Scholar] [CrossRef]
- Lee, H.H.; Kang, S.B.; Choi, J.J.; Youn, Y.J.; Kim, K.W.; Jeong, M.S.; Byeon, J.K. Co-Firing Combustion Characteristics of Woodchips and Spent Mushroom Substrates in a 400 kWth Stoker-Type Boiler. Energies 2022, 15, 9096. [Google Scholar] [CrossRef]
- Rector, L.; Miller, P.J.; Snook, S.; Ahmadi, M. Comparative Emissions Characterization of a Small-Scale Wood Chip-Fired Boiler and an Oil-Fired Boiler in a School Setting. Biomass Bioenergy 2017, 107, 254–260. [Google Scholar] [CrossRef]
- Trojanowski, R.; Butcher, T.; Fthenakis, V. The Impact of Fuel Type and Burn Phase on Combustion-Related Emissions and Efficiency of Woodchip-Fired Boilers. Energy Fuels 2024, 38, 21308–21321. [Google Scholar] [CrossRef]
- Tucki, K.; Orynycz, O.; Wasiak, A.; Swic, A.; Mieszkalski, L.; Wichlacz, J. Low Emissions Resulting from Combustion of Forest Biomass in a Small Scale Heating Device. Energies 2020, 13, 5495. [Google Scholar] [CrossRef]
- Hopan, F.; Chmelář, M.; Kremer, J.; Dej, M.; Vojtíšek-Lom, M.; Vicente, E.D.; Ryšavý, J.; Krpec, K.; Kuboňová, L.; Molčanov, A.; et al. In-Situ Investigation of Real-World Emissions from 111 Measurements on Solid Fuel Household Boilers. Sci. Total Environ. 2025, 981, 179564. [Google Scholar] [CrossRef]
- Valíček, J.; Palková, Z.; Harničárová, M.; Kušnerová, M.; Lukáč, O. Thermal and Performance Analysis of a Gasification Boiler and Its Energy Efficiency Optimization. Energies 2017, 10, 1066. [Google Scholar] [CrossRef]
- Sornek, K.; Filipowicz, M. A Study of the Applicability of a Straw-Fired Batch Boiler as a Heat Source for a Small-Scale Cogeneration Unit. Chem. Process Eng.-Inz. Chem. I Proces. 2016, 37, 503–515. [Google Scholar] [CrossRef][Green Version]
- Sornek, K. Prototypical Biomass-Fired Micro-Cogeneration Systems—Energy and Ecological Analysis. Energies 2020, 13, 3909. [Google Scholar] [CrossRef]
- Motyl, P.; Wikło, M.; Bukalska, J.; Piechnik, B.; Kalbarczyk, R. A New Design for Wood Stoves Based on Numerical Analysis and Experimental Research. Energies 2020, 13, 1028. [Google Scholar] [CrossRef]
- Commission Regulation (EU) 2015/1185 of 24 April 2015 implementing Directive 2009/125/EC of the European Parliament and of the Council with regard to ecodesign requirements for solid fuel local space heaters. Off. J. Eur. Union 2015, 193, 1–19.
- Suhonen, H.; Laitinen, A.; Kortelainen, M.; Koponen, H.; Kinnunen, N.; Suvanto, M.; Tissari, J.; Sippula, O. Novel Fine Particle Reduction Method for Wood Stoves Based on High-Temperature Electric Collection of Naturally Charged Soot Particles. J. Clean. Prod. 2021, 312, 127831. [Google Scholar] [CrossRef]
- Kantová, N.Č.; Backa, A.; Čaja, A.; Jandačka, J. Effect of Fuel Feeding Cycle Adjustments on Emissions in Spruce Pellet Combustion with the Application of a Four-Tube Electrostatic Precipitator. Sci. Rep. 2025, 15, 25988. [Google Scholar] [CrossRef]
- Coccia, V.; Temporim, R.B.L.; Paglianti, A.; Di Giuseppe, A.; Cotana, F.; Nicolini, A. Energy and Environmental Valorisation of Residual Wood Pellet by Small Size Residential Heating Systems. Sustainability 2025, 17, 3814. [Google Scholar] [CrossRef]
- Blumberga, D.; Priedniece, V.; Kalniņš, E.; Kirsanovs, V.; Veidenbergs, I. Small Scale Pellet Boiler Gas Treatment in Fog Unit. Int. J. Energy Environ. Eng. 2021, 12, 191–202. [Google Scholar] [CrossRef]
- Butcher, T.A.; Trojanowski, R. Effect of Thermal Storage on the Emissions and Efficiency Performance of a Wood-Pellet-Fired Residential Boiler. ACS Omega 2020, 5, 28517–28528. [Google Scholar] [CrossRef]
- Wang, K.; Satyro, M.A.; Taylor, R.; Hopke, P.K. Thermal Energy Storage Tank Sizing for Biomass Boiler Heating Systems Using Process Dynamic Simulation. Energy Build. 2018, 175, 199–207. [Google Scholar] [CrossRef]
- Ozgen, S. Methods for Particulate Matter Emission Reduction from Pellet Boilers. Biomass Convers. Biorefinery 2024, 14, 8189–8213. [Google Scholar] [CrossRef]
- Lamberg, H.; Sippula, O.; Tissari, J.; Virén, A.; Kaivosoja, T.; Aarinen, A.; Salminen, V.; Jokiniemi, J. Operation and Emissions of a Hybrid Stove Fueled by Pellets and Log Wood. Energy Fuels 2017, 31, 1961–1968. [Google Scholar] [CrossRef]
- Loprete, J.; Trojanowski, R.; Butcher, T.; Longtin, J.P.; Assanis, D. Automated, Intelligently Modulating Stoves (Aims) to Reduce Residential Space Heating Emissions. In Proceedings of the 8th Thermal and Fluids Engineering Conference (TFEC), College Park, MD, USA, 26–29 March 2023; Begellhouse: Danbury, CT, USA, 2023; pp. 183–191. [Google Scholar]
- Eo, J.W.; Kim, M.J.; Jeong, I.S.; Cho, L.H.; Kim, S.J.; Park, S.; Kim, D.H. Enhancing Thermal Efficiency of Wood Pellet Boilers by Improving Inlet Air Characteristics. Energy 2021, 228, 120475. [Google Scholar] [CrossRef]
- Zadravec, T.; Rajh, B.; Kokalj, F.; Samec, N. Influence of Air Staging Strategies on Flue Gas Sensible Heat Losses and Gaseous Emissions of a Wood Pellet Boiler: An Experimental Study. Renew. Energy 2021, 178, 532–548. [Google Scholar] [CrossRef]
- Deng, M.; Li, P.; Shan, M.; Yang, X. Optimizing Supply Airflow and Its Distribution between Primary and Secondary Air in a Forced-Draft Biomass Pellet Stove. Environ. Res. 2020, 184, 109301. [Google Scholar] [CrossRef]
- Polonini, L.F.; Petrocelli, D.; Lezzi, A.M. The Effect of Flue Gas Recirculation on CO, PM and NOx Emissions in Pellet Stove Combustion. Energies 2023, 16, 954. [Google Scholar] [CrossRef]
- Kardaś, D.; Wantuła, M.; Pieter, S.; Kazimierski, P. Effect of Separating Air into Primary and Secondary in an Integrated Burner Housing on Biomass Combustion. Energies 2024, 17, 4648. [Google Scholar] [CrossRef]
- Carvalho, R.L.; Vicente, E.D.; Tarelho, L.A.C.; Jensen, O.M. Wood Stove Combustion Air Retrofits: A Low Cost Way to Increase Energy Savings in Dwellings. Energy Build. 2018, 164, 140–152. [Google Scholar] [CrossRef]
- Horvat, I.; Dović, D.; Filipović, P. Numerical and Experimental Methods in Development of the Novel Biomass Combustion System Concept for Wood and Agro Pellets. Energy 2021, 231, 120929. [Google Scholar] [CrossRef]
- Ciupek, B. Emission of Nitrogen Oxides (NOx) from a Heating Boiler Fuelled by Woody and Non-Woody Biomass Pellets Supplied with an Aqueous Solution of Urea. Biomass Bioenergy 2025, 202, 108202. [Google Scholar] [CrossRef]
- Sturmlechner, R.; Schmidl, C.; Klauser, F.; Kirchsteiger, B.; Kasper-Giebl, A. Potential of User Training for Reducing Emissions of Firewood Stoves. Atmos. Environ. X 2024, 23, 100287. [Google Scholar] [CrossRef]
- Marigo, M.; Zulli, F.; Bordignon, S.; Carnieletto, L.; Emmi, G.; De Carli, M. Energy Analysis of a Wood or Pellet Stove in a Single-Family House Equipped with Gas Boiler and Radiators. Build. Simul. 2022, 15, 1577–1593. [Google Scholar] [CrossRef]
- Szramowiat-Sala, K.; Korzeniewska, A.; Sornek, K.; Marczak, M.; Wierońska, F.; Berent, K.; Gołaś, J.; Filipowicz, M. The Properties of Particulate Matter Generated during Wood Combustion in In-Use Stoves. Fuel 2019, 253, 792–801. [Google Scholar] [CrossRef]
- Ozgen, S.; Cernuschi, S.; Caserini, S. An Overview of Nitrogen Oxides Emissions from Biomass Combustion for Domestic Heat Production. Renew. Sustain. Energy Rev. 2021, 135, 110113. [Google Scholar] [CrossRef]
- Bugge, M.; Skreiberg, Ø.; Haugen, N.E.L.; Carlsson, P.; Houshfar, E.; Løvås, T. Numerical Simulations of Staged Biomass Grate Fired Combustion with an Emphasis on NOx Emissions. Energy Procedia 2015, 75, 156–161. [Google Scholar] [CrossRef]
- Carvalho, L.; Wopienka, E.; Pointner, C.; Lundgren, J.; Verma, V.K.; Haslinger, W.; Schmidl, C. Performance of a Pellet Boiler Fired with Agricultural Fuels. Appl. Energy 2013, 104, 286–296. [Google Scholar] [CrossRef]
- Vodička, M.; Hrdlička, J.; Skopec, P. Experimental Study of the NOX Reduction through the Staged Oxygen Supply in the Oxy-Fuel Combustion in a 30 KWth Bubbling Fluidized Bed. Fuel 2021, 286, 119343. [Google Scholar] [CrossRef]
- Scharler, R.; Gruber, T.; Ehrenhöfer, A.; Kelz, J.; Bardar, R.M.; Bauer, T.; Hochenauer, C.; Anca-Couce, A. Transient CFD Simulation of Wood Log Combustion in Stoves. Renew. Energy 2020, 145, 651–662. [Google Scholar] [CrossRef]
- Szubel, M.; Papis-Frączek, K.; Podlasek, S. Impact of the Air Supply System Configuration on the Straw Combustion in Small Scale Batch-Boiler—Experimental and Numerical Studies. Renew. Energy 2024, 220, 119540. [Google Scholar] [CrossRef]
- Bianco, V.; Szubel, M.; Matras, B.; Filipowicz, M.; Papis, K.; Podlasek, S. CFD Analysis and Design Optimization of an Air Manifold for a Biomass Boiler. Renew. Energy 2021, 163, 2018–2028. [Google Scholar] [CrossRef]
- Chen, T.; Sjöblom, J.; Ström, H. Numerical Investigations of Soot Generation during Wood-Log Combustion. Appl. Energy 2022, 325, 119841. [Google Scholar] [CrossRef]
- Luo, H.; Du, Y.; Lin, W. CFD Modeling of a Modern Wood Stove—Soot Formation. Renew. Energy 2024, 232, 121054. [Google Scholar] [CrossRef]
- Zlateva, P.; Terziev, A.; Krumov, K.; Murzova, M.; Mileva, N. Research on the Combustion of Mixed Biomass Pellets in a Domestic Boiler. Fuels 2025, 6, 40. [Google Scholar] [CrossRef]
- Álvarez-Murillo, A.; González González, J.F.; Piquer Carapeto, J.; Nogales-Delgado, S. Control System Modification of a 5-KW Pellet Stove: Study and Analysis. Appl. Sci. 2024, 14, 8224. [Google Scholar] [CrossRef]
- Zhang, X.; Ojha, B.; Bichlmaier, H.; Hartmann, I.; Kohler, H. Extensive Gaseous Emissions Reduction of Firewood-Fueled Low Power Fireplaces by a Gas Sensor Based Advanced Combustion Airflow Control System and Catalytic Post-Oxidation. Sensors 2023, 23, 4679. [Google Scholar] [CrossRef]
- Illerup, J.B.; Hansen, B.B.; Lin, W.; Nickelsen, J.; Pedersen, V.H.; Eskerod, B.; Dam-Johansen, K. Performance of an Automatically Controlled Wood Stove: Thermal Efficiency and Carbon Monoxide Emissions. Renew. Energy 2020, 151, 640–647. [Google Scholar] [CrossRef]
- Mižáková, J.; Piteľ, J.; Hošovský, A.; Pavlenko, I.; Ochowiak, M.; Khovanskyi, S. Biomass Combustion Control in Small and Medium-Scale Boilers Based on Low Cost Sensing the Trend of Carbon Monoxide Emissions. Processes 2021, 9, 2030. [Google Scholar] [CrossRef]
- Sornek, K.; Filipowicz, M.; Rzepka, K. Study of Clean Combustion of Wood in a Stove-Fireplace with Accumulation. J. Energy Inst. 2017, 90, 613–623. [Google Scholar] [CrossRef]
- Ye, C.; Xu, W.; Jiang, Y.; Mu, Z.; Cui, Z.; Wu, H.; Liu, S. Design of the Control and Remote Monitoring Energy System Based on an Embedded Biomass Boiler. Front. Energy Res. 2024, 12, 1–8. [Google Scholar] [CrossRef]
- Pitel, J.; Mižák, J. Cost Effective Biomass Combustion Process Control. IFAC Proc. Vol. 2012, 8, 616–620. [Google Scholar] [CrossRef]
- Miranda, M.T.; Montero, I.; Sepúlveda, F.J.; Arranz, J.I.; Rojas, C.V. Design and Implementation of a Data Acquisition System for Combustion Tests. Energies 2017, 10, 630. [Google Scholar] [CrossRef]
- He, J.; Zhang, J.; Wang, L.; Hu, X.; Xue, J.; Zhao, Y.; Wang, X.; Dong, C. Optimizing the Controlling Parameters of a Biomass Boiler Based on Big Data. Energies 2023, 16, 7783. [Google Scholar] [CrossRef]
- Chen, Y.; Zhang, T.; Cai, J.; Shi, Z.; Ma, T.; Lu, X.; Wang, Z.; Zheng, Z.; Xiao, J.; Chen, Y. Numerical Optimization and Experimental Study of a Biomass Pellet Stove. Energy 2025, 336, 138412. [Google Scholar] [CrossRef]
- Sornek, K.; Filipowicz, M.; Rzepka, K. The Development of a Thermoelectric Power Generator Dedicated to Stove-Fireplaces with Heat Accumulation Systems. Energy Convers. Manag. 2016, 125, 185–193. [Google Scholar] [CrossRef]
- Cebud Website. Available online: www.cebud.eu (accessed on 29 September 2025).
- Szubel, M.; Bianco, V.; Filipowicz, M.; Saj, A.; Cecconi, C.; Kravets, A. Experimental and Numerical Studies of Accumulation Heat Exchangers for Thermal Retrofitting of Buildings. Energy Build. 2022, 261, 111990. [Google Scholar] [CrossRef]
- Żołądek, M.; Sornek, K.; Boroń, A.; Nabożna, S.; Filipowicz, M. The Use of IR Thermography for Testing Operation Parameters of Plate Steel and Accumulative Wood Stoves. Monit. Meas. Autom. 2017, 63, 162–165. [Google Scholar]
- Kristjansson, K.; Næss, E.; Skreiberg, Ø. Dampening of Wood Batch Combustion Heat Release Using a Phase Change Material Heat Storage: Material Selection and Heat Storage Property Optimization. Energy 2016, 115, 378–385. [Google Scholar] [CrossRef]
- Skreiberg, Ø.; Georges, L. Wood Stove Material Configurations for Increased Thermal Comfort. Energy Procedia 2017, 142, 488–494. [Google Scholar] [CrossRef]
- Sevault, A.; Soibam, J.; Haugen, N.E.L.; Skreiberg, Ø. Investigation of an Innovative Latent Heat Storage Concept in a Stovepipe. Chem. Eng. Trans. 2018, 65, 25–30. [Google Scholar] [CrossRef]
- Cablé, A.; Georges, L.; Peigné, P.; Skreiberg; Druette, L. Evaluation of a New System Combining Wood-Burning Stove, Flue Gas Heat Exchanger and Mechanical Ventilation with Heat Recovery in Highly-Insulated Houses. Appl. Therm. Eng. 2019, 157, 113693. [Google Scholar] [CrossRef]
- Gallardo, S.; Farías, O.; Cornejo, P.; Cuevas, C.; Valín, M.; Jimenez, J. Improving the Performance of a Condensing Heat Exchanger for Biomass Combustion at Household Scale. Renew. Energy 2024, 228, 120628. [Google Scholar] [CrossRef]
- Vlad, A.-V.; Tirnovan, R.-A.; Sabou, D.; Maris, I.; Blidar, O.-C.; Muresan, A. A Review of Residential Micro–Combined Heat and Power Systems Based on Renewable Energy. In Proceedings of the 2021 9th International Conference on Modern Power Systems (MPS), Cluj-Napoca, Romania, 16 June 2021; IEEE: Piscataway, NJ, USA, 2021; pp. 1–7. [Google Scholar]
- Brandoni, C.; Arteconi, A.; Ciriachi, G.; Polonara, F. Assessing the Impact of Micro-Generation Technologies on Local Sustainability. Energy Convers. Manag. 2014, 87, 1281–1290. [Google Scholar] [CrossRef]
- Sornek, K. Study of Operation of the Thermoelectric Generators Dedicated to Wood-Fired Stoves. Energies 2021, 14, 6264. [Google Scholar] [CrossRef]
- Najjar, Y.S.H.; Kseibi, M.M. Heat Transfer and Performance Analysis of Thermoelectric Stoves. Appl. Therm. Eng. 2016, 102, 1045–1058. [Google Scholar] [CrossRef]
- Patowary, R.; Baruah, D.C. Feasibility Study of TEG-Integrated Biomass Cook Stove for Electrical Power Generation Specific to Rural Areas with Inadequate Electricity. Energy Sources Part A Recover. Util. Environ. Eff. 2023, 45, 5714–5735. [Google Scholar] [CrossRef]
- Guoneng, L.; Youqu, Z.; Hongkun, L.; Jiangen, H.; Jian, L.; Wenwen, G. Micro Combined Heat and Power System Based on Stove-Powered Thermoelectric Generator. Renew. Energy 2020, 155, 160–171. [Google Scholar] [CrossRef]
- Manfrida, G.; Talluri, L. Exergy Analysis of a Wood Fireplace Coupled with Thermo-Electric Modules. Proceedings 2020, 58, 10. [Google Scholar] [CrossRef]
- Sornek, K.; Filipowicz, M.; Żołądek, M.; Kot, R.; Mikrut, M. Comparative Analysis of Selected Thermoelectric Generators Operating with Wood-Fired Stove. Energy 2019, 166, 1303–1313. [Google Scholar] [CrossRef]
- Tambunan, B.H.; Simanjuntak, J.P.; Koto, I. The Use of Thermo Electric Generator to Utilize the Waste Heat from the Biomass Stove into Electricity. J. Phys. Conf. Ser. 2022, 2193, 012045. [Google Scholar] [CrossRef]
- Sornek, K.; Papis-Frączek, K. Numerical and Experimental Analysis of a Prototypical Thermoelectric Generator Dedicated to Wood-Fired Heating Stove. Micromachines 2023, 14, 145. [Google Scholar] [CrossRef]
- Obernberger, I.; Weiß, G.; Kössl, M. Development of a New Micro CHP Pellet Stove Technology. Biomass Bioenergy 2018, 116, 198–204. [Google Scholar] [CrossRef]
- Baldini, A.; Cerofolini, L.; Fiaschi, D.; Manfrida, G.; Talluri, L. Thermodynamic Assessment on the Integration of Thermo-Electric Modules in a Wood Fireplace. Civ. Environ. Eng. Rep. 2019, 29, 218–235. [Google Scholar] [CrossRef]
- Montecucco, A.; Siviter, J.; Knox, A.R. Combined Heat and Power System for Stoves with Thermoelectric Generators. Appl. Energy 2017, 185, 1336–1342. [Google Scholar] [CrossRef]
- Usón, S.; Royo, J.; Canalís, P. Integration of Thermoelectric Generators in a Biomass Boiler: Experimental Tests and Study of Ash Deposition Effect. Renew. Energy 2023, 214, 395–406. [Google Scholar] [CrossRef]
- Voronca, Ș.-D.; Siroux, M.; Darie, G. Experimental Characterization of Transitory Functioning Regimes of a Biomass Stirling Micro-CHP. Energies 2022, 15, 5547. [Google Scholar] [CrossRef]
- Cardozo, E.; Malmquist, A. Performance Comparison between the Use of Wood and Sugarcane Bagasse Pellets in a Stirling Engine Micro-CHP System. Appl. Therm. Eng. 2019, 159, 113945. [Google Scholar] [CrossRef]
- Kramens, J.; Vīgants, E.; Liepiņš, I.; Vernieks, L.; Terjanika, V. Research of a Biomass Boiler with Stirling Engine Microgeneration Unit. Environ. Clim. Technol. 2021, 25, 587–599. [Google Scholar] [CrossRef]
- Borisov, I.; Khalatov, A.; Paschenko, D. The Biomass Fueled Micro-Scale CHP Unit with Stirling Engine and Two-Stage Vortex Combustion Chamber. Heat Mass Transf. Und Stoffuebertragung 2022, 58, 1091–1103. [Google Scholar] [CrossRef]
- Falbo, L.; Algieri, A.; Morrone, P.; Perrone, D. Experimental Investigation into the Energy Performance of a Biomass Recuperative Organic Rankine Cycle (ORC) for Micro-Scale Applications in Design and Off-Design Conditions. Energies 2025, 18, 3201. [Google Scholar] [CrossRef]
- Algieri, A.; Morrone, P. Energetic Analysis of Biomass-Fired ORC Systems for Micro-Scale Combined Heat and Power (CHP) Generation. A Possible Application to the Italian Residential Sector. Appl. Therm. Eng. 2014, 71, 751–759. [Google Scholar] [CrossRef]
- Villarino, Y.T.; Rial, L.P.; Rodríguez-Abalde, Á. Assessment of a Residual Biomass Micro-Combined Heat and Power System Based on an Organic Rankine Cycle Coupled to a Boiler. J. Environ. Manag. 2022, 301, 113832. [Google Scholar] [CrossRef]
- Basu, P. Biomass Gasification and Pyrolysis; Academic Press: Burlington, MA, USA, 2010; ISBN 9780080878737. [Google Scholar]
- Wang, Z.X.; Li, H.Y.; Zhang, X.F.; Wang, L.W.; Du, S.; Fang, C. Performance Analysis on a Novel Micro-Scale Combined Cooling, Heating and Power (CCHP) System for Domestic Utilization Driven by Biomass Energy. Renew. Energy 2020, 156, 1215–1232. [Google Scholar] [CrossRef]
- Sunil; Sinha, R.; Chaitanya, B.; Rajan, B.K.; Agarwal, A.; Thakur, A.D.; Raj, R. Design, Fabrication, and Performance Evaluation of a Novel Biomass-Gasification-Based Hot Water Generation System. Energy 2019, 185, 148–157. [Google Scholar] [CrossRef]
- Malaguti, V.; Lodi, C.; Sassatelli, M.; Pedrazzi, S.; Allesina, G.; Tartarini, P. Dynamic Behavior Investigation of a Micro Biomass CHP System for Residential Use. Int. J. Heat Technol. 2017, 35, S172–S178. [Google Scholar] [CrossRef]
- Caliano, M.; Bianco, N.; Graditi, G.; Mongibello, L. Design Optimization and Sensitivity Analysis of a Biomass-Fired Combined Cooling, Heating and Power System with Thermal Energy Storage Systems. Energy Convers. Manag. 2017, 149, 631–645. [Google Scholar] [CrossRef]
- Bellos, E.; Lykas, P.; Tzivanidis, C. Theoretical Analysis of a Biomass-Driven Single-Effect Absorption Heat Pump for Heating and Cooling Purposes. Appl. Syst. Innov. 2022, 5, 99. [Google Scholar] [CrossRef]
- Lee, C.G.; Cho, L.H.; Park, S.; Kim, S.J.; Jeong, I.S.; Kim, M.J.; Kim, D.H. Smart Farm Heating Using a Hybrid Pellet Boiler–Hydrothermal Heat Pump System. J. Biosyst. Eng. 2022, 47, 233–247. [Google Scholar] [CrossRef]
- Uche, J.; Tajik Jamalabad, M.; Martínez, A. Configurational Design of a Hybrid System Based on an Air–Water Heat Pump and Biomass Boiler for a Rural Dwelling. Appl. Sci. 2024, 14, 9840. [Google Scholar] [CrossRef]
- Uche, J.; Jamal-Abad, M.T.; Martínez-Gracia, A. Evaluating the Efficiency, Economics, and Environmental Impact of Hybrid Heat Pumps Assisted by Biomass Boilers for Spanish Climate Zones. Energy 2025, 325, 136180. [Google Scholar] [CrossRef]
- Hebenstreit, B.; Schnetzinger, R.; Ohnmacht, R.; Höftberger, E.; Lundgren, J.; Haslinger, W.; Toffolo, A. Techno-Economic Study of a Heat Pump Enhanced Flue Gas Heat Recovery for Biomass Boilers. Biomass Bioenergy 2014, 71, 12–22. [Google Scholar] [CrossRef]
- Westerlund, L.; Hermansson, R.; Fagerström, J. Flue Gas Purification and Heat Recovery: A Biomass Fired Boiler Supplied with an Open Absorption System. Appl. Energy 2012, 96, 444–450. [Google Scholar] [CrossRef]
- Drofenik, J.; Urbancl, D.; Goričanec, D.; Kravanja, Z.; Novak Pintarič, Z. Food Waste to Energy through Innovative Coupling of CHP and Heat Pump. Energies 2023, 16, 3344. [Google Scholar] [CrossRef]
- Hou, S.; Guo, J.; Yu, Z.; Zhang, L.; Sun, J. Optimization of Biomass Energy Coupled Multi-Source Heat Pumps Cooperative Heating System: A Case Study. Energy Sources Part A Recover. Util. Environ. Eff. 2023, 45, 8153–8166. [Google Scholar] [CrossRef]
- Carotenuto, A.; Figaj, R.D.; Vanoli, L. A Novel Solar-Geothermal District Heating, Cooling and Domestic Hot Water System: Dynamic Simulation and Energy-Economic Analysis. Energy 2017, 141, 2652–2669. [Google Scholar] [CrossRef]
- Zhang, X.; Yang, J.; Fan, Y.; Zhao, X.; Yan, R.; Zhao, J.; Myers, S. Experimental and Analytic Study of a Hybrid Solar/Biomass Rural Heating System. Energy 2020, 190, 116392. [Google Scholar] [CrossRef]
- Krarouch, M.; Allouhi, A.; Hamdi, H.; Outzourhit, A. Energy, Exergy, Environment and Techno-Economic Analysis of Hybrid Solar-Biomass Systems for Space Heating and Hot Water Supply: Case Study of a Hammam Building. Renew. Energy 2024, 222, 119941. [Google Scholar] [CrossRef]
- Skiadopoulos, A.; Kosmadakis, G.; van Heule, X.; Lecompte, S.; De Paepe, M.; Manolakos, D. Hybrid Solar-Biomass Residential Micro—Combined Heat and Power Systems Driven by the Partially Evaporating Organic Rankine Cycle—A Case Study in Southern Europe. Therm. Sci. Eng. Prog. 2024, 55, 102906. [Google Scholar] [CrossRef]
- Prieto, J.; Ajnannadhif, R.M.; Fernández-del Olmo, P.; Coronas, A. Integration of a Heating and Cooling System Driven by Solar Thermal Energy and Biomass for a Greenhouse in Mediterranean Climates. Appl. Therm. Eng. 2023, 221, 119928. [Google Scholar] [CrossRef]
- Borri, E.; Charalampidis, A.; Palomba, V.; Zsembinszki, G.; Frazzica, A.; Karellas, S.; Cabeza, L.F. Environmental Impact of an Innovative Solar-Biomass Hybrid System for Residential Applications. Renew. Energy 2025, 239, 122138. [Google Scholar] [CrossRef]
- Liu, Y.; Bi, D.; Yin, M.; Zhang, K.; Liu, H.; Liu, S. Modeling and Exergy-Economy Analysis of Residential Building Energy Supply Systems Combining Torrefied Biomass Gasification and Solar Energy. Therm. Sci. Eng. Prog. 2024, 50, 102584. [Google Scholar] [CrossRef]
- Zhu, J.; Kumar Nutakki, T.U.; Singh, P.K.; Abdullaeva, B.S.; Zhou, X.; Fouad, Y.; Alzubaidi, L.H. Sustainable Off-Grid Residential Heating and Desalination: Integration of Biomass Boiler and Solar Energy with Environmental Impact Analysis. J. Build. Eng. 2024, 87, 109035. [Google Scholar] [CrossRef]
- Shirazi, P.; Behzadi, A.; Ahmadi, P.; Rosen, M.A.; Sadrizadeh, S. Comparison of Control Strategies for Efficient Thermal Energy Storage to Decarbonize Residential Buildings in Cold Climates: A Focus on Solar and Biomass Sources. Renew. Energy 2024, 220, 119681. [Google Scholar] [CrossRef]
- Nami, H.; Anvari-Moghaddam, A.; Nemati, A. Modeling and Analysis of a Solar Boosted Biomass-Driven Combined Cooling, Heating and Power Plant for Domestic Applications. Sustain. Energy Technol. Assess. 2021, 47, 101326. [Google Scholar] [CrossRef]
- Palomba, V.; Borri, E.; Charalampidis, A.; Frazzica, A.; Cabeza, L.F.; Karellas, S. Implementation of a Solar-Biomass System for Multi-Family Houses: Towards 100% Renewable Energy Utilization. Renew. Energy 2020, 166, 190–209. [Google Scholar] [CrossRef]
- Altayib, K.; Dincer, I. Design and Evaluation of a New Solar-Biomass Based Energy System for a Small Sustainable Residential Community. J. Clean. Prod. 2022, 369, 133275. [Google Scholar] [CrossRef]
- Wang, D.; Almojil, S.F.; Ahmed, A.N.; Chaturvedi, R.; Almohana, A.I. An Intelligent Design and Environmental Consideration of a Green-Building System Utilizing Biomass and Solar Having a Bidirectional Interaction with the Grid to Achieve a Sustainable Future. Sustain. Energy Technol. Assess. 2023, 57, 103287. [Google Scholar] [CrossRef]
- Sabbaghi, M.A.; Soltani, M.; Fraser, R.; Dusseault, M.B. Emergy-Based Exergoeconomic and Exergoenvironmental Assessment of a Novel CCHP System Integrated with PEME and PEMFC for a Residential Building. Energy 2024, 305, 132301. [Google Scholar] [CrossRef]
- Wądrzyk, M.; Katerla, J.; Janus, R.; Lewandowski, M.; Plata, M.; Korzeniowski, Ł. High-Energy-Density Hydrochar and Bio-Oil from Hydrothermal Processing of Spent Coffee Grounds—Experimental Investigation. Energies 2024, 17, 6446. [Google Scholar] [CrossRef]
- Mirowski, T.; Kubica, K. Rola Biomasy w Lokalnych Klastrach Energetycznych. Polityka Energ. Energy Policy J. 2016, 19, 125–138. [Google Scholar]















| Parameter | Pellet Boilers | Gasification Boilers | Wood Chip Boilers | Straw Boilers | Local Space Heaters |
|---|---|---|---|---|---|
| Typical fuel | Wood pellets | Seasoned logwood | Wood chips, forest residues | Cereal/wheat straw in the form of bales | Seasoned logwood, briquette |
| Automation level | High (fuel feed conveyors, ash removal, control systems) | Moderate (batch-fed, downdraft gasification) | Moderate (fuel feed conveyors, fuel variability is an issue) | Low (manual feed and ignition in domestic appliances) | Low (manual feed, manual or automated air control) |
| Efficiency and emissions | High efficiency, over 90% (over 100% for condensing technologies), and low emissions | Gasification allows for more complete combustion and lower emissions compared to simple wood-fired boilers, efficiency of over 90% | Efficiency can be good (over 90%), but emissions and operational stability depend on fuel quality | It can be efficient (up to 80–90%), but issues of ash handling, slagging, corrosion, and variable moisture are more severe | Tend to have lower efficiencies (80–90%) and higher particulate emissions unless they are modern, well-regulated units |
| Scale suitability | Good for residential to medium-sized heating loads | Suitable for residential to small industrial scale | Better at larger scales (e.g., district heating, larger buildings) | Well-suited to agricultural or rural heating installations | For individual rooms or localized heating |
| Ash, slagging, corrosion risks | Pellets generally yield low ash and a predictable ash composition, with less slag | Lower slagging compared to direct combustion, but gasification may produce tars or condensable species | Wood chips can contain more contaminants (bark, soil) that increase ash and fouling risks | Straw contains high potassium, chlorine, silica, etc., leading to high corrosion, fouling, and ash slagging issues | Ash and soot accumulation is simpler but may be frequent; the risk of creosote and particulate emissions is higher |
| Capital cost and economics | Moderate to high capital cost (250–500 EUR/kW), but more automation reduces labor cost | Higher capital for gasification chamber, controls, and often integrated thermal storage (300–600 EUR/kW) | Capital cost rises with handling systems, fuel processing, and emission controls (300–600 EUR/kW) | Capital cost is high for reliable systems with ash handling and corrosion protection (400–800 EUR/kW) | Lower capital cost for a stove or heater, but less economical when scaled up (400–1000 EUR/kW) |
| Environmental and regulatory considerations | Emissions must meet standards; pellet boilers can do well in regulated environments | Gasification is favorable because of lower particulate level and unburned emissions | Emissions depend on fuel handling, particulate controls, and boiler design | Straw combustion emissions are more challenging to control | Tighter emissions constraints under many jurisdictions |
| Parameter | Boilers ≤ 20 kW (COMMISSION REGULATION (EU) 2015/1189 of 28 April 2015) [29] | Local Space Heaters (COMMISSION REGULATION (EU) 2015/1185 of 24 April 2015) [29] | ||
|---|---|---|---|---|
| Automatically Stoked | Manually Stoked | Using Solid Fuel Other than Compressed Wood in the Form of Pellets | Using Compressed Wood in the Form of Pellets | |
| Seasonal space heating energy efficiency, % | ≥75 | ≥75 | ≥65 | ≥79 |
| Particulate matter (PM), mg/m3 | ≤40 | ≤60 | ≤40 | ≤20 |
| Organic gaseous compounds (OGC), mg/m3 | ≤20 | ≤30 | ≤120 | ≤60 |
| Carbon monoxide (CO), mg/m3 | ≤500 | ≤700 | ≤1500 | ≤300 |
| Nitrogen oxides (NOx), mg/m3 | ≤200 | ≤200 | ≤200 | ≤200 |
| Reference | Parameter Improved | Method | Fuel/Appliance |
|---|---|---|---|
| Lamberg et al. [37] | CO and PM | Fuel change | Wood and pellet/slow heat release stove |
| Loprete et al. [38] | Efficiency | Air inlet control | Wood/stove |
| Eo et al. [39] | Efficiency | Air inlet design | Pellet/boiler |
| Zadravec et al. [40] | CO, NOx, efficiency | Air inlet control | Pellet/boiler |
| Deng et al. [41] | CO, NOx, and PM | Air inlet control | Pellet/stove |
| Polonini et al. [42] | CO, NOx, and PM | Flue gas recirculation | Pellet/stove |
| Kardaś et al. [43] | CO and PM | Combustion phasing | Pellet/boiler |
| Carvalho et al. [44] | CO and efficiency | Air inlet preheating | Wood/stove |
| Horvat et al. [45] | CO, NOx, PM and efficiency | Combustion control | Pellet/boiler |
| Ciupek et al. [46] | NOx | Reducing solution dosing | Pellet/boiler |
| Sturmlechner et al. [47] | BaP | User training | Wood/stove |
| Szramowiat-Sala et al. [49] | NOx, BaP, and SO2 | Accumulation layer | Wood/fireplace |
| Bugge et al. [51] | NOx | Air staging | Biomass/stove |
| Carvalho et al. [52] | NOx | Air inlet control | Pellet/boiler |
| Vodicka et al. [53] | NOx | Oxygen staging | Lignite and pellet/fluidized bed |
| Biomass-Driven CHP Technology | Electrical Efficiency | CHP System Efficiency | Advantages | Limitations |
|---|---|---|---|---|
| TEG modules | 5–10% | 90–100% | Power generation in off-grid areas or during power outages; utilization of waste heat; low maintenance; quiet operation | Selection of proper mounting location; efficient cooling needed; possible PM deposition decreases heat transfer; low power generation efficiency |
| Stirling engines | 12–30% | 65–90% | Quiet, smooth operation (no combustion in the cylinder) | Requires a stable heat supply; PM deposition on the heat exchanger decreases heat transfer |
| ORC | 1.3–20.1% | 70–100% | Stable, mature technology on an industrial scale; possible operation with low temperature heat (100–300 °C) | Complex construction and high specific costs on a small scale |
| Internal combustion engines | 18–23% | 75–85% | Highest electrical efficiency on a small scale; mature technology; widely available; fast load response; good regulation | Complex batch operation; continuous operation requires management of excess heat |
| Reference | Type of Solar–Biomass System | Type of Research | Components of the System |
|---|---|---|---|
| Zhang et al. [114] | Space heating | Experimental and simulation | Micro-channel solar thermal panel array, a biomass boiler, and a dedicated control algorithm. |
| Krarouch et al. [115] | Hot water and space heating | Simulation | Small biomass pellet boilers in combination with three types of solar thermal systems (evacuated tube, flat plate, and parabolic trough collectors). |
| Skiadopoulos et al. [116] | cogeneration | Simulation | Biomass boiler, evaporated tube collectors (ETC), partially evaporating Organic Rankine Cycle PEORC engine (prime mover), natural gas boiler, thermal energy storage tank, and an air-cooled condenser. |
| Prieto et al. [117] | Heating and cooling | Simulation | Evacuated-tube solar thermal collectors, a biomass boiler, and an air-cooled absorption chiller with ammonia/lithium nitrate as a working mixture. |
| Borri et al. [118] | trigeneration | Simulation (LCA) | Solar collectors with integrated thermoelectric generators, short-term storage and thermal buffer tank, reversible heat pump/ORC; biomass boiler and dry cooler. |
| Liu et al. [119] | trigeneration | Simulation | Biomass torrefaction reactor, biomass gasification subsystem, solar heat collectors, and absorption refrigerator. |
| Zhu et al. [120] | trigeneration | Simulation, partially experimental | Photovoltaic-thermal (PVT) collector, a biomass boiler, a vapor-compression (VC) desalination system, and a floor heating system, along with auxiliary components such as pumps, heat exchangers, a storage tank, and a battery. |
| Nami et al. [122] | Heating, cooling, and power | Simulation | Gas turbine, a steam Rankine power block, a chiller unit, concentrated photovoltaic thermal (CPVT) panels, and an auxiliary heat exchanger. |
| Palomba et al. [123] | heating, cooling, and DHW | Simulation | Solar thermal collectors with thermoelectric generators; a sorption module; a reversible heat pump/ORC, and a biomass boiler. |
| Altayib and Dincer [124] | Heating, power, and freshwater | Simulation | Multi-staged steam Rankine Cycle, with the steam generator energized via heat transfer from hot biomass combustion gases and hot solar thermal oil, and a multi-effect desalination unit energized with thermal energy recovered from hot flue gases. |
| Wang et al. [125] | Heating, cooling, and power | Simulation | PVT panels, cogenerating heating and electricity, a biomass-fired heater, two heat exchangers connected to either radiator for space heating or the double-effect absorption chiller for space cooling, and a thermal energy storage tank. |
| Sabbaghi et al. [126] | Heating, cooling, and power | Simulation | Solar thermal collector, a biomass-fired boiler, heat recovery exchangers, a turbine, a condenser, an evaporator, a pump, and an ejector. |
| Challenges | Explanation | Chances | Explanation |
|---|---|---|---|
| Air quality | Legacy stoves and boilers remain a major source of PM2.5 | Near-zero-emission | Pellet boilers with ESPs and catalytic afterburners are expected to dominate new installations |
| User effort | Manual logwood boilers require frequent handling; pellet systems reduce, but do not eliminate, maintenance | Fuel diversification | Agro-pellets and residue-based fuels are under development, though ash and slagging issues remain |
| Logistics | Fuel storage underscores can be a barrier in urban areas | Smart controls | AI-driven combustion optimization |
| Economics | Higher capital costs compared to fossil fuel boilers and heat pumps; competitiveness depends on fuel prices and subsidies | Hybridization | Coupling with PV + batteries for energy self-sufficiency |
| Residential CHP | Low electrical efficiencies (<10%) and high costs limit current market uptake | Residential CHP | Further R&D on Stirling engines and thermoelectric modules is expected, with a focus on reliability, cost reduction, and integration with smart grids. |
| Environmental law | Strict regulations concerning efficiency and emission levels | Policy push | National subsidy schemes and replacement programs, accelerating turnover from old, polluting appliances to modern low-emission systems. |
| Technology | Recommendation |
|---|---|
| Emission reduction technologies | Numerical simulations for construction improvements, machine learning |
| Combustion and control advances | Optimization by means of AI-assisted tools, machine learning in combustion process control |
| Biomass-driven cogeneration | Heat-transfer improvements for higher efficiency of the unit and power generation, integration with smart grids |
| Integration with heat pumps | Optimizing the bivalence point, applying weather-compensated control strategies, and using stratified thermal storage |
| Integration with solar energy | Development of multi-port stratified tanks and external heat exchangers, improvements in control strategies |
Disclaimer/Publisher’s Note: The statements, opinions and data contained in all publications are solely those of the individual author(s) and contributor(s) and not of MDPI and/or the editor(s). MDPI and/or the editor(s) disclaim responsibility for any injury to people or property resulting from any ideas, methods, instructions or products referred to in the content. |
© 2025 by the authors. Licensee MDPI, Basel, Switzerland. This article is an open access article distributed under the terms and conditions of the Creative Commons Attribution (CC BY) license (https://creativecommons.org/licenses/by/4.0/).
Share and Cite
Katerla, J.; Sornek, K. Biomass for Residential Heating: A Review of Technologies, Applications, and Sustainability Aspects. Energies 2025, 18, 5875. https://doi.org/10.3390/en18225875
Katerla J, Sornek K. Biomass for Residential Heating: A Review of Technologies, Applications, and Sustainability Aspects. Energies. 2025; 18(22):5875. https://doi.org/10.3390/en18225875
Chicago/Turabian StyleKaterla, Jakub, and Krzysztof Sornek. 2025. "Biomass for Residential Heating: A Review of Technologies, Applications, and Sustainability Aspects" Energies 18, no. 22: 5875. https://doi.org/10.3390/en18225875
APA StyleKaterla, J., & Sornek, K. (2025). Biomass for Residential Heating: A Review of Technologies, Applications, and Sustainability Aspects. Energies, 18(22), 5875. https://doi.org/10.3390/en18225875

