You are currently viewing a new version of our website. To view the old version click .
Energies
  • Article
  • Open Access

12 October 2025

Enhancing Yazd’s Combined Cycle Power Plant Performance Through Concentrated Solar Power Integration

,
,
,
,
,
and
1
Department of Mechanical Engineering, K.N. Toosi University of Technology, Tehran 19395-19919, Iran
2
Renewable Energy Department, Niroo Research Institute (NRI), Tehran 14686-13113, Iran
3
Department of Electrical and Computer Engineering, University of Waterloo, Waterloo, ON N2L 3G1, Canada
4
Waterloo Institute for Sustainable Energy (WISE), University of Waterloo, Waterloo, ON N2L 3G1, Canada
This article belongs to the Special Issue Solar Thermal Heat and Power Technology: Developments and Applications

Abstract

Combined Cycle Power Plants (CCPP) suffer from drops in power and efficiency due to summer time ambient conditions. This power reduction is especially important in regions with extreme summer ambient conditions. Given the substantial investment and labor involved in the establishment and operation of these power plants, mitigating power loss using various methods emerges as a promising solution. In this context, the integration of Concentrated Solar Power (CSP) technologies has been proposed in this research not primarily to improve the overall performance efficiency of power plants as other recent studies entail, but to ensure continuous power generation throughout summer days, improving stability. This research aims to address this issue by conducting an extensive study covering the different scenarios in which Concentrated Solar Power (CSP) can be integrated into the power plant. Multiple scenarios for integration were defined including CSP integration in the Heat Recovery Steam Generator, CSP-powered chiller for Gas Turbine Compressor Cooling and Gas Turbine Combustion Chamber Preheating using CSP, and scenarios with inlet air fog cooling and hybrid scenarios were studied. This systematic analysis resulted in the selection of the scenario where the CSP is integrated into the combined cycle power plant in the HRSG section as the best case. The selected scenario was benchmarked against its equivalent model operating in Seville’s ambient conditions. By comparing the final selected model, both Yazd and Seville experience a noticeable boost in power and efficiency while reaching the maximum integration capacity at different reflector lengths (800 m for Seville and 900 m for Yazd). However, both cities reach their minimum fuel consumption at an approximate 300 m total reflector length.

1. Introduction

Energy plays a pivotal role across various sectors as a vital aspect of our daily lives. In recent years, diversifying the energy portfolio using renewable energies has become increasingly important. Between these renewable energies, Solar Photovoltaic energy is projected to be the dominant renewable source by 2060, and CSP, although it is a small share of the future energy portfolio, will also maintain a steady growth in total capacity installed [1].
Numerous bibliometric studies show a growing trend in publications relating to CSP technology, highlighting the ever-increasing interest in CSP technologies in recent years and their relevancy in the academic literature [2,3,4]. Research conducted by the IEA titled Net Zero by 2050: “A Roadmap for the Global Energy Sector” predicts that CSP technology will have a 5% higher compound average annual growth rate compared to photovoltaic (PV) technology from 2020 to 2050 [5].
This interest also includes the industrial sector in various applications, as depicted by Gilmanova et al.; in their research they highlight the urgency of China’s investment in developing CSP technology due to the predicted rise in demand [6]. Palladino et al. present new solutions for increasing the effectiveness and mass deployment of this technology developed by the Italian SOLARGRID Project [7]. Abolelmaaref et al. propose a hybrid solar dish Stirling engine system that is capable of desalination by utilizing the waste heat in a humidification–dehumidification–desalination system [8]. And the review performed by Zayed et al. highlights the design, performance, and different applications of dish Stirling systems, highlighting their potential in various industrial sectors in the form of distributed generation [9].
This interest is also high in the Middle East, where solar power has become appealing due to the high solar radiation, especially in Saudi Arabia [10,11,12].
Combined Cycle Power Plants (CCPP) are a great way to harvest the latent energy in fossil fuels. They are considered the highest-efficiency technology in fossil fuel power plants. Some modern combined cycles with high-efficiency turbines, like GE’s 9HA series, can reach up to 64% in efficiency [13]. With all the existing benefits, CCPP’s major flaw is their decrease in efficiency in higher ambient temperatures, which stems from reduced combustion efficiency in the gas turbine [14,15].
There has been a large amount of research on how to nullify this drop in efficiency and provide better power generation stability. Janusz Kotowicz et al. conducted a thorough thermodynamic study on different enhancements for gas turbines in a state-of-the-art CCPP, aiming to boost its electrical efficiency. The CCPP was examined under different conditions, such as open-air cooling (convection, film, and transpiration) with and without a cooling air cooler, closed-air cooling, closed steam cooling, and sequential combustion. The paper confirms that by employing industry-standard solutions, the net electric efficiency of a CCPP can reach 63–65 percent [16]. Some of the novel emerging methods proposed include combining renewable energy sources like solar, wind, hydropower, and biomass, each of which suffers from intermittency and time availability [17], into a combined cycle, which reduces the weakness of renewables and strengthens the performance of the combined cycle. Between the different renewable hybridization options, CSP emerges as a promising option. Nathan et al. used multi-objective artificial neural network optimization on exergy-related parameters of a model where both the preheating of the combustion chamber and the pre-cooling of the compressor inlet air occurred by integrating a CSP subsystem into the gas turbine of a combined cycle, and they managed to maximize the electric exergy destruction to 46.19%, minimize the exergy destruction to 489.4 MW, and identify the gas turbine as the highest irreversibility sub-unit and the solar field collectors as the second highest [18]. Bravo et al. compared a regular combined cycle with two solar-integrated cycles, one with a parabolic trough and another with a solar tower in the HRSG. A rise in power in both configurations can be seen, but the parabolic trough has a higher power output [19]. Talal et al. evaluated the integration of concentrated solar power with the Al-Qayara CCPP in a series of papers [20,21]. Amani et al. proposed a novel integration of a solar tower that heats the gas turbine exhaust before entering the HRSG [22]. Anwar O. Binamer evaluated a solar project planned by Kuwait where a 60 MW parabolic trough collector (PTC) is integrated with a CCPP, totaling 280 MW in power generation; the results show that the power plant could reach more than 66 percent in efficiency, which is 20 to 100 percent higher than that of the existing power plants [23]. Darwish Ahmad et al. introduced, in a CCPP, an integrated PTC for a typical HRSG which directly covers part of the condenser outlet based on steam generating in order to send the steam into the final high-pressure superheater along with an absorption chiller for the gas turbines’ inlet air cooling. The results indicated that the simultaneous use of the inlet air cooler and CSP in the HRSG section provides better performance than either of these two scenarios separately. This proposed structure resulted in a 22.8% increase in power generation and a 4.3% increase in efficiency [24]. AlKassem conducted a techno-economic calculation to make a decision regarding an Integrated Solar Combined Cycle (ISCC) using solar tower (ST) technology in Saudi Arabia. The results show that the combined ST field can achieve an efficiency of about 53–59% per year. This results in a new capacity factor of 49.9%, which is certainly higher than the corresponding value in other renewable energy technologies of similar application natures [25]. On the other hand, a techno-economic analysis of CSP technologies for Malaysia was conducted by Islam et al. It was found that PTC- and Solar Power Tower (SPT)-type plants are particularly suitable for the eastern and peninsular regions of Malaysia. Furthermore, considering the economic parameters, it was found that the PTC type of CSP plant would be the optimal option for CSP plant development [26]. Yousef and his colleagues investigated the advanced technology of combining CSP with some energy sources. In this regard, it was found that compared to the performance of the CSP system alone, the scenario of combining CSP with fossil fuel leads to a 25% increase in electricity production, and therefore this is a promising solution to reduce solar power fluctuations along with reducing greenhouse gas emissions and installation costs [27]. Rovira presented several types of structures for hybridizing CSP plants with combined cycle gas turbines (CCGTs). The results showed that some synergies are achieved in the first configuration. However, due to the storage problem on days with high solar radiation, it does not improve the performance of the reference CSP and CCGT operating separately [28]. Elmorsy et al. proposed a novel integrated solar CCPP using natural gas fuel based on exergy-based methods. The proposed system uses direct steam using linear Fresnel collectors to provide 475 MW of base load power in Aswan, Egypt. In this regard, the proposed system achieves exergy efficiencies of 50.7% and 58.1% during daytime and nighttime operation, respectively [29]. Elmohlawy proposed CSP with PTCs integrated into a given NGCC power plant with a reference triple pressure as an ISCC. The objective of this study was to evaluate the overall performance of different combined designs of ISCC power plants. In this study, a CCPP power increase of 52.315 MW corresponding to a maximum net thermal efficiency of 64.86% and a solar power generation efficiency of 46.95% were achieved due to the integration process in the HP section [30]. Bergantini et al. proposed the integration of a PTC with thermal storage into the HRSG. Considering different layouts and using two different working fluids, they concluded that layouts utilizing solar energy to superheat saturated steam obtained from the drum in a parallel configuration with the HRSG superheaters achieve the best thermodynamic performance, with a solar-to-electric conversion efficiency of 32.29% and an average daily increase of 1.46% in steam turbine power under typical DNI conditions. Additionally, they concluded that the configuration has the potential to avoid an annual fossil fuel consumption of up to 34,410 MMBtu, avoiding up to 1997 tons of CO2 emissions [31]. Boretti et al. conducted a case study of an ISCC located in Trinidad and Tobago, a country with an abundance of natural gas and a well-developed power generation infrastructure. They studied the effects of cloud coverage on the system’s performance and saw an average performance boost of 2.58% in morning and afternoon operation hours and an average 3.16 percent increase over mid-day periods throughout the year [32].
As previously noted, existing studies are robust; however, many focus on a limited set of scenarios. Furthermore, the majority of the literature examines ISCC systems primarily for their potential to enhance performance. In contrast, this work highlights a novel perspective by demonstrating the potential of ISCC systems to mitigate power drops during the summer months.
In addition to the literature, the operational projects also highlight the feasibility of this method, especially in Saudi Arabia, a country in the Middle East that has constructed a few ISCC power plants in recent years (Check Table 1).
Table 1. Status of the current ISCC projects worldwide.
A bandwidth on the world map provided by SolarGIS has been drawn where DNI is suitable for CSP technology around 25° N to 40° N.
Within this range, five locations from various regions have been selected where there exists either an operational or a CSP project that is under construction. Selected locations include the United States, Spain in Europe, Morocco in Africa, China in Eastern Asia, and Iran in the Middle East. The locations are shown in Figure 1 and detailed specifications are shown in Table 2.
Figure 1. World map of the selected locations inside the bandwidth that is suitable for CSP deployment.
Table 2. Representative projects for each of the selected locations.
Research on integrating Concentrated Solar Power (CSP) into CCPP is extensive. Still, more detailed studies are required, specifically focused on the design and performance of the system during the summer time. This study aims to use CSP in existing CCPP to increase efficiency and power generation during peak hours in the summer, from 1 p.m. to 6 p.m. For successful integration, a detailed technical assessment is required, and the results must be compared to those of other countries which have successfully implemented this technology to understand the feasibility of the proposal, the size of the solar field, and the location of the integration and fuel reduction.

2. Materials and Methods

A case study of Yazd has been selected as the primary location to model the power-plant in as it is considered a suitable middle ground in terms of the DNI between the selected locations. Another reason for selecting Yazd is its vast dormant potential for CSP deployment and its urgent need for resolving the power unbalance stemming from summer time ambient conditions. According to the Iranian Ministry of Energy, around 35,800 MW of Iran’s energy generation is given to CCPP which adds up to 38.5% of Iran’s energy share, the highest among the rest [40].
To better understand the scale of the problem with power reduction during summer time, an analysis has been conducted on the power difference between summer and winter in all power plants. Using the solar radiation map available in SolarGIS [41], Iran’s power plants were divided into two groups according to the data available from the Iranian Ministry of Energy [42]. The first group includes the power plants located in DNIs over 1900, which are considered to be high priority, and those under 1900, which are regarded as low priority (Figure 2).
Figure 2. The location of Iran’s Power plants with high and low priority.
According to Table 3, the summer efficiency drops result in an approximately 3466.8 MW power loss just for CCPP. This is a 9.7% drop in the total capacity which is around 35,800 MW, as mentioned previously [40].
Table 3. Power differences between winter and summer time in different power plant technologies.

2.1. Ambient Data

Based on the research conducted in this study, it has been clearly determined that in midsummer, or on August 15, the highest amount of direct normal solar irradiation or “DNI” occurs in the city of Yazd. This is clear in the figure below which is visualized using data derived from the US National Renewable Energy Laboratory’s National (NREL) Solar Radiation Database [43]. Obviously, the relative advantage of using the maximum direct normal solar irradiation index in solar thermal systems (the subject of this study) should be exploited to compensate for the loss of power and efficiency in combined cycle power plants (caused by the increase in air temperature in the months of July and August), so the “DNI” index, based on its peak on August 15, is the criterion for action in the relevant analysis and optimization (Figure 3).
Figure 3. Average hourly clear-sky DNI profile for different months according to NREL data [43].
For this study, 15 August 2023 has been selected as the date for the analysis. The weather conditions for Yazd and Seville on this date are as shown in Table 4.
Table 4. Yazd Weather conditions on 15th August 2023 [44].
The calculation formula for DNI has been applied for both Yazd and Seville, using the THEMOFLEX 23.0 built-in DNI calculator. In the subsequent step, the extracted DNI, which considers a clear day, is multiplied by a correction factor to account for sky visibility [45] (Equation (1a,b)).
ε a = 0.83 0.18 · 10 0.067 . e a
e a = 6.108 · R H 100 · e ( 17.27 · t a t a + 237.3 )
where ε a is the visibility correction factor, which is dimensionless, e a is the Water Vapor Pressure (mbar), RH is the relative humidity (%), and t a is the ambient temperature (°C). By applying Equation (1a,b), Figure 4 is derived:
Figure 4. Direct Normal Irradiance throughout the day on the 15th of August.
As seen in Figure 4, Seville’s DNI is higher than Yazd’s, reaching 699 W/m2 at its peak at noon in solar time, which the model uses as its default data.

2.2. CCPP Model

In this study, a CCPP located in Yazd is selected. For lowering calculation costs during modeling, only one of the two gas turbine units are accounted for. The combined cycle includes a GE-9E gas turbine [46] and a reheat Rankine cycle, with the HRSG functioning at two pressures. A duct burner is not considered in this study, which allows for the observation of increases in power and efficiency without any interference. The efficiency of the power plant is 50.44%, the power output is 166.8 MW, and the LHV fuel consumption is 330.8 MW. The schematic of this model is depicted in Figure 5.
Figure 5. Yazd’s CCPP model without CSP integration schematic.

2.3. CSP System

In the construction of parabolic trough solar thermal power plants, it is necessary to observe various criteria and restrictions.
Technical and economic criteria include the following:
  • Solar radiation (Direct Normal Irradiance—DNI): existing experiences indicate that the DNI value should be between 1800 and 2000 kWh/m2/year for the project to be economically justified;
  • Access to suitable land: Flat, level land with a low slope (preferably < 1–2%) is needed for the deployment of the arrays;
  • No shading by surrounding obstacles;
  • The area required per MW is about 5 hectares;
  • Access to water resources: water is required for steam cooling systems;
  • Proximity to the power grid: a short distance to transmission lines or power substations to reduce connection costs;
  • Access to infrastructure: Access roads for equipment transportation and maintenance operations;
Limitations and Challenges include the following:
  • Unfavorable weather: areas with high cloud cover, dust, high humidity, or sandstorms are not suitable.
  • Requirement of large, contiguous land: Scattered or difficult land acquisition can make the project difficult.
  • High initial investment cost: Although the operating cost is low, a high CAPEX is one of the main obstacles.
  • Challenges in thermal storage: For continuous operation during cloudy or night times, a thermal storage system (such as molten salt) is required, which is costly.
  • Requirement of regular maintenance: Mirrors need to be cleaned regularly to prevent the loss of efficiency, especially in dusty areas.
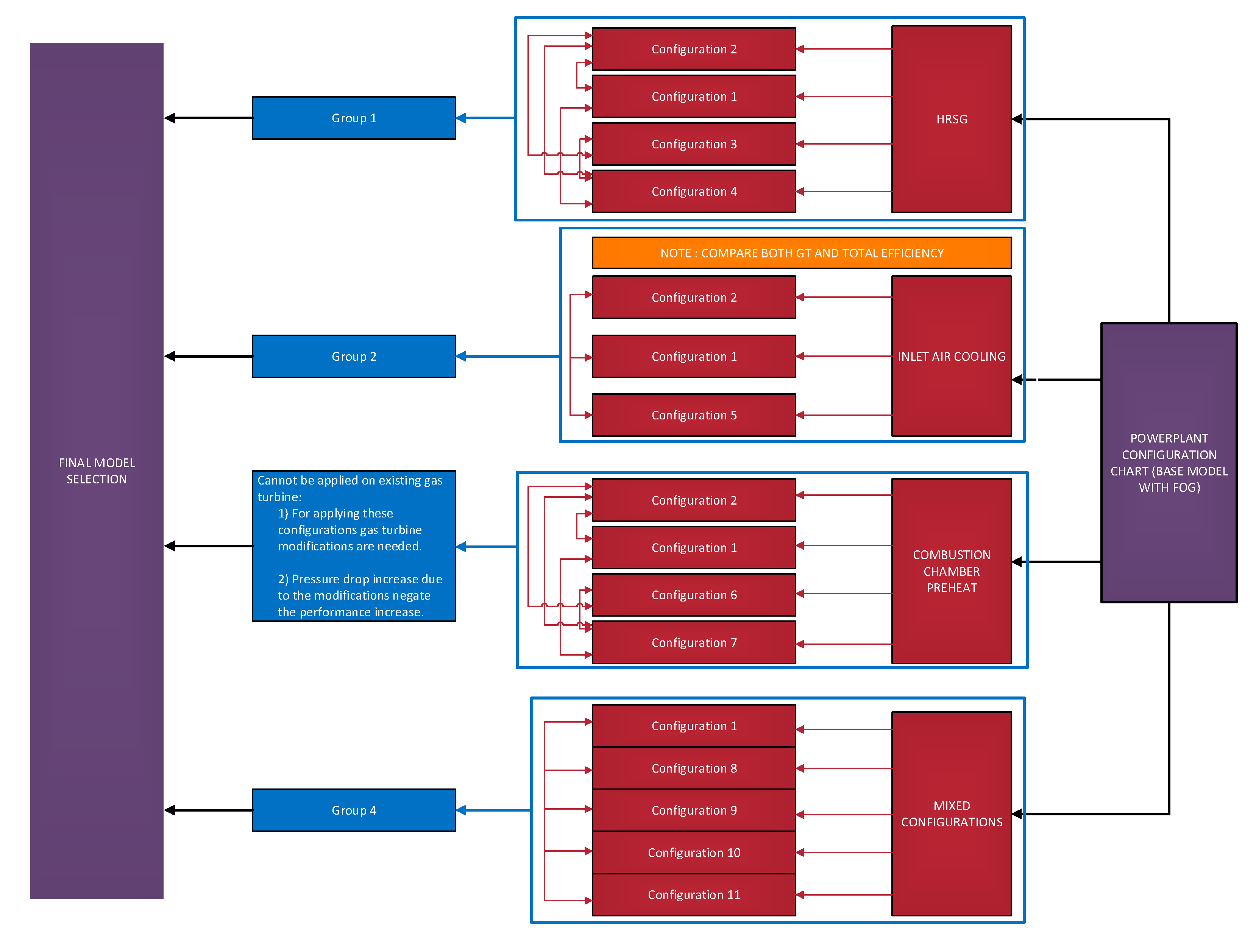
In the initial phase, a CSP system was integrated into various configurations listed in Table 5. These configurations can be divided into four categories: HRSG integration, gas turbine combustion chamber preheating, gas turbine compressor inlet cooling with a CSP-powered chiller, and hybrid configurations.
Table 5. Configurations used in the study.
Each of these configurations were modeled and compared in their respective category. The configuration which had the best overall performance is selected from each category which will be compared to other selected configurations from each category (Figure 6).
Figure 6. Schematic of the selection process by categorizing the configurations according to integration method.
For the HRSG category, a CSP system is integrated into the power plant’s HRSG. A PTC is considered due to the lower land requirement (8504 square meters required for 1 MW of capacity for the PTC), which is a critical factor considering the scarcity of land in the power plant’s proximity [47]. The heat transfer fluid output temperature of PTCs can reach up to 400 degrees Celsius [48], therefore the CSP is integrated between the high-pressure economizer with an approximate output of 280 degrees Celsius and the high-pressure superheater with an approximate output of 400 degrees Celsius, parallel to the HRSG.
The gas turbine combustion chamber preheating category was ruled out due to technical complexities and high costs, modifying the existing combined cycle. For this category to be technically feasible, CSP integration must be considered during the power plant’s design phase.
For the compressor inlet cooling with the CSP-powered chiller, a PTC was used to provide the energy needed to power a chiller with the same cooling capacity as the evaporative cooling (approximately 7 MW), resulting in a boost in the gas turbine’s overall performance.
The CSP model incorporates a pump, a PTC, and shell and tube heat exchangers. Therminol-V1, used as a heat transfer fluid (HTF) [49], is heated by the PTC with a total reflector length of 284.6 m before being directed into the shell and tube heat exchangers. This process heats the water that has been subcooled at approximately 290 degrees Celsius to generate superheated vapor at around 400 degrees Celsius (Figure 7).
Figure 7. The CSP system schematic used for combined cycle integration.
After the model with the best overall performance is selected, more detailed studies are required. A sensitivity analysis is conducted across various temperatures and humidities, determined by the maximum and minimum values observed in Yazd during the summer. Subsequently, a comparison is made between the selected model under Yazd’s ambient conditions at various solar hours and CSP sizes and an equivalent model under Seville’s ambient conditions. This comparison is significant as Spain is considered a leader in CSP technologies and has the most CSP plant projects [50]. Additionally, Seville’s DNI conditions are considered a good middle ground similarly to those of Yazd, as shown in the previous sections. Hence, this makes Seville a suitable benchmark for performance under different weather conditions.
For showing the solar penetration percentage, the Solar Capacity Coefficient (SCC) is defined which represents the proportion of the fuel energy input absorbed as solar heat.
S C C = Q C S P m ˙ f u e l · L H V
S P = S C C · 100
where SCC is the Solar Capacity Coefficient, Q C S P is the net heat absorbed by the solar field, m ˙ f u e l is the fuel mass flow, LHV is the lower heating value of the fuel, and SP is the Solar Percentage.

3. Results

According to Table 6, the results can be validated using combined cycle data from GE and ASME [46,51]. The drop in power for the model relative to is conditions can be attributed to elevation and worse ambient conditions. Considering this, the model output and performance are considered to be within an acceptable rage.
Table 6. Base model compared to ISO conditions.
According to the results in Table 7, integrating the CSP system into the HRSG section causes a noticeable boost in efficiency (5.38 for CONFIGURATION 4 and 5.16 for CONFIGURATION 3).
Table 7. Simulation results for different scenarios.
For Scenarios with CSP-powered chillers (CONFIGURATION 5 and CONFIGURATION 9), even though the gas turbine experiences a boost in power output and efficiency, there is a noticeable decrease in efficiency compared to the same configurations but with evaporative cooling. This can be attributed to the increase in the auxiliary due to complexity added to the cooling system.
According to the reviewed papers, the results are well within range [16,17,18,19,20,21,22,23,24,25,26,27,28,29,30,31,32]. These results indicate that CONFIGURATION 4 is the best scenario both for a power boost and efficiency increase.

3.1. Temperature Sensitivity Analysis

In this section, all environmental variables are kept constant, and the temperature is the only variable that is changed in order to examine its impact on the output power and electrical efficiency of the power plant in two scenarios: a power plant without CSP (Concentrated Solar Power) and a power plant with CSP. The temperature range considered for this analysis is between 20 °C and 50 °C (Figure 8).
Figure 8. Temperature sensitivity analysis results: (a) Net power sensitivity to ambient temperature; (b) Net electric efficiency sensitivity to ambient temperature.

3.2. Relative Humidity Sensitivity Analysis

In this section, all environmental variables are kept constant, and only the relative humidity is varied in order to observe its impact on the power plant’s output power and electrical efficiency. For this analysis, a relative humidity range of 0.01% to 70% for Yazd is considered. The difference in the humidity range is due to the actual weather data for Yazd, where the relative humidity does not exceed 63% (Figure 9).
Figure 9. Net power and net electric efficiency sensitivity to ambient relative humidity: (a) net power sensitivity to ambient relative humidity; (b) net electric efficiency sensitivity to ambient relative humidity.

3.3. Direct Normal Irradiance Sensitivity Analysis

In this section, the sensitivity of the DNI model for Yazd is compared with the model for Seville in Spain. For the DNI sensitivity analysis, variations in DNI at different hours (from 7:00 a.m. to 7:00 p.m.) on the specific day mentioned (15 August) are examined while keeping other parameters constant. Additionally, the solar share is calculated using Formula (2a) (Figure 10 and Figure 11).
Figure 10. Solar Share comparison between Yazd and Seville from 7 a.m. to 7 p.m.
Figure 11. Power and efficiency profile comparison between Yazd and Seville from 7 a.m. to 7 p.m.

3.4. Solar Field Size

In this section, for a more comprehensive sensitivity analysis of the solar thermal system size, we compare the best parameter for making changes, which is the reflector length. This parameter is also utilized in this section. For the sensitivity analysis, we vary only the reflector length within the 100 to 1500 m range while keeping other parameters constant. Additionally, we calculate the percentage of solar thermal energy contribution using Formula (2a,b) and round the results to three decimal places (Figure 12).
Figure 12. Reflector row sensitivity analysis: (a) Solar Capacity Coefficient comparison between Yazd and Seville for Total Reflector Lengths from 100 m to 1500 m (b) Power and efficiency profile comparison between Yazd and Seville for Total Reflector Lengths from 100 m to 1500 m.

4. Discussion

From analyzing the different scenarios, it can be concluded that integrating CSP into the HRSG has the best overall performance boost (5.38% increase in efficiency and 10.7 percent boost in power) and using evaporative cooling has better performance than a CSP-powered chiller.
As depicted in Figure 8a, the plant’s power output without CSP decreases from the nominal capacity as the temperature changes. However, this power loss can be compensated for by employing the CSP system, and the output power exceeds the nominal capacity at temperatures below 30 °C.
Figure 8b shows that the system efficiency for the power plant with CSP is, on average, 5% higher under Yazd’s weather conditions. The CSP system achieves the best efficiency at approximately 30 °C. On the other hand, in the case of a power plant without CSP, a consistent decrease in efficiency is observed as the temperature rises.
Figure 9a illustrates a significant decrease in power output experienced by the CCPP without CSP as humidity increases. However, an increase in the plant’s power output is observed when the CSP system is implemented. Although a decrease in the plant’s power output with increasing humidity is also observed, it remains approximately 20 megawatts higher than the state without CSP overall. In Figure 9b, the overall efficiency of the power plant with relative humidity variations is shown. The efficiency is approximately 5.5% higher when the CSP system is present than the power plant without CSP.
Analysis shows that the system efficiency is higher under Yazd’s weather conditions. The reason for this difference lies in the lower relative humidity, resulting in an approximately 1.3% difference on average. Despite the higher efficiency, the power output of the plant in Seville is more significant due to the higher DNI during various nighttime hours.
Naturally, during peak solar radiation hours, the energy absorption in Seville is higher than that in Yazd, as depicted in the solar share plots (Figure 10). Both scenarios experience the lowest fuel consumption, around 10 to 15 h.
As observed in Figure 11, the power output of the Seville power plant is higher due to its higher DNI. On the other hand, despite the lower DNI and atmospheric pressure in Yazd, humidity and temperature differences lead to increased efficiency, resulting in higher power plant efficiency in Yazd. However, even with the higher efficiency, the power output of the Seville power plant is more significant due to its higher DNI. Analysis also indicates a specific reflector length as the point of the maximum power output, efficiency, and solar energy percentage. This maximum value is 900 m for Yazd and 800 m for the Seville power plant.
Additionally, for analyzing the fuel consumption reduction, the analysis considers a reflector length of 300 m as the minimum fuel consumption under both weather conditions, optimizing fuel consumption for the ISCC power plant.

5. Conclusions

This research was designed to the tackle the performance drop in combined cycle power plants caused by extreme summer ambient conditions, especially in peak solar hours, preventing notable power loss by integrating a PTC into the HRSG of the combined cycle. The combined cycle power plant was modeled according to gas turbine specifications from GE and ASME. The power plant model was validated by comparing similar combined cycles in similar ambient conditions. Of course, it should be noted that since there was no statistical data on solar thermal systems, especially in Iran, we were faced with a lack of statistical data necessary for a possible comparison of the results. In the next step, a PTC was modeled in the form of a power block and integrated into the HRSG according to the CSP and HRSG heat-exchanging components of input and output. The design and integration process was carried out according to a selected day which offers a good representation of said unfavorable conditions. This day was designated as the 15th of April according to daily weather data. A sensitivity analysis was conducted in relation to temperature and ambient humidity. In the next step, the model was analyzed in Seville’s ambient conditions as Seville was selected as a suitable location with various CSP projects. This research demonstrates the potential of integrating CSP with CCPP as a promising strategy for advancing solar thermal technologies. The study, conducted under the specific weather conditions of Yazd, has shown that such integration can lead to increased efficiency, thereby mitigating the power and efficiency drop during the summer months. In summary, this research emphasizes the importance of strategic location selection, with a particular focus on DNI, and highlights the favorable conditions of Yazd for efficient solar thermal power generation. These findings contribute significantly to the ongoing development of sustainable energy solutions, paving the way for the more efficient and effective use of solar power.
  • A comparative analysis between power plants in Yazd and Seville revealed that while both experienced growths in power output and efficiency, the rate and manner of these increases varied. Specifically, Yazd exhibited higher efficiency due to lower humidity, while Seville demonstrated a higher power output due to greater solar irradiance. This underscores the importance of considering the ambient conditions of the power plant before proceeding with integration.
  • The analysis further identified DNI as the primary criterion for selecting a suitable location for CSP integration. However, other factors, such as ambient temperature and relative humidity, also significantly influence the impact of DNI on the power plant’s performance.
  • Results show that after a specific reflector length, the point of maximum power output, efficiency, and solar energy percentage will stay constant. This maximum value is 900 m for Yazd and 800 m for the Seville power plant.
  • The authors of this paper recommend using a state-of-the-art thermal storage system to analyze the power plants’ performance and how the CSP stabilizes the power plants’ output throughout the year for future work.

Author Contributions

Conceptualization, A.M. (Alireza Moradmand), S.Z.T., A.H.K., A.M. (Alireza Mahmoudpour) and M.B.; Methodology, A.M. (Alireza Moradmand), S.Z.T., A.H.K. and M.G.; Software, A.M. (Alireza Moradmand) and S.Z.T.; Validation, S.Z.T., A.H.K., A.M. (Alireza Mahmoudpour) and M.B.; Formal analysis, A.M. (Alireza Moradmand); Investigation, S.Z.T.; Writing—original draft, A.M. (Alireza Moradmand) and S.Z.T.; Writing—review & editing, A.M. (Alireza Moradmand), M.S., S.Z.T., A.H.K. and M.G.; Visualization, A.M. (Alireza Moradmand) and S.Z.T.; Supervision, S.Z.T. and M.G.; Project administration, S.Z.T.; Funding acquisition, S.Z.T., M.G., A.M. (Alireza Mahmoudpour) and M.B. All authors have read and agreed to the published version of the manuscript.

Funding

This research received no external funding.

Data Availability Statement

The original contributions presented in the study are included in the article, further inquiries can be directed to the corresponding author.

Conflicts of Interest

The authors declare no conflict of interest.

Abbreviations

The following abbreviations are used in this manuscript:
CSPConcentrated Solar Power
GTCCGas Turbine Compressor Cooling
ISCCIntegrated Solar Combined Cycle
HRSGHeat Recovery Steam Generator
CCPHCombustion Chamber Preheating
CCPPCombined Cycle Power Plant
PTCParabolic Trough Collector
STSolar Tower

References

  1. Nijsse, F.J.M.M.; Mercure, J.F.; Ameli, N.; Larosa, F.; Kothari, S.; Rickman, J.; Vercoulen, P.; Pollitt, H. The momentum of the solar energy transition. Nat. Commun. 2023, 14, 6542. [Google Scholar] [CrossRef] [PubMed]
  2. Ferruzzi, G.; Delcea, C.; Barberi, A.; Di Dio, V.; Di Somma, M.; Catrini, P.; Guarino, S.; Rossi, F.; Parisi, M.L.; Sinicropi, A.; et al. Concentrating Solar Power: The State of the Art, Research Gaps and Future Perspectives. Energies 2023, 16, 8082. [Google Scholar] [CrossRef]
  3. Chen, Q.; Wang, Y. Research Status and Development Trend of Concentrating Solar Power. In Proceedings of the 2020 9th International Conference on Renewable Energy Research and Application (ICRERA), Glasgow, UK, 27–30 September 2020; pp. 390–393. [Google Scholar]
  4. Yousef, B.A.A.; Obaideen, K.; AlMallahi, M.N.; Alajmi, N.; Radwan, A.; Al-Shihabi, S.; Elgendi, M. On the Contribution of Concentrated Solar Power (CSP) to the Sustainable Development Goals (SDGs): A Bibliometric Analysis. Energy Strategy Rev. 2024, 52, 101356. [Google Scholar] [CrossRef]
  5. International Energy Agency. Net Zero by 2050—A Roadmap for the Global Energy Sector; IEA: Paris, France, 2021. [Google Scholar]
  6. Gilmanova, A.; Wang, Z.; Gosens, J.; Lilliestam, J. Building an Internationally Competitive Concentrating Solar Power Industry in China: Lessons from Wind Power and Photovoltaics. Energy Sources Part B Econ. Plan. Policy 2021, 16, 515–541. [Google Scholar] [CrossRef]
  7. Palladino, V.; Di Somma, M.; Cancro, C.; Gaggioli, W.; De Lucia, M.; D’Auria, M.; Lanchi, M.; Bassetti, F.; Bevilacqua, C.; Cardamone, S.; et al. Innovative Industrial Solutions for Improving the Technical/Economic Competitiveness of Concentrated Solar Power. Energies 2024, 17, 360. [Google Scholar] [CrossRef]
  8. Aboelmaaref, M.M.; Zayed, M.E.; Li, Y.; Zhao, J.; Rehman, S.; Irshad, K.; Ali, E.S.; Alsaman, A.S. Performance assessment of hybrid adsorption/humidification-dehumidification desalination cycle powered by dish/stirling concentrated solar power system for sustainable freshwater production maximization. Process Saf. Environ. Prot. 2025, 193, 1094–1113. [Google Scholar] [CrossRef]
  9. Zayed, M.E.; Zhao, J.; Elsheikh, A.H.; Li, W.; Sadek, S.; Aboelmaaref, M.M. A comprehensive review on Dish/Stirling concentrated solar power systems: Design, optical and geometrical analyses, thermal performance assessment, and applications. J. Clean. Prod. 2021, 283, 124664. [Google Scholar] [CrossRef]
  10. Di Lorenzo, G.; Stracqualursi, E.; Vescio, G.; Araneo, R. State of the Art of Renewable Sources Potentialities in the Middle East: A Case Study in the Kingdom of Saudi Arabia. Energies 2024, 17, 1816. [Google Scholar] [CrossRef]
  11. Gokon, N. Progress in Concentrated Solar Power, Photovoltaics, and Integrated Power Plants Towards Expanding the Introduction of Renewable Energy in the Asia/Pacific Region. Curr. Sustain. Renew. Energy Rep. 2023, 10, 250–263. [Google Scholar] [CrossRef]
  12. Ghaithan, A.; Hadidi, L.; Mohammed, A. Techno-Economic Assessment of Concentrated Solar Power Generation in Saudi Arabia. Renew. Energy 2024, 220, 119623. [Google Scholar] [CrossRef]
  13. 9HA Gas Turbine|9HA.01 and 9HA.02|GE Vernova. Available online: https://www.gevernova.com/gas-power/products/gas-turbines/9ha (accessed on 9 June 2024).
  14. Arrieta, F.R.P.; Lora, E.E.S. Influence of Ambient Temperature on Combined-Cycle Power-Plant Performance. Appl. Energy 2005, 80, 261–272. [Google Scholar] [CrossRef]
  15. Rahman, M.M.; Ibrahim, T.K.; Abdalla, A.N. Thermodynamic Performance Analysis of Gas-Turbine Power-Plant. Int. J. Phys. Sci. 2011, 6, 3539–3550. [Google Scholar]
  16. Kotowicz, J.; Brzęczek, M. Analysis of Increasing Efficiency of Modern Combined Cycle Power Plant: A Case Study. Energy 2018, 153, 90–99. [Google Scholar] [CrossRef]
  17. Alberizzi, J.C.; Frigola, J.M.; Rossi, M.; Renzi, M. Optimal Sizing of a Hybrid Renewable Energy System: Importance of Data Selection with Highly Variable Renewable Energy Sources. Energy Convers. Manag. 2020, 223, 113303. [Google Scholar] [CrossRef]
  18. Nathan, G.J.; Jafarian, M.; Dally, B.B.; Saw, W.L.; Ashman, P.J.; Hu, E.; Steinfeld, A. Solar Thermal Hybrids for Combustion Power Plant: A Growing Opportunity. Prog. Energy Combust. Sci. 2018, 64, 4–28. [Google Scholar] [CrossRef]
  19. Bravo, H.J.; Ramos, J.C.; Celis, C. Cylindrical Parabolic Trough Concentrator and Solar Tower Comparison in an Integrated Solar Combined Cycle Power Plant. In Proceedings of the ASME 2019 Power Conference, Salt Lake City, UT, USA, 15–18 July 2019; p. V001T06A015. [Google Scholar]
  20. Talal, W.; Akroot, A. Exergoeconomic Analysis of an Integrated Solar Combined Cycle in the Al-Qayara Power Plant in Iraq. Processes 2023, 11, 656. [Google Scholar] [CrossRef]
  21. Talal, W.; Akroot, A. An Exergoeconomic Evaluation of an Innovative Polygeneration System Using a Solar-Driven Rankine Cycle Integrated with the Al-Qayyara Gas Turbine Power Plant and the Absorption Refrigeration Cycle. Machines 2024, 12, 133. [Google Scholar] [CrossRef]
  22. Amani, M.; Ghenaiet, A. Novel Hybridization of Solar Central Receiver System with Combined Cycle Power Plant. Energy 2020, 201, 117627. [Google Scholar] [CrossRef]
  23. Binamer, A.O. Al-Abdaliya Integrated Solar Combined Cycle Power Plant: Case Study of Kuwait, Part I. Renew. Energy 2019, 131, 923–937. [Google Scholar] [CrossRef]
  24. Darwish Ahmad, A.; Abubaker, A.M.; Najjar, Y.S.H.; Manaserh, Y.M.A. Power Boosting of a Combined Cycle Power Plant in Jordan: An Integration of Hybrid Inlet Cooling & Solar Systems. Energy Convers. Manag. 2020, 214, 112894. [Google Scholar] [CrossRef]
  25. AlKassem, A. A Performance Evaluation of an Integrated Solar Combined Cycle Power Plant with Solar Tower in Saudi Arabia. Renew. Energy Focus 2021, 39, 123–138. [Google Scholar] [CrossRef]
  26. Islam, M.T.; Huda, N.; Saidur, R. Current Energy Mix and Techno-Economic Analysis of Concentrating Solar Power (CSP) Technologies in Malaysia. Renew. Energy 2019, 140, 789–806. [Google Scholar] [CrossRef]
  27. Yousef, B.A.A.; Hachicha, A.A.; Rodriguez, I.; Abdelkareem, M.A.; Inyaat, A. Perspective on Integration of Concentrated Solar Power Plants. Int. J. Low Carbon Technol. 2021, 16, 1098–1125. [Google Scholar] [CrossRef]
  28. Rovira, A.; Barbero, R.; Ortega, G.; Subires, A.; Muñoz, M. Towards High Solar Contribution in Hybrid CSP-Combined Cycle Gas Turbine Plants. Int. J. Energy Res. 2023, 2023, 8289873. [Google Scholar] [CrossRef]
  29. Elmorsy, L.; Morosuk, T.; Tsatsaronis, G. Exergy-Based Analysis and Optimization of an Integrated Solar Combined-Cycle Power Plant. Entropy 2020, 22, 655. [Google Scholar] [CrossRef] [PubMed]
  30. Elmohlawy, A.E.; Ochkov, V.F.; Kazandzhan, B.I. Thermal Performance Analysis of a Concentrated Solar Power System (CSP) Integrated with Natural Gas Combined Cycle (NGCC) Power Plant. Case Stud. Therm. Eng. 2019, 14, 100458. [Google Scholar] [CrossRef]
  31. Bergantini Botamede, B.; Oliveira Salviano, L. Thermodynamic Analysis of Concentrated Solar Energy Layouts Integrated with Combined Power System. Appl. Therm. Eng. 2023, 229, 120618. [Google Scholar] [CrossRef]
  32. Boretti, A.; Al-Zubaidy, S. A case study on combined cycle power plant integrated with solar energy in Trinidad and Tobago. Sustain. Energy Technol. Assess. 2019, 32, 100–110. [Google Scholar] [CrossRef]
  33. Dadri ISCC Plant|Concentrating Solar Power Projects|NREL. Available online: https://solarpaces.nrel.gov/project/dadri-iscc-plant (accessed on 9 April 2024).
  34. Agua Prieta II|Concentrating Solar Power Projects|NREL. Available online: https://solarpaces.nrel.gov/project/agua-prieta-ii (accessed on 9 April 2024).
  35. City of Medicine Hat ISCC Project|Concentrating Solar Power Projects|NREL. Available online: https://solarpaces.nrel.gov/project/city-medicine-hat-iscc-project (accessed on 9 April 2024).
  36. ISCC Ain Beni Mathar|Concentrating Solar Power Projects|NREL. Available online: https://solarpaces.nrel.gov/project/iscc-ain-beni-mathar (accessed on 9 April 2024).
  37. ISCC Green Duba 1|Concentrating Solar Power Projects|NREL. Available online: https://solarpaces.nrel.gov/project/iscc-green-duba-1 (accessed on 9 April 2024).
  38. ISCC Kuraymat|Concentrating Solar Power Projects|NREL. Available online: https://solarpaces.nrel.gov/project/iscc-kuraymat (accessed on 9 April 2024).
  39. ISCC Waad Al Shamal|Concentrating Solar Power Projects|NREL. Available online: https://solarpaces.nrel.gov/project/iscc-waad-al-shamal (accessed on 9 April 2024).
  40. Deputy Office of Human Resources, Research, and Information Technology under the Iranian Ministry of Energy. Monthly Report on Water and Electricity Industry Statistics; Ministry of Energy: Tehran, Iran, 2024.
  41. Solar Resource Maps of Iran. Available online: https://solargis.com/maps-and-gis-data/download/iran (accessed on 9 June 2024).
  42. Statistics of Iran’s Electricity Industry for Strategic Management in 1400, Tavanir, under the Deputy Office of Research and Human Resources, within the Information Technology, Communications, and Statistics Department—Statistics and GIS Group. Esfand (February) 1400. Available online: www.moe.gov.ir (accessed on 30 April 2025).
  43. NSRDB. Available online: https://nsrdb.nrel.gov/ (accessed on 9 June 2024).
  44. Yazd, Yazd, Iran Weather Forecast|AccuWeather. Available online: https://www.accuweather.com/en/ir/yazd/211668/weather-forecast/211668 (accessed on 9 June 2024).
  45. Morales-Salinas, L.; Ortega-Farias, S.; Riveros-Burgos, C.; Chávez, J.L.; Wang, S.; Tian, F.; Carrasco-Benavides, M.; Neira-Román, J.; López-Olivari, R.; Fuentes-Jaque, G. Assessment of Atmospheric Emissivity Models for Clear-Sky Conditions with Reanalysis Data. Sci. Rep. 2023, 13, 14465. [Google Scholar] [CrossRef]
  46. 9E Gas Turbine (50 Hz)|9E.03/9E.04 Gas Turbine|GE Vernova. Available online: https://www.gevernova.com/gas-power/products/gas-turbines/9e (accessed on 9 June 2024).
  47. Alami, A.H.; Olabi, A.G.; Mdallal, A.; Rezk, A.; Radwan, A.; Rahman, S.M.A.; Shah, S.K.; Abdelkareem, M.A. Concentrating Solar Power (CSP) Technologies: Status and Analysis. Int. J. Thermofluids 2023, 18, 100340. [Google Scholar] [CrossRef]
  48. Manikandan, G.K.; Iniyan, S.; Goic, R. Enhancing the optical and thermal efficiency of a parabolic trough collector—A review. Appl. Energy 2019, 235, 1524–1540. [Google Scholar] [CrossRef]
  49. Fluid Selecting Resources|Therminol Heat Transfer Fluids. Available online: https://www.therminol.com/resources/fluid-selection (accessed on 19 July 2024).
  50. SolarPACES. CSP Projects Around the World; SolarPACES: Rioja, Spain, 2025. [Google Scholar]
  51. Lugand, P.; Parietti, C. Combined Cycle Plants with Frame 9F Gas Turbines. In Proceedings of the ASME 1990 International Gas Turbine and Aeroengine Congress and Exposition, American Society of Mechanical Engineers Digital Collection, Brussels, Belgium, 11–14 June 1990; ASME: New York, NY, USA, 2015. [Google Scholar] [CrossRef]
Disclaimer/Publisher’s Note: The statements, opinions and data contained in all publications are solely those of the individual author(s) and contributor(s) and not of MDPI and/or the editor(s). MDPI and/or the editor(s) disclaim responsibility for any injury to people or property resulting from any ideas, methods, instructions or products referred to in the content.

Article Metrics

Citations

Article Access Statistics

Multiple requests from the same IP address are counted as one view.