Demand Response Potential Forecasting: A Systematic Review of Methods, Challenges, and Future Directions
Abstract
1. Introduction
1.1. Research Objectives
1.2. Contribution of the Paper
- The review develops a clear classification system that categorizes modern forecasting methods into four key groups: statistical, analytical, optimization-based, and AI approaches. This taxonomy provides researchers with a structured framework to assess, compare, and select the most appropriate techniques based on their specific applications, clarifying their respective strengths and limitations.
- The study provides a holistic analysis of how different modeling paradigms must be integrated for accurate DR potential estimation. We demonstrate how the problem requires a combination of economic optimization for resource dispatch, game-theoretic models for strategic participant behavior, and machine learning for data-driven uncertainty quantification, reflecting the true multi-faceted nature of DR.
- This paper provides a crucial analysis of how the practical effectiveness of forecasting models is shaped by non-technical factors. It systematically analyzes how the accuracy and impact of any model are ultimately constrained by non-technical realities, including consumer behavioral patterns, trust, market regulations, and data privacy concerns, providing a more realistic and grounded perspective on the deployment of DR.
- We introduce a structured framework that moves beyond simple categorization. By providing explicit, pre-specified rules for classifying methods, particularly complex hybrids and AI-coupled optimizers, our taxonomy resolves common ambiguities that have fragmented the literature. This gives the research community a clear and consistent lens to compare, select, and develop forecasting models.
2. Review Methodology
2.1. Research Design and Reporting Standard
2.2. Research Protocol
2.3. Research Questions
2.4. Eligibility Criteria
- Inclusion Criteria
- Exclusion Criteria
2.5. Information Sources
2.6. Search Strategy (Database-Specific and Reproducible)
- Web of Science (Core Collection).
- ((“demand response” OR “demand-side” OR “demand side”) NEAR/3 (potential OR flexibility OR “load shifting” OR “load shedding” OR “DR potential”) OR “customer baseline load” OR CBL)
- AND (forecast* OR predict* OR estimat*); years = 2015–2025; language = English; categories: Energy Fuels; Electrical Eng.; CS–Interdisciplinary.
- Scopus.
- TITLE-ABS-KEY(((“demand response” OR “demand-side” OR “demand side”) W/3 (potential OR flexibility OR “load shifting” OR “load shedding” OR “DR potential”)) OR “customer baseline load” OR CBL)
- AND TITLE-ABS-KEY(forecast* OR predict* OR estimat*); years = 2015–2025; language = English; subject areas: Energy; Engineering; Computer Science.
- IEEE Xplore.
- ((“demand response” OR “demand-side” OR “demand side”) NEAR/3 (potential OR flexibility OR “load shifting” OR “load shedding” OR “DR potential”) OR “customer baseline load” OR CBL)
- AND (“forecast” OR “prediction” OR “estimation”); years = 2015–2025; language = English; content type: Journals & Conferences.
2.7. Record Management and De-Duplication
2.8. Selection Process
2.9. Data Extraction and Coding Schema
2.10. Definitions and Taxonomy Harmonization
- Statistical/analytical: AR/ARIMA/ARIMAX, linear/GLM/GAM, state-space, survival/ time-to-event where used for DR potential.
- Optimization-based: stochastic/robust optimization, bilevel/game-theoretic, economic dispatch models when the optimization itself produces the forecast/estimate.
- AI/ML: tree ensembles, SVM, kernel methods, and deep learning (RNN/LSTM/GRU, CNN, transformers). Deep learning remains under ML unless explicitly coupled with a separate optimizer/logic module.
- Hybrid: explicit coupling of two or more paradigms (e.g., optimization + ML; fuzzy logic + ML; physics-informed + ML), or stacked/ensemble models combining fundamentally different learners.
2.11. Risk of Bias/Study Quality Assessment
2.12. Outcomes and Measures
2.13. Synthesis Methods
2.14. Reporting, Reproducibility, and Figure Standards
2.15. PRISMA-2020 Flow Chart
3. Results
3.1. Comparative Evidence (Main Studies, 2015–2025)
- Legend (abbreviations).
- Sec.—Sector: Res (residential), Com (commercial), Ind (industrial), Sys (system/ISO), Bldg (buildings), Multi (mixed).
- Data—AMI (smart meter), WX (weather), Prc (price/tariff), Phys (physics/first-principles), Scen (scenario set), PV (photovoltaics), BEMS (building EMS).
- Hor.—ST (short-term), ID (intra-day), DA (day-ahead), Multi (multi-horizon).
- Family—Stat (statistical), Opt (optimization), ML (machine learning), Hybrid (explicit coupling/ensembles).
- Unc.—Pt (point), Prob (probabilistic), Scen (scenario), Cov. (coverage).
- Metrics—MAE, RMSE, MAPE, CRPS, Pinball, PI.
3.2. Uncertainty & Probabilistic Forecasting with Numerical Synthesis
4. Discussion
4.1. Trends and What They Mean
4.2. Data and Infrastructure Constraints/Limitations
4.3. From Accuracy to Value in DR Potential Estimation
4.4. Research Gaps Identified from the Literature
5. Fundamentals of Demand Response
5.1. Definition and Classification of DR
5.2. Demand Response Programs: Price-Based and Incentive-Based
5.3. Key Stakeholders: Utilities, Consumers, Aggregators, Regulators
6. Mathematical Modeling for DR Potential Calculations
6.1. Optimization Models for DR Estimation
6.2. Statistical and Probabilistic Models for DR Estimation
6.3. Game-Theoretic Models
7. Forecasting Techniques for DR Potential
7.1. Time Series Analysis for DR Forecasting
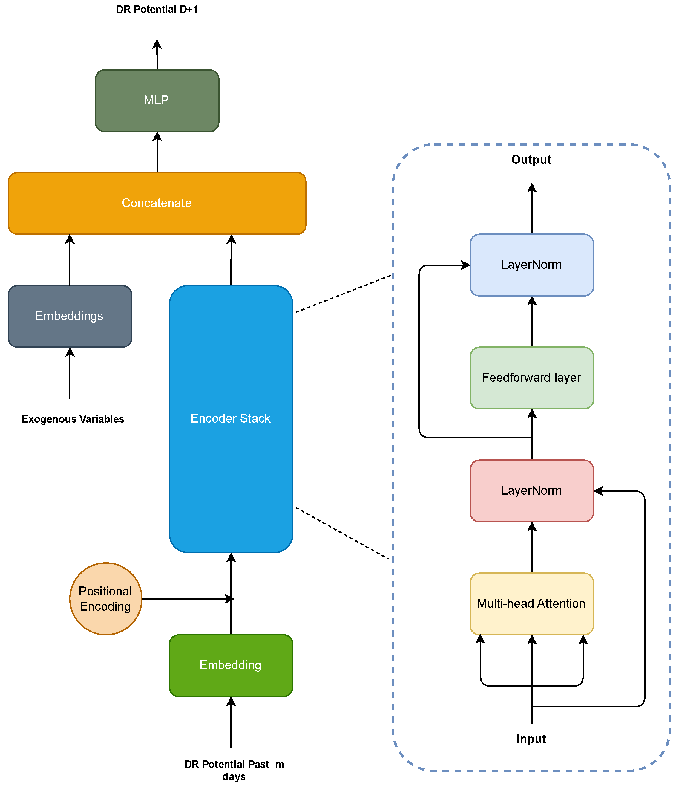
7.2. Machine Learning and Deep Learning Approaches
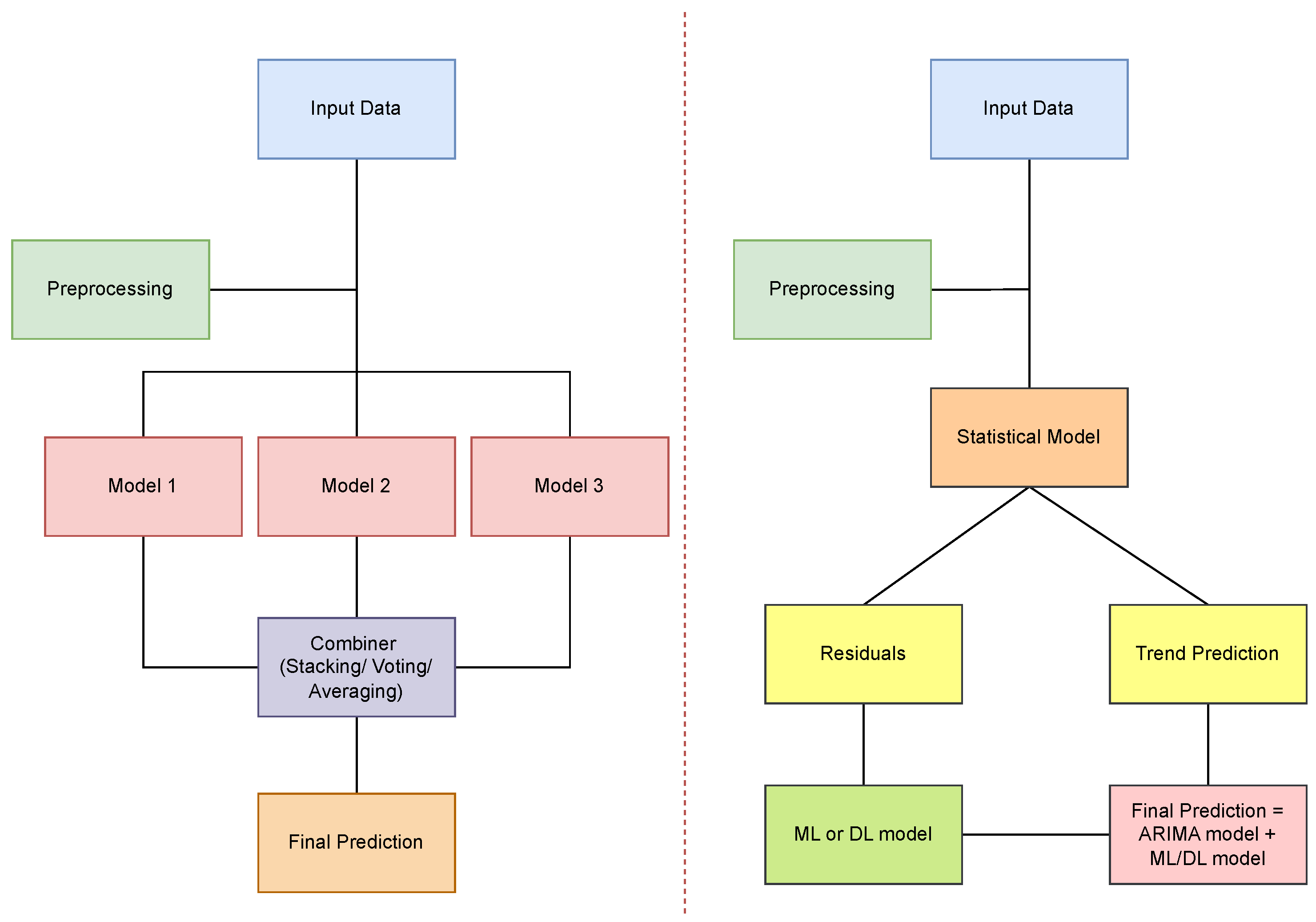
7.3. Hybrid and Ensemble Methods
8. Applications and Case Studies
8.1. Industrial Sector DR Potential
8.2. Residential and Commercial Sector DR Case Studies
8.3. DR in Renewable Energy Integration
8.4. Lessons from Global Implementations
9. Technological Enablers for DR Implementation
9.1. Smart Grid and Advanced Metering Infrastructure (AMI)
9.2. IoT and Demand-Side Management (DSM)
9.3. Blockchain for DR Transactions and Cloud-Based Big Data Analytics
10. Challenges and Barriers in DR Potential Calculation and Forecasting
10.1. Technical Challenges
10.2. Regulatory and Policy Challenges
10.3. Consumer Participation and Behavioral Aspects
11. Future Trends and Research Directions
12. Conclusions
Author Contributions
Funding
Data Availability Statement
Acknowledgments
Conflicts of Interest
References
- Cavus, M. Advancing Power Systems with Renewable Energy and Intelligent Technologies: A Comprehensive Review on Grid Transformation and Integration. Electronics 2025, 14, 1159. [Google Scholar] [CrossRef]
- Reiz, C.; Gouveia, C.; Bessa, R.J.; Lopes, J.P.; Kezunovic, M. Risk Assessment of Future Power Systems: Assuring Resilience of Electrification for Decarbonization. Sustain. Energy Grids Netw. 2025, 43, 101849. [Google Scholar] [CrossRef]
- Silva, C.; Faria, P.; Vale, Z.; Corchado, J.M. Demand Response Performance and Uncertainty: A Systematic Literature Review. Energy Strategy Rev. 2022, 41, 100857. [Google Scholar] [CrossRef]
- Dranka, G.G.; Ferreira, P. Review and Assessment of the Different Categories of Demand Response Potentials. Energy 2019, 179, 280–294. [Google Scholar] [CrossRef]
- Shi, R.; Jiao, Z. Individual Household Demand Response Potential Evaluation and Identification Based on Machine Learning Algorithms. Energy 2023, 266, 126505. [Google Scholar] [CrossRef]
- Herath, P.; Venayagamoorthy, G. A Study on Demand Response Potential of a Residential Area Using Census Data. In Proceedings of the 2018 Clemson University Power Systems Conference (PSC), Charleston, SC, USA, 4–7 September 2018. [Google Scholar]
- Zhu, Z.; Bu, S.; Chan, K.W.; Li, F.; Ye, Y.; Chung, C.Y.; Strbac, G. Designing the future electricity spot market with high renewables via reliable simulations. Nat. Rev. Electr. Eng. 2025, 2, 320–337. [Google Scholar] [CrossRef]
- Valentini, O.; Andreadou, N.; Bertoldi, P.; Lucas, A.; Saviuc, I.; Kotsakis, E. Demand Response Impact Evaluation: A Review of Methods for Estimating the Customer Baseline Load. Energies 2022, 15, 5259. [Google Scholar] [CrossRef]
- Wang, Z.; Zhang, H. Customer baseline load estimation for virtual power plants in demand response: An attention mechanism-based generative adversarial networks approach. Appl. Energy 2024, 357, 122544. [Google Scholar] [CrossRef]
- Gabaldón, A.; García-Garre, A.; Ruiz-Abellón, M.C.; Guillamón, A.; Álvarez-Bel, C.; Fernández-Jiménez, L.A. Improvement of customer baselines for the evaluation of demand response through the use of physically-based load models. Util. Policy 2021, 70, 101213. [Google Scholar] [CrossRef]
- Li, K.; Li, Z.; Huang, C.; Ai, Q. Online Transfer Learning-Based Residential Demand Response Potential Forecasting for Load Aggregator. Appl. Energy 2024, 358, 122631. [Google Scholar] [CrossRef]
- Mossie, A.T.; Khatiwada, D.; Palm, B.; Bekele, G. Energy demand flexibility potential in cement industries: How does it contribute to energy supply security and environmental sustainability? Appl. Energy 2025, 377, 124608. [Google Scholar] [CrossRef]
- Page, M.J.; McKenzie, J.E.; Bossuyt, P.M.; Boutron, I.; Hoffmann, T.C.; Mulrow, C.D.; Shamseer, L.; Tetzlaff, J.M.; Akl, E.A.; Brennan, S.E.; et al. The PRISMA 2020 statement: An updated guideline for reporting systematic reviews. BMJ 2021, 372, n71. [Google Scholar] [CrossRef]
- Muqtadir, A.; Li, B.; Ying, Z.; Songsong, C.; Kazmi, S.N. Day-ahead demand response potential prediction in residential buildings with HITSKAN: A fusion of Kolmogorov-Arnold networks and N-HiTS. Energy Build. 2025, 332, 115455. [Google Scholar] [CrossRef]
- Ruiz-Abellón, M.C.; Fernández-Jiménez, L.A.; Guillamón, A.; Gabaldón, A. Applications of Probabilistic Forecasting in Demand Response. Appl. Sci. 2024, 14, 9716. [Google Scholar] [CrossRef]
- Xu, C.; Huang, Y. Integrated Demand Response in Multi-Energy Microgrids via Deep Reinforcement Learning. Energies 2023, 16, 4769. [Google Scholar] [CrossRef]
- Chan, J.W.; Yeo, C.K. A Transformer-based approach to electricity load forecasting. J. Forecast. 2024. early view. [Google Scholar] [CrossRef]
- Spencer, R.; Ranathunga, S.; Boulic, M.; van Heerden, A.H.; Susnjak, T. Transfer learning on transformers for building energy consumption forecasting—A comparative study. Energy Build. 2025, 336, 115632. [Google Scholar] [CrossRef]
- Ochoa, T.; Serpell, C.; Valle, C.; Gil, E. Enhancing Short-Term Probabilistic Load Forecasting and Scenario Generation with Tailored Kernel Functions in Mixture Density Networks. Expert Syst. Appl. 2025, 284, 127932. [Google Scholar] [CrossRef]
- Sridhar, A.; Honkapuro, S.; Ruiz, F.; Mohammadi-Ivatloo, B.; Annala, S.; Wolff, A. Aggregator decision analysis in residential demand response under uncertain consumer behavior. J. Clean. Prod. 2025, 495, 144997. [Google Scholar] [CrossRef]
- Gassar, A.A.A. Short-Term Power Demand Forecasting to Improve the Estimation of Demand Response Baselines. Buildings 2024, 14, 2242. [Google Scholar] [CrossRef]
- Bashyal, A.; Boroukhian, T.; Veerachanchai, P.; Naransukh, M.; Wicaksono, H. Multi-agent deep reinforcement learning based demand response and energy management for heavy industries with discrete manufacturing systems. Appl. Energy 2025, 392, 125990. [Google Scholar] [CrossRef]
- Nygård, H.S.; Grøtan, S.; Kvisberg, K.R.; Gorjao, L.R.; Martinsen, T. Enhancing peak electricity demand forecasting for commercial buildings using novel LSTM loss functions. Electr. Power Syst. Res. 2025, 246, 111722. [Google Scholar] [CrossRef]
- Balakrishnan, A.; Sanisetty, B.; Bandaru, R.B. Stacked hybrid model for load forecasting: Integrating ANN, Time-Series Transformers, and Fuzzy Logic Transform. Sci. Rep. 2025. early access. [Google Scholar]
- Hong, T.; Fan, S. Probabilistic electric load forecasting: A tutorial review. Int. J. Forecast. 2016, 32, 914–938. [Google Scholar] [CrossRef]
- Alipour, M.; Zare, K.; Abapour, M. MINLP probabilistic scheduling model for demand response programs integrated energy hubs. IEEE Trans. Ind. Inform. 2017, 14, 3362–3372. [Google Scholar] [CrossRef]
- Chow, H.F. Short-term electricity grid maximum demand forecasting with the ARIMAX-SVR Machine Learning Hybrid Model. Hkie Trans. 2021, 28, 22–30. [Google Scholar] [CrossRef]
- Moslemi, Z.; Clark, L.; Kernal, S.; Rehome, S.; Sprengel, S.; Tamizifar, A.; Tuli, S.; Chokshi, V.; Nomeli, M.; Liang, E.; et al. Comprehensive Forecasting of California’s Energy Consumption: A Multi-Source and Sectoral Analysis Using ARIMA and ARIMAX Models. arXiv 2024, arXiv:2402.04432. [Google Scholar]
- Kim, H.; Park, S.; Kim, S. Time-series clustering and forecasting household electricity demand using smart meter data. Energy Rep. 2023, 9, 4111–4121. [Google Scholar] [CrossRef]
- Neshat, N.; Hadian, H.; Behzad, M. Nonlinear ARIMAX model for long–term sectoral demand forecasting. Manag. Sci. Lett. 2018, 8, 581–592. [Google Scholar] [CrossRef]
- Ruiz-Abellón, M.C.; Fernández-Jiménez, L.A.; Guillamón, A.; Falces, A.; García-Garre, A.; Gabaldón, A. Integration of Demand Response and Short-Term Forecasting for the Management of Prosumers’ Demand and Generation. Energies 2020, 13, 11. [Google Scholar] [CrossRef]
- Macedo, M.N.; Galo, J.J.; De Almeida, L.; Lima, A.d.C. Demand side management using artificial neural networks in a smart grid environment. Renew. Sustain. Energy Rev. 2015, 41, 128–133. [Google Scholar] [CrossRef]
- Pallonetto, F.; De Rosa, M.; Milano, F.; Finn, D.P. Demand response algorithms for smart-grid ready residential buildings using machine learning models. Appl. Energy 2019, 239, 1265–1282. [Google Scholar] [CrossRef]
- Rahman, A.; Srikumar, V.; Smith, A.D. Predicting electricity consumption for commercial and residential buildings using deep recurrent neural networks. Appl. Energy 2018, 212, 372–385. [Google Scholar] [CrossRef]
- Guo, X.; Zhao, Q.; Wang, S.; Shan, D.; Gong, W. A Short-Term Load Forecasting Model of LSTM Neural Network considering Demand Response. Complexity 2021, 2021, 5571539. [Google Scholar] [CrossRef]
- Zhang, D. Review of Deep Learning and Reinforcement Learning in Smart Grids. Csee J. Power Energy Syst. 2020, 4, 362–370. [Google Scholar] [CrossRef]
- Chen, Q.; Xia, M.; Lu, T.; Jiang, X.; Liu, W.; Sun, Q. Short-term load forecasting based on deep learning for end-user transformer subject to volatile electric heating loads. IEEE Access 2019, 7, 162697–162707. [Google Scholar] [CrossRef]
- Zhao, Z.; Xia, C.; Chi, L.; Chang, X.; Li, W.; Yang, T.; Zomaya, A.Y. Short-term load forecasting based on the transformer model. Information 2021, 12, 516. [Google Scholar] [CrossRef]
- Xiao, J.; Li, Y.; Xie, L.; Liu, D.; Huang, J. A hybrid model based on selective ensemble for energy consumption forecasting in China. Energy 2018, 159, 534–546. [Google Scholar] [CrossRef]
- Raju, S.T.U.; Sarker, A.; Das, A.; Islam, M.M.; Al-Rakhami, M.S.; Al-Amri, A.M.; Mohiuddin, T.; Albogamy, F.R. An approach for demand forecasting in steel industries using ensemble learning. Complexity 2022, 2022, 9928836. [Google Scholar] [CrossRef]
- Jnr, E.O.N.; Ziggah, Y.Y.; Relvas, S. Hybrid ensemble intelligent model based on wavelet transform, swarm intelligence and artificial neural network for electricity demand forecasting. Sustain. Cities Soc. 2021, 66, 102679. [Google Scholar] [CrossRef]
- Maleki, N.; Lundström, O.; Musaddiq, A.; Jeansson, J.; Olsson, T.; Ahlgren, F. Future energy insights: Time-series and deep learning models for city load forecasting. Appl. Energy 2024, 374, 124067. [Google Scholar] [CrossRef]
- Roh, H.T.; Lee, J.W. Residential demand response scheduling with multiclass appliances in the smart grid. IEEE Trans. Smart Grid 2015, 7, 94–104. [Google Scholar] [CrossRef]
- Eshraghi, A.; Salehi, G.; Heibati, S.; Lari, K. An enhanced operation model for energy storage system of a typical combined cool, heat and power based on demand response program: The application of mixed integer linear programming. Build. Serv. Eng. Res. Technol. 2019, 40, 47–74. [Google Scholar] [CrossRef]
- Veras, J.M.; Silva, I.R.S.; Pinheiro, P.R.; Rabêlo, R.A.L.; Veloso, A.F.S.; Borges, F.A.S.; Rodrigues, J.J.P.C. A Multi-Objective Demand Response Optimization Model for Scheduling Loads in a Home Energy Management System. Sensors 2018, 18, 3207. [Google Scholar] [CrossRef]
- Khezri, R.; Ghassemi, A.; Saif, M. Multi-objective optimization approach for demand response scheduling using NSGA-II. Sustainability 2022, 14, 8167. [Google Scholar]
- Deng, R.; Yang, Z.; Chow, M.Y.; Chen, J. A survey on demand response in smart grids: Mathematical models and approaches. IEEE Trans. Ind. Inform. 2015, 11, 570–582. [Google Scholar] [CrossRef]
- Stanelyte, D.; Radziukyniene, N.; Radziukynas, V. Overview of demand-response services: A review. Energies 2022, 15, 1659. [Google Scholar] [CrossRef]
- Good, N.; Ellis, K.A.; Mancarella, P. Review and classification of barriers and enablers of demand response in the smart grid. Renew. Sustain. Energy Rev. 2017, 72, 57–72. [Google Scholar] [CrossRef]
- Gao, R.; Cheng, Z.; Cheng, H.; Li, Z.; Wang, H.; Lin, X.; Zhao, J.; Yang, C. Residential Demand Response Potential Detection: Model Mechanism and Application Analysis. IEEJ Trans. Electr. Electron. Eng. 2023, 18, 362–374. [Google Scholar] [CrossRef]
- Yang, C.; Meng, C.; Zhou, K. Residential electricity pricing in China: The context of price-based demand response. Renew. Sustain. Energy Rev. 2018, 81, 2870–2878. [Google Scholar] [CrossRef]
- Le Ray, G.; Larsen, E.M.; Pinson, P. Evaluating price-based demand response in practice—with application to the EcoGrid EU Experiment. IEEE Trans. Smart Grid 2016, 9, 2304–2313. [Google Scholar] [CrossRef]
- Wang, Y.; Lin, H.; Liu, Y.; Sun, Q.; Wennersten, R. Management of household electricity consumption under price-based demand response scheme. J. Clean. Prod. 2018, 204, 926–938. [Google Scholar] [CrossRef]
- Mohajeryami, S.; Moghaddam, I.N.; Doostan, M.; Vatani, B.; Schwarz, P. A novel economic model for price-based demand response. Electr. Power Syst. Res. 2016, 135, 1–9. [Google Scholar] [CrossRef]
- Antonopoulos, I.; Robu, V.; Couraud, B.; Flynn, D. Data-Driven Modelling of Energy Demand Response Behaviour Based on a Large-Scale Residential Trial. Energy AI 2021, 4, 100071. [Google Scholar] [CrossRef]
- Shirsat, A.; Tang, W. Identification of the Potential of Residential Demand Response Using Artificial Neural Networks. In Proceedings of the 2023 IEEE Power & Energy Society General Meeting, Orlando, FL, USA, 16–20 July 2023. [Google Scholar]
- Wang, F.; Xiang, B.; Li, K.; Ge, X.; Lu, H.; Lai, J.; Dehghanian, P. Smart households’ aggregated capacity forecasting for load aggregators under incentive-based demand response programs. IEEE Trans. Ind. Appl. 2020, 56, 1086–1097. [Google Scholar] [CrossRef]
- Imani, M.H.; Ghadi, M.J.; Ghavidel, S.; Li, L. Demand response modeling in microgrid operation: A review and application for incentive-based and time-based programs. Renew. Sustain. Energy Rev. 2018, 94, 486–499. [Google Scholar] [CrossRef]
- Mohandes, B.; El Moursi, M.S.; Hatziargyriou, N.D.; El Khatib, S. Incentive based demand response program for power system flexibility enhancement. IEEE Trans. Smart Grid 2020, 12, 2212–2223. [Google Scholar] [CrossRef]
- Yu, M.; Hong, S.H. Incentive-based demand response considering hierarchical electricity market: A Stackelberg game approach. Appl. Energy 2017, 203, 267–279. [Google Scholar] [CrossRef]
- Kwac, J.; Rajagopal, R. Data-Driven Targeting of Customers for Demand Response. IEEE Trans. Smart Grid 2016, 7, 2199–2207. [Google Scholar] [CrossRef]
- Noris, F.; Espeche, J.M.; Geapana, I.; Crosbie, T.; Short, M.; Dawood, M.; Charlesworth, R.; Bourda, G.; van Summeren, L.; Breukers, S. Demand Response in Blocks of Buildings D2. 1: Market and Stakeholder Analysis; Dr Bob Project Consortium: Middlesbrough, UK, 2016. [Google Scholar]
- Annala, S.; Lukkarinen, J.; Primmer, E.; Honkapuro, S.; Ollikka, K.; Sunila, K.; Ahonen, T. Regulation as an enabler of demand response in electricity markets and power systems. J. Clean. Prod. 2018, 195, 1139–1148. [Google Scholar] [CrossRef]
- Baldwin, E.; Rountree, V.; Jock, J. Distributed resources and distributed governance: Stakeholder participation in demand side management governance. Energy Res. Soc. Sci. 2018, 39, 37–45. [Google Scholar] [CrossRef]
- Lashmar, N.; Wade, B.; Molyneaux, L.; Ashworth, P. Motivations, barriers, and enablers for demand response programs: A commercial and industrial consumer perspective. Energy Res. Soc. Sci. 2022, 90, 102667. [Google Scholar] [CrossRef]
- Derakhshan, G.; Shayanfar, H.A.; Kazemi, A. The optimization of demand response programs in smart grids. Energy Policy 2016, 94, 295–306. [Google Scholar] [CrossRef]
- Fallahi, A.; Rosenberger, J.M.; Chen, V.C.; Lee, W.J.; Wang, S. Linear programming for multi-agent demand response. IEEE Access 2019, 7, 181479–181490. [Google Scholar] [CrossRef]
- Heydarian-Forushani, E.; Golshan, M.E.H.; Shafie-khah, M.; Catalão, J.P. A comprehensive linear model for demand response optimization problem. Energy 2020, 209, 118474. [Google Scholar] [CrossRef]
- Ming, H.; Xie, L.; Campi, M.C.; Garatti, S.; Kumar, P. Scenario-based economic dispatch with uncertain demand response. IEEE Trans. Smart Grid 2017, 10, 1858–1868. [Google Scholar] [CrossRef]
- Ma, K.; Wang, C.; Yang, J.; Yang, Q.; Yuan, Y. Economic dispatch with demand response in smart grid: Bargaining model and solutions. Energies 2017, 10, 1193. [Google Scholar] [CrossRef]
- Abdi, H.; Dehnavi, E.; Mohammadi, F. Dynamic economic dispatch problem integrated with demand response (DEDDR) considering non-linear responsive load models. IEEE Trans. Smart Grid 2015, 7, 2586–2595. [Google Scholar] [CrossRef]
- Reddy, S.S. Optimizing energy and demand response programs using multi-objective optimization. Electr. Eng. 2017, 99, 397–406. [Google Scholar] [CrossRef]
- Zhang, D.; Zhu, H.; Zhang, H.; Goh, H.H.; Liu, H.; Wu, T. Multi-objective optimization for smart integrated energy system considering demand responses and dynamic prices. IEEE Trans. Smart Grid 2021, 13, 1100–1112. [Google Scholar] [CrossRef]
- Capone, M.; Guelpa, E.; Verda, V. Multi-objective optimization of district energy systems with demand response. Energy 2021, 227, 120472. [Google Scholar] [CrossRef]
- Jahani, M.T.G.; Nazarian, P.; Safari, A.; Haghifam, M. Multi-objective optimization model for optimal reconfiguration of distribution networks with demand response services. Sustain. Cities Soc. 2019, 47, 101514. [Google Scholar] [CrossRef]
- Jin, M.; Feng, W.; Liu, P.; Marnay, C.; Spanos, C. MOD-DR: Microgrid optimal dispatch with demand response. Appl. Energy 2017, 187, 758–776. [Google Scholar] [CrossRef]
- Vardakas, J.S.; Zorba, N.; Verikoukis, C.V. A survey on demand response programs in smart grids: Pricing methods and optimization algorithms. IEEE Commun. Surv. Tutor. 2015, 17, 152–178. [Google Scholar] [CrossRef]
- Vázquez-Canteli, J.R.; Nagy, Z. A review of optimization techniques applied to energy management in smart grids. Renew. Sustain. Energy Rev. 2016, 54, 409–419. [Google Scholar]
- Soleimani, F.; Hajializadeh, D. State-of-the-Art Review on Probabilistic Seismic Demand Models of Bridges: Machine-Learning Application. Infrastructures 2022, 7, 64. [Google Scholar] [CrossRef]
- Tang, R.; Wang, S.; Li, H. Game theory based interactive demand side management responding to dynamic pricing in price-based demand response of smart grids. Appl. Energy 2019, 250, 118–130. [Google Scholar] [CrossRef]
- Wang, K.; Ouyang, Z.; Krishnan, R.; Shu, L.; He, L. A game theory-based energy management system using price elasticity for smart grids. IEEE Trans. Ind. Inform. 2015, 11, 1607–1616. [Google Scholar] [CrossRef]
- Wang, Y.; Ai, X.; Tan, Z.; Yan, L.; Liu, S. Interactive dispatch modes and bidding strategy of multiple virtual power plants based on demand response and game theory. IEEE Trans. Smart Grid 2015, 7, 510–519. [Google Scholar] [CrossRef]
- Yu, M.; Zhang, X.; Jiang, J.; Lee, C.; Hong, S.H.; Wang, K.; Xu, A. Assessing the feasibility of game-theory-based demand response management by practical implementation. IEEE Access 2021, 9, 8220–8232. [Google Scholar] [CrossRef]
- Alshehri, K.; Liu, J.; Chen, X.; Basar, T. A Game-Theoretic Framework for Multiperiod-Multicompany Demand Response Management in the Smart Grid. IEEE Trans. Control Syst. Technol. 2020, 30, 1–14. [Google Scholar] [CrossRef]
- Apostolopoulos, P.A.; Tsiropoulou, E.E.; Papavassiliou, S. Demand Response Management in Smart Grid Networks: A Two-Stage Game-Theoretic Learning-Based Approach. Mob. Netw. Appl. 2018, 23, 1628–1642. [Google Scholar] [CrossRef]
- Cheng, L.; Yu, T. Game-Theoretic Approaches Applied to Transactions in the Open and Ever-Growing Electricity Markets From the Perspective of Power Demand Response: An Overview. IEEE Access 2019, 7, 25727–25744. [Google Scholar] [CrossRef]
- Belhaiza, S.; Baroudi, U. A Game Theoretic Model for Smart Grids Demand Management. IEEE Trans. Smart Grid 2015, 6, 1386–1393. [Google Scholar] [CrossRef]
- Paterakis, N.G.; Erdinc, O.; Catalao, J.P. An overview of Demand Response: Key-elements and international experience. Renew. Sustain. Energy Rev. 2017, 69, 871–891. [Google Scholar] [CrossRef]
- Muralitharan, K.; Sakthivel, R.; Vishnuvarthan, R. Neural network based optimization approach for energy demand prediction in smart grid. Neurocomputing 2018, 273, 199–208. [Google Scholar] [CrossRef]
- Di Santo, K.G.; Di Santo, S.G.; Monaro, R.M.; Saidel, M.A. Active demand side management for households in smart grids using optimization and artificial intelligence. Measurement 2018, 115, 152–161. [Google Scholar] [CrossRef]
- Akarslan, E.; Hocaoglu, F.O. Electricity demand forecasting of a micro grid using ANN. In Proceedings of the 2018 9th International Renewable Energy Congress (IREC), Hammamet, Tunisia, 20–22 March 2018; pp. 1–5. [Google Scholar]
- Assad, U.; Hassan, M.A.S.; Farooq, U.; Kabir, A.; Khan, M.Z.; Bukhari, S.S.H.; Jaffri, Z.u.A.; Olah, J.; Popp, J. Smart grid, demand response and optimization: A critical review of computational methods. Energies 2022, 15, 2003. [Google Scholar] [CrossRef]
- Pham, Q.V.; Liyanage, M.; Deepa, N.; VVSS, M.; Reddy, S.; Maddikunta, P.K.R.; Khare, N.; Gadekallu, T.R.; Hwang, W.J.; Pham, Q.-V. Deep learning for intelligent demand response and smart grids: A comprehensive survey. arXiv 2021, arXiv:2101.08013. [Google Scholar] [CrossRef]
- Alazab, M.; Khan, S.; Krishnan, S.S.R.; Pham, Q.V.; Reddy, M.P.K.; Gadekallu, T.R. A multidirectional LSTM model for predicting the stability of a smart grid. IEEE Access 2020, 8, 85454–85463. [Google Scholar] [CrossRef]
- Sharda, S.; Singh, M.; Sharma, K. A complete consumer behaviour learning model for real-time demand response implementation in smart grid. Appl. Intell. 2022, 52, 835–845. [Google Scholar] [CrossRef]
- Deshmukh, S.; Satre, J.; Sinha, M.S.; Doke, D. Development of LSTM neural network for predicting very short term load of smart grid to participate in demand response program. In Data Management, Analytics and Innovation, Proceedings of the ICDMAI 2020, New Delhi, India, 17–19 January 2020; Springer: Berlin/Heidelberg, Germany, 2021; Volume 2, pp. 301–311. [Google Scholar]
- Hafeez, G.; Javaid, N.; Ullah, S.; Iqbal, Z.; Khan, M.; Rehman, A.U.; Ziaullah. Short term load forecasting based on deep learning for smart grid applications. In International Conference on Innovative Mobile and Internet Services in Ubiquitous Computing; Springer: Berlin/Heidelberg, Germany, 2018; pp. 276–288. [Google Scholar]
- Pallonetto, F.; Jin, C.; Mangina, E. Forecast electricity demand in commercial building with machine learning models to enable demand response programs. Energy AI 2022, 7, 100121. [Google Scholar] [CrossRef]
- Pellegrini, M. Short-term load demand forecasting in Smart Grids using support vector regression. In Proceedings of the 2015 IEEE 1st International Forum on Research and Technologies for Society and Industry Leveraging a Better Tomorrow (RTSI), Torino, Italy, 16–18 September 2015; IEEE: New York, NY, USA, 2015; pp. 264–268. [Google Scholar]
- Vrablecová, P.; Ezzeddine, A.B.; Rozinajová, V.; Šárik, S.; Sangaiah, A.K. Smart grid load forecasting using online support vector regression. Comput. Electr. Eng. 2018, 65, 102–117. [Google Scholar] [CrossRef]
- Jindal, A.; Kumar, N.; Singh, M. Internet of energy-based demand response management scheme for smart homes and PHEVs using SVM. Future Gener. Comput. Syst. 2020, 108, 1058–1068. [Google Scholar] [CrossRef]
- Kilimci, Z.H.; Akyuz, A.O.; Uysal, M.; Akyokus, S.; Uysal, M.O.; Bulbul, B.A.; Ekmis, M.A. An Improved Demand Forecasting Model Using Deep Learning Approach and Proposed Decision Integration Strategy for Supply Chain. Complexity 2019, 2019, 9067367. [Google Scholar] [CrossRef]
- Mesa Jiménez, J.; Stokes, L.; Moss, C.; Yang, Q.; Livina, V.N. Modelling energy demand response using long short-term memory neural networks. Energy Effic. 2020, 13, 1263–1280. [Google Scholar] [CrossRef]
- Wang, H.; Yuan, J.; Qi, G.; Li, Y.; Yang, J.; Dong, H.; Ma, Y. A data-driven load forecasting method for incentive demand response. Energy Rep. 2022, 8, 1013–1019. [Google Scholar] [CrossRef]
- Vaswani, A.; Shazeer, N.; Parmar, N.; Uszkoreit, J.; Jones, L.; Gomez, A.N.; Kaiser, Ł.; Polosukhin, I. Attention is all you need. Adv. Neural Inf. Process. Syst. 2017, 30. [Google Scholar]
- Bahdanau, D.; Cho, K.; Bengio, Y. Neural machine translation by jointly learning to align and translate. arXiv 2014, arXiv:1409.0473. [Google Scholar]
- Chen, M.; Tworek, J.; Jun, H.; Yuan, Q.; Pinto, H.P.D.O.; Kaplan, J.; Edwards, H.; Burda, Y.; Joseph, N.; Brockman, G.; et al. Evaluating large language models trained on code. arXiv 2021, arXiv:2107.03374. [Google Scholar] [CrossRef]
- Marulanda, G.; Cifuentes, J.; Bello, A.; Reneses, J. A hybrid model based on LSTM neural networks with attention mechanism for short-term wind power forecasting. Wind Eng. 2023, 49, 884–896. [Google Scholar] [CrossRef]
- Fida, K.; Abbasi, U.; Adnan, M.; Iqbal, S.; Mohamed, S.E.G. A comprehensive survey on load forecasting hybrid models: Navigating the Futuristic demand response patterns through experts and intelligent systems. Results Eng. 2024, 23, 102773. [Google Scholar] [CrossRef]
- Vázquez-Canteli, J.R.; Nagy, Z. Reinforcement learning for demand response: A review of algorithms and modeling techniques. Appl. Energy 2019, 235, 1072–1089. [Google Scholar] [CrossRef]
- Lu, R.; Hong, S.H. Incentive-based demand response for smart grid with reinforcement learning and deep neural network. Appl. Energy 2019, 236, 937–949. [Google Scholar] [CrossRef]
- Lu, R.; Hong, S.H.; Yu, M. Demand response for home energy management using reinforcement learning and artificial neural network. IEEE Trans. Smart Grid 2019, 10, 646–656. [Google Scholar] [CrossRef]
- Golmohamadi, H. Demand-side management in industrial sector: A review of heavy industries. Renew. Sustain. Energy Rev. 2022, 156, 111963. [Google Scholar] [CrossRef]
- Depree, N.B.; Thomas, D.P.; Wong, D.S. The contribution and economics of demand side response towards decarbonizing the aluminium smelting industry. In Light Metals 2022; Springer: Berlin/Heidelberg, Germany, 2022; pp. 560–570. [Google Scholar]
- DebRoy, T.; Elmer, J. Metals beyond tomorrow: Balancing supply, demand, sustainability, substitution, and innovations. Mater. Today 2024, 80, 737–757. [Google Scholar] [CrossRef]
- Gerami, N.; Ghasemi, A.; Lotfi, A.; Kaigutha, L.G.; Marzband, M. Energy consumption modeling of production process for industrial factories in a day ahead scheduling with demand response. Sustain. Energy Grids Netw. 2021, 25, 100420. [Google Scholar] [CrossRef]
- Peters, C.; Sieben, W.; Kolev, D. Industrial demand side flexibility: A key element of the power system transition. Appl. Energy 2017, 197, 560–569. [Google Scholar]
- Stormi, K.; Salo, M.; Hiltunen, E. Load profiling and its application to demand response: A review. Electr. Power Syst. Res. 2017, 149, 134–144. [Google Scholar]
- Faria, P.; Vale, Z. From demand response to integrated demand response: Review and a framework for future research. Electr. Power Syst. Res. 2016, 120, 89–102. [Google Scholar]
- Schwarz, P.; Mohajeryami, S.; Doostan, M.; Asadinejad, A. Building a Better Baseline for Residential Demand Response. Electronics 2020, 9, 570. [Google Scholar] [CrossRef]
- Ran, F.; Gao, D.C.; Zhang, X.; Chen, S. A virtual sensor–based self-adjusting control for HVAC fast demand response. Appl. Energy 2020, 269, 115103. [Google Scholar] [CrossRef]
- Gils, H.C. Assessment of the theoretical demand response potential in Europe. Energy 2016, 67, 1–18. [Google Scholar] [CrossRef]
- Goldstein, B.; Gounaridis, D.; Newell, J.P. The carbon footprint of household energy use in the United States. Proc. Natl. Acad. Sci. USA 2020, 117, 19122–19130. [Google Scholar] [CrossRef]
- Ahang, M.; Seljom, P.M.S.; Tomasgard, A. Analysis of the impact of demand response on the Norwegian energy system. Energy Syst. 2025, 16, 743–770. [Google Scholar] [CrossRef]
- Zehir, M.A.; Batman, A.; Bagriyanik, M. Review and comparison of demand response options for more effective use of renewable energy at consumer level. Renew. Sustain. Energy Rev. 2016, 56, 631–642. [Google Scholar] [CrossRef]
- McPherson, M.; Stoll, B. Demand response for variable renewable energy integration: A proposed approach and its impacts. Energy 2020, 197, 117205. [Google Scholar] [CrossRef]
- Robert, F.C.; Sisodia, G.S.; Gopalan, S. A critical review on the utilization of storage and demand response for the implementation of renewable energy microgrids. Sustain. Cities Soc. 2018, 40, 735–745. [Google Scholar] [CrossRef]
- Park, L.; Jang, Y.; Cho, S.; Kim, J. Residential demand response for renewable energy resources in smart grid systems. IEEE Trans. Ind. Inform. 2017, 13, 3165–3173. [Google Scholar] [CrossRef]
- Rehmani, M.H.; Reisslein, M.; Rachedi, A.; Kantarci, M.E.; Radenkovic, M. Integrating Renewable Energy Resources into the Smart Grid: Recent Developments in Information and Communication Technologies. IEEE Trans. Ind. Inform. 2018, 14, 2814–2825. [Google Scholar] [CrossRef]
- Li, Y.; Han, M.; Shahidehpour, M.; Li, J.; Long, C. Data-driven distributionally robust scheduling of community integrated energy systems with uncertain renewable generations considering integrated demand response. Appl. Energy 2023, 335, 120749. [Google Scholar] [CrossRef]
- Chen, Y.; Wang, Y.; Kirschen, D.; Zhang, B. Model-free renewable scenario generation using generative adversarial networks. IEEE Trans. Power Syst. 2018, 33, 3265–3275. [Google Scholar] [CrossRef]
- Dong, W.; Chen, X.; Yang, Q. Data-driven scenario generation of renewable energy production based on controllable generative adversarial networks with interpretability. Appl. Energy 2022, 308, 118387. [Google Scholar] [CrossRef]
- Jiang, C.; Mao, Y.; Chai, Y.; Yu, M. Day-ahead renewable scenario forecasts based on generative adversarial networks. Int. J. Energy Res. 2021, 45, 7572–7587. [Google Scholar] [CrossRef]
- Kang, M.; Zhu, R.; Chen, D.; Li, C.; Gu, W.; Qian, X.; Yu, W. A cross-modal generative adversarial network for scenarios generation of renewable energy. IEEE Trans. Power Syst. 2023, 39, 2630–2640. [Google Scholar] [CrossRef]
- Shariatzadeh, F.; Mandal, P.; Srivastava, A.K. Demand response for sustainable energy systems: A review, application and implementation strategy. Renew. Sustain. Energy Rev. 2015, 45, 343–350. [Google Scholar] [CrossRef]
- Wang, Q.; Zhang, C.; Ding, Y.; Xydis, G.; Wang, J.; Østergaard, J. Review of real-time electricity markets for integrating Distributed Energy Resources and Demand Response. Appl. Energy 2015, 138, 695–706. [Google Scholar] [CrossRef]
- Nguyen, D.T.; Nguyen, H.T.; Le, L.B. Dynamic Pricing Design for Demand Response Integration in Power Distribution Networks. IEEE Trans. Power Syst. 2016, 31, 3457–3472. [Google Scholar] [CrossRef]
- Gomathy, V.; Kavitha, V.; Nayantara, C.; Khan, J.M.F.; Vimalarani, G.; Rani, S.S. Internet of Things–Based Advanced Metering Infrastructure (AMI) for Smart Grids. In Integration of Renewable Energy Sources with Smart Grid; Scrivener Publishing LLC: Beverly, MA, USA, 2021; pp. 77–100. [Google Scholar]
- Saleem, M.U.; Shakir, M.; Usman, M.R.; Bajwa, M.H.T.; Shabbir, N.; Ghahfarokhi, P.S.; Daniel, K. Integrating Smart Energy Management System with Internet of Things and Cloud Computing for Efficient Demand Side Management in Smart Grids. Energies 2023, 16, 4835. [Google Scholar] [CrossRef]
- Nawaz, A.; Hafeez, G.; Khan, I.; Jan, K.U.; Li, H.; Khan, S.A.; Wadud, Z. An Intelligent Integrated Approach for Efficient Demand Side Management with Forecaster and Advanced Metering Infrastructure Frameworks in Smart Grid. IEEE Access 2020, 8, 1–14. [Google Scholar] [CrossRef]
- Kornatka, M.; Popławski, T. Advanced Metering Infrastructure—Towards a Reliable Network. Energies 2021, 14, 5986. [Google Scholar] [CrossRef]
- Poolo, I.J. A Smart Grid Demand Side Management Framework Based on Advanced Metering Infrastructure. Am. J. Electr. Electron. Eng. 2017, 5, 152–158. [Google Scholar]
- Hafeez, G.; Wadud, Z.; Khan, I.U.; Khan, I.; Shafiq, Z.; Usman, M.; Khan, M.U.A. Efficient Energy Management of IoT-Enabled Smart Homes Under Price-Based Demand Response Program in Smart Grid. Sensors 2020, 20, 3155. [Google Scholar] [CrossRef]
- Parvin, K.; Hannan, M.A.; Mun, L.H.; Lipu, M.H.; Abdolrasol, M.G.; Ker, P.J.; Muttaqi, K.M.; Dong, Z.Y. The future energy internet for utility energy service and demand-side management in smart grid. Sustain. Energy Technol. Assess. 2022, 53, 102648. [Google Scholar]
- Mavroeidakos, T.; Chaldeakis, V. Threat landscape of next generation IoT-enabled smart grids. In IFIP International Conference on Artificial Intelligence Applications and Innovations; Springer: Berlin/Heidelberg, Germany, 2020; pp. 116–127. [Google Scholar]
- Pop, C.; Cioara, T.; Antal, M.; Anghel, I.; Salomie, I.; Bertoncini, M. Blockchain Based Decentralized Management of Demand Response Programs in Smart Energy Grids. Sensors 2018, 18, 162. [Google Scholar] [CrossRef]
- Sciumè, G.; Palacios-Garcia, E.J.; Gallo, P.; Sanseverino, E.R.; Vasquez, J.C.; Guerrero, J.M. Demand Response Service Certification and Customer Baseline Evaluation Using Blockchain Technology. IEEE Access 2020, 8, 139313–139331. [Google Scholar] [CrossRef]
- Jindal, A.; Aujla, G.; Kumar, N. Survivor: A blockchain-based edge-as-a-service framework for secure energy trading in SDN-enabled V2G environments. Comput. Netw. 2019, 153, 36–48. [Google Scholar] [CrossRef]
- Merrad, Y.; Habaebi, M.H.; Toha, S.F.; Islam, M.R.; Gunawan, T.S.; Mesri, M. Fully decentralized, cost-effective energy demand response management system with a smart contracts-based optimal power flow solution for smart grids. Energies 2022, 15, 4461. [Google Scholar] [CrossRef]
- Hashmi, M. Blockchain in smart grid: Review of privacy-preserving energy trading systems. Energy Rep. 2020, 6, 371–387. [Google Scholar]
- Gao, J.; Asamoah, K.O.; Sifah, E.B.; Smahi, A.; Xia, Q.; Xia, H.; Zhang, X.; Dong, G. Gridmonitoring: Secured sovereign blockchain based monitoring on smart grid. IEEE Access 2018, 6, 9917–9925. [Google Scholar] [CrossRef]
- Yaghmaee, M.H.; Leon-Garcia, A.; Moghaddam, M. On the performance of distributed and cloud-based demand response in smart grid. IEEE Trans. Smart Grid 2017, 9, 5403–5417. [Google Scholar] [CrossRef]
- Kathiresh, M.; Subahani, A.M.; Kanagachidambaresan, G.R. Integration of Renewable Energy Sources with Smart Grid; John Wiley & Sons.: Hoboken, NJ, USA, 2021. [Google Scholar]
- Popović, I.; Rakić, A.; Petruševski, I.D. Multi-agent real-time advanced metering infrastructure based on fog computing. Energies 2022, 15, 373. [Google Scholar] [CrossRef]
- Jindal, A.; Kumar, N.; Singh, M. A Unified Framework for Big Data Acquisition and Analytics for DR Management in Smart Cities. IEEE Access 2020, 8, 3007095. [Google Scholar]
- Yin, R.; Kara, E.C.; Li, Y.; DeForest, N.; Wang, K.; Yong, T.; Stadler, M. Quantifying flexibility of commercial and residential loads for demand response using setpoint changes. Appl. Energy 2016, 177, 149–164. [Google Scholar] [CrossRef]
- Wang, D.; Pipattanasomporn, M.; Rahman, S. Load control and frequency regulation optimization for demand response. Renew. Sustain. Energy Rev. 2016, 59, 1085–1093. [Google Scholar]
- Patteeuw, D.; Bruninx, K.; Arteconi, A.; Delarue, E.; D’haeseleer, W.; Helsen, L. Integrated modeling of active demand response with electric heating systems coupled to thermal energy storage systems. Appl. Energy 2015, 151, 306–319. [Google Scholar] [CrossRef]
- Wang, X.; Palazoglu, A.; El-Farra, N.H. Operational optimization and demand response of hybrid renewable energy systems. Appl. Energy 2015, 143, 324–335. [Google Scholar] [CrossRef]
- Nolan, S.; O’Malley, M. Challenges and barriers to demand response deployment and evaluation. Appl. Energy 2015, 152, 1–10. [Google Scholar] [CrossRef]
- Yan, X.; Ozturk, Y.; Hu, Z.; Song, Y. A review on price-driven residential demand response. Renew. Sustain. Energy Rev. 2018, 96, 411–419. [Google Scholar] [CrossRef]
- Gong, Y.; Cai, Y.; Guo, Y.; Fang, Y. A Privacy-Preserving Scheme for Incentive-Based Demand Response in the Smart Grid. IEEE Trans. Smart Grid 2016, 7, 1304–1313. [Google Scholar] [CrossRef]
- Qi, J.; Kim, Y.; Chen, C.; Lu, X.; Wang, J. Demand Response and Smart Buildings: A Survey of Control, Communication, and Cyber-Physical Security. ACM Trans. Cyber-Phys. Syst. 2017, 1, 18. [Google Scholar] [CrossRef]
- Xue, Y.; Yu, W.; Li, X. A Review on Cyber-Physical Security for Smart Grid: Challenges, Solutions, and Future Directions. IEEE Commun. Surv. Tutor. 2018, 20, 3453–3491. [Google Scholar]
- Smith, S.; Brown, M. Cybersecurity in Smart Grid Infrastructure: Challenges and Solutions. IEEE Trans. Smart Grid 2018, 9, 6341–6350. [Google Scholar]
- Gul, M.; Khan, O.; El-Saadany, E.; Youssef, A.; Shaaban, M. Cyber Security of Market-based Congestion Management Methods in Power Distribution Systems. IEEE Trans. Ind. Inform. 2021, 17, 8142–8153. [Google Scholar]
- Ge, X.; Xu, F.; Wang, Y.; Li, H.; Wang, F.; Hu, J.; Li, K.; Lu, X.; Chen, B. Spatio-temporal two-dimensions data based customer baseline load estimation approach using LASSO regression. IEEE Trans. Ind. Appl. 2022, 58, 3112–3122. [Google Scholar] [CrossRef]
- Qian, C.; Xu, D.; Zhang, Y.; Bao, J.; Ma, X.; Wu, Z. Residential Customer Baseline Load Estimation Based on Conditional Denoising Diffusion Probabilistic Model. In Proceedings of the 2024 IEEE 4th International Conference in Power Engineering Applications (ICPEA), Penang Island, Malaysia, 4–5 March 2024; pp. 59–63. [Google Scholar]
- Miraki, A.; Parviainen, P.; Arghandeh, R. Electricity demand forecasting at distribution and household levels using explainable causal graph neural network. Energy AI 2024, 16, 100368. [Google Scholar] [CrossRef]
- Sabah, F.; Chen, Y.; Yang, Z.; Azam, M.; Ahmad, N.; Sarwar, R. Model optimization techniques in personalized federated learning: A survey. Expert Syst. Appl. 2024, 243, 122874. [Google Scholar] [CrossRef]
- Rahmani-Sane, G.; Azad, S.; Ameli, M.T.; Haghani, S. The Applications of Artificial Intelligence and Digital Twin in Power Systems: An In-Depth Review. IEEE Access 2025, 13, 108573–108608. [Google Scholar] [CrossRef]
- Zhang, X.; Lee, J.; Park, S. Data-driven demand response: Challenges and opportunities for integration with energy management systems. IEEE Access 2022, 10, 2233–2241. [Google Scholar]
- Scharnhorst, L.; Sloot, D.; Lehmann, N.; Ardone, A.; Fichtner, W. Barriers to demand response in the commercial and industrial sectors–An empirical investigation. Renew. Sustain. Energy Rev. 2024, 190, 114067. [Google Scholar] [CrossRef]












| Stage | n | Notes/Reason |
|---|---|---|
| Records identified (WoS, Scopus, IEEE) | 10,250 | 2015–2025; English filters applied at query/export. |
| Duplicates removed | 882 | DOI/title/year/author key plus fuzzy duplicate pass. |
| Records after de-duplication | 9368 | Proceeded to title/abstract screening. |
| Excluded at title/abstract screening | 8012 | Pre-2015, off-topic, or insufficient methodological detail. |
| Reports sought for retrieval | 1356 | Full text requested. |
| Reports not retrieved | 17 | Access restricted or unavailable. |
| Full-text assessed for eligibility | 1339 | Screened against criteria. |
| Excluded at full text | 1167 | 241 non-English; 926 irrelevant/insufficient data. |
| Studies included in review | 172 | Final set for extraction and synthesis. |
| Study (Year) | Sec. | Data | Hor. | Family | Unc. | Metrics | Notes |
|---|---|---|---|---|---|---|---|
| Li et al. [11] (2024) | Res | AMI + WX | DA | ML (TL) | Prob | MAE, RMSE, Pinball | Online transfer across heterogeneous users; portability. |
| Muqtadir et al. [14] (2025) | Com | AMI + WX | DA | ML | Pt | MAE, RMSE | Building heterogeneity; event-oriented eval. |
| Ruiz-Abellón et al. [15] (2024) | Multi | AMI + Phys | Multi | ML | Prob | Pinball, CRPS, Cov. | Prob. DR with explicit calibration. |
| Xu et al. [16] (2023) | Res | AMI + Prc | ID | Hybrid (RL + Opt) | Pt | MAPE | Cost/comfort trade-off; control focus. |
| Chan et al. [17] (2024) | Multi | AMI | Multi | ML | Pt | MAE, RMSE | Attention captures long deps. |
| Spencer et al. [18] (2025) | Bldg | AMI + WX | DA | ML | Pt | MAE, RMSE | Cross-building transfer; limited DR events. |
| Ochoa et al. [19] (2025) | Sys | AMI + Scen | ST | ML | Prob | Pinball, CRPS | Scenario utility; stress calibration open. |
| Sridhar et al. [20] (2025) | Res | AMI + Prc | ID | Hybrid (Opt + ML) | Pt | MAPE | Bidding or reserves linkage; participation bias. |
| CBL baselines [21] (2024) | Res | AMI | ID | ML (DL) | Pt | MAPE | DR settlement; limited prob. checks. |
| Bashyal et al. [22] (2025) | Ind | AMI + Prc | ID | Hybrid (MARL) | Pt | RMSE | Production-aware; safety not benchmarked. |
| Nygård et al. [23] (2025) | Sys | AMI + WX | ST | ML (LSTM) | Pt | RMSE | Custom loss; profit link implicit. |
| Bashyal et al. [22] (2025) | Ind | AMI + Prc | ID | Hybrid (MARL) | Pt | RMSE | Production-aware; safety not benchmarked. |
| Nygård et al. [23] (2025) | Sys | AMI + WX | ST | ML (LSTM) | Pt | RMSE | Custom loss; profit link implicit. |
| Balakrishnan et al. [24] (2025) | Multi | AMI | DA | Hybrid (Stacked) | Pt | MAE, RMSE | Fuzzy/stacked ensemble. |
| Hong & Fan [25] (2016) | Multi | AMI + WX | Multi | Stat | Prob | Pinball, PI | PLF foundations for DR baselines. |
| Alipour et al. [26] (2017) | Hub | Meter | Multi | Opt (MINLP) | Scen | Cost/Emis | 2m + 1/PEM uncertainty in hubs. |
| Chow et al. [27] (2021) | Multi | AMI + WX | ST | Stat | Pt | MAE, RMSE | SARIMA/STL baselines for DR screens. |
| Moslemi et al. [28] (2024) | Multi | AMI + WX | ST | Stat | Pt | MAE, RMSE | State-space/ES; regime shifts. |
| Kim et al. [29] (2023) | Multi | AMI + WX | ST | Stat | Pt | MAE | Adaptive state-space. |
| Neshat et al. [30] (2018) | Res/Com | AMI + WX | ST | Stat | Pt | RMSE | Nonlinear seasonality via STL. |
| Ruiz et al. [31] (2020) | Sys | AMI + PV | DA | Stat | Prob | PI, Cov. | Coordinated load + PV for DR timing. |
| Macedo et al. [32] (2015) | Res | AMI + WX | ST | ML (ANN) | Pt | MAPE | Early ANN with DR-relevant features. |
| Pallonetto et al. [33] (2019) | Com | BEMS + AMI | DA | ML (SVR/Ens) | Pt | MAE, RMSE | Occupancy, weather importance. |
| Rahman et al. [34] (2018) | Multi | AMI + WX | Multi | Hybrid (SVR + RNN) | Pt | MAE, RMSE | Residual learning for nonlinearity. |
| Guo et al. [35] (2021) | Res | AMI | ST | ML (CNN/RNN) | Pt | RMSE | Deep seq for short windows. |
| Zhang et al. [36] (2020) | Res | AMI + Prc | ID | Hybrid (DRL) | Pt | Reward, RMSE | Policy learning for shifting. |
| Chen et al. [37] (2019) | Multi | AMI | ST | ML (Attention) | Pt | MAE | Attention improves STLF. |
| Zhao et al. [38] (2021) | Multi | AMI | ST | ML (Transformer) | Pt | RMSE | Transformer for STLF. |
| Xiao et al. [39] (2018) | Multi | AMI | DA | Hybrid (ARIMA + ANN) | Pt | MAE | Additive residual hybridization. |
| Raju et al. [40] (2022) | Com | AMI + BEMS | DA | Hybrid (Ens) | Pt | MAE, RMSE | Stacking or voting robustness. |
| Jnr et al. [41] (2021) | Multi | AMI | ST | Hybrid (DL + Stats) | Pt | MAPE | Deep residual hybrids. |
| Li et al. [42] (2019) | Multi | AMI | DA | Hybrid (ARIMA + ML) | Pt | RMSE | Trend + ML residuals. |
| Roh et al. [43] (2015) | Res | AMI | DA | Opt (MILP) | Scen | Cost | DR as dispatchable resource. |
| Eshraghi et al. [44] (2019) | Sys | AMI | Multi | Opt (UC) | Scen | Cost, Res. | DR in UC with constraints. |
| Veras et al. [45] (2018) | Multi | AMI | DA | Opt (NSGA-II) | Scen | Pareto | Cost/comfort trade-offs. |
| Khezri et al. [46] (2022) | Multi | AMI + WX | DA | Opt (MOO) | Scen | Cost, Emis | Multi-objective planning. |
| Aspect | Count | Share | Notes |
|---|---|---|---|
| Method family: ML/Hybrid/Statistical/Optimization | 14/10/6/4 | 41%/29%/18%/12% | ML dominates; Hybrids frequent when coupling control/scheduling or residual learning. |
| Probabilistic forecasts reported (Pinball, CRPS, PI) | 6 | 18% | Mostly Pinball/CRPS; a few report PIs; calibration seldom assessed. |
| Calibration/reliability checked (PIT/coverage test) | 3 | 9% | Coverage/PIT explicitly shown in a minority. |
| Decision-linked outcomes (cost, reserve, DR success) | 8 | 24% | Often via dispatch/bidding proxies or reserve impact. |
| Typical horizons: Intra-day/Day-ahead/Multi | 12/16/6 | 35%/47%/18% | DA most common; ID for control/DRL. |
| Common inputs: AMI + WX; Price/Tariff; DR-event tags | 30; 18; 9 | 88%; 53%; 26% | AMI + WX near-universal; explicit event flags less frequent. |
| Validation: simple split/rolling origin/k-fold | 18/9/7 | 53%/26%/21% | Rolling origin used to avoid temporal leakage. |
| Reported point metrics (MAE/RMSE/MAPE) | 31 | 91% | RMSE, MAE dominant; MAPE common in building-level works. |
Disclaimer/Publisher’s Note: The statements, opinions and data contained in all publications are solely those of the individual author(s) and contributor(s) and not of MDPI and/or the editor(s). MDPI and/or the editor(s) disclaim responsibility for any injury to people or property resulting from any ideas, methods, instructions or products referred to in the content. |
© 2025 by the authors. Licensee MDPI, Basel, Switzerland. This article is an open access article distributed under the terms and conditions of the Creative Commons Attribution (CC BY) license (https://creativecommons.org/licenses/by/4.0/).
Share and Cite
Muqtadir, A.; Li, B.; Qi, B.; Ge, L.; Du, N.; Lin, C. Demand Response Potential Forecasting: A Systematic Review of Methods, Challenges, and Future Directions. Energies 2025, 18, 5217. https://doi.org/10.3390/en18195217
Muqtadir A, Li B, Qi B, Ge L, Du N, Lin C. Demand Response Potential Forecasting: A Systematic Review of Methods, Challenges, and Future Directions. Energies. 2025; 18(19):5217. https://doi.org/10.3390/en18195217
Chicago/Turabian StyleMuqtadir, Ali, Bin Li, Bing Qi, Leyi Ge, Nianjiang Du, and Chen Lin. 2025. "Demand Response Potential Forecasting: A Systematic Review of Methods, Challenges, and Future Directions" Energies 18, no. 19: 5217. https://doi.org/10.3390/en18195217
APA StyleMuqtadir, A., Li, B., Qi, B., Ge, L., Du, N., & Lin, C. (2025). Demand Response Potential Forecasting: A Systematic Review of Methods, Challenges, and Future Directions. Energies, 18(19), 5217. https://doi.org/10.3390/en18195217

