Machine Learning and Artificial Intelligence Techniques in Smart Grids Stability Analysis: A Review
Abstract
1. Introduction
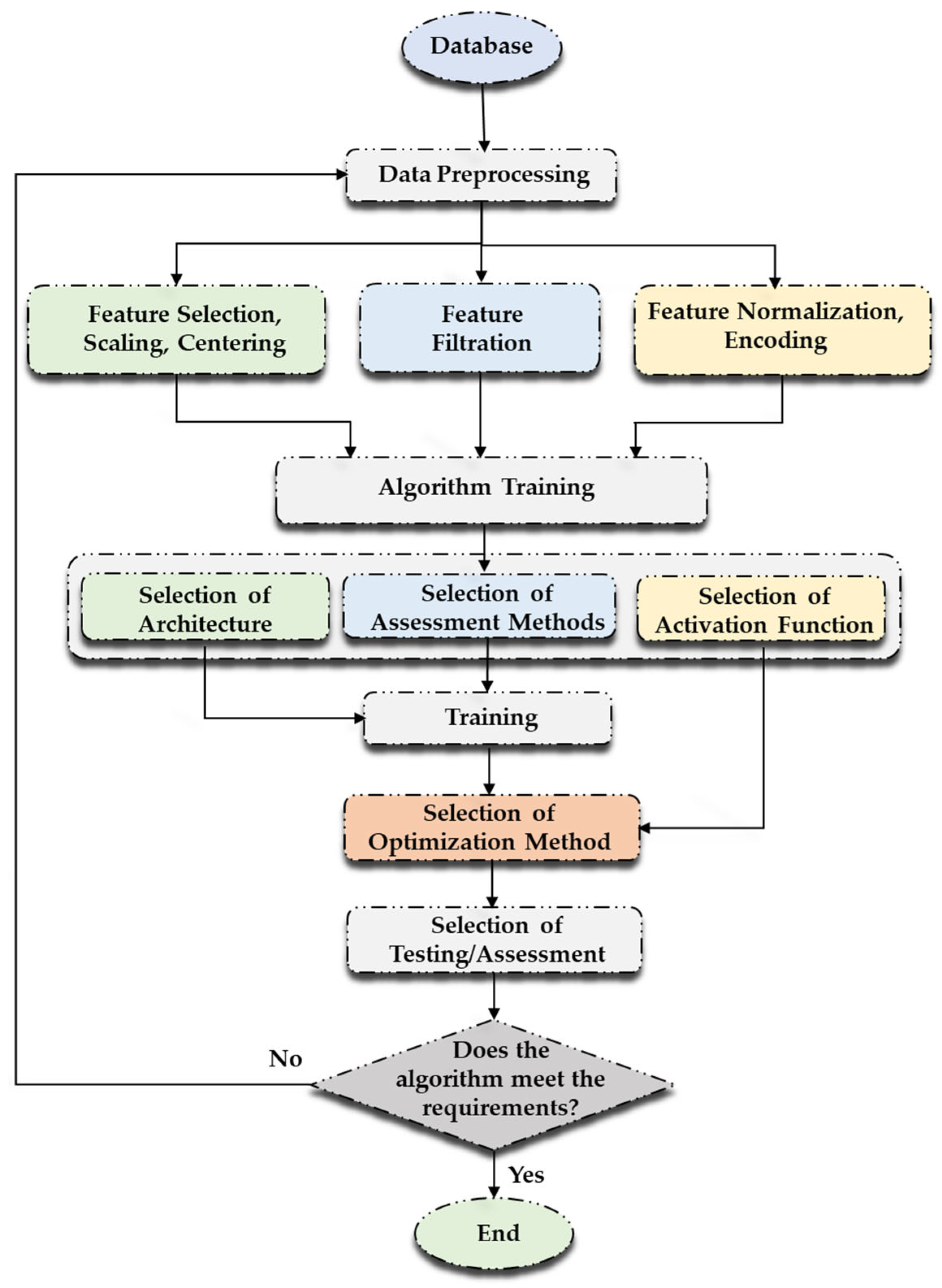
2. Materials and Methods
3. Smart Grids and Their Structures
4. Overview of Machine Learning Techniques
5. Artificial Intelligence Applications for Smart Grid Stability Analysis and Regulations
6. Discussion, Challenges and Future Trends
- A.
- Data Quality and Data Understanding: There are a lot of complicated time series and spatial data in smart grids that come from different measurement/monitoring systems. Compressing, combining, storing and displaying this diverse data in an efficient manner is an important challenge. Problems like noise, missing values and inconsistencies make data quality worse that affects the performance of AI and ML algorithms. The fact that there is not a full understanding of the structure of data and semantics makes this problem worse. This can lead to choosing the wrong model and getting results that are not the expected outcomes.
- B.
- High Computational Time and Inefficient Learning: AI and ML techniques must have resources that take long time to train and lot of data to converge. This characteristic is inefficient for smart grids where being capable of controlling and adapting in real time is very important. Learning through trial and error even in simulated environments does not always work well with the rapid transients and changes that happen in modern smart grids. Experience replay and meta-learning are two methods that have come up to speed up convergence, but they still need powerful computer systems and may not work well in new situations or when there are unexpected problems with the grid.
- C.
- Optimization Algorithm’s Structure Design: In order to get AI and ML agents to operate accurately in smart grids, the reward functions should be well-designed. Simple reward structures may not lead to the best learning outcomes and overly complicated ones may cause the agent’s goals to not match up with real-world control goals. Also, smart grid environments often have sparse or delayed rewards, like failures that happen long after wrong decisions, which makes learning even harder. Deep Inverse Reinforcement Learning (DIRL) and reward shaping have made progress recently that solves these problems by using expert demonstrations and domain knowledge to infer or add to reward signals.
- D.
- The Difference Between Simulated Procedures to Real-World Application: AI and ML training is usually accomplished through high-fidelity simulators that simulate a smart grid close to reality. However, these simulators cannot fully simulate the noise, operational variability and uncertainty of real-world grid environments. This difference that is often called the simulation-to-reality gap, can make trained methods less effective when they are used in real systems. An ML algorithm could be naive or insufficiently tuned to certain operating conditions if it does not have the right methods to make sure that it can generalize like sensitivity analysis, domain randomization or digital twins/shadows.
- E.
- Scaling, Reliability and Data Privacy: A lot of the current AI and ML frameworks for controlling smart grids use centralized framework which can cause problems with scaling, reliability and data privacy. Centralized learning not only makes it easier for things to go wrong, but it also makes it harder to send sensitive operational data. In addition, different nodes or substations can have local learning without sharing raw data because of federated learning and distributed reinforcement learning frameworks. Therefore, the system is more robust and complies with data protection regulations. There are drawbacks to distributed setups like the extra effort needed to take care of synchronization, communication problems and security holes.
- F.
- Complex Dynamics in Smart Grids: Smart grids are inherently complex and multi-agent environments. In this system, different subsystems like renewable energy sources, different loads, storage systems and controllers work together in a coordinated and dynamic manner. Some AI and ML methods often make these interactions too simplified that skip out on real behaviors or localized instabilities. Multi-agent machine learning (MML) gives us a better framework because it lets agents learn together and compete with each other. But it also adds non-stationarity, coordination complexity and a lack of interpretability that make it hard to use in real applications.
- G.
- Lake of Standardization and Benchmarking: It is difficult to compare and produce results when there are different experimental tests, parameter tuning strategies and operating scenarios used in AI and ML research for smart grids. There is not a single set of benchmarks or standardized datasets that can be used to test how well AI and ML models work in different smart grid structures. Therefore, it is difficult to compare new algorithms that slows down development in this area. Inconsistent metrics and random performance also make AI and ML findings less reliable in critical areas like stability analysis.
- A.
- Online and Real-Time Learning: Future research on using AI and ML in smart grids can move from offline model training to real time/online learning frameworks. These models can be updated using real-time data streams. They can handle grid problems and changing system conditions without having to be fully retrained. This change will make smart grids more stable in real-time and lower latency.
- B.
- Human-based AI and ML: Human-based AI and ML: Using knowledge graphs and other methods to directly include domain knowledge in the learning process of the AI and ML techniques in order to improve the efficiency and accuracy of the approach. Models need to give explanations that are appropriate for the user’s level of knowledge so that users can see clear and personalized insights. It will be very important to make AI and ML models easy to understand for making decisions in important situations.
- C.
- Robust Time-Series Models: Future research could focus on building AI and ML models that can understand how smart grids behave over time. This would make it possible to get more accurate, clear and useful information from complicated and variable data patterns.
- D.
- Scalability and Robustness of AI and ML: AI and ML algorithms need to be able to handle complex smart grid environments with a lot of different state-action spaces and contingencies. Risk-aware learning, hierarchical architectures and safe decision-making strategies should be the main focus of future research.
- E.
- Data Fusion and Big Data Analytics: Smart grids are relying more than before on data from multiple sources like measurement systems, different control levels, monitoring systems, weather forecasts, etc., which requires strong fusion, real-time processing and visualization approaches. In order to be safe, prompt and private insights from huge and varied datasets in future platforms need to use standardized models, in-memory databases and parallel computing.
- F.
- Digital Twins and Digital Shadows in Smart Grids: Future research can look into how digital twin and digital shadow technologies can be employed to build real-time, high-fidelity copies of smart grids. These virtual models can accurately simulate a wide range of grid operating conditions that give AI and ML algorithms large datasets to work with. Using these concepts will make models more accurate, help with stability analysis and let the control system get feedback and test scenarios all the time.
- G.
- Improved Feature Engineering and Preprocessing: In order to overcome the problems with conventional feature extraction approaches, future AI and ML models can investigate faster strategies, handle more data and are less sensitive to noise. These methods need to work with real-size smart grids and be able to accurately classify disturbance in faulty conditions.
- H.
- Security and Reliability of AI and ML: As AI and ML become more involved for controlling smart grids that need to be capable of managing failures, cyberattacks and non-ideal learning behaviors. To protect against instability and make sure that the system operates safely and reliably in the real world, future research can use safety constraints, adversarial training and resilient optimization strategies.
- I.
- Broader Application Scope for Interpretability: Interpretability can go beyond making predictions to include different features such as power dispatch, system protection and detecting cyberattacks. Models must provide clear and useful explanations in high-impact areas to support system operators.
7. Conclusions
Funding
Conflicts of Interest
Abbreviations
| AI | Artificial Intelligence |
| AMI | Advanced Metering Infrastructure |
| ANN | Artificial Neural Network |
| AVC | Automatic Voltage Control |
| BN | Bayesian Network |
| CIG | Converter-Interfaced Generators |
| CNN | Convolutional Neural Network |
| DAE | Denoising Autoencoder |
| DBN | Deep Belief Networks |
| DDPG | Deep Deterministic Policy Gradient |
| DER | Distributed Energy Resource |
| DIRL | Deep Inverse Reinforcement Learning |
| DL | Deep Learning |
| DP | Dynamic Programming |
| DQN | Deep Q-Network |
| DR | Demand Response |
| DRL | Deep Reinforcement Learning |
| DT | Decision Tree |
| ELM | Extreme Learning Machine |
| EMS | Energy Management System |
| ET | Extra Trees |
| EV | Electric Vehicle |
| FSA | Frequency Stability Assessment |
| GCN | Graph Convolutional Network |
| HHT | Hilbert-Huang Transform |
| HMM | Hidden Markov Model |
| HVDC | High Voltage Direct Current |
| ICT | Information and Communication Technology |
| IoT | Internet of Things |
| KNN | K-Nearest Neighbor |
| LSTM | Long Short-Term Memory |
| MAE | Mean Absolute Error |
| MAPE | Mean Absolute Percentage Error |
| MAS | Multi-Agent System |
| MDP | Markov Decision Process |
| ML | Machine Learning |
| MML | Multi-agent machine learning |
| NIST | National Institute of Standards and Technology |
| NN | Neural Network |
| PE | Priority Estimates |
| PGM | Probabilistic Graph Model |
| PID | Proportional-Integral-Derivative |
| PSS | Power System Stabilizer |
| RL | Reinforcement Learning |
| RMSE | Root Mean Squared Error |
| SARSA | State-Action-Reward-State-Action |
| SGCC | Smart Grid Central Controller |
| SSCI | Sub-Synchronous Control Interaction |
| STATCOM | Static Synchronous Compensator |
| SVM | Support Vector Machine |
| TD | Temporal Difference |
| TG | Turbine Generator |
| THD | Total Harmonic Distortion |
| TLBO | Teach-Learn-Based Optimization |
| TVSI | Transient Voltage Stability Index |
| VSA | Voltage Stability Assessment |
| WADC | Wide Area Damping Controller |
| XGBoost | Extreme Gradient Boosting |
References
- Han, J.; Fang, Y.; Li, Y.; Du, E.; Zhang, N. Optimal Planning of Multi-Microgrid System with Shared Energy Storage Based on Capacity Leasing and Energy Sharing. IEEE Trans. Smart Grid 2025, 16, 16–31. [Google Scholar] [CrossRef]
- Fathollahi, A.; Andresen, B. Power Quality Analysis and Improvement of Power-to-X Plants Using Digital Twins: A Practical Application in Denmark. IEEE Trans. Energy Convers. 2025, 1–12. [Google Scholar] [CrossRef]
- Dinh, Q.V.; Doan, Q.-V.; Ngo-Duc, T.; Dinh, V.N.; Duc, N.D. Offshore wind resource in the context of global climate change over a tropical area. Appl. Energy 2022, 308, 118369. [Google Scholar] [CrossRef]
- Choi, Y.; Park, S.; Choi, J.; Lee, G.; Lee, M. Evaluating offshore wind power potential in the context of climate change and technological advancement: Insights from Republic of Korea. Renew. Sustain. Energy Rev. 2023, 183, 113497. [Google Scholar] [CrossRef]
- Zhang, X.; Ding, T.; Mu, C.; Han, O.; Huang, Y.; Shahidehpour, M. Dual Stochastic Dual Dynamic Programming for Multi-Stage Economic Dispatch with Renewable Energy and Thermal Energy Storage. IEEE Trans. Power Syst. 2024, 39, 3725–3737. [Google Scholar] [CrossRef]
- Qu, K.; Chen, Y.; Xie, S.; Zheng, X.; Zhu, J. Segmented Distributionally Robust Optimization for Real-Time Power Dispatch with Wind Uncertainty. IEEE Trans. Power Syst. 2024, 39, 2970–2983. [Google Scholar] [CrossRef]
- Bakkar, M.; Bogarra, S.; Córcoles, F.; Iglesias, J.; Hanaineh, W.A. Multi-Layer Smart Fault Protection for Secure Smart Grids. IEEE Trans. Smart Grid 2023, 14, 3125–3135. [Google Scholar] [CrossRef]
- Shi, Z. Artificial intelligence techniques for stability analysis and control in smart grids: Methodologies, applications, challenges and future directions. Appl. Energy 2020, 278, 115733. [Google Scholar] [CrossRef]
- Shen, Y.; Zhou, Q.; Wen, Y.; Shuai, Z.; Shen, Z.J. Integrated Satellite-Terrestrial Network Framework for Next Generation Smart Grid. IEEE Trans. Smart Grid 2024, 15, 5249–5252. [Google Scholar] [CrossRef]
- Bose, B.K. Power electronics, smart grid, and renewable energy systems. Proc. IEEE 2017, 105, 2011–2018. [Google Scholar] [CrossRef]
- Ahsan, F.; Dana, N.H.; Sarker, S.K.; Li, L.; Muyeen, S.M.; Ali, M.F. Data-driven next-generation smart grid towards sustainable energy evolution: Techniques and technology review. Prot. Control Mod. Power Syst. 2023, 8, 1–42. [Google Scholar] [CrossRef]
- Cui, S.; Wang, Y.W.; Li, C.; Xiao, J.W. Prosumer Community: A Risk Aversion Energy Sharing Model. IEEE Trans. Sustain. Energy 2020, 11, 828–838. [Google Scholar] [CrossRef]
- Mussadiq, U.; Ahmed, S.; Gul, N.; Kim, J.; Kim, S.M. Priority-Based Energy Sharing and Management Among Prosumers in Smart Grids. IEEE Access 2022, 10, 12179–12190. [Google Scholar] [CrossRef]
- Etesami, S.R.; Saad, W.; Mandayam, N.B.; Poor, H.V. Stochastic Games for the Smart Grid Energy Management with Prospect Prosumers. IEEE Trans. Autom. Control 2018, 63, 2327–2342. [Google Scholar] [CrossRef]
- Avramidis, I.I.; Takis-Defteraios, G. Flexicurity: Some Thoughts About a Different Smart Grid of the Future. IEEE Trans. Smart Grid 2023, 14, 1333–1336. [Google Scholar] [CrossRef]
- Said, D. A Survey on Information Communication Technologies in Modern Demand-Side Management for Smart Grids: Challenges, Solutions, and Opportunities. IEEE Eng. Manag. Rev. 2023, 51, 76–107. [Google Scholar] [CrossRef]
- Peng, H.; Luan, L.; Xu, Z.; Mo, W.; Wang, Y. Event-Triggered Mechanism Based Control Method of SMES to Improve Microgrids Stability Under Extreme Conditions. IEEE Trans. Appl. Supercond. 2021, 31, 1–4. [Google Scholar] [CrossRef]
- Fathollahi, A.; Gheisarnejad, M.; Boudjadar, J.; Homayounzadeh, M.; Khooban, M.H. Optimal Design of Wireless Charging Electric Buses-Based Machine Learning: A Case Study of Nguyen-Dupuis Network. IEEE Trans. Veh. Technol. 2023, 72, 8449–8458. [Google Scholar] [CrossRef]
- Lai, X.; Yang, J.; Wen, F.; Dong, Z.Y. Operational Economics of Renewable Energy-Hydrogen System with Hydrogen-Powered Transportation. IEEE Trans. Smart Grid 2025, 16, 718–727. [Google Scholar] [CrossRef]
- Li, B.; Wang, X.; Shahidehpour, M.; Jiang, C.; Li, Z. Optimal DR Activation Strategy for Risk Aversion Considering Hourly Loads and Locational Prices. IEEE Trans. Smart Grid 2019, 10, 6203–6213. [Google Scholar] [CrossRef]
- Raza, M.Q.; Khosravi, A. A review on artificial intelligence based load demand forecasting techniques for smart grid and buildings. Renew. Sustain. Energy Rev. 2015, 50, 1352–1372. [Google Scholar] [CrossRef]
- Bose, B.K. Artificial intelligence techniques in smart grid and renewable energy systems—Some example applications. Proc. IEEE 2017, 105, 2262–2273. [Google Scholar] [CrossRef]
- Rahman, S.; Saha, S.; Islam, S.N.; Arif, M.T.; Mosadeghy, M.; Haque, M.E. Analysis of Power Grid Voltage Stability with High Penetration of Solar PV Systems. IEEE Trans. Ind. Appl. 2021, 57, 2245–2257. [Google Scholar] [CrossRef]
- Gheisarnejad, M.; Fathollahi, A.; Sharifzadeh, M.; Laurendeau, E.; Al-Haddad, K. Data-Driven Switching Control Technique Based on Deep Reinforcement Learning for Packed E-Cell as Smart EV Charger. IEEE Trans. Transp. Electrif. 2025, 11, 3194–3203. [Google Scholar] [CrossRef]
- Kroposki, B.; Johnson, B.; Zhang, Y.; Gevorgian, V.; Denholm, P.; Hodge, B.M. Achieving a 100% Renewable Grid: Operating Electric Power Systems with Extremely High Levels of Variable Renewable Energy. IEEE Power Energy Mag. 2017, 15, 61–73. [Google Scholar] [CrossRef]
- Blakers, A.; Stocks, M.; Lu, B.; Cheng, C.; Stocks, R. Pathway to 100% Renewable Electricity. IEEE J. Photovolt. 2019, 9, 1828–1833. [Google Scholar] [CrossRef]
- Meegahapola, L.; Sguarezi, A.; Bryant, J.S.; Gu, M.; Conde, D.E.R.; Cunha, R.B. Power system stability with power-electronic converter interfaced renewable power generation: Present issues and future trends. Energies 2020, 13, 3441. [Google Scholar] [CrossRef]
- Peykarporsan, R.; Oshnoei, S.; Fahollahi, A.; Lie, T.T. A Novel Intelligent Fractional Order Cascade Control to Enhance Wind Energy Conversion in Wind Farms: A Practical Case Study. IEEE Trans. Energy Convers. 2025, 1–13. [Google Scholar] [CrossRef]
- Holttinen, H.; Kiviluoma, J.; Helistö, N.; Levy, T.; Menemenlis, N.; Jun, L. Design and Operation of Energy Systems with Large Amounts of Variable Generation: Final Summary Report, IEA Wind TCP Task 25. 2021. Available online: https://orbit.dtu.dk/en/publications/design-and-operation-of-energy-systems-with-large-amounts-of-vari (accessed on 15 January 2025).
- ISE. Energy Charts: Physical Flows Norway 2021. Fraunhofer ISE. Available online: https://www.energy-charts.info/charts/import_export/chart.htm?l=en&c=NO&flow=physical_flows_no&year=2021 (accessed on 15 January 2025).
- Shaikh, R.A.; Vowles, D.J.; Allison, A.; Abbott, D. Evaluation of Australia’s Generation-Storage Requirements in a Fully Renewable Grid with Intermittent and Flexible Generation. IEEE Access 2023, 11, 64201–64218. [Google Scholar] [CrossRef]
- Aggarwal, S.; Kaddoum, G. Authentication of Smart Grid by Integrating QKD and Blockchain in SCADA Systems. IEEE Trans. Netw. Serv. Manag. 2024, 21, 5768–5780. [Google Scholar] [CrossRef]
- Jakaria, A.H.M.; Rahman, M.A.; Gokhale, A. Resiliency-Aware Deployment of SDN in Smart Grid SCADA: A Formal Synthesis Model. IEEE Trans. Netw. Serv. Manag. 2021, 18, 1430–1444. [Google Scholar] [CrossRef]
- Fathollahi, A.; Andresen, B. Adaptive Fixed-Time Control Strategy of Generator Excitation and Thyristor-Controlled Series Capacitor in Multi-Machine Energy Systems. IEEE Access 2024, 12, 100316–100327. [Google Scholar] [CrossRef]
- Yang, Y.; Ho, S.S.; Tan, S.C.; Hui, S.Y.R. Small-Signal Model and Stability of Electric Springs in Power Grids. IEEE Trans. Smart Grid 2018, 9, 857–865. [Google Scholar] [CrossRef]
- Singh, A.; Debusschere, V.; Hadjsaid, N.; Legrand, X.; Bouzigon, B. Slow-Interaction Converter-Driven Stability in the Distribution Grid: Small-Signal Stability Analysis with Grid-Following and Grid-Forming Inverters. IEEE Trans. Power Syst. 2024, 39, 4521–4536. [Google Scholar] [CrossRef]
- Cheng, H.L.; Seppänen, J.; Lehtonen, M. Applying Dynamic Mode Decomposition for Real-Time Modal Identification of Converter-Driven Oscillation. In Proceedings of the 2024 IEEE PES Innovative Smart Grid Technologies Europe (ISGT EUROPE), Dubrovnik, Croatia, 14–17 October 2024; pp. 1–5. [Google Scholar] [CrossRef]
- Hatziargyriou, N.; Milanović, J.; Rahmann, C.; Ajjarapu, V.; Cañizares, C.; Erlich, I. Stability Definitions and Characterization of Dynamic Behavior in Systems with High Penetration of Power Electronic Interfaced Technologies. IEEE PES Technical Report PES-TR77. 2020. Available online: https://orbi.uliege.be/handle/2268/247834 (accessed on 15 January 2025).
- Zhang, Y.; Qu, X.; Wang, G.; Chen, W.; Huang, Z. Investigation of Multiple Resonances and Stability Enhancement in Multi-Source DC Distribution Power Systems. IEEE J. Emerg. Sel. Top. Circuits Syst. 2022, 12, 90–97. [Google Scholar] [CrossRef]
- Ren, W.; Larsen, E. A Refined Frequency Scan Approach to Sub-Synchronous Control Interaction (SSCI) Study of Wind Farms. IEEE Trans. Power Syst. 2016, 31, 3904–3912. [Google Scholar] [CrossRef]
- Moghbel, M.; Masoum, M.A.S.; Fereidouni, A.; Deilami, S. Optimal Sizing, Siting and Operation of Custom Power Devices with STATCOM and APLC Functions for Real-Time Reactive Power and Network Voltage Quality Control of Smart Grid. IEEE Trans. Smart Grid 2018, 9, 5564–5575. [Google Scholar] [CrossRef]
- Sun, J. Frequency-Domain Stability Criteria for Converter-Based Power Systems. IEEE Open J. Power Electron. 2022, 3, 222–254. [Google Scholar] [CrossRef]
- Saadatmand, M.; Gharehpetian, G.B.; Siano, P.; Alhelou, H.H. PMU-Based FOPID Controller of Large-Scale Wind-PV Farms for LFO Damping in Smart Grid. IEEE Access 2021, 9, 94953–94969. [Google Scholar] [CrossRef]
- Shahgholian, G.; Moradian, M.; Fahollahi, A. Droop control strategy in inverter-based microgrids: A brief review on analysis and application in islanded mode of operation. IET Renew. Power Gener. 2025, 9, e13186. [Google Scholar] [CrossRef]
- Shi, J.; Mei, J.; Zhu, L.; Wang, Y. Estimating the Innovation Efficiency of the Artificial Intelligence Industry in China Based on the Three-Stage DEA Model. IEEE Trans. Eng. Manag. 2024, 71, 9217–9228. [Google Scholar] [CrossRef]
- Wang, P.; Wang, K.; Wang, D.; Liu, H. The Impact of Manufacturing Transformation in Digital Economy Under Artificial Intelligence. IEEE Access 2024, 12, 63417–63424. [Google Scholar] [CrossRef]
- Iorliam, A.; Ingio, J.A. A comparative analysis of generative artificial intelligence tools for natural language processing. J. Comput. Theor. Appl. 2024, 1, 311–325. [Google Scholar] [CrossRef]
- Zhou, H.A.; Wolfschläger, D.; Florides, C.; Werheid, J.; Behnen, H.; Woltersmann, J.-H. Generative AI in industrial machine vision: A review. J. Intell. Manuf. 2025, 1–24. [Google Scholar] [CrossRef]
- Atakishiyev, S.; Salameh, M.; Yao, H.; Goebel, R. Explainable artificial intelligence for autonomous driving: A comprehensive overview and field guide for future research directions. IEEE Access 2024, 12, 101603–101625. [Google Scholar] [CrossRef]
- Rigas, E.S.; Ramchurn, S.D.; Bassiliades, N. Managing Electric Vehicles in the Smart Grid Using Artificial Intelligence: A Survey. IEEE Trans. Intell. Transp. Syst. 2015, 16, 1619–1635. [Google Scholar] [CrossRef]
- Fathollahi, A.; Gheisarnejad, M.; Andresen, B.; Farsizadeh, H.; Khooban, M.H. Robust Artificial Intelligence Controller for Stabilization of Full-Bridge Converters Feeding Constant Power Loads. IEEE Trans. Circuits Syst. II Express Briefs 2023, 70, 3504–3508. [Google Scholar] [CrossRef]
- Nebbione, G.; Calzarossa, M.C. A Methodological Framework for AI-Assisted Security Assessments of Active Directory Environments. IEEE Access 2023, 11, 15119–15130. [Google Scholar] [CrossRef]
- Liu, W.; Kerekes, T.; Dragicevic, T.; Teodorescu, R. Review of Grid Stability Assessment Based on AI and a New Concept of Converter-Dominated Power System State of Stability Assessment. IEEE J. Emerg. Sel. Top. Ind. Electron. 2023, 4, 928–938. [Google Scholar] [CrossRef]
- Rezaei, M.A.; Fathollahi, A.; Akbari, E.; Saki, M.; Khorgami, E.; Teimouri, A.R.; Chronopoulos, A.T.; Mosavi, A. Reliability Calculation Improvement of Electrolytic Capacitor Banks Used in Energy Storage Applications Based on Internal Capacitor Faults and Degradation. IEEE Access 2024, 12, 13146–13164. [Google Scholar] [CrossRef]
- Meegahapola, L.; Datta, M.; Nutkani, I.; Conroy, J. Role of fault ride-through strategies for power grids with 100% power electronic-interfaced distributed renewable energy resources. Wiley Interdiscip. Rev. Energy Environ. 2018, 7, e292. [Google Scholar] [CrossRef]
- Park, L.; Jang, Y.; Cho, S.; Kim, J. Residential demand response for renewable energy resources in smart grid systems. IEEE Transactions on Industrial Informatics. 2017, 13, 3165–3173. [Google Scholar] [CrossRef]
- Fathollahi, A.; Andresen, B. Multi-Machine Power System Transient Stability Enhancement Utilizing a Fractional Order-Based Nonlinear Stabilizer. Fractal Fract. 2023, 7, 808. [Google Scholar] [CrossRef]
- Venkataramani, G.; Parankusam, P.; Ramalingam, V.; Wang, J. A review on compressed air energy storage—A pathway for smart grid and polygeneration. Renew. Sustain. Energy Rev. 2016, 62, 895–907. [Google Scholar] [CrossRef]
- Esther, B.P.; Kumar, K.S. A survey on residential Demand Side Management architecture, approaches, optimization models and methods. Renew. Sustain. Energy Rev. 2016, 59, 342–351. [Google Scholar] [CrossRef]
- Gopstein, A.; Nguyen, C.; O’Fallon, C.; Hastings, N.; Wollman, D. NIST Framework and Roadmap for Smart Grid Interoperability Standards, Release 4.0; Department of Commerce, National Institute of Standards and Technology: Gaithersburg, MD, USA, 2021.
- Greer, C.; Wollman, D.A.; Prochaska, D.; Boynton, P.A.; Mazer, J.A.; Nguyen, C. NIST Framework and Roadmap for Smart Grid Interoperability Standards, Release 3.0; National Institute of Standards and Technology: Gaithersburg, MD, USA, 2014.
- Sissine, F.J. Energy Independence and Security Act of 2007: A Summary of Major Provisions; Congressional Research Service: Washington, DC, USA, 2008.
- Kabalci, E.; Kabalci, Y. Introduction to smart grid architecture. In Smart Grids and Their Communication Systems; Springer: Berlin/Heidelberg, Germany, 2019; pp. 3–45. [Google Scholar]
- Borenius, S.; Kekolahti, P.; Hämmäinen, H.; Lehtonen, M.; Mähönen, P. Novel Industry Architectures for Connectivity Solutions in the Smart Distribution Grids. IEEE Access 2023, 11, 68093–68112. [Google Scholar] [CrossRef]
- González, R.M.; Wattjes, F.D.; Gibescu, M.; Vermeiden, W.; Slootweg, J.G.; Kling, W.L. Applied Internet of Things Architecture to Unlock the Value of Smart Microgrids. IEEE Internet Things J. 2018, 5, 5326–5336. [Google Scholar] [CrossRef]
- Singh, A. Smart Grid Architecture. Int. J. Comput. Eng. Res. 2012, 2. [Google Scholar]
- Ghosal, A.; Conti, M. Key Management Systems for Smart Grid Advanced Metering Infrastructure: A Survey. IEEE Commun. Surv. Tutor. 2019, 21, 2831–2848. [Google Scholar] [CrossRef]
- Ringler, P.; Keles, D.; Fichtner, W. Agent-based modelling and simulation of smart electricity grids and markets–a literature review. Renew. Sustain. Energy Rev. 2016, 57, 205–215. [Google Scholar] [CrossRef]
- Zeng, B.; Wei, X.; Sun, B.; Qiu, F.; Zhang, J.; Quan, X. Assessing capacity credit of demand response in smart distribution grids with behavior-driven modeling framework. Int. J. Electr. Power Energy Syst. 2020, 118, 105745. [Google Scholar] [CrossRef]
- Albano, M.; Ferreira, L.L.; Pinho, L.M.; Alkhawaja, A.R. Message-oriented middleware for smart grids. Comput. Stand. Interfaces 2015, 38, 133–143. [Google Scholar] [CrossRef]
- Zhang, Y.; Wang, J.; Li, Z. Uncertainty modeling of distributed energy resources: Techniques and challenges. Curr. Sustain. Renew. Energy Rep. 2019, 6, 42–51. [Google Scholar] [CrossRef]
- Einaddin, A.H.; Yazdankhah, A.S. A novel approach for multi-objective optimal scheduling of large-scale EV fleets in a smart distribution grid considering realistic and stochastic modeling framework. Int. J. Electr. Power Energy Syst. 2020, 117, 105617. [Google Scholar] [CrossRef]
- Parhoudeh, S.; Baziar, A.; Mazareie, A.; Kavousi-Fard, A. A novel stochastic framework based on fuzzy cloud theory for modeling uncertainty in the micro-grids. Int. J. Electr. Power Energy Syst. 2016, 80, 73–80. [Google Scholar] [CrossRef]
- Di Santo, K.G.; Di Santo, S.G.; Monaro, R.M.; Saidel, M.A. Active demand side management for households in smart grids using optimization and artificial intelligence. Measurement 2018, 115, 152–161. [Google Scholar] [CrossRef]
- You, Y.; Li, Z.; Oechtering, T.J. Non-cooperative games for privacy-preserving and cost-efficient smart grid energy management. IEEE Trans. Inf. Forensics Secur. 2022, 18, 423–434. [Google Scholar] [CrossRef]
- Luo, F.; Zhao, J.; Dong, Z.Y.; Chen, Y.; Xu, Y.; Zhang, X. Cloud-based information infrastructure for next-generation power grid: Conception, architecture, and applications. IEEE Trans. Smart Grid 2015, 7, 1896–1912. [Google Scholar] [CrossRef]
- Rahimi, F.; Ipakchi, A. Demand response as a market resource under the smart grid paradigm. IEEE Trans. Smart Grid 2010, 1, 82–88. [Google Scholar] [CrossRef]
- Fathollahi, A.; Gheisarnejad, M.; Boudjadar, J.; Derakhshandeh, S.Y.; Khooban, M.H. Multi-Criteria Design of Electric Transit Bus Based on Wireless Charging Infrastructure: A Case Study of Real Road Map in Wakefield. Automation 2023, 4, 291–308. [Google Scholar] [CrossRef]
- Mohanty, S.; Panda, S.; Parida, S.M.; Rout, P.K.; Sahu, B.K.; Bajaj, M. Demand side management of electric vehicles in smart grids: A survey on strategies, challenges, modeling, and optimization. Energy Rep. 2022, 8, 12466–12490. [Google Scholar] [CrossRef]
- Vagropoulos, S.I.; Kyriazidis, D.K.; Bakirtzis, A.G. Real-time charging management framework for electric vehicle aggregators in a market environment. IEEE Trans. Smart Grid 2015, 7, 948–957. [Google Scholar] [CrossRef]
- Marzband, M.; Parhizi, N.; Savaghebi, M.; Guerrero, J.M. Distributed smart decision-making for a multimicrogrid system based on a hierarchical interactive architecture. IEEE Trans. Energy Convers. 2015, 31, 637–648. [Google Scholar] [CrossRef]
- Liao, Z.; Kally, J.; Ru, S. Probabilistic modeling of renewable energy sources in smart grids: A stochastic optimization perspective. Sustain. Cities Soc. 2024, 109, 105522. [Google Scholar] [CrossRef]
- Guo, Y.; Ten, C.-W.; Hu, S.; Weaver, W.W. Preventive maintenance for advanced metering infrastructure against malware propagation. IEEE Trans. Smart Grid 2015, 7, 1314–1328. [Google Scholar] [CrossRef]
- Das, S.; Ohba, Y.; Kanda, M.; Famolari, D.; Das, S.K. A key management framework for AMI networks in smart grid. IEEE Commun. Mag. 2012, 50, 30–37. [Google Scholar] [CrossRef]
- Al-Haija, Q.A.; Smadi, A.A.; Allehyani, M.F. Meticulously intelligent identification system for smart grid network stability to optimize risk management. Energies 2021, 14, 6935. [Google Scholar] [CrossRef]
- Mahela, O.P.; Khosravy, M.; Gupta, N.; Khan, B.; Alhelou, H.H.; Mahla, R. Comprehensive overview of multi-agent systems for controlling smart grids. CSEE J. Power Energy Syst. 2020, 8, 115–131. [Google Scholar]
- Ghorbani, M.J.; Choudhry, M.A.; Feliachi, A. A multiagent design for power distribution systems automation. IEEE Trans. Smart Grid 2015, 7, 329–339. [Google Scholar] [CrossRef]
- Hossain, E.; Khan, I.; Un-Noor, F.; Sikander, S.S.; Sunny, M.S.H. Application of Big Data and Machine Learning in Smart Grid, and Associated Security Concerns: A Review. IEEE Access 2019, 7, 13960–13988. [Google Scholar] [CrossRef]
- Muhamedyev, R. Machine learning methods: An overview. Comput. Model. New Technol. 2015, 19, 14–29. [Google Scholar]
- Ezugwu, A.E.; Ikotun, A.M.; Oyelade, O.O.; Abualigah, L.; Agushaka, J.O.; Eke, C.I. A comprehensive survey of clustering algorithms: State-of-the-art machine learning applications, taxonomy, challenges, and future research prospects. Eng. Appl. Artif. Intell. 2022, 110, 104743. [Google Scholar] [CrossRef]
- Usama, M.; Qadir, J.; Raza, A.; Arif, H.; Yau, K.l.A.; Elkhatib, Y. Unsupervised Machine Learning for Networking: Techniques, Applications and Research Challenges. IEEE Access 2019, 7, 65579–65615. [Google Scholar] [CrossRef]
- Krivohlava, Z.; Chren, S.; Rossi, B. Failure and fault classification for smart grids. Energy Inform. 2022, 5, 33. [Google Scholar] [CrossRef]
- Liu, G.; Xu, Y.; He, Z.; Rao, Y.; Xia, J.; Fan, L. Deep Learning-Based Channel Prediction for Edge Computing Networks Toward Intelligent Connected Vehicles. IEEE Access 2019, 7, 114487–114495. [Google Scholar] [CrossRef]
- Otuoze, A.O.; Mustafa, M.W.; Larik, R.M. Smart grids security challenges: Classification by sources of threats. J. Electr. Syst. Inf. Technol. 2018, 5, 468–483. [Google Scholar] [CrossRef]
- Sarathkumar, D.; Srinivasan, M.; Stonier, A.A.; Samikannu, R.; Dasari, N.R.; Raj, R.A. A technical review on classification of various faults in smart grid systems. In IOP conference series: Materials Science and Engineering; IOP Publishing: Bristol, UK, 2021; p. 012152. [Google Scholar]
- Yip, S.-C.; Wong, K.; Hew, W.-P.; Gan, M.-T.; Phan, R.C.W.; Tan, S.-W. Detection of energy theft and defective smart meters in smart grids using linear regression. Int. J. Electr. Power Energy Syst. 2017, 91, 230–240. [Google Scholar] [CrossRef]
- Si, C.; Xu, S.; Wan, C.; Chen, D.; Cui, W.; Zhao, J. Electric Load Clustering in Smart Grid: Methodologies, Applications, and Future Trends. J. Mod. Power Syst. Clean Energy 2021, 9, 237–252. [Google Scholar] [CrossRef]
- Al-Jarrah, O.Y.; Al-Hammadi, Y.; Yoo, P.D.; Muhaidat, S. Multi-layered clustering for power consumption profiling in smart grids. IEEE Access 2017, 5, 18459–18468. [Google Scholar] [CrossRef]
- Liu, X.; Ansari, N. Profit-driven user association and smart grid energy transfer in green cellular networks. IEEE Trans. Veh. Technol. 2019, 68, 10111–10120. [Google Scholar] [CrossRef]
- Priya, B.; Malhotra, J. An Intelligent User-RAT association for 5G enabled Smart Grid. In Proceedings of the 2020 IEEE International Conference on Computing, Power and Communication Technologies (GUCON), Greater Noida, India, 2–4 October 2020; pp. 300–304. [Google Scholar] [CrossRef]
- Abud, T.P.; Augusto, A.A.; Fortes, M.Z.; Maciel, R.S.; Borba, B.S. State of the art Monte Carlo method applied to power system analysis with distributed generation. Energies 2022, 16, 394. [Google Scholar] [CrossRef]
- Li, D.; Jayaweera, S.K. Distributed smart-home decision-making in a hierarchical interactive smart grid architecture. IEEE Trans. Parallel Distrib. Syst. 2014, 26, 75–84. [Google Scholar] [CrossRef]
- Zhang, X.; Nakhai, M.R.; Zheng, G.; Lambotharan, S.; Chambers, J.A. Distributed foresighted energy management in smart-grid-powered cellular networks. IEEE Trans. Veh. Technol. 2019, 68, 4064–4068. [Google Scholar] [CrossRef]
- Liu, Z.; Zhang, C.; Dong, M.; Gu, B.; Ji, Y.; Tanaka, Y. Markov-Decision-Process-Assisted Consumer Scheduling in a Networked Smart Grid. IEEE Access 2017, 5, 2448–2458. [Google Scholar] [CrossRef]
- Li, D.; Jayaweera, S.K. Machine-Learning Aided Optimal Customer Decisions for an Interactive Smart Grid. IEEE Syst. J. 2015, 9, 1529–1540. [Google Scholar] [CrossRef]
- Zangirolami, V.; Borrotti, M. Dealing with uncertainty: Balancing exploration and exploitation in deep recurrent reinforcement learning. Knowl. Based Syst. 2024, 293, 111663. [Google Scholar] [CrossRef]
- Yan, J.; He, H.; Zhong, X.; Tang, Y. Q-Learning-Based Vulnerability Analysis of Smart Grid Against Sequential Topology Attacks. IEEE Trans. Inf. Forensics Secur. 2017, 12, 200–210. [Google Scholar] [CrossRef]
- Wang, D.; Liu, B.; Jia, H.; Zhang, Z.; Chen, J.; Huang, D. Peer-to-peer Electricity Transaction Decisions of the User-side Smart Energy System Based on the SARSA Reinforcement Learning. CSEE J. Power Energy Syst. 2022, 8, 826–837. [Google Scholar] [CrossRef]
- Bassamzadeh, N.; Ghanem, R. Multiscale stochastic prediction of electricity demand in smart grids using Bayesian networks. Appl. Energy 2017, 193, 369–380. [Google Scholar] [CrossRef]
- Kaur, D.; Anwar, A.; Kamwa, I.; Islam, S.; Muyeen, S.; Hosseinzadeh, N. A Bayesian deep learning approach with convolutional feature engineering to discriminate cyber-physical intrusions in smart grid systems. IEEE Access 2023, 11, 18910–18920. [Google Scholar] [CrossRef]
- Rouzbahani, H.M.; Karimipour, H.; Lei, L. Optimizing scheduling policy in smart grids using probabilistic Delayed Double Deep Q-Learning (P3DQL) algorithm. Sustain. Energy Technol. Assess. 2022, 53, 102712. [Google Scholar] [CrossRef]
- Garcia, E.D.; Pereira, P.R.; Canha, L.N.; Popov, V.A. Grid functional blocks methodology to dynamic operation and decision making in Smart Grids. Int. J. Electr. Power Energy Syst. 2018, 103, 267–276. [Google Scholar] [CrossRef]
- Zhang, W.; Xu, Y.; Li, S.; Zhou, M.; Liu, W.; Xu, Y. A Distributed Dynamic Programming-Based Solution for Load Management in Smart Grids. IEEE Syst. J. 2018, 12, 402–413. [Google Scholar] [CrossRef]
- Khan, Z.A.; Jayaweera, D. Approach for smart meter load profiling in Monte Carlo simulation applications. IET Gener. Transm. Distrib. 2017, 11, 1856–1864. [Google Scholar] [CrossRef]
- Yu, R.; Zhong, W.; Xie, S.; Zhang, Y.; Zhang, Y. QoS Differential Scheduling in Cognitive-Radio-Based Smart Grid Networks: An Adaptive Dynamic Programming Approach. IEEE Trans. Neural Netw. Learn. Syst. 2016, 27, 435–443. [Google Scholar] [CrossRef] [PubMed]
- Wang, H.; Ruan, J.; Wang, G.; Zhou, B.; Liu, Y.; Fu, X. Deep Learning-Based Interval State Estimation of AC Smart Grids Against Sparse Cyber Attacks. IEEE Trans. Ind. Inform. 2018, 14, 4766–4778. [Google Scholar] [CrossRef]
- Zhao, Z.; Keerthisinghe, C. A Fast and Optimal Smart Home Energy Management System: State-Space Approximate Dynamic Programming. IEEE Access 2020, 8, 184151–184159. [Google Scholar] [CrossRef]
- Gupta, S.; Kambli, R.; Wagh, S.; Kazi, F. Support-vector-machine-based proactive cascade prediction in smart grid using probabilistic framework. IEEE Trans. Ind. Electron. 2014, 62, 2478–2486. [Google Scholar] [CrossRef]
- Parvez, I.; Aghili, M.; Sarwat, A.I.; Rahman, S.; Alam, F. Online power quality disturbance detection by support vector machine in smart meter. J. Mod. Power Syst. Clean Energy 2019, 7, 1328–1339. [Google Scholar] [CrossRef]
- Jindal, A.; Dua, A.; Kaur, K.; Singh, M.; Kumar, N.; Mishra, S. Decision tree and SVM-based data analytics for theft detection in smart grid. IEEE Trans. Ind. Inform. 2016, 12, 1005–1016. [Google Scholar] [CrossRef]
- Wang, Y.; Kong, T. Air Quality Predictive Modeling Based on an Improved Decision Tree in a Weather-Smart Grid. IEEE Access 2019, 7, 172892–172901. [Google Scholar] [CrossRef]
- Macedo, M.N.Q.; Galo, J.J.M.; de Almeida, L.A.L.; de, C. Lima, A.C. Demand side management using artificial neural networks in a smart grid environment. Renew. Sustain. Energy Rev. 2015, 41, 128–133. [Google Scholar] [CrossRef]
- Bicer, Y.; Dincer, I.; Aydin, M. Maximizing performance of fuel cell using artificial neural network approach for smart grid applications. Energy 2016, 116, 1205–1217. [Google Scholar] [CrossRef]
- Zhang, K.; Hu, Z.; Zhan, Y.; Wang, X.; Guo, K. A smart grid AMI intrusion detection strategy based on extreme learning machine. Energies 2020, 13, 4907. [Google Scholar] [CrossRef]
- Dewangan, F.; Biswal, M.; Patnaik, B.; Hasan, S.; Mishra, M. Chapter Five–Smart grid stability prediction using genetic algorithm-based extreme learning machine. In Electric Power Systems Resiliency; Bansal, R.C., Mishra, M., Sood, Y.R., Eds.; Academic Press: Cambridge, MA, USA, 2022; pp. 149–163. [Google Scholar]
- Irfan, M.; Eldaly, A.B.; Qureshi, R.; Bilal, M.; Hanif, M.S. PowerX: A Probabilistic Graph Model for Complex Smart Grid Networks. IEEE Access 2024, 12, 48725–48736. [Google Scholar] [CrossRef]
- Sarkar, S.; Jiang, Z.; Akintayo, A.; Krishnamurthy, S.; Tewari, A. Chapter 18–Probabilistic Graphical Modeling of Distributed Cyber-Physical Systems. In Cyber-Physical Systems; Song, H., Rawat, D.B., Jeschke, S., Brecher, C., Eds.; Academic Press: Boston, MA, USA, 2017; pp. 265–285. [Google Scholar]
- Yang, Y.; Hong, W.; Li, S. Deep ensemble learning based probabilistic load forecasting in smart grids. Energy 2019, 189, 116324. [Google Scholar] [CrossRef]
- Abdulaal, M.J.; Ibrahem, M.I.; Mahmoud, M.M.E.A.; Khalid, J.; Aljohani, A.J.; Milyani, A.H. Real-Time Detection of False Readings in Smart Grid AMI Using Deep and Ensemble Learning. IEEE Access 2022, 10, 47541–47556. [Google Scholar] [CrossRef]
- Abbas, S.; Bouazzi, I.; Ojo, S.; Sampedro, G.A.; Almadhor, A.S.; Hejaili, A.A. Improving Smart Grids Security: An Active Learning Approach for Smart Grid-Based Energy Theft Detection. IEEE Access 2024, 12, 1706–1717. [Google Scholar] [CrossRef]
- Yang, Y.; Yang, Z.; Yu, J.; Xie, K.; Jin, L. Fast Economic Dispatch in Smart Grids Using Deep Learning: An Active Constraint Screening Approach. IEEE Internet Things J. 2020, 7, 11030–11040. [Google Scholar] [CrossRef]
- Mocanu, E.; Nguyen, P.H.; Kling, W.L.; Gibescu, M. Unsupervised energy prediction in a Smart Grid context using reinforcement cross-building transfer learning. Energy Build. 2016, 116, 646–655. [Google Scholar] [CrossRef]
- Pinto, G.; Wang, Z.; Roy, A.; Hong, T.; Capozzoli, A. Transfer learning for smart buildings: A critical review of algorithms, applications, and future perspectives. Adv. Appl. Energy 2022, 5, 100084. [Google Scholar] [CrossRef]
- Liu; Ma, X.; Gao, X.; Tang, J. Distributed energy-efficient multi-UAV navigation for long-term communication coverage by deep reinforcement learning. IEEE Trans. Mob. Comput. 2019, 19, 1274–1285. [Google Scholar]
- Cifci, A. Interpretable Prediction of a Decentralized Smart Grid Based on Machine Learning and Explainable Artificial Intelligence. IEEE Access 2025, 13, 36285–36305. [Google Scholar] [CrossRef]
- Zamani, M.; Shahgholian, G.; Fahollahi, A.; Mosavi, A.; Felde, I. Improving Interarea Mode Oscillation Damping in Multi-Machine Energy Systems through a Coordinated PSS and FACTS Controller Framework. Sustainability 2023, 15, 16070. [Google Scholar] [CrossRef]
- Lotfi, A.; Maalandish, M.; Aghaei, A.; Samadian, A.; Fahollahi, A.; Hosseini, S.H.; Khooban, M.H. Novel multilevel inverter topology with low switch count. Int. J. Emerg. Electr. Power Syst. 2024, 25, 305–319. [Google Scholar] [CrossRef]
- Kundur, P.; Paserba, J.; Ajjarapu, V.; Andersson, G.; Bose, A.; Canizares, C. Definition and classification of power system stability IEEE/CIGRE joint task force on stability terms and definitions. IEEE Trans. Power Syst. 2004, 19, 1387–1401. [Google Scholar]
- Hatziargyriou, N.; Milanovic, J.; Rahmann, C.; Ajjarapu, V.; Canizares, C.; Erlich, I. Definition and classification of power system stability–revisited & extended. IEEE Trans. Power Syst. 2020, 36, 3271–3281. [Google Scholar]
- Duan, C.; Chakraborty, P.; Nishikawa, T.; Motter, A.E. Hierarchical Power Flow Control in Smart Grids: Enhancing Rotor Angle and Frequency Stability with Demand-Side Flexibility. IEEE Trans. Control Netw. Syst. 2021, 8, 1046–1058. [Google Scholar] [CrossRef]
- Ayar, M.; Obuz, S.; Trevizan, R.D.; Bretas, A.S.; Latchman, H.A. A Distributed Control Approach for Enhancing Smart Grid Transient Stability and Resilience. IEEE Trans. Smart Grid 2017, 8, 3035–3044. [Google Scholar] [CrossRef]
- Moldovan, D.; Salomie, I. Detection of Sources of Instability in Smart Grids Using Machine Learning Techniques. In Proceedings of the 2019 IEEE 15th International Conference on Intelligent Computer Communication and Processing (ICCP), Cluj-Napoca, Romania, 5–7 September 2019; pp. 175–182. [Google Scholar] [CrossRef]
- Oshnoei, S.; Fathollahi, A.; Oshnoei, A.; Khooban, M.H. Microgrid Frequency Regulation Based on a Fractional Order Cascade Controller. Fractal Fract. 2023, 7, 343. [Google Scholar] [CrossRef]
- Al-Haija, Q.A.; Altamimi, S.; AlWadi, M. Analysis of extreme learning machines (ELMs) for intelligent intrusion detection systems: A survey. Expert Syst. Appl. 2024, 253, 124317. [Google Scholar] [CrossRef]
- Chen, L.; Liu, J.; Ha, W. Cloud service security evaluation of smart grid using deep belief network. Int. J. Sens. Netw. 2020, 33, 109–121. [Google Scholar] [CrossRef]
- Ryu, S.; Kim, M.; Kim, H. Denoising autoencoder-based missing value imputation for smart meters. IEEE Access 2020, 8, 40656–40666. [Google Scholar] [CrossRef]
- Alazab, M.; Khan, S.; Krishnan, S.S.R.; Pham, Q.V.; Reddy, M.P.K.; Gadekallu, T.R. A Multidirectional LSTM Model for Predicting the Stability of a Smart Grid. IEEE Access 2020, 8, 85454–85463. [Google Scholar] [CrossRef]
- Zheng, Z.; Yang, Y.; Niu, X.; Dai, H.-N.; Zhou, Y. Wide and deep convolutional neural networks for electricity-theft detection to secure smart grids. IEEE Trans. Ind. Inform. 2017, 14, 1606–1615. [Google Scholar] [CrossRef]
- Deo, R.C.; Wen, X.; Qi, F. A wavelet-coupled support vector machine model for forecasting global incident solar radiation using limited meteorological dataset. Appl. Energy 2016, 168, 568–593. [Google Scholar] [CrossRef]
- Álvarez-Alvarado, J.M.; Ríos-Moreno, J.G.; Obregón-Biosca, S.A.; Ronquillo-Lomelí, G.; Ventura-Ramos, E., Jr.; Trejo-Perea, M. Hybrid techniques to predict solar radiation using support vector machine and search optimization algorithms: A review. Appl. Sci. 2021, 11, 1044. [Google Scholar] [CrossRef]
- AlOmar, M.K.; Hameed, M.M.; Al-Ansari, N.; AlSaadi, M.A. Data-driven model for the prediction of total dissolved gas: Robust artificial intelligence approach. Adv. Civ. Eng. 2020, 2020, 6618842. [Google Scholar] [CrossRef]
- Sivakumar, N.; Selvaraj, J.; Jayaprakash, K.; Fante, K.A. Optimized DBN-based control scheme for power quality enhancement in a microgrid cluster connected with renewable energy system. IET Renew. Power Gener. 2024, 18, 1926–1947. [Google Scholar] [CrossRef]
- Kousar, A.; Ahmed, S.; Altamimi, A.; Kim, S.M.; Khan, Z.A. Stealthy data integrity attack identification in smart grid networks utilizing deep denoising autoencoder. Heliyon 2024, 10, e38470. [Google Scholar] [CrossRef] [PubMed]
- Singhal, D.; Ahuja, L.; Seth, A. Forecasting Smart Grid Stability Using a Hybrid CNN Bi-LSTM Approach. SN Comput. Sci. 2024, 5, 539. [Google Scholar] [CrossRef]
- Majeed, M.A.; Phichaisawat, S.; Asghar, F.; Hussan, U. Data-Driven Optimized Load Forecasting: An LSTM Based RNN Approach for Smart Grids. IEEE Access 2025, 13, 99018–99031. [Google Scholar] [CrossRef]
- James, J.; Hill, D.J.; Lam, A.Y.; Gu, J.; Li, V.O. Intelligent time-adaptive transient stability assessment system. IEEE Trans. Power Syst. 2017, 33, 1049–1058. [Google Scholar]
- Gupta, A.; Gurrala, G.; Sastry, P.S. An Online Power System Stability Monitoring System Using Convolutional Neural Networks. IEEE Trans. Power Syst. 2019, 34, 864–872. [Google Scholar] [CrossRef]
- Zhang, R.; Xu, Y.; Dong, Z.Y.; Wong, K.P. Post-disturbance transient stability assessment of power systems by a self-adaptive intelligent system. IET Gener. Transm. Distrib. 2015, 9, 296–305. [Google Scholar] [CrossRef]
- Fathollahi, A. Intelligent Control Framework for Improving Energy System Stability Through Deep Learning-Based Modal Optimization Scheme. Sustainability 2024, 16, 9392. [Google Scholar] [CrossRef]
- Chen, Z.; Xiao, X.; Li, C.; Zhang, Y.; Hu, Q. Real-time transient stability status prediction using cost-sensitive extreme learning machine. Neural Comput. Appl. 2016, 27, 321–331. [Google Scholar] [CrossRef]
- Saleh, S.A.; Wo, J.; St-Onge, X.F.; Castillo-Guerra, E. A new approach for estimating frequency variations due to smart grid functions. IEEE Trans. Ind. Appl. 2020, 56, 2292–2303. [Google Scholar] [CrossRef]
- Xu, Y.; Dai, Y.; Dong, Z.Y.; Zhang, R.; Meng, K. Extreme learning machine-based predictor for real-time frequency stability assessment of electric power systems. Neural Comput. Appl. 2013, 22, 501–508. [Google Scholar]
- Alaerjan, A.; Jabeur, R. An online learning method for assessing smart grid stability under dynamic perturbations. Sci. Rep. 2025, 15, 10559. [Google Scholar] [CrossRef]
- Wang, Q.; Zhang, C.; Lü, Y.; Yu, Z.; Tang, Y. Data inheritance–based updating method and its application in transient frequency prediction for a power system. Int. Trans. Electr. Energy Syst. 2019, 29, e12022. [Google Scholar] [CrossRef]
- Liu, Y.; Chen, Y.; Li, M. Dynamic event-based model predictive load frequency control for power systems under cyber attacks. IEEE Trans. Smart Grid 2020, 12, 715–725. [Google Scholar] [CrossRef]
- Wang, Q.; Li, F.; Tang, Y.; Xu, Y. Integrating Model-Driven and Data-Driven Methods for Power System Frequency Stability Assessment and Control. IEEE Trans. Power Syst. 2019, 34, 4557–4568. [Google Scholar] [CrossRef]
- Nge, C.L.; Ranaweera, I.U.; Midtgård, O.-M.; Norum, L. A real-time energy management system for smart grid integrated photovoltaic generation with battery storage. Renew. Energy 2019, 130, 774–785. [Google Scholar] [CrossRef]
- Reka, S.S.; Dragicevic, T.; Venugopal, P.; Ravi, V.; Rajagopal, M.K. Big data analytics and artificial intelligence aspects for privacy and security concerns for demand response modelling in smart grid: A futuristic approach. Heliyon 2024, 10, e35683. [Google Scholar] [CrossRef]
- Sayed, K.; Gabbar, H.A. Chapter 18–SCADA and smart energy grid control automation. In Smart Energy Grid Engineering; Gabbar, H.A., Ed.; Academic Press: Cambridge, MA, USA, 2017; pp. 481–514. [Google Scholar]
- Rehmani, M.H.; Reisslein, M.; Rachedi, A.; Erol-Kantarci, M.; Radenkovic, M. Integrating renewable energy resources into the smart grid: Recent developments in information and communication technologies. IEEE Trans. Ind. Inform. 2018, 14, 2814–2825. [Google Scholar] [CrossRef]
- England, B.S.; Alouani, A.T. Real time voltage stability prediction of smart grid areas using smart meters data and improved Thevenin estimates. Int. J. Electr. Power Energy Syst. 2020, 122, 106189. [Google Scholar] [CrossRef]
- Yildirim, B.; Razmi, P.; Fathollahi, A.; Gheisarnejad, M.; Khooban, M.H. Neuromorphic deep learning frequency regulation in stand-alone microgrids. Appl. Soft Comput. 2023, 144, 110418. [Google Scholar] [CrossRef]
- Zhu, L.; Lu, C.; Sun, Y. Time series shapelet classification based online short-term voltage stability assessment. IEEE Trans. Power Syst. 2015, 31, 1430–1439. [Google Scholar] [CrossRef]
- Zhu, L.; Lu, C.; Dong, Z.Y.; Hong, C. Imbalance learning machine-based power system short-term voltage stability assessment. IEEE Trans. Ind. Inform. 2017, 13, 2533–2543. [Google Scholar] [CrossRef]
- Ghotbi-Maleki, M.; Chabanloo, R.M.; Javadi, H. Load shedding strategy using online voltage estimation process for mitigating fault-induced delayed voltage recovery in smart networks. Electr. Power Syst. Res. 2023, 214, 108899. [Google Scholar] [CrossRef]
- Li, Y.; Yang, Z. Application of EOS-ELM with binary Jaya-based feature selection to real-time transient stability assessment using PMU data. IEEE Access 2017, 5, 23092–23101. [Google Scholar] [CrossRef]
- Su, H.-Y.; Liu, T.-Y. Enhanced-online-random-forest model for static voltage stability assessment using wide area measurements. IEEE Trans. Power Syst. 2018, 33, 6696–6704. [Google Scholar] [CrossRef]
- Keyhani, A.; Chatterjee, A. Automatic Generation Control Structure for Smart Power Grids. IEEE Trans. Smart Grid 2012, 3, 1310–1316. [Google Scholar] [CrossRef]
- Guo, Q.; Sun, H.; Wang, B.; Zhang, B.; Wu, W.; Tang, L. Hierarchical automatic voltage control for integration of large-scale wind power: Design and implementation. Electr. Power Syst. Res. 2015, 120, 234–241. [Google Scholar] [CrossRef]
- Chatterjee, S.; Mukherjee, V. PID controller for automatic voltage regulator using teaching–learning based optimization technique. Int. J. Electr. Power Energy Syst. 2016, 77, 418–429. [Google Scholar] [CrossRef]
- Duan, J.; Shi, D.; Diao, R.; Li, H.; Wang, Z.; Zhang, B. Deep-Reinforcement-Learning-Based Autonomous Voltage Control for Power Grid Operations. IEEE Trans. Power Syst. 2020, 35, 814–817. [Google Scholar] [CrossRef]
- Li, Y.; Yu, C.; Shahidehpour, M.; Yang, T.; Zeng, Z.; Chai, T. Deep Reinforcement Learning for Smart Grid Operations: Algorithms, Applications, and Prospects. Proc. IEEE 2023, 111, 1055–1096. [Google Scholar] [CrossRef]
- Fattollah-Dehkordi, A.; Shahgholian, G.; Fani, B. Decentralized synergistic control of multi-machine power system using power system stabilizer. Signal Process. Renew. Energy 2020, 4, 1–21. [Google Scholar]
- Prakash, A.; Moursi, M.S.E.; Parida, S.K.; El-Saadany, E.F. Design of Adaptive Damping Controller with Wide-Area Measurements Considering Unknown Power System Dynamics. IEEE Trans. Power Syst. 2024, 39, 5150–5162. [Google Scholar] [CrossRef]
- Lu, R.; Hong, S.H.; Yu, M. Demand response for home energy management using reinforcement learning and artificial neural network. IEEE Trans. Smart Grid 2019, 10, 6629–6639. [Google Scholar] [CrossRef]
- Gheisarnejad, M.; Fathollahi, A.; Sharifzadeh, M.; Laurendeau, E.; Andresen, B.; Al-Haddad, K. Optimal Policy Gradient Based Type-2 Fuzzy Control for Multi-DC Terminal PEC Converter in 5G-Based Commercial Buildings. IEEE J. Emerg. Sel. Top. Power Electron. 2025, early access. [Google Scholar] [CrossRef]
- Rezaei, M.A. Adaptation of a Real-Time Deep Learning Approach with an Analog Fault Detection Technique for Reliability Forecasting of Capacitor Banks Used in Mobile Vehicles. IEEE Access 2022, 10, 132271–132287. [Google Scholar] [CrossRef]
- Omitaomu, O.A.; Niu, H. Artificial intelligence techniques in smart grid: A survey. Smart Cities 2021, 4, 548–568. [Google Scholar] [CrossRef]
- Mishra, M.; Pragati, A.; Gadanayak, D.A.; Parida, T. Signal processing and artificial intelligence based HVDC network protection: A systematic and state-up-the-art review. e-Prime-Adv. Electr. Eng. Electron. Energy 2024, 8, 100606. [Google Scholar] [CrossRef]
- Alhanaf, A.S.; Balik, H.H.; Farsadi, M. Intelligent fault detection and classification schemes for smart grids based on deep neural networks. Energies 2023, 16, 7680. [Google Scholar] [CrossRef]
- Baghaee, H.R.; Mlakić, D.; Nikolovski, S.; Dragicević, T. Support vector machine-based islanding and grid fault detection in active distribution networks. IEEE J. Emerg. Sel. Top. Power Electron. 2019, 8, 2385–2403. [Google Scholar] [CrossRef]
- Lucas, F.; Costa, P.; Batalha, R.; Leite, D.; Škrjanc, I. Fault detection in smart grids with time-varying distributed generation using wavelet energy and evolving neural networks. Evol. Syst. 2020, 11, 165–180. [Google Scholar] [CrossRef]
- Hossain, N.U.I.; Nagahi, M.; Jaradat, R.; Shah, C.; Buchanan, R.; Hamilton, M. Modeling and assessing cyber resilience of smart grid using Bayesian network-based approach: A system of systems problem. J. Comput. Des. Eng. 2020, 7, 352–366. [Google Scholar] [CrossRef]
- Kiaei, I.; Lotfifard, S. Fault Section Identification in Smart Distribution Systems Using Multi-Source Data Based on Fuzzy Petri Nets. IEEE Trans. Smart Grid 2020, 11, 74–83. [Google Scholar] [CrossRef]
- Singh, U.; Singh, S.; Gupta, S.; Alotaibi, M.A.; Malik, H. Forecasting rooftop photovoltaic solar power using machine learning techniques. Energy Rep. 2025, 13, 3616–3630. [Google Scholar] [CrossRef]
- Guo, M.F.; Yang, N.C.; Chen, W.F. Deep-Learning-Based Fault Classification Using Hilbert–Huang Transform and Convolutional Neural Network in Power Distribution Systems. IEEE Sens. J. 2019, 19, 6905–6913. [Google Scholar] [CrossRef]
- Chen, K.; Hu, J.; Zhang, Y.; Yu, Z.; He, J. Fault Location in Power Distribution Systems via Deep Graph Convolutional Networks. IEEE J. Sel. Areas Commun. 2020, 38, 119–131. [Google Scholar] [CrossRef]
- Jiang, H.; Zhang; Gao, W.; Wu, Z. Fault Detection, Identification, and Location in Smart Grid Based on Data-Driven Computational Methods. IEEE Trans. Smart Grid 2014, 5, 2947–2956. [Google Scholar] [CrossRef]
- Gao, Q.; Singh, S.; Gupta, S.; Alotaibi, M.A.; Malik, H. Identification of Vulnerable Lines in Smart Grid Systems Based on Affinity Propagation Clustering. IEEE Internet Things J. 2019, 6, 5163–5171. [Google Scholar] [CrossRef]
- Yang, L.; Li, C. Identification of Vulnerable Lines in Smart Grid Systems Based on Improved Agglomerative Hierarchical Clustering. IEEE Access 2023, 11, 13554–13563. [Google Scholar] [CrossRef]
- Fathollahi, A.; Andresen, B. Deep deterministic policy gradient for adaptive power system stabilization and voltage regulation. e-Prime Adv. Electr. Eng. Electron. Energy 2024, 9, 100675. [Google Scholar] [CrossRef]
- Khedkar, M.K.; Ramesh, B. AI and ML for the Smart Grid. In Intelligent Renewable Energy Systems; Wiley: Hoboken, NJ, USA, 2022; pp. 287–306. [Google Scholar]
















| Framework Category | Application | Descriptions/Remarks | References |
|---|---|---|---|
| Supervised Learning | Classification, Regression | Uses labeled data for training; finds mapping function from input to output. | [92,93,94,95,96] |
| Unsupervised Learning | Clustering, Association | May face challenges with very large datasets, complex training. | [97,98,99,100] |
| Reinforcement Learning | Decision Making, Exploration-Exploitation | Agent interacts with environment to maximize long-term rewards; involves Markov Decision Process (MDP). | [102,103,112] |
| Dynamic Programming | Optimal Policy in Sequential Decision Problems | Model-free approach using randomness for problem solution. | [105,113] |
| Monte Carlo Methods | Optimal Solutions through Direct Interaction | Requires careful tuning, may suffer from overfitting. | [101,114] |
| Temporal Difference Methods | Exploration-Exploitation Dilemma, Uncertainty Modeling | Utilizes Bayesian models to address uncertainty and guide exploration-exploitation. | [106,115] |
| Deep Q Network | Function Approximation in Large State Space | Uses neural network for function approximation in large state space; based on Q-learning. | [116,117] |
| Bayesian Methods | Exploration-Exploitation Dilemma, Uncertainty Modeling | Utilizes Bayesian models to address uncertainty and guide exploration-exploitation. | [109,110] |
| Support Vector Machine | Classification, Regression | Finds optimal hyperplane for classification and regression; supports nonlinear division. | [118,119] |
| Decision Tree | Decision Making, Classification | Utilizes tree-like structure for decision-making based on nested rules. | [120,121] |
| Artificial Neural Network | Nonlinear Relationships, Pattern Recognition | Represents relationships through layers of neurons; fits nonlinear relationships. | [122,123] |
| Extreme Learning Machine | Efficient Training of Neural Networks | Single hidden layer with random weights; efficient training without iteration. | [124,125] |
| Probabilistic Graphical Models | Bayesian Networks, Hidden Markov Models | Represents relationships between variables through graph-based probabilistic models. | [126,127] |
| Ensemble Learning | Improved Performance and Generalization | Combines diverse models to enhance performance and generalization. | [128,129] |
| Active Learning | Selective Labeling for Improved Model Performance | Queries the user for labels to achieve similar performance with fewer labeled data. | [130,131] |
| Transfer Learning | Knowledge Transfer for New Tasks, Transferring Model Structure and Parameters | Utilizes knowledge from related tasks for training models in new tasks. Adjusts weights based on similarity between source and target domain instances. | [132,133] |
Disclaimer/Publisher’s Note: The statements, opinions and data contained in all publications are solely those of the individual author(s) and contributor(s) and not of MDPI and/or the editor(s). MDPI and/or the editor(s) disclaim responsibility for any injury to people or property resulting from any ideas, methods, instructions or products referred to in the content. |
© 2025 by the author. Licensee MDPI, Basel, Switzerland. This article is an open access article distributed under the terms and conditions of the Creative Commons Attribution (CC BY) license (https://creativecommons.org/licenses/by/4.0/).
Share and Cite
Fathollahi, A. Machine Learning and Artificial Intelligence Techniques in Smart Grids Stability Analysis: A Review. Energies 2025, 18, 3431. https://doi.org/10.3390/en18133431
Fathollahi A. Machine Learning and Artificial Intelligence Techniques in Smart Grids Stability Analysis: A Review. Energies. 2025; 18(13):3431. https://doi.org/10.3390/en18133431
Chicago/Turabian StyleFathollahi, Arman. 2025. "Machine Learning and Artificial Intelligence Techniques in Smart Grids Stability Analysis: A Review" Energies 18, no. 13: 3431. https://doi.org/10.3390/en18133431
APA StyleFathollahi, A. (2025). Machine Learning and Artificial Intelligence Techniques in Smart Grids Stability Analysis: A Review. Energies, 18(13), 3431. https://doi.org/10.3390/en18133431

