Insights into Biohydrogen Production Through Dark Fermentation of Food Waste: Substrate Properties, Inocula, and Pretreatment Strategies
Abstract
1. Introduction

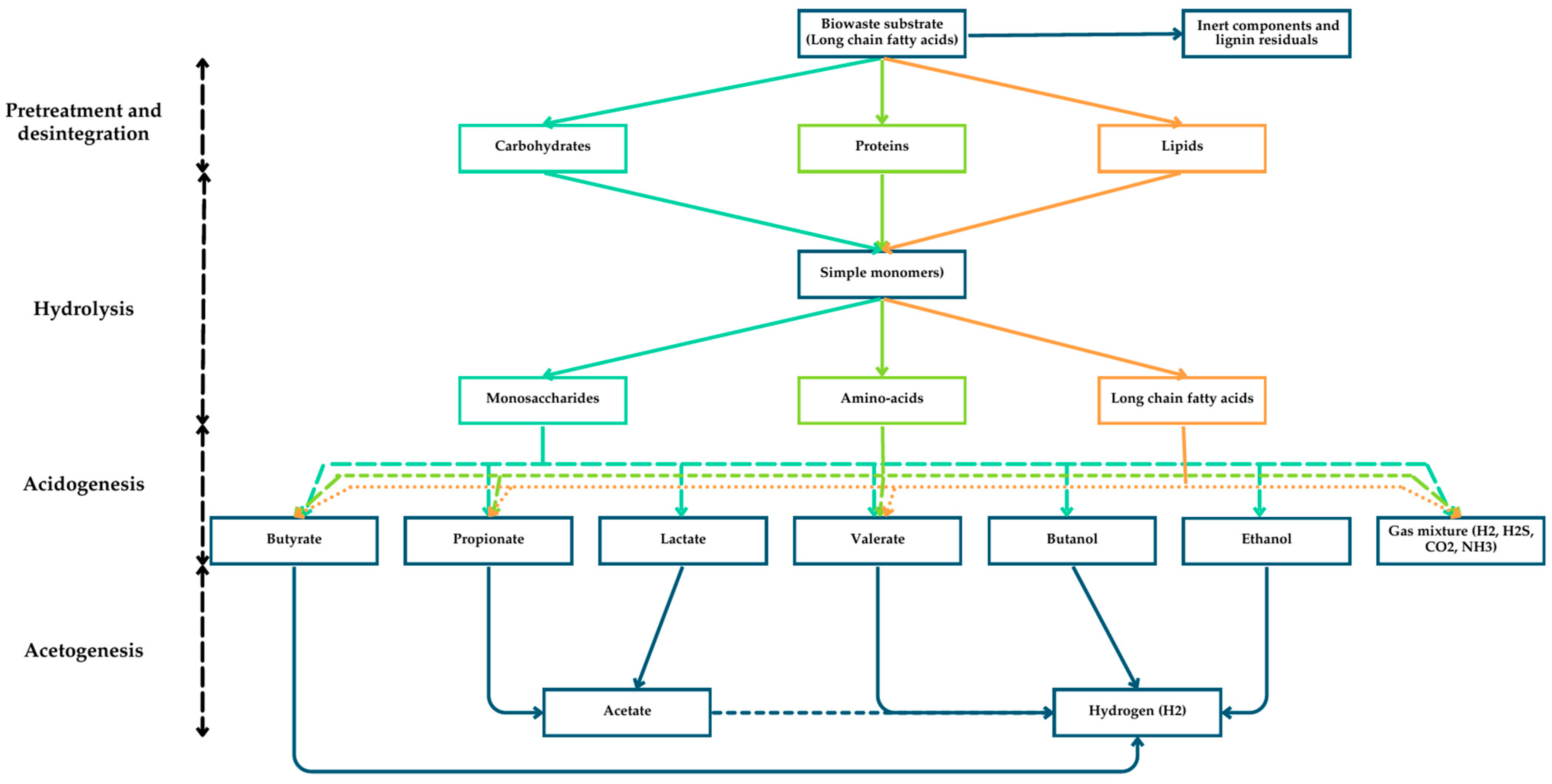
2. Hydrogen Production by Dark Fermentation: An Overview
2.1. Principles

2.2. Factors Influencing the Performance of Dark Fermentation
3. Food Waste as a Substrate for Dark Fermentation
3.1. Food Waste Sources
| Substrate | Source | Country | Pretreatment | Inoculum | Inoculum Pretreatment | Type of Reactor | Volume | Mode of Operation | Initial pH | Temperature | HRT | Hydrogen Yield | Reference |
|---|---|---|---|---|---|---|---|---|---|---|---|---|---|
| FW mixed with pretreated sewage sludge | Restaurant | Dehydration in an oven at 105 °C (FW), a combination of alkalization and ultrasonication (sewage sludge) | Sewage sludge anaerobic digestate | Boiled at 90 °C for 15 min | - | 5 L | Batch | 5.5 | 37 | 48 h | 13.8 mL H2/g VSSconsumed | [80] | |
| FW | Canteen | China | pH adjusted to 1.0 using HCl and then kept the low pH for 24 h | Monoculture of C. acetobutylicum | - | Serum bottles | 100 mL | Batch | 6.8 | 37 | 96 h | - | [81] |
| Apple pulp | Industrial agriculture farming | Turkey | 1.2 atm pressured at 121 °C | - | - | closed cap bottles | 100 mL | Batch | - | - | - | - | [82] |
| Apple pulp | Industrial agriculture farming | Turkey | 1 atm at 100 °C | - | - | closed cap bottles | 100 mL | Batch | - | - | - | - | [82] |
| OFMSW | - | - | Addition of 21.92 mmol HCl (0.35 mol/L) and heating to 90 °C for 30 min | wastewater treatment sludge | Rehydration and pretreatment for 15 min at 90 °C | Glass bottles | 200 mL | Batch | 6.0 | 37 | - | 23.2 ± 16 mL/gVS | [83] |
| FW | Canteen | China | Heating up to 140 °C in hydrothermal reactor for 20 min | Liquid fraction of digestate obtained from mesophilic digestion reactor | Not treated | Glass bottles | 500 mL | Batch | 7 | 35 ± 1 | 7 days | 62.7 ± 0.3 mL/gVS | [84] |
| FW | Restaurant | China | Heating up to 140 °C in hydrothermal reactor for 20 min at 500 rpm stirring speed | Anaerobic sludge sourced from industrial digester | Heat-shocked at 100 ◦C for 30 min, and then acclimatized using a modified culture medium | Glass bottles | 500 mL | Continuous | - | 35 | 4 days | 38.1 mL/gVS | [85] |
| FW | Cafeteria | Korea | Alkali shock with KOH at pH 9.0–13.0 | No | No | - | - | Batch | 8.0 | 37 ±1 | 24 h | 162 mL H2/g VS | [86] |
| FW | Cafeteria | Korea | Acid pretreatment with HCL at pH 1.0–4.0 | No | No | - | 300 m L | Batch | 8.0 | 35 ± 1 | 24 h | 158 mL H2/g VS | [87] |
| FW | Household | Poland | Ground to solid particles less than 3 mm | Digested sludge from wastewater treatment plant | Thermal treatment between 70 to 120 °C | Glass bottles | 1 dm3 | Batch | - | 37 °C | 2 days | 96 cm3 H2/gTVSFW | [88] |
| FW | Canteen | - | Ground to mesh particles | Vermicompost and digested sludge | Immersed in a hot water bath at 100 °C for 10–15 min | Glass reactors | 500 mL | Batch | 6 | 40 °C | 48 h | 50 mL/gVS | [89] |
| FW | Cafeteria | Ground to less than 5 mm in diameter, followed by alkali pretreatment at pH 12.5 for 1 day using 6 N KOH solution | Sludge from an anaerobic digestion plant of wastewater treatment plant | Heat-treated at 90 °C for 15 min | Anaerobic sequencing Reactor (ASBR) | 230 L | Batch | 5.3 | 35 °C | 36 h | 0.9 mol H2/mol hexose | [90] | |
| Cane molasses | - | India | - | Enterobacter cloacae IIT-BT 08 | Cylindrical bioreactor with spherical dished end | 10,000 L | Continuous | 37 °C | 76.2 m3 H2 with 18.1 kg CODremoved/m3 H2 | [26] |
3.2. Physical and Chemical Properties of Food Waste
3.3. Native Inhibiting Components in Food Waste
4. Food Waste Pretreatment Methods
4.1. Thermal Pretreatment
4.2. Chemical Pretreatment
4.3. Hydrothermal Pretreatment
4.4. Fungal and Enzymatic Pretreatment
4.5. Physical Pretreatment
4.6. Combined Pretreatment Strategies
5. Inoculum Sources and Characteristics
5.1. Anaerobic Digestate
5.2. Wastewater Treatment Sludge
5.3. Soil and Peat Samples
5.4. Animal Manure
5.5. Compost
5.6. River/Lake/Pond Sludge
5.7. Mixed Consortia
6. Inoculum Pretreatment and Enrichment Methods
7. Optimization of Biohydrogen Production Through Integrated Systems
8. Conclusions and Future Perspectives
Author Contributions
Funding
Data Availability Statement
Conflicts of Interest
References
- Teke, G.M.; Cho, B.A.; Bosman, C.E.; Mapholi, Z.; Zhang, D.; Pott, R.W.M. Towards industrial biological hydrogen production: A review. World J. Microbiol. Biotechnol. 2024, 40, 1–37. [Google Scholar] [CrossRef] [PubMed]
- Demirbas, A. Biorefineries: Current activities and future developments. Energy Convers. Manag. 2009, 50, 2782–2801. [Google Scholar] [CrossRef]
- Bundhoo, M.Z.; Mohee, R. Inhibition of dark fermentative bio-hydrogen production: A review. Int. J. Hydrogen Energy 2016, 41, 6713–6733. [Google Scholar] [CrossRef]
- International Energy Agency. Global Hydrogen Review 2022. Available online: https://www.iea.org/reports/global-hydrogen-review-2022 (accessed on 16 September 2024).
- Lee, C.T.; Hashim, H.; Ho, C.S.; Van Fan, Y.; Klemeš, J.J. Sustaining the low-carbon emission development in Asia and beyond: Sustainable energy, water, transportation and low-carbon emission technology. J. Clean. Prod. 2017, 146, 1–13. [Google Scholar] [CrossRef]
- Balat, M. Production of bioethanol from lignocellulosic materials via the biochemical pathway: A review. Energy Convers. Manag. 2011, 52, 858–875. [Google Scholar] [CrossRef]
- Balat, M.; Balat, M. Political, economic and environmental impacts of biomass-based hydrogen. Int. J. Hydrogen Energy 2009, 34, 3589–3603. [Google Scholar] [CrossRef]
- International Renewable Energy Agency. World Energy Transitions Outlook 2023: 1.5 °C Pathway; International Renewable Energy Agency: Masdar City, United Arab Emirates, 2023. [Google Scholar]
- Gbiete, D.; Sprafke, J.; Kongnine, D.M.; Narra, S.; Kpelou, P.; Mouzou, E.; Agboka, K. Potential for Biogas Production from Water Hyacinth and Banana Peels: A Case Study of Substrates Harvested from Lomé, Togo. Fuels 2024, 5, 494–507. [Google Scholar] [CrossRef]
- Angbé, K.J.H.; Nougbléga, Y.; Narra, S.; Singh, V. Strategy Development for Hydrogen-Conversion Businesses in Côte d’Ivoire. Biomass 2024, 4, 904–919. [Google Scholar] [CrossRef]
- Biofuels–Energy System–IEA. Available online: https://www.iea.org/energy-system/low-emission-fuels/biofuels (accessed on 25 May 2024).
- Thrän, D.; Dotzauer, M.; Lenz, V.; Liebetrau, J.; Ortwein, A. Flexible bioenergy supply for balancing fluctuating re-newables in the heat and power sector—A review of technologies and concepts. Energy Sustain. Soc. 2015, 5, 35. [Google Scholar] [CrossRef]
- Tsui, T.-H.; Wong, J.W.C. A critical review: Emerging bioeconomy and waste-to-energy technologies for sustainable municipal solid waste management. Waste Dispos. Sustain. Energy 2019, 1, 151–167. [Google Scholar] [CrossRef]
- Varjani, S.; Shahbeig, H.; Popat, K.; Patel, Z.; Vyas, S.; Shah, A.V.; Barceló, D.; Ngo, H.H.; Sonne, C.; Lam, S.S.; et al. Sustainable management of municipal solid waste through waste-to-energy technologies. Bioresour. Technol. 2022, 355, 127247. [Google Scholar] [CrossRef] [PubMed]
- Kemausuor, F.; Bolwig, S.; Miller, S. Modelling the socio-economic impacts of modern bioenergy in rural communities in Ghana. Sustain. Energy Technol. Assessments 2016, 14, 9–20. [Google Scholar] [CrossRef]
- Kowalski, Z.; Kulczycka, J.; Verhé, R.; Desender, L.; De Clercq, G.; Makara, A.; Generowicz, N.; Harazin, P. Second-generation biofuel production from the organic fraction of municipal solid waste. Front. Energy Res. 2022, 10, 919415. [Google Scholar] [CrossRef]
- Vasilakou, K.; Nimmegeers, P.; Thomassen, G.; Billen, P.; Van Passel, S. Assessing the future of second-generation bioethanol by 2030—A techno-economic assessment integrating technology learning curves. Appl. Energy 2023, 344, 121263. [Google Scholar] [CrossRef]
- Zhao, L.; Wang, D.; Qi, W. Comparative study on air dilution and hydrogen-enriched air dilution employed in a SI engine fueled with iso-butanol-gasoline. Int. J. Hydrogen Energy 2020, 45, 10895–10905. [Google Scholar] [CrossRef]
- Farias, C.B.B.; Barreiros, R.C.S.; da Silva, M.F.; Casazza, A.A.; Converti, A.; Sarubbo, L.A. Use of Hydrogen as Fuel: A Trend of the 21st Century. Energies 2022, 15, 311. [Google Scholar] [CrossRef]
- Gielen, D.; Saygin, D.; Taibi, E.; Birat, J. Renewables-based decarbonization and relocation of iron and steel making: A case study. J. Ind. Ecol. 2020, 24, 1113–1125. [Google Scholar] [CrossRef]
- Hydrogen. Available online: https://www.irena.org/Energy-Transition/Technology/Hydrogen (accessed on 25 May 2024).
- Ghosh, S. Assessment and update of status of pilot scale fermentative biohydrogen production with focus on candidate bioprocesses and decisive key parameters. Int. J. Hydrogen Energy 2022, 47, 17161–17183. [Google Scholar] [CrossRef]
- Nath, K.; Das, D. Improvement of fermentative hydrogen production: Various approaches. Appl. Microbiol. Biotechnol. 2004, 65, 520–529. [Google Scholar] [CrossRef]
- Das, D.; Veziroǧlu, T. Hydrogen production by biological processes: A survey of literature. Int. J. Hydrogen Energy 2001, 26, 13–28. [Google Scholar] [CrossRef]
- Hallenbeck, P.C.; Abo-Hashesh, M.; Ghosh, D. Strategies for improving biological hydrogen production. Bioresour. Technol. 2012, 110, 1–9. [Google Scholar] [CrossRef]
- Balachandar, G.; Varanasi, J.L.; Singh, V.; Singh, H.; Das, D. Biological hydrogen production via dark fermentation: A holistic approach from lab-scale to pilot-scale. Int. J. Hydrogen Energy 2019, 45, 5202–5215. [Google Scholar] [CrossRef]
- Castillo-Hernández, A.; Mar-Alvarez, I.; Moreno-Andrade, I. Start-up and operation of continuous stirred-tank reactor for biohydrogen production from restaurant organic solid waste. Int. J. Hydrogen Energy 2015, 40, 17239–17245. [Google Scholar] [CrossRef]
- Shafin, A.A.; Hasan, M.S.; Hossen, M.M.; Mahmud, M. Bio-Hydrogen Production from Water Hyacinth—A Review; Department of Applied Chemistry and Chemical Engineering, Bangabandhu Sheikh MujiburRahman Science and Technology University: Gopalganj, Bangladesh, 2021. [Google Scholar]
- Banu, J.R.; Merrylin, J.; Usman, T.M.; Kannah, R.Y.; Gunasekaran, M.; Kim, S.-H.; Kumar, G. Impact of pretreatment on food waste for biohydrogen production: A review. Int. J. Hydrogen Energy 2020, 45, 18211–18225. [Google Scholar] [CrossRef]
- Tagne, R.F.T.; Costa, P.; Casella, S.; Favaro, L. Optimization of biohydrogen production by dark fermentation of African food-processing waste streams. Int. J. Hydrogen Energy 2023, 49, 266–276. [Google Scholar] [CrossRef]
- Chanthakett, A.; Arif, M.T.; Khan, M.M.K.; Oo, A.M. Hydrogen production from municipal solid waste (MSW) for cleaner environment. In Bioenergy Resources and Technologies; Academic Press: Cambridge, MA, USA, 2021; pp. 219–247. [Google Scholar] [CrossRef]
- Tak, S.S.; Shetye, O.; Muley, O.; Jaiswal, H.; Malik, S.N. Emerging technologies for hydrogen production from wastewater. Int. J. Hydrogen Energy 2022, 47, 37282–37301. [Google Scholar] [CrossRef]
- Le Pera, A.; Sellaro, M.; Sicilia, F.; Ciccoli, R.; Sceberras, B.; Freda, C.; Fanelli, E.; Cornacchia, G. Environmental and economic impacts of improper materials in the recycling of separated collected food waste through anaerobic digestion and composting. Sci. Total Environ. 2023, 880, 163240. [Google Scholar] [CrossRef] [PubMed]
- 5 Facts About Food Waste and Hunger. World Food Programme. Available online: https://www.wfp.org/stories/5-facts-about-food-waste-and-hunger (accessed on 25 May 2024).
- Scharff, H.; van Zomeren, A.; A van der Sloot, H. Landfill sustainability and aftercare completion criteria. Waste Manag. Res. J. Sustain. Circ. Econ. 2010, 29, 30–40. [Google Scholar] [CrossRef]
- Ong, K.L.; Kaur, G.; Pensupa, N.; Uisan, K.; Lin, C.S.K. Trends in food waste valorization for the production of chemicals, materials and fuels: Case study South and Southeast Asia. Bioresour. Technol. 2018, 248, 100–112. [Google Scholar] [CrossRef]
- Bilal, M.; Iqbal, H.M. Sustainable bioconversion of food waste into high-value products by immobilized enzymes to meet bio-economy challenges and opportunities—A review. Food Res. Int. 2019, 123, 226–240. [Google Scholar] [CrossRef]
- Galli, F.; Cavicchi, A.; Brunori, G. Food waste reduction and food poverty alleviation: A system dynamics conceptual model. Agric. Hum. Values 2019, 36, 289–300. [Google Scholar] [CrossRef]
- Habashy, M.M.; Ong, E.S.; Abdeldayem, O.M.; Al-Sakkari, E.G.; Rene, E.R. Food Waste: A Promising Source of Sustainable Biohydrogen Fuel. Trends Biotechnol. 2021, 39, 1274–1288. [Google Scholar] [CrossRef] [PubMed]
- Yasin, N.H.M.; Mumtaz, T.; Hassan, M.A.; Rahman, N.A. Food waste and food processing waste for biohydrogen production: A review. J. Environ. Manag. 2013, 130, 375–385. [Google Scholar] [CrossRef]
- Karthikeyan, O.P.; Trably, E.; Mehariya, S.; Bernet, N.; Wong, J.W.; Carrere, H. Pretreatment of food waste for methane and hydrogen recovery: A review. Bioresour. Technol. 2018, 249, 1025–1039. [Google Scholar] [CrossRef] [PubMed]
- Sahil, S.; Singh, R.; Masakapalli, S.K.; Pareek, N.; Kovalev, A.A.; Litti, Y.V.; Nanda, S.; Vivekanand, V. Biomass pretreatment, bioprocessing and reactor design for biohydrogen production: A review. Environ. Chem. Lett. 2024, 22, 1–38. [Google Scholar] [CrossRef]
- Shanthi, M.; Banu, J.R.; Sivashanmugam, P. Effect of surfactant assisted sonic pretreatment on liquefaction of fruits and vegetable residue: Characterization, acidogenesis, biomethane yield and energy ratio. Bioresour. Technol. 2018, 264, 35–41. [Google Scholar] [CrossRef] [PubMed]
- Kavitha, S.; Banu, J.R.; Priya, A.A.; Uan, D.K.; Yeom, I.T. Liquefaction of food waste and its impacts on anaerobic biodegradability, energy ratio and economic feasibility. Appl. Energy 2017, 208, 228–238. [Google Scholar] [CrossRef]
- Inayat, A.; Tariq, R.; Khan, Z.; Ghenai, C.; Kamil, M.; Jamil, F.; Shanableh, A. A comprehensive review on advanced thermochemical processes for bio-hydrogen production via microwave and plasma technologies. Biomass-Convers. Biorefinery 2020, 13, 8593–8602. [Google Scholar] [CrossRef]
- Rizwan, M.; Shah, S.H.; Mujtaba, G.; Mahmood, Q.; Rashid, N.; Shah, F.A. Ecofuel Feedstocks and Their Prospect. In Advanced Biofuels: Applications, Technologies and Environmental Sustainability; Woodhead Publishing: Cambridge, UK, 2019; pp. 3–16. [Google Scholar] [CrossRef]
- Venetsaneas, N.; Antonopoulou, G.; Stamatelatou, K.; Kornaros, M.; Lyberatos, G. Using cheese whey for hydrogen and methane generation in a two-stage continuous process with alternative pH controlling approaches. Bioresour. Technol. 2009, 100, 3713–3717. [Google Scholar] [CrossRef]
- Guo, X.M.; Trably, E.; Latrille, E.; Carrère, H.; Steyer, J.-P. Hydrogen production from agricultural waste by dark fermentation: A review. Int. J. Hydrogen Energy 2010, 35, 10660–10673. [Google Scholar] [CrossRef]
- Dahiya, S.; Chatterjee, S.; Sarkar, O.; Mohan, S.V. Renewable hydrogen production by dark-fermentation: Current status, challenges and perspectives. Bioresour. Technol. 2021, 321, 124354. [Google Scholar] [CrossRef] [PubMed]
- Jain, R.; Panwar, N.L.; Jain, S.K.; Gupta, T.; Agarwal, C.; Meena, S.S. Bio-hydrogen production through dark fermentation: An overview. Biomass-Convers. Biorefinery 2024, 14, 12699–12724. [Google Scholar] [CrossRef]
- Sołowski, G. Analysis of Biogas Component Production during Anaerobic Digestion of Sour Cabbage in Microaeration Conditions under Different pH Conditions. Biomass 2022, 2, 14–26. [Google Scholar] [CrossRef]
- Bartacek, J.; Zabranska, J.; Lens, P.N.L. Developments and constraints in fermentative hydrogen production. Biofuels Bioprod. Biorefining 2007, 1, 201–214. [Google Scholar] [CrossRef]
- Ghimire, A.; Frunzo, L.; Pirozzi, F.; Trably, E.; Escudie, R.; Lens, P.N.; Esposito, G. A review on dark fermentative biohydrogen production from organic biomass: Process parameters and use of by-products. Appl. Energy 2015, 144, 73–95. [Google Scholar] [CrossRef]
- Zagrodnik, R.; Seifert, K. Direct Fermentative Hydrogen Production from Cellulose and Starch with Mesophilic Bacterial Consortia. Pol. J. Microbiol. 2020, 69, 109–120. [Google Scholar] [CrossRef]
- Hawkes, F.R.; Hussy, I.; Kyazze, G.; Dinsdale, R.; Hawkes, D.L. Continuous dark fermentative hydrogen production by mesophilic microflora: Principles and progress. Int. J. Hydrogen Energy 2007, 32, 172–184. [Google Scholar] [CrossRef]
- Antonopoulou, G.; Gavala, H.N.; Skiadas, I.V.; Angelopoulos, K.; Lyberatos, G. Biofuels generation from sweet sorghum: Fermentative hydrogen production and anaerobic digestion of the remaining biomass. Bioresour. Technol. 2008, 99, 110–119. [Google Scholar] [CrossRef] [PubMed]
- Osman, A.I.; Deka, T.J.; Baruah, D.C.; Rooney, D.W. Critical challenges in biohydrogen production processes from the organic feedstocks. Biomass-Convers. Biorefinery 2020, 13, 8383–8401. [Google Scholar] [CrossRef]
- Canto-Robertos, M.; Quintal-Franco, C.; Ponce-Caballero, C.; Lille, M.V.-D.; Moreno-Andrade, I. Inhibition of hydrogen production by endogenous microorganisms from food waste. Braz. J. Chem. Eng. 2023, 40, 137–150. [Google Scholar] [CrossRef]
- Li, C.; Fang, H.H.P. Fermentative Hydrogen Production from Wastewater and Solid Wastes by Mixed Cultures. Crit. Rev. Environ. Sci. Technol. 2007, 37, 1–39. [Google Scholar] [CrossRef]
- Khanal, S.K.; Chen, W.-H.; Li, L.; Sung, S. Biological hydrogen production: Effects of pH and intermediate products. Int. J. Hydrogen Energy 2004, 29, 1123–1131. [Google Scholar] [CrossRef]
- Elbeshbishy, E.; Dhar, B.R.; Nakhla, G.; Lee, H.-S. A critical review on inhibition of dark biohydrogen fermentation. Renew. Sustain. Energy Rev. 2017, 79, 656–668. [Google Scholar] [CrossRef]
- Xue, S.; Chen, H.; Wang, F.; Lv, G.; Tan, L.; Liu, G. The effect of substrate acidification on the biohydrogen production by dark fermentation. Int. J. Hydrogen Energy 2024, 49, 177–188. [Google Scholar] [CrossRef]
- Soares, J.F.; Confortin, T.C.; Todero, I.; Mayer, F.D.; Mazutti, M.A. Dark fermentative biohydrogen production from lignocellulosic biomass: Technological challenges and future prospects. Renew. Sustain. Energy Rev. 2019, 117, 109484. [Google Scholar] [CrossRef]
- Regueira-Marcos, L.; García-Depraect, O.; Muñoz, R. Elucidating the role of pH and total solids content in the co-production of biohydrogen and carboxylic acids from food waste via lactate-driven dark fermentation. Fuel 2023, 338, 127238. [Google Scholar] [CrossRef]
- Kothari, R.; Kumar, V.; Pathak, V.V.; Ahmad, S.; Aoyi, O.; Tyagi, V.V. A Critical Review on Factors Influencing fer-Mentative Hydrogen Production. Front. Biosci. 2017, 22, 1195–1220. [Google Scholar] [CrossRef] [PubMed]
- Chen, H.; Wu, J.; Huang, R.; Zhang, W.; He, W.; Deng, Z.; Han, Y.; Xiao, B.; Luo, H.; Qu, W. Effects of temperature and total solid content on biohydrogen production from dark fermentation of rice straw: Performance and microbial community characteristics. Chemosphere 2022, 286, 131655. [Google Scholar] [CrossRef]
- Steiniger, B.; Hupfauf, S.; Insam, H.; Schaum, C. Exploring Anaerobic Digestion from Mesophilic to Thermophilic Temperatures—Operational and Microbial Aspects. Fermentation 2023, 9, 798. [Google Scholar] [CrossRef]
- Wong, Y.M.; Wu, T.Y.; Juan, J.C. A review of sustainable hydrogen production using seed sludge via dark fermentation. Renew. Sustain. Energy Rev. 2014, 34, 471–482. [Google Scholar] [CrossRef]
- Leroy-Freitas, D.; Muñoz, R.; Martínez-Mendoza, L.J.; Martínez-Fraile, C.; García-Depraect, O. Enhancing Biohydrogen Production: The Role of Iron-Based Nanoparticles in Continuous Lactate-Driven Dark Fermentation of Powdered Cheese Whey. Fermentation 2024, 10, 296. [Google Scholar] [CrossRef]
- Silva, R.M.; Abreu, A.A.; Salvador, A.F.; Alves, M.M.; Neves, I.C.; Pereira, M.A. Zeolite addition to improve biohydrogen production from dark fermentation of C5/C6-sugars and Sargassum sp. biomass. Sci. Rep. 2021, 11, 16350. [Google Scholar] [CrossRef]
- Lebersorger, S.; Schneider, F. Discussion on the methodology for determining food waste in household waste composition studies. Waste Manag. 2011, 31, 1924–1933. [Google Scholar] [CrossRef] [PubMed]
- Ho, K.S.; Chu, L.M. Characterization of food waste from different sources in Hong Kong. J. Air Waste Manag. Assoc. 2019, 69, 277–288. [Google Scholar] [CrossRef] [PubMed]
- Mohanakrishna, G.; Sneha, N.P.; Rafi, S.M.; Sarkar, O. Dark fermentative hydrogen production: Potential of food waste as future energy needs. Sci. Total Environ. 2023, 888, 163801. [Google Scholar] [CrossRef]
- Dahiya, S.; Sarkar, O.; Swamy, Y.; Mohan, S.V. Acidogenic fermentation of food waste for volatile fatty acid production with co-generation of biohydrogen. Bioresour. Technol. 2015, 182, 103–113. [Google Scholar] [CrossRef] [PubMed]
- Zhang, C.; Su, H.; Baeyens, J.; Tan, T. Reviewing the anaerobic digestion of food waste for biogas production. Renew. Sustain. Energy Rev. 2014, 38, 383–392. [Google Scholar] [CrossRef]
- Fisgativa, H.; Tremier, A.; Dabert, P. Characterizing the variability of food waste quality: A need for efficient valorisation through anaerobic digestion. Waste Manag. 2016, 50, 264–274. [Google Scholar] [CrossRef]
- Chen, T.; Jin, Y.; Shen, D. A safety analysis of food waste-derived animal feeds from three typical conversion techniques in China. Waste Manag. 2015, 45, 42–50. [Google Scholar] [CrossRef] [PubMed]
- Szabó-Bódi, B.; Kasza, G.; Szakos, D. Assessment of household food waste in Hungary. Br. Food J. 2018, 120, 625–638. [Google Scholar] [CrossRef]
- Blakeney, M. Food Loss and Food Waste: Causes and Solutions; Edward Elgar Publishing: Cheltenham, UK, 2019; Available online: https://www.elgaronline.com/monobook/9781788975384/9781788975384.xml (accessed on 22 June 2024).
- Kim, S.; Choi, K.; Kim, J.-O.; Chung, J. Biological hydrogen production by anaerobic digestion of food waste and sewage sludge treated using various pretreatment technologies. Biodegradation 2013, 24, 753–764. [Google Scholar] [CrossRef] [PubMed]
- Zhang, C.; Ling, Z.; Huo, S. Anaerobic fermentation of pretreated food waste for butanol production by co-cultures assisted with in-situ extraction. Bioresour. Technol. Rep. 2021, 16, 100852. [Google Scholar] [CrossRef]
- Deveci, E.; Gönen, Ç. Comparative analysis of strong and weak acid pretreatment methods under pressurized and non-pressurized conditions for agro-industrial waste of apple pulp. Energy Environ. 2018, 29, 1038–1052. [Google Scholar] [CrossRef]
- Dauptain, K.; Trably, E.; Santa-Catalina, G.; Carrere, H. Biomass acid pretreatment impacts on metabolic routes and bacterial composition of dark fermentation process. Waste Manag. 2024, 181, 211–219. [Google Scholar] [CrossRef] [PubMed]
- Wei, Y.; Gao, J.; Shi, Z.; Li, X.; Ma, W.; Yuan, H. Effect of hydrothermal pretreatment on two-stage anaerobic digestion of food waste and Enteromorpha: Digestion performance, bioenergy efficiency, and microbial community dynamics. Fuel 2022, 318, 123639. [Google Scholar] [CrossRef]
- Ding, L.; Cheng, J.; Qiao, D.; Li, H.; Zhang, Z. Continuous co-generation of biohydrogen and biomethane through two-stage anaerobic digestion of hydrothermally pretreated food waste. Energy Convers. Manag. 2022, 268, 116000. [Google Scholar] [CrossRef]
- Jang, S.; Kim, D.-H.; Yun, Y.-M.; Lee, M.-K.; Moon, C.; Kang, W.-S.; Kwak, S.-S.; Kim, M.-S. Hydrogen fermentation of food waste by alkali-shock pretreatment: Microbial community analysis and limitation of continuous operation. Bioresour. Technol. 2015, 186, 215–222. [Google Scholar] [CrossRef]
- Kim, D.-H.; Jang, S.; Yun, Y.-M.; Lee, M.-K.; Moon, C.; Kang, W.-S.; Kwak, S.-S.; Kim, M.-S. Effect of acid-pretreatment on hydrogen fermentation of food waste: Microbial community analysis by next generation sequencing. Int. J. Hydrogen Energy 2014, 39, 16302–16309. [Google Scholar] [CrossRef]
- Domińska, M.; Paździor, K.; Ślęzak, R.; Ledakowicz, S. The influence of inoculum source and pretreatment on the biohydrogen production in the dark fermentation process. Chem. Process. Eng. 2024, 45, e63. [Google Scholar] [CrossRef]
- Karthikeyan, B.; Gokuladoss, V. Fusion of Vermicompost and Sewage Sludge as Dark Fermentative Biocatalyst for Biohydrogen Production: A Kinetic Study. Energies 2022, 15, 6917. [Google Scholar] [CrossRef]
- Kim, D.-H.; Kim, S.-H.; Kim, K.-Y.; Shin, H.-S. Experience of a pilot-scale hydrogen-producing anaerobic sequencing batch reactor (ASBR) treating food waste. Int. J. Hydrogen Energy 2010, 35, 1590–1594. [Google Scholar] [CrossRef]
- Braguglia, C.M.; Gallipoli, A.; Gianico, A.; Pagliaccia, P. Anaerobic bioconversion of food waste into energy: A critical review. Bioresour. Technol. 2018, 248, 37–56. [Google Scholar] [CrossRef]
- Slopiecka, K.; Liberti, F.; Massoli, S.; Bartocci, P.; Fantozzi, F. Chemical and physical characterization of food waste to improve its use in anaerobic digestion plants. Energy Nexus 2022, 5, 100049. [Google Scholar] [CrossRef]
- Saba, B.; Bharathidasan, A.K.; Ezeji, T.C.; Cornish, K. Characterization and potential valorization of industrial food processing wastes. Sci. Total Environ. 2023, 868, 161550. [Google Scholar] [CrossRef]
- Vavouraki, A.I.; Angelis, E.M.; Kornaros, M. Optimization of thermo-chemical hydrolysis of kitchen wastes. Waste Manag. 2013, 33, 740–745. [Google Scholar] [CrossRef]
- Zaman, B.; Hardyanti, N.; Purwono, P. Fast composting of food waste using thermal composter. IOP Conf. Series Earth Environ. Sci. 2021, 896, 012013. [Google Scholar] [CrossRef]
- Ma, Y.; Gu, J.; Liu, Y. Evaluation of anaerobic digestion of food waste and waste activated sludge: Soluble COD versus its chemical composition. Sci. Total Environ. 2018, 643, 21–27. [Google Scholar] [CrossRef] [PubMed]
- Cao, X.; Zhao, Y. The influence of sodium on biohydrogen production from food waste by anaerobic fermentation. J. Mater. Cycles Waste Manag. 2009, 11, 244–250. [Google Scholar] [CrossRef]
- Gao, C.; Zhao, M.; Huang, Z.; Guo, M.; Ruan, W.; Xi, K.; Shi, W. Hydrogen consumption capacity assessment and its inhibition in the dry anaerobic digestion process from food waste. J. Renew. Sustain. Energy 2018, 10, 053104. [Google Scholar] [CrossRef]
- Song, L.; Yang, D.; Liu, R.; Liu, S.; Dai, X. The dissolution of polysaccharides and amino acids enhanced lactic acid production from household food waste during pretreatment process. Sci. Total Environ. 2022, 864, 161068. [Google Scholar] [CrossRef] [PubMed]
- Bhurat, K.S.; Banerjee, T.; Bobde, P.V.; Bhurat, S.S. Effect of chemical, physical, and biological pre-treatment of food wastes on bio-hydrogen production by dark anaerobic fermentation under mesophilic conditions. Energy Sources Part A Recover. Util. Environ. Eff. 2023, 45, 1017–1029. [Google Scholar] [CrossRef]
- Ravi, Y.K.; Zhang, W.; Liang, Y. Effect of surfactant assisted ultrasonic pretreatment on production of volatile fatty acids from mixed food waste. Bioresour. Technol. 2022, 368, 128340. [Google Scholar] [CrossRef] [PubMed]
- Wu, Y.; Hu, W.; Zheng, X.; Liu, Y.; Niu, Q.; Chen, Y. Valorization of food waste into short-chain fatty acids via enzymatic pretreatment: Effects of fermentation-pH on acid-producing processes and microbial metabolic functions. Waste Manag. 2023, 167, 22–30. [Google Scholar] [CrossRef] [PubMed]
- Selvam, A.; Ilamathi PM, K.; Udayakumar, M.; Murugesan, K.; Banu, J.R.; Khanna, Y.; Wong, J. Food Waste Properties. In Current Developments in Biotechnology and Bioengineering: Sustainable Food Waste Management: Resource Recovery and Treatment; Elsevier: Amsterdam, The Netherlands, 2020; pp. 11–41. [Google Scholar] [CrossRef]
- Bah, H.; Zhang, W.; Wu, S.; Qi, D.; Kizito, S.; Dong, R. Evaluation of batch anaerobic co-digestion of palm pressed fiber and cattle manure under mesophilic conditions. Waste Manag. 2014, 34, 1984–1991. [Google Scholar] [CrossRef] [PubMed]
- Luo, L.; Kaur, G.; Wong, J.W. A mini-review on the metabolic pathways of food waste two-phase anaerobic digestion system. Waste Manag. Res. J. Sustain. Circ. Econ. 2019, 37, 333–346. [Google Scholar] [CrossRef] [PubMed]
- Walker, L.R. An Investigation into the Bioprocesses of DiCOM®: A Technology Combining Composting and Thermophilic Anaerobic Digestion for the Treatment of Municipal. 2010. Available online: https://researchportal.murdoch.edu.au/view/pdfCoverPage?instCode=61MUN_INST&filePid=13136870760007891&download=true (accessed on 4 July 2024).
- Rajagopalan, G.; He, J.; Yang, K.L. Direct fermentation of xylan by Clostridium strain BOH3 for the production of butanol and hydrogen using optimized culture medium. Bioresour. Technol. 2014, 154, 38–43. [Google Scholar] [CrossRef]
- Pérez-Rangel, M.; Barboza-Corona, J.E.; Buitrón, G.; Valdez-Vazquez, I. Essential Nutrients for Improving the Direct Processing of Raw Lignocellulosic Substrates Through the Dark Fermentation Process. BioEnergy Res. 2019, 13, 349–357. [Google Scholar] [CrossRef]
- El-Kady, A.A.; Abdel-Wahhab, M.A. Occurrence of trace metals in foodstuffs and their health impact. Trends Food Sci. Technol. 2018, 75, 36–45. [Google Scholar] [CrossRef]
- Luo, L.; Sriram, S.; Johnravindar, D.; Martin, T.L.P.; Wong, J.W.; Pradhan, N. Effect of inoculum pretreatment on the microbial and metabolic dynamics of food waste dark fermentation. Bioresour. Technol. 2022, 358, 127404. [Google Scholar] [CrossRef]
- Ghimire, A.; Valentino, S.; Frunzo, L.; Trably, E.; Escudié, R.; Pirozzi, F.; Lens, P.N.; Esposito, G. Biohydrogen production from food waste by coupling semi-continuous dark-photofermentation and residue post-treatment to anaerobic digestion: A synergy for energy recovery. Int. J. Hydrogen Energy 2015, 40, 16045–16055. [Google Scholar] [CrossRef]
- Chen, Y.; Yin, Y.; Wang, J. Recent advance in inhibition of dark fermentative hydrogen production. Int. J. Hydrogen Energy 2020, 46, 5053–5073. [Google Scholar] [CrossRef]
- Li, C.; Fang, H.H. Inhibition of heavy metals on fermentative hydrogen production by granular sludge. Chemosphere 2007, 67, 668–673. [Google Scholar] [CrossRef] [PubMed]
- Lee, D.-Y.; Li, Y.-Y.; Oh, Y.-K.; Kim, M.-S.; Noike, T. Effect of iron concentration on continuous H2 production using membrane bioreactor. Int. J. Hydrogen Energy 2008, 34, 1244–1252. [Google Scholar] [CrossRef]
- Collivignarelli, M.C.; Baldi, M.; Abbà, A.; Caccamo, F.M.; Miino, M.C.; Rada, E.C.; Torretta, V. Foams in Wastewater Treatment Plants: From Causes to Control Methods. Appl. Sci. 2020, 10, 2716. [Google Scholar] [CrossRef]
- Xu, Y.; Zhang, C.; Zhao, M.; Rong, H.; Zhang, K.; Chen, Q. Comparison of bioleaching and electrokinetic remediation processes for removal of heavy metals from wastewater treatment sludge. Chemosphere 2017, 168, 1152–1157. [Google Scholar] [CrossRef]
- Dang, V.B.H.; Doan, H.D.; Dang-Vu, T.; Lohi, A. Equilibrium and kinetics of biosorption of cadmium(II) and copper(II) ions by wheat straw. Bioresour. Technol. 2009, 100, 211–219. [Google Scholar] [CrossRef]
- Farooq, U.; Kozinski, J.A.; Khan, M.A.; Athar, M. Biosorption of heavy metal ions using wheat based biosorbents—A review of the recent literature. Bioresour. Technol. 2010, 101, 5043–5053. [Google Scholar] [CrossRef] [PubMed]
- Mahmud, N.; Hee, T.M.; Ansari, N.F. Physical pretreatment of food waste for reducing hydrogen-consuming bacteria. Curr. Sci. Technol. 2021, 1, 1–8. [Google Scholar] [CrossRef]
- Rafieenia, R.; Lavagnolo, M.C.; Pivato, A. Pre-treatment technologies for dark fermentative hydrogen production: Current advances and future directions. Waste Manag. 2018, 71, 734–748. [Google Scholar] [CrossRef]
- Vasco-Correa, J.; Shah, A. Techno-Economic Bottlenecks of the Fungal Pretreatment of Lignocellulosic Biomass. Fermentation 2019, 5, 30. [Google Scholar] [CrossRef]
- Bundhoo, M.Z.; Mohee, R.; Hassan, M.A. Effects of pre-treatment technologies on dark fermentative biohydrogen production: A review. J. Environ. Manag. 2015, 157, 20–48. [Google Scholar] [CrossRef] [PubMed]
- Garduño, I.R.; Smith, M.; Baranova, E.; Kinsley, C. Hydrogen production in dark fermentation of a brewery sludge pre-treated with white-rot fungi in submerged culture. Bioresour. Technol. Rep. 2024, 25, 101773. [Google Scholar] [CrossRef]
- Zou, L.; Qi, Z.; Cheng, H.; Yu, B.; Li, Y.-Y.; Liu, J. Advanced anaerobic digestion of household food waste pretreated by in situ-produced mixed enzymes via solid-state fermentation: Feasibility and application perspectives. Environ. Res. 2024, 252, 119137. [Google Scholar] [CrossRef] [PubMed]
- Gallego-García, M.; Moreno, A.D.; Manzanares, P.; Negro, M.J.; Duque, A. Recent advances on physical technologies for the pretreatment of food waste and lignocellulosic residues. Bioresour. Technol. 2023, 369, 128397. [Google Scholar] [CrossRef]
- Inan, H.; Turkay, O.; Akkiris, C. Microwave and microwave-chemical pretreatment application for agricultural waste. Desalination Water Treat. 2017, 57, 2590–2596. [Google Scholar] [CrossRef]
- Bundhoo, Z.M. Effects of microwave and ultrasound irradiations on dark fermentative bio-hydrogen production from food and yard wastes. Int. J. Hydrogen Energy 2017, 42, 4040–4050. [Google Scholar] [CrossRef]
- Elbeshbishy, E.; Hafez, H.; Dhar, B.R.; Nakhla, G. Single and combined effect of various pretreatment methods for biohydrogen production from food waste. Int. J. Hydrogen Energy 2011, 36, 11379–11387. [Google Scholar] [CrossRef]
- Shanthi, M.; Banu, J.R.; Sivashanmugam, P. Synergistic effect of combined pretreatment in solubilizing fruits and vegetable residue for biogas production: Hydrolysis, energy assessment. Fuel 2019, 250, 194–202. [Google Scholar] [CrossRef]
- Hangri, S.; Derbal, K.; Policastro, G.; Panico, A.; Contestabile, P.; Pontoni, L.; Race, M.; Fabbricino, M. Combining pretreatments and co-fermentation as successful approach to improve biohydrogen production from dairy cow manure. Environ. Res. 2024, 246, 118118. [Google Scholar] [CrossRef]
- Ghimire, A.; Frunzo, L.; Pontoni, L.; D’Antonio, G.; Lens, P.N.; Esposito, G.; Pirozzi, F. Dark fermentation of complex waste biomass for biohydrogen production by pretreated thermophilic anaerobic digestate. J. Environ. Manag. 2015, 152, 43–48. [Google Scholar] [CrossRef]
- Al-Haddad, S.; Okoro-Shekwaga, C.K.; Fletcher, L.; Ross, A.; Camargo-Valero, M.A. Assessing Different Inoculum Treatments for Improved Production of Hydrogen through Dark Fermentation. Energies 2023, 16, 1233. [Google Scholar] [CrossRef]
- Domińska, M.; Ślęzak, R.; Świątkiewicz, J.; Paździor, K.; Ledakowicz, S. Influence of Inoculum Thermal Pretreatment Time on Hydrogen Production in Dark Fermentation. Energies 2024, 17, 974. [Google Scholar] [CrossRef]
- Qasem, N.A.A.; Mohammed, R.H.; Lawal, D.U. Removal of heavy metal ions from wastewater: A comprehensive and critical review. NPJ Clean Water 2021, 4, 1–15. [Google Scholar] [CrossRef]
- Mutschlechner, M.; Praeg, N.; Illmer, P. Soil-Derived Inocula Enhance Methane Production and Counteract Common Process Failures During Anaerobic Digestion. Front. Microbiol. 2020, 11, 572759. [Google Scholar] [CrossRef] [PubMed]
- Schmidt, O.; Hink, L.; A Horn, M.; Drake, H.L. Peat: Home to novel syntrophic species that feed acetate- and hydrogen-scavenging methanogens. ISME J. 2016, 10, 1954–1966. [Google Scholar] [CrossRef] [PubMed]
- A Jais, F.K.; A Hassan, S.H.; A Zamri, M.F.M.; Zulkornain, M.F.; Shamsuddin, A.H. Biohydrogen production from kitchen organic waste via effective pre-treatment process of dark fermentation. IOP Conf. Ser. Earth Environ. Sci. 2023, 1205, 012021. [Google Scholar] [CrossRef]
- Matthews, C.; Crispie, F.; Lewis, E.; Reid, M.; O’Toole, P.W.; Cotter, P.D. The rumen microbiome: A crucial consideration when optimising milk and meat production and nitrogen utilisation efficiency. Gut Microbes 2019, 10, 115–132. [Google Scholar] [CrossRef] [PubMed]
- Sukphun, P.; Ponuansri, C.; Wongarmat, W.; Sittijunda, S.; Promnuan, K.; Reungsang, A. Advancing Energy Recovery from Sugarcane Leaf via Two-Stage Anaerobic Digestion for Hydrogen and Methane Production: Impacts on Greenhouse Gas Mitigation and Sustainable Energy Production. Energies 2023, 16, 7861. [Google Scholar] [CrossRef]
- Singh, S.; Sudhakaran, A.K.; Sarma, P.M.; Subudhi, S.; Mandal, A.K.; Gandham, G.; Lal, B. Dark fermentative biohydrogen production by mesophilic bacterial consortia isolated from riverbed sediments. Int. J. Hydrogen Energy 2010, 35, 10645–10652. [Google Scholar] [CrossRef]
- Tang, G.-L.; Huang, J.; Sun, Z.-J.; Tang, Q.-Q.; Yan, C.-H.; Liu, G.-Q. Biohydrogen production from cattle wastewater by enriched anaerobic mixed consortia: Influence of fermentation temperature and pH. J. Biosci. Bioeng. 2008, 106, 80–87. [Google Scholar] [CrossRef]
- Dzulkarnain, E.L.N.; Audu, J.O.; Dagang, W.R.Z.W.; Abdul-Wahab, M.F. Microbiomes of biohydrogen production from dark fermentation of industrial wastes: Current trends, advanced tools and future outlook. Bioresour. Bioprocess. 2022, 9, 1–25. [Google Scholar] [CrossRef] [PubMed]
- Fatima, B.; Basak, A.; Ganguly, P.K. Chatterjee, and A. Dey, Biohydrogen Production Through Dark Fermentation of Food Wastes by Anaerobic Digester Sludge Mixed Microbial Consortium. Lect. Notes Civ. Eng. 2020, 57, 57–70. [Google Scholar] [CrossRef]
- Argun, H.; Kargi, F. Effects of sludge pre-treatment method on bio-hydrogen production by dark fermentation of waste ground wheat. Int. J. Hydrogen Energy 2009, 34, 8543–8548. [Google Scholar] [CrossRef]
- Kort, R.; O’Brien, A.C.; van Stokkum, I.H.M.; Oomes, S.J.C.M.; Crielaard, W.; Hellingwerf, K.J.; Brul, S. Assessment of Heat Resistance of Bacterial Spores from Food Product Isolates by Fluorescence Monitoring of Dipicolinic Acid Release. Appl. Environ. Microbiol. 2005, 71, 3556–3564. [Google Scholar] [CrossRef]
- Zainal, B.S.; Zaini, S.; Zinatizadeh, A.A.; Mohd, N.S.; Ibrahim, S.; Ker, P.J.; Mohamed, H. Preliminary Investigation of Different Types of Inoculums and Substrate Preparation for Biohydrogen Production. Fermentation 2023, 9, 127. [Google Scholar] [CrossRef]
- Moosbrugger, R.E.; Wentzel, M.C.; Ekama, G.A.; Marais, G.V. Weak acid/bases and pH control in anaerobic systems-A review. Water SA 1993, 19, 1–10. [Google Scholar]
- Hidalgo, D.; Pérez-Zapatero, E.; Martín-Marroquín, J. Comparative effect of acid and heat inoculum pretreatment on dark fermentative biohydrogen production. Environ. Res. 2023, 239, 117433. [Google Scholar] [CrossRef]
- de Almeida, M.P.G.; Mondini, C.; Bruant, G.; Tremblay, J.; Weissbrodt, D.G.; Mockaitis, G. Thermal and alkaline pre–treatments of inoculum halt methanogenesis and enable cheese whey valorization by batch acidogenic fermentation. J. Chem. Technol. Biotechnol. 2024, 99, 989–1001. [Google Scholar] [CrossRef]
- Liu, H.; Wang, J.; Wang, A.; Chen, J. Chemical inhibitors of methanogenesis and putative applications. Appl. Microbiol. Biotechnol. 2010, 89, 1333–1340. [Google Scholar] [CrossRef] [PubMed]
- Wang, J.; Yin, Y. Fermentative hydrogen production using various biomass-based materials as feedstock. Renew. Sustain. Energy Rev. 2018, 92, 284–306. [Google Scholar] [CrossRef]
- Özgür, E.; Afsar, N.; de Vrije, T.; Yücel, M.; Gündüz, U.; Claassen, P.A.; Eroglu, I. Potential use of thermophilic dark fermentation effluents in photofermentative hydrogen production by Rhodobacter capsulatus. J. Clean. Prod. 2010, 18, S23–S28. [Google Scholar] [CrossRef]
- Kumar, P.; Fiori, L. Thermochemical and biological routes for biohydrogen production: A review. Energy Convers. Manag. X 2024, 23, 100659. [Google Scholar] [CrossRef]
- Timofeeva, S.; Karaeva, J.; Kovalev, A.; Kovalev, D.; Litti, Y. Steam gasification of digestate after anaerobic digestion and dark fermentation of lignocellulosic biomass to produce syngas with high hydrogen content. Int. J. Hydrogen Energy 2022, 48, 7559–7568. [Google Scholar] [CrossRef]
- Zöhrer, H.; De Boni, E.; Vogel, F. Hydrothermal processing of fermentation residues in a continuous multistage rig—Operational challenges for liquefaction, salt separation, and catalytic gasification. Biomass-Bioenergy 2014, 65, 51–63. [Google Scholar] [CrossRef]
- Munetsuna, H.; Tamai, M.; Noda, Y.; Matsumura, Y. Supercritical Water Gasification Staged at Intervals for Hydrogen Fermentation Residue of Food Waste. J. Jpn. Inst. Energy 2010, 89, 1173–1178. [Google Scholar] [CrossRef]
- Pecchi, M.; Baratieri, M. Coupling anaerobic digestion with gasification, pyrolysis or hydrothermal carbonization: A review. Renew. Sustain. Energy Rev. 2019, 105, 462–475. [Google Scholar] [CrossRef]



| Type of Biomass | 1 = Most Suitable, 5 = Least Suitable | ||||
|---|---|---|---|---|---|
| Biohydrogen Production Technologies | |||||
| Anaerobic Digestion Coupled with Steam Methane Reforming | Dark Fermentation | Photofermentation | Pyrolysis | Gasification | |
| Food waste | 2 | 1 | 3 | 5 | 4 |
| Organic fraction of municipal solid waste (OFMSW) | 1 | 2 | 4 | 5 | 3 |
| Animal manure | 1 | 2 | 3 | 5 | 4 |
| Aquatic weeds | 1 | 2 | 3 | 5 | 4 |
| Agricultural residues | 2 | 4 | 5 | 3 | 1 |
| Forestry by-products | 3 | 4 | 5 | 2 | 1 |
| Current scale of operation | Pilot to commercial scale | Semi-pilot to pilot scale | Lab scale | Lab scale | Pilot to commercial scale |
| Dark Fermentation Pathway | Equation of Reaction | Catalysing Bacteria | Level of Dominance (Based on Authors’ Analysis) | Source |
|---|---|---|---|---|
| Acetate | C6H12O6 + 2H2O → 2CH2COOH + 2CO2 + 4H2 (1) | Enterobacter Aerogenes | +++ | [53,54] |
| Butyrate | C6H12O6 → CH3CH2CH2COOH + 2CO2 + 2H2 (2) | Clostridium Butyricum | +++ | [55,56] |
| Propionate | C6H12O6 + 2H2 → 2CH3CH2COOH +2H2O (3) | Clostridium articum | + | [53] |
| Lactate | C6H12O6 → 2CH3CHOHCOOH (4) | Bifidobacterium, Lactobacillus, Clostridium barkeri | ++ | [57,58] |
| Acetate-ethanol | C6H12O6 + 2H2O → CH2COOH + CH3CH2OH + 2CO2 + 2H2 (5) | Facultative bacteria | ++ | [59] |
| Acetate-propionate | C6H12O6 → CH3COOH + CH2CH2COOH + H2 (6) | Mixed Enterobacter and Clostridium species | ++ | [54] |
| Ethanol | C6H12O6 → 2CH3CH2OH + 2CO2 (7) | Clostridium barkeri, Escherichia coli | + | [60] |
| Substrate | Source | TS | VS | MC | COD | pH | Carbohydrates | Reference |
|---|---|---|---|---|---|---|---|---|
| Kitchen waste | Restaurant | 18.5 ± 0.7% w/w | 94.1 ± 0.3% w/w | 81.5 ± 0.6% w/w | - | - | 55.0 ± 1% w/w | [94] |
| FW | Household | - | 99.43% | 96.06% | - | 5.11 | - | [95] |
| FW | Canteen | 22.2 ± 0.4% | - | - | - | - | 6.2 ± 1% | [96] |
| FW | Market | 38.3% | 95% | 62.7% | 860 mgO2/gTS | 5.1 | 230.9 mg/gTS | [58] |
| FW | Canteen | - | 91.99–95.66% | 74.43–78.18% | 233.3–332.5 g/L | 5.79–6.14 | - | [97] |
| FW | Canteen | 22.73% wet basis | 20.89% wet basis | - | 1.21 g/gTS | 6.63 | 42.13% | [98] |
| FW | Restaurant | 183,530 ± 6880 mg/L | 129,300 ± 8750 mg/L | - | 164,670 ± 5530 mg/L | 4.6 ± 0.2 | - | [80] |
| FW | Canteen | 29.1 ± 0.2% | 28.1 ± 0.2% | - | - | 5.4 ± 0.1 | 41.9 ± 1.2% | [82] |
| FW | Canteen | 26.8 ± 0.1% | 24.8 ±0.1% | - | - | 4.8 ± 0.1 | - | [99] |
| FW | Canteen | 187.78 g/kg | 145.49 g/kg | 812 g/kg | 158 mg O2/L | - | - | [100] |
| FW | Dining hall | 258.8 ± 3.2 g/L | 240.2 ± 1.5 g/L | - | 325.1 ± 8.3 g/L | 4.98 | 1.1 g/L | [101] |
| FW | Disposal plant | 100.1 ± 2.3 g/L | 76.3 ± 2.1 g/L | - | 187.8 ± 15.3 g/L | - | 48.8 ± 2.4 g/L | [102] |
| FW | Cafetaria | (1.3 ± 0.1) × 102g/L | (1.2 ± 0.1) × 102 g/L | - | (1.5 ± 0.1) × 102 gCOD/L | 4.9 ± 0.1 | (9.6 ± 0.3) × 101 gCOD/L | [86] |
| FW | Cafetaria | 166 ± 13 g/L | 160 ± 13 g/L | - | 195 ± 11 g COD/L | 4.8 ± 0.2 | 125 ± 12 gCOD/L | [87] |
| Pretreatment Methods | Main Features and Future Perspectives | Advantages | Drawbacks |
|---|---|---|---|
| Physical |
|
|
|
| Chemical |
|
|
|
| Hydrothermal |
|
|
|
| Fungal and Enzymatic |
|
|
|
| Thermal |
|
|
|
| Combinations |
|
|
|
Disclaimer/Publisher’s Note: The statements, opinions and data contained in all publications are solely those of the individual author(s) and contributor(s) and not of MDPI and/or the editor(s). MDPI and/or the editor(s) disclaim responsibility for any injury to people or property resulting from any ideas, methods, instructions or products referred to in the content. |
© 2024 by the authors. Licensee MDPI, Basel, Switzerland. This article is an open access article distributed under the terms and conditions of the Creative Commons Attribution (CC BY) license (https://creativecommons.org/licenses/by/4.0/).
Share and Cite
Gbiete, D.; Narra, S.; Mani Kongnine, D.; Narra, M.-M.; Nelles, M. Insights into Biohydrogen Production Through Dark Fermentation of Food Waste: Substrate Properties, Inocula, and Pretreatment Strategies. Energies 2024, 17, 6350. https://doi.org/10.3390/en17246350
Gbiete D, Narra S, Mani Kongnine D, Narra M-M, Nelles M. Insights into Biohydrogen Production Through Dark Fermentation of Food Waste: Substrate Properties, Inocula, and Pretreatment Strategies. Energies. 2024; 17(24):6350. https://doi.org/10.3390/en17246350
Chicago/Turabian StyleGbiete, Djangbadjoa, Satyanarayana Narra, Damgou Mani Kongnine, Mona-Maria Narra, and Michael Nelles. 2024. "Insights into Biohydrogen Production Through Dark Fermentation of Food Waste: Substrate Properties, Inocula, and Pretreatment Strategies" Energies 17, no. 24: 6350. https://doi.org/10.3390/en17246350
APA StyleGbiete, D., Narra, S., Mani Kongnine, D., Narra, M.-M., & Nelles, M. (2024). Insights into Biohydrogen Production Through Dark Fermentation of Food Waste: Substrate Properties, Inocula, and Pretreatment Strategies. Energies, 17(24), 6350. https://doi.org/10.3390/en17246350

