Towards Efficient Memory Architectures: Low-Power Noise-Immune RRAM
Abstract
1. Introduction
2. Conventional SRAM Cells
3. Memristor-Based SRAM Cell
3.1. Four-Transistor Two-Memristor (4T2M) SRAM Cell
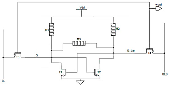
3.2. Seven-Transistor One-Memristor (7T1M) SRAM Cell
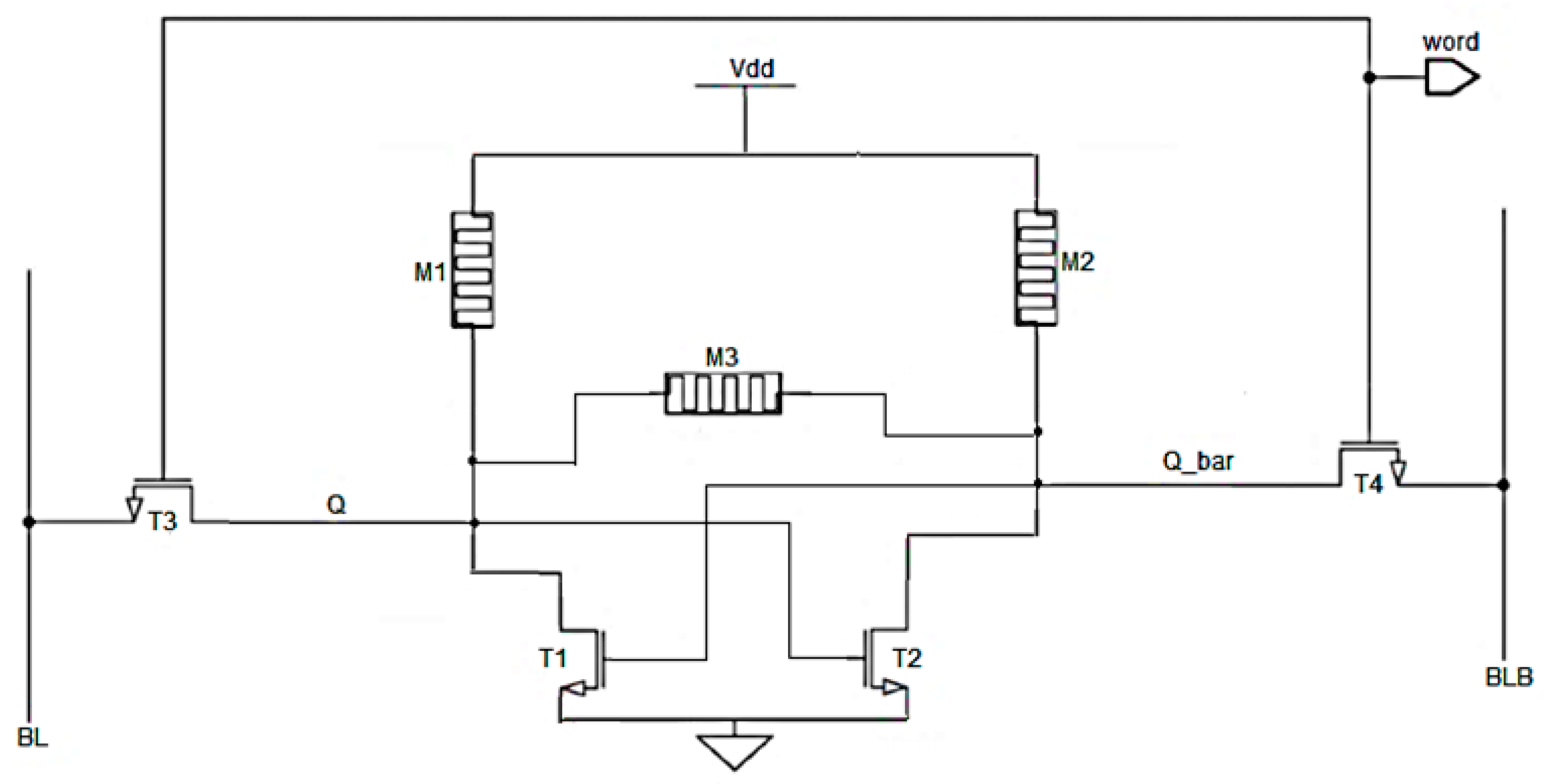
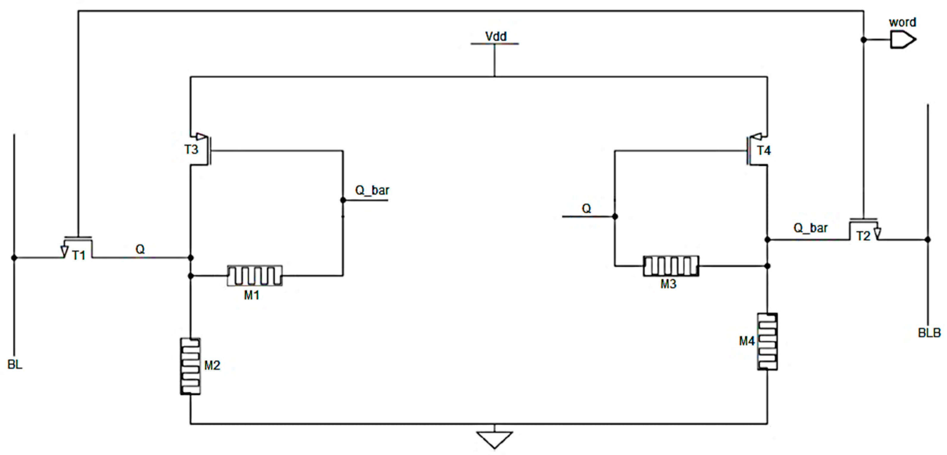
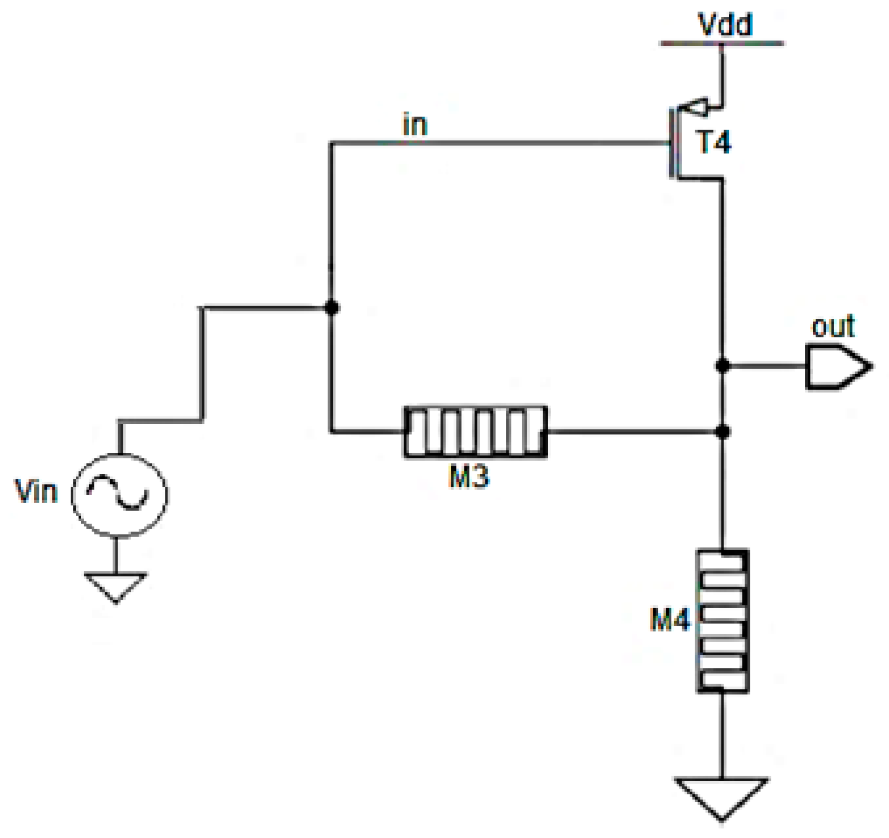
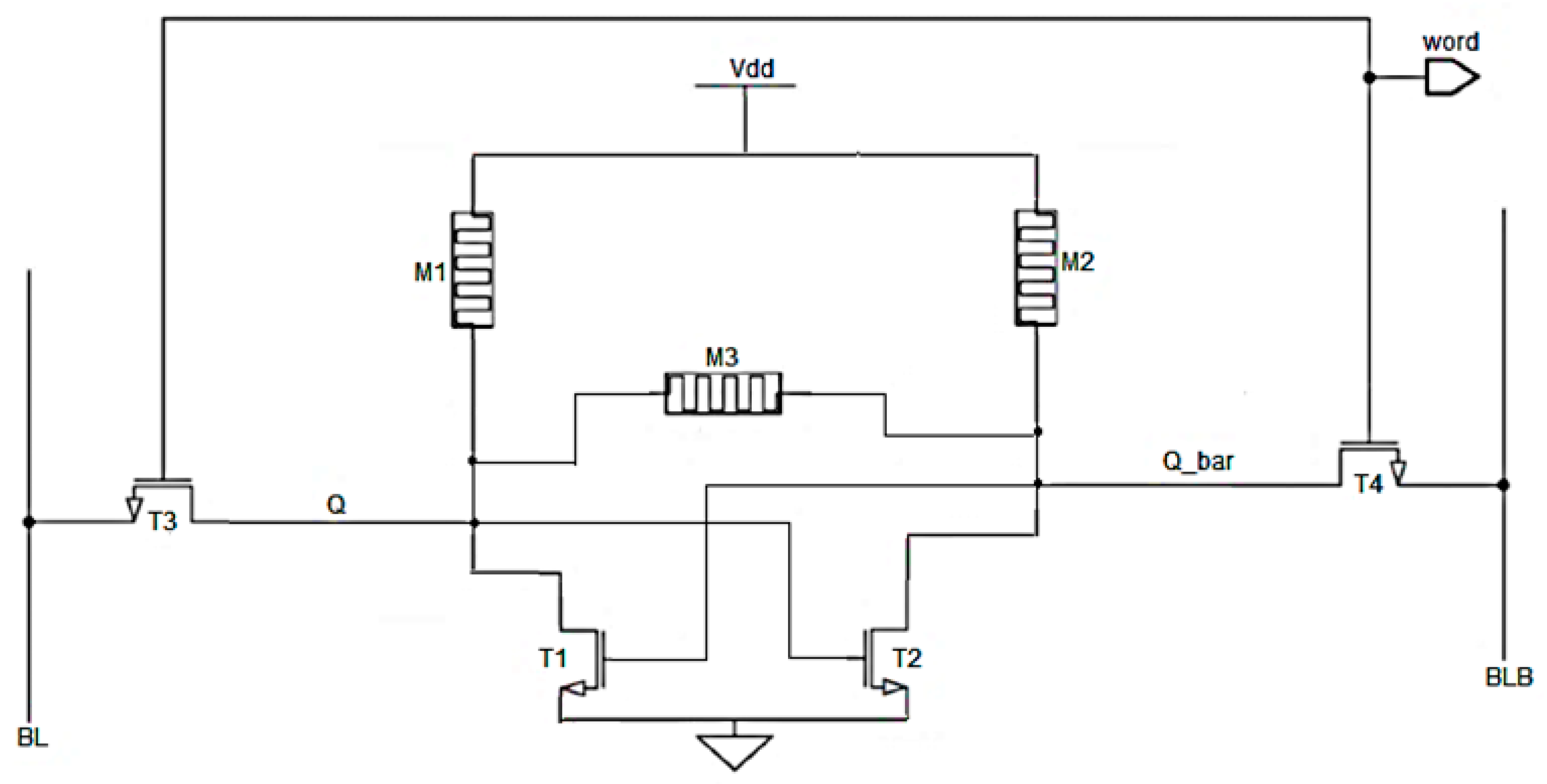
3.3. Four-Transistor Four-Memristor (4T4M) SRAM Cell
- : resistance for completely doped memristor,
- : resistance for the undoped region.
- When and are replaced with real values, the output node will be zero.
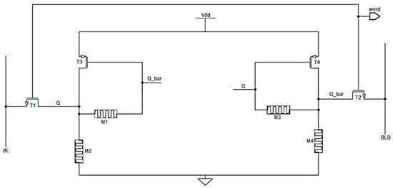
3.4. Four-Transistor Three-Memristor (4T3M) SRAM Cell
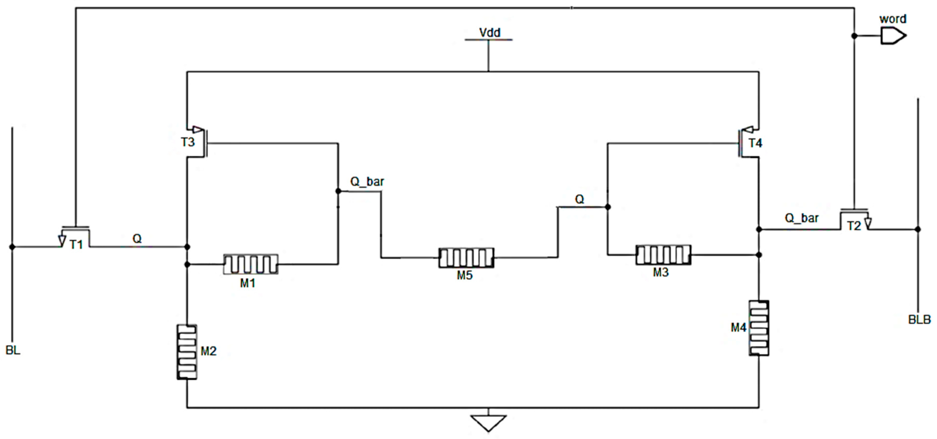
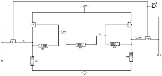
4. Proposed Design
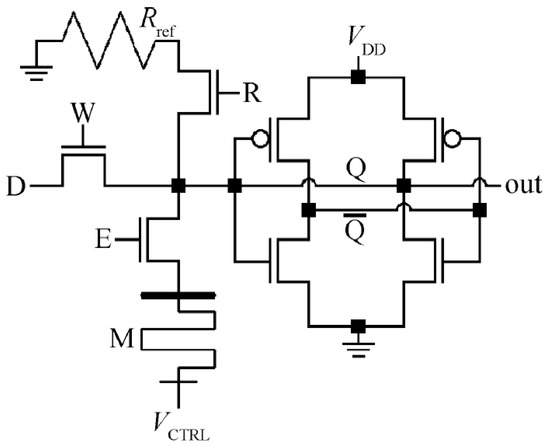
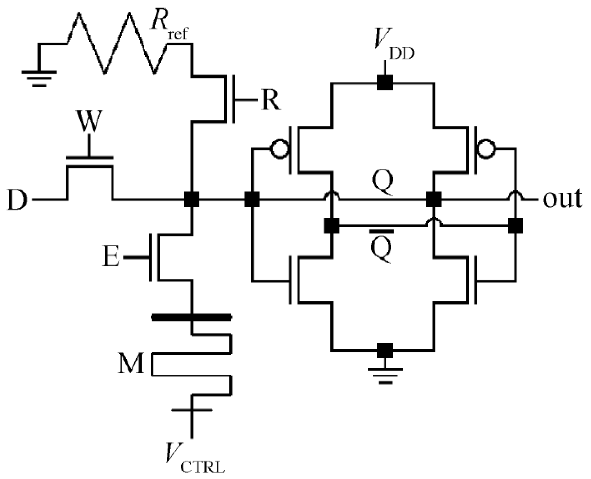
4.1. Four-Transistor Five-Memristor (4T5M) SRAM Cell Design
4.1.1. Memristor
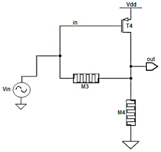
4.1.2. Inverter
4.2. The 4T5M SRAM Cell’s Read Operation
4.3. The 4T5M SRAM Cell’s Write Operation
5. Simulations, Analysis, and Discussions
5.1. Experimental Setup
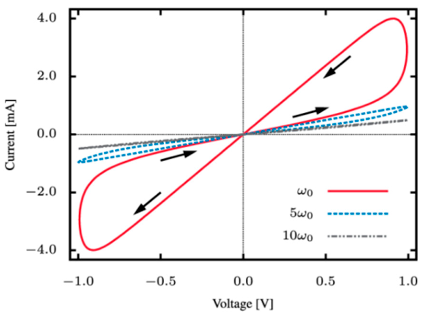
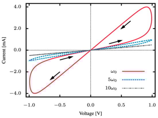
5.2. Non-Volatility Analysis
5.3. SNM Analysis
- subthreshold factor (),
- : the depletion capacitance per unit area,
- : the oxide capacitance per unit area,
- : thermal equivalent voltage (,
- : on the Read Voltage Transfer Characteristic (RVTC),
- : on the Write Voltage Transfer Characteristic (WVTC).
5.4. Transient Response
5.5. Power Consumption
5.6. Discussion
6. Conclusions
Author Contributions
Funding
Data Availability Statement
Conflicts of Interest
References
- Radamson, H.H.; Miao, Y.; Zhou, Z.; Wu, Z.; Kong, Z.; Gao, J.; Yang, H.; Ren, Y.; Zhang, Y.; Shi, J.; et al. CMOS Scaling for the 5 nm Node and Beyond Device, Process and Technology. Nanomaterials 2024, 14, 837. [Google Scholar] [CrossRef] [PubMed]
- Oniciuc, L.; Andrei, P. Sensitivity of static noise margins to random dopant variations in 6-T SRAM cells. Solid-State Electron. 2008, 52, 1542–1549. [Google Scholar] [CrossRef]
- Gaadhe, A.; Shirode, U.; Kanphade, R. The stability performance analysis of SRAM cell topologies in 90 nm and 130 nm CMOS technology. In Proceedings of the 2021 International Conference on Emerging Smart Computing and Informatics (ESCI), Pune, India, 5–7 March 2021; pp. 733–736. [Google Scholar]
- Chua, L. Memristor-the missing circuit element. IEEE Trans. Circuit Theory 1971, 18, 507–519. [Google Scholar] [CrossRef]
- Ganesh, G.; Akram, P.S.; Ramana, T.; Chand, K.S.; Varma, M.R.; Kumar, A.S. Design of Non-Volatile 6T1R SRAM Cell For Low Power Applications. In Proceedings of the 2020 IEEE International Symposium on Sustainable Energy, Signal Processing and Cyber Security (iSSSC), Gunupur Odisha, India, 16–17 December 2020; pp. 1–5. [Google Scholar]
- Jadon, A.; Akashe, S. Hybrid CMOS-memristor 4T-NVSRAM cell for low power applications. In Proceedings of the 2014 Innovative Applications of Computational Intelligence on Power, Energy and Controls with their Impact on Humanity (CIPECH), Ghaziabad, India, 28–29 November 2014; pp. 369–373. [Google Scholar]
- Prasad, G.; Chandra Mandi, B.; Ramu, P.; Sowrabh, T.V.; Kumar, A.H. Statistical analysis of 5T SRAM cell for low power and less area SRAM based cache memory for IoT applications. In Proceedings of the 2020 First International Conference on Power, Control and Computing Technologies (ICPC2T), Raipur, India, 3–5 January 2020; pp. 368–372. [Google Scholar]
- Choudhary, V.; Yadav, D.S. Analysis of Power, Delay and SNM of 6T & 8T SRAM Cells. In Proceedings of the 2021 5th International Conference on Electronics, Communication and Aerospace Technology (ICECA), Coimbatore, India, 2–4 December 2021; pp. 78–82. [Google Scholar]
- Kumar, V.; Tomar, V. A Comparative Performance Analysis of 6T, 7T and 8T SRAM Cells in 18 nm FinFET Technology. In Proceedings of the 2020 International Conference on Power Electronics & IoT Applications in Renewable Energy and Its Control (PARC), Mathura, India, 28–29 February 2020; pp. 329–333. [Google Scholar]
- Mittal, D.; Tomar, V. Implementation and analysis of Leakage Reduction Techniques in 6T SRAM cell. IOP Conf.Ser. Mater. Sci. Eng. 2021, 1033, 012037. [Google Scholar] [CrossRef]
- Pannu, N.; Prakash, N.R. Design and Simulation of Power efficient SRAM. In Proceedings of the 2021 2nd International Conference for Emerging Technology (INCET), Belagavi, India, 21–23 May 2021; pp. 1–5. [Google Scholar]
- Banu, S.; Gupta, S. Design and Leakage Power Optimization of 6T Static Random Access Memory Cell Using Cadence Virtuoso. Int. J. Electr. Electron. Res. 2022, 10, 341–346. [Google Scholar] [CrossRef]
- Mittal, D.; Tomar, V. Performance Evaluation of 6T, 7T, 8T, and 9T SRAM cell Topologies at 90 nm Technology Node. In Proceedings of the 2020 11th International Conference on Computing, Communication and Networking Technologies (ICCCNT), Kharagpur, India, 1–3 July 2020; pp. 1–4. [Google Scholar]
- Anitha, D.; Ahmad, M.M. Ultra-low leakage static random access memory design. Int. J. Reconfigurable Embed. Syst. 2023, 12, 60. [Google Scholar] [CrossRef]
- Aswini, V.; Musala, S.; Srinivasulu, A. Transmission Gate-Based 8T SRAM Cell for Biomedical Applications. In Proceedings of the 2021 12th International Symposium on Advanced Topics in Electrical Engineering (ATEE), Bucharest, Romania, 25–27 March 2021; pp. 1–7. [Google Scholar]
- MuraliMohanBabu, Y.; Mishra, S.; Radhika, K. Design Implementation and Analysis of Different SRAM Cell Topologies. In Proceedings of the 2021 International Conference on Emerging Smart Computing and Informatics (ESCI), Pune, India, 5–7 March 2021; pp. 678–682. [Google Scholar]
- Abbasian, E.; Izadinasab, F.; Gholipour, M. A reliable low standby power 10T SRAM cell with expanded static noise margins. IEEE Trans. Circuits Syst. I Regul. Pap. 2022, 69, 1606–1616. [Google Scholar] [CrossRef]
- Lorenzo, R.; Pailly, R. Single bit-line 11T SRAM cell for low power and improved stability. IET Comput. Digit. Tech. 2020, 14, 114–121. [Google Scholar] [CrossRef]
- Chakraborty, A.; Tomar, R.S.; Sharma, M. Analysis and optimization of less power 12 T SRAM bit cell based on FinFET in 32 nm technology. Mater. Today Proc. 2023, 80, 307–313. [Google Scholar] [CrossRef]
- Karamimanesh, M.; Abiri, E.; Hassanli, K.; Salehi, M.R.; Darabi, A. A robust and write bit-line free sub-threshold 12T-SRAM for ultra-low power applications in 14 nm FinFET technology. Microelectron. J. 2021, 118, 105185. [Google Scholar] [CrossRef]
- Pal, S.; Divya, D.; Ki, W.-H.; Islam, A. Radiation-hardened read-decoupled low-power 12T SRAM for space applications. Int. J. Circuit Theory Appl. 2021, 49, 3583–3596. [Google Scholar] [CrossRef]
- Sharma, P.; Gupta, S.; Gupta, K.; Pandey, N. A low power subthreshold Schmitt Trigger based 12T SRAM bit cell with process-variation-tolerant write-ability. Microelectron. J. 2020, 97, 104703. [Google Scholar] [CrossRef]
- Ashrafi, M.S.I.; Maruf, M.H.; Shihavuddin, A.; Ali, S.I. Comparative evaluation of memristor-based compact 4T2M SRAM with different memristor models. Int. J. Electron. Lett. 2023, 12, 144–155. [Google Scholar] [CrossRef]
- Gupta, H.; Bansal, S. A Novel Memristor-Based SRAM Design with Improved Stability in Sub-Threshold Region. J. Inst. Eng. Ser. B 2022, 103, 1863–1873. [Google Scholar] [CrossRef]
- Ho, P.W.; Almurib, H.A.F.; Kumar, T.N. Memristive SRAM cell of seven transistors and one memristor. J. Semicond. 2016, 37, 104002. [Google Scholar] [CrossRef]
- Sharif, K.F.; Islam, R.; Biswas, S.N.; Groza, V. 4 Transistor and 2 memristor-based memory. In Proceedings of the 2017 IEEE Symposium on Computer Applications & Industrial Electronics (ISCAIE), Langkawi, Malaysia, 24–25 April 2017; pp. 37–40. [Google Scholar]
- Singh, T. Hybrid memristor-cmos (memos) based logic gates and adder circuits. arXiv 2015, arXiv:1506.06735. [Google Scholar]
- Edward, N.M.; Hamed, S.M.; Elaraby, N.; Anis, W. Memristor-Based Power Efficient 4T3M SRAM Cell. In Proceedings of the 2024 14th International Conference on Electrical Engineering (ICEENG), Cairo, Egypt, 21–23 May 2024; pp. 160–162. [Google Scholar]
- Edwards, N.M.; Hamed, S.M.; Elaraby, N.; Zekry, A. Optimizing Power Efficiency in SRAM Cells through Memristor-Based Architectures. In Proceedings of the 2024 International Conference on Machine Intelligence and Smart Innovation (ICMISI), Alexandria, Egypt, 12–14 May 2024; pp. 158–162. [Google Scholar]
- Zhang, K.; Ou, D.; Jiang, C.; Qiu, Y.; Yan, L. Power and performance evaluation of memory-intensive applications. Energies 2021, 14, 4089. [Google Scholar] [CrossRef]
- Ruchi; Dasgupta, S. Compact analytical model to extract write static noise margin (WSNM) for SRAM cell at 45-nm and 65-nm nodes. IEEE Trans. Semicond. Manuf. 2017, 31, 136–143. [Google Scholar] [CrossRef]
- Fante, K.A.; Bhaumik, B.; Chatterjee, S. Design and implementation of computationally efficient image compressor for wireless capsule endoscopy. Circuits Syst. Signal Process. 2016, 35, 1677–1703. [Google Scholar] [CrossRef]















| Memristor-Based SRAM Design | Power Consumption (µW) | Switching Delay (µs) | PDP (µs.µW) |
|---|---|---|---|
| 4T2M SRAM cell [26] | 32.647 | 0.156 | 5.09 |
| 7T1M SRAM cell [25] | 2.97 | 0.176 | 0.523 |
| 4T4M SRAM cell [29] | 1.3 | 0.51 | 0.663 |
| 4T3M SRAM cell [28] | 0.575 | 0.49 | 0.282 |
| 4T5M SRAM cell | 0.5064 | 0.46 | 0.233 |
Disclaimer/Publisher’s Note: The statements, opinions and data contained in all publications are solely those of the individual author(s) and contributor(s) and not of MDPI and/or the editor(s). MDPI and/or the editor(s) disclaim responsibility for any injury to people or property resulting from any ideas, methods, instructions or products referred to in the content. |
© 2024 by the authors. Licensee MDPI, Basel, Switzerland. This article is an open access article distributed under the terms and conditions of the Creative Commons Attribution (CC BY) license (https://creativecommons.org/licenses/by/4.0/).
Share and Cite
Edward, N.M.; Hamed, S.M.; Anis, W.R.; Elaraby, N. Towards Efficient Memory Architectures: Low-Power Noise-Immune RRAM. Energies 2024, 17, 6349. https://doi.org/10.3390/en17246349
Edward NM, Hamed SM, Anis WR, Elaraby N. Towards Efficient Memory Architectures: Low-Power Noise-Immune RRAM. Energies. 2024; 17(24):6349. https://doi.org/10.3390/en17246349
Chicago/Turabian StyleEdward, Nermine M., Sahar M. Hamed, Wagdy R. Anis, and Nahla Elaraby. 2024. "Towards Efficient Memory Architectures: Low-Power Noise-Immune RRAM" Energies 17, no. 24: 6349. https://doi.org/10.3390/en17246349
APA StyleEdward, N. M., Hamed, S. M., Anis, W. R., & Elaraby, N. (2024). Towards Efficient Memory Architectures: Low-Power Noise-Immune RRAM. Energies, 17(24), 6349. https://doi.org/10.3390/en17246349

