Co-Design Optimization and Total Cost of Ownership Analysis of an Electric Bus Depot Microgrid with Photovoltaics and Energy Storage Systems
Abstract
1. Introduction
2. Methodology
2.1. Microgrid Architecture and Modelling
2.1.1. Depot Charging Infrastructure
2.1.2. PV Infrastructure
2.1.3. Energy Storage System
2.1.4. Distribution Grid
2.2. Energy Management Strategy
2.2.1. Simple EMS
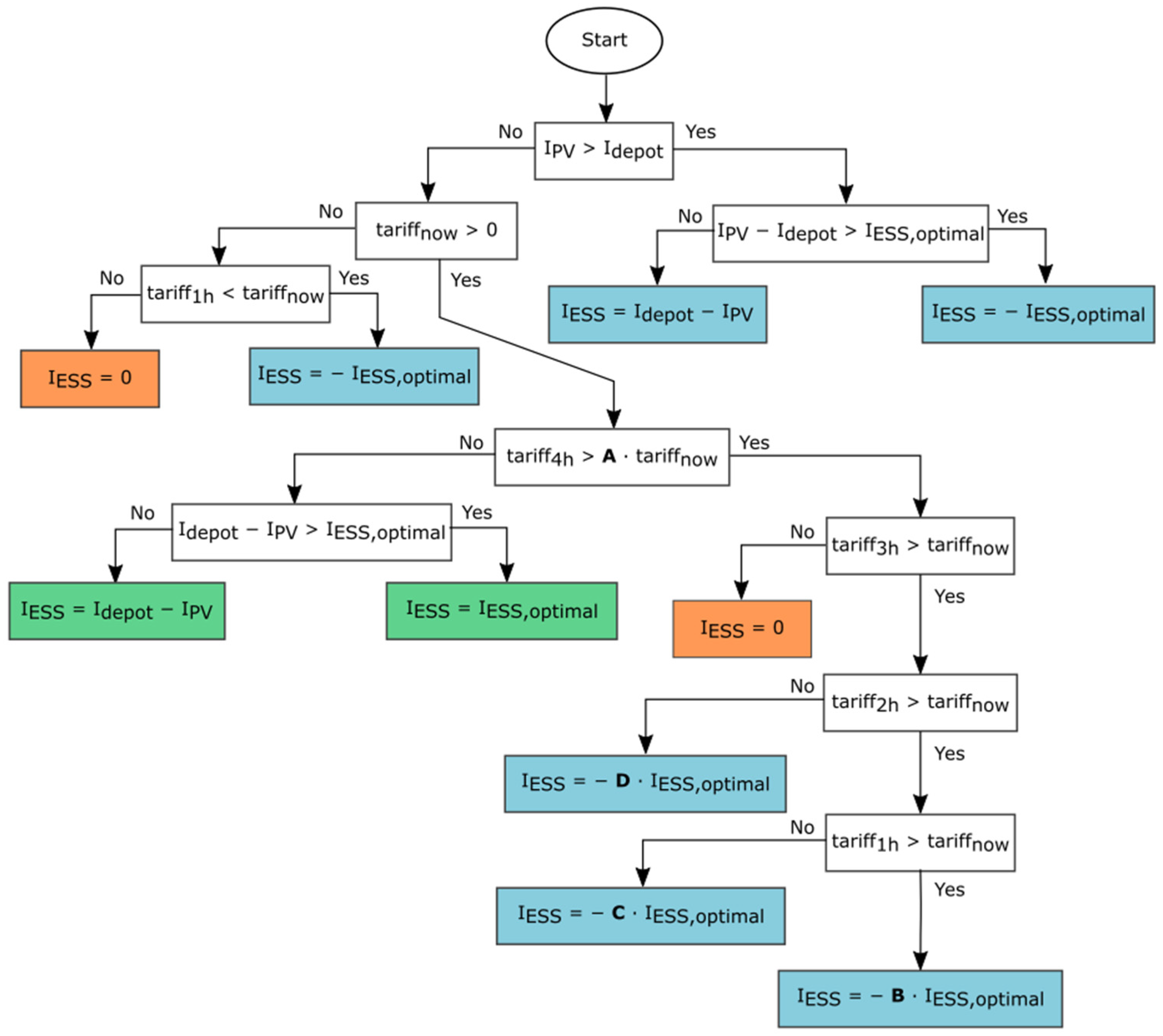
2.2.2. Advanced EMS
2.3. Design Optimization
2.3.1. Objective Function
2.3.2. Parameters
3. Results and Discussions
3.1. Simulation Results
3.1.1. Use Case Description
3.1.2. Operation with Simple EMS
3.1.3. Operation with Advanced EMS
3.1.4. TCO Analysis
3.2. Experimental Results
3.2.1. Hardware-in-the-Loop (HiL) Setup
3.2.2. Hardware-in-the-Loop (HiL) Test Results
4. Conclusions
Author Contributions
Funding
Data Availability Statement
Acknowledgments
Conflicts of Interest
Abbreviations
| BEB | battery electric bus |
| DSO | distribution system operator |
| EMS | energy management strategy |
| ESS | energy storage system |
| HiL | hardware-in-the-loop |
| HL-CMS | high-level charging management system |
| LuT | look-up table |
| MPPT | maximum power point tracking |
| OCV | open-circuit voltage |
| PEC | power electronic converter |
| PSO | particle swarm optimization |
| PTO | public transport operator |
| PV | photovoltaic |
| RES | renewable energy source |
| SoC | state-of-charge |
| TCO | total cost of ownership |
| V2G | vehicle-to-grid |
References
- International Energy Agency (IEA). Global EV Outlook 2024 Moving Towards Increased Affordability. 2024. Available online: https://www.iea.org/reports/global-ev-outlook-2024 (accessed on 21 October 2024).
- Dragičević, T.; Lu, X.; Vasquez, J.C.; Guerrero, J.M. DC Microgrids–Part I: A Review of Control Strategies and Stabilization Techniques. IEEE Trans. Power Electron. 2016, 31, 4876–4891. [Google Scholar] [CrossRef]
- Zia, M.F.; Elbouchikhi, E.; Benbouzid, M. Microgrids energy management systems: A critical review on methods, solutions, and prospects. Appl. Energy 2018, 222, 1033–1055. [Google Scholar] [CrossRef]
- Dougier, N.; Celik, B.; Chabi-Sika, S.-K.; Sechilariu, M.; Locment, F.; Emery, J. Modelling of Electric Bus Operation and Charging Process: Potential Contribution of Local Photovoltaic Production. Appl. Sci. 2023, 13, 4372. [Google Scholar] [CrossRef]
- Islam, S.M.M.; Salema, A.A.; Saleheen, M.Z.; Lim, J.M.Y. The influence of shifting the electric bus charging routine on the techno-economic performance of a solar-powered bus depot. Energy 2021, 239, 122316. [Google Scholar] [CrossRef]
- Arif, S.M.; Lie, T.T.; Seet, B.C.; Ayyadi, S. A novel and cost-efficient energy management system for plug-in electric bus charging depot owners. 2021, 199, 107413. Electr. Power Syst. Res. 2021, 199, 107413. [Google Scholar] [CrossRef]
- Zhuang, P.; Liang, H. Stochastic Energy Management of Electric Bus Charging Stations With Renewable Energy Integration and B2G Capabilities. IEEE Trans. Sustain. Energy 2020, 12, 1206–1216. [Google Scholar] [CrossRef]
- Liu, K.; Gao, H.; Liang, Z.; Zhao, M.; Li, C. Optimal charging strategy for large-scale electric buses considering resource constraints. Transp. Res. Part D Transp. Environ. 2021, 99, 103009. [Google Scholar] [CrossRef]
- Fan, H.; Wang, D.; Yu, Z.; Du, L. Bilevel Optimal Scheduling of Electric Bus Fleets in Regional Integrated Electricity–Gas–Heat Energy Systems. IEEE Trans. Transp. Electrif. 2022, 9, 2792–2807. [Google Scholar] [CrossRef]
- Ren, H.; Ma, Z.; Fong, A.M.L.; Sun, Y. Optimal deployment of distributed rooftop photovoltaic systems and batteries for achieving net-zero energy of electric bus transportation in high-density cities. Appl. Energy 2022, 319, 119274. [Google Scholar] [CrossRef]
- Al-Ismail, F.S. DC Microgrid Planning, Operation, and Control: A Comprehensive Review. IEEE Access 2021, 9, 36154–36172. [Google Scholar] [CrossRef]
- Planas, E.; Andreu, J.; Gárate, J.I.; de Alegría, I.M.; Ibarra, E. AC and DC technology in microgrids: A review. Renew. Sustain. Energy Rev. 2015, 43, 726–749. [Google Scholar] [CrossRef]
- Lotfi, H.; Khodaei, A. AC Versus DC Microgrid Planning. IEEE Trans. Smart Grid 2015, 8, 296–304. [Google Scholar] [CrossRef]
- Vijay, A.S.; Doolla, S.; Chandorkar, M.C. Real-Time Testing Approaches for Microgrids. IEEE J. Emerg. Sel. Top. Power Electron. 2017, 5, 1356–1376. [Google Scholar] [CrossRef]
- von Jouanne, A.; Agamloh, E.; Yokochi, A. Power Hardware-in-the-Loop (PHIL): A Review to Advance Smart Inverter-Based Grid-Edge Solutions. Energies 2023, 16, 916. [Google Scholar] [CrossRef]
- Mahmud, R.; Jun, M.; Zhu, X.; Mishra, P.; Mohamed, A.A.; Meintz, A. Grid impact analysis using controller-hardware-in-the-loop for high-power vehicle charging stations. Sustain. Energy Grids Netw. 2022, 32, 100883. [Google Scholar] [CrossRef]
- Meng, J.; Wang, Y.; Wang, C.; Wang, H. Design and implementation of hardware-in-the-loop simulation system for testing control and operation of DC microgrid with multiple distributed generation units. IET Gener. Transm. Distrib. 2017, 11, 3065–3072. [Google Scholar] [CrossRef]
- Ferahtia, S.; Djeroui, A.; Rezk, H.; Houari, A.; Zeghlache, S.; Machmoum, M. Optimal control and implementation of energy management strategy for a DC microgrid. Energy 2021, 238, 121777. [Google Scholar] [CrossRef]
- Wang, J.; Pratt, A.; Prabakar, K.; Miller, B.; Symko-Davies, M. Development of an integrated platform for hardware-in-the-loop evaluation of microgrids prior to site commissioning. Appl. Energy 2021, 290, 116755. [Google Scholar] [CrossRef]
- Verbrugge, B.; Rauf, A.M.; Rasool, H.; Abdel-Monem, M.; Geury, T.; El Baghdadi, M.; Hegazy, O. Real-Time Charging Scheduling and Optimization of Electric Buses in a Depot. Energies 2022, 15, 5023. [Google Scholar] [CrossRef]
- Karami, N.; Moubayed, N.; Outbib, R. General review and classification of different MPPT Techniques. Renew. Sustain. Energy Rev. 2017, 68, 1–18. [Google Scholar] [CrossRef]
- Bollipo, R.B.; Mikkili, S.; Bonthagorla, P.K. Hybrid, optimization, intelligent and classical PV MPPT techniques: A Review. CSEE J. Power Energy Syst. 2021, 7, 9–33. [Google Scholar] [CrossRef]
- Senturk, A.; Eke, R. A new method to simulate photovoltaic performance of crystalline silicon photovoltaic modules based on datasheet values. Renew. Energy 2017, 103, 58–69. [Google Scholar] [CrossRef]
- Shuai, Z.; Fang, J.; Ning, F.; Shen, Z.J. Hierarchical structure and bus voltage control of DC microgrid. Renew. Sustain. Energy Rev. 2018, 82, 3670–3682. [Google Scholar] [CrossRef]
- Gao, F.; Kang, R.; Cao, J.; Yang, T. Primary and secondary control in DC microgrids: A review. J. Mod. Power Syst. Clean Energy 2018, 7, 227–242. [Google Scholar] [CrossRef]
- Han, Y.; Ning, X.; Yang, P.; Xu, L. Review of power sharing, voltage restoration and stabilization techniques in hierarchical controlled DC microgrids. IEEE Access 2019, 7, 149202–149223. [Google Scholar] [CrossRef]
- Shami, T.M.; El-Saleh, A.A.; Alswaitti, M.; Al-Tashi, Q.; Summakieh, M.A.; Mirjalili, S. Particle Swarm Optimization: A Comprehensive Survey. IEEE Access 2022, 10, 10031–10061. [Google Scholar] [CrossRef]
- Lorestani, A.; Gharehpetian, G.; Nazari, M.H. Optimal sizing and techno-economic analysis of energy- and cost-efficient standalone multi-carrier microgrid. Energy 2019, 178, 751–764. [Google Scholar] [CrossRef]
- Phommixay, S.; Doumbia, M.L.; St-Pierre, D.L. Review on the cost optimization of microgrids via particle swarm optimization. Int. J. Energy Environ. Eng. 2019, 11, 73–89. [Google Scholar] [CrossRef]
- Fioriti, D.; Poli, D.; Duenas-Martinez, P.; Micangeli, A. Multiple design options for sizing off-grid microgrids: A novel single-objective approach to support multi-criteria decision making. Sustain. Energy Grids Netw. 2022, 30, 100644. [Google Scholar] [CrossRef]
- Solcast. Global Solar Irradiance Data and PV System Power Output Data. Available online: https://solcast.com/ (accessed on 1 October 2022).
- Elexys. Spot Belpex. Available online: https://elexys.be/ (accessed on 1 April 2022).
- OMI Polo Español S.A. (OMIE). Day-Ahead Market Hourly Prices in Spain. Available online: https://www.omie.es/en (accessed on 1 April 2022).
- Nord Pool AS. Day-Ahead Prices. Available online: https://www.nordpoolgroup.com/en (accessed on 1 April 2022).
- Bluebus. The Bluebus 12 m. Available online: https://www.bluebus.fr/en/bluebus-12-m (accessed on 24 June 2022).
- Rodriguez-Diaz, E.; Chen, F.; Vasquez, J.C.; Guerrero, J.M.; Burgos, R.; Boroyevich, D. Voltage-Level Selection of Future Two-Level LVdc Distribution Grids: A Compromise Between Grid Compatibiliy, Safety, and Efficiency. IEEE Electrif. Mag. 2016, 4, 20–28. [Google Scholar] [CrossRef]
- Li, L.; Li, K.-J.; Sun, K.; Liu, Z.; Lee, W.-J. A Comparative Study on Voltage Level Standard for DC Residential Power Systems. IEEE Trans. Ind. Appl. 2022, 58, 1446–1455. [Google Scholar] [CrossRef]
- Sandelic, M.; Sangwongwanich, A.; Blaabjerg, F. Impact of Power Converters and Battery Lifetime on Economic Profitability of Residential Photovoltaic Systems. IEEE Open J. Ind. Appl. 2022, 3, 224–236. [Google Scholar] [CrossRef]
- Bajolle, H.; Lagadic, M.; Louvet, N. The future of lithium-ion batteries: Exploring expert conceptions, market trends, and price scenarios. Energy Res. Soc. Sci. 2022, 93, 102850. [Google Scholar] [CrossRef]
- Olmos, J.; Gandiaga, I.; Saez-De-Ibarra, A.; Larrea, X.; Nieva, T.; Aizpuru, I. Modelling the cycling degradation of Li-ion batteries: Chemistry influenced stress factors. J. Energy Storage 2021, 40, 102765. [Google Scholar] [CrossRef]
- Sangwongwanich, A.; Yang, Y.; Sera, D.; Blaabjerg, F. Mission Profile-Oriented Control for Reliability and Lifetime of Photovoltaic Inverters. IEEE Trans. Ind. Appl. 2019, 56, 601–610. [Google Scholar] [CrossRef]
- Huber, J.E.; Kolar, J.W. Applicability of Solid-State Transformers in Today’s and Future Distribution Grids. IEEE Trans. Smart Grid 2017, 10, 317–326. [Google Scholar] [CrossRef]
- International Renewable Energy Agency. Electricity Storage and Renewables: Costs and Markets to 2030. 2017. Available online: https://www.connaissancedesenergies.org/sites/connaissancedesenergies.org/files/pdf-actualites/IRENA_Electricity_Storage_Costs_2017_Summary.pdf (accessed on 15 February 2023).
- International Renewable Energy Agency. Renewable Power Generation Costs in 2021. 2022. Available online: https://www.irena.org/Publications/2023/Aug/Renewable-Power-Generation-Costs-in-2022 (accessed on 15 February 2023).
- Tsiropoulos, I.; Tarvydas, D.; Lebedeva, N. Li-ion batteries for mobility and stationary storage applications. In Scenarios for Costs and Market Growth; Publications Office of the European Union: Luxembourg, 2018. [Google Scholar] [CrossRef]
- LaMonaca, S.; Ryan, L. The state of play in electric vehicle charging services—A review of infrastructure provision, players, and policies. Renew. Sustain. Energy Rev. 2021, 154, 111733. [Google Scholar] [CrossRef]
- Verbrugge, B.; Rasool, H.; Hasan, M.M.; Chakraborty, S.; Geury, T.; El Baghdadi, M.; Hegazy, O. Reliability Assessment of SiC-Based Depot Charging Infrastructure with Smart and Bidirectional (V2X) Charging Strategies for Electric Buses. Energies 2022, 16, 153. [Google Scholar] [CrossRef]















| Parameter | Value |
|---|---|
| Population size | 20 × number of design variables |
| Inertia weight range | [0.1, 1.1] |
| Cognitive acceleration coefficient | 1.49 |
| Social acceleration coefficient | 1.49 |
| Stopping criteria (Total iterations) | 30 |
| BEB | Arrival Time Evening (h) | Departure Time Morning (h) | Arrival Time Day (h) | Departure Time Day (h) |
|---|---|---|---|---|
| BEB 1 | 18:15 | 5:50 | - | - |
| BEB 2 | 18:25 | 6:20 | - | - |
| BEB 3 | 18:30 | 6:15 | - | - |
| BEB 4 | 18:35 | 6:15 | - | - |
| BEB 5 | 18:40 | 6:40 | - | - |
| BEB 6 | 18:45 | 6:30 | - | - |
| BEB 7 | 18:50 | 6:45 | - | - |
| BEB 8 | 19:10 | 6:50 | - | - |
| BEB 9 | 19:15 | 7:00 | - | - |
| BEB 10 | 20:30 | 7:40 | - | - |
| BEB 11 | 21:00 | 8:30 | - | - |
| BEB 12 | 22:15 | 4:30 | 10:45 | 14:20 |
| BEB 13 | 22:30 | 4:55 | 11:10 | 14:50 |
| BEB 14 | 22:40 | 5:30 | 12:00 | 15:10 |
| BEB 15 | 22:45 | 5:20 | 12:15 | 15:30 |
| BEB 16 | 23:00 | 5:35 | 12:30 | 15:55 |
| BEB 17 | 23:15 | 6:00 | 13:10 | 16:30 |
| BEB 18 | 23:20 | 5:45 | 13:25 | 16:00 |
| BEB 19 | 23:40 | 6:05 | 13:30 | 17:00 |
| BEB 20 | 0:10 | 6:10 | 14:15 | 18:10 |
| Element | Parameter | Value |
|---|---|---|
| BEB | Battery voltage (V) | 600 |
| Microgrid | DC link voltage (V) | 750 |
| Microgrid | Number of charging points | 20 |
| Depot DC/DC | Power rating per module (kW) | 100 |
| Depot DC/DC | Lifetime (years) | 25 |
| PV array | Open-circuit voltage (V) | 400 |
| PV array | Short-circuit current (A) | × 10.61 |
| PV array | Available area (m2) | 1800 |
| PV array | Lifetime (years) | 25 |
| PV DC/DC | Power rating per module (kW) | 100 |
| PV DC/DC | Lifetime (years) | 25 |
| ESS | Nominal voltage (V) | 400 |
| ESS | Capacity (Ah) | × 20 |
| ESS | Lifetime (years) | 13 |
| ESS DC/DC | Power rating per module (kW) | 100 |
| ESS DC/DC | Lifetime (years) | 20 |
| Grid inverter | Power rating module (kW) | 300 |
| Grid inverter | Lifetime (years) | 20 |
| Transformer | Power rating unit (kVA) | 1000 |
| Transformer | Lifetime (years) | 25 |
| Element | Parameter | Value |
|---|---|---|
| Microgrid | Weight factor CAPEX | 2.2 |
| Microgrid | Weight factor OPEX | 0.01 |
| Chargers | Investment cost (€/kW) | 250 |
| Chargers | Maintenance cost (% of CAPEX) | 1 |
| Depot DC/DC | Investment cost (€/kW) | 25 |
| PV array | Investment cost (€/kWp) | 300 |
| PV array | Maintenance cost (% of CAPEX) | 1 |
| PV DC/DC | Investment cost (€/kWp) | 25 |
| ESS | Investment cost (€/kWh) | 215 |
| ESS | Replacement cost (future) (€/kWh) | 93 |
| ESS | Maintenance cost (% of CAPEX) | 2 |
| ESS DC/DC | Investment cost (€/kWh) | 25 |
| ESS DC/DC | Replacement cost (future) (€/kWh) | 11 |
| Grid inverter | Investment cost (€/kW) | 70 |
| Grid inverter | Replacement cost (future) (€/kWh) | 35 |
| Transformer | Investment cost (€/kVA) | 15 |
| Transformer | Maintenance cost (% of CAPEX) | 1 |
| City | |||
|---|---|---|---|
| Brussels | 100 | 37 | 0.20 |
| Barcelona | 100 | 56 | 0.19 |
| Gothenburg | 100 | 37 | 0.23 |
| City | A | B | C | D | |||
|---|---|---|---|---|---|---|---|
| Brussels | 100 | 67 | 0.13 | 1.29 | 0.63 | 0.62 | 0.55 |
| Barcelona | 100 | 97 | 0.15 | 1.17 | 0.68 | 0.63 | 0.38 |
| Gothenburg | 100 | 63 | 0.12 | 1.28 | 0.61 | 0.63 | 0.63 |
Disclaimer/Publisher’s Note: The statements, opinions and data contained in all publications are solely those of the individual author(s) and contributor(s) and not of MDPI and/or the editor(s). MDPI and/or the editor(s) disclaim responsibility for any injury to people or property resulting from any ideas, methods, instructions or products referred to in the content. |
© 2024 by the authors. Licensee MDPI, Basel, Switzerland. This article is an open access article distributed under the terms and conditions of the Creative Commons Attribution (CC BY) license (https://creativecommons.org/licenses/by/4.0/).
Share and Cite
Verbrugge, B.; Geury, T.; Hegazy, O. Co-Design Optimization and Total Cost of Ownership Analysis of an Electric Bus Depot Microgrid with Photovoltaics and Energy Storage Systems. Energies 2024, 17, 6233. https://doi.org/10.3390/en17246233
Verbrugge B, Geury T, Hegazy O. Co-Design Optimization and Total Cost of Ownership Analysis of an Electric Bus Depot Microgrid with Photovoltaics and Energy Storage Systems. Energies. 2024; 17(24):6233. https://doi.org/10.3390/en17246233
Chicago/Turabian StyleVerbrugge, Boud, Thomas Geury, and Omar Hegazy. 2024. "Co-Design Optimization and Total Cost of Ownership Analysis of an Electric Bus Depot Microgrid with Photovoltaics and Energy Storage Systems" Energies 17, no. 24: 6233. https://doi.org/10.3390/en17246233
APA StyleVerbrugge, B., Geury, T., & Hegazy, O. (2024). Co-Design Optimization and Total Cost of Ownership Analysis of an Electric Bus Depot Microgrid with Photovoltaics and Energy Storage Systems. Energies, 17(24), 6233. https://doi.org/10.3390/en17246233

