Analysis of Gas-Steam CHP Plants Without and with Heat Accumulator and HTGR Reactor
Abstract
1. Introduction
2. Thermodynamic Analysis of a CHP Plant Using Gas and Steam Technology with a HTGR Reactor
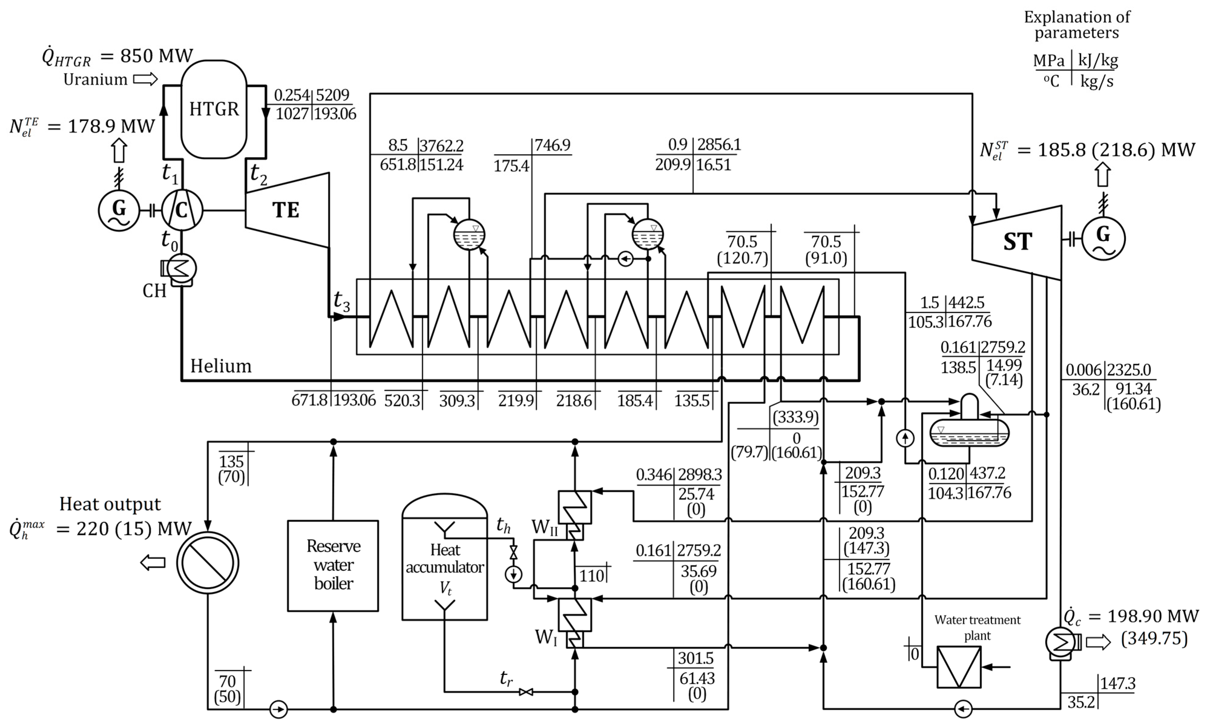
2.1. Analysis of the Gas Part
2.2. Analysis of the Steam Part
- The variability of the demand for district heating capacity (Figure 5) in the case of its qualitative adjustment is represented by the following formula (this formula assumes that the capacities for domestic hot water (DHW) heating in the heating and non-heating seasons are equal to each other, ):where the following equation obviously occurs:where:
- The mass flow rate of the high-pressure steam is determined using the energy balances of the high-pressure part of the HRSG. (In the equations for a traditional CHP station, the helium heat capacity flow rate, Equation (14), is to be substituted for the flue gas heat capacity rate provided to the steam generator, Equation (15)).where:
- The mass flow rate of the low-pressure steam is calculated from the energy balance of the low-pressure part of the HRSG:
- The temperature of helium exiting the high-pressure part of the steam generator (which is also the temperature of helium after the high-pressure economizer and, consequently, the temperature of helium entering the low-pressure part of the steam generator) is expressed by the following equation:
- The temperature of the helium downstream of the low-pressure part of the steam generator (which is also the temperature of the helium after the low-pressure economizer and, consequently, the temperature of the helium entering the mains water heater integrated into the HRSG) is calculated from the equation representing the energy balance of the high- and low-pressure parts:where is the specific enthalpy of feed water supplied to the HRSG.
- The temperature of helium downstream of the high-pressure steam superheater (in a conventional system, the heat capacity flow rate of helium, Formula (14), should be replaced with the heat capacity flow rate of flue gas, Formula (15); also in all the other formulae below, in the case of a conventional CHP plant, should be replaced by) is calculated from the equation:where thermal power of the high-pressure steam superheater is:
- Helium temperature downstream of the high-pressure evaporator:where thermal power of the high-pressure evaporator is:
- Helium temperature after the high-pressure economizer (also the helium temperature before the low-pressure steam superheater):where thermal power of the high-pressure economizer is:
- Helium temperature after the low-pressure steam superheater:where thermal power of the low-pressure steam superheater is:where represents the specific enthalpy of the low-pressure dry saturated steam (steam quality x = 1).
- Helium temperature after the low-pressure evaporator:where the thermal power of the low-pressure evaporator is:
- Helium temperature after the low-pressure economizer:
- the steam turbine power output during the heating season (winter) at the peak of demand for district heating (this is the minimum power of the steam turbine due to the maximum extraction of steam to the heat exchangers and ):
- the steam turbine power output during the non-heating season (summer: the power of the steam turbine then reaches its maximum value), i.e., when the CHP plant is operating exclusively to meet the demand for DHW preparation (the heat exchangers and are not used at that time; , and only the mains water heater in the HRSG is in operation with an output power of = 15 MW (Figure 5)):where:
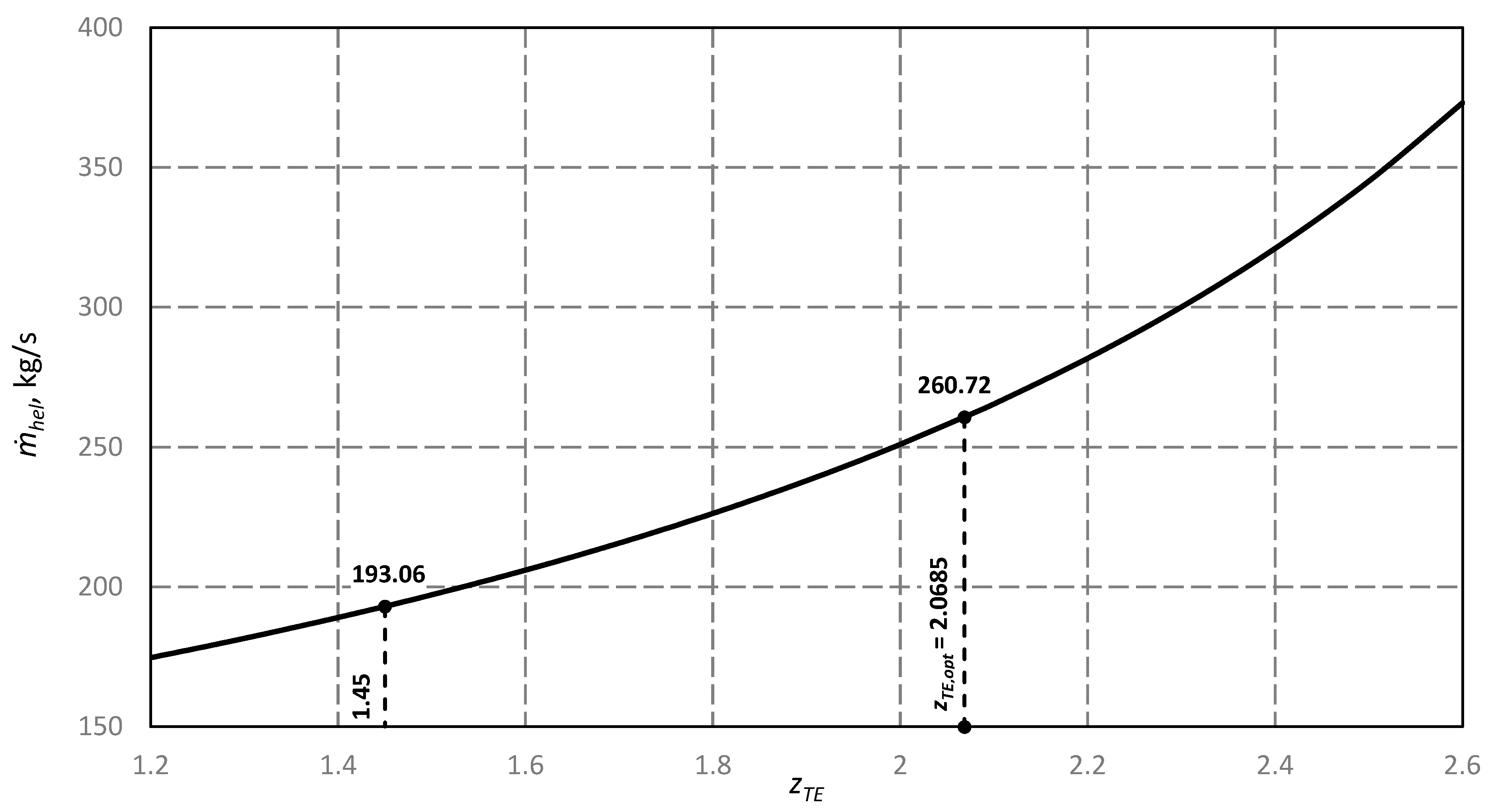
- The power output of the turbo expander is expressed by the formula:where is the efficiency of the generator. (The calculation assumes ).
3. Economic Analysis of Unit Costs of Heat Generation in Modified and Conventional CHP Plants
3.1. Unit Cost of Heat Generation in a Gas-Steam Combined Heat and Power Plant with a High-Temperature Nuclear Reactor
- Prior to depreciation of the CHP plant:
- After depreciation of the CHP plant:with the component in the above formulae being the revenue from the sale of the electricity produced in the CHP plant. For a gas-steam CHP plant with an HTGR and a TE, it is expressed by the formula:where:
3.2. Specific Cost of Heat Generation
4. Summary and Final Conclusions
Author Contributions
Funding
Data Availability Statement
Conflicts of Interest
Nomenclature
| heat flux/thermal power [MW] | |
| H | efficiency [dimensionless] |
| P | power output [MW] |
| T | temperature [K or °C] |
| P | pressure [MPa or bar] |
| M | mass flow rate [kg/s] |
| H | enthalpy [kJ/kg] |
| S | entropy [kJ/(kg·K)] |
| Β | compression ratio [dimensionless] |
| Κ | isentropic exponent [dimensionless] |
| Τ | time [h or s] |
| V | volume [m3] |
| eCO2 | emission allowances [PLN/Mg] |
| Subscripts | |
| el | electrical |
| Th | thermal |
| M | mechanical |
| I | internal |
| opt | optimal |
| 1, 2, 3, 4 | state points in thermodynamic cycles |
| HP | high pressure |
| LP | low pressure |
| Abbreviations | |
| CHP | combined heat and power |
| HTGR | high-temperature gas-cooled reactor |
| TE | turboexpander |
| GT | gas turbine |
| ST | steam turbine |
| HRSG | heat recovery steam generator |
| CH | central heating |
| DHW | domestic hot water |
| SMR | small modular reactor |
| PWR | pressurized water reactor |
| PLN | Polish currency |
| Mg | mega grams |
References
- Bartnik, R.; Buryn, Z.; Hnydiuk-Stefan, A. Comparative thermodynamic and economic analysis of a conventional gas-steam power plant with a modified gas-steam power plant. Energy Convers. Manag. 2023, 293, 117502. [Google Scholar] [CrossRef]
- Peng, W.; Chen, H.; Liu, J.; Zhao, X.; Xu, G. Techno-economic assessment of a conceptual waste-to-energy CHP system combining plasma gasification, SOFC, gas turbine and supercritical CO2 cycle. Energy Convers. Manag. 2021, 245, 114622. [Google Scholar] [CrossRef]
- Mohtaram, S.; Aryanfar, Y.; Ghazy, A.; Wu, W.; Kaaniche, K.; García Alcaraz, J.L. An innovative approach for utilizing waste heat of a triple-pressure cogeneration combined cycle power plant by employing TRR method and thermodynamic analysis. Case Stud. Therm. Eng. 2023, 49, 103198. [Google Scholar] [CrossRef]
- Szega, M.; Żymełka, P.; Janda, T. Improving the accuracy of electricity and heat production forecasting in a supervision computer system of a selected gas-fired CHP plant operation. Energy 2022, 239 Pt E, 122464. [Google Scholar] [CrossRef]
- Franco, A.; Versace, M. Optimum sizing and operational strategy of CHP plant for district heating based on the use of composite indicators. Energy 2017, 124, 258–271. [Google Scholar] [CrossRef]
- Wang, Z.; Gu, Y.; Liu, H.; Li, C. Optimizing thermal–electric load distribution of large-scale combined heat and power plants based on characteristic day. Energy Convers. Manag. 2021, 248, 114792. [Google Scholar] [CrossRef]
- Huang, Y.; McIlveen-Wright, D.R.; Rezvani, S.; Huang, M.J.; Wang, Y.D.; Roskilly, A.P.; Hewitt, N.J. Comparative techno-economic analysis of biomass fuelled combined heat and power for commercial buildings. Appl. Energy 2013, 112, 518–525. [Google Scholar] [CrossRef]
- Tańczuk, M.; Ulbrich, R. Implementation of a biomass-fired co-generation plant supplied with an ORC (Organic Rankine Cycle) as a heat source for small scale heat distribution system—A comparative analysis under Polish and German conditions. Energy 2013, 62, 132–141. [Google Scholar] [CrossRef]
- Braimakis, K.; Charalampidis, A.; Karellas, S. Techno-economic assessment of a small-scale biomass ORC-CHP for district heating. Energy Convers. Manag. 2021, 247, 114705. [Google Scholar] [CrossRef]
- Furubayashi, T.; Nakata, T. Analysis of woody biomass utilization for heat, electricity, and CHP in a regional city of Japan. J. Clean. Prod. 2021, 290, 125665. [Google Scholar] [CrossRef]
- Braimakis, K.; Magiri-Skouloudi, D.; Grimekis, D.; Karellas, S. Energy-exergy analysis of ultra-supercritical biomass-fuelled steam power plants for industrial CHP, district heating and cooling. Renew. Energy 2020, 154, 252–269. [Google Scholar] [CrossRef]
- Panoutsou, C.; Singh, A.; Christensen, T.; Pelkmans, L. Competitive priorities to address optimisation in biomass value chains: The case of biomass CHP. Glob. Transit. 2020, 2, 60–75. [Google Scholar] [CrossRef]
- Piacentino, A.; Gallea, R.; Cardona, F.; Lo Brano, V.; Ciulla, G.; Catrini, P. Optimization of Trigeneration Systems by Mathematical Programming: Influence of Plant Scheme and Boundary Conditions. Energies 2020, 13, 2456. [Google Scholar] [CrossRef]
- Kabalina, N.; Costa, M.; Yang, W.; Martin, A. Production of Synthetic Natural Gas from Refuse-Derived Fuel Gasification for Use in a Polygeneration District Heating and Cooling System. Energies 2019, 12, 1080. [Google Scholar] [CrossRef]
- Calise, F.; Cappiello, F.L.; Cartenì, A.; d’Accadia, M.D.; Vicidomini, M. Energy and Economic Analysis of Small-Scale Distributed Cogeneration Systems: A Case Study in an Italian Residential Building. Energies 2021, 14, 2429. [Google Scholar] [CrossRef]
- Ziółkowski, P.; Badur, J.; Ziółkowski, P.J. An Energetic Analysis of a Gas Turbine with Regenerative Heat Exchangers Using Various Blade-Cooling Systems. Energies 2020, 13, 5841. [Google Scholar]
- Soltero, V.M.; Chacartegui, R.; Ortiz, C.; Velázquez, R. Potential of Biomass District Heating Systems in Rural Areas. Energy 2018, 156, 132–143. [Google Scholar] [CrossRef]
- Bartnik, R. Elektrownie i Elektrociepłownie Gazowo-Parowe. Efektywność Energetyczna i Ekonomiczna; WNT: Warszawa, Poland, 2009. [Google Scholar]
- Bartnik, R.; Hnydiuk-Stefan, A.; Skomudek, W. Methodology for thermodynamic and economic analysis of hierarchical dual-cycle gas-gas nuclear power and CHP plants with high-temperature reactors and helium as the circulating medium. Prog. Nucl. Energy 2023, 158, 104625. [Google Scholar] [CrossRef]
- Szargut, J.; Ziębik, A. Podstawy Energetyki Cieplnej; PWN: Warszawa, Poland, 1998. [Google Scholar]
- Szargut, J.; Ziębik, A. Skojarzone Wytwarzanie Ciepła i Elektryczności–Elektrociepłownie; Wydawnictwo Pracowni Komputerowej Jacka Skalmierskiego: Katowice-Gliwice, Poland, 2007. [Google Scholar]
- Bartnik, R.; Bartnik, B. Rachunek Ekonomiczny w Energetyce; WNT: Warszawa, Poland, 2014. [Google Scholar]
- Bartnik, R.; Buryn, Z.; Hnydiuk-Stefan, A. Thermodynamic and economic analysis of effect of heat accumulator volume on the specific cost of heat production in the gas-steam CHP plant. Energy 2021, 230, 120828. [Google Scholar] [CrossRef]


























| Gas-Steam Combined Heat and Power Plant | Units | Technical and Economic Data | Technical and Economic Data | ||
|---|---|---|---|---|---|
| Estimated capital expenditure | PLNm | 752.40 | 969.94 | ||
| Gas turbine unit | Type | SGT6-500F | M701G | ||
| Electric power output | MWe | 202.00 | 334.00 | ||
| Compression ratio | - | 17.4 | 21.0 | ||
| Flow rate of flue gas | kg/s | 508.03 | 737.10 | ||
| Inlet flue gas temperature | °C | 1415 | 1500 | ||
| Outlet flue gas temperature | °C | 578 | 587 | ||
| Electrical efficiency | % | 38.10 | 39.50 | ||
| Operation during the heating season (winter) | Mass flow rate of gas fuel | Gas turbine | MWt | 530.184 | 845.570 |
| kg/s | 10.98 | 17.52 | |||
| Nm3/h | 54,533 | 86,973 | |||
| Average thermal output for central heating and DHW | MWt | 110.0 | 110.0 | ||
| Average gross electrical output of the steam turbine generator set | MWe | 76.92 | 131.36 | ||
| Total gross electric power | MWe | 278.92 | 465.36 | ||
| Energy efficiency | % | 73.4 | 68.0 | ||
| Electrical efficiency | % | 52.6 | 55.0 | ||
| Duration of operation | h p.a. | 5064 | 5064 | ||
| Mass flow rate of gas fuel | Gas turbine | MWt | 530.184 | 845.570 | |
| kg/s | 10.98 | 17.52 | |||
| Nm3/h | 54,533 | 86,973 | |||
| Operation during the non-heating season (summer) | Thermal output for central heating and DHW | MWt | 15.0 | 15.0 | |
| Gross electrical output of the steam turbine unit | MWe | 91.57 | 144.28 | ||
| Total gross electric power | MWe | 293.57 | 478.28 | ||
| Energy efficiency | % | 58.2 | 58.3 | ||
| Electrical efficiency | % | 55.4 | 56.6 | ||
| Duration of operation | h p.a. | 3360 | 3360 | ||
| Total gas consumption | Mln Nm3/a | 459.39 | 732.66 | ||
| Total net annual electricity production | MWh p.a. | 2302,905 | 3805,053 | ||
| Total annual heat generation | GJ p.a. | 2186,784 | 2186,784 | ||
| Annual cogeneration factor | - | 3.8 | 6.3 | ||
| Annualized energy efficiency | % | 65.2 | 61.9 | ||
| Annual costs: | |||||
| fixed | Capital cost (return on capital) | PLNm p.a. | 52.87 | 68.16 | |
| Overhauls and maintenance | PLNm p.a. | 22.57 | 29.10 | ||
| Payroll costs | PLNm p.a. | 0.35 | 0.35 | ||
| variable | Cost of fuel | PLNm p.a. | 1212.78 | 1934.22 | |
| Cost of CO2 emission permits | PLNm p.a. | 353.73 | 564.15 | ||
| Environmental fees | PLNm p.a. | 1.00 | 1.00 | ||
| Avoided cost (revenue from electricity) | PLNm p.a. | −460.58 | −761.01 | ||
| Cost of heat generation | PLNm p.a. | 1182.72 | 1835.96 | ||
| Unit cost of heat generation kh | PLN/GJ | 540.85 | 839.57 | ||
| Unit cost of heat generation kh,amort | PLN/GJ | 516.67 | 808.40 | ||
| Assumptions made: | interest rate on investment capital | % p.a. | 3.0 | 3.0 | |
| duration of operation assumed in calculations | years | 20 | 20 | ||
| duration of construction | years | 2 | 2 | ||
| calorific value of natural gas | MJ/kg | 48.28 | 48.28 | ||
| MJ/Nm3 | 35.00 | 35.00 | |||
| gas density | kg/Nm3 | 0.725 | 0.725 | ||
| price of natural gas | PLN/Nm3 | 2.64 | 2.64 | ||
| USD/Nm3 | 0.600 | 0.600 | |||
| unit price of gas | PLN/GJ | 75.43 | 75.43 | ||
| CO2 emissions from gas combustion | kg/GJ | 55 | 55 | ||
| unit purchase price of CO2 emission permits | PLN/Mg | 400 | 400 | ||
| price of electricity | PLN/MWh | 200.0 | 200.0 | ||
| electrical self-consumption power | % of total output of the system | 4.00 | 4.00 | ||
| US dollar exchange rate | USD/PLN | 4.40 | 4.40 | ||
| annual operating time | h p.a. | 8424 | 8424 | ||
Disclaimer/Publisher’s Note: The statements, opinions and data contained in all publications are solely those of the individual author(s) and contributor(s) and not of MDPI and/or the editor(s). MDPI and/or the editor(s) disclaim responsibility for any injury to people or property resulting from any ideas, methods, instructions or products referred to in the content. |
© 2024 by the authors. Licensee MDPI, Basel, Switzerland. This article is an open access article distributed under the terms and conditions of the Creative Commons Attribution (CC BY) license (https://creativecommons.org/licenses/by/4.0/).
Share and Cite
Bartnik, R.; Hnydiuk-Stefan, A.; Buryn, Z. Analysis of Gas-Steam CHP Plants Without and with Heat Accumulator and HTGR Reactor. Energies 2024, 17, 5702. https://doi.org/10.3390/en17225702
Bartnik R, Hnydiuk-Stefan A, Buryn Z. Analysis of Gas-Steam CHP Plants Without and with Heat Accumulator and HTGR Reactor. Energies. 2024; 17(22):5702. https://doi.org/10.3390/en17225702
Chicago/Turabian StyleBartnik, Ryszard, Anna Hnydiuk-Stefan, and Zbigniew Buryn. 2024. "Analysis of Gas-Steam CHP Plants Without and with Heat Accumulator and HTGR Reactor" Energies 17, no. 22: 5702. https://doi.org/10.3390/en17225702
APA StyleBartnik, R., Hnydiuk-Stefan, A., & Buryn, Z. (2024). Analysis of Gas-Steam CHP Plants Without and with Heat Accumulator and HTGR Reactor. Energies, 17(22), 5702. https://doi.org/10.3390/en17225702

