Abstract
Wide Bandgap (WBG) devices like SiC-MOSFETs have become quite popular in recent times due to their superior switching characteristics, high current carrying capability and temperature stability. They are being adopted for many different applications and for a wide range of power levels. For the case of PV applications, manufacturers are considering moving to SiC-based topologies due to higher converter efficiencies and improved power density. However, the present industry largely uses hybrid approaches (IGBT + SiC-diode) to optimize system cost. The aim of this paper is to present a fair comparison of an industry-grade hybrid converter with another similar counterpart where only the Si device has been replaced with the SiC device. The effects of such a direct replacement on the efficiency and losses of the converter are studied under various power ratings. Both converters consist of two stages—a boost converter and a three-phase three-level DC to AC converter. Simulation and experimental results comprehensively indicate a higher efficiency (improvements of up to 8 percent points) for the full-SiC converter, and this is more prominent at low input voltages, where the boost converter is active. However, the gains in efficiency are moderate for high input voltages (1 percent point at nominal voltage), where the boost converter is bypassed, and the losses are almost entirely attributed to the inverter. When set in the backdrop of the Austrian inverter market, the use of SiC devices in PV inverters has the potential for an estimated savings of 37.5 GWh/year in terms of loss reduction.
1. Introduction
Wide Bandgap (WBG) devices have gained popularity due to their superior intrinsic material properties compared to silicon (Si). Power electronic systems designed with WBG devices like Silicon Carbide (SiC) are more efficient and typically come with higher power density compared to Si-based systems. This is attributed to SiC’s lower conduction and switching losses, which results from its higher thermal conductivity and larger critical breakdown field strength. Therefore, SiC devices have been widely used in applications like EV traction inverters. Several research articles have been reported in this regard, focusing on the proper choice of semiconductors for specific applications. Jun Liu et al. in [] have developed a hybrid SiC power module for EV/HEV applications and experiments show that the proposed modules result in lower turn-on losses and lower reverse recovery loss of the diodes. In [], fundamental properties of the popular semiconductor materials are provided, enabling the determination of the ideal semiconductor switches for EV charging applications. Even in emerging fields of power electronic technologies like electric aircraft, research has been conducted on the advantages and efficacy of SiC devices [,,,].
The concern over global climate change places importance on increasing the production of renewable energy, to reduce the dependence on fossil fuels. This has led to the development of efficient power electronic systems for Photovoltaic (PV) energy harvesting. The rise in popularity of SiC devices makes it necessary to investigate the efficacy of SiC devices for PV systems. The available literature focuses on topology, efficiency, and comparison of SiC devices with Si devices, with a focus on PV applications. In [,] the use of SiC in interleaved boost converter is studied, which is a suitable topology for PV applications. Ahmed et al. have presented a power loss model and efficiency analysis for an SiC-based 3-Level Neutral Point Clamped inverter for PV applications in []. Özturk et al. have developed an all SiC Grid Connected PV supply with High Frequency link MPPT converter system prototype, rated for 25 kVA of power []. A 60 kW SiC converter has been designed for PV applications in []. The topology used in this case is an interleaved boost and a 5 level T type converter that has a compact design of 3 kW/kg and measures a peak efficiency of 99.2%. Several other studies on efficient multilevel converter topologies for PV applications are discussed in articles [,,]. Another interesting study in [] reports a modulation method for a hybrid Si and SiC switch that ensures minimum SiC MOSFET conduction time. A low inductance SiC-MOS/Si-IGBT hybrid power module has been designed for PV inverters in []. A 650 V SiC-based ANPC is presented in [] and a new modulation scheme is proposed that results in improved efficiency.
All of the available literature mentioned above, along with other available technical articles from semiconductor manufacturers, claims higher efficiencies and increased power densities for the SiC-based converter systems. However, the Si switching devices are still a choice when it comes to industrial products due to their mature technology and lower cost compared to the SiC devices. Other concerns over the SiC technology lie in the complex gate driver design, owing to the faster turn-on and turn-off times for the SiC []. While much of the available literature analyses the efficiencies of the SiC-based converters, none of them tries to identify direct improvements in energy efficiency via a fair comparison between commercially available baseline and full-SiC substitute. Therefore, there is a need for a comparative study on an industrial product, such that a fair understanding of the advantages for the end customer may be developed. The aim of this paper is to present a one-to-one comparison of a commercial hybrid converter with another similar counterpart where only the Si device has been replaced with the SiC device. The effects of such a direct replacement on the efficiency of the converter are studied under various power ratings. The results presented in the article help to understand how the two technologies stand in competition for industrial usage for the end customer. To isolate the impact of transitioning from Si/SiC to full-SiC on electrical efficiency, several measures were taken into account to minimize the influence of interrelated design factors. For instance, the switching frequency was kept constant for both converters, and passive components from the baseline converter were reused. This approach ensures that any observed differences in efficiency are primarily due to the change in semiconductor technology, rather than other design variables. The hybrid converter used for comparison in this study is commercially sourced, and hence the experimental results enable a practical analysis from an industry perspective. The converter chosen for this study has two components: a boost converter and an NPC inverter. The boost converter operates at lower input voltages while at higher voltages (more than 600 V), it is bypassed via additional diodes. The main finding of this article is that even a direct replacement of Si devices with SiC shows that there is a significant improvement in efficiency. For lower voltages, higher improvements in efficiency are observed. However, it is also seen that for particular cases of operation (high voltage operation where the boost converter is not functional and the losses are majorly attributed to the inverter), a direct replacement may not show significant improvement in efficiency.
Finally, to set some standards regarding the advantages of using SiC devices over Si devices, an analogy has been made for the Austrian inverter market. It is found that if all Si devices in all PV inverters that operate in Austria between 40% and 80% of nominal power rating are replaced with SiC devices, a staggering figure of 37.5 GWh/year losses may be reduced. This would mean a reduction of 16.3 kt of per year. These figures indicate the significant advantages that can be obtained only when the Si devices are directly replaced with SiC devices.
The paper is organized as follows: after Section 1, Section 2 discusses the topology of the hybrid converter and the full-SiC converter selected for this study. Section 3 discusses the simulation results, the experimental setup is presented in Section 4, followed by experimental results in Section 5. A discussion of the results is presented in Section 6, while the paper concludes in Section 7.
2. The Hybrid Converter and the Full-SiC Inverter: Topology
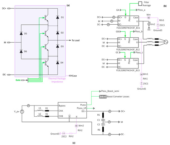
For the study, a commercially available PV converter with a rated power of 5 kW was selected. The converter comprises two sections: the NPC inverter and a boost converter. The switches used in this case are Si IGBTs and SiC diodes and hence the inverter is of the hybrid nature. Figure 1 shows the topology of the PV converter. In addition, a full-SiC PV converter was designed, based on the topology of the hybrid converter, such that a fair comparison between both solutions can be made. The Si IGBTs of the hybrid converter were replaced with SiC switches. The semiconductor devices used for the two converters are listed in Table 1 below. Since the baseline converter operates at a switching frequency of 20 kHz, the full-SiC counterpart is also set to operate at the same frequency.

Figure 1.
Topology of the hybrid PV converter (hybrid converter).

Table 1.
Devices used for the hybrid converter and the full-SiC converter.
3. Simulation Studies
A simulation was designed in PLECS to provide preliminary evaluations of the efficiency of different modules, in order to select the best-in-class SiC devices and also to have some understanding of the loss comparison between the hybrid converter and the full-SiC converter. For this purpose, thermal PLECS models were developed for the boost converter and the NPC. The controllers used in the simulation are shown in Figure 2.

Figure 2.
Simulation control design: (a) boost converter current controller and (b) NPC current controller.
For the boost converter, the simulation uses a constant DC source as solar panel inputs and therefore did not need any MPPT algorithm. PI-based current controllers were used to ensure that specified power was being drawn from the PV source. Gate signals were interleaved by introducing a half-switching period delay. Input current and power are evenly split between two interleaved modules. For the NPC, there are two inner and outer control loops: the outer PI controller generates the d- and q-axis reference currents from DC voltage control and power control, while the inner PI controllers maintain the d- and q-axis currents to their reference.
The simulation study includes two inductors at the grid side (connected in series), the main grid inductor, and a ferrite inductor. All inductor specifications are provided in Table 2.

Table 2.
Inductor parameters.
The boost converter losses were obtained from simulation for both the full-SiC converter and the hybrid converter. The results are shown in Figure 3. At different input voltages of 163 V, 595 V, and 800 V, and for different power ratings of 1 kW, 2.5 kW, and 5 kW, the full-SiC boost converter exhibits lower losses as compared to the hybrid boost converter.

Figure 3.
Boost converter simulated losses.
For the NPC, loss estimation was obtained from simulation, where the DC link voltage was maintained at 595 V and 800 V. At different output powers of 1 kW, 2.5 kW, and 5 kW, the comparison of losses for the hybrid converter and the full-SiC are shown in Figure 4.

Figure 4.
NPC converter simulated losses.
It is observed that the full-SiC NPC exhibits much lower losses for all power and voltage levels, than the hybrid NPC. For the DC link, each capacitor of 470 was considered with a 1.3 resistor in series and the losses were simulated. The losses are most significant at 163 V (where the boost module is active), being 0.54 W, 1.04 W, and 8.21 W, at 1 kW, 2.5 kW, and 5 kW, respectively. For both inverters, almost similar losses were observed.
The overall efficiency simulated for the two converters is presented in Figure 5, along with the calculated efficiency for the hybrid converter based on the datasheet figures. In general, the simulations were more efficient than the hybrid converter datasheet, and there is a noticeable discrepancy at lower power levels. These efficiency calculations include boost and inverter semiconductor losses, inductor losses, and DC link ESR losses.

Figure 5.
Overall efficiency figures for hybrid and full-SiC converters and calculated efficiency from the datasheet of hybrid converters.
Figure 6 shows the loss breakdown (simulated) at 163 V and 5 kW. Semiconductor losses are seen to dominate and are found to be significantly improved by using SiC modules. Here, the SiC NPC losses are around 50% of the IGBT NPC losses, and the SiC boost module losses are around a third of that of the IGBT boost module.

Figure 6.
Loss breakdown (simulated) at 163 V and 5 kW.
Figure 7 describes the simulated losses at 800 V and 5 kW. At 800 V, the bypass diode is active, and there is no current through the boost inductor. The boost semiconductor losses are only due to the forward conduction losses of the bypass diodes. The slight difference in DC link ESR losses is also due to the different diode characteristics of the SiC and IGBT modules. The SiC NPC module losses are around 60% of that in the IGBT module. Overall, the NPC losses are larger here as the 800 V DC link increases.

Figure 7.
Loss breakdown (simulated) at 800 V and 5 kW.
To sum up the simulation results, it may be said that the contribution of the boost converter towards the total losses is much higher as compared to the inverter and the grid filter. Therefore, at higher voltages, when the boost converter is bypassed, the losses are much lower and the overall gain in efficiency for the full-SiC over the hybrid converter is also lower.
4. Experimental Setup
The complete hybrid PV converter system, along with the measurement setup, is shown in Figure 8. On the AC side, the bidirectional AC-source Regatron TC.ACS.30 is used, whereas simulator TopCon Quadro from Regatron (Rorschach, Switzerland) is used for the PV side. Grid side power is measured by the Power Analyzer Infratek 108A (INFRATEK AG, Uetikon am See, Switzerland), which measures the individual phase currents. The three-phase voltages are measured with respect to the neutral, at the AC side connection of the inverter. Grid-side power may be calculated from the measured parameters at the grid interconnection point. The two MPPT inputs are connected in parallel so that the inverter absorbs maximum power at the PV inputs. Along with the measurement of efficiency, waveforms of different power electronic components were recorded at each efficiency measurement point, using a Logic Analyzer (Saleae Logic 8 USB Analyzer, Saleae, San Francisco, CA, USA) and storage oscilloscope (Teledyne LeCroy HDO4034A, Teledyne, New York, NY, USA). In the NPC converter, the control signals G1–G4 were recorded directly at the output of the FPGA before the driver IC. The logic analyzer was used to record the control signals of the interleaved boost converter as shown in Figure 9 (UGA1 and UGA2). Both channels were recorded. The measurement data from the logic analyzer and the data from the oscilloscope were recorded simultaneously (on the same trigger).

Figure 8.
Schematic diagram of hybrid converter with the measuring setup, for overall efficiency measurement.

Figure 9.
Schematic of gate control for the boost converter.
Figure 10 presented below shows the Plecs simulation blocks for the power circuit.

Figure 10.
(a) The NPC inverter leg simulation block with the thermal model. (b) NPC inverter simulation—power circuit; (c) the boost converter simulation block.
5. Experimental Results
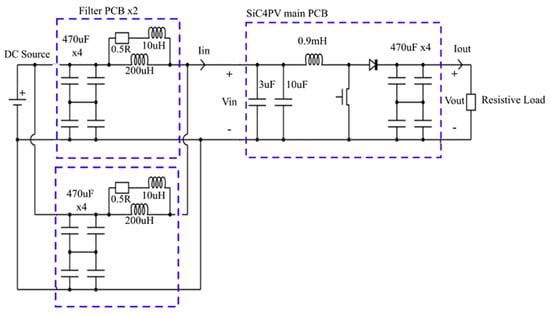
The boost converter measurement setup is shown in Figure 11. The images of the hybrid converter and the full-SiC converter are shown in Figure 12 and Figure 13. The boost converter and the NPC inverters were separately tested for comparison, followed by tests on the overall converter system.

Figure 11.
Boost converter efficiency measurement setup.

Figure 12.
Hybrid converter PCB showing different components.

Figure 13.
Full-SiC converter with the experiment setup.
5.1. Boost Converter
Since the boost converter is active for lower voltages, the tests were performed at 163 V input. The input and output voltages and currents were measured using bench multimeters and used to calculate the power. A resistive load was connected to the DC link and adjusted to set the appropriate power draw. The interleaved boost PWM signals were generated through the PLECS RT Box (Plexim, Zurich, Switzerland). The results in Figure 14 show that the full-SiC boost converter is more efficient at low power levels, though it maintains superior efficiency throughout the full range of power levels. The efficiency calculation from experiments on the full-SiC converter closely matches the simulated efficiency. The simulated losses and the measured losses for the hybrid converter are also presented and it can be seen that they are closely matched. Here, the measured SiC losses and the simulated losses included the DC link losses, which were not included in hybrid converter measurements.

Figure 14.
Boost converter efficiency with varying .
5.2. NPC
Due to the available lab equipment and the use of sinusoidal PWM, tests were possible only for a finite number of power and voltage combinations. At an input voltage of 800 V, the efficiency figures recorded for different are shown in Figure 15. The full-SiC proves to be more efficient than the hybrid converter for the entire range of power, and closely matches the simulated efficiencies. DC link losses were included in the SiC and IGBT efficiency calculations from the experiments, but not in the Full-SiC and hybrid converter simulations.

Figure 15.
NPC efficiency with varying .
5.3. Auxiliary Power
There are a few components of the auxiliary power drawn, which are unknown in the case of the hybrid converter, and hence, an overall comparison was not possible. However, the known components of auxiliary power drawn are shown in the Table 3. The auxiliary power consumption may be considered similar for both cases.

Table 3.
Auxiliary power consumption for full-SiC and hybrid converters.
5.4. Overall Converter Efficiency
For a detailed analysis of the efficiency of the full-SiC and hybrid converter, all measured values are presented in Table 4 and Table 5. The measured values were averaged over an interval of 100 s for both cases. For the test results in Table 4, an input voltage of 163 V was chosen, as the boost converter is active at lower input voltages. The loss figures suggest that the full-SiC converter exhibits lower losses for all power outputs.

Table 4.
Measurement results comparison of boost converter.

Table 5.
Measurement results comparison of NPC inverter.
The experimental results for efficiency tests of the NPC, at all input voltages are shown in Table 5. The IGBT-based hybrid converter shows higher losses for all ranges of input voltage and output power.
For the full-SiC converter, the calculated dead time for the NPC was 410 ns while the same for the boost converter was 164 ns.
Both the NPC and the boost converter were operated with a switching frequency of 20 kHz. The input voltage and output voltages were set at 163 V and 300 V, respectively. The current limit for the hybrid converter was set at 7.4 A, while that for the full-SiC was set at 7.5 A. The rise time and fall times recorded were much less for the SiC module compared to the IGBT module. The rise time for the NPC inverter for the hybrid converter is recorded as 42 ns while for the full-SiC converter, the for the NPC is recorded as 27.509 ns.
To validate the measured values presented in this paper, the hybrid converter was tested again at the REE Lab of the Institute of Energy Systems and Fluid Engineering (IEFE) at the Zurich University of Applied Sciences (ZHAW). For the tests carried out at ZHAW, the Infratek Power Analyzer was replaced with two power analyzers from N4L. The two studies show very similar results and the latter may be found at [].
6. Discussions
To estimate the potential impact of the SiC efficiency improvements, we must first estimate the relevance of a 5 kW system, and we should also survey typical PV configurations and operating conditions. In Austria, typical PV residential configurations are between 5 kW and 15 kW and have a typical maximum power point voltage of 500 V. The PV installations investigated had operating voltages of 360–500 V, 264–352 V, 200–300 V, 226 V, and 266 V. Any PV installation greater than 3.68 kW must have a three-phase grid connection. According to [] in Austria in the year 2014, 189.3 MWp out of 594 MWp total known PV systems came from PV systems of less than 5 kWp (32%). In 2021, this corresponds to 890.56 MWp total installed capacity and 898.9 GWh of energy [].
Simulations were run to compare the SiC and IGBT converter efficiencies at different PV voltages where the boost module was active. Figure 16 gives the overall efficiencies of the two converters at different PV voltages operating 1 kW and 5 kW. As expected, the efficiency difference between the two converters decreases and the voltage increases. The boost losses decrease as the PV voltage increases, and eventually all the losses will be due to the NPC modules. Therefore, we will evaluate the efficiency at a hypothetical voltage of 163 V constant PV voltage. While the SiC prototype was more efficient than the IGBT inverter by 1 percent point at nominal power, it was up to 8 percent points more efficient at lower power levels.

Figure 16.
Simulation results of the total electrical energy efficiency of both DC/DC and DC/AC power stages, at different PV voltages operating at 1 kW and 5 kW.
It is also interesting to note that the maximum power point voltage of PV panels tends to stay relatively constant. We can see this in the open-source EURAC dataset [], acquired from a 4.2 kW DC and a 266 V nominal PV installation in South Tyrol, Italy, with data given in 15-min intervals. In Figure 17 below, a histogram of PV generation at different voltages over a period of 1 year is presented. It follows that nearly all the power is generated within a 20% voltage window.

Figure 17.
PV power generation histogram as a function of voltage.
To accurately estimate the efficiency gains, we need to first determine how much power is produced at different operating points. Data obtained from the available RSE datasheet suggest that 70% of the power is generated between 40% and 80% of the nominal power rating, and the inverter rarely operates near its nominal power. Knowing the efficiency difference between the SiC and IGBT inverters depending on the operating power and the amount of energy produced as a function of operating power, we can evaluate the effective efficiency improvement of SiC. This is 2.66% for this dataset. If all such inverters in Austria were replaced with the more efficient SiC inverter, losses would be reduced by 37.5 GWh/year, resulting in increased production. According to [] this corresponds to 16.3 kt of CO2 a year.
7. Conclusions
In this comparative study between an IGBT + SiC diode converter and a full-SiC converter, simulation and experimental studies were performed, and the results indicate a higher efficiency for the full-SiC converter. The experimental results of the full-SiC closely match that of the simulation. For an input voltage of 163 V and a power of 5 kW, the full-SiC boost module reached a peak efficiency of greater than 98.7%, and the NPC more than 99%. This results in a combined efficiency of 97.8% for the full-SiC, compared to an efficiency of 96.5% for the hybrid converter. The SiC converter is particularly more efficient at low powers and over the course of a year it is expected to be 2.66% more efficient. However, for applications where the converters are expected to operate at high input voltages, the boost converter will be bypassed, the efficiency improvements for the full-SiC may not be very significant. In such cases, the additional cost of the SiC devices (which is 2.5 to 3 times that of the Si devices at the present day) may become a guiding factor in selecting a full-SiC topology. The selection of the optimal power semiconductor device depends on a host of other factors like filter minimization, operating conditions, switching frequency requirements, power density considerations, and thermal management issues. Therefore, this study can serve as an important starting point and guide for practicing engineers and power electronic system designers.
Author Contributions
Conceptualization, M.M.; Methodology, T.E. and S.B.; Formal analysis, T.E. and S.B.; Investigation, T.E., S.B. and M.M.; Resources, M.M.; Writing—original draft, R.C.; Writing—review & editing, R.C., T.E. and M.M.; Supervision, M.M.; Project administration, T.E., S.B. and M.M.; Funding acquisition, M.M. All authors have read and agreed to the published version of the manuscript.
Funding
This work has been conducted within PECTA, the Power Electronic Conversion Technology Annex. PECTA is part of the Technology Collaboration Programme 4E under the umbrella of the International Energy Agency. The article reflects the working result of a collaborative project funded by the Ministry of Climate Action and Energy (Austria) and the Swiss federal office of energy (Switzerland) (SI 502315-01). The authors are thankful to PECTA, the funding agencies, and experts from the industry and academic advisory board for their contributions.
Data Availability Statement
The original contributions presented in the study are included in the article, further inquiries can be directed to the corresponding authors.
Conflicts of Interest
Authors Rupak Chakraborty, Sumanta Biswas and Markus Makoschitz were employed by Austrian Institute of Technology. The remaining author declares that the research was conducted in the absence of any commercial or financial relationships that could be construed as a potential conflict of interest.
References
- Liu, J.; Su, W.; Tai, X.; Sun, W.; Gu, L.; Wen, X. Development of an inverter using Hybrid SIC power module for EV/HEV applications. In Proceedings of the 19th International Conference on Electrical Machines and Systems (ICEMS), Chiba, Japan, 13–16 November 2016; pp. 1–5. [Google Scholar]
- Raj, J.S.S.; Sivaraman, P.; Prem, P.; Matheswaran, A. A Wide Band Gap semiconductor material for electric vehicle charger. Mater. Today Proc. Int. Conf. Adv. Mater. Res. 2021, 45, 852–856. [Google Scholar]
- Gonzalez, J.O.; Wu, R.; Agbo, S.N.; Alatise, O. Robustness and Reliability review of Si and SiC FET devices for more-electric-aircraft applications. Microelectron. Reliab. 2019, 100–101, 113324. [Google Scholar] [CrossRef]
- Brando, G.; Dannier, A.; Del Pizzo, A.; Coppola, M. An All-Electric-Aircraft Tailored SiC-Based Power Factor Correction Converter with Adaptive DC-Link Regulator. Energies 2017, 10, 1227. [Google Scholar] [CrossRef]
- Bhattacharya, S.; Willich, C.; Kallo, J. Design and Demonstration of a 540 V/28 V SiC-Based Resonant DC–DC Converter for Auxiliary Power Supply in More Electric Aircraft. Electronics 2022, 11, 1382. [Google Scholar] [CrossRef]
- Diao, F.; Du, X.; Ma, Z.; Wu, Y.; Guo, F.; Li, Y.; Zhao, Z.; Zhao, Y. A Megawatt-Scale Si/SiC Hybrid Multilevel Inverter. IEEE J. Emerg. Sel. Top. Power Electron. 2023, 11, 4095–4107. [Google Scholar] [CrossRef]
- Ho, C.N.M.; Breuninger, H.; Pettersson, S.; Escobar, G.; Serpa, L.A.; Coccia, A. Practical Design and Implementation Procedure of an Interleaved Boost Converter Using SiC Diodes for PV Applications. IEEE Trans. Power Electron. 2012, 27, 2835–2845. [Google Scholar] [CrossRef]
- Mouli, G.R.C.; Schijffelen, J.H.; Bauer, P.; Zeman, M. Design and Comparison of a 10-kW Interleaved Boost Converter for PV Application Using Si and SiC Devices. IEEE J. Emerg. Sel. Top. Power Electron. 2016, 5, 610–623. [Google Scholar] [CrossRef]
- Ahmed, M.H.; Wang, M.; Hassan, M.A.S.; Ullah, I. Power Loss Model and Efficiency Analysis of Three-Phase Inverter Based on SiC MOSFETs for PV Applications. IEEE Access 2019, 7, 75768–75781. [Google Scholar] [CrossRef]
- Öztürk, S.; Canver, M.; Çadırcı, I.; Ermiş, M. All SiC Grid-Connected PV Supply with HF Link MPPT Converter: System De-sign Methodology and Development of a 20 kHz, 25 kVA Prototype. Electronics 2018, 7, 85. [Google Scholar] [CrossRef]
- Shi, Y.; Wang, L.; Xie, R.; Shi, Y.; Li, H. A 60-kW 3-kW/kg Five-Level T-Type SiC PV Inverter With 99.2% Peak Efficiency. IEEE Trans. Ind. Electron. 2017, 64, 9144–9154. [Google Scholar] [CrossRef]
- Anthon, A.; Zhang, Z.; Andersen, M.A.; Holmes, D.G.; McGrath, B.; Teixeira, C.A. The Benefits of SiC mosfets in a T-Type Inverter for Grid-Tie Applications. IEEE Trans. Power Electron. 2017, 32, 2808–2821. [Google Scholar] [CrossRef]
- Alhuwaishel, F.M.; Allehyani, A.K.; Al-Obaidi, S.A.S.; Enjeti, P.N. A Medium-Voltage DC-Collection Grid for Large-Scale PV Power Plants With Interleaved Modular Multilevel Converter. IEEE J. Emerg. Sel. Top. Power Electron. 2020, 8, 3434–3443. [Google Scholar] [CrossRef]
- Stevanović, B.; Serrano, D.; Vasić, M.; Alou, P.; Oliver, J.A.; Cobos, J.A. Highly Efficient, Full ZVS, Hybrid, Multilevel DC/DC Topology for Two-Stage Grid-Connected 1500-V PV System With Employed 900-V SiC Devices. IEEE J. Emerg. Sel. Top. Power Electron. 2019, 7, 811–832. [Google Scholar] [CrossRef]
- Stecca, M.; Tan, C.; Xu, J.; Soeiro, T.B.; Bauer, P.; Palensky, P. Hybrid Si/SiC Switch Modulation With Minimum SiC MOSFET Conduction in Grid Connected Voltage Source Converters. IEEE J. Emerg. Sel. Top. Power Electron. 2022, 10, 4275–4289. [Google Scholar] [CrossRef]
- Wang, Y.; Chen, M.; Xu, D. Design of Low Inductance SiC-MOS/Si-IGBT Hybrid Module for PV Inverters. IEEE Open J. Power Electron. 2022, 3, 942–954. [Google Scholar] [CrossRef]
- Barater, D.; Concari, C.; Buticchi, G.; Gurpinar, E.; De, D.; Castellazzi, A. Performance Evaluation of a Three-Level ANPC Photovoltaic Grid-Connected Inverter With 650-V SiC Devices and Optimized PWM. IEEE Trans. Ind. Appl. 2016, 52, 2475–2485. [Google Scholar] [CrossRef]
- Eskilson, T.; Jehle, A.; Schmidt, P.; Makoschitz, M.; Baumgartner, F. Identifying the potential of SiC technology for PV inverters. In Proceedings of the 25th European Conference on Power Electronics and Applications (EPE’23 ECCE Europe), Aalborg, Denmark, 4–8 September 2023. [Google Scholar]
- Jehle, A.; Baumgartner, F.; Heinzelmann, A.; Carigiet, F.; Schmidt, P.; Baumann, P. Schlussbericht: Optimierter SiC PV-Wechselrichter; ARAMIS: Administrative Research Actions Management Information System: Winterthur, Switzerland, 2024; Available online: https://www.aramis.admin.ch/Default?DocumentID=71550&Load=true (accessed on 9 April 2024).
- Fechner, H.; Tabakovic, M.; Leonhartsberger, K. National Survey Report of PV Power Applications in Austria 2014. 2014. Available online: https://iea-pvps.org/wp-content/uploads/2020/01/National_Survey_Report_of_PV_Power_Applications_in_Austria_2014.pdf (accessed on 15 November 2023).
- Gut zu wissen über Erneuerbare Energie. Available online: https://energie.gv.at/ (accessed on 15 November 2023).
- Lindig, S.; Curran, A.; Rath, K.; Khalilnejad, A.; Moser, D.; French, R.H.; Wieser, R. OSF. Available online: https://osf.io/vtr2s/ (accessed on 5 June 2024).
- Biermayr, P.; Dißauer, C.; Eberl, M.; Enigl, M.; Fechner, H.; Fürnsinn, B.; Jaksch-Fliegenschnee, M.; Leonhartsberger, K.; Moidl, S.; Prem, E.; et al. Innovative Energietechnologien in Österreich Marktentwicklung 2020-Federal Ministry Republic of Austria. 2017. Available online: https://nachhaltigwirtschaften.at/resources/iea_pdf/marktentwicklung-2020_web.pdf (accessed on 15 November 2023).
Disclaimer/Publisher’s Note: The statements, opinions and data contained in all publications are solely those of the individual author(s) and contributor(s) and not of MDPI and/or the editor(s). MDPI and/or the editor(s) disclaim responsibility for any injury to people or property resulting from any ideas, methods, instructions or products referred to in the content. |
© 2024 by the authors. Licensee MDPI, Basel, Switzerland. This article is an open access article distributed under the terms and conditions of the Creative Commons Attribution (CC BY) license (https://creativecommons.org/licenses/by/4.0/).