Application of Dual-Tree Complex Wavelet Transform in Islanding Detection for a Hybrid AC/DC Microgrid with Multiple Distributed Generators
Abstract
1. Introduction
2. Literature Review
3. Key Features of the AIDM in the Islanded Microgrid
- During the design and validation of the AIDM, faults/disturbances are injected into the MG network, resulting in the disconnection of the MG from the utility grid at the PCC.
- The AIDM algorithm is used to analyze the input voltage signal at the PCC, where the faults and disturbance signal data are extracted.
- The AIDM algorithm uses a combination of DTCWT, SMOTE, and an ANN to analyze the input voltage signal.
- The output of the trained AIDM model is configured to identify the faulted DGs/BESS/components and trip the appropriate CBs to clear the fault/disturbance.
- The AIDM distinguishes ICs from non-islanding NICs based on voltage thresholds at the PCC.
- Islanding condition detection: If the PCC voltage falls below 50% (<50%) or exceeds 120% (>120%) of base voltage threshold (base voltage being the rated system voltage), signaling a potential IC, according to the IEEE 1547-2003 standard, the AIDM will first disconnect the grid from the MG and then try to detect the islanding of any of its DG(s) or the BESS. If such an islanding is detected, then it will take measures to disconnect the faulted generator or storage and readjust the generation from the rest to restore power balance and power quality. It is to be noted that when the MG becomes islanded at the PCC, the control of frequency and voltage is taken up by the AIDM, but when it remains grid-connected, the same controls are executed by the main grid operator through centralized control systems. This AIDM function is shown in the flowchart of Figure 3.
- Non-islanding condition detection: Even if the PCC voltage remains between 50% and 120% of voltage thresholds and the grid remains connected at the PCC, the AIDM will be able to detect a non-islanding fault event and take appropriate protective action to clear the fault timely. For this function, the AIDM will be trained with different fault conditions such as line to ground (LG), line to line to ground (LLG), and line to line to line to ground (LLLG) within and external to the MG [23,24]. These fault event data will be extracted at the various MG bus locations to enable the AIDM to detect and isolate the fault on the MG network.
- The voltage signals used to train the AIDM for islanding detection are collected at the PCC bus location for various ICs with the PCC CB open. Similarly, the voltage signals used to train it for detecting the non-islanding fault events are collected at various MG bus locations with the PCC CB closed. Additionally, during normal operation, voltage signals are collected at the PCC bus with the PCC CB closed to indicate normal grid-connected MG operation. These datasets are collectively utilized in the development of the AIDM.
4. Development of the AIDM
4.1. Hybrid AC/DC Microgrid Test Systems
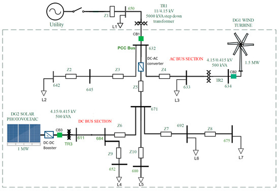
4.1.1. Microgrid Test System I (MG-TS I)
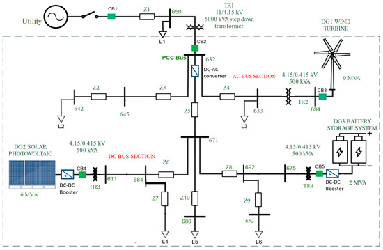
4.1.2. Microgrid Test System II (MG TS II)
4.1.3. Microgrid Test System III (MG-TS III)
4.2. Proposed Islanding Detection Approach
4.3. Step 1: Feature Extraction (Dual-Tree Complex Wavelet Transform)
4.4. Extraction of Fault/Disturbance Signal
- To collect data under an IC, power variations are created at the different DGs of the test systems, leading to the PCC voltage exceeding the thresholds limit as described in Section 3. Under this condition, the PCC CB opens and disconnects the MG from the grid and data are extracted at the PCC bus 632.
- To collect data under a NIC, different faults such as LG, LLG, LLLG, and external faults (which are faults at the utility grid side) are created at the various DG buses on the MG test systems by varying fault resistance from 0.1 to 0.001 ohm. Under this condition, the PCC voltage remains within the thresholds limit as given in Section 3. Hence, the PCC CB remains closed. Voltage signals for these faults are extracted from the PCC bus 632 to the workspace for preprocessing.
- (1)
- Load the voltage signal obtained from the test MG simulation model from the MATLAB workspace to the command window on the m-file environment.
- (2)
- Apply the dual-tree syntax code [dtcplxA, dtcplxD] = dualtree (wecg, ’Level’, J, ’Filter Length’, 1) to the voltage signal measured at different phases of the PCC bus under different fault/disturbance events for normal operation, IC, and NIC cases.
- (3)
- Run the simulation to extract the wavelet detail and approximate coefficient of the real and imaginary parts of the transform and execute the simulation for 3-phase for each case. The real and imaginary parts produce two signals containing magnitude and phase information.
4.5. Step II: Data Preprocessing
- Import the dataset into MATLAB and separate the majority and minority classes into separate variables.
- Use the “fitcknn” function to train a k-Nearest Neighbor (kNN) classifier on the original dataset. Here, X represents the feature matrix of the original dataset and Y is the class labels.
- Use the “predict” function to obtain the predicted class.
- Use the “SMOTE” function to generate synthetic samples.
- Combine the original minority + synthetic minority + majority class samples to create a balanced dataset.
4.6. Step III: Classification of Fault (ANN Analyzer)
4.6.1. Training of the Neural Network
4.6.2. Testing the Neural Network
5. Analysis of Results
5.1. AIDM Performance Evaluation
5.1.1. Case 1: Sudden Load Increase in the Microgrid
5.1.2. Case 2: Sudden Load Decrease in the Microgrid
5.1.3. Case 3: Fault Event
5.1.4. Case 4: Planned DG Outage
5.1.5. Comparative Analysis of AIDM with Other Intelligent Techniques
5.1.6. Overall Comparison Summary
5.2. Testing for Robustness—Sensitivity to Noise Signal
5.2.1. Robustness Test with Denoising Voltage Signal
5.2.2. Robustness Test with SNR
5.3. Validation with IEC Microgrid Test System
Validation Result
6. Conclusions
Author Contributions
Funding
Data Availability Statement
Acknowledgments
Conflicts of Interest
Abbreviations
| AI | Artificial Intelligence |
| ANN | artificial neural network |
| AIDM | adaptive islanding detection method |
| BESS | battery energy storage system |
| CB | circuit breaker |
| DG | Distributed Generator |
| DTCWT | Dual-Tree Complex Wavelet Transform |
| IDM | islanding detection method |
| DWT | Discrete Wavelet Transform |
| DTCWT | Dual-Tree Complex Wavelet Transform |
| HB-LPF | half-band low-pass filter |
| IC | islanding condition |
| LG | line to ground |
| LLG | line to line to ground |
| LLLG | line to line to line to ground |
| MG-TS | microgrid test system |
| MG | microgrid |
| NIC | non-islanding condition |
| NDZ | non-detection zone |
| PCC | point of common coupling |
| PV | photovoltaic |
| SMOTE | Synthetic Minority Oversampling Technique |
| SP | Signal Processing |
| TR | transformer |
| WT | wind turbine |
| Z | impedance |
References
- Badihi, H.; Jadidi, S.; Zhang, Y.; Su, C.-Y.; Xie, W.-F. AI-Driven Intelligent Fault Detection and Diagnosis in a Hybrid AC/DC Microgrid. In Proceedings of the 2019 1st International Conference on Industrial Artificial Intelligence (IAI), Shenyang, China, 23–27 July 2019; pp. 1–6. [Google Scholar] [CrossRef]
- Hlalelea, T.S.; Suna, Y.; Wang, Z. Faults Classification and Identification on Smart Grid: Part-A Status Review. Procedia Manuf. 2019, 35, 601–606. [Google Scholar] [CrossRef]
- Kim, M.-S.; Haider, R.; Cho, G.-J.; Kim, C.-H.; Won, C.-Y.; Chai, J.-S. Comprehensive Review of Islanding Detection Methods for Distributed Generation Systems. Energies 2019, 12, 837. [Google Scholar] [CrossRef]
- Cebollero, J.A.; Cañete, D.; Martín-Arroyo, S.; García-Gracia, M.; Leite, H. A Survey of Islanding Detection Methods for Microgrids and Assessment of Non-Detection Zones in Comparison with Grid Codes. Energies 2022, 15, 460. [Google Scholar] [CrossRef]
- IEEE Std 1547a-2014; IEEE Standard for Interconnecting Distributed Resources with Electric Power Systems—Amendment 1. In IEEE Std 1547a-2014 (Amendment to IEEE Std 1547-2003). IEEE: Piscataway, NJ, USA, 2014; pp. 1–16. [CrossRef]
- Bakdi, A.; Bounoua, W.; Guichi, A.; Mekhilef, S. Real-time fault detection in PV systems under MPPT using PMU and high-frequency multi-sensor data through online PCA-KDE-based multivariate KL Divergence. Int. J. Electr. Power Energy Syst. 2021, 125, 106457. [Google Scholar] [CrossRef]
- Hussain, A.; Kim, C.-H.; Mehdi, A. A Comprehensive Review of Intelligent Islanding Schemes and Feature Selection Techniques for Distributed Generation System. IEEE Access 2021, 9, 146603–146624. [Google Scholar] [CrossRef]
- Kulkarni, N.K.; Khedkar, M. Determining Potential Passive Islanding Detection Indicators for Single-point Single Inverter, Single-point Multi-inverter and Multi-point Multi-inverter Scenarios. CSEE J. Power Energy Syst. 2022, 8, 696–709. [Google Scholar]
- Abdelsalam, A.; Salem, A.A.; Oda, E.S.; Eldesouky, A.A. Islanding Detection of Microgrid Incorporating Inverter Based DGs Using Long Short-Term Memory Network. IEEE Access 2020, 8, 106471–106486. [Google Scholar] [CrossRef]
- Khamis, A.; Xu, Y.; Dong, Z.Y.; Zhang, R. Faster Detection of Microgrid Islanding Events Using an Adaptive Ensemble Classifier. IEEE Trans. Smart Grid 2018, 9, 1889–1899. [Google Scholar] [CrossRef]
- Colmenar-Santos, A.; Reino-Rio, C.; Borge-Diez, D.; Collado-Fernández, E. Distributed generation: A review of factors that can contribute most to achieve a scenario of DG units embedded in the new distribution networks. Renew. Sustain. Energy 2016, 59, 1130–1148. [Google Scholar] [CrossRef]
- Xia, Y.; Yu, F.; Xiong, X.; Huang, Q.; Zhou, Q. A Novel Microgrid Islanding Detection Algorithm Based on a Multi-Feature Improved LSTM. Energies 2022, 15, 2810. [Google Scholar] [CrossRef]
- Memon, A.; Kauhaniemi, K. A critical review of AC Microgrid protection issues and available solutions. Electr. Power Syst. Res. 2015, 129, 23–31. [Google Scholar] [CrossRef]
- Papavasiliou, A.; Oren, S.S. Large-Scale integration of deferrable demand and renewable energy sources. IEEE Trans. Power Syst. 2014, 29, 489–499. [Google Scholar] [CrossRef]
- Hussain, N.; Nasir, M.; Vasquez, J.C.; Guerrero, J.M. Recent Developments and Challenges on AC Microgrids Fault Detection and Protection Systems–A Review. Energies 2020, 13, 2149. [Google Scholar] [CrossRef]
- Bukhari, S.B.A.; Mehmood, K.K.; Wadood, A.; Park, H. Intelligent Islanding Detection of Microgrids Using Long Short-Term Memory Networks. Energies 2021, 14, 5762. [Google Scholar] [CrossRef]
- Blanco, C.; Paz, F.; Zurbriggen, I.G.; Garcia, P.; Ordonez, M. Distributed Islanding Detection in Multisource DC Microgrids: Pilot Signal Cancelation. IEEE Access 2022, 10, 78370–78383. [Google Scholar] [CrossRef]
- Hussain, A.; Kim, C.-H.; Jabbar, M.S. An Intelligent Deep Convolutional Neural Networks-Based Islanding Detection for Multi-DG Systems. IEEE Access 2022, 10, 131920–131931. [Google Scholar] [CrossRef]
- Grineva, A.K.; Zhukovskii, I.I.; Stepanov, A.B. Implementation of artificial neural networks performing basic logic operations on microcontroller with ultralow power consumption. In Proceedings of the 2017 IEEE II International Conference on Control in Technical Systems (CTS), St. Petersburg, Russia, 25–27 October 2017; pp. 289–292. [Google Scholar]
- Mishra, M.; Patnaik, B.; Bansal, R.C.; Naidoo, R.; Naik, B.; Nayak, J. DTCDWT-SMOTE-XGBoost-Based Islanding Detection for Distributed Generation Systems: An Approach of Class-Imbalanced Issue. IEEE Syst. J. 2022, 16, 2008–2019. [Google Scholar] [CrossRef]
- Lopez, J.R.; Ibarra, L.; Ponce, P.; Molina, A. A Decentralized Passive Islanding Detection Method Based on the Variations of Estimated Droop Characteristics. Energies 2021, 14, 7759. [Google Scholar] [CrossRef]
- Trujillo, C.; Velasco, D.; Figueres, E.; Garcerá, G. Local and Remote Techniques for Islanding Detection in Distributed Generators; INTECH Open Access Publisher: London, UK, 2010. [Google Scholar]
- Bekhradian, R.; Sanaye-Pasand, M. A Comprehensive Survey on Islanding Detection Methods of Synchronous Generator-Based Microgrids: Issues, Solutions and Future Works. IEEE Access 2022, 10, 76202–76219. [Google Scholar] [CrossRef]
- Khamis, A.; Shareef, H.; Bizkevelci, E.; Khatib, T. A review of islanding detection techniques for renewable distributed generation systems. Renew. Sustain. Energy Rev. 2013, 28, 483–493. [Google Scholar] [CrossRef]
- Nsaif, Y.M.; Lipu, M.H.; Hussain, A.; Ayob, A.; Yusof, Y. Island detection for grid connected photovoltaic distributed generations via integrated signal processing and machine learning approach. Int. J. Electr. Power Energy Syst. 2023, 154, 109468. [Google Scholar] [CrossRef]
- Huayllas, T.D.C.; Ramos, D.S.; Vasquez-Arnez, R.L. Microgrid systems: Current status and challenges. In Proceedings of the IEEE/PES Transmission and Distribution Conference and Exposition 2010, Sao Paulo, Brazil, 8–10 November 2010; pp. 7–12. [Google Scholar]
- Raza, S.; Mokhlis, H.; Arof, H.; Laghari, J.A.; Wang, L. Application of signal processing techniques for islanding detection of distributed generation in distribution network: A review. Energy Convers. Manag. 2015, 96, 613–624. [Google Scholar] [CrossRef]
- Selesnick, I.W.; Baraniuk, R.G.; Kingsbury, N.G. The Dual-Tree Complex Wavelet Transform. IEEE Signal Process. Mag. 2005, 22, 123–151. [Google Scholar] [CrossRef]
- Sewchurran, S.; Davidson, I.E. Introduction to the South African Renewable Energy Grid Code version 2.9 requirements (Part II—Grid code technical requirements). In Proceedings of the IEEE AFRICON 2017, Cape Town, South Africa, 18–20 September 2017; pp. 1225–1230. [Google Scholar]
- Bao, Y.; Yang, S. Two Novel SMOTE Methods for Solving Imbalanced Classification Problems. IEEE Access 2023, 11, 5816–5823. [Google Scholar] [CrossRef]
- Chawla, N.V.; Bowyer, K.W.; Hall, L.O.; Kegelmeyer, W.P. SMOTE: Synthetic Minority Over-sampling Technique. J. Artif. Intell. Res. 2002, 16, 321–357. [Google Scholar] [CrossRef]
- Javale, D.; Pillai, P.; Patel, P.; Jagtap, S. A Comparison of Oversampling and Undersampling Methods for Predicting Air Quality in Metropolitan Region. In Proceedings of the 2022 International Conference on Applied Artificial Intelligence and Computing (ICAAIC), Salem, India, 9–11 May 2022; pp. 1615–1620. [Google Scholar]
- Ene, A.; Stirbu, C. A Java application for the selection of a weights file for a two hidden layers feed forward neural network. In Proceedings of the 2014 6th International Conference on Electronics, Computers and Artificial Intelligence (ECAI), Bucharest, Romania, 23–25 October 2014; pp. 9–12. [Google Scholar]
- Deolalikar, V. A two-layer paradigm capable of forming arbitrary decision regions in input space. IEEE Trans. Neural Netw. 2002, 13, 15–21. [Google Scholar] [CrossRef]
- Al-Mahasneh, A.J.; Anavatti, S.G.; Garratt, M.A. The development of neural networks applications from perceptron to deep learning. In Proceedings of the 2017 International Conference on Advanced Mechatronics, Intelligent Manufacture, and Industrial Automation (ICAMIMIA), Surabaya, Indonesia, 12–14 October 2017; pp. 1–6. [Google Scholar]
- Khalaf, A.; Hassan, H.A.A.; Emes, A.; Akcakaya, M.; Grainger, B.M. A Machine Learning Approach for Classifying Faults in Microgrids using Wavelet Decomposition. In Proceedings of the IEEE 29th International Workshop on Machine Learning for Signal Processing (MLSP) 2019, Pittsburgh, PA, USA, 13–16 October 2019; pp. 1–6. [Google Scholar]
- Admasie, S.; Bukhari, S.B.A.; Gush, T.; Haider, R.; Kim, C.H. Intelligent Islanding Detection of Multi-distributed Generation Using Artificial Neural Network Based on Intrinsic Mode Function Feature. J. Mod. Power Syst. Clean Energy 2020, 8, 511–520. [Google Scholar] [CrossRef]
- Jayamaha, D.K.J.S.; Lidula, N.W.A.; Rajapakse, A.D. Wavelet-Multi Resolution Analysis Based ANN Architecture for Fault Detection and Localization in DC Microgrids. IEEE Access 2019, 7, 145371–145384. [Google Scholar] [CrossRef]
- Sriyono; Khayam, U.; Suwarno. Investigating the Frequency Spectrum of Incoming Waveform in the Transformer Terminal Considering the Voltage Distribution Characteristics. In Proceedings of the International Conference on Condition Monitoring and Diagnosis (CMD) 2022, Kitakyushu, Japan, 13–18 November 2022; pp. 458–462. [Google Scholar] [CrossRef]
- Yao, J.; Lai, Y.; Ma, Z.; Wang, S. Investigation of Noise Spectrum and Radiated EMI in High Switching Frequency Flyback Converters. In Proceedings of the 2021 IEEE Applied Power Electronics Conference and Exposition (APEC), Phoenix, AZ, USA, 14–17 June 2021; pp. 2265–2270. [Google Scholar]

























| MG-TS I | Grid | TR2 and TR3 | DG1 (Wind Turbine) | DG2 (Solar PV) | ||
| P(MVA) V(volts) F(Hz) Load (MW) and (MVAr) | 1000 MVA 79,000 50 Hz L1 (100 MW 111 MVA) | 5 MVA 11/4.16 kV 50 Hz L2-L6 (2.0 MW 2.0 MVAr) | 1.5 MVA 575 50 Hz | 1 MVA 400 50 Hz | ||
| MG-TS II | Grid | TR2, TR3, and TR4 | DG1 (Wind Turbine) | DG2 (Solar PV) | DG3 (BESS) | |
| P(MVA) V(volts) F (Hz) Load (MW) and (MVAr) | 1000 MVA 79,000 50 Hz L1(100 MW 111 MVAr) | 5 MVA 11/4.16 kV 50 Hz L2- L6 2.6 MW 1.4 MVAr | 9 MVA 575 50 Hz | 6 MVA 400 50 Hz | 2 MVA 1300 50 Hz | |
| MG-TS III | Grid | TR2, TR3, TR4, and TR5 | DG1 (SG) | DG2 (Solar PV) | DG3 (BESS) | DG4 (Wind turbine) |
| P(MVA) V(volts) F (Hz) Load (MW) and (MVAr) | 1000 MVA 79,000 50 Hz L1 100 MW 111 MVAr | 5 MVA 11/4.16 kV 50 Hz L2 -L8 4.4 MW 2.4 MVAr | 9 MVA 575 50 Hz | 6 MVA 400 50 Hz | 1 MVA 1300 50 HZ | 1.5 MVA 575 50 HZ |
| Total Load Capacity MG-TS I: 2.0 MW 2.0 MVAr MG-TS II: 2.6 MW 1.4 MVAr MG-TS III: 4.6 MW 2.4 MVAr | DG operating power factor = 0.9 | |||||
| Test System | Extraction Criteria | DG Number(s)/Fault Types | Parameter Variations (Power Variation or Fault) | Number of Cases | PCC CB Status for ICs and NICs | Total Cases for ICs and NICs |
|---|---|---|---|---|---|---|
| MG-TS I | IC cases NIC cases | DG1 DG2 DG3 DG1 and DG2 External fault LG, LLG, LLLG Normal operation | 50% Power variation at L1 50% Power variation at L2 % Power variation at L3 % Power variation at L4 and L5 Fault resistance from 0.1 to 0.001 ohm Fault resistance from 0.1 to 100 ohm | 50 45 50 50 140 471 | Open Closed | Total cases IC = 206 Total cases NIC = 511 |
| MG-TS II | IC cases NIC cases | DG1, DG2, DG3, and DG4 DG1, DG3, and DG4 External fault LG Short circuit fault Normal operation | 50% Power variation at L1 50% Power variation at L2 % Power variation at L3 % Power variation at L3 and L4 % Power variation at L1 and at L2 Fault resistance from 0.1 to 0.001 ohm Fault resistance from 0.1 to 100 ohm Fault resistance from 0.1 to 100 ohm | 50 45 50 41 30 160 180 211 | Open Closed | Total cases for IC = 205 Total cases for NI = 551 |
| MG-TS III | IC cases NIC cases | DG1 DG DG1 and DG2 External fault LG, LLG, and LLLG Normal operation | 50% Power variation at L1 50% Power variation at L2 % Power variation at L3 Fault resistance from 0.1 to 100 ohm Fault resistance from 0.1 to 100 ohm | 35 30 40 120 411 | Open Closed | Total cases for IC = 195 Total cases for NIC = 531 |
| Data Points for Power Variation for DG1 in Islanding Cases | Data Points for LLG for DG1 in Non-Islanding Cases | Data Points for External Fault for DG1 in Non-Islanding Cases | |||||||
|---|---|---|---|---|---|---|---|---|---|
| Sl. No. | Phase A | Phase B | Phase C | Phase A | Phase B | Phase C | Phase A | Phase B | Phase C |
| 1 | −0.00071 | 0.010186 | 0.00948 | −1.15 × 10−6 | 0.005447 | −2.33 × 10−10 | −6.33 × 10−10 | 8.65 × 10−10 | −2.33 × 10−10 |
| 2 | 0.002554 | −0.0365 | 0.0339443 | 0.019525 | −0.01953 | 8.31 × 10−10 | 2.27 × 10−10 | −3.10 × 10−9 | 8.31 × 10−10 |
| 3 | −0.00234 | 0.033531 | −0.03119 | −0.1794 | 0.017938 | −7.64 × 10−10 | −2.08 × 10−9 | 2.85 × 10−9 | −7.64 × 10−10 |
| 4 | 0.000813 | −0.01167 | 0.010857 | 0.006242 | −0.00624 | 2.66 × 10−10 | 2.27 × 10−9 | −9.91 × 10−10 | 2.66 × 10−10 |
| 5 | 2.08 × 10−6 | −9.29 × 10−7 | −1.15 × 10−6 | 1.50 × 10−6 | −1.50 × 10−6 | −1.58 × 10−13 | 1.16 × 10−13 | 4.20 × 10−14 | 2.66 × 10−10 |
| 6 | 2.08 × 10−6 | −9.28 × 10−7 | −1.15 × 10−6 | −1.50 × 10−6 | −1.50 × 10−6 | −1.58 × 10−13 | 1.16 × 10−13 | 4.20 × 10−14 | 1.58 × 10−13 |
| DTCWT extraction level (j = 2) | |||||||||
| 7 | 1.12 × 10−13 | −0.03737 | −0.00481 | 2.26 × 10−9 | 8.50 × 10−6 | 1.17 × 10−5 | −2.72 × 10−6 | 1.23 × 10−5 | 2.73 × 10−5 |
| 8 | −9.54 × 10−11 | 0.10541 | 0.013784 | −2.92 × 10−9 | 8.50 × 10−6 | 1.17 × 10−5 | 7.66 × 10−6 | −1.75 × 10−6 | −2.48 × 10−6 |
| 9 | 0.013784 | −0.10154 | −0.01327 | 7.53 × 10−9 | 8.50 × 10−6 | 1.17 × 10−5 | 7.66 × 10−6 | 2.18 × 10−6 | 3.75 × 10−6 |
| 10 | −2.91 × 10−9 | 0.037934 | 0.000516 | 1.11 × 10−13 | 8.50 × 10−6 | 1.17 × 10−5 | −7.66 × 10−6 | −1.18 × 10−5 | −2.60 × 10−5 |
| 11 | 2.25 × 10−13 | 0.003887 | 0.000516 | 1.11 × 10−13 | 8.50 × 10−6 | 1.17 × 10−5 | 2.76 × 10−6 | 3.93 × 10−6 | 1.78 × 10−5 |
| 12 | 1.12 × 10−13 | 8.50 x10−6 | 1.17 × 10−5 | 1.11 × 10−13 | 8.50 × 10−6 | 1.17 × 10−5 | 2.82 × 10−7 | 3.74 × 10−8 | −6.42 × 10−8 |
| Data Points for Power Variation for DG1 in Islanding Cases | Data Points for LLG Fault at DG2 for Non-Islanding Cases | |||||
|---|---|---|---|---|---|---|
| Sl. No. | Phase A | Phase B | Phase C | Phase A | Phase B | Phase C |
| 1 2 3 4 5 6 7 8 9 10 | 1.13 × 10−7 −1.10 × 10−8 1.68 × 10−8 −1.07 × 10−7 9.26 × 10−8 −5.03 × 10−10 2.66 × 10−9 −2.08 × 10−9 2.10 × 10−8 −1.66 x10−1 | −3.53 × 10−5 3.44 × 10−6 −5.23 × 10−6 3.34 × 10−5 −2.92 × 10−5 2.45 × 10−7 −6.62 × 10−7 8.06 × 10−7 −5.90 × 10−6 1.29 × 10−7 | −3.54 × 10−5 3.43 × 10−6 −5.24 × 10−6 −5.24 × 10−6 −5.24 × 10−6 −5.24 × 10−6 −5.24 × 10−6 −5.24 × 10−6 −5.24 × 10−6 −5.24 × 10−6 | 7.06 × 10−5 −6.86 × 10−6 1.05 × 10−5 −6.69 × 10−5 5.81 × 10−5 3.78 × 10−7 1.54 × 10−6 −1.41 × 10−6 1.26 × 10−5 −1.60 × 10−7 | −1.54 × 10−7 1.50 × 10−8 −2.28 × 10−8 1.46 × 10−7 −1.27 × 10−7 8.63 × 10−7 −3.29 × 10−9 3.15 × 10−9 −2.73 × 10−8 3.83 × 10−10 | 4.09 × 10−8 −4.00 × 10−9 6.07 × 10−9 3.88 × 10−8 −3.61 × 10−10 −3.61 × 10−10 6.23 × 10−10 −1.07 × 10−9 6.30 × 10−9 −2.17 × 10−10 |
| Data Points for Power Variation DG1 Islanding Case | |||
|---|---|---|---|
| Sl. No. | Phase A (SMOTE) | Phase B (SMOTE) | Phase C (SMOTE) |
| 1 | 0.010186 | −0.0071 | 0.00948 |
| 2 | −0.033531 | −0.00234 | −0.03119 |
| 3 | 0.033531 | −0.00234 | −0.03119 |
| 4 | 0.000813 | −0.01167 | 0.010857 |
| 5 | −9.29 × 10−7 | 2.08 × 10−6 | −1.15 × 10−6 |
| 6 | −0.03737 | 2.08 × 10−6 | 1.12 × 10−13 |
| DTCWT extraction level (j = 2) | |||
| 7 | 0.10541 | 0.10541 | 0.013784 |
| 8 | −0.10154 | 0.013784 | 0.013784 |
| 9 | 0.037934 | 0.037934 | 0.037934 |
| 10 | 0.003887 | 2.25 × 10−9 | 0.000516 |
| 11 | 7.86 × 10−1 | 1.12 × 10−13 | 2.09 × 10−5 |
| 12 | 8.50 × 10−6 | −9.56 × 10−11 | 1.17 × 10−5 |
| PCC Breaker | Load Variation (Increase) | DG Number | Proposed AIDM | DTCWT + ANN | SVM | ELM | GWO-ANN | |||
|---|---|---|---|---|---|---|---|---|---|---|
| Run | D (%) | P (%) | A (%) | Accuracy (%) | Accuracy (%) | Accuracy (%) | Accuracy (%) | |||
| 1 | Open | % at L2 | DG1 | 100 | 100 | 99.57 | 100 | 96.7 | 91.7 | 99.05 |
| 2 | Open | at L3 | DG1 | 100 | 99.3 | 99.5 | 98.0 | 95.0 | 97.05 | 100 |
| 3 | Open | at L4 | DG1 | 98.5 | 100 | 99.50 | 97.3 | 96.0 | 98.05 | 99.02 |
| 4 | Open | at L2 | DG2 | 99.8 | 99.0 | 100 | 97.0 | 96.05 | 98.05 | 98.80 |
| 5 | Open | at L3 | DG2 | 99.0 | 100 | 100 | 96.0 | 96.01 | 99.06 | 98.40 |
| 6 | Open | at L4 | DG2 | 98.31 | 99.3 | 99.58 | 98.0 | 96.8 | 98.06 | 100 |
| Average (%) | 99.26 | 99.6 | 99.69 | 97.71 | 96.09 | 96.99 | 99.21 | |||
| PCC Breaker | Proposed AIDM | DTCWT + ANN | SVM | ELM | IMF + GWO- ANN | |||||
|---|---|---|---|---|---|---|---|---|---|---|
| Run | PCC Breaker | Load Variation (Decrease) | DG Number | D (%) | P (%) | A (%) | Accuracy (%) | Accuracy (%) | Accuracy (%) | Accuracy (%) |
| 1 | Open | at L5 | DG1 | 100 | 100 | 99.80 | 98.0 | 99.0 | 95.27 | 100 |
| 2 | Open | at L6 | DG1 | 100 | 99.3 | 99.60 | 95.0 | 98.0 | 97.95 | 100 |
| 3 | Open | at L7 | DG1 | 99.0 | 100 | 99.50 | 93.0 | 98.0 | 98.05 | 98.02 |
| 4 | Open | at L5 | DG2 | 98.0 | 99.80 | 99.90 | 95.0 | 99.50 | 99.50 | 98.08 |
| 5 | Open | 53% at L6 | DG2 | 98.01 | 98.4 | 99.80 | 98.0 | 98.40 | 98.06 | 99.43 |
| 6 | Open | 53% at L7 | DG2 | 99.5 | 96.5 | 99.90 | 100 | 99.80 | 98.06 | 100 |
| Average (%) | 99.08 | 99.0 | 99.75 | 96.5 | 98.7 | 97.99 | 99.0 | |||
| Proposed Method | DTCWT + ANN | SVM | GWO-ANN | ||||||||||||
|---|---|---|---|---|---|---|---|---|---|---|---|---|---|---|---|
| Sl. No. | Fault Type (3× Run) | Fault Location | PCC Breaker | Av. D (%) | Av. P (%) | Av. A (%) | Av. D (%) | Av. P (%) | Av. A (%) | Av. D (%) | Av. P (%) | Av. A (%) | Av. D (%) | Av. P (%) | Av. A (%) |
| 1 | LG | AC bus 611 | Closed | 97.0 | 95 | 99.80 | 98.0 | 98.0 | 98.99 | 99.0 | 99.0 | 98.90 | 99.05 | 98.50 | 99.50 |
| 2 | LLG | DC bus 633 | Closed | 96.0 | 98 | 99.87 | 99.0 | 97.0 | 99.20 | 99.0 | 96.0 | 98.10 | 99.40 | 95.0 | 98.40 |
| 3 | LLLG | DC bus 680 | Closed | 100 | 97 | 99.80 | 99.20 | 99.10 | 99.30 | 98.0 | 95.0 | 96.0 | 97.50 | 98.95 | 96.20 |
| 4 | External Fault | AC bus 650 | Closed | 99.0 | 99.0 | 99.75 | 99.45 | 99.0 | 98.90 | 98.96 | 96.50 | 99.45 | 98.50 | 99.25 | 99.45 |
| Proposed Method | DTCWT + ANN | SVM | GWO-ANN | ||||||||||
|---|---|---|---|---|---|---|---|---|---|---|---|---|---|
| SI. No. | DG Power Outage (3× Run) | Av. D (%) | Av. P (%) | Av. A (%) | Av. D (%) | Av. P (%) | Av. A (%) | Av. D (%) | Av. P (%) | Av. A (%) | Av. D (%) | Av. P (%) | Av. A (%) |
| 1 | DG1 outage | 100 | 100 | 100 | 100 | 98.5 | 98.4 | 100 | 100 | 99.4 | 98.5 | 98.5 | 98.5 |
| 2 | DG2 outage | 90.0 | 99 | 99 | 95.0 | 99.2 | 98.5 | 99.0 | 99.0 | 98.5 | 99.2 | 99.2 | 99.2 |
| 3 | DG3 outage | 100 | 100 | 100 | 100 | 99.5 | 99.5 | 100 | 97.0 | 99.5 | 99.5 | 99.5 | 99.5 |
| 4 | DG4 outage | 99.0 | 90.0 | 99.90 | 97.5 | 98.5 | 96.5 | 98.5 | 98.5 | 98.5 | 98.5 | 99.5 | 99.5 |
| Design Method | Reference | Test System Configuration | Classification Accuracy (%) Based on Detection of Islanding | Reliability Based on Detection of Islanding | Distinguish IC from NIC | Sensitive to Noise | Computation Burden |
|---|---|---|---|---|---|---|---|
| Proposed scheme | Not applicable | Multiple test system (IEEE 13 Bus system) | 99.5 | High | Yes | Yes | Intelligent fault detection capability, islanding detection according to (IEEE) 1547-2003 standard. Adaptive features capability |
| DWT + SMOTE+ ANN | [20] | Single MG test system (IEC network) | 96.0 | Medium | Yes | Yes | Fault detection capability |
| ELM | [10] | Single test system (IEEE 33-bus) | 98.87 | Medium | No | Yes | Applicable for DC microgrid Fault islanding detection capability |
| Wavelet + ANFIS | [36] | Single MG test system (DC MG model) | 99.0 | Medium | No | Yes | Applicable for DC microgrid Fault detection capability |
| DWT-based MRA + ANN | [38] | Single MG test system | 99.0 | Medium | No | Yes | Intelligent fault detection capability with no communication, applicable for DC microgrid |
| IMF+ GWO-ANN | [37] | Single MG test system | 99.0 | High | Yes | Yes | Intelligent fault detection capability with no communication, applicable for DC microgrid |
| S/N | Noise Signal | Proposed AIDM (Av. Accuracy) |
|---|---|---|
| 1 | 10 dB | 100% |
| 2 | 15 dB | 100% |
| 3 | 20 dB | 99.8% |
| Distributed Generators (DG) | Grid | TR1, TR2, and TR3 | DG1 (Hydro Turbine) | DG2 (SG) | DG3 (DFIG-Based Wind Firm) | DG4 (Asynchronous-Based Motor) |
|---|---|---|---|---|---|---|
| P (MVA) V (volts) F (Hz) Load (MW) and (MVAr) | 1000 MVA 79,000 50 Hz L1-100 MW 110 MVAr | 11/4.16 kV 5000 50 Hz L2–L8 4.4 MW 2.4 MVAr | 9 MVA 575 50 Hz | 10 MVA 13,000 50 Hz | 1.5 MVA 400 50 HZ | 1 MVA 575 50 HZ |
| Total MG load capacity: 4.4 MW 2.4 MVAr | DG operating power factor = 0.9 | |||||
| Dataset Categories | Microgrid Configuration | Test System | Total No. of DGs | Fault/Disturbance Extraction (IEEE 13-Bus Test System) | Ratio Of IC/NIC Cases | Proposed Scheme (Av. Accuracy) | DWT + ELM (Av. Accuracy) | DWT + KNN (Av. Accuracy) |
|---|---|---|---|---|---|---|---|---|
| Ds1 | Single microgrid test system | IEC microgrid network | 2 | MG-TS I | 125/34 | 98% | 98% | 98% |
| 2 | MG-TS I | 125/34 | 96% | 95.8% | 98% | |||
| 2 | MG-TS I | 234/34 | 98.10% | 98% | 96% | |||
| Ds2 | Two microgrid test systems | IEC microgrid network | 5 | MG-TS I and MG-TS II | 2345/545 | 98% | 98% | 99% |
| 7 | MG-TS II and MG-TS III | 234/34 | 99% | 98% | 96% | |||
| 6 | MG-TS I and MG-TS III | 234/342 | 98% | 98% | 96% | |||
| Ds3 | Multiple microgrid test system | IEC microgrid network | 8 | MG-TS I, MG-TS II, and MG-TS III | 1234/324 | 100% | 99.50% | 99% |
| Ds4 | Multiple microgrid test system | IEC microgrid network | 12 | MG-TS I, MG-TS II, and MG-TS III+ Additional DG unit. | 258/234 | 100.% | 99% | 100% |
Disclaimer/Publisher’s Note: The statements, opinions and data contained in all publications are solely those of the individual author(s) and contributor(s) and not of MDPI and/or the editor(s). MDPI and/or the editor(s) disclaim responsibility for any injury to people or property resulting from any ideas, methods, instructions or products referred to in the content. |
© 2024 by the authors. Licensee MDPI, Basel, Switzerland. This article is an open access article distributed under the terms and conditions of the Creative Commons Attribution (CC BY) license (https://creativecommons.org/licenses/by/4.0/).
Share and Cite
Igbineweka, E.; Chowdhury, S. Application of Dual-Tree Complex Wavelet Transform in Islanding Detection for a Hybrid AC/DC Microgrid with Multiple Distributed Generators. Energies 2024, 17, 5133. https://doi.org/10.3390/en17205133
Igbineweka E, Chowdhury S. Application of Dual-Tree Complex Wavelet Transform in Islanding Detection for a Hybrid AC/DC Microgrid with Multiple Distributed Generators. Energies. 2024; 17(20):5133. https://doi.org/10.3390/en17205133
Chicago/Turabian StyleIgbineweka, Ernest, and Sunetra Chowdhury. 2024. "Application of Dual-Tree Complex Wavelet Transform in Islanding Detection for a Hybrid AC/DC Microgrid with Multiple Distributed Generators" Energies 17, no. 20: 5133. https://doi.org/10.3390/en17205133
APA StyleIgbineweka, E., & Chowdhury, S. (2024). Application of Dual-Tree Complex Wavelet Transform in Islanding Detection for a Hybrid AC/DC Microgrid with Multiple Distributed Generators. Energies, 17(20), 5133. https://doi.org/10.3390/en17205133

