Design and Development of Grid Connected Renewable Energy System for Electric Vehicle Loads in Taif, Kingdom of Saudi Arabia
Abstract
1. Introduction
1.1. Literature Survey
1.2. Motivation, Research Gap and Contribution
- (1)
- Introducing a comprehensive and robust method for assessing the optimal layout and techno-economic optimization of a grid-connected renewable energy system for an eco-friendly EV charging station.
- (2)
- Exploring the application of various algorithms to optimize a hybrid renewable energy-based EV charging station in Taif, SA. It includes a comprehensive comparative evaluation of these methods, focusing on their ability to improve the design and efficiency of EV charging stations. As a result, it contributes to the development of sustainable, eco-friendly, and economically viable charging solutions.
- (3)
- The study analyzes the feasibility of implementing grid-tied solar- and wind-based electrical power production facilities with geographically specific meteorological information, as well as technical and monetary requirements, to provide trustworthy and affordable power for an EV charging station. In addition, the environmental viability of the suggested approach is evaluated using key emission characteristics.
- (4)
- The study introduces the recently developed Pufferfish Optimization Algorithm (PFO) for optimizing various configurations of hybrid energy systems and implementing cost-effective energy scheduling, taking into account fluctuations in EV load demand.
2. Methodology and Description of Study Location, Renewable Energy Sources and EV Load Data
2.1. Methodology
2.2. Description of Study Location, Renewable Energy Sources and EV Load Data
3. Mathematical Modeling of Hybrid System Components and Research Objectives
3.1. Modeling of SPV Power
3.2. Modeling of Wind Power
3.3. Modeling of Battery Energy Storage
3.4. Modeling of Converter
3.5. Modeling of EV Charging
3.6. Research Objectives
3.6.1. Levelized Cost of Energy (LCOE)
3.6.2. Total Net Present Cost (TNPC)
3.6.3. Renewable Fraction (RF)
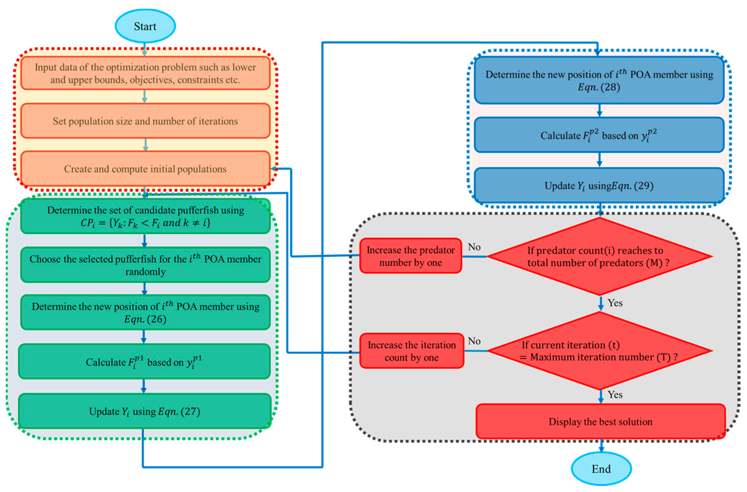
4. Pufferfish Optimization Algorithm
4.1. Initialization of PFO
4.2. Mathematical Representation of PFO
4.2.1. Phase 1: Exploration Phase
4.2.2. Phase 2: Exploitation Phase
4.3. Repetition Process and Flowchart of PFO
4.4. Implementation of the Proposed PFO for the Designing of SPV/WT/Grid-Based EV Charging Station
- (1)
- Creating the initial population.
- (2)
- Developing the hybrid system utilizing Equations (1)–(15).
- (3)
- Assessing the fitness function for all agents/positions through Equation (16).
- (1)
- Adjusting the sizing of system components in accordance with the optimization algorithm.
- (2)
- Constructing the proposed system using Equations (1)–(15).
- (3)
- Assessing the fitness function for all agents/positions using Equation (16).
- (4)
- Verifying if the termination criterion is satisfied. If not, iterating through the preceding three steps.
5. Simulation Results and Important Findings
5.1. Technical Assessment
5.2. Economic Assessment
5.3. Analysis of Annual Energy Generation in Different Configurations
5.4. Analysis of Technical and Economic Outcomes in Different Configurations
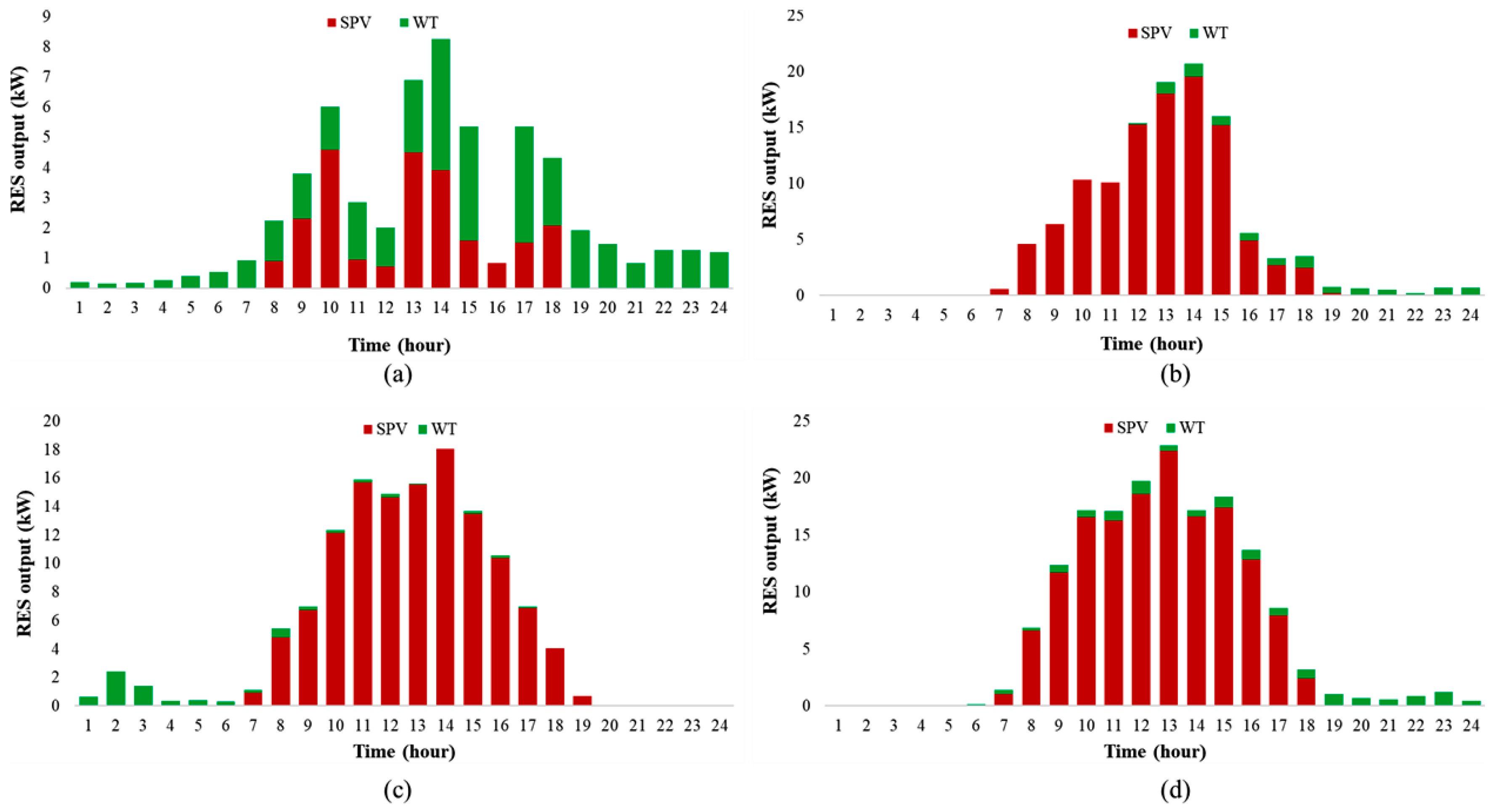
5.5. Analysis of Renewable Energy Contribution in Different Seasons for the Optimal Configuration
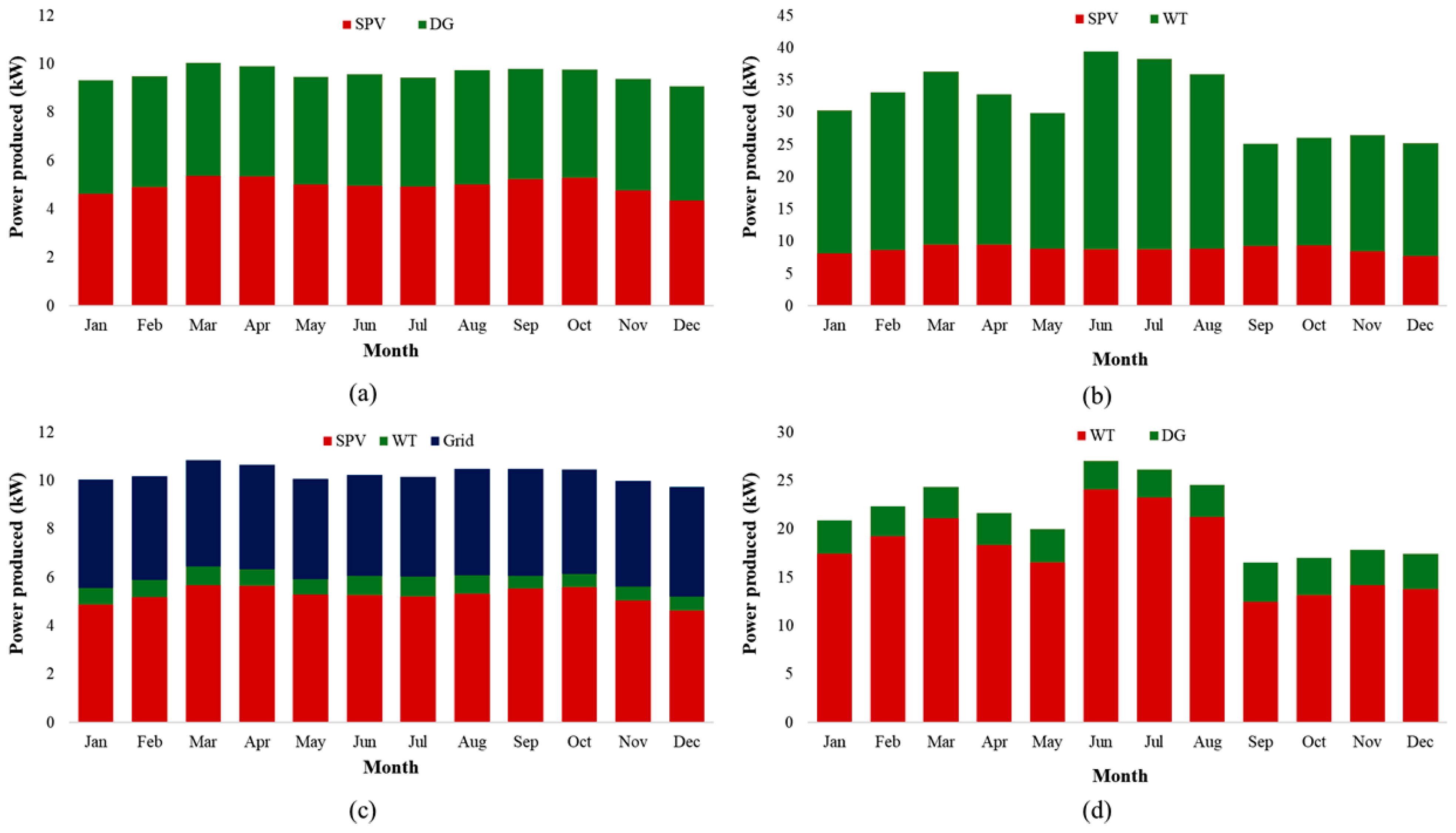
5.6. Analysis of Monthly Electricity Generation by Renewable Energy Sources in Different Configurations
5.7. Assessment of Simulation Outcomes under Varying Climatic Conditions
5.8. Analysis of Emission Produced
5.9. Economic Effects of Sensitivity Parameters
5.10. Comparison with Previous Literature
6. Conclusions
- (1)
- The presented study proposes grid-dependent EV charging stations supplied by SPV and WT to meet the electrical needs of the transportation fleet. This results in lower TNPC and LCOE, as well as an increase in the renewable portion.
- (2)
- The operational EV charging stations were implemented, focusing on a specific case study involving a daily load of 219.2 kWh. This load encompasses the charging requirements for 30–40 EVs, emphasizing charging during maximum solar and wind energy availability.
- (3)
- The study assesses four different arrangements of energy systems in the Taif region of Saudi Arabia. The SPV/WT/grid design, which includes SPV and WT connected with the grid, was identified as the most appropriate and optimum design among all of the hybrid configurations studied at the site.
- (4)
- The most efficient grid-dependent SPV, WT, based EV charging station in Taif generates energy at USD 0.0854 per kWh, with the lowest TNPC of USD 95,197.23 among all other arrangements.
- (5)
- The most reliable grid-dependent system in Taif City depends on SPV production for 51.3% of electricity production, 6.59% from the WT production system, and 42.1% acquired from the electrical grid to satisfy the needs of the load. The renewable component is an astounding 56%, providing significant assistance for the charging station’s energy consumption.
- (6)
- Sensitivity analysis is used to investigate the effect of changing different input variables on the TNPC and LCOE. The impact on variations in sun irradiation, wind speed, inflation rate, and discount rate are investigated as well using sensitivity analysis.
- (7)
- Policymakers, business stakeholders, and scholars can use the research’s practical applications to influence forthcoming choices and activities.
- (8)
- Policymakers may utilize the findings of the research to develop supporting policies and incentives for establishing grid-dependent charging designs in the EV industry.
Author Contributions
Funding
Data Availability Statement
Acknowledgments
Conflicts of Interest
References
- Elshurafa, A.M.; Peerbocus, N. Electric vehicle deployment and carbon emissions in Saudi Arabia: A power system perspective. Electr. J. 2020, 33, 106774. [Google Scholar] [CrossRef]
- Xiao, X.; Chen, Z.-R.; Nie, P.-Y. Analysis of two subsidies for EVs: Based on an expanded theoretical discrete-choice model. Energy 2020, 208, 118375. [Google Scholar] [CrossRef]
- Nityanshi; Mathur, T.; Tikkiwal, V.A.; Nigam, K. Feasibility analysis of a solar-assisted electric vehicle charging station model considering differential pricing. Energy Storage 2021, 3, e237. [Google Scholar] [CrossRef]
- Seedahmed, M.M.A.; Ramli, M.A.M.; Bouchekara, H.R.E.H.; Shahriar, M.S.; Milyani, A.H.; Rawa, M. A techno-economic analysis of a hybrid energy system for the electrification of a remote cluster in western Saudi Arabia. Alexandria Eng. J. 2022, 61, 5183–5202. [Google Scholar] [CrossRef]
- US Energy Information Administration. EIA, Independent Statistics and Analysis. 2001. Available online: http://www.eia.gov (accessed on 5 January 2022).
- Rohani, A.; Mazlumi, K.; Kord, H. Modeling of a hybrid power system for economic analysis and environmental impact in HOMER. In Proceedings of the 2010 18th Iranian Conference on Electrical Engineering, Isfahan, Iran, 11–13 May 2010; pp. 819–823. [Google Scholar]
- Jiang, Z. Power management of hybrid photovoltaic—Fuel cell power systems. In Proceedings of the 2006 IEEE Power Engineering Society General Meeting, Montreal, QC, Canada, 18–22 June 2006; p. 6. [Google Scholar]
- Allhibi, H.; Chowdhury, H.; Zaid, M.; Loganathan, B.; Alam, F. Prospect of wind energy utilization in Saudi Arabia: A review. Energy Procedia 2019, 160, 746–751. [Google Scholar] [CrossRef]
- Ma, T.; Yang, H.; Lu, L. A feasibility study of a stand-alone hybrid solar–wind–battery system for a remote island. Appl. Energy 2014, 121, 149–158. [Google Scholar] [CrossRef]
- Restrepo, M.; Morris, J.; Kazerani, M.; Canizares, C.A. Modeling and Testing of a Bidirectional Smart Charger for Distribution System EV Integration. IEEE Trans. Smart Grid 2018, 9, 152–162. [Google Scholar] [CrossRef]
- Rehman, A.U.; Ali, M.; Iqbal, S.; Shafiq, A.; Ullah, N.; Otaibi, S. Al Artificial Intelligence-Based Control and Coordination of Multiple PV Inverters for Reactive Power/Voltage Control of Power Distribution Networks. Energies 2022, 15, 6297. [Google Scholar] [CrossRef]
- Malik, H.; Anees, T.; Faheem, M.; Chaudhry, M.U.; Ali, A.; Asghar, M.N. Blockchain and Internet of Things in smart cities and drug supply management: Open issues, opportunities, and future directions. Internet Things 2023, 23, 100860. [Google Scholar] [CrossRef]
- Yan, Q.; Zhang, B.; Kezunovic, M. Optimized Operational Cost Reduction for an EV Charging Station Integrated With Battery Energy Storage and PV Generation. IEEE Trans. Smart Grid 2019, 10, 2096–2106. [Google Scholar] [CrossRef]
- Tan, X.; Qu, G.; Sun, B.; Li, N.; Tsang, D.H.K. Optimal Scheduling of Battery Charging Station Serving Electric Vehicles Based on Battery Swapping. IEEE Trans. Smart Grid 2019, 10, 1372–1384. [Google Scholar] [CrossRef]
- Chen, Q.; Chen, L.; Sun, Q.; Wang, R.; Ma, D.; Qin, D. A smart charging algorithm-based fast charging station with energy storage system-free. CSEE J. Power Energy Syst. 2020, 7, 850–861. [Google Scholar] [CrossRef]
- He, C.; Zhu, J.; Li, S.; Chen, Z.; Wu, W. Sizing and Locating Planning of EV Centralized-Battery-Charging-Station Considering Battery Logistics System. IEEE Trans. Ind. Appl. 2022, 58, 5184–5197. [Google Scholar] [CrossRef]
- Alsabbagh, A.; Ma, C. Distributed Charging Management of Electric Vehicles Considering Different Customer Behaviors. IEEE Trans. Ind. Inform. 2020, 16, 5119–5127. [Google Scholar] [CrossRef]
- Faheem, M.; Kuusniemi, H.; Eltahawy, B.; Bhutta, M.S.; Raza, B. A lightweight smart contracts framework for blockchain-based secure communication in smart grid applications. IET Gener. Transm. Distrib. 2024, 18, 625–638. [Google Scholar] [CrossRef]
- Inala, K.P.; Sah, B.; Kumar, P.; Bose, S.K. Impact of V2G Communication on Grid Node Voltage at Charging Station in a Smart Grid Scenario. IEEE Syst. J. 2021, 15, 3749–3758. [Google Scholar] [CrossRef]
- Zhao, Z.; Lee, C.K.M. Dynamic Pricing for EV Charging Stations: A Deep Reinforcement Learning Approach. IEEE Trans. Transp. Electrif. 2022, 8, 2456–2468. [Google Scholar] [CrossRef]
- Huda, M.; Koji, T.; Aziz, M. Techno Economic Analysis of Vehicle to Grid (V2G) Integration as Distributed Energy Resources in Indonesia Power System. Energies 2020, 13, 1162. [Google Scholar] [CrossRef]
- Kamali, A.R.; Moorthy, V.P. Design of Solar and Battery Hybrid Electric Vehicle Charging Station. J. Trends Comput. Sci. Smart Technol. 2022, 4, 30–37. [Google Scholar] [CrossRef]
- Karmaker, A.K.; Ahmed, M.R.; Hossain, M.A.; Sikder, M.M. Feasibility assessment & design of hybrid renewable energy based electric vehicle charging station in Bangladesh. Sustain. Cities Soc. 2018, 39, 189–202. [Google Scholar] [CrossRef]
- Minh, P.V.; Le Quang, S.; Pham, M.-H. Technical Economic Analysis of Photovoltaic-Powered Electric Vehicle Charging Stations under Different Solar Irradiation Conditions in Vietnam. Sustainability 2021, 13, 3528. [Google Scholar] [CrossRef]
- Oladigbolu, J.O.; Mujeeb, A.; Imam, A.A.; Rushdi, A.M. Design, Technical and Economic Optimization of Renewable Energy-Based Electric Vehicle Charging Stations in Africa: The Case of Nigeria. Energies 2022, 16, 397. [Google Scholar] [CrossRef]
- Nishanthy, J.; Charles Raja, S.; Praveen, T.; Jeslin Drusila Nesamalar, J.; Venkatesh, P. Techno-economic analysis of a hybrid solar wind electric vehicle charging station in highway roads. Int. J. Energy Res. 2022, 46, 7883–7903. [Google Scholar] [CrossRef]
- Bilal, M.; Rizwan, M. Integration of electric vehicle charging stations and capacitors in distribution systems with vehicle-to-grid facility. Energy Sources Part A Recover. Util. Environ. Eff. 2021, 1–30. [Google Scholar] [CrossRef]
- Bilal, M.; Rizwan, M.; Alsaidan, I.; Almasoudi, F.M. AI-based Approach for Optimal Placement of EVCS and DG with Reliability Analysis. IEEE Access 2021, 9, 154204–154224. [Google Scholar] [CrossRef]
- Zafar, A.; Che, Y.; Faheem, M.; Abubakar, M.; Ali, S.; Bhutta, M.S. Machine learning autoencoder-based parameters prediction for solar power generation systems in smart grid. IET Smart Grid 2024, 7, 328–350. [Google Scholar] [CrossRef]
- Ahmad, F.; Ashraf, I.; Iqbal, A.; Marzband, M.; Khan, I. A novel AI approach for optimal deployment of EV fast charging station and reliability analysis with solar based DGs in distribution network. Energy Rep. 2022, 8, 11646–11660. [Google Scholar] [CrossRef]
- Bilal, M.; Ahmad, F.; Rizwan, M. Techno-economic assessment of grid and renewable powered electric vehicle charging stations in India using a modified metaheuristic technique. Energy Convers. Manag. 2023, 284, 116995. [Google Scholar] [CrossRef]
- Khan, F.A.; Mekhilef, S.; Ramachandaramurthy, V.K.; Ab Aziz, N.F.; Pal, N.; Yaseen, A.; Yadav, A.; Asim, M.; Alshammari, O. Design and development of grid independent integrated energy system for electric vehicle charging stations at different locations in Malaysia. Energy 2024, 302, 131686. [Google Scholar] [CrossRef]
- Khan, F.A.; Pal, N.; Saeed, S.H.; Yadav, A. Techno-economic and feasibility assessment of standalone solar Photovoltaic/Wind hybrid energy system for various storage techniques and different rural locations in India. Energy Convers. Manag. 2022, 270, 116217. [Google Scholar] [CrossRef]
- Hassan, R.; Das, B.K.; Hasan, M. Integrated off-grid hybrid renewable energy system optimization based on economic, environmental, and social indicators for sustainable development. Energy 2022, 250, 123823. [Google Scholar] [CrossRef]
- Ekren, O.; Hakan Canbaz, C.; Güvel, Ç.B. Sizing of a solar-wind hybrid electric vehicle charging station by using HOMER software. J. Clean. Prod. 2021, 279, 123615. [Google Scholar] [CrossRef]
- Ghosh, N.; Mothilal Bhagavathy, S.; Thakur, J. Accelerating electric vehicle adoption: Techno-economic assessment to modify existing fuel stations with fast charging infrastructure. Clean Technol. Environ. Policy 2022, 24, 3033–3046. [Google Scholar] [CrossRef]
- Danial, M.; Azis, F.A.; Abas, P.E. Techno-Economic Analysis and Feasibility Studies of Electric Vehicle Charging Station. World Electr. Veh. J. 2021, 12, 264. [Google Scholar] [CrossRef]
- AlHammadi, A.; Al-Saif, N.; Al-Sumaiti, A.S.; Marzband, M.; Alsumaiti, T.; Heydarian-Forushani, E. Techno-Economic Analysis of Hybrid Renewable Energy Systems Designed for Electric Vehicle Charging: A Case Study from the United Arab Emirates. Energies 2022, 15, 6621. [Google Scholar] [CrossRef]
- Schetinger, A.M.; Dias, D.H.N.; Borba, B.S.M.C.; Pimentel da Silva, G.D. Techno-economic feasibility study on electric vehicle and renewable energy integration: A case study. Energy Storage 2020, 2, e197. [Google Scholar] [CrossRef]
- Al Wahedi, A.; Bicer, Y. Techno-economic optimization of novel stand-alone renewables-based electric vehicle charging stations in Qatar. Energy 2022, 243, 123008. [Google Scholar] [CrossRef]
- Syed Mohammed, A.; Anuj; Lodhi, A.S.; Murtaza, Q. Techno-economic feasibility of hydrogen based electric vehicle charging station: A case study. Int. J. Energy Res. 2022, 46, 14145–14160. [Google Scholar] [CrossRef]
- Eid, A.; Mohammed, O.; El-Kishky, H. Efficient operation of battery energy storage systems, electric-vehicle charging stations and renewable energy sources linked to distribution systems. J. Energy Storage 2022, 55, 105644. [Google Scholar] [CrossRef]
- Krishnamurthy, N.K.; Sabhahit, J.N.; Jadoun, V.K.; Gaonkar, D.N.; Shrivastava, A.; Rao, V.S.; Kudva, G. Optimal Placement and Sizing of Electric Vehicle Charging Infrastructure in a Grid-Tied DC Microgrid Using Modified TLBO Method. Energies 2023, 16, 1781. [Google Scholar] [CrossRef]
- Qureshi, K.N.; Alhudhaif, A.; Jeon, G. Electric-vehicle energy management and charging scheduling system in sustainable cities and society. Sustain. Cities Soc. 2021, 71, 102990. [Google Scholar] [CrossRef]
- Ahmad, F.; Iqbal, A.; Asharf, I.; Marzband, M.; Khan, I. Placement and Capacity of EV Charging Stations by Considering Uncertainties with Energy Management Strategies. IEEE Trans. Ind. Appl. 2023, 59, 3865–3874. [Google Scholar] [CrossRef]
- Saldanha, J.J.A.; Nied, A.; Trentini, R.; Kutzner, R. AI-based optimal allocation of BESS, EV charging station and DG in distribution network for losses reduction and peak load shaving. Electr. Power Syst. Res. 2024, 234, 110554. [Google Scholar] [CrossRef]
- Raza, A.; Jingzhao, L.; Ghadi, Y.; Adnan, M.; Ali, M. Smart home energy management systems: Research challenges and survey. Alex. Eng. J. 2024, 92, 117–170. [Google Scholar] [CrossRef]
- Peterson, P. Among the Clouds in Taif: City of Roses. Available online: https://ncusar.org/blog/2023/07/among-the-clouds-taif/ (accessed on 5 January 2022).
- Duffie, J.A.; Beckman, W.A.; McGowan, J. Solar Engineering of Thermal Processes. Am. J. Phys. 1985, 53, 382. [Google Scholar] [CrossRef]
- Salameh, T.; Ghenai, C.; Merabet, A.; Alkasrawi, M. Techno-economical optimization of an integrated stand-alone hybrid solar PV tracking and diesel generator power system in Khorfakkan, United Arab Emirates. Energy 2020, 190, 116475. [Google Scholar] [CrossRef]
- Bilal, M.; Alsaidan, I.; Alaraj, M.; Almasoudi, F.M.; Rizwan, M. Techno-Economic and Environmental Analysis of Grid-Connected Electric Vehicle Charging Station Using AI-Based Algorithm. Mathematics 2022, 10, 924. [Google Scholar] [CrossRef]
- Alsaidan, I.; Bilal, M.; Alaraj, M.; Rizwan, M.; Almasoudi, F.M. A Novel EA-Based Techno–Economic Analysis of Charging System for Electric Vehicles: A Case Study of Qassim Region, Saudi Arabia. Mathematics 2023, 11, 2052. [Google Scholar] [CrossRef]
- Alanazi, F.; Bilal, M.; Armghan, A.; Hussan, M.R. A Metaheuristic Approach based Feasibility Assessment & Design of Solar, Wind and Grid Powered Charging of Electric Vehicles. IEEE Access 2024, 12, 82599–82621. [Google Scholar] [CrossRef]
- Kamal, M.M.; Ashraf, I.; Fernandez, E. Planning and optimization of microgrid for rural electrification with integration of renewable energy resources. J. Energy Storage 2022, 52, 104782. [Google Scholar] [CrossRef]
- Brady, J.; O’Mahony, M. Modelling charging profiles of electric vehicles based on real-world electric vehicle charging data. Sustain. Cities Soc. 2016, 26, 203–216. [Google Scholar] [CrossRef]
- Al-Buraiki, A.S.; Al-Sharafi, A. Technoeconomic analysis and optimization of hybrid solar/wind/battery systems for a standalone house integrated with electric vehicle in Saudi Arabia. Energy Convers. Manag. 2021, 250, 114899. [Google Scholar] [CrossRef]
- Al-Baik, O.; Alomari, S.; Alssayed, O.; Gochhait, S.; Leonova, I.; Dutta, U.; Malik, O.P.; Montazeri, Z.; Dehghani, M. Pufferfish Optimization Algorithm: A New Bio-Inspired Metaheuristic Algorithm for Solving Optimization Problems. Biomimetics 2024, 9, 65. [Google Scholar] [CrossRef]
- Akinyele, D. Techno-economic design and performance analysis of nanogrid systems for households in energy-poor villages. Sustain. Cities Soc. 2017, 34, 335–357. [Google Scholar] [CrossRef]
- Ul Hassan, S.; Yousif, M.; Nawaz Khan, S.; Ali Abbas Kazmi, S.; Imran, K. A decision-centric approach for techno-economic optimization and environmental assessment of standalone and grid-integrated renewable-powered electric vehicle charging stations under multiple planning horizons. Energy Convers. Manag. 2023, 294, 117571. [Google Scholar] [CrossRef]
- Oladigbolu, J.O.; Mujeeb, A.; Al-Turki, Y.A.; Rushdi, A.M. A Novel Doubly-Green Stand-Alone Electric Vehicle Charging Station in Saudi Arabia: An Overview and a Comprehensive Feasibility Study. IEEE Access 2023, 11, 37283–37312. [Google Scholar] [CrossRef]
- kamal, M.M.; Ashraf, I.; Fernandez, E. Sustainable electrification planning of rural microgrid using renewable resources and its environmental impact assessment. Environ. Sci. Pollut. Res. 2022, 59, 86376–86399. [Google Scholar] [CrossRef]
- Singh, S.; Chauhan, P.; Jap Singh, N. Feasibility of Grid-connected Solar-wind Hybrid System with Electric Vehicle Charging Station. J. Mod. Power Syst. Clean Energy 2021, 9, 295–306. [Google Scholar] [CrossRef]
- Koholé, Y.W.; Wankouo Ngouleu, C.A.; Fohagui, F.C.V.; Tchuen, G. Optimization of an off-grid hybrid photovoltaic/wind/diesel/fuel cell system for residential applications power generation employing evolutionary algorithms. Renew. Energy 2024, 224, 120131. [Google Scholar] [CrossRef]
















| References | Year | Strengths | Weakness | Applications | 
|---|---|---|---|---|
| [21] | 2020 | V2G integration provides economic benefits, enhances grid stability, and supports renewable energy by storing and returning excess energy during peak demand. | High initial infrastructure costs, accelerated battery degradation, and technical challenges such as bidirectional charging capabilities. | Provides ancillary grid services, facilitates renewable energy integration, enables demand response programs. | 
| [39] | 2020 | Demonstrates the economic viability and benefits of integrating EVs with renewable energy, optimizing both cost and efficiency. | High initial investment costs, technological limitations, and integration complexities. | Useful for enhancing grid stability, supporting renewable energy utilization. | 
| [3] | 2021 | Evaluates the economic viability and efficiency of a solar-assisted EV charging station with differential pricing. | High initial costs, variability in solar energy availability, and the complexity of implementing differential pricing models. | Useful for optimizing EV charging infrastructure and promoting solar energy use | 
| [40] | 2021 | Enhances the economic feasibility and performance of stand-alone renewable-based EV charging stations. | high upfront costs and specific adaptation issues for local conditions. | Ideal for advancing sustainable EV charging infrastructure, maximizing renewable energy use, and reducing reliance on fossil fuels in Qatar. | 
| [41] | 2022 | Highlights the economic and technical viability of hydrogen-based EV charging stations, offering a sustainable alternative to traditional fuels. | High infrastructure costs, hydrogen production and storage challenges, and limited current hydrogen infrastructure. | Suitable for advancing hydrogen infrastructure, reducing emissions, and providing an alternative to conventional EV charging methods. | 
| [42] | 2022 | Optimizes the operation of BES, EV charging stations, and RES, enhancing system efficiency and grid stability. | It may encounter challenges with system integration complexity, high initial costs, and variability in renewable energy output. | Useful for improving grid management, balancing energy supply and demand. | 
| [43] | 2023 | Uses the modified TLBO method to effectively optimize the placement and sizing of EV charging infrastructure, improving grid integration and efficiency. | Algorithm complexity, the need for accurate data, and potential limitations in adapting to varying grid conditions. | Enhances the design and deployment of EV charging stations in grid-tied DC microgrids. | 
| [44] | 2023 | Optimizes energy management and charging schedules for EVs, enhancing sustainability and efficiency in urban environments. | Implementation challenges related to data accuracy, system integration, and user behavior variability. | Ideal for improving urban energy efficiency, reducing emissions, and supporting the development of sustainable cities and communities. | 
| [45] | 2023 | Effectively addresses uncertainties in EV charging station placement and capacity, incorporating robust energy management strategies for optimal performance. | Challenges with modeling accuracy, handling diverse uncertainties, and integrating complex management strategies. | Useful for optimizing EV charging infrastructure, improving grid reliability, and enhancing energy management in dynamic environments. | 
| [46] | 2024 | The AI-based approach optimizes the allocation of BES, EV charging stations, and distributed generation to reduce losses and shave peak loads effectively. | face challenges with data quality, computational complexity, and integration with existing distribution networks. | Enhances distribution network efficiency, reduces energy losses, and manages peak loads, leading to improved overall grid performance. | 
| [47] | 2024 | The survey identifies key research challenges and advancements in smart home energy management systems, offering a comprehensive overview of current solutions and future directions. | Limitations in addressing rapidly evolving technologies and may not cover all emerging trends or niche applications in detail. | Provides insights for developing advanced energy management solutions, improving home energy efficiency, and guiding future research and development in smart home technologies. | 
| Manufacturer | Canadian Solar Max Power CS6X-325P | Unit | 
|---|---|---|
| Maximum power | 325 | W | 
| Efficiency | 16.84 | % | 
| Temperature coefficient | 0.0037 | 1/°C | 
| Cell temperature at STC | 25 | °C | 
| Nominal operating cell temperature | 45 | °C | 
| Cell temperature at nominal condition | 20 | °C | 
| Solar irradiance at nominal temperature | 800 | W/m2 | 
| Capital cost | 1300 | $ | 
| Replacement cost | 1100 | $ | 
| Operation and maintenance cost | 20 | $ | 
| Manufacturer | Generic | Unit | 
|---|---|---|
| Maximum power | 1 | kW | 
| Initial wind speed | 3 | m/s | 
| Operating wind Speed | 3–25 | m/s | 
| Capital cost | 1098 | $ | 
| Replacement cost | 1098 | $ | 
| Operation and maintenance cost | 2 | $ | 
| Manufacturer | Generic 1 kWh Lead Acid | Unit | 
|---|---|---|
| Capacity | 1 | kWh | 
| Capital cost | 235 | $ | 
| Replacement cost | 190 | $ | 
| Operation and maintenance cost | 2 | $ | 
| Manufacturer | Generic | Unit | 
|---|---|---|
| Rated power | 100 | kW | 
| Capital cost | 127 | $ | 
| Replacement cost | 127 | $ | 
| Operation and maintenance cost | 1 | $ | 
| Different Configurations | Surplus Electricity Generation (kWh/year) | Electricity Production (kWh) | Electricity Generation by Components (%) | Renewable Fraction | Capacity Shortage (%) | Unmet Electric Load (%) | 
|---|---|---|---|---|---|---|
| SPV/DG/BES | 22,259 | 83,849 | SPV-52%, DG-48% | 0.319 | 0.0686 | 0.0243 | 
| SPV/WT/BES | 209,692 | 275,065 | SPV-28%, WT-72% | 1.000 | 0.0986 | 0.0539 | 
| SPV/WT/Grid | 522 | 89,884 | SPV-51.3%, WT-6.59%, Grid-42.1% | 0.560 | 0.1000 | 0.0159 | 
| WT/DG/BES | 123,000 | 185,606 | WT-83.8%, DG-16.2% | 0.492 | 0.0351 | 0.0072 | 
| Configurations for EV Charging Station | SPV/DG/BES | SPV/WT/BES | SPV/WT/Grid | WT/DG/BES | 
|---|---|---|---|---|
| Scenarios | Scenario 1 | Scenario 2 | Scenario 3 | Scenario 4 | 
| LCOE (USD/kWh) | 0.5045 | 0.8927 | 0.0854 | 0.4676 | 
| TNPC (USD) | 399,510.81 | 690,779.55 | 95,197.23 | 351,613.28 | 
| SPV production (kWh/year) | 43,597 | 77,097 | 46,088 | 24,002 | 
| Wind production (kWh/year) | – | 197,968 | 5925 | 15,546 | 
| DG production (kWh/year) | 40,253 | – | – | 30,060 | 
| Capacity factor (%) | DG-24.2 SPV-20.7 | SPV-20.7 WT-16.1 | SPV-20.7 WT-20.5 | DG-18.1 WT-16.1 | 
| Levelized cost of SPV ((USD/kWh) | 0.0664 | 0.0664 | 0.0664 | – | 
| Levelized cost of WT (USD/kWh) | – | 0.0355 | 0.0847 | 0.0355 | 
| Grid purchase (kWh/year) | – | – | 37,871 | – | 
| Grid sales (kWh/year) | – | – | 26,939 | – | 
| System Configurations | Capital Cost (USD) | Replacement Cost (USD) | Operation and Maintenance Cost (USD) | Salvage (USD) | Fuel Cost (USD) | Total Cost (USD) | 
|---|---|---|---|---|---|---|
| SPV/DG/BES | 77,652.87 | 52,898.54 | 76,978.54 | 4831.71 | 196,812.57 | 399,510.81 | 
| SPV/WT/BES | 384,249.67 | 257,608.97 | 63,835.72 | 14,914.81 | 0 | 690,779.55 | 
| SPV/WT/Grid | 49,598.29 | 5762.54 | 41,558.52 | 1722.12 | 0 | 95,197.23 | 
| WT/DG/BES | 88,121.79 | 71,571.22 | 51,807.12 | 12,874.59 | 152,987.74 | 351,613.28 | 
| System Configurations | CO2 | CO | UHC | PM | SO2 | NOX | 
|---|---|---|---|---|---|---|
| SPV/DG/BES | 39,492 | 249 | 10.9 | 1.51 | 96.7 | 234 | 
| SPV/WT/BES | 0 | 0 | 0 | 0 | 0 | 0 | 
| SPV/WT/Grid | 23,935 | 0 | 0 | 0 | 104 | 50.7 | 
| WT/DG/BES | 30,547 | 193 | 8.40 | 1.17 | 74.8 | 181 | 
| Reference | System | Location | LCOE (USD/kWh) | TNPC (USD) | Execution Time (s) | 
|---|---|---|---|---|---|
| [58] | SPV/WT/DG/BES | Gwagwalada-Abuja, Nigeria | 0.3181 | 133,560 | 32.465 | 
| [59] | SPV/Grid | Islamabad, Pakistan | 0.1400 | 970,000 | 54.386 | 
| [60] | SPV/BES | Alshumaisy, Saudi Arabia | 0.1520 | 255,997 | 27.875 | 
| [25] | SPV/WT/BES | Sokoto, Nigeria | 0.2110 | 547,717 | 29.187 | 
| [61] | SPV/WT/DG/BES | Uttarakhand, India | 0.3133 | 65,241.32 | 42.189 | 
| [62] | SPV/WT/Grid | India | 0.0430 | 33,874.74 | 45.276 | 
| [63] | SPV/WT/DG/Fuel cell | Figuil, Cameroon | 1.0870 | 159,319.4 | 31.187 | 
| [56] | SPV/WT/BES | Buraydah, Saudi Arabia | 0.4381 | 94,325 | 34.827 | 
| [35] | SPV/WT/BES | Izmir, Turkey | 0.0645 | 697,704 | 32.281 | 
| Present study | SPV/WT/Grid | Taif, Saudi Arabia | 0.0854 | 951,97.23 | 20.554 | 
| Disclaimer/Publisher’s Note: The statements, opinions and data contained in all publications are solely those of the individual author(s) and contributor(s) and not of MDPI and/or the editor(s). MDPI and/or the editor(s) disclaim responsibility for any injury to people or property resulting from any ideas, methods, instructions or products referred to in the content. | 
© 2024 by the authors. Licensee MDPI, Basel, Switzerland. This article is an open access article distributed under the terms and conditions of the Creative Commons Attribution (CC BY) license (https://creativecommons.org/licenses/by/4.0/).
Share and Cite
Bilal, M.; Bokoro, P.N.; Sharma, G. Design and Development of Grid Connected Renewable Energy System for Electric Vehicle Loads in Taif, Kingdom of Saudi Arabia. Energies 2024, 17, 4088. https://doi.org/10.3390/en17164088
Bilal M, Bokoro PN, Sharma G. Design and Development of Grid Connected Renewable Energy System for Electric Vehicle Loads in Taif, Kingdom of Saudi Arabia. Energies. 2024; 17(16):4088. https://doi.org/10.3390/en17164088
Chicago/Turabian StyleBilal, Mohd, Pitshou N. Bokoro, and Gulshan Sharma. 2024. "Design and Development of Grid Connected Renewable Energy System for Electric Vehicle Loads in Taif, Kingdom of Saudi Arabia" Energies 17, no. 16: 4088. https://doi.org/10.3390/en17164088
APA StyleBilal, M., Bokoro, P. N., & Sharma, G. (2024). Design and Development of Grid Connected Renewable Energy System for Electric Vehicle Loads in Taif, Kingdom of Saudi Arabia. Energies, 17(16), 4088. https://doi.org/10.3390/en17164088
 
        


 
       