Next Article in Journal
Analysis of the Year-Round Operation of Enhanced Natural Ventilation Systems under Transient Weather Conditions in Europe
Next Article in Special Issue
Recent Advancements in Pd-Based Membranes for Hydrogen Separation
Previous Article in Journal
Experimental Study on the Influence of Planar Configuration on Wind Load Distribution Characteristics of High-Rise Buildings with Whole Wind Azimuths
Previous Article in Special Issue
Computational Fluid Dynamic Investigation of Local Flow-Field Conditions in Lab Polymer Electrolyte Membrane Fuel Cells to Identify Degradation Stressors and Performance Enhancers
 
 
Font Type:
Arial Georgia Verdana
Font Size:
Aa Aa Aa
Line Spacing:
Column Width:
Background:
Review

Hydrogen Purification Technologies in the Context of Its Utilization

Oil and Gas Institute—National Research Institute, ul. Lubicz 25a, 31-503 Kraków, Poland
*
Authors to whom correspondence should be addressed.
Energies 2024, 17(15), 3794; https://doi.org/10.3390/en17153794
Submission received: 8 July 2024 / Revised: 26 July 2024 / Accepted: 30 July 2024 / Published: 1 August 2024
(This article belongs to the Special Issue Advances in Hydrogen Energy IV)

Abstract

This publication explores current and prospective methods for hydrogen production and purification, with a strong emphasis on membrane-based technologies for purification and separation. This focus is justified by the ongoing shift towards renewable energy sources (RESs) in electricity generation, necessitating strategic changes to increase hydrogen utilization, particularly in the automotive, heavy road, and rail sectors, by 2025–2030. The adoption of hydrogen from RESs in the construction, energy, and industrial sectors (e.g., for process heat or fertilizer production) is also under consideration, driving the need for innovative production, separation, and purification methods. Historically, industrial-scale hydrogen has been predominantly derived from fossil fuels, but renewable sources such as electrolysis, biological, and thermal processes now offer alternatives with varying production efficiencies (0.06–80%) and gas compositions. Therefore, selecting appropriate separation and purification methods is critical based on specific usage requirements and the gas composition. Industrial-scale hydrogen purification commonly employs pressure swing adsorption (PSA) technologies, capable of achieving up to 99.99% purity. Cryogenic distillation is suitable for applications needing up to 95% purity. Membrane technologies, including polymer, metallic, and electrolytic membranes, have traditionally been limited to moderate volumes of pure gas production but are crucial for hydrogen purification and separation. This publication critically evaluates the potential of membrane technology for hydrogen separation, particularly in response to the anticipated rise in demand for RES-derived hydrogen, including from renewable feedstocks.

1. Introduction

Hydrogen, known for its versatility and environmental benefits as a clean energy carrier, plays a pivotal role in driving the global transition towards sustainable energy practices. From powering transportation and industry to serving as a crucial component in energy storage solutions, hydrogen presents a promising option to mitigate carbon emissions and enhance energy security on a global scale. This review article embarks on a comprehensive exploration of the key facets surrounding hydrogen utilization and purification, aiming to underscore its critical significance in shaping the evolving energy landscape.
One of the most promising advancements in hydrogen technology is biohydrogen, derived from biological processes. Biohydrogen holds immense potential as a renewable energy source due to its production from biomass, wastewater, or organic waste materials. This makes it a sustainable alternative to traditional fossil-fuel-based hydrogen production methods. Purification of hydrogen is crucial to ensure its safety, efficiency, and suitability for various industrial and energy applications. This article meticulously describes and evaluates different purification methods such as pressure swing adsorption (PSA), cryogenic distillation, and membrane-based separation. Each method is assessed for its ability to achieve the stringent purity levels demanded by modern energy systems while considering factors such as the environmental impact, economic feasibility, and scalability. In addition, this review article covers several other critical topics. It discusses the escalating demand for hydrogen amidst the ongoing transition towards renewable energy sources. The diverse applications of hydrogen across various sectors are highlighted, emphasizing the specific quality criteria that dictate its suitability for different uses, from high-purity industrial processes to efficient energy storage solutions. Moreover, the article scrutinizes the methods employed for hydrogen production, encompassing traditional fossil-fuel-based processes as well as innovative renewable technologies like electrolysis, biological, and thermal methods. By synthesizing these comprehensive aspects, including the topics of hydrogen demand and the energy transition, areas of hydrogen use and quality requirements, methods of obtaining hydrogen, and methods of hydrogen purification, this review aims to provide a holistic understanding of hydrogen’s pivotal role in advancing sustainable energy solutions globally. It underscores how advancements in biohydrogen and purification technologies contribute significantly to shaping a cleaner and more resilient global energy future.

2. Hydrogen Demand and the Energy Transition

As the world increasingly prioritizes sustainability and the reduction of greenhouse gas emissions, hydrogen has emerged as a crucial element in the transition to cleaner energy sources. The growing demand for hydrogen is affording it a pivotal role in reshaping global energy systems, given its potential to significantly reduce carbon footprints and support the shift toward renewable energy. The advancement of civilization and technology brings numerous benefits but also entails substantial consumption of natural resources and energy. This often results in significant climate changes and environmental degradation. Despite the advantages of technological progress, these activities pose serious threats to both Europe and the global environment. In response, there has been a longstanding focus on ensuring that development is sustainable and environmentally responsible. This presents major social and economic challenges. To address these challenges, the European Commission has introduced a comprehensive package of legislative proposals aimed at aligning EU climate, energy, transport, and tax policies with the goal of reducing net greenhouse gas emissions by at least 55% by 2030 compared to 1990 levels [1,2,3,4,5,6,7,8,9,10,11,12,13,14,15,16,17,18,19,20,21,22,23,24,25,26,27,28,29]. All 27 member states have committed to transforming the EU into the world’s first climate-neutral continent by 2050. This ambitious goal includes a pledge to achieve a minimum 55% reduction in greenhouse gas emissions by 2030 relative to 1990 levels. In 2020, the Commission adopted the Energy System Integration Strategy [1] and the Hydrogen Strategy [2]. The provisions in these documents reflect efforts to accelerate the transition to a more integrated and cleaner energy system, supporting a climate-neutral economy. The Energy System Integration Strategy addresses the planning and operation of the energy system “as a whole,” encompassing multiple energy carriers, infrastructure, and consumption sectors. This document outlines thirty-eight actions aimed at implementing the necessary reforms, including the promotion of renewable and low-emission fuels, such as hydrogen, for sectors that are difficult to decarbonize.
On the other hand, the European Hydrogen Strategy aims to create favorable conditions for increasing the supply of and demand for clean hydrogen for a climate-neutral economy. According to the Hydrogen Strategy, hydrogen, as a gas with great potential, can be used directly in the production of chemicals and transportation. Additionally, it can serve as a carrier to support seasonal fluctuations by storing renewable energy or as a transport medium connecting energy production sites with distant demand centers.
The European Hydrogen Strategy also outlines key actions and presents a program with the ambitious goal of installing at least 6 GW of renewable hydrogen electrolyzers in the EU by the end of 2024 and 40 GW of hydrogen electrolyzers by 2030. This strategy aims to address the current issue that most hydrogen production is currently based on fossil fuels. This situation is primarily due to the fact that the current state of low-emission hydrogen production technology is not yet cost-competitive [2].
The policy guidelines for implementing the EU Hydrogen Strategy were presented in the conclusions regarding actions to create a European hydrogen market, adopted by the EU Council in December 2020 [3]. In these conclusions, the Council recognized the important role of hydrogen, especially from renewable sources. It also acknowledged the need to organize the hydrogen market and significantly scale up its production. Once again, the necessity of outlining a pathway to achieve the action plan’s goals, including the installation of at least 6 GW of renewable hydrogen electrolyzers in the EU by the end 2024 and 40 GW by 2030, was emphasized. It was noted that this pathway should utilize joint programs, be cost-effective, and lead to electrification from renewable sources. The Council also recognizes the need to develop an ambitious action plan and hydrogen strategy aimed at climate neutrality in end-user sectors.
On 19 May 2021, the European Parliament also adopted a resolution on the European Hydrogen Strategy [4]. This document emphasized the need to maintain and further develop the European Union’s technological leadership in the field of clean hydrogen. It also highlighted the necessity of adopting an EU hydrogen strategy that should encompass the entire hydrogen value chain, including both demand and supply sectors. The importance of introducing innovative technologies related to electrolysis was noted as a significant added value for the planned changes.
The resolution [4] also stressed that the hydrogen economy must comply with the Paris Agreement, the EU’s climate and energy goals for 2030 and 2050, the circular economy, the Critical Raw Materials Action Plan, and the UN Sustainable Development Goals. It pointed out the merit of actions aimed at creating incentives for the value chain and the market introduction of renewable hydrogen.
As part of the resolution [4], by emphasizing the important role in initiating the production and use of renewable hydrogen across the European Union, the Commission was called upon to utilize the so-called Hydrogen Valleys initiative. Additionally, the European Parliament’s resolution focused on increasing production and developing infrastructure for the production, storage, and distribution of hydrogen. It agreed to concentrate the demand side on industry and transport and encouraged synergy with development funds [4].
On 28 June 2021, the first-ever European Climate Law [5] was adopted, incorporating the goals set out in the European Green Deal. The first European Climate Law establishes the goal of climate neutrality by 2050 and sets a binding EU climate target to reduce net greenhouse gas (GHG) emissions by at least 55% by 2030. To achieve these ambitious goals, on 14 July 2021, the European Commission adopted a package of policy proposals known as the “Fit for 55” package [6], aiming to align EU climate, energy, land use, transport, and tax policies.
As a first step in implementing the EU Hydrogen Strategy, the “Fit for 55” package includes a series of actions aimed at promoting the production and use of hydrogen and hydrogen fuels in various sectors of the economy.
The revised Renewable Energy Directive [7] proposes extending the EU-wide certification system for renewable fuels to include renewable hydrogen and sets targets for transport and industry that encompass the use of renewable hydrogen.
Hydrogen is particularly promoted for use in the transport sector through three additional targeted proposals:
  • Stricter CO2 emission standards for passenger cars and light commercial vehicles [8];
  • Amendments to the Regulation on alternative fuels infrastructure [9], which mandates that by 2030, a hydrogen refueling station will be available every 150 km along the core TEN-T network and in every urban node;
  • The FuelEU Maritime proposal [10], which promotes the use of low-emission hydrogen and hydrogen-based fuels (including methanol and ammonia).
Complementing the “Fit for 55” package are proposals for a new package on the decarbonization of gas markets [11], published on 15 December 2021. This package aims to enable the decarbonization of gas networks and review EU gas regulations. It seeks to facilitate the market entry of renewable energy sources and low-emission gases (mainly biomethane and hydrogen) by removing unnecessary regulatory barriers.
Additionally, the revised Regulation on Gas and Hydrogen Markets [12] and the Directive [13] aim to create a hydrogen market and a conducive environment for investments, enabling the development of dedicated infrastructure, including for trade with third countries. These actions are intended to ensure that the gas market and its frameworks align with the “Fit for 55” ambitions.
Changes in global and national policies aimed at reducing CO2 emissions have led to efforts to limit the use of fossil fuels and replace them with less emissive, renewable energy sources. However, the effective use of these renewable sources requires the application of appropriate energy carriers. The most promising carrier in this regard seems to be hydrogen. This gas has been used for years in many industrial sectors, but increasing the potential applications of hydrogen and replacing more emissive fuels with it requires the development of technologies related to hydrogen production and purification. An overview of hydrogen production technologies in relation to primary energy sources is presented below (Table 1).
In the context of the ongoing shift towards renewable energy sources and the strategic transition to hydrogen as a key energy carrier, carbon capture and storage (CCS) technologies emerge as critical components in achieving carbon neutrality.
Carbon capture technologies can significantly mitigate the carbon footprint associated with hydrogen production from fossil fuels, commonly referred to as “gray hydrogen”. By capturing and storing the CO2 emissions generated during hydrogen production processes, CCS can facilitate the production of low-carbon hydrogen. This is especially relevant as the demand for hydrogen in various sectors—including transportation, construction, energy, and industry—is set to rise by 2025–2030.
Moreover, CCS supports the transition to “blue hydrogen,” where fossil-fuel-based hydrogen production is coupled with carbon capture, significantly reducing overall emissions. This, in turn, aids in meeting stringent environmental regulations and achieving long-term sustainability goals. As the hydrogen economy evolves, the integration of CCS with renewable hydrogen production methods, such as electrolysis, becomes imperative.
The development and enhancement of CCS technologies are essential to ensure the feasibility of large-scale hydrogen production while minimizing environmental impacts. This aligns with the broader objectives of reducing reliance on fossil fuels and promoting the use of renewable energy sources, thereby supporting a sustainable and low-carbon future [14]. Future efforts should also prioritize the use of renewable and nuclear energy for hydrogen production to maximize environmental benefits and ensure sustainability. Continued research and development in hydrogen infrastructure and technologies will be essential for scaling up and integrating these solutions into global energy systems [15].
Promising hydrogen production technologies include biomass and municipal and agricultural waste gasification processes, as well as photochemical and thermochemical water decomposition technologies. Hydrogen can be utilized as a raw material, fuel, and energy carrier and/or storage medium. Currently, it is predominantly used as an industrial raw material and increasingly as a fuel in automobiles. Because its combustion does not produce CO2 emissions, hydrogen can be utilized for decarbonizing industrial processes. The carbon footprint of hydrogen varies depending on the primary energy source and the substrates used in its production. This results in several distinct types of hydrogen, each with its own environmental impact. The types of hydrogen, along with descriptions of their production methods, are presented in Figure 1.
If hydrogen production methods through electrolysis develop rapidly, hydrogen could partially replace natural gas in the chemical, metallurgical, and transportation industries by 2050, and in subsequent stages, also in aviation and maritime transport. However, for hydrogen to play its role in decarbonization, it must be produced using energy from renewable sources (known as “green hydrogen”). During the transition period, “blue hydrogen” will also be produced. This type of hydrogen is derived from fossil fuels, but the CO2 generated during production will be captured and stored in dedicated CO2 sequestration facilities [16,18,19,20,21,22,23].

3. Areas of Hydrogen Use and Quality Requirements

Qualitative requirements for various types of gaseous fuels depend on their intended use. From this perspective, hydrogen can be identified for several primary applications:
  • Hydrogen as a transportation fuel for powering PEM fuel cells;
  • Hydrogen as a transportation fuel for powering internal combustion engines;
  • Hydrogen for injection into gas grids and subsequent use in energy processes as a blend with natural gas (NG-H2);
  • Hydrogen as a substrate in chemical processes [16,23,24,25,26,27,28].
Currently, the most significant industrial applications of hydrogen in terms of consumption are petroleum refining (33%), ammonia production (27%), methanol production (11%), and direct reduction of iron ore in steel production (3%) (Figure 2).
Practically all demand for hydrogen is currently met by its production from fossil fuels [29,30]. Hydrogen produced in processes that use fossil fuels is so-called “gray hydrogen”.
A significant portion of energy consumption in industry is associated with the production of process heat. A large share (63%) of this demand relates to high-temperature thermal processes conducted at temperatures above 200 °C, which consequently account for a substantial part of total industrial energy consumption. One low-emission option proposed for these processes includes the use of solid biomass, biomethane, and hydrogen [29].
In terms of building heating and air conditioning, hydrogen as an energy source can be delivered to end-users through existing gas networks as a blend of hydrogen and natural gas, or potentially through dedicated local hydrogen pipelines. In both cases, there is a need to investigate the technical feasibility of such transportation across various dimensions, including transport quality and safety considerations [31,32,33,34,35,36].
Hydrogen is also a part of an industrial concept known as Power-to-Gas (P2G) technology, which functions as a mechanism for balancing the electricity grid. It captures and stores surplus energy that can be used during periods of limited supply (e.g., at night or when there is low wind speed during renewable energy production). Essentially, P2G converts excess renewable energy into a chemical carrier, such as hydrogen or methane [25,26,33].
Hydrogen is of particular interest as an energy carrier due to its high energy content and versatility. It can be produced from electricity using electrochemical devices such as electrolyzers, which split water into hydrogen and oxygen. The hydrogen produced can then be converted back into electrical energy, making it a flexible option for energy management. Hydrogen can be stored in various forms, including compressed gas in high-pressure tanks, cryogenic liquid, or within chemical compounds like Liquid Organic Hydrogen Carriers (LOHCs) and ammonia. Additionally, it can be adsorbed or absorbed onto special materials such as metallic hydrides, chemical hydrides, and carbon nanostructures. Another storage method involves large-scale storage in underground salt caverns, which provide natural containment. These diverse storage options, combined with the ability to produce hydrogen from renewable electricity and convert it back to power using fuel cells, underscore hydrogen’s potential as a sustainable and adaptable energy carrier [26,37,38,39,40,41].
Hydrogen transport over long distances can be achieved via pipelines or tankers. Hydrogen can also be converted into various forms of energy more efficiently than other fuels. Additionally, hydrogen can be produced in an environmentally friendly manner, with zero greenhouse gas emissions, using renewable energy sources during its production. This gas also has the potential to supply energy to key sectors of the economy, including transportation, construction, and industry. This, in turn, can lead to a low-emission energy system known as the “hydrogen economy” [24,42,43].
Due to hydrogen’s properties, there is recognized potential for its use in energy storage applications as well. Analyses presented in the literature [44] have shown a continuous increase in demand for hydrogen. Between 1975 and 2018, global hydrogen consumption rose from approximately 29 million tons to 115 million tons per year. The development and demand for new hydrogen-based technologies allow for forecasting significant growth in both consumption and production of this gas. The mentioned new areas of hydrogen application have substantial potential, provided that the costs associated with its production are lower compared to other solutions [44]. Each of these applications is characterized by its own requirements regarding the required quality of hydrogen.

3.1. Hydrogen as a Transportation Fuel for Powering PEM Fuel Cells

The highest quality requirements for hydrogen are necessary when used in transportation to power PEM fuel cells. For this type of fuel, the quality requirements are specified by the standard PN-EN 17124:2022-08 “Hydrogen fuel—Product specification and quality assurance for hydrogen refueling points—Applications for polymer electrolyte membrane (PEM) fuel cells for vehicles”. Quality requirements for hydrogen for use in automotive vehicles with polymer fuel cells (PEMs) [45] are shown in Table 2.
The justification for specifying such a broad and stringent list of contaminants, as presented in Table 2, that should be controlled in hydrogen gas fueling automotive fuel cells lies in the impact of these contaminants on the proper functioning of the cells, as described in standards such as ISO 19880-8:2019 [46], as well as in different publications and materials [47,48]. According to these sources, contaminants can be categorized into two groups based on their effects on PEM (proton exchange membrane) fuel cells.
Neutral contaminants such as methane, helium, argon, nitrogen, and carbon dioxide present significant challenges in hydrogen systems due to their potential to dilute hydrogen fuel. Managing these contaminants requires strict control measures to maintain optimal performance and efficiency in hydrogen-based applications. For instance, helium can interfere with hydrogen sensors, disrupting venting and fuel system control. Nitrogen and argon contribute to power loss, increased fuel consumption, and reduced efficiency. Nitrogen also hinders carbon monoxide desorption and facilitates carbon dioxide conversion, adding to operational complexities in hydrogen systems [46,47,48].
These challenges extend to catalyst poisoning, which can be reversible or irreversible. Reversible catalyst poisons include hydrocarbons (excluding methane), formaldehyde, formic acid, ammonia, and particulate matter, which can block active catalyst sites. In contrast, sulfur compounds, chlorine and fluorine compounds, and carbon monoxide are considered permanent catalyst poisons.
In hydrogen for vehicle applications with PEM fuel cells, specific interactions with the powertrain are also noteworthy. Water, for instance, poses risks such as ice formation in hydrogen dosing systems and corrosion from liquid water. It can also act as a solvent for cations like sodium, potassium, calcium, cesium, and ammonium in aerosol form, which reduce proton conductivity in the membrane. Ammonia reduces ionomer proton conductivity, while chloride ions promote platinum catalyst dissolution by forming soluble complexes that may deposit in the fuel cell membrane. Dust and aerosols decrease membrane proton conductivity and may interfere with hydrogen sensors, potentially compromising component integrity and causing fuel leaks [46,47,48].
The ISO 21087:2019 standard specifies recommended analytical techniques that can be used for the determination of individual contaminants and for standardized methods. It also references documents that specify how these analyses should be conducted [49]. Among the analytical techniques listed in the ISO 21087:2019 standard are the following:
  • Gas chromatography coupled with mass spectrometry (GC-MS) [49,50,51,52];
  • Fourier-transform infrared spectroscopy (FTIR) [53];
  • Cavity ring-down spectroscopy (CRDS) [50,54];
  • Ion chromatography (IC) [50,55];
  • Gas chromatography (GC) with [51,56,57]:
    Helium pulse discharge ionization detector (GC-PDHiD): used for determining oxygen, nitrogen, argon, carbon dioxide, and carbon monoxide in hydrogen samples.
    Thermal conductivity detector (GC-TCD): used for determining oxygen, helium, nitrogen, and argon.
    Flame ionization detector (GC-FID): with or without a methanizer, used for determining total hydrocarbons, carbon dioxide, and carbon monoxide.
    Sulfur chemiluminescence detector (GC-SCD): used for determining total sulfur.
    Flame photometric detector (GC-FPD): used for determining total sulfur.
  • Others:
    Technique using a chilled mirror hygrometer, gravimetric technique using a quartz crystal microbalance, and capacitive sensor technique for water content determination.
    Capacitive sensor technique for oxygen content determination, as described in ASTM Standard D7607/D7607M-19 [58].
    High-performance liquid chromatography with a micro 2,4-dinitrophenylhydrazine (DNPH) column for formaldehyde determination.
Analytical techniques for contaminant determination according to ISO 21087:2019 [49] are presented in Figure 3.
Standard ISO 21087:2019 [49] recommends several analytical techniques for assessing the quality of hydrogen used in PEM fuel cells, including some standardized methods. However, analyses conducted at the Oil and Gas Institute—National Research Institute by the authors of this publication have shown that standardization efforts are not keeping pace with market developments. Currently, commercially available analytical techniques allow for the determination of up to 11 analytes in a single analysis, surpassing the scope of ISO 21087:2019 and presenting a viable alternative for evaluating the quality of hydrogen used in PEM fuel cells. Recent publications in this field also confirm the dynamic growth of this market sector [57,58,59,60]. Assessing the quality of hydrogen used in PEM fuel cells for transportation requires methods with sufficiently low detection limits and high sensitivity and precision, rendering typical methods used for assessing gas fuel quality unsuitable in this case.

3.2. Hydrogen as a Fuel for Powering Internal Combustion Engines

While hydrogen fuel has traditionally been associated with PEM fuel cells, recent years have seen a growing interest in solutions where hydrogen is directly combusted in internal combustion engines, both spark ignition and compression ignition [61]. Among hydrogen-powered internal combustion engines, there are configurations where hydrogen serves as the sole fuel, as well as those where hydrogen can be co-fired with diesel oil, gasoline, CNG/LNG gas, and even biogas [62,63,64]. The ability to use hydrogen in dual-fuel engines and to co-combust hydrogen and natural gas in CNG/LNG engines suggests that the quality requirements for hydrogen used in this way will be less stringent than those for hydrogen powering PEM fuel cells.
Currently, quality requirements for hydrogen combusted in automotive engines have not been standardized, and the literature reports in this area are limited. However, the emerging literature suggests that hydrogen used as a transportation fuel in automotive engines should meet the quality requirements outlined in Table 3.
The quality requirements for hydrogen used in internal combustion engines primarily concern contaminants that could negatively impact the fuel system’s operation (such as water and particulate matter). Additional requirements related to hydrocarbon content and gas impurities stem from the fact that their significant presence in hydrogen can alter its physicochemical properties such as density, heat of combustion, etc. These changes can hinder the proper combustion process in the engine and consequently lead to increased emissions of pollutants.
The specification of hydrogen quality for internal combustion engines poses challenges for assessing the Oil and Gas Institute—National Research Institute’s readiness to conduct quality control of this fuel. Notably, the conditions concerning water, such as the pressure at which hydrogen should not condense, have not been clearly defined. Currently, the use of pure hydrogen in vehicles is primarily limited to its application in PEM fuel cells, for which the quality requirements are precisely established. In contrast, the authors of this article suggest that employing hydrogen in dual-fuel engines and its co-combustion with CNG/LNG present more significant challenges. However, this approach could represent a crucial step toward the broader adoption of hydrogen in transportation, given its substantially lower quality requirements.

3.3. Hydrogen Injected into Gas Networks

The quality of hydrogen injected into gas networks has been specified by the European association EASEE-gas, established in 2002 and currently comprising 85 companies operating in the European gas market [66]. Considering the association’s past activities, where quality specifications for natural gas served as the basis for the EN 16726 Standard Gas infrastructure—Gas quality—Group H [67], it can be assumed that these specifications will be considered during the standardization of this issue. The quality requirements defined by EASEE-gas for hydrogen injected into networks are summarized in Table 4.
In the case of contaminants such as oxygen, total sulfur, water dew point, and hydrocarbons, the requirements of the EASEE-gas specification are analogous to those applied to natural gases in gas networks. They aim to prevent the negative effects of condensate formation in the networks and corrosion. Additionally, limits have been set for the following [66]:
  • Carbon oxides due to potential requirements of end-users of hydrogen or NG-H2 blends;
  • Inerts due to changes in the physicochemical properties of hydrogen, including the Wobbe index;
  • Halogen compound content due to the formation of highly corrosive compounds such as hydrochloric acid and hydrofluoric acid during combustion.

3.4. Other Ways of Using Hydrogen

Hydrogen can be used as a fuel or substrate in many industries. One of such industry is the chemical industry. Hydrogen is a substrate in the synthesis of ammonia, methanol, and hydrocarbons (Fischer–Topsch reaction). The quality requirements for hydrogen used in synthesis reactions are presented in Table 5.
The contaminant content listed in Table 5 is related to the catalysts used in each process and the need to protect them from poisoning.
Other important industries in which hydrogen is used are power generation and the heavy industries, which can potentially use hydrogen for energy purposes.
The use of hydrogen for energy purposes is mainly with gas turbines or stationary gas engines. For both gas turbines and gas engines, a more important parameter than the composition of the gas burned is the stability of the Wobbe index. Variations in this parameter should not exceed 5%, and in some cases, even 2% [68]. Therefore, no specific quality requirements are specified for hydrogen used in power generation and heavy industries, with the assumption that the impurity content of hydrogen should be limited at an analogous level to that of natural gas for reasons of plant stability and environmental aspects [68].
In the near future, hydrogen may also be used in gas appliances for domestic use (e.g., gas boilers). Projects in this area, e.g., Hy4Heat [69], assume that these appliances should be resistant to typical fluctuations in gas composition and that the range of limited pollutants should be limited to ensure safety and have no negative impact on health and the environment. Design quality requirements for hydrogen based on these assumptions are shown in Table 6.
In addition to constituents that may adversely affect the appliance (e.g., hydrogen sulfide), human health (e.g., carbon monoxide), or the environment (e.g., sulfur compounds), the proposal limits the contents of inerts, water, and hydrocarbons, the presence of which may hinder the transport of gaseous fuel or increase transport costs.
The summary of the key quality requirements for hydrogen is presented in Figure 4.

4. Methods of Obtaining Hydrogen

To address the increasing demand for hydrogen and its critical role in the energy transition, it is essential to explore the various methods of obtaining hydrogen, each with its own advantages and challenges that influence its feasibility and impact on sustainable energy systems. Understanding these methods provides insight into their efficiencies, environmental impacts, and suitability for different applications in hydrogen production.
As already mentioned, currently, the main source of raw materials for hydrogen production is fossil fuels. Fossil-fuel-based technologies are developed and mature industrial technologies capable of producing high-quality hydrogen at relatively low costs compared to new alternative technologies [15,25,70,71,72,73,74,75,76,77,78,79]. These methods (mainly reforming) have high process efficiencies (60–85%), with a similar level of efficiency in the electrolysis process. Other methods (e.g., pyrolysis, gasification, thermolysis, photolysis) are less efficient (0.06–50%) but, based on the available literature data, are still being refined and improved. The development of these methods is a result of the growing demand for hydrogen, especially from renewable energy sources [78,79].
It should be noted that the effective processes that produce hydrogen differ both in terms of the substrates used and the composition of the gas mixture that is the product of the process:
  • Gasification processes—use solid fuels such as coal, biomass, and solid waste to produce hydrogen or syngas (this produces a mixture of mainly H2 with CO, and in some cases, also CO2 [25,38];
  • Reforming processes—instead use liquid fuels in gaseous or liquid form to produce syngas. In order to produce hydrogen from hydrocarbons, one of three reforming processes can be used, i.e., steam reforming (SMR), partial oxidation (POX), and auto-thermal reforming (ATR). In addition to hydrogen, reforming processes also produce CO2 and CO [25,28,37,38,70,71,76].
Descriptions of other hydrogen reforming technologies can also be found in the literature. These include hydrocarbon pyrolysis, plasma reforming, ammonia reforming, and aqueous phase reforming, but these methods are not as common as steam reforming (SMR) and coal gasification. Most of the processes listed above produce CO2 and/or CO in addition to hydrogen [25].
Figure 5 illustrates the methods of hydrogen production. It provides an overview of the various techniques used to generate hydrogen.
A summary of example compositions of gas mixtures, depending on the production method [16,23], is presented in Table 7.
Analysis of the gas compositions summarized in Table 7 showed that the hydrogen content varies depending on the method of generation. The highest percentage of hydrogen in the post-reaction mixture is obtained from steam reforming and is in the range of 75–80%. The least hydrogen is contained in gas mixtures resulting from coal and biomass gasification, with a hydrogen content of 25–35%. Gas mixtures from biomass and coal gasification processes contain the highest percentage of CO, which is 30–40% for the biomass gasification process and 35–45% for the coal gasification process, respectively. The highest proportion of carbon dioxide is produced in the methanol reforming process (20–25%), and the highest proportion of methane is produced in the coke oven gas production process (25–30%). In addition, Table 8 summarizes the state-of-the-art hydrogen production technologies with respect to their technology readiness level (TRL), process efficiency, and impurities commonly contained in product streams [25,27,71,77].
The summaries presented in Table 7 and Table 8, as well as other available literature data, show that depending on the origin and method of production, hydrogen may contain various impurities.
Table 9 provides a summary of the potential contaminants that may be present in hydrogen depending on its production method and source [46].
As shown in Table 9, all methods of obtaining hydrogen carry the risk of contamination by N2, O2, H2O, and Ar. The presence of CO is associated with reforming, oxidation, and gasification processes. Sulfur compounds may be a contaminant of hydrogen from reforming, oxidation, coal gasification processes and be present wherever sulfur compounds are used in the process (e.g., for gas odorization), while hydrocarbons will be a potential contaminant wherever fossil fuels are the process feedstock. Halogen compounds can contaminate hydrogen that is, e.g., a byproduct of the chloralkali process, and that produced from coke oven gas or biogas from waste containing plastics. Also, hydrogen produced from the electrolysis of untreated water may contain halogen compounds [23,46].
To ensure the effectiveness and reliability of hydrogen as a clean energy source, it is crucial to understand the methods of hydrogen purification, including the quality requirements and the latest advancements in purification technologies.

5. Methods of Hydrogen Purification: Quality Requirements and Advancing Technologies

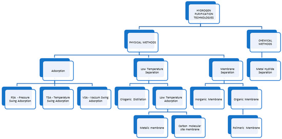
There are many hydrogen separation and purification technologies, some of which have found industrial applications while others are still in the development phase. Technologies for hydrogen separation and purification can be classified as chemical and physical methods. Chemical methods are based on chemical reactions, primarily catalyzed by metals or metal hydrides. Physical methods include adsorption (pressure swing adsorption, temperature swing adsorption, and vacuum swing adsorption) as well as cryogenic and membrane separation [16,23,25,46,78,80]. The classification of these methods is presented in Table 10 and in Figure 6.
The remainder of this article presents an analysis of the available information relating to the physical methods used to separate hydrogen; these methods are currently predominant, both in terms of the methods applied and developed.
As shown in Table 10, hydrogen can currently be purified using several techniques such as cryogenic distillation, pressure swing adsorption, and membrane separation. Pressure swing adsorption technology is the most widely used and advanced industrial process for hydrogen separation. This process is capable of producing hydrogen with a purity ranging from 96% to 99.999%. PSA technology is predominantly used in the chemical/petrochemical industry and for recovering hydrogen from industrial off-gases, including off-gases from reforming, pyrolysis, and coking processes. Another application of PSA technology is purifying biogas from carbon dioxide to obtain biomethane [25,78]. Currently, approximately 85% of the hydrogen produced worldwide is purified using PSA.
In the PSA process, the hydrogen-rich gas mixture is passed through a high-surface-area adsorber capable of adsorbing contaminants such as CO, CO2, CH4, H2O, and N2, while allowing hydrogen to permeate through the sorbent material. Contaminants are removed by changing the pressure within the system from feed pressure to outlet pressure [23,25]. Typically, hydrogen separation requires a pressure ratio of approximately 4:1 between the feed gas pressure and the outlet gas pressure [23,25]. Hydrogen recovery rates typically range from 60% to 90% [23,25]. Although the system is primarily classified as a cyclic system (with cycles of operation and regeneration), continuous operation can be achieved by employing multiple adsorbers in a cyclical process where each adsorber undergoes cyclic operation and regeneration within the system.
Gas separation and purification in the PSA process are achieved through periodic pressure changes based on the differential adsorption capacities of the adsorbent for different gases. The effectiveness of PSA separation primarily depends on the type of adsorbent and the specific process applied. Hydrogen differs significantly in static capacity from most gas molecules (such as CO2, CO, and CH4), making it suitable for successful separation and purification.
According to PN-EN ISO 19880-8 Annex D [46], hydrogen produced in steam reforming processes using PSA purification may contain trace amounts of N2, CH4, CO, and He, while the presence of the remaining 11 contaminants (including CO2, Ar, NH3, O2, H2O, non-methane hydrocarbons, formaldehyde, formic acid, halogenated compounds, and solid substances) is unlikely [46].
Traditional adsorbents used in PSA systems include zeolite molecular sieves, activated carbon, activated alumina, and silica gel. In the literature, there are mentions of modifications to these adsorbents aimed at various contaminants, but most research focuses on removing carbon dioxide from gas mixtures [23]. Regarding potential modifications of sorbent materials, attention should be given to the possibility of using hollow fiber as an adsorbent in studies related to CO2 removal in experimental PSA devices. Studies have also utilized hydroxy-aluminum-silicate clay (HAS-Clay) for hydrogen purification from biomass, noting its relatively high selectivity for carbon dioxide adsorption [81]. This sorbent material is also applicable for hydrogen sulfide adsorption and separation.
In the literature, research has also presented results focused on developing new adsorbents suitable for simultaneous removal of multiple contaminants present in hydrogen. For example, raw NaX zeolite was synthesized within the CaX and MgX molecular sieve frameworks using ion exchange methods [82]. The described studies involved adsorption simulations for gas mixtures such as hydrogen, methane, carbon monoxide, and carbon dioxide (H2/CH4/CO/CO2). The research results indicated that all three tested adsorbents could achieve hydrogen purity above 99.99%. Specifically, the use of the CaX molecular sieve showed the highest hydrogen recovery and best purification process efficiency [82]. Additionally, studies have compared the effectiveness of four types of MOF adsorbents (UiO-66(Zr), UiO-66(Zr)-Br, UiO-67(Zr), and Zr-Cl2AzoBDC), revealing that UiO-66(Zr)-Br had the most significant impact in purifying hydrogen produced by steam methane reforming [23]. Further investigations introduced a new adsorbent, Cu-AC-2, for processing gas mixtures of H2/CH4/CO/CO2. The hydrogen purity achieved in these experiments exceeded 99.97%, with the CO content reduced to 0.17 ppm, meeting purity standards required for fuel cell applications [23].
Enhancing and optimizing the PSA process is crucial for increasing the efficiency of hydrogen purification. One method to improve PSA efficiency is by using systems with multiple adsorption beds. In the literature, it has been described that for hydrogen recovery from coal gas, dual-bed and quad-bed PSA systems are employed. The quad-bed PSA system has shown a better performance compared to the dual-bed system. In the quad-bed configuration, hydrogen purity ranging from 96% to 99.5% was achieved, with recovery levels between 71% and 85% [23]. Research also discusses the results of tests conducted on an eight-bed PSA system, which achieved hydrogen purity of 99.99% with the highest hydrogen recovery efficiency reaching 89.7%. These results were approximately 11% more favorable compared to the quad-bed PSA system [23,83]. To further enhance PSA efficiency, other methods include cycle modifications to adjust pressure levels and timing for optimal performance, the use of advanced adsorbent materials with higher selectivity and capacity, and the implementation of layered bed configurations to efficiently target and remove different impurities at various stages of the process.
Furthermore, a six-step dual-bed PSA system has been presented for purifying hydrogen produced in steam methane reforming processes. In this process, hydrogen purity exceeding 99.95% was obtained with a process efficiency of about 80%. It was observed that in scenarios with high methane concentrations, increasing the adsorption pressure was necessary to ensure the required purity of the produced hydrogen [84].
In another study, research results were presented on the development of quad-bed PSA systems using a 5 Å molecular sieve as the adsorbent for purifying hydrogen from residual gas (derived from synthetic ammonia). The gas mixture subjected to purification consisted of proportions of H2:N2:CH4:Ar = 58:25:15:2. The study found that the hydrogen purity achieved using the developed PSA purification method ranged from 99.25% to 99.97%, with hydrogen recovery rates ranging from 55.5% to 75.3% [85].
Numerous studies have explored methods to enhance the parameters of pressure swing adsorption processes to increase the purity of recovered hydrogen while simultaneously improving the hydrogen recovery efficiency. One such approach is vacuum pressure swing adsorption (VPSA), where desorption of highly adsorptive contaminants occurs under vacuum conditions, facilitating the regeneration of adsorbents through vacuum pumping.
In the study by You et al. [86], it was demonstrated that both VPSA and PSA processes can produce hydrogen of similar purity under equivalent conditions. However, the hydrogen recovery efficiency increased by approximately 10% when employing vacuum pressure swing adsorption compared to traditional PSA methods [23,86]. This improvement highlights the effectiveness of VPSA in achieving higher hydrogen recovery rates while maintaining comparable purity levels.
Research has explored various modifications to pressure swing adsorption processes, including rapid vacuum pressure swing adsorption (RVPSA), which has shown significant improvements in hydrogen purification efficiency compared to traditional PSA methods. According to studies by Lopes et al. [87] and Du et al. [23], RVPSA can enhance the efficiency of hydrogen purification by nearly 410% when compared to classical PSA processes.
In another study comparing PSA, VPSA, and TSA (temperature swing adsorption), it was demonstrated that VPSA can achieve hydrogen purity suitable for fuel cell applications with reasonable cost-effectiveness and recovery rates. This method was suggested as superior by Golmakani et al. [88]. Subsequently, Golmakani et al. [89] presented research results on a sixteen-step, four-vessel VPSA model using a dual-layered bed of activated carbon and 5A zeolite ((AC)/zeolite 5A) for producing ultrapure hydrogen from syngas. The study aimed to investigate the impact of contaminants on the energy consumption of the PVSA process. Simulated concentration profiles indicated that methane was removed in the first half of the activated carbon layer, while CO2 and CO were predominantly removed towards the end of this layer. However, zeolite 5A (the second layer) could not completely remove the remaining nitrogen from the mixture.
The study also evaluated the influence of the nitrogen concentration in the gas mixture on the PVSA process efficiency. It was found that reducing the nitrogen concentration by 2% in the syngas feed reduced the energy consumption of the PVSA process from 940 kJ/kg H2 to 430 kJ/kg H2, while hydrogen recovery increased from 47% to 55%. These findings underscore the significant impact of a nitrogen presence on the recovery and energy consumption of ultrapure hydrogen production processes, highlighting the need for improved adsorbents with a better nitrogen removal efficiency [23,78,89].
A two-column VPSA process was used to purify and recover hydrogen from H₂/CO₂ mixtures. It was found that increasing either the operating pressure or the hydrogen concentration improves hydrogen purity but reduces recovery. The best results were achieved with a pressure of 1 kg∙cm⁻² and 50% hydrogen concentration, providing 99.171% purity and 32.026% recovery [90].
The review conducted has revealed that despite the advanced and widely applied PSA technology and its modifications at the industrial scale, there are ongoing efforts to enhance this method and improve gas purification efficiency. Many innovative PSA devices dedicated to various hydrogen contaminants and applications are currently in development or implementation phases. Information gathered from the literature review indicates that PSA methods used for hydrogen purification vary in terms of sorption materials employed (such as activated carbon, zeolites, impregnated minerals), the number of columns filled with adsorbents, and the number of cycles used in the process. Depending on the technology applied and the composition of the feed gas mixture, hydrogen purity ranges from 96% to 99.9999%. The described processes exhibit hydrogen recovery efficiencies ranging from 55.5% to 99.6%. It is noteworthy that PSA technologies and their modifications are at different levels of advancement and implementation in industrial practices. There are both widely used PSA purification methods in industrial applications and reports on the development of new PSA method modifications.
Cryogenic distillation is a widely used gas separation process that relies on differences in boiling points. This technique purifies hydrogen by cooling the gas mixture to condense and remove impurities, leveraging hydrogen’s very low boiling point of −252.9 °C to achieve separation. Once hydrogen is liquefied through this process, it can be stored efficiently. However, the cooling and liquefaction stages are energy-intensive, contributing to high operational costs [91].
In cases where the hydrogen stream to be purified contains substantial amounts of CO, CO2, and N2, an additional methane wash column is required in the setup to reduce the concentrations of these gases. Prior to cryogenic distillation, the feed gas (to be purified) requires preparation to remove components that could cause freezing. The water content in the feed gas must be reduced to below 1 ppm, and the CO2 content should be less than 100 ppm for effective operation. Cryogenic distillation is not recommended for producing high-purity hydrogen because satisfactory hydrogen recovery results are typically achieved when purity requirements do not exceed 95%. Despite its drawbacks in purity and high operational costs, cryogenic distillation finds extensive use in large-scale industrial applications but is impractical for small portable applications.
In summary, while technologies involving cryogenic distillation and PSA processes are commercially available, they are generally not cost-effective and are energy-intensive. Therefore, cryogenic distillation is not suitable for purifying hydrogen intended for fuel cell applications due to its limited efficiency in achieving high-purity hydrogen [23,78].
Metal hydride separation is an advanced technique used in hydrogen production and purification, leveraging the properties of metal hydrides to efficiently absorb and release hydrogen. This method is critical for separating hydrogen from mixed gas streams and plays a significant role in hydrogen storage solutions.
Metal hydrides can absorb hydrogen gas at high pressures and release it upon heating, facilitating selective hydrogen capture. The efficiency of this process is influenced by the material’s hydrogen storage capacity, absorption and desorption kinetics, and thermal stability. Recent studies have demonstrated substantial improvements in metal hydride materials. Enhanced storage capacities and faster kinetics have been achieved through optimized compositions and structural modifications. The development of metal hydride composites has addressed traditional limitations such as slow hydrogen uptake and release rates. These composites, by combining different metal hydride phases or incorporating additional materials, have shown enhanced performance in hydrogen separation [92,93].
The scalability of metal hydride separation technologies has also been explored. Research indicates that these technologies can be effectively scaled up for industrial applications, though challenges related to system design, material costs, and operational efficiency need to be addressed. Successful integration into large-scale hydrogen production systems is essential for meeting the growing demand for high-purity hydrogen [94].
Metal hydride separation is a promising technique for hydrogen production and purification, with ongoing improvements in material performance and scalability essential for advancing efficient and sustainable hydrogen energy solutions.
Catalytic hydrogen purification is a critical process in various advanced technologies, such as fuel cells and chemical synthesis, where high hydrogen purity is essential for optimal performance and system longevity. Recent advancements in this field have introduced significant improvements in catalytic materials and purification technologies, enhancing both efficiency and selectivity.
Recent developments in catalytic hydrogen purification have centered around the refinement and innovation of catalyst materials. New high-performance catalysts have been developed, demonstrating substantial improvements in the efficiency of hydrogen purification [95]. These catalysts have addressed key challenges such as catalyst deactivation and poisoning, which are common in traditional purification methods. Advances in materials science have led to the creation of more robust and selective catalysts that can operate effectively under a range of conditions, thereby pushing the limits of what is achievable in hydrogen purification.
In addition to new catalysts, there has been significant progress in the integration of novel purification methods. The application of advanced materials, such as palladium alloys and nanostructured materials, has proven effective in enhancing the selectivity and capacity of catalytic purification systems [96]. These materials have demonstrated improved performance in removing trace contaminants, such as carbon monoxide and sulfur compounds, which can poison catalysts and degrade system performance.
The broader landscape of catalytic hydrogen purification technologies has also evolved. New approaches have emerged that combine different purification technologies to achieve higher levels of hydrogen purity. For example, hybrid systems that integrate pressure swing adsorption with catalytic processes have been shown to enhance overall purification efficiency. These hybrid systems capitalize on the strengths of each technology, addressing various purification challenges and improving system reliability [97,98].
Catalytic hydrogen purification is rapidly advancing due to the development of new catalyst materials, innovative purification methods, and the application of nanotechnology. These advancements have led to notable improvements in efficiency, selectivity, and cost-effectiveness. Continued research and development are essential to meet the growing demand for high-purity hydrogen and to overcome the challenges associated with its production and use.

5.1. Overview of Small-Scale Membrane Methods for Hydrogen Purification and Identification of Development Areas

Membrane technologies have found wide applications in industries such as water treatment, air separation, natural gas purification, and hydrogen recovery from process gases generated during ammonia production [23,25,78,99,100,101,102,103,104,105,106,107,108,109,110,111,112,113].
Historically, membrane gas separation has been pivotal in recovering hydrogen from waste gases in industries like ammonia production and synthesis gas generation, demonstrating continuous advancements and diverse membrane types tailored for hydrogen selectivity [25,100,101,102,104,105,106,107,108,109,110,111,112].
Membrane separation is considered the most promising method for gas separation as it can offer advantages over traditional techniques like cryogenic distillation and pressure swing adsorption in terms of product purity and production scale [16,23,78,99,100,101,102,103,104,105,106,107,108,109,110,111].
Membranes for hydrogen separation can be divided into organic (polymeric), inorganic, mixed (hybrid) types, and also electrochemical [23,25,78,101,103,104,105,106,107,108,109,110,111,112]. They encompass various materials and structures aimed at optimizing separation efficiency and durability.
An important fact is that processes using membrane gas separation do not require a phase change or an additional thermal regeneration step. As a result, they show a competitive potential for energy efficiency compared to other separation processes. Membrane gas separation plants also require relatively little space for their application, typically consume less energy, and have the potential for continuous operation and generation.

5.1.1. Metallic Membranes

The principle of selective metallic membranes for hydrogen purification is that hydrogen is catalyzed to protons and electrons on the compact metallic membrane structure. The protons pass through the metallic membrane and bind electrons on the other side, again forming hydrogen. The metallic membranes, while allowing hydrogen molecules to pass through, simultaneously block the passage of molecules of other gases, i.e., CO2, N2, CH4, and O2. This phenomenon results in the selective permeation of hydrogen through this type of membrane.
Palladium membranes are among the most widely used of the metallic membranes. They are characterized by their very good hydrogen permeability and the fact that they have a high resistance to varying hydrogen quality and the ability to undergo autocatalytic hydrogenation reactions [114]. However, the use of palladium membranes is associated with high manufacturing costs and, unfortunately, these membranes are prone to hydrogen embrittlement when used at low temperatures. A Pd–metal alloy membrane can be obtained from a palladium membrane by adding other metals (i.e., Ag, Au, Cu, Ni, Y, etc.) at the synthesis stage. The addition of another metal to the palladium membrane (palladium alloy) allows an increase in the rate of hydrogen permeation through the modified membrane, and the greater cross-linking of palladium reduces the risk of so-called hydrogen embrittlement. Both pure Pd and Pd-alloy membranes are self-supporting membranes. Their thickness is limited from tens to hundreds of micrometers, which provides sufficient mechanical strength.
An excessively thick membrane increases the total cost of manufacturing and reduces the hydrogen permeation rate. It is also possible to deposit a Pd membrane or a Pd alloy membrane on the surface of a porous material to prepare a composite membrane. The carrier increases the mechanical strength of the membrane, while it decreases its thickness and the amount of palladium consumed for production, which has a beneficial effect on the total production cost and hydrogen permeation rates.
Tests on palladium alloy membranes with other metals have been reported in the literature. Tests were conducted with the following membrane types: PdCu53, PdAg24, and bcc-PdCu (a membrane formed by electrodeposition of Pd and Cu on a ceramic support membrane).
It should be noted that the hydrogen permeation capacity of palladium membranes is not the strongest among metals. New information can be found in the literature on vanadium group metals (W, V, Nb, and Ta), which are used to form alloy membranes. Such membranes have better properties than palladium membranes, due to the fact that the vanadium group metals have a different cross-linking structure than palladium, higher hydrogen permeability, and mechanical strength. These metals also exhibit a weaker hydrogen dissociation and absorption capacity than palladium. However, a dense oxide layer is formed on the surface of membranes constructed from vanadates, which prevents hydrogen permeation. This effect means that the rate of hydrogen permeation through thin membranes of vanadates is not as high as it could be due to the fact that vanadates themselves have a strong hydrogen permeation lattice capacity. In addition, the vanadium group metals are more susceptible to hydrogen embrittlement than palladium. As a result, in order to exploit the properties of the vanadide group metals, symmetric composite membranes were created in which a thin layer of palladium is deposited on top of the vanadium layer. This solution allowed the palladium membrane to combine its ability to adsorb and dissociate hydrogen with the very good hydrogen permeation capacity of the vanadium group metals and thus reduced the overall cost of the membrane [23,115,116,117,118,119,120,121,122].

5.1.2. Polymeric Membranes

Polymeric membrane separation operates on the principle of differential gas permeation rates through the membrane material. Currently, polysulfone (PS), polyimide (PI), and polyamide (PA) are widely employed as materials for polymeric membranes. An ideal polymeric membrane material should exhibit high selectivity, permeability, thermal stability, and good mechanical properties. However, in practice, there is often a trade-off between permeability and selectivity—polymeric membranes tend to prioritize one characteristic over the other.
As the need to balance the pursuit of a selective and simultaneously permeable membrane limits the use of polymeric membranes, mixed-matrix membranes (MMMs) are increasingly being developed. Such membranes are created by adding materials to the polymer to improve membrane performance; these are usually additions of zeolites, silicon dioxide, and other inorganic materials [23,102,103,118].
Mixed-matrix membranes with zeolitic imidazole framework (ZIF-8 and ZIF-90) additives were tested for improving hydrogen purification from industrial waste gases. These MMMs almost doubled the hydrogen permeability and increased selectivity compared to the standard Matrimid® membrane. They performed well across different feed compositions, but higher temperatures lowered selectivity and boosted permeability. ZIF-8 and ZIF-90 both enhanced gas flow, though ZIF-90 had lower CO2 permeability. An increasing temperature reduced hydrogen selectivity due to higher permeability of other gases. The presence of CO2 in the feed streams also reduced hydrogen purity. Future efforts should focus on optimizing membrane design, testing for long-term use, and considering new configurations or hybrid systems to meet fuel cell standards [123].
Apart from membranes allowing for selective separation of hydrogen, there are also solutions selective towards CO2. CO2-selective membranes require less surface area during gas separation, leading to hydrogen production under high pressure. This results in a significant reduction in mechanical energy loss [23,124]. In the case of polymeric CO2-selective membranes, in order to achieve negative selectivity towards hydrogen, they should exhibit a specific affinity towards CO2 [23,103,118].

5.1.3. Carbon-Based Membranes

Carbon-based membranes are advanced materials utilizing carbon as their primary component for various separation and purification applications. These membranes capitalize on carbon’s unique properties, including a large surface area, tunable pore structures, and chemical inertness, making them highly versatile and effective across diverse fields.
Carbon-based membranes offer exceptional selectivity due to their precise pore sizes and molecular sieving capabilities, ensuring efficient separation of target molecules. They are chemically inert and stable across varying temperatures and environmental conditions, ensuring long-term reliability in industrial settings. Moreover, these membranes can be tailored through functionalization and structural engineering to meet specific separation needs, enhancing their versatility in applications.
Despite their advantages, manufacturing carbon-based membranes with uniform pore sizes and defect-free structures remains technically challenging and costly. Balancing high permeability with high selectivity presents an ongoing challenge in membrane design. Scaling up production to meet industrial demands while maintaining performance and cost-effectiveness is also a significant hurdle.
There are three types of carbon-based membranes:
  • Carbon molecular sieve membranes (CMSs) are engineered with precise and uniform pore structures, enabling selective gas permeation based on molecular size and shape. They excel in separating gases with minimal size differences, such as hydrogen and carbon dioxide, crucial for industrial applications requiring high purity and efficiency.
  • Graphene membranes consist of single layers of carbon atoms arranged in a hexagonal lattice, providing exceptional mechanical strength, flexibility, and impermeability to even the smallest molecules. These membranes are promising for applications demanding ultrafast permeation rates, such as desalination and gas separation.
  • Carbon nanotube membranes, composed of rolled-up graphene sheets, offer high mechanical strength and precise pore sizes. They find utility in water purification, gas separation, and as electrodes in energy storage devices due to their high surface area and conductivity.
The most conventional carbon membranes are carbon molecular sieve membranes with amorphous microporous structures, which have been studied for over 50 years. CMS membranes are produced in a neutral atmosphere or vacuum by carbonizing or pyrolyzing various polymeric precursors such as poly(furfuryl alcohol), polyacrylonitrile, phenolic resins, poly(vinylidene chloride-co-vinyl chloride), polyimide, and its derivatives. Among these carbon precursors, polyimide and its derivatives are most commonly used. The frequent use of these compounds arises from their structural variability through the combination of different diamines and dianhydrides.
The pore system of CMS, typically consisting of wide openings with relatively narrow constrictions, forms during polymer degradation. Larger pores (0.6–2.0 nm) contribute to adsorption capacity, while smaller ones (around 0.6 nm) enhance molecular sieving properties. The creation of micropore structures, and thus the gas transport quality and selectivity of CMS materials, is influenced by the properties of polymeric precursors, pretreatment, pyrolysis conditions, and final processing [23,103,125].
Currently, CMS membranes can mainly be classified into two categories: supported membranes and unsupported membranes, such as membranes made from hollow carbon fibers. Supported membranes are characterized by relatively high gas permeability and good mechanical strength. For these CMS membranes, the properties of the support material, such as surface roughness and pore structure, play a crucial role in forming a thin, defect-free CMS layer covering the support. To avoid defects, multiple coating cycles (i.e., pyrolysis) of the support are often necessary, which can result in reduced gas permeability through the membrane. Therefore, to ensure the creation of a thin, pore-free coating, a mesoporous intermediate layer is typically placed between the macroporous supports and the microporous CMS layer. Moreover, to achieve an ultrathin, defect-free coating, instead of the conventional spin-coating process, a method of chemical vapor deposition assisted by plasma has been utilized [23,103].
As a typical example of unsupported CMS membranes, hollow carbon fiber membranes are notable for their high packing density. Several newly developed CMS membranes from capillary fibers have shown excellent gas separation performance, and corresponding modules have been successfully produced. However, the gas permeability through hollow fiber CMS membranes has often been lower than expected when transitioning from dense flat films to hollow fibers, primarily due to the densification of the microporous structural morphology.
CMS membranes have been extensively studied for applications in air separation (O2/N2), natural gas purification (CO2/CH4 and N2/CH4), CO2 capture (CO2/N2), and hydrogen recovery (H2/N2 and H2/CH4) [23,103].
It should be noted that there are few reports available regarding the use of such materials for separating H2/CO2 mixtures. According to data on pure gases for various reported CMS membranes, the ideal selectivity of H2/CO2 for most CMS membranes does not exceed 20, and it is expected to be even lower for gas mixtures like H2/CO2. It is important to highlight that CMS membranes are very brittle, which is a significant drawback limiting their practical application. The brittleness of CMS membranes can be partially reduced by selecting optimal precursor structures and technological parameters during the pyrolysis process. To meet the practical requirements of CMS membranes, it is crucial to enhance their mechanical strength under high-pressure conditions [23,103].
Another group of carbon-based membranes includes the relatively new graphene membranes, which are based on graphene and graphene oxide. These membranes are utilized in areas such as water desalination, ion-selective transport, and gas separation. Graphene and its derivatives, due to their properties such as their structure, high mechanical strength, and good chemical stability, are excellent precursors for the production of separation membranes.
However, graphene is not inherently permeable to all gases and liquids. As a result, methods are being developed to achieve selective gas permeability. Various physical and chemical techniques have been employed to generate pores in graphene sheets, including laser irradiation, helium ion bombardment, electron beam irradiation, and vapor etching. A novel method involves producing porous graphene through the carbonization reaction of graphene oxide etched by metal oxide particles, which are produced from oxometalates (OMs) and polyoxometalates (POMs). In this process, the pore size can be controlled within the range of 1–50 nm by adjusting the size of the metal oxide particles.
Graphene membranes have emerged as a promising material for gas separation due to their unique structural and physical properties. One of their main advantages is exceptional permeability. Thanks to the atomic thickness of graphene, these membranes allow for extremely high flux rates, enabling gases to pass through rapidly. This high permeability significantly enhances the efficiency of the gas separation process, reducing the energy required compared to traditional membranes. For instance, graphene oxide (GO) lamellar membranes have demonstrated excellent performance in water treatment applications. However, their use in gas purification has seen far less progress. A critical aspect affecting the gas permeability of GO lamellar membranes is the exposure of the underlying graphitic framework, which is often overlooked during fabrication. In the literature, previous studies presented nano-wrinkled lamellar reduced GO (rGO) sheets as gas separation membranes. These membranes feature oxygen-rich domains serving as face-to-face spacers to block CO2 and oxygen-poor domains to facilitate fast H2 permeation. There is an excellent size-sieving mechanism of the nano-wrinkled channels and very good stability in separation performance for the H2/CO2 gas mixture under long-term operation. Therefore, these lamellar membranes with well-tuned reduced GO nanosheets hold great potential for gas separation applications [125,126].
Another advantage of graphene membranes is their selectivity. Graphene can be engineered to have precise pore sizes, allowing for the selective passage of specific gas molecules while blocking others. This tunability ensures high separation performance for various gas mixtures, which is particularly beneficial in applications such as carbon capture, natural gas purification, and hydrogen production. Additionally, the mechanical strength and chemical stability of graphene contribute to its suitability for gas separation. Graphene membranes are robust and can withstand high pressures and harsh chemical environments, leading to a longer operational lifespan and reduced maintenance costs.
However, there are several disadvantages associated with graphene membranes in gas separation. One of the primary challenges is the difficulty in producing large-scale, defect-free graphene sheets. Even small defects in the graphene lattice can significantly impact its separation performance, leading to reduced efficiency and selectivity. Current manufacturing processes are still being optimized to achieve a consistent quality on a commercial scale. Graphene oxide membranes, while studied for their gas and liquid separation properties, require optimization in terms of thickness, interspacing, and stability under various conditions to be practical for large-scale applications. Factors such as the functional groups on the basal plane and at the edges, as well as the stacking manner, also significantly affect their separation performance and need to be carefully engineered for enhanced efficacy [127].
Moreover, the cost of producing high-quality graphene is relatively high. The synthesis and transfer processes involved in creating graphene membranes are complex and expensive, which can limit their widespread adoption in industrial applications. Research is ongoing to develop more cost-effective production methods to make graphene membranes a more viable option. Furthermore, integrating graphene membranes into existing gas separation systems can be challenging. Compatibility with current infrastructure and the need for specialized equipment pose hurdles for implementation. Addressing these integration issues is crucial for the broader acceptance and use of graphene membranes in the industry.
In summary, graphene membranes offer significant advantages for gas separation, including exceptional permeability, high selectivity, mechanical strength, and chemical stability. However, challenges such as production difficulties, high costs, and integration issues need to be overcome to fully realize their potential in industrial applications.
Carbon nanotube membranes are another category of carbon-based membranes. Carbon nanotube membranes are a class of advanced materials characterized by their exceptional structural, mechanical, and transport properties. These membranes are composed of carbon nanotubes (CNTs), which are cylindrical molecules formed from rolled-up sheets of single-layer carbon atoms, known as graphene. Depending on their structure, CNTs can be either single-walled (SWCNTs) or multi-walled (MWCNTs), with the former consisting of a single graphene layer and the latter comprising multiple layers.
The creation of carbon nanotube membranes involves various methods, such as aligning the CNTs vertically or horizontally on a substrate, embedding them within a polymer matrix, or employing self-assembly techniques. These methods result in membranes with pores typically in the nanometer range, enabling them to selectively allow the passage of small molecules while blocking larger ones. One of the standout features of carbon nanotube membranes is their high permeability. The smooth, hydrophobic inner surfaces of the CNTs facilitate rapid transport of fluids and gases, leading to significantly high flow rates. This property makes them particularly advantageous in applications requiring efficient filtration and separation processes.
Additionally, carbon nanotube membranes exhibit remarkable mechanical strength and chemical stability, which enhances their durability and resistance to harsh conditions. These attributes, combined with their selective permeability and high efficiency, make carbon nanotube membranes highly suitable for a wide range of applications, including water purification, gas separation, and molecular sieving.
Carbon-based membranes represent a significant advancement in separation technologies, offering notable advantages including high selectivity, chemical stability, and versatility. These properties make them promising candidates for various applications. However, continued research and development are essential to address existing challenges and fully harness their potential in tackling global energy, environmental, and sustainability issues. Despite their many benefits, it can be concluded that carbon-based membranes may not currently be the most suitable option for achieving high-purity hydrogen. Advances in material science and membrane technology will be crucial in improving their performance to meet the stringent requirements for high-purity hydrogen production [23,128,129].

5.1.4. Electrochemical Membranes

Electrochemical membranes are seen as a promising alternative to pressure-driven membranes. These membranes generate electricity (fuel cells) or use it (water electrolysis), and they also serve for the purification/enrichment and compression of hydrogen streams.
Fundamentally, hydrogen separation using an electrochemical membrane is based on the following process:
  • Molecular hydrogen gas (or a gas mixture containing hydrogen) is supplied at low pressure to the anode side of an electrochemical cell with a proton exchange membrane (PEM).
  • When hydrogen comes into contact with the anode electrode, it is oxidized into protons and electrons under the influence of a Pt-based catalyst:
    H 2 2 H + + 2 e   ( anode   reaction ) .
  • The electrons then pass through an electric circuit, while the protons pass through the proton exchange membrane to the cathode compartment.
  • Finally, the protons and electrons reduce to H2 in the cathode compartment:
    2 H + + 2 e H 2   ( cathode   reaction ) .
For hydrogen purification and separation, a hydrogen-rich gas enters the anode compartment, and hydrogen is selectively transferred through the PEM. The described reaction does not occur spontaneously. An external voltage (i.e., a DC power source) is required to drive the reaction in the electrolytic mode.
The purity of the hydrogen produced on the cathode side is high. However, it largely depends on the permeability of the membrane used with respect to the composition of the gas being purified, the integrity of the membrane, and the water content in the membrane (when Nafion is used) [25].
The main advantages of using electrochemical membranes compared to other hydrogen separation techniques are the following [25]:
  • Hydrogen in the form of protons is selectively transported through the proton-conducting electrolyte.
  • A one-step operation provides pure hydrogen.
  • The rate of hydrogen separation can be controlled using Faraday’s law. Faraday’s law of electrolysis is a fundamental principle that explains the relationship between the amount of substance produced at an electrode during an electrochemical reaction and the quantity of electric charge passed through the electrolyte. According to this law, the amount of hydrogen separated during electrolysis is directly proportional to the electric charge applied. This means that by controlling the electric current, the rate of hydrogen production can be precisely managed. The law is mathematically represented as
    m = Q F · M z
    where m is the mass of the substance produced, Q is the total electric charge, F is Faraday’s constant (approximately 96,485 C/mol), M is the molar mass of the substance, and z is the number of electrons involved in the reaction. In the context of hydrogen production, this allows for the efficient and controlled separation of hydrogen by adjusting the electrical parameters.
  • A high hydrogen recovery rate achieved.
  • Capability for simultaneous hydrogen purification and compression.
  • High hydrogen separation is achieved at low cell voltages.
  • High selectivity and low permeability, resulting in very pure hydrogen (up to 99.99% by volume) [25].
Additionally, it should be emphasized that using electrochemical membrane-based methods allows CO2 separated from the gas mixture to take a concentrated form, which can be captured and stored without further processing.
In terms of applications, electrochemical hydrogen separation can be advantageous in many industrial fields, including the following:
  • Hydrogen purification for use in fuel cell technologies;
  • A cooling agent in turbines;
  • Use in nuclear reactors (separation and concentration of hydrogen isotopes);
  • Separation of hydrogen from natural gas mixtures (e.g., for pipeline transport).
Moreover, compressed high-purity hydrogen is required for fuel cells (>99.97%) and during hydrogen transportation [16,45,47,48,49].
The issue of hydrogen separation using electrochemical membranes has been widely described in the literature for years, often through reports presenting research findings. The most commonly described studies involve systems utilizing membranes made of Nafion or polybenzimidazole (PBI). The catalysts used on the anode side are typically platinum or platinum supported on carbon, while the catalysts used on the cathode side include platinum, ruthenium, or platinum supported on carbon or ruthenium.
Materials for hydrogen separation membranes encompass a wide range, including metal alloys, inorganic oxides, organic polymers, and composites. These materials are classified as metallic (pure metals and alloys), inorganic (including ceramics, oxides, and zeolites), carbons, polymers, and composites. Due to their distinctive chemical, mechanical, and thermal properties, each class of membranes has its unique advantages and disadvantages concerning hydrogen separation [25,100,101,104,105,106,107,108].

5.2. Parameters of Gas Separation Membranes

When selecting an appropriate membrane material for obtaining high-purity hydrogen, the following membrane properties are crucial:
  • Stability (mechanical, thermal, and chemical);
  • Maximum hydrogen flux;
  • Permeability;
  • Selectivity;
  • Low cost;
  • Durability;
  • Long lifespan.
After analyzing the available information regarding the characteristic features of different membrane groups, considering their selectivity for hydrogen, temperature resistance (operating temperature range), flux (selectivity and flow rate), stability, costs, and mechanism of action (contaminants and transport method), a summary of the analysis results is presented in Table 11.
Based on the analysis of available data regarding the four primary types of membranes, it can be concluded that in comparison to polymeric membranes, inorganic membranes (such as ceramic, metallic, and carbon-based) exhibit high thermal, chemical, and mechanical stability, lower flexibility, and better control over pore size and distribution, resulting in higher selectivity and permeability. In these aspects, inorganic membranes have an advantage over polymeric membranes.
Another significant aspect related to membrane technology, beyond the type of membrane (e.g., polymeric, metallic, carbon, or ceramic), is the design of the membrane module. This issue has been analyzed in terms of achieving optimal parameters such as process efficiency, membrane degradation rate, manufacturing feasibility, maintenance and serviceability, as well as operational costs [99,102].
Membrane modules are typically divided into two main categories: flat sheet and tubular. The first type, flat sheet modules, are based on flat membrane geometries and usually include plate-and-frame and spiral-wound modules. On the other hand, tubular geometry involves tubular and capillary modules, which are hollow inside. These modules can be combined in various ways to form larger units.
An important aspect regarding capillary and tubular membranes is that they have different surface areas on the feed and permeate sides [102,105].
There are five mechanisms of gas separation [25,99,100,101,102,104,105,106,107]:
  • Knudsen diffusion: This occurs when gas molecules diffuse through small pores where the mean free path of the gas molecules is comparable to or larger than the pore size.
  • Surface diffusion: Gas molecules move across the surface of the membrane due to differences in adsorption and desorption rates on the membrane surface.
  • Capillary condensation: Gas molecules condense inside small capillary-like pores due to capillary forces, especially under conditions of high relative pressure.
  • Sieving: Gas molecules are separated based on differences in molecular size, with smaller molecules passing through the membrane more easily than larger ones.
  • Solution–diffusion: Gas molecules dissolve into the membrane material and then diffuse through it based on differences in solubility and diffusion rates.
It is worth noting that in some membranes, molecules can diffuse through the membrane using more than one mechanism. For example, in porous stainless steel, combined Knudsen diffusion and surface diffusion mechanisms are present. The contribution of these mechanisms in a specific material enhances its overall separation efficiency. In such systems, gases diffuse through porous membranes utilizing the first four types of diffusion mechanisms, whereas for dense membranes like dense polymers and palladium-based membranes, the solution diffusion mechanism predominates. Depending on the membrane properties such as material, morphology, and the type of gas being separated, any mechanism or combination thereof can be applied. Typically, for porous membranes, Knudsen diffusion and molecular sieving methods are employed, with the average pore size post Knudsen diffusion process ranging from 5 to 10 nm, whereas for molecular sieving, it ranges from 5 to 20 Å. Knudsen diffusion occurs where the pore diameter is smaller than the average free path of the gas molecule, and the molecule penetrates proportionally to its molecular velocity and inversely proportional to the square of its molecular mass, while in molecular sieving, the membrane pores are approximately the same size as the diameter of the gas molecule.
In the case of dense membranes, the solution diffusion method is employed, where gas transport occurs through several distinct steps. In the first stage, gas molecules are adsorbed on the membrane surface facing the feed side. In the second stage, the gas molecules diffuse through the membrane material itself. Finally, in the third stage, the gas molecules are desorbed from the membrane on the permeate side.
In addition to these mechanisms, surface diffusion and facilitated transport are other types of mechanisms that gas molecules follow. They provide a relatively higher preference for specific adsorbed gas molecules. For instance, facilitated transport mechanism utilizes certain carriers that form a transient complex with the penetrating molecule, enhancing the quality of purification and improving membrane separation technology.
Surface diffusion occurs at low temperatures, where gas molecules undergo strong adsorption in the pores or along the walls of the membrane pores due to stronger interactions between the gas molecule and the inner surface. The preferred adsorption site facilitates the diffusion of reacting gas molecules, thereby increasing the permeation rate [25,99,100,101,102,104,105,106,107].
It is important to also note that in reality, membranes cannot achieve 100% separation efficiency through permeation alone. Therefore, more complex operational systems are necessary to achieve high-purity separations, as a single passage through the membrane cannot provide selectivity between two gases. Optimal membrane separation performance, i.e., high throughput (defined as permeability) and obtaining a high-purity product (defined as selectivity), can only be achieved for a process conducted under conditions suitable for the membrane material and the feed gas undergoing separation. Hence, in practical applications, it is necessary to develop specialized membrane system designs. Such systems are assembled in modules.
Currently, there are two types of modules in which membranes are installed: flat modules and tubular modules. Flat membrane modules include spiral-wound and plate-and-frame modules. Tubular membrane modules include capillary and tubular modules. The choice of module shape depends on various factors such as cost, pressure, temperature, etc.
A particular feature of polymeric gas separation membranes is their ease of processing into capillary fiber membranes. Modules with hollow fibers contain thousands of fibers and have a large membrane surface area. These characteristics make hollow fiber modules attractive for large-scale industrial applications, and they are widely used in industries (e.g., membranes from companies like Ube, Linde Gas, and many others) [25,101,105].
Regarding hydrogen separation, the advantage of polymeric membranes lies in their large surface area. High separation efficiency enables high performance and thereby economic feasibility of production. If hydrogen production occurs within a membrane module, the entire system is called a membrane reactor. To facilitate reactions within the membrane module, catalysts need to be added inside the membrane reactor. The ability to apply such solutions arises from the membranes’ ability to selectively permeate gases from equilibrium reactions.
Significant development in membrane technology thus involves not only the development of the membrane itself but also the creation of the entire module capable of effectively separating gases from a stream.

6. Summary of Hydrogen Purification Methods

A comprehensive understanding of hydrogen purification methods is essential for optimizing its quality and ensuring its suitability for various applications, from industrial processes to fuel cells. This section provides a detailed summary of the key techniques used to purify hydrogen, highlighting their effectiveness and relevance in achieving high-purity hydrogen.
Analyses of current hydrogen purification and separation methods reveal a diverse range of techniques, each with varying efficiency and effectiveness depending on the gas composition. While these technologies are at different stages of advancement, ongoing research aims to enhance their performance. Membrane technologies, including polymeric, mixed-matrix membranes (MMMs), ceramic, zeolite, metallic, and carbon membranes, each face specific limitations such as poor thermal stability in polymeric membranes, interfacial defects in MMMs, high production costs for ceramics, decreased permeability in metallic membranes, and brittleness in zeolite membranes. Adsorption processes are effective at removing many impurities but struggle with CO and inert gases, and thermal swing adsorption is energy-intensive. Cryogenic distillation, while effective, is costly and typically achieves hydrogen purity of only 95–98%. To meet the stringent quality requirements for polymer electrolyte fuel cells (PEFCs), which demand hydrogen purity levels of at least 99.97% and a minimal presence of 15 different contaminants, hybrid or integrated separation systems are essential [130].
The analysis of documents produced the following findings:
- Cryogenic separation methods are not sufficiently efficient to achieve a hydrogen purity above 99.97%. The low-temperature separation method assures a high H2 recovery rate, but it is challenging to adapt the method for treating different feed gases. The limitations of the use of cryogenic techniques are the need to remove some of the impurities before the process (water, carbon dioxide) and the high energy demand of the process [23].
- PSA methods have been used for industrial gas separation, including hydrogen extraction. PSA methods vary in terms of the sorbent material used, the number of columns filled with adsorbents, and the number of cycles employed in the process. Depending on the technology and the gas mixture composition, a hydrogen purity ranging from 96% to 99.9999% can be achieved. These processes are characterized by hydrogen recovery efficiencies ranging from 55.5% to 99.6%. PSA technologies and their modifications are at different stages of technological advancement and industrial deployment. PSA is typically a stationary solution, cost-effective for separating large quantities of hydrogen. Often, hydrogen separated by PSA methods is further purified from remaining contaminants using membrane methods. Pressure swing adsorption is a mature gas separation technology that has been positioned at the forefront for hydrogen purification (85% share of hydrogen purification worldwide) [131].
For many fluid-phase separations, membranes represent a lower investment cost and lower energy consumption option than alternative and more conventional technologies [131]. Membrane techniques, with energy savings of up to 90%, are the fastest-developing hydrogen purification technique [85]. Membrane methods vary depending on the material used for the membranes.
- Metallic membranes, such as palladium membranes, selectively allow hydrogen particles to pass while blocking the passage of other gases such as CO2, N2, CH4, and O2. Palladium membranes are among the most commonly used metallic membranes and are considered highly efficient, capable of purifying hydrogen even up to 99.999%. Their main drawbacks include high production costs and susceptibility to hydrogen embrittlement. Therefore, alternative and cheaper solutions include palladium alloy membranes, where adding another metal to the palladium membrane can increase hydrogen permeation rates and reduce production costs [119,120].
- Polymeric membranes either exhibit high permeability and low selectivity or vice versa, limiting their application in hydrogen purification. Efforts are underway to improve efficiency by developing membranes with mixed matrices incorporating zeolites or other inorganic materials [102,103].
- Carbon molecular sieve membranes are very brittle, a significant disadvantage that restricts their practical application. The brittleness of CMS membranes can be partially mitigated by selecting optimal precursor structures and process parameters during pyrolysis. Enhancing the mechanical strength of CMS membranes under high-pressure conditions is necessary for their practical application [75,129].
- Graphene membranes, relatively new and based on graphene and graphene oxide, are mainly used in areas such as water desalination, ion transport, and gas separation.
- Both CMS membranes and graphene-based membranes are considered for hydrogen separation from gas mixtures and hydrogen purification from contaminants, but all solutions have been tested at the laboratory scale [125,128,129].
These findings underscore the diversity of available technologies for hydrogen separation and purification, each with specific advantages, limitations, and stages of development and deployment. Continued research and development are crucial for advancing these technologies toward practical industrial applications, especially in meeting the stringent purity requirements for hydrogen used in polymer electrolyte fuel cells.
Electrochemical membranes are characterized by achieving high-purity hydrogen separation in a single-step process, allowing simultaneous purification and compression of hydrogen. In summary, for the separation/purification of large quantities of hydrogen, the PSA method appears to be most effective, as evidenced by its widespread use in industry. This method is costly and requires operation under high pressure. For smaller or mobile installations, the use of metallic membranes primarily made from palladium or its alloys seems appropriate [25].
One of the primary challenges hindering the future development of membrane separation technology is the significant energy consumption associated with existing dehydration and purification processes. For applications such as bioethanol production, where achieving fuel-grade purity requires intensive energy input, the feasibility of scaling up these processes to a commercial level is limited. High energy demands make it difficult to sustain economical and efficient production on a large scale. Additionally, the complexity of integrating membrane-based technologies with traditional methods presents another barrier. While hybrid approaches that combine membrane separation techniques with conventional processes like distillation show promise in reducing production costs, they also introduce complexities in process systems engineering. This includes the need for sophisticated mathematical models and simulations to optimize system performance and ensure cost-effectiveness [132,133,134].

7. Conclusions

Hydrogen has been employed for many years across several industries, primarily in petroleum refining processes, ammonia and methanol production, steel manufacturing, and the food industry (for hydrogenation processes). Until recently, only a small fraction of hydrogen has been produced for energy purposes, but this is changing. Broad changes in hydrogen utilization and demand stem from current energy policies aimed at reducing fossil fuel consumption and achieving climate neutrality by 2050. Consequently, hydrogen is expected to play a significant role in both energy production and as a fuel in various transportation sectors including heavy-duty, rail, aviation, and maritime.
One way to promote hydrogen utilization is its application as fuel for PEM fuel cells used in vehicles. However, this technology requires high-purity hydrogen. Technical guidelines exist specifying the quality requirements for hydrogen used in different applications. The quality of hydrogen and its potential contaminants largely depend on the method of production. Leading hydrogen production methods include steam reforming, partial oxidation, and electrolysis. There is also an increasing trend towards hydrogen production from renewable sources, and continuous development of green hydrogen production technologies is altering the composition of reaction gas streams.
To meet the growing demand for hydrogen with stringent quality requirements, continuous advancements in hydrogen purification techniques are necessary. Available methods for hydrogen separation and purification vary in efficiency and effectiveness, with parameters depending on the composition of the gas being purified. These technologies are at different stages of development, with ongoing research and development efforts aimed at their improvement.
In the context of evaluating the suitability of different hydrogen purification/separation methods for meeting the required quality standards for PEM fuel cell applications, purity levels of at least 99.97% and limited contents of 15 different impurities are crucial considerations. Widely used industrial methods for achieving high-purity hydrogen include pressure swing adsorption combined with membrane purification when necessary. Literature analysis indicates ongoing efforts to enhance PSA adsorbent materials and to develop membrane-based hydrogen purification methods. Metallic palladium membranes and mixed metallic membranes (Pd/V) are suitable for achieving hydrogen purity levels of 99.9999%. For separating hydrogen from natural gas–hydrogen mixtures where hydrogen is not the dominant component, mixed polymer membranes are frequently tested and applied.

8. Methodological Approach for the Literature Review

For this review, the authors employed a comprehensive search strategy using Google Scholar as the primary database. Google Scholar was selected due to its extensive coverage of academic sources, including peer-reviewed journals, conference papers, theses, books, and patents. This platform provides a broad and up-to-date overview of the available literature, which is crucial for ensuring the inclusion of the most recent and relevant studies.
The search queries were constructed using a combination of key terms related to the topic of interest. These terms included “hydrogen purification technologies”, “physical methods”, “chemical methods”, “pressure swing adsorption”, “membrane separation”, “cryogenic distillation”, “chemical absorption”, and “catalytic purification”. Boolean operators (AND, OR) were used to refine and focus the search results.
To ensure the selection of high-quality and relevant documents, the authors applied specific inclusion and exclusion criteria. The inclusion criteria encompassed peer-reviewed articles published in the last ten years, studies focusing on hydrogen purification technologies, articles available in English, and papers providing detailed methodological descriptions. The exclusion criteria ruled out non-peer-reviewed articles and gray literature, studies published more than ten years ago (unless they are seminal works), articles not available in full text, and documents not directly related to the topic.
The initial search yielded a large number of results. Each title and abstract were screened for relevance, and full texts of potentially relevant articles were retrieved for further assessment. Duplicate records were removed, and the remaining articles were reviewed in detail to ensure they met the inclusion criteria.
While the PRISMA (Preferred Reporting Items for Systematic Reviews and Meta-Analyses) methodology is recognized for its systematic approach to literature selection, the authors opted for Google Scholar due to its comprehensive and user-friendly nature. Google Scholar’s broad indexing capabilities allowed for the efficient capture of a wide range of relevant literature. Additionally, this approach provided access to the latest research developments in the field, essential for maintaining the currency and relevance of the review. By clearly defining the search strategy, key terms, and inclusion/exclusion criteria, the authors ensured a rigorous and systematic approach was taken to the selection of scientific documents, thereby enhancing the validity and reliability of the review findings.

Author Contributions

Conceptualization, A.K., J.H.-R., and M.G.; methodology, A.K., J.H.-R., M.G., M.R., and E.K.-Z.; formal analysis, A.K., J.H.-R., M.G., and E.K.-Z.; writing—original draft preparation, A.K., J.H.-R., and M.G.; writing—review and editing, A.K., J.H.-R., M.G., and M.R.; visualization, A.K., M.G., and J.H.-R.; supervision, E.K.-Z. All authors have read and agreed to the published version of the manuscript.

Funding

This research received funding as part of the statutory work commissioned by the Ministry of Education and Science; order no. 0083/GE/21, archival number: DK-4100-71/21, order no. 0081/GE/22, archival number: DK-4100-69/21.

Conflicts of Interest

The authors declare no conflict of interest.

References

  1. Communication from the Commission to the European Parliament, the Council, the European Economic and Social Committee and the Committee of the Regions Powering a Climate-Neutral Economy: An EU Strategy for Energy System Integration. COM/2020/299 Final. Available online: https://eur-lex.europa.eu/legal-content/EN/TXT/?uri=CELEX:52020DC0299 (accessed on 3 July 2024).
  2. A Hydrogen Strategy for a Climate Neutral Europe. COM(2020) 301 Final. Available online: https://energy.ec.europa.eu/system/files/2020-07/hydrogen_strategy_0.pdf (accessed on 3 July 2024).
  3. European Council Conclusions, 10–11 December 2020. Available online: https://www.consilium.europa.eu/en/press/press-releases/2020/12/11/european-council-conclusions-10-11-december-2020/ (accessed on 3 July 2024).
  4. European Parliament Resolution of 19 May 2021 on a European Strategy for Hydrogen (2020/2242(INI)). Available online: https://www.europarl.europa.eu/doceo/document/TA-9-2021-0241_EN.html (accessed on 3 July 2024).
  5. Regulation (EU) 2021/1119 of the European Parliament and of the Council of 30 June 2021 Establishing the Framework for Achieving Climate Neutrality and Amending Regulations (EC) No 401/2009 and (EU) 2018/1999 (‘European Climate Law’). Available online: http://data.europa.eu/eli/reg/2021/1119/oj (accessed on 3 July 2024).
  6. ‘Fit for 55′: Delivering the EU’s 2030 Climate Target on the Way to Climate Neutrality, COM(2021) 550, July 2021. Available online: https://eur-lex.europa.eu/legal-content/EN/TXT/HTML/?uri=CELEX%3A52021DC0550 (accessed on 3 July 2024).
  7. Renewable Energy Directive: Directive (EU) 2018/2001 of the European Parliament and of the Council of 11 December 2018 on the Promotion of the Use of Energy from Renewable Sources (Recast) (Text with EEA Relevance). Available online: https://eur-lex.europa.eu/legal-content/EN/TXT/?uri=CELEX%3A32018L2001 (accessed on 3 July 2024).
  8. Regulation (EU) 2023/851 of the European Parliament and of the Council of 19 April 2023 Amending Regulation (EU) 2019/631 as Regards Strengthening the CO2 Emission Performance Standards for New Passenger Cars and New Light Commercial Vehicles in Line with the Union’s Increased Climate Ambition (Text with EEA Relevance). Available online: https://eur-lex.europa.eu/legal-content/EN/TXT/?uri=CELEX%3A32023R0851 (accessed on 3 July 2024).
  9. Proposal for a Regulation of the European Parliament and of the Council on the Deployment of Alternative Fuels Infrastructure, and Repealing Directive 2014/94/EU of the European Parliament and of the Council. COM/2021/559 Final. Available online: https://eur-lex.europa.eu/legal-content/en/TXT/?uri=CELEX%3A52021PC0559 (accessed on 3 July 2024).
  10. Proposal for a Regulation of the European Parliament and of the Council on the Use of Renewable and Low-Carbon Fuels in Maritime Transport and Amending Directive 2009/16/EC. COM/2021/562 Final. Available online: https://eur-lex.europa.eu/legal-content/en/ALL/?uri=CELEX%3A52021PC0562 (accessed on 3 July 2024).
  11. Commission Proposes New EU Framework to Decarbonise Gas Markets, Promote Hydrogen and Reduce Methane Emissions. Available online: https://ec.europa.eu/commission/presscorner/detail/en/ip_21_6682 (accessed on 3 July 2024).
  12. Regulation on the Internal Markets for Renewable and Natural Gases and for Hydrogen (Recast). COM/2021/804 Final. Available online: https://ec.europa.eu/energy/sites/default/files/proposal-revised-gas-markets-and-hydrogen-regulation.pdf (accessed on 3 July 2024).
  13. Directive on Common Rules for the Internal Markets in Renewable and Natural Gases and in Hydrogen. COM/2021/803 Final. Available online: https://eur-lex.europa.eu/legal-content/EN/TXT/HTML/?uri=CELEX:52021PC0803 (accessed on 3 July 2024).
  14. Wang, C.; Li, Y.; Wan, J.; Hu, Y. Analysis of CO2 emissions reduction via by-product hydrogen. Int. J. Hydrogen Energy 2024, 67, 942–948. [Google Scholar] [CrossRef]
  15. Dash, S.K.; Chakraborty, S.; Elangovan, D. A Brief Review of Hydrogen Production Methods and Their Challenges. Energies 2023, 16, 1141. [Google Scholar] [CrossRef]
  16. Król, A.; Kukulska-Zając, E.; Holewa-Rataj, J.; Gajec, M. Hydrogen as part of the energy transformation. Nafta-Gaz 2022, 78, 524–534. [Google Scholar] [CrossRef]
  17. Ciechanowska, M. European Green Deal—A challenge for the transformation of the Polish oil and gas industry. Nafta-Gaz 2020, 10, 757–761. [Google Scholar] [CrossRef]
  18. Tarkowski, R. Wodór jako paliwo przyszłości. Wyzwania dla polskiej geologii. Przegląd Geologiczny 2021, 69, 210–217. [Google Scholar]
  19. Kang, J.-N.; Wei, J.-M.; Liu, L.-C.; Han, R.; Yu, B.-Y.; Wang, J.-W. Energy systems for climate change mitigation: A systematic review. Appl. Energy 2020, 263, 114602. [Google Scholar] [CrossRef]
  20. Rissman, J.; Bataille, C.; Masanet, E.; Aden, N.; Morrow, W.R.; Zhou, N.; Elliott, N.; Dell, R.; Heeren, N.; Huckestein, B.; et al. Technologies and policies to decarbonize global industry: Review and assessment of mitigation drivers through 2070. Appl. Energy 2020, 266, 114848. [Google Scholar] [CrossRef]
  21. Cho, H.H.; Strezov, V.; Evans, T.J. A review on global warming potential, challenges and opportunities of renewable hydrogen production technologies. Sustain. Mater. Technol. 2023, 35, e00567. [Google Scholar] [CrossRef]
  22. Guo, L.; Wu, Z.; Wang, H.; Yan, H.; Yang, F.; Cheng, G.; Zhang, Z. Efficient hydrogen recovery and purification from industrial waste hydrogen to high-purity hydrogen based on metal hydride powder. Chem. Eng. J. 2023, 455, 140689. [Google Scholar] [CrossRef]
  23. Du, Z.; Liu, C.; Zhai, J.; Guo, X.; Xiong, Y.; Su, W.; He, G. A Review of Hydrogen Purification Technologies for Fuel Cell Vehicles. Catalysts 2021, 11, 393. [Google Scholar] [CrossRef]
  24. Staffell, I.; Scamman, D.; Velazquez Abad, A.; Balcombe, P.; Dodds, P.E.; Ekins, P.; Shahd, N.; Ward, K.R. The role of hydrogen and fuel cells in the global energy systems. Energy Environ. Sci. 2019, 12, 463–491. [Google Scholar] [CrossRef]
  25. Vermaak, L.; Neomagus, H.W.J.P.; Bessarabov, D.G. Recent Advances in Membrane-Based Electrochemical Hydrogen Separation: A Review. Membranes 2021, 11, 127. [Google Scholar] [CrossRef] [PubMed]
  26. Chmielniak, T. Energetyka Wodorowa, Wydanie I; PWN: Warszawa, Poland, 2020; ISBN 978-83-01-21104-2. [Google Scholar]
  27. Dawood, F.; Anda, M.; Shafiullah, G.M. Hydrogen production for energy: An overview. Int. J. Hydrogen Energy 2020, 45, 3847–3869. [Google Scholar] [CrossRef]
  28. Dincer, I.; Acar, C. Review and evaluation of hydrogen production methods for better sustainability. Int. J. Hydrogen Energy 2014, 40, 11094–11111. [Google Scholar] [CrossRef]
  29. Gerard, F.; van Nuffel, L.; Smith, T.; Yearwood, J.; Cerny, O.; Michalski, J.; Altmann, M. Opportunities for Hydrogen Energy Technologies Considering the National Energy & Climate Plans. Final Report. 2020. Available online: https://www.lei.lt/wp-content/uploads/2020/09/Final-Report-Hydrogen-in-NECPs-28-8-2020-ID-9474232.pdf (accessed on 3 June 2024).
  30. The Future of Hydrogen. 2019. Available online: https://www.iea.org/reports/the-future-of-hydrogen (accessed on 3 June 2024).
  31. Holewa-Rataj, J.; Kukulska-Zając, E. Wpływ dodatku wodoru na liczbę metanową gazu ziemnego. Nafta-Gaz 2020, 12, 945–950. [Google Scholar] [CrossRef]
  32. Huszał, A.; Jaworski, J. Studies of the Impact of Hydrogen on the Stability of Gaseous Mixtures of THT. Energies 2020, 13, 6441. [Google Scholar] [CrossRef]
  33. Jaworski, J.; Dudek, A. Study of the effects of changes in gas composition as well as ambient and gas temperature on errors of indications of thermal gas meters. Energies 2020, 13, 5428. [Google Scholar] [CrossRef]
  34. Jaworski, J.; Kukulska-Zając, E.; Kułaga, P. Wybrane zagadnienia dotyczące wpływu dodatku wodoru do gazu ziemnego na elementy systemu gazowniczego. Nafta-Gaz 2019, 10, 625–632. [Google Scholar] [CrossRef]
  35. Jaworski, J.; Kułaga, P.; Blacharski, T. Study of the effect of addition of hydrogen to natural gas on diaphragm gas meters. Energies 2020, 13, 3006. [Google Scholar] [CrossRef]
  36. Gislon, P.; Cerone, N.; Cigolotti, V.; Guzzini, A.; Pellegrini, M.; Saccani, C.; Robino, M.; Carrubba, T.; Cigni, A.; Enescu, D.; et al. Hydrogen blending effect on fiscal and metrological instrumentation: A review. Int. J. Hydrogen Energy 2024, 67, 1295–1307. [Google Scholar] [CrossRef]
  37. Abdalla, A.M.; Hossain, S.; Nisfindy, O.B.; Azad, A.T.; Dawood, M.; Azad, A.K. Hydrogen production, storage, transportation and key challenges with applications: A review. Energy Convers. Manag. 2018, 165, 602–627. [Google Scholar] [CrossRef]
  38. Sharma, S.; Ghoshal, S.K. Hydrogen the future transportation fuel: From production to applications. Renew. Sustain. Energy Rev. 2015, 43, 1151–1158. [Google Scholar] [CrossRef]
  39. El-Shafie, M.; Kambara, S.; Hayakawa, Y. Hydrogen Production Technologies Overview. J. Power Energy Eng. 2019, 7, 107–154. [Google Scholar] [CrossRef]
  40. Żyjewska, U. Types of fuel cells and their potential directions of use. Nafta-Gaz 2020, 5, 332–339. [Google Scholar] [CrossRef]
  41. Budak, P.; Szpunar, T. Zmiany parametrów mieszaniny gazu ziemnego z wodorem w trakcie eksploatacji komory magazynowej w kawernie solnej. Nafta-Gaz 2020, 11, 799–806. [Google Scholar] [CrossRef]
  42. Polish Hydrogen Strategy, 2021—Polska Strategia Wodorowa do Roku 2030 z Perspektywą do 2040 r. 2021. Available online: https://www.gov.pl/web/klimat/polska-strategia-wodorowa-do-roku-2030 (accessed on 3 July 2024).
  43. Lambert, M.; Schulte, S. Contrasting European Hydrogen Pathways: An Analysis of Differing Approaches in Key Markets. OIES PAPER: NG166. March 2021. Available online: https://www.oxfordenergy.org/wpcms/wp-content/uploads/2021/03/Contrasting-European-hydrogen-pathways-An-analysis-of-differing-approaches-in-key-markets-NG166.pdf (accessed on 3 July 2024).
  44. Maj, M.; Szpor, A. Kierunki Rozwoju i Gospodarki Wodorowej w Polsce; Working Paper 2019; Polski Instytut Ekonomiczny: Warsaw, Poland, 2019; ISBN 978-83-66306-61-5. [Google Scholar]
  45. PN-EN 17124:2022-08; Paliwo Wodorowe—Specyfikacja Produktu i Zapewnienie Jakości Punktów Dozowania Wodoru—Zastosowania Polimerowych Ogniw Paliwowych (PEM) dla Pojazdów. Polish Committee for Standardization: Warsaw, Poland, 2022.
  46. ISO 19880-8:2019; Gaseous Hydrogen—Fuelling Stations—Part 8: Fuel Quality Control. ISO: Geneva, Switzerland, 2019.
  47. Papasavva, S.; Veenstra, M.; Waldecker, J.; West, T. Impact of anode catalyst loadings and carbon supports to CO contamination in PEM fuel cells. Int. J. Hydrogen Energy 2021, 46, 21136–21150. [Google Scholar] [CrossRef]
  48. Shabani, B.; Hafttananian, M.; Khamani, S.; Ramiar, A.; Ranjbar, A.A. Poisoning of proton exchange membrane fuel cells by contaminants and impurities: Review of mechanisms, effects, and mitigation strategies. J. Power Sources 2019, 427, 21–48. [Google Scholar] [CrossRef]
  49. ISO 21087:2019; Gas Analysis Analytical Methods for Hydrogen Fuel Proton Exchange Membrane (PEM) Fuel Cell Applications for Road Vehicles. ISO: Geneva, Switzerland, 2019.
  50. Brown, A.S.; Vargha, G.M.; Downey, M.L.; Hart, N.J.; Ferrier, G.G.; Hall, K.I. Methods for the Analysis of Trace—Level Impurities in Hydrogen for Fuel Cell Application, NPL Report AS 64, 2011, ISSN1754-2928. Available online: https://eprintspublications.npl.co.uk/5212/1/AS64.pdf (accessed on 3 July 2024).
  51. ASTM D7649-19; Standard Test Method for Determination of Trace Carbon Dioxide, Argon, Nitrogen, Oxygen and Water in Hydrogen Fuel by Jet Pulse Injection and Gas Chromatography/Mass Spectrometer Analysis. ASTM: West Conshohocken, PA, USA, 2019.
  52. ASTM D7892-15; Standard Test Method for Determination of Total Organic Halides, Total Non-Methane Hydrocarbons, and Formaldehyde in Hydrogen Fuel by Gas Chromatography/Mass Spectrometry. ASTM: West Conshohocken, PA, USA, 2015.
  53. ASTM D7653-18; Standard Test Method for Determination of Trace Gaseous Contaminants in Hydrogen Fuel by Fourier Transform Infrared (FTIR) Spectroscopy. ASTM: West Conshohocken, PA, USA, 2018.
  54. ASTM D7941/D7941M-14; Standard Test Method for Hydrogen Purity Analysis Using a Continuous Wave Cavity Ring-Down Spectroscopy Analyzer. ASTM: West Conshohocken, PA, USA, 2014.
  55. ASTM D7550-09; Standard Test Method for Determination of Ammonium, Alkali and Alkaline Earth Metals in Hydrogen and Other Cell Feed Gases by Ion Chromatography. ASTM: West Conshohocken, PA, USA, 2009.
  56. ASTM D7652-11; Standard Test Method for Determination of Trace Hydrogen Sulfide, Carbonyl Sulfide, Methyl Mercaptan, Carbon Disulfide and Total Sulfur in Hydrogen Fuel by Gas Chromatography and Sulfur Chemiluminescence Detection. ASTM: West Conshohocken, PA, USA, 2011.
  57. ASTM D7675-15; Standard Test Method for Determination of Total Hydrocarbons in Hydrogen by FID-Based Total Hydrocarbon (THC) Analyzer. ASTM: West Conshohocken, PA, USA, 2015.
  58. ASTM D7607/D7607M-19; Standard Test Method for Analysis of Oxygen in Gaseous Fuels (Electrochemical Sensor Method). ASTM: West Conshohocken, PA, USA, 2019.
  59. Arrhenius, K.; Bacquart, T.; Schröter, K.; Carré, M.; Gozlan, B.; Beurey, C.; Blondeel, C. Detection of Contaminants in Hydrogen Fuel for Fuel Cell Electrical Vehicles with Sensors—Available Technology, Testing Protocols and Implementation Challenges. Processes 2022, 10, 20. [Google Scholar] [CrossRef]
  60. Janßen, H.; Kroener, M.; Dyck, A.; Vehse, M.; Wark, M.; Agert, C. Development of a cross-contamination-free hydrogen sampling methodology and analysis of contaminants for hydrogen refueling stations. Int. J. Hydrogen Energy 2022, 47, 35386–35397. [Google Scholar] [CrossRef]
  61. Onorati, A.; Payri, R.; Vaglieco, B. The role of hydrogen for future internal combustion engines. Int. J. Engine Res. 2022, 23, 529–540. [Google Scholar] [CrossRef]
  62. Mehra, R.K.; Duan, H.; Juknelevičius, R.; Ma, F.; Li, J. Progress in hydrogen enriched compressed natural gas (HCNG) internal combustion engines—A comprehensive review. Renew. Sustain. Energy Rev. 2017, 80, 1458–1498. [Google Scholar] [CrossRef]
  63. Deheri, C.; Acharya, S.K.; Thatoi, D.N.; Mohanty, A.P. A review on performance of biogas and hydrogen on diesel engine in dual fuel mode. Fuel 2020, 260, 116337. [Google Scholar] [CrossRef]
  64. Purayil, S.T.P.; Mohammad Hamdan, O.; Al-Omari, S.A.B.; Selim, M.Y.E.; Elnajjar, E. Review of hydrogen–gasoline SI dual fuel engines: Engine performance and emission. Energy Rep. 2023, 9, 4547–4573. [Google Scholar] [CrossRef]
  65. Organizacja Narodów Zjednoczonych. Addendum 82: Regulation No. 83 Revision 5, Uniform Provisions concerning the Approval of Vehicles with Regard to the Emission of Pollutants according to Engine Fuel Requirements. 2015. Available online: https://unece.org/fileadmin/DAM/trans/main/wp29/wp29regs/R083r5e.pdf (accessed on 3 July 2024).
  66. EASEE-Gas, Common Business Practice 2022-001/01 (CBP), Hydrogen Quality Specification. 2022. Available online: https://easee-gas.eu/news/easee-gas-publishes-quality-specification-for-hydrogen-carried-through-gas-or-dedicated-networks (accessed on 3 July 2024).
  67. EN 16726:2015+A1:2018; Gas Infrastructure—Gas Quality—Group H. European Committee for Standardization: Brussels, Belgium, 2015.
  68. GERG. H2 Purity; H2 Short Study: Hydrogen Quality in an Overall German Hydrogen Network, GetH2-Project. 2022. Available online: https://www.get-h2.de/wp-content/uploads/220801_Report_Study_H2-Purity_EN_Original-DBI.pdf (accessed on 3 July 2024).
  69. Hy4Heat. Available online: https://www.hy4heat.info (accessed on 3 July 2024).
  70. Baykara, S.Z. Hydrogen: A brief overview on its sources, production and environmental impact. Int. J. Hydrogen Energy 2018, 43, 10605–10614. [Google Scholar] [CrossRef]
  71. Zhang, F.; Zhao, P.; Niu, M.; Maddy, J. The survey of key technologies in hydrogen energy storage. Int. J. Hydrogen Energy 2016, 41, 14535–14552. [Google Scholar] [CrossRef]
  72. Thapa, B.S.; Neupane, B.; Yang, H.; Lee, Y.-H. Green hydrogen potentials from surplus hydro energy in Nepal. Int. J. Hydrogen Energy 2021, 46, 22256–22267. [Google Scholar] [CrossRef]
  73. Sukpancharoen, S.; Phetyim, N. Green hydrogen and electrical power production through the integration of CO2 capturing from biogas: Process optimization and dynamic control. Energy Rep. 2021, 7, 293–307. [Google Scholar] [CrossRef]
  74. Iulianelli, A.; Palma, V.; Bagnato, G.; Ruocco, C.; Huang, Y.; Veziroğlu, N.T.; Basile, A. From bioethanol exploitation to high grade hydrogen generation: Steam reforming promoted by a Co-Pt catalyst in a Pd-based membrane reactor. Renew. Energy 2018, 119, 834–843. [Google Scholar] [CrossRef]
  75. Lei, L.; Lindbråthen, A.; Hillestad, M.; He, X. Carbon molecular sieve membranes for hydrogen purification from a steam methane reforming process. J. Membr. Sci. 2021, 627, 119241. [Google Scholar] [CrossRef]
  76. Acar, C.; Dincer, I. Impact assessment and efficiency evaluation of hydrogen production methods. Int. J. Energy Res. 2015, 39, 1757–1768. [Google Scholar] [CrossRef]
  77. Kumar, S.; Himabindu, V. Hydrogen production by PEM water electrolysis—A review. Mater. Sci. Energy Technol. 2019, 2, 442–454. [Google Scholar] [CrossRef]
  78. Risco-Bravo, A.; Varela, C.; Bartels, J.; Zondervan, E. From green hydrogen to electricity: A review on recent advances, challenges, and opportunities on power-to-hydrogen-to-power systems. Renew. Sustain. Energy Rev. 2024, 189, 113930. [Google Scholar] [CrossRef]
  79. Zainal, B.S.; Ker, P.K.; Mohamed, M.; Ong, H.C.; Fattah, I.M.R.; Ashrafur Rahman, S.M.; Nghiem, L.D.; Indra Mahlia, T.M. Recent advancement and assessment of green hydrogen production technologies. Renew. Sustain. Energy Rev. 2024, 189, 113941. [Google Scholar] [CrossRef]
  80. Kim, T.; Song, Y.; Kang, J.; Kim, S.K.; Kim, S. A review of recent advances in hydrogen purification for selective removal of oxygen: Deoxo catalysts and reactor systems. Int. J. Hydrogen Energy 2022, 47, 24817–24834. [Google Scholar] [CrossRef]
  81. Kuroda, S.; Nagaishi, T.; Kameyama, M.; Koido, K.; Seo, Y.; Dowaki, K. Hydroxyl aluminium silicate clay for biohydrogen purification by pressure swing adsorption: Physical properties, adsorption isotherm, multicomponent breakthrough curve modelling, and cycle simulation. Int. J. Hydrogen Energy 2018, 43, 16573–16588. [Google Scholar] [CrossRef]
  82. Brea, P.; Delgado, J.; Águeda, V.I.; Gutiérrez, P.; Uguina, M.A. Multicomponent adsorption of H2, CH4, CO and CO2 in zeolites NaX, CaX and MgX. Evaluation of performance in PSA cycles for hydrogen purification. Microporous Mesoporous Mater. 2019, 286, 187–198. [Google Scholar] [CrossRef]
  83. Moon, D.-K.; Park, Y.; Oh, H.-T.; Kim, S.-H.; Oh, M.; Lee, C.-H. Performance analysis of an eight-layered bed PSA process for H2 recovery from IGCC with pre-combustion carbon capture. Energy Convers. Manag. 2018, 156, 202–214. [Google Scholar] [CrossRef]
  84. Li, H.; Liao, Z.; Sun, J.; Jiang, B.; Wang, J.; Yang, Y. Modelling and simulation of two-bed PSA process for separating H2 from methane steam reforming. Chin. J. Chem. Eng. 2019, 27, 1870–1878. [Google Scholar] [CrossRef]
  85. Yáñez, M.; Relvas, F.; Ortiz, A.; Gorri, D.; Mendes, A.; Ortiz, I. PSA purification of waste hydrogen from ammonia plants to fuel cell grade. Sep. Purif. Technol. 2020, 240, 116334. [Google Scholar] [CrossRef]
  86. You, Y.-W.; Lee, D.-G.; Yoon, K.-Y.; Moon, D.-K.; Kim, S.M.; Lee, C.-H. H2 PSA purifier for CO removal from hydrogen mixtures. Int. J. Hydrogen Energy 2012, 37, 18175–18186. [Google Scholar] [CrossRef]
  87. Lopes, F.V.; Grande, C.A.; Rodrigues, A.E. Fast-cycling VPSA for hydrogen purification. Fuel 2012, 93, 510–523. [Google Scholar] [CrossRef]
  88. Golmakani, A.; Fatemi, S.; Tamnanloo, J. Investigating PSA, VSA, and TSA methods in SMR unit of refineries for hydrogen production with fuel cell specification. Sep. Purif. Technol. 2017, 176, 73–91. [Google Scholar] [CrossRef]
  89. Golmakani, A.; Nabavi, S.A.; Manović, V. Effect of impurities on ultra-pure hydrogen production by pressure vacuum swing adsorption. J. Ind. Eng. Chem. 2020, 82, 278–289. [Google Scholar] [CrossRef]
  90. Chen, W.-H.; Chen, W.-H.; Chein, R.-Y.; Hoang, A.T.; Manatura, K.; Naqvi, S.R. Optimization of Hydrogen Purification via Vacuum Pressure Swing Adsorption. Energy Convers. Manag. 2023, 290, 100459. [Google Scholar] [CrossRef]
  91. Panda, P.K.; Sahoo, B.; Ramakrishna, S. Hydrogen Production, Purification, Storage, Transportation, and Their Applications: A Review. Energies 2023, 16, 202201434. [Google Scholar] [CrossRef]
  92. Agyekum, E.B.; Nutakor, C.; Agwa, A.M.; Kamel, S. A Critical Review of Renewable Hydrogen Production Methods: Factors Affecting Their Scale-Up and Its Role in Future Energy Generation. Membranes 2022, 12, 173. [Google Scholar] [CrossRef]
  93. Klopčič, N.; Grimmer, I.; Winkler, F.; Sartory, M.; Trattner, A. A Review on Metal Hydride Materials for Hydrogen Storage. Energy Storage 2023, 51, 108456. [Google Scholar] [CrossRef]
  94. Jensen, E.H.; Dornheim, M.; Sartori, S. Scaling up Metal Hydrides for Real-Scale Applications: Achievements, Challenges and Outlook. Inorganics 2021, 9, 37. [Google Scholar] [CrossRef]
  95. Hashimoto, T.; Asada, T.; Ogoshi, S.; Hoshimoto, Y. Main Group Catalysis for H₂ Purification Based on Liquid Organic Hydrogen Carriers. Sci. Adv. 2022, 8, eade0189. [Google Scholar] [CrossRef]
  96. Stenina, I.; Yaroslavtsev, A. Modern Technologies of Hydrogen Production. Processes 2023, 11, 56. [Google Scholar] [CrossRef]
  97. Tang, D.; Tan, G.-L.; Li, G.-W.; Liang, J.-G.; Ahmad, S.M.; Bahadur, A.; Humayun, M.; Ullah, H.; Khan, A.; Bououdina, M. State-of-the-Art Hydrogen Generation Techniques and Storage Methods: A Critical Review. Energy Storage 2023, 56, 107196. [Google Scholar] [CrossRef]
  98. Sadeq, A.M.; Homod, R.Z.; Hussein, A.K.; Togun, H.; Mahmoodi, A.; Isleem, H.F.; Patil, A.R.; Hedayati Moghaddam, A. Hydrogen Energy Systems: Technologies, Trends, and Future Prospects. Sci. Total Environ. 2024, 887, 173622. [Google Scholar] [CrossRef] [PubMed]
  99. Chen, Y.; Bashir, S.; Liu, J.L. Nanostructured Materials for Next-Generation Energy Storage and Conversion; Hydrogen Production, Storage, and Utilization; Springer: Berlin/Heidelberg, Germany, 2017. [Google Scholar] [CrossRef]
  100. Zornoza, B.; Casado, C.; Navajas, A. Chapter 11—Advences in hydrogen Separation and Purification with Membrane Technology. In Renewable Hydrogen Technologies Production, Purification, Storage, Applications and Safety; Elsevier Science: Amsterdam, The Netherlands, 2013; Volume 11, pp. 245–267. [Google Scholar] [CrossRef]
  101. Kluiters, S.C.A. Status Review on Membrane Systems for Hydrogen Separation; Energy Center of Netherlands: Petten, The Netherlands, 2004. [Google Scholar]
  102. Saini, N.; Awasthi, K. Insights into the progress of polymeric nano-composite membranes for hydrogen separation and purification in the direction of sustainable energy resources. Sep. Purif. Technol. 2022, 282, 120029. [Google Scholar] [CrossRef]
  103. Li, P.; Wang, Z.; Qiao, Z.; Liu, Y.; Cao, X.; Li, W.; Wang, J.; Wang, S. Recent developments in membranes for efficient hydrogen purification. J. Membr. Sci. 2015, 495, 130–168. [Google Scholar] [CrossRef]
  104. Sazali, M.; Mohamed, M.A.; Salleh, W.N.W. Membranes for hydrogen separation: A significant review. Int. J. Adv. Manuf. Technol. 2020, 107, 1859–1881. [Google Scholar] [CrossRef]
  105. Szwast, M. Wytwarzanie i charakteryzowanie membran do przemysłowego rozdzielania mieszanin gazowych oraz modelowanie wybranych procesów prowadzonych z ich udziałem. In Prace Wydziału Inżynierii Chemicznej i Procesowej Politechniki Warszawskiej XXXIX (1); Oficyna Wydawnicza Politechniki Warszawskiej: Warsaw, Poland, 2017; ISBN 978-83-7814-625-4. [Google Scholar]
  106. Lu, H.T.; Li, W.; Miandoab, E.S.; Kanehashi, S.; Hu, G. The opportunity of membrane technology for hydrogen purification in the power to hydrogen (P2H) roadmap: A review. Front. Chem. Sci. Eng. 2021, 15, 464–482. [Google Scholar] [CrossRef] [PubMed]
  107. Al- Janabi, S.K.; Barron, A.R.; Shabbani, H.J.K.; Othman, M.R.; Kim, J. Advances in hydrogen production from sustainable resources through biological and thermochemical pathways: Review and bibliometric analysis. Int. J. Hydrogen Energy 2024, 60, 28–45. [Google Scholar] [CrossRef]
  108. Robeson, L.M.; Smith, Z.P.; Freeman, B.D.; Paul, D.R. Contributions of diffusion and solubility selectivity to the upper bound analysis for glassy gas separation membranes. J. Membr. Sci. 2014, 453, 71–83. [Google Scholar] [CrossRef]
  109. Chmielewski, A.G.; Wawryniuk, K.; Antczak, J. Separacja Składników gazu syntezowego przy użyciu membran polimerowych i metalicznych. In Interdyscyplinarne Zagadnienia w Inżynierii i Ochronie środowiska; Tom 2; Praca zbiorowa pod red. Teodory M. Traczewskiej; Oficyna Wydawnicza Politechniki Warszawskiej: Warsaw, Poland, 2012. [Google Scholar]
  110. Kamio, E.; Yoshioka, T.; Matsuyama, H. Recent Advances in Carbon Dioxide Separation Membranes: A Review. J. Chem. Eng. Jpn. 2023, 56, 2222000. [Google Scholar] [CrossRef]
  111. Singh, R.; Prasad, B.; Ahn, Y.-H. Recent developments in gas separation membranes enhancing the performance of oxygen and nitrogen separation: A comprehensive review. Gas Sci. Eng. 2024, 123, 205256. [Google Scholar] [CrossRef]
  112. Dalane, K.; Dai, Z.; Mogseth, G.; Hillestad, M.; Deng, L. Potential applications of membrane separation for subsea natural gas processing: A review. J. Nat. Gas Sci. Eng. 2017, 39, 101–117. [Google Scholar] [CrossRef]
  113. Imtiaz, A.; Othman, M.H.D.; Jilani, A.; Khan, I.U.; Kamaludin, R.; Iqbal, J.; Al-Sehemi, A.G. Challenges, Opportunities and Future Directions of Membrane Technology for Natural Gas Purification: A Critical Review. Membranes 2022, 12, 646. [Google Scholar] [CrossRef] [PubMed]
  114. Narcisi, V.; Farina, L.; Santucci, A. On the Scalability of a Membrane Unit for Ultrapure Hydrogen Separation. Hydrogen 2024, 5, 149–162. [Google Scholar] [CrossRef]
  115. Zito, P.F.; Brunetti, A.; Barbieri, G. Hydrogen concentration and purification by membrane process: A multistage analysis. Renew. Energy 2023, 218, 119243. [Google Scholar] [CrossRef]
  116. Fontana, A.D.; Sirini, N.; Cornaglia, L.M.; Tarditi, A.M. Hydrogen permeation and surface properties of PdAu and PdAgAu membranes in the presence of CO, CO2 and H2S. J. Membr. Sci. 2018, 563, 351–359. [Google Scholar] [CrossRef]
  117. Wang, W.; Olguin, G.; Hotza, D.; Seelro, M.A.; Fu, W.; Gao, Y.; Ji, G. Inorganic membranes for in-situ separation of hydrogen and enhancement of hydrogen production from thermochemical reactions. Renew. Sustain. Energy Rev. 2022, 160, 112124. [Google Scholar] [CrossRef]
  118. Li, M.; Yan, X.; Cong, S.; Shi, P.; Guo, Z.; Wang, C.; Luo, C.; Wang, Z.; Liu, X. Molecular-level manipulation of polyamide membranes for high-performance H2/CO2 separation. J. Membr. Sci. 2024, 700, 122698. [Google Scholar] [CrossRef]
  119. Dube, S.; Gorimbo, J.; Moyo, M.; Okoye-Chine, C.G.; Liu, X. Synthesis and application of Ni-based membranes in hydrogen separation and purification systems: A review. J. Environ. Chem. Eng. 2023, 11, 109194. [Google Scholar] [CrossRef]
  120. Bosko, M.L.; Fontana, A.D.; Tarditi, A.; Cornaglia, L. Advances in hydrogen selective membranes based on palladium ternary alloys. Int. J. Hydrogen Energy 2021, 46, 15572–15594. [Google Scholar] [CrossRef]
  121. Lim, S.; Magnone, E.; Shin, M.C.; Kang, J.W.; Lee, K.-W.; Jeong, C.-H.; Park, J.H. Simple scalable approach to advanced membrane module design and hydrogen separation performance using twelve replaceable palladium-coated Al2O3 hollow fibre membranes. J. Ind. Eng. Chem. 2022, 114, 391–401. [Google Scholar] [CrossRef]
  122. Liguori, S.; Kian, K.; Buggy, N.; Anzelmo, B.H.; Wilcox, J. Opportunities and challenges of low-carbon hydrogen via metallic membranes. Prog. Energy Combust. Sci. 2020, 80, 100851. [Google Scholar] [CrossRef]
  123. Moral, G.; Ortiz, A.; Gorri, D.; Ortiz, I. Hydrogen Recovery from Industrial Waste Streams Using Matrimid®/ZIF Mixed Matrix Membranes. Int. J. Hydrogen Energy 2023, 48, 12992–13004. [Google Scholar] [CrossRef]
  124. Chen, F.; Dong, S.; Wang, Z.; Xu, J.; Xu, R.; Wang, J. Preparation of mixed matrix composite membrane for hydrogen purification by incorporating ZIF-8 nanoparticles modified with tannic acid. Int. J. Hydrogen Energy 2020, 45, 7444–7454. [Google Scholar] [CrossRef]
  125. Li, Z.; Zhang, J.; Zhang, N.; Li, Z.; Bao, J.; Zhang, X.; He, G.; Chen, C.; Song, Y. Tunable Nano-Wrinkled Channels of Reduced Graphene Oxide Membranes for Molecular Sieving Gas Separation. Carbon 2024, 216, 118524. [Google Scholar] [CrossRef]
  126. Guo, Q.; Ghalei, B.; Qin, D.; Mizutani, D.; Joko, I.; Al-Aziz, H.; Higashino, T.; Ito, M.M.; Imahori, H.; Sivaniah, E. Graphene Oxide-Fullerene Nanocomposite Laminates for Efficient Hydrogen Purification. Nanomaterials 2024, 14, 101. [Google Scholar] [CrossRef] [PubMed]
  127. Ahmad, M.S.; Inomata, Y.; Kida, T. Energy Application of Graphene Based Membrane: Hydrogen Separation. Chem. Rec. 2024, 24, e202300163. [Google Scholar] [CrossRef]
  128. Yang, E.; Alayande, A.B.; Goh, K.; Kim, C.-M.; Chu, K.-H.; Hwang, M.-H.; Ahn, J.-H.; Chae, K.-J. 2D materials-based membranes for hydrogen purification: Current status and future prospects. Int. J. Hydrogen Energy 2021, 46, 11389–11410. [Google Scholar] [CrossRef]
  129. Sun, C.; Zheng, X.; Bai, B. Hydrogen purification using nanoporous graphene membranes and its economic analysis. Chem. Eng. Sci. 2019, 208, 115141. [Google Scholar] [CrossRef]
  130. Richter, H.; Voss, H.; Kaltenborn, N.; Kämnitz, S.; Wollbrink, A.; Feldhoff, A.; Caro, J.; Roitsch, S.; Voigt, I. High-Flux Carbon Molecular Sieve Membranes for Gas Separation. Angew. Chem. Int. Ed. 2017, 56, 6736–6740. [Google Scholar] [CrossRef]
  131. Amin, M.; Butt, A.S.; Ahmad, J.; Lee, C.; Ul Azam, S.; Mannan, H.A.; Naveed, A.B.; Farooqi, Z.U.R.; Chung, E.; Iqbal, A. Issues and Challenges in Hydrogen Separation Technologies. Energy Rep. 2023, 8, 5651–5666. [Google Scholar] [CrossRef]
  132. Moral, G.; Ortiz-Imedio, R.; Ortiz, A.; Gorri, D.; Ortiz, I. Hydrogen Recovery from Coke Oven Gas. Comparative Analysis of Technical Alternatives. Ind. Eng. Chem. Res. 2022, 61, 6106–6124. [Google Scholar] [CrossRef] [PubMed]
  133. Khalid, A.; Aslam, M.; Abdul Qyyum, M.; Faisal, A.; Khan, A.L.; Ahmed, F.; Lee, M.-Y.; Kim, J.; Jang, N.; Chang, I.S.; et al. Membrane Separation Processes for Dehydration of Bioethanol from Fermentation Broths: Recent Developments, Challenges, and Prospects. Renew. Sustain. Energy Rev. 2019, 105, 427–443. [Google Scholar] [CrossRef]
  134. Karimi, S.; Karri, R.R.; Tavakkoli Yaraki, M.; Koduru, J.R. Processes and Separation Technologies for the Production of Fuel-Grade Bioethanol: A Review. Environ. Chem. Lett. 2021, 19, 2873–2890. [Google Scholar] [CrossRef]
Figure 1. Types of hydrogen and their production methods.
Figure 1. Types of hydrogen and their production methods.
Energies 17 03794 g001
Figure 2. Distribution of hydrogen consumption in industrial applications.
Figure 2. Distribution of hydrogen consumption in industrial applications.
Energies 17 03794 g002
Figure 3. Analytical techniques for contaminant determination according to ISO 21087:2019 [49].
Figure 3. Analytical techniques for contaminant determination according to ISO 21087:2019 [49].
Energies 17 03794 g003
Figure 4. Hydrogen quality requirements by application.
Figure 4. Hydrogen quality requirements by application.
Energies 17 03794 g004
Figure 5. Hydrogen production methods.
Figure 5. Hydrogen production methods.
Energies 17 03794 g005
Figure 6. Detailed breakdown of hydrogen purification technologies.
Figure 6. Detailed breakdown of hydrogen purification technologies.
Energies 17 03794 g006
Table 1. Overview of hydrogen production technologies in relation to primary energy sources [16,18,19,20,21,22,23].
Table 1. Overview of hydrogen production technologies in relation to primary energy sources [16,18,19,20,21,22,23].
Primary Energy SourceHydrogen Production Technology
RESElectrolysis
BiomassBiomass gasification
Pyrolysis
Gasification in the presence of water vapor
Nuclear energyElectrolysis
Pyrolysis
High-temperature reactors
Natural gas or petroleumSteam reforming
A byproduct in refinery processes
Coke oven gas separation
Pyrolysis
CoalCoal gasification
CCS/CCU
Table 2. Quality requirements for hydrogen for use in automotive vehicles with polymer fuel cells [45].
Table 2. Quality requirements for hydrogen for use in automotive vehicles with polymer fuel cells [45].
ParameterPermissible Value
Hydrogen fuel index (minimum molar fraction)>99.97%
Total maximum content of gases other than hydrogen<300 μmol/mol
Water<5 μmol/mol
Total hydrocarbons excluding methane<2 μmol/mol
Methane<100 μmol/mol
Oxygen<5 μmol/mol
Helium <300 μmol/mol
Nitrogen<300 μmol/mol
Argon <300 μmol/mol
Carbon dioxide<2 μmol/mol
Carbon monoxide<0.2 μmol/mol
Total sulfur compounds<0.004 μmol/mol
Formaldehyde<0.2 μmol/mol
Formic acid<0.2 μmol/mol
Ammonia <0.1 μmol/mol
Total halogen compounds<0.05 μmol/mol
Particulate matter content<1 mg/kg
Table 3. Quality requirements for hydrogen used as a fuel for internal combustion engines [65].
Table 3. Quality requirements for hydrogen used as a fuel for internal combustion engines [65].
Parameter Permissible Value
Hydrogen>98.0%
WaterCondensation cannot occur
Total hydrocarbons<100 ppm
Oxygen, nitrogen, carbon monoxide, argonSum < 1900 ppm
Solid particlesHydrogen must not contain dust, sand, pollutants, rubber, oils, or other substances in quantities sufficient to damage the fuel system
Table 4. Quality requirements for hydrogen injected into gas networks [66].
Table 4. Quality requirements for hydrogen injected into gas networks [66].
Parameter Permissible Value
Hydrogen>98.0%
Carbon monoxide<20 ppm
Carbon dioxide<20 ppm
Oxygen<10 ppm
Hydrocarbons including methane<1.5% mol/mol
Inerts (helium, nitrogen, argon)<2.0% mol/mol
Total sulfur<21 mg/m3
Total content of halogen compounds<0.05 ppm
Water dew point<−8 °C at pressure of 70 bar
Hydrocarbon dew point<−2 °C at pressure ranging from 1 to 70 bar
Table 5. Examples of quality requirements for hydrogen used as a substrate in chemical reactions [68].
Table 5. Examples of quality requirements for hydrogen used as a substrate in chemical reactions [68].
Parameter Permissible Value
Ammonia SynthesisMethanol SynthesisFisher–Tropsch Reaction
Total sulfur<1 ppb<50 ppb<100 ppb
Halogens<1 ppb<1 ppb<10 ppb
Carbon dioxide<5 ppmno datano data
Carbon monoxide<5 ppmno datano data
Oxygen<5 ppmno datano data
Water content<30 ppmno datano data
Nitrogenno data<0.5%50 ppb
Methaneas little as possible<3.0%no data
Ironno data<5 ppbno data
Nickelno data<5 ppbno data
Hydrochloric acidno data2 ppbno data
Hydrogen cyanideno datano data0.2 ppm
Ammoniano datano data10 ppm
Nitrogen oxidesno datano data10 ppb
Table 6. Quality requirements for hydrogen used to supply domestic appliances [69].
Table 6. Quality requirements for hydrogen used to supply domestic appliances [69].
Parameter Permissible Value
Hydrogen>98.0%
Carbon monoxide<20 ppm
Hydrogen sulfide <5 mg/m3
Total sulfur<50 mg/m3
Oxygen<0.2% mol/mol
Methane, hydrocarbons, carbon dioxide<1.0% mol/mol
Total argon, nitrogen, helium<2.0% mol/mol
Water dew point<−10 °C
Hydrocarbon dew point<−2 °C
Table 7. Summary of example compositions of hydrogen mixtures depending on the production method [16,23].
Table 7. Summary of example compositions of hydrogen mixtures depending on the production method [16,23].
Parameters
[%]
Coal GasificationNatural Gas ReformingMethanol ReformingCoke Oven GasMethanol Purge GasSynthetic Residual Gas from NH3Biomass Gasification
H225–3570–7575–8045–6070–8060–7525–35
CO35–4510–150.5–25–104–8-30–40
CO215–2510–1520–252–55–10-10–15
CH40.1–0.31–3-25–302–8-10–20
N20.5–1.00.1–0.5-2–55–1515–201
Ar----0.1–2--
Total sulfur0.2–1--0.01–0.5--0.2–1
H2O15.2----1–3-
O2---0.2–0.5-10–150.3
Other---2–5---
Table 8. A summary of hydrogen production methods with respect to the level of technological readiness, process efficiency and pollutants generated [25,27,71,77,78,79].
Table 8. A summary of hydrogen production methods with respect to the level of technological readiness, process efficiency and pollutants generated [25,27,71,77,78,79].
MethodTRL LevelProcess Efficiency
[%]
Main ContaminantsMajor Advantages (A) and Disadvantages (DA)
Steam reforming (SMR)1065–75CO2, CO, CH4, N2A: Most developed technology, existing infrastructure
DA: CO2 byproduct, dependence on fossil fuels
Partial oxidation (POX)7–960–75CO2, CO, CH4, H2S, COSA: Proven technology, existing infrastructure, can handle a wide range of feedstocks
DA: CO2 byproduct, dependence on fossil fuels
Autothermal reforming (ATR)6–860–75CO2, CO, CH4, N2, sometimes ArA: Proven technology, existing infrastructure
DA: CO2 byproduct, dependence on fossil fuels, complexity and cost
Coal gasification1074–85N2, CO2, CO, CH4, H2SA: High hydrogen yield
DA: Environmental impact, complex process
Biomass gasification3 N/ACOx, SOx, CH4A: CO2-neutral, abundant and cheap feedstock
DA: Tar formation, varying H2 content due to seasonal availability and feedstock impurities
Water electrolysis9–1060–80H2O, O2A: No pollution with renewable sources, proven technology, existing infrastructure, abundant feedstock, O2 is the only byproduct, contributes to RES integration as an electricity storage option
DA: Low overall efficiency, high capital costs
A: major advantages of method; DA: major disadvantages of method; N/A: data not available.
Table 9. A summary of potential sources of contaminants in hydrogen [23,46].
Table 9. A summary of potential sources of contaminants in hydrogen [23,46].
ContaminantsIdentification of Source
N2, O2, H2O, Ar
  • all methods of hydrogen production
He
  • all methods using natural gas as feedstock (not applicable to methods in which He was removed from the gas during the process)
NH3
  • NH3 production process in which excess hydrogen is generated
  • biogas reforming
  • coal gasification producing hydrogen as a byproduct
  • the method of producing H2 with hydrazine
Halogen compounds
  • a chloroalkali process producing excess hydrogen (excluding methods using ion exchange membranes)
  • hydrogen production from biogas produced from waste containing plastics
  • coke oven gas
  • water electrolysis (only where water quality is not guaranteed in the process by adequate treatment)
Total sulfur compounds
  • steam reforming (the sulfur compounds present in the process are only H2S)
  • catalytic reforming
  • partial oxidation
  • auto-thermal reforming
  • coal gasification (where hydrogen is a byproduct)
  • hydrogen production methods where sulfur compounds are used for gas odorization
Total hydrocarbons excluding methane
  • all production methods that use fossil fuels
CO
  • steam reforming
  • catalytic reforming
  • reforming
  • partial oxidation
  • auto-thermal reforming
  • coal gasification (hydrogen is a byproduct)
HCHO, HCOOHOther than steam reforming, methods of hydrogen production using crude oil as fuel (steam reforming was excluded because the HCHO and HCOOH contents of the products of this process were found to be significantly lower than specified in the standards)
Table 10. Comparison of hydrogen purification technologies [16,46,78,80].
Table 10. Comparison of hydrogen purification technologies [16,46,78,80].
Physical MethodsAdsorptionPSA—Pressure Swing AdsorptionScale of use: Large
Hydrogen purity: 99.999%
Principle: Capturing impurities through a solid adsorbent
Advantages: Continuous process, effective for various impurities
Disadvantages: Adsorbent regeneration technology,
pressure drop
TSA—Temperature Swing Adsorption
VSA—Vacuum Swing Adsorption
Low-temperature SeparationCryogenic Distillation--------
Low-Temperature Adsorption:
- Metallic membrane
- Carbon molecular site membrane
Scale of use: Medium/large
Hydrogen purity: >99%
Principle: Impurity separation based on differences in volatility
Advantages: High hydrogen recovery
Disadvantages: Energy consumption is high,
further purification of hydrogen is required
Membrane SeparationInorganic MembraneScale of use: Small
Hydrogen purity: >99%
Principle: Selectively permeating impurities through a membrane
Advantages: High selectivity, flexible operation, and low energy consumption
Disadvantages: Membrane fouling, limited to specific impurities
Organic Membrane:
- Polymeric Membrane
Chemical MethodsMetal Hydride Separation--------Scale of use: Small to medium
Hydrogen purity: >99.9%
Principle: Reversible desorption and adsorption of hydrogen in a metal alloy
Advantages: Minimal impurities, possible as safe hydrogen storage method
Disadvantages: Metal hydride degradation, reaction of adsorption is very slow
Catalytic Purification--------Scale of use: Small to large
Hydrogen purity: >99.9995%
Principle: Impurity removal by catalyzed chemical reaction
Advantages: High selectivity
Disadvantages: Deactivation and/or poisoning of the catalytical material
Table 11. Summary analysis of the characteristics of the most relevant groups of membranes [99,101,117].
Table 11. Summary analysis of the characteristics of the most relevant groups of membranes [99,101,117].
Polymer
(Dense)
Ceramic
(Microporous)
Carbonaceous
(Porous)
Metallic
(Dense)
Ceramic
(Dense)
Operating temperature [°C]<100200–600500–900300–600600–900
Selectivity toward hydrogenLowModerate/mediumLowVery highVery high
Resistance (Strength)MediumHighLowHighHigh
Hydrogen flux densityLowHigh/highModerate/mediumHigh/highModerate/medium
Membrane-damaging substances HCl, SOx, CO2-Organic compoundsH2S, HCl, COH2S
StabilitySwelling, packing, mechanical strengthStability in waterBrittle (friable), oxidizablePhase transitionStable in CO2
Costs LowHighHighMediumHigh
LifetimeShortLongLongLongLong
MaterialsPolyimide, polybenzimidazole Silica, aluminum oxide, zirconium dioxideCarbonPalladium alloys, Pd-Cu, Pd-AuProton-conducting ceramics
Transport mechanismDissolution/
diffusion
Molecular sievesSurface diffusion, molecular sievesDissolution/diffusionDissolution/diffusion (proton conductivity)
Degree of developmentCommercial solutions from air products, Linde, BOC, air liquidPrototypes of cylindrical silica membranes Commercially available small membrane modulesCommercially available, Johnson Matthey-manufactured prototype cylindrical (tubular) membranes up to 60cm2 in areaSmall samples available for testing
Disclaimer/Publisher’s Note: The statements, opinions and data contained in all publications are solely those of the individual author(s) and contributor(s) and not of MDPI and/or the editor(s). MDPI and/or the editor(s) disclaim responsibility for any injury to people or property resulting from any ideas, methods, instructions or products referred to in the content.

Share and Cite

MDPI and ACS Style

Król, A.; Gajec, M.; Holewa-Rataj, J.; Kukulska-Zając, E.; Rataj, M. Hydrogen Purification Technologies in the Context of Its Utilization. Energies 2024, 17, 3794. https://doi.org/10.3390/en17153794

AMA Style

Król A, Gajec M, Holewa-Rataj J, Kukulska-Zając E, Rataj M. Hydrogen Purification Technologies in the Context of Its Utilization. Energies. 2024; 17(15):3794. https://doi.org/10.3390/en17153794

Chicago/Turabian Style

Król, Anna, Monika Gajec, Jadwiga Holewa-Rataj, Ewa Kukulska-Zając, and Mateusz Rataj. 2024. "Hydrogen Purification Technologies in the Context of Its Utilization" Energies 17, no. 15: 3794. https://doi.org/10.3390/en17153794

APA Style

Król, A., Gajec, M., Holewa-Rataj, J., Kukulska-Zając, E., & Rataj, M. (2024). Hydrogen Purification Technologies in the Context of Its Utilization. Energies, 17(15), 3794. https://doi.org/10.3390/en17153794

Note that from the first issue of 2016, this journal uses article numbers instead of page numbers. See further details here.

Article Metrics

Back to TopTop