Next Article in Journal
Optimal Operation of Energy Storage Facilities in Incentive-Based Energy Communities
Previous Article in Journal
Investigations of Energy Conversion and Surface Effect for Laser-Illuminated Gold Nanorod Platforms
Previous Article in Special Issue
A High-Voltage-Gain DC–DC Boost Converter with Zero-Ripple Input Current for Renewable Applications
 
 
Font Type:
Arial Georgia Verdana
Font Size:
Aa Aa Aa
Line Spacing:
Column Width:
Background:
Article

Export Constraints Applicable to Renewable Generation to Enhance Grid Hosting Capacity

by
Evangelos S. Chatzistylianos
*,
Georgios N. Psarros
* and
Stavros A. Papathanassiou
School of Electrical and Computer Engineering, Zografou Campus, National Technical University of Athens (NTUA), 9, Iroon Polytechniou Str., 15780 Athens, Greece
*
Authors to whom correspondence should be addressed.
Energies 2024, 17(11), 2588; https://doi.org/10.3390/en17112588
Submission received: 10 May 2024 / Revised: 22 May 2024 / Accepted: 24 May 2024 / Published: 27 May 2024
(This article belongs to the Special Issue Renewable Energy Microgrids for the Future of Electrical Grid)

Abstract

This paper investigates grid export constraints applicable to photovoltaic (PV) and wind farm (WF) installations, both with and without behind-the-meter storage, aimed at enhancing grid hosting capacity. The study focuses on static output power limitations, i.e., simple export constraints that are preventively imposed on renewable energy source (RES) plants regardless of the prevailing network congestion conditions. These constraints are easy to apply, implemented ex ante and out of market, and do not require additional investments in energy storage or advanced devices. They also yield a measurable increase in hosting capacity and grid utilization, with their impact on RES plant operation and return of investment straightforwardly calculable. Analysis defines the level and shape of these constraints assuming an indicative acceptable curtailment level of 5% for each RES technology attributed to the preventing action of the imposed limitations, while the respective implications for RES energy yield and investment viability are explored. The findings indicate that an export power limitation of ca. 68% is effective for stand-alone PVs, while a stepwise static limitation is necessary for stand-alone WFs and WFs with integrated storage to manage midday solar generation peaks. PV plants tightly coupled with storage facilities can handle static limitations as low as 35% with minimal impact on the economic feasibility of the investments.

1. Introduction

With an ever-growing emphasis on reducing greenhouse gas emissions and transitioning towards renewable energy sources (RESs), such as solar and wind [1,2,3], understanding grids’ hosting capacity and its limitations becomes crucial in accommodating increased RES capacities [4,5,6]. The hosting capacity of an electrical grid signifies its ability to seamlessly accommodate increasing volumes of distributed energy resources, primarily RES facilities, without compromising system reliability and performance [7]. It is formally defined as the maximum amount of distributed generation (DG) that can be integrated into the grid without giving rise to voltage magnitude issues, protection concerns and power quality problems [7].
Determining the hosting capacity of a grid involves evaluating technical aspects such as the capacity of the existing grid infrastructure, including transmission and distribution networks [8]. For instance, overvoltage of the electrical grid is regarded as a criterion in [9], which presents a mathematical model aimed at estimating the maximum allowable integration capacity of renewables, based on the maximum generation and minimum loading conditions. When the installed RES capacity surpasses a grid’s hosting capacity, grid reinforcement is required to avoid network congestion and ensure grid stability [10].
However, with the cost of upgrading network infrastructure being prohibitively high, the recent literature has focused extensively on identifying alternative solutions to mitigate congestions and enhance grid hosting capacities [11]. Network or grid congestion management has been a well-researched topic, with numerous solutions explored, including transmission grid expansion, integration of battery energy storage systems (BESSs) under congestion relief operating strategies, or oversizing RES units, tolerating a degree of energy loss through curtailment [12,13,14,15,16,17,18]. Additionally, other techniques including on-load tap changers, FACTS devices, soft open points and harmonic filtering, are also investigated in terms of improving the hosting capacity of distribution networks, as they are able to provide voltage regulation and unbalance mitigation [19,20,21,22].
In [23], hybrid stations, integrating photovoltaics (PVs) and wind farms (WFs), have emerged as preferred choices for increasing hosting capacity, concluding that the hybrid system possesses the potential to generate smoother production profiles compared to a single renewable generation. In [24], extensive research was conducted on the impact on transmission congestion relief when connecting decentralized flexibility options to the distribution grid, including load management and battery storage, as well as alternative storage facilities, like biogas, natural gas combined heat and power (CHP) systems with heat storage, etc. Results indicated that these options operated in alignment not only with the power market but also considering transmission grid requirements can significantly contribute to alleviating congestion on the transmission grid in the upcoming years. Nevertheless, it is noted that grid extensions might remain necessary in the long term. Further, the works of [25,26,27] delved into the investigation of battery storage systems in power grids for providing decongestion services, highlighting that storage is an appealing option in alleviating congestion problems and enhancing grid hosting capacity.
In [28], the impacts of integrating energy storage systems, voltage regulators and static var compensators on enhancing the hosting capacity of the electrical grid, designed for PVs and WFs, were examined and tested on IEEE-33-bus and 69-bus medium voltage systems, concluding that, depending on the level of DG penetration, optimally selecting each device leads to an increase in grids’ hosting capacity. Additionally, the incorporation of energy storage systems is also explored in [29], employing stochastic planning and scheduling of the ESS to mitigate congestion arising from the co-location of PVs and WFs. This results in zero congestion and, consequently, enhanced RES hosting capacity. Yet, such strategies necessitate significant financial investments in energy storage facilities, thereby transferring the responsibility of enhancing hosting capacity to individual investors.
Recent studies have also emphasized the examination of electric vehicles (EVs) and their charging processes as potential contributors to enhancing hosting capacity [30]. For instance, in [31], the simultaneous optimization of control devices, EV battery charging schemes and the reactive power of multiple wind turbines is explored for its effectiveness in increasing the hosting capacity for WFs. Similarly, the findings of [32] suggest that controlling the power draw by multiple EVs, represented by EV aggregators, can result in up to a 20% increase in distributed generation installed capacity, comprising a combination of PVs and WFs. Finally, in [33], a combined PV–EV hosting capacity assessment was conducted, demonstrating hosting capacity improvements through coordinated smart EV charging and PV curtailment.
Another approach to address grid congestion issues involves demand response strategies, assessed in [34]. The study found that, depending on the congestion management mechanisms (CMMs) of the market, such as peak or tier tariffs, overloads can be prevented while still maintaining flexibility in imbalance markets. In [35], load management is also investigated within the framework of market-based scheduling to enhance power grid capacity, reducing the necessity for physical grid expansion and consequently lowering the occurrence of grid congestions as the penetration of RES increases. However, the adoption of such approaches would require regulatory adjustments and may necessitate an extended period of time for effective implementation.
Active power management techniques (dynamic control of renewable generation) have also been recognized for their effectiveness in alleviating network overloads caused by renewable generation [36,37]. Based on local network conditions, dynamically redispatch renewable energy serves as a solution in congestion management. In principle, the dynamically adjusted limitations involve continuously readjusting intermittent renewable energy source output to adhere to local grid constraints and avoid network overloading in almost real time. Such solutions offer the advantage of utilizing the renewable potential more efficiently, as they recognize the prevailing RES generating conditions and impose the necessary limitation only on the renewable generation that could be potentially hazardous for the grid without proactively constraining RES production as in the case of static limitations. The corrective measures imposed by the dynamically adjusted limitations are perceived as redispatch actions per se, given that the grid-related constraints, which do not allow for the full exploitation of RES potential, are invisible to a market clearing algorithm. Thus, when applied, they require the re-arrangement of the entire system dispatching plan to maintain the energy balance equilibrium. In this context, any systematic overbooking of grid hosting capacity to accommodate increased amounts of intermittent RES capacity, along with the application of dynamic limitations in real time, could lead to the activation of excessive amounts of balancing energy quantities with an adverse effect on the prices of the respective market products. Market distortions and unusual fluctuations in the energy prices have been witnessed in Denmark, during dynamic curtailments, as described in [38]. Another deterrent feature of dynamic limitations, rendering them hard to apply, is the need for detailed forecasting of RES production with fine granularity, even at the substation level. Such forecasting tools are hard to develop, train and maintain in detail on that scale, requiring increased computational and human resources without guaranteed outcomes.
In [39], PVs embedded with inverters featuring active power curtailment (APC) capability have been shown to increase the solar penetration in low-voltage systems. Similarly, in [40], active power curtailment in wind turbines by controlling the pitch angle of the turbine blades has been effective in maintaining voltage within acceptable limits and reducing network losses, making it possible to handle more WF capacity in the existing low-voltage grid. Another study, [41], demonstrated the dynamic control of PV inverters for voltage control in low-voltage networks, resulting in a significantly enhancement of PV penetration levels by up to almost 15%. Additionally, in [42], coordinated control of PV inverters led to a substantial increase of more than double in PV hosting capacity by eliminating voltage violations through real-time measurement feedback correction, while in [43] the hosting capacity of a realistic distribution system is significantly increased by curtailing renewable generation dynamically without having to build new lines.
However, as already mentioned above, dynamic control methods for mitigating grid congestion and enhancing RES hosting capacity often require complex control by network operators across different regions and advanced systems to predict local renewable production. Additionally, cooperation between transmission system operators (TSOs) and distribution system operators (DSOs) [44] can potentially pose challenges, as emphasized in [45]. Furthermore, the transparent allocation of dynamic curtailments requires the involvement of network operators and the establishment of new market rules for prioritizing the redispatch of renewable plants. Finally, the unpredictable nature of potential renewable energy curtailment makes it difficult to incorporate into the financial assessment of RES investments.
In contrast, given that concentrated renewable generation, particularly from PVs, is already known as the main source of overloads in systems with high-RES penetration, static export limitations offer a practical solution at peak shaving the renewable generation during the midday period and could potentially alleviate congestion and enhance RES hosting capacity. These limitations are applied proactively on each RES unit to avoid grid congestion. They are independent of market rules and do not actively interact with market-oriented processes or impose redispatch needs. In principle, the static limitations are ex ante calculated and applied, restricting the power output of the RES units so that their cumulative generation does not surpass capacity under any conditions.
The recent research on reducing solar peaks through static curtailment methods has approached the topic from various angles, albeit not primarily focusing on hosting capacity enhancement. For instance, [46,47] have optimized PV system performance by evaluating the impact of an inverter loading ration (ILR) which restricts the station’s output to the output capacity of the PV inverter rather than the installed PV capacity. Moreover, the authors of [48] explored various methods of active power management for PVs, including static curtailment approaches. In [49], the flattening of the peak generation curve is used for hosting capacity enhancement and is achieved through installations of PVs with various orientations, i.e., with vertical modules facing east–west and with conventional modules facing south at an installation angle of 30°. The results indicate a 40% improvement in distribution line hosting capacity by flattening the peak generation.
This paper introduces a methodology designed to determine the specific output power constraints of static form, across various RES technologies. The study comprehensively covers not only stand-alone PVs and stand-alone WFs, but also PVs and WFs integrated with behind-the-meter storage, as the growing significance of such hybrid stations in reducing energy curtailments and in capacity adequacy renders them compelling investment options in recent years [50,51]. Beyond establishing quantitative restrictions, the methodology provides a nuanced understanding of the broader implications of these limitations on the energy efficiency and economic viability of individual stations, as well as the extent to which they can enhance RES hosting capacity.
The solution towards enhancing hosting capacity, described in this study, stands out for its simplicity in implementation, diverging from the complexities of dynamic control methods, which require advanced forecasting systems and individual control of each RES plant. Unlike strategies reliant on market and local network dynamics, the approach of this study does not necessitate changes to existing market rules for application, is not market-driven and can be applied ex ante to any grid, given the available grid capacity [52]. Additionally, it sidesteps the need for network operator discretion to ensure transparent application, a crucial factor when dynamic curtailments must be allocated to multiple RES plants. Furthermore, it offers a cost-effective means to enhance hosting capacity, as export constraints are directly applied on RES installations, sparing the additional investments required by methodologies that require the installation of energy storage facilities. Lastly, the current approach enables the straightforward assessment of its impact on the financial viability of RES plants prior to their installation—a feature lacking in approaches reliant on dynamic curtailments, which struggle to accurately forecast curtailed energy in advance.
The analysis does not focus exclusively on the details of export constraints but also on their effects on energy efficiency. It also evaluates the effects of these restrictions on the renewables’ financial viability. To achieve this, the levelized cost of energy (LCOE) for each investment is calculated before and after implementing the restrictions, providing insights into the financial implications associated with the integration of these export constraints. A similar approach is adopted to assess the impact of implementing a limitation on the energy efficiency of RES stations, examining the RES operation before and after the restrictions. Simultaneously, through a detailed examination of the results, this study explores how these limitations could improve the hosting capacity of the existing network, in terms of additional installed RES capacity within a limited grid. Overall, the analysis proposes a simple solution towards grid hosting capacity enhancement and the results offer valuable insights that extend beyond quantifying the restrictions, providing a holistic perspective on the energy efficiency, hosting capacity enhancement and economic viability of RES investments under conditions of limited grid access.
The remainder of the paper is structed as follows: Section 2 outlines the methodology employed, detailing the approach followed in this study. Section 3 furnishes information regarding the assumptions underlying the case study. In Section 4, the outcomes of the proposed framework are presented and discussed, while Section 5 encapsulates the conclusions drawn from the study.

2. Methodology

The proactive measure of implementing static export constraints on new RES installations ensures that these units will not contribute to local grid congestion. Indicatively, Figure 1 shows the production of RES within a limited grid capacity, with potential overgeneration experienced during the midday period due to the concentrated production of solar energy from the extensive installation of PV systems. Specifically, in Figure 1a, the grid is fully utilized, unable to accommodate more RES without causing overloads. Figure 1b shows the results of new PV installation into the previous grid without imposing any export restrictions. On the other hand, Figure 1c,d assume that new RES installations’ power output is subject to limitations, either on PVs (Figure 1c) or on WFs (Figure 1d).

2.1. Determination of Export Constraints

The export constraints, also referred to as output limitations, take the form of a static constraint, already known prior to RES installation, reducing the maximum export capacity of each new station to a predetermined level relative to its installed capacity. This limitation is carefully designed to effectively mitigate midday congestion and its shape may vary across different RES technologies. For instance, as presented in the indicative example of Figure 2 the output limitation imposed on WFs should be designed to address midday wind production while permitting unconstrained operation during the remaining periods, following a stepwise format aligned with solar production patterns. Similarly, the output limitation applied to PVs should curtail midday production, thereby peak shaving solar generation.
To identify the most favorable and near-optimal configuration of the output limitation for each RES technology, two criteria should be fulfilled. Firstly, the highest acceptable curtailments of renewable production due to the output limitation, determined beforehand, should not be exceeded. Secondly, the potential benefits of the constraint in terms of additional installed capacity of similar RES technology within a specified electrical space should be maximized.
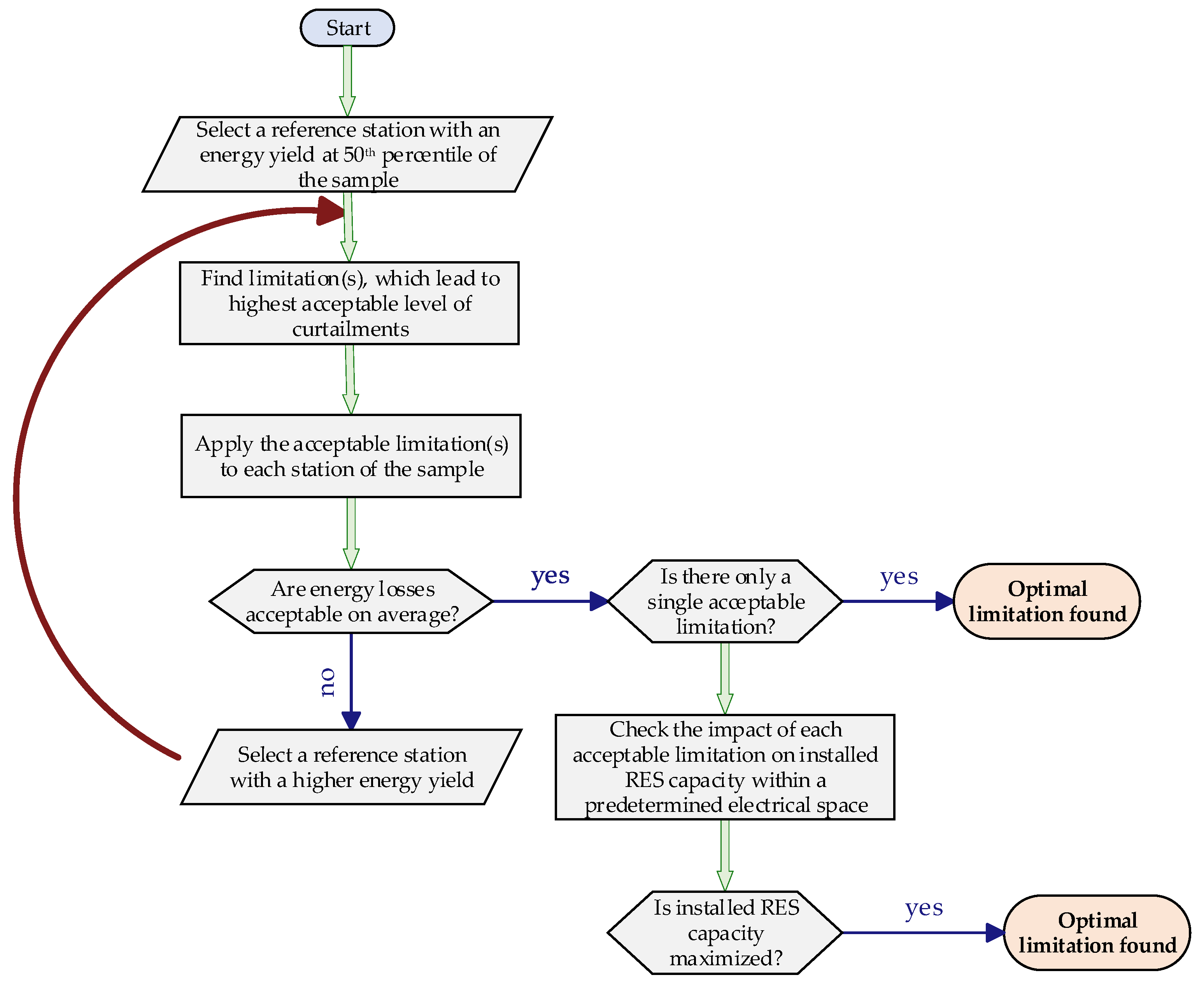
To ensure uniformity in the implementation of such restrictions across all new units of the same technology, a straightforward approach is employed to determine the limitation, shown as a flowchart in Figure 3. A reference scenario is established by selecting a reference station based on its energy yield in comparison to the rest of the examined sample. This reference station does not necessarily need to have the average energy yield within the sample. Instead, it should be a station which ensures that the highest acceptable curtailment level is not extremely exceeded when the limitation is applied to the rest of the parks in the sample. The level and shape of the limitation, common for all installations of the same technology, is then set equal to the limitation that leads the reference station to experience a predetermined highest acceptable level of energy losses. Before accepting the derived limitation, it is reversely applied to each station of the examined sample. The impact of the restriction on the energy efficiency is evaluated and, if acceptable, the limitation is deemed optimal. Otherwise, a different reference scenario is determined and the process is repeated. In cases when multiple limitations produce equivalent curtailment levels, their effectiveness in alleviating overloads within a predetermined electrical space is the second criterion to be fulfilled, in order to determine a singular restriction. The optimal output limitation is the one that maximizes the installed capacity of RES in the examined grid without leading to overgeneration of renewables throughout the entire year.

2.2. Assessing the Impact of Output Limitation

Following the selection process, a calculation of the additional installed RES capacity is conducted after the implementation of the chosen output limitation, estimating its impact on enhancing electrical space. Considering that the export constraint would be implemented on all new stations, the optimal limitation, derived from the analysis, is applied to all stations of the sample to analyze its effects on the economic viability of RES investments. This evaluation involves calculating the difference in the levelized cost of energy (LCOE) before and after the application of the constraint. The formula for calculating the LCOE is described in Equation (1), where CAPEX is the capital expenditure of the investment, Dy is the depreciation, T is the tax rate, Oy stands for the operational expenditures (OPEX) of the investment, ir represents the assumed inflation, i denotes the project IRR and Ey is the annual produced energy in the output of the station.
LCOE = CAPEX + t D t · T + O t · 1 + ir t · ( 1 T ) 1 + i t ( 1 T ) · t E t 1 + i t

2.3. Hybrid RES Stations

Concerning hybrid stations, that involve a RES and a storage unit, the determination of the output limitations mirrors the previously outlined approach. The reference scenario, in this case, comprises the reference RES station of the previous section accompanied by a tightly coupled behind-the-meter storage facility, meaning that storage is capable of absorbing only renewable energy from its own RES facility. To identify a restriction that results in the predetermined highest acceptable energy losses, the operation of the station is determined by optimizing its participation in the energy market, both with and without the output limitation. Through this process, the curtailments exclusively attributed to the restriction are calculated as the additional energy loss compared to the operation without the output limitation. Again, if there are several limitations that result in the same curtailments level, the restriction that maximizes the installed RES capacity within the predetermined limited electrical space is deemed optimal.
Following the establishment of the optimal output limitation, an economic evaluation is conducted. Hence, the impact of the limitation on annual revenues of the station is assessed. It should be noted that in case of hybrid stations the revenue reduction is preferred rather than the LCOE metric. While the LCOE represents the price at which the energy injected into the grid should be sold to ensure financial viability, it neglects potential energy losses during battery cycling, which can actually lead to increased income. For instance, storing renewable energy during the midday period and injecting it into the grid during the evening, when energy prices are higher, results in higher income despite reduced energy production. In this case, the LCOE would increase with the installation of BESS, but the financial impact of BESS would still be positive. Therefore, since the operation of the station has already been optimized, differences in revenues derived from energy markets provide a more accurate reflection of the economic impact of applying the export constraint.
The optimization of the hybrid station’s operation is built upon linear programming (LP) techniques. The station operates as a price-taker entity, lacking the capability to store energy from the grid. The operation is optimized to maximize revenues from price arbitrage in the day-ahead energy market. To accurately simulate a more realistic participation of the station in the market, an hourly granularity is adopted, covering a 36 h time horizon. The examined time horizon is extended over the 24 h duration of the day to consider the 12 first hours of the day D + 1 in the decision-making process for the station. This allows for the retention of energy within the storage at the end of day D, enabling the facilitation of inter-day energy arbitrage—storing energy during day D and injecting it at day D + 1. The spot market prices of D + 1 are considered known beforehand at around 14:00 of D when the spot market is typically cleared. Thus, the RES station operator will be aware of the actual prices of the second half of D and the prices of D + 1 around noon of D, being able to re-evaluate the scheduling of its plant to maximize market profit. This entire process is repeated on a daily basis, retaining the first 24 h of each iteration, as the latter 12 h are re-optimized in the next iteration. A visual summary of the process is described in Figure 4.
The mathematical formulation for determining the optimal operation of the station involves the objective of revenue maximization, subject to technical and operational constraints imposed by the characteristics of the station’s assets. The outcome of each daily iteration includes the injection to grid per hour, along with the hourly operation of the storage facility. Equation (2) illustrates the objective function maximizing the revenues derived from energy injected into the grid (Ps,t) at the market clearing price (MCPt). A nominal cost (Cd) associated with battery discharge (Pd,t) to prevent uncontrolled battery usage is also considered, accounting for the capacity fatigue caused by battery cycling, further analyzed below.
obj = max ( t ( P s , t · MCP t P d , t · C d ) )
Constraint (3) limits the power produced from PV (Pr,t) by the hourly RES availability (At). Constraint (4) establishes the relationship between the power produced from PV, the charge (Pc,t) and discharge of the battery as well as the energy injected into the grid. Given the absence of grid absorption capability, meaning that Ps,t is a positive variable, this equation constrains the PV production to either be injected to grid or stored within the battery.
P r , t     A t t
P s , t = P r , t + P d , t P c , t t
Constraint (5) establishes the limit on the power output of the station due to the output limitation (Lt). Moreover, constraints (6) to (10) describe the operational restrictions of batteries. Specifically, (6) and (7) limit the charge and discharge based on the installed power capacity of the battery (Bpow), while (9) limits the stored energy (SoCt) based on the usable energy capacity (Bene). Binary variables incorporated in constraints (6) and (7) are activated only in case of discharge (dist) or charge (cht) mode, respectively. Equation (8) reassures that the battery is not simultaneously charged and discharged. Finally, (10) determines the storage energy equilibrium, accounting for the energy stored in the previous time step and considering the proper efficiencies during charging and discharging.
P s , t   L t t
P d , t   B pow · dis t t
P c , t   B pow · c h t t
c h t + di s t = 1 t
So C t   B ene t
So C t = So C t 1 + P c , t · n b P d , t n b t
In the treatment of storage modeling within the optimization algorithm, special focus is placed on the consideration of a marginal cost linked to the discharging process. This nominal cost reflects the expenses incurred due to battery degradation resulting from each cycle and is incorporated to discourage abrupt discharging, particularly in scenarios where the outcome remains unchanged. Such an approach highlights the significance of avoiding frequent processes that stress battery’s capacity, such as charge or discharge in full capacity, and emphasizes the advantage of prioritizing a smaller depth of discharge (DoD) to prolong storage lifetime [53].
The implementation of the discharge cost adheres to the methodologies outlined in [54], with additional insights from [55] informing the piecewise linearization of the nonlinear curve. Figure 5a presents an updated cycle depth stress function [56], depicting the intricate relationship between discharge power (DoD) and cycle life loss. For instance, a 0.004% cycle loss at 0.8 discharge per unit corresponds to 5000 cycles with 80% DoD until the end of battery’s lifetime, represented by a 20% reduction in battery capacity. Subsequently, assuming a battery replacement cost of 200 EUR/kWh [57,58], Figure 5b delineates the cost of discharge associated with each DoD, as depicted by the red solid line.
To effectively integrate this nonlinear cost into the mixed linear algorithm, a piecewise linearization approach with 4 segments is employed and the resulting discharge cost implementation is presented by the dashed black line in Figure 5b. The underlying principle to incorporate the nonlinear curve into the LP model is to identify the block wherein discharging occurs and then approximate the additional cost using the linear dashed line within that block. To streamline this process, variable indicating discharge is bounded by the minimum and maximum limits of each block outlined by the dashed line in Equations (11) and (12). Here, b l b _ and b l b ¯ represent the lower and upper limits per block in terms of discharge per unit. The binary variable vb,t is activated, i.e., set to 1, in either a single block or none, as specified by (13). This activation pinpoints the precise block in which the discharge lies. Finally, Equation (14) computes the additional cost by summing the minimum limit of the designated block (pb), in terms of the penalized cost, and the remaining distance to the actual discharge employing the slope (λb) of the linearized dashed line.
P d , t     b l b ¯ · v b , t · B pow t
P d , t     b l b _ · v b , t · B pow t
b v b , t 1 t
c d , t = b v b , t · p b + λ b · ( P d , t v b , t · B pow · b l b _ ) t

3. Case Study Assumptions

Available PV installations encompass stations with diverse energy yields ranging from approximately 1400 kWh/kW to 1700 kWh/kW. This sample integrates a total of 80 stations with both monofacial and bifacial PV modules, located in various regions in Greece, ensuring a comprehensive coverage of geographical peculiarities in solar radiation. Figure 6 presents information on the duration curve of selected stations within the sample, along with their average daily production. The stations featured in Figure 6 represent PV parks with the highest, lowest and average capacity factor (CF) among the sampled installations.
In the context of WFs, the sample comprises around 50 stations with a capacity factor in a range from 20% to 37%. Similarly, Figure 7 depicts the duration curve of selected stations along with their respective hourly wind production. The output limitations investigated for WFs adopt a stepwise format, as in the example in Figure 3. Overall, four scenarios are examined, each characterized by a different duration for each step of the output limitation, as summarized in Table 1.
Regarding hybrid stations, the storage component of the station is assumed to be a lithium-ion battery energy storage system (BESS) with a round-trip efficiency of 85%, at the medium-voltage (MV) level, tightly coupled with the RES facility in the MV level. Market clearing prices, utilized in the optimization of the hybrid station operation, are the result of simulating the electricity market, using the fundamental optimization algorithm described in [59]. Figure 8 presents the daily average energy market price, which follows the so-called duck curve, with lower prices during the midday period and higher prices in the evening. The simulated power system is characterized by high RES penetration, around 80%, projecting into 2030 in terms of primary commodity prices.
Additionally, the quantification of the grid hosting capacity of RES technologies is assumed to be deterministic [60,61] adopting the worst-case scenario (e.g., maximum production) to evaluate the extreme impact of RES. The examined electrical space pertains to 100 MW of available capacity, with the requirement of avoiding overproduction, i.e., not exceeding the 100 MW threshold. In case of PV installations, the electrical space is assumed to be designated exclusively with PVs. When WF installations are examined, the electrical space is assumed to be allocated to PV stations and WFs in a predefined ratio of 70/30, with 70 MW preoccupied by PV stations and the remaining 30 MW designated for WFs. The PV stations already installed operate without output limitation, assuming an 80% simultaneous operation. This implies that the installed capacity of PVs within the occupied space is calculated considering that the maximum of PV production would be 0.8 pu, with a simple example described in Table 2. In case of WFs without any restrictions, an 80% simultaneous operation is also assumed, following the same principle regarding their installed capacity. Finally, the economic attributes of the described technologies, used in the calculation of their LCOE metric, are summarized in Table 3 [62,63].
The highest acceptable curtailments of renewable production due to the output limitation are indicatively set at an annual rate of 5% in this study. This curtailment level is derived from Regulation (EU) 2019/943 of the European Parliament, which allows network operators to redispatch only up to 5% of renewable energy [64]. The level is considered reasonable and widely accepted and it has also been adopted as a standard by the Hellenic institutional framework [65]. Furthermore, the choice of the station for the reference scenario may vary, with its energy yield falling within a percentile range from the 50th to even the 95th.
It is important to note that the renewable availability for both PVs and WFs pertains to stations located in South-East Europe. As a result, the export constraints derived from this study are suitable for regions with similar RES conditions, characterized by high solar generation and relatively smooth wind availability. However, the described methodology can be applied to any sample of PV and WF stations, irrespective of their geographical location, to determine suitable export constraints.

4. Numerical Results

4.1. Limitation for Stand-Alone PVs

Following the proposed methodology, selecting the reference station with an energy yield at the 50th percentile of the samples results in an output limitation of approximately 67%. Alternatively, determining the reference station based on the 75th percentile of the samples results in a slightly higher limitation of around 67.6%. However, another possible approach for stand-alone PVs is to estimate the export constraint that leads each individual station to experience 5% energy losses, as depicted in Figure 9a. This approach allows for an evaluation of whether determining a single reference scenario is suitable, depending on the proximity of the results. With a concentration in the range of 60–70%, just a slight positive correlation between the limitation and the energy yield of the station is observed. Thus, an export constraint could be set at approximately 66.1%, calculated as the average of each individual constraint across the entire sample.
The above limitations, when applied to each station separately, lead to the curtailments depicted in the boxplots in Figure 9. While average curtailments remain below 5% in all scenarios, there are some extreme cases in which stations experience losses of 0.9% and 7%. It is evident that achieving curtailments below 5% for all PV parks throughout the sample is not feasible unless the limitation reaches a level higher than 70%. However, such a high constraint would negate the benefit of applying a restriction, given that the assumed simultaneity operation factor is already estimated at 80%.
In terms of the additional installed capacity of PVs achievable within a limited electrical space, by exploiting the application of the output limitation, Table 4 presents the relevant information for each examined scenario. Through output limitations, that result in less than or equal to 5% curtailments on average, an additional capacity of 23 MW–27 MW can be installed in an available space of 100 MW. This translates to an increase of 18–21% in the utilization of available electrical space compared to a scenario with no limitations.
The imposition of an output constraint leads to an escalation in the LCOE of the stations, given that less energy is sold to attain the same project IRR. This escalation is delineated in Figure 10, illustrating the LCOE difference for the previously examined limitations, indicating an increase ranging between 0.5 EUR/MWh and 3.5 EUR/MWh. Nevertheless, such an increase appears reasonable within the context of expanding a limited grid capacity. Stand-alone PV stations can opt for a power purchase agreement (PPA) or seek support from aid schemes like feed-in tariffs to offset this additional expenditure.
However, considering that the output limitation is intended to be applied to every new PV station, a more in-depth examination is undertaken for PVs with improved energy efficiency. These stations incorporate single-axis trackers designed to align with the sun’s path throughout the day, thereby resulting in energy yields ranging from 1700 kWh/kW to 1900 kWh/kW when located in comparable geographic locations. Figure 11 illustrates the curtailments observed in these stations coming from the previously derived output limitations. It becomes evident that stations with enhanced energy efficiency experience higher energy losses, prompting the consideration of applying different limitations based on the station infrastructure. Nonetheless, PVs with trackers constitute a small portion of the overall installed PV capacity globally, so their increased curtailments can be overlooked, given also their greater cost-effectiveness compared to PVs with fixed tilts.
Overall, the choice of a reference scenario, embodied by a single station, offers the advantage of simplicity and straightforwardness in both determining and applying the output limitation. This approach is less complex, demanding fewer details about the production of individual stations, while still delivering comparable results to scrutinizing each station independently. Furthermore, comparing the selection of the reference station between the 50th and the 75th percentile results in a negligible 2% difference in hosting capacity enhancement, albeit with a slightly lower reduction of the energy efficiency and the LCOE for the station at the 75th percentile. However, opting for a station representing the 75th percentile of the samples is preferred due to its effectiveness even for PVs equipped with single-axis trackers, in terms of energy efficiency. Therefore, the output limitation for stand-alone PV stations is set at 67.6%, ensuring optimal use of the grid capacity, without compromising investments in terms of energy efficiency and economic feasibility.

4.2. Limitation for Stand-Alone WFs

In the chosen reference scenario for stand-alone WFs, the selected station, representing the 50th percentile of the sample, has a capacity factor of 32%. Figure 12 displays the curtailments resulting from the output limitation for different durations and levels of each step, with the red solid line indicating combinations that lead to 5% additional energy losses. Numerous combinations that merit further examination exist, all sharing the commonality of having a lower step below 60% in any scenario. Although, applying the output limitations that lie on the red line in Figure 12 to all WFs of the sample results in approximately 6% energy losses on average regardless of the duration of each step, as indicated in Figure 13, which illustrates the curtailments experienced by WFs of the sample. This affirms that, by nature, WFs do not exhibit a common simultaneity throughout the day, so a constraint focused on specified hours leads to various outcomes.
Therefore, it is implied that selecting an average WF based on its capacity factor, representing the 50th percentile of the sample, is insufficient to establish an acceptable limitation. This underscores the need to choose a more efficient WF, such as a station encompassing 95% of the samples, with a capacity factor of 35%. By doing so, limitations resulting in 5% curtailments on this WF are depicted in Figure 14. Again, the red solid line denotes the limitations to be further examined, with the lower level ranging between 40% and 60% in any case, while the higher level consistently exceeds 60%. Figure 15 illustrates the distribution of energy losses within the sample when limitations lying on the red line are applied. An acceptable average of ca. 4.8% is evident yet accompanied by a wide range between 2% and 9% in extreme cases.
Overall, despite the configuration of the reference scenario, achieving curtailments below 5% for all WFs is challenging due to the inherent characteristics of WFs. So, it is crucial to consider a WF with a high capacity factor, positioned in a high percentile of the sample, as a reference scenario, to mitigate the occurrence of curtailments that average above the highest acceptable level when applied to all WFs of the sample.
Subsequently, limitations that result in an acceptable level of curtailments are further scrutinized to converge on a singular solution among all possible limitations. Within a pre-allocated electrical space of 100 MW, where 70 MW has already been assigned to PVs with a simultaneity factor of 80%, resulting in installed PVs of 87.5 MW, 30 MW remains available for the installation of WFs. The optimal utilization of the available electrical space is achieved when the maximum capacity of WFs is installed, ensuring no overloads throughout the year due to the simultaneous generation of PVs and WFs. Different limitations result in various installed WF capacities, as they restrict simultaneous generation during different hours. Figure 16a illustrates the acceptable installed capacity of WFs using limitations that lead to 5% curtailments. A maximum capacity of 57 MW, or approximately 190% of the available electrical space, can be installed without causing the overgeneration of RES, with the single limitation presented in Figure 16b being the most efficient.
A constraint configuration of 73–52–73% during the noon period, spanning from 09:00 to 17:00 with a lower step of 4 h and a higher step of ±2 h, emerges as the optimal choice in terms of attaining both acceptable curtailment levels and the maximum installed capacity of WFs within a predetermined electrical space. Additionally, this restriction results in approximately 3.5% energy losses on average, with a maximum of ~6%, when applied to all WFs of the examined sample.
Figure 17 presents the indicative increase in the LCOE of such investments in the presence of the selected output limitation, resulting in a slight rise of 2.5 EUR/MWh on average. Once again, this modest increase can be deemed generally acceptable, since it can be calculated prior to the installation of the WF and incorporated into the overall economic feasibility study of each project.

4.3. Limitation for PVs with behind-the-Meter-Storage

In the case of PVs with behind-the-meter storage, the PV station has an energy yield of 1600 kWh/kW, representing the 75th percentile of the samples and serving as the reference station. Additionally, various configurations of BESSs are investigated, considering different installed power and energy capacities for the storage facility.
Curtailments resulting from output limitations in the case of PVs with embedded storage facilities are computed as the additional energy loss when output limitations are applied compared to operation without constraints. Energy losses in the absence of output limitations stem from the energy recycled within the batteries for energy arbitrage. The sizing of the storage integrated with the PV station significantly influences the level of the static limitation that results in a 5% additional curtailment. Figure 18a presents the curtailments due to the limitation for various BESS energy capacities and limitation depths. It is evident that the larger the energy capacity, the deeper the acceptable limitation, as storage becomes more effective in mitigating curtailed solar energy.
In contrast, further investigation reveals that the power capacity of the storage has no discernible impact on curtailment mitigation, unlike the storage energy capacity. An illustrative example is presented in Figure 18b, where BESS is configured with an energy capacity of 1 h on installed PV capacity, considering three different Energy-to-Power (E/P) ratios, with E represents the storage energy capacity and P represents the storage power capacity. To clarify, when referring to an energy capacity of storage equal to 1 h on installed PV capacity, it means that, for a PV station with a capacity of 100 MW, the energy capacity of the storage would be 100 MWh. Similarly, an energy capacity of 0.5 h on installed PV capacity implies that, for a 100 MW PV station, the energy capacity of the storage would be 50 MWh.
Overall, the integration of storage systems with PV stations enables a reduction in the limitation by up to 35%, particularly with a larger BESS with an energy capacity equal to or greater than 2 h on installed PV capacity. Even with smaller storage systems, capable of storing only 0.5 h of the maximum PV generation, the previously identified limitation of 67% can be further reduced to 58%. Finally, integrating storage with 1 h on installed PV capacity allows for a 50% constraint, with curtailments not exceeding 5%.
The existence of storage facilities empowers these stations to discharge energy during hours without solar generation, potentially leading to overloads at night. Moreover, this operational approach results in the monopolization of electrical space by PVs with behind-the-meter storage without a compelling reason, which could otherwise be allocated to alternative technologies generating energy in the evening. This raises the consideration that export constraints could be extended, particularly during non-solar periods, as long as the overall viability of the station remains unaffected. Figure 19 substantiates this argument, depicting the indicative operation over three consecutive days of a station operating under 50% limitation, comprising a 100 MW PV and 50 MW/100 MWh BESS. During the night between the first and the second day, the battery discharges at 50 MW. Adjusting the discharge to a lower level could yield similar results while potentially freeing up electrical space.
The configurations depicted in Figure 20a are examined, incorporating an output limitation lasting 6 h for the central level, around the hour of peak solar production, and another with a central level lasting 8 h. However, Figure 20b illustrates the corresponding curtailments observed in a station with a BESS capacity of 1 h when subjected to indicative restrictions with a central limitation of 50% and a side limitation ranging from 20% to 40%, emphasizing that the 6 h duration for the central level is rather limited. Hence, only the dashed blue configuration of Figure 20a is further explored, i.e., an export constraint with an 8 h central level.
Nonetheless, determining the output limitation for PVs with behind-the-meter storage is not a straightforward task, as it is influenced by both the level of restriction and the total energy capacity of the storage facility. Consequently, three representative storage capacities are investigated—0.5 h, 1 h and 2 h—on installed PV capacity, corresponding to centralized output limitation levels of 58%, 50% and 40%, respectively, derived from the preceding analysis. Figure 21 presents the energy losses resulting from these limitations when applying a stricter restriction during non-solar periods. Table 5 summarizes acceptable restrictions in terms of energy for each of the aforementioned BESS capacities.
It is noteworthy that integrating a large energy capacity, i.e., 2 h on installed PV capacity, inherently imposes a significant output limitation, leaving little room for further restriction. Conversely, reducing the output limitation to 30% during non-solar hours is feasible for the rest of the BESS capacities without compromising the stations’ energy efficiency.
The economic viability of stations subject to the extended restrictions outlined in Table 5 is analyzed in Figure 22, which depicts the reduction in annual revenues resulting from the implementation of output limitations for stations featuring diverse BESS energy installed capacities and solar energy yields. Despite constraining the export capacity of the stations to extremely low levels, the impact on revenue is relatively minor due to the dispersion of high energy prices across multiple hours, rather than being confined to a single hour per day. Consequently, the operation of the battery remains economically feasible, sustaining profitable energy arbitrage. This translates to only a modest reduction in revenues, ranging from 1.62% to 4.95%, correlating with the energy yield of the PV station under examination.

4.4. Limitation for WFs with behind-the-Meter Storage

Based on the results from Section 4.2 regarding the restrictions for stand-alone WFs, the durations for each level of the output limitations examined are illustrated in Figure 23. Also, given the characteristic of WFs to produce uniformly throughout the day without notable systematic peaks, and to prevent overloads resulting from possible storage discharges in the evening, all three levels are thoroughly examined. These levels are categorized into low, middle and high levels and are also depicted in Figure 23. Similar to the previous methodology, a reference scenario is chosen, consisting of a WF representing the 95th percentile of the samples, featuring a capacity factor of 35% and incorporating a BESS with various energy capacities and E/P ratios set at 2.
Once again, various combinations of output limitation levels demonstrate acceptable curtailments, i.e., 5%, and merit further examination to evaluate their effectiveness in mitigating overloads. However, determining the restriction for WFs with embedded storage systems is also influenced by the storage capacity and should be explored as per the energy capacity. Figure 24 provides representative examples of output limitations resulting in equivalent energy losses in the range of 5%. Indicatively, a storage with an energy capacity of 2.0 h on installed WF capacity can accommodate even a 0% restriction during the midday period, whereas the maximum depth for an integrated storage with energy capacity of 0.5 h is slightly above 40%.
In alignment with the stand-alone WFs, a 100 MW electrical space is considered, with 70 MW allocated to stand-alone PVs free from output restrictions and 30 MW designated for WFs integrated with storage facilities. With a primary goal of maximizing the installation of WFs within the constrained electrical space, Figure 25 presents the maximum combined generation of PVs and WFs with behind-the-meter storage, factoring in the optimal output limitation per installed WF capacity for three representative energy capacities—0.5 h, 1 h and 2 h—on installed WF capacity.
To precisely pinpoint the output limitation, Figure 26 consolidates the maximum generation on the electrical space, considering various acceptable output limitations determined above, indicated by colored circles. Any restriction resulting in a maximum generation below 100 MW is deemed acceptable, with the optimal choice identified as the one yielding the lowest percentage. However, given the acceptability of various combinations indicated in Figure 26, achieving a singular solution per energy storage capacity proves unattainable. Therefore, a narrow range for each level is derived, as combinations satisfying both criteria showcase similar depths in their restriction levels. Table 6 furnishes a summary of the range within which the optimal output limitation lies for the three investigated storage capacities.
Implementing the derived restrictions on the sample WFs, Figure 27a gathers the curtailments experienced by selected representative stations. As discussed earlier, some WFs may encounter curtailments slightly exceeding the 5% threshold, while, in specific cases, overloads in the electrical space may be inevitable, necessitating further actions. Additionally, Figure 27b illustrates the market revenue reductions for the same stations, ranging from 1% to a maximum of 6%. Notably, both energy losses and revenue reductions because of the restriction are interconnected and, interestingly, they do not show an increasing trend with the capacity factor of the WF station. This can be attributed to the fact that wind availability does not align with the constraint imposed during the midday period. Nevertheless, the implementation of these static constraints can be factored into the economic feasibility assessments of investments prior to station installation, emphasizing potential financial support schemes required for the investments to be economically viable.
Finally, examining alternative restrictions, depicted in Figure 28a—namely, a single-level limitation throughout the entire day and a limitation changing every month, based on the supplemental data of the average monthly PV production—emphasizes the importance of closely aligning the limitation shape with the actual PV production pattern. Specifically, Figure 28b illustrates the maximum installed WF capacity as a percentage of the available electrical space for WFs under these alternative restriction configurations. It is noteworthy that, even without a restriction, energy arbitrage from the integrated storage, driven by energy price opportunities, could contribute to enhancing the hosting capacity, albeit to a limited extent.
Overall, a horizontal restriction throughout the day proves inefficient in mitigating overloads within a limited electrical space. In the base case scenario, the installation of WFs ranges from 215% to 280% of the available electrical space, depending on the integrated energy capacity. Nevertheless, the imposition of a more sophisticated output limitation that closely follows PV production allows for an installed WF capacity in the range of 265% to 305%, or a 50% improvement over the base case. Yet, the complexity associated with deriving such a limitation every month, requiring information about PVs across various regions, presents challenges in its practical application.

4.5. Effectiveness of Implementing Export Constraints

In evaluating the overall efficacy of implementing export constraints in RES technologies, the amount of RESs installed in the electrical grid under various scenarios provides valuable insights. Traditional approaches, assuming an 80% simultaneity factor, limit the installation of RESs to only 125 MW within a 100 MW grid capacity, irrespective of how the electrical space is allocated among different technologies. However, adopting the proposed limitations tailored to each technology proves highly effective, resulting in a significant increase in the total installed capacity of RES.
Figure 29 illustrates the installed renewable capacity within a 100 MW grid capacity across different scenarios, denoted by distinct green circle. These scenarios vary based on the allocation of electrical space to different technologies. Table 7 supplements the visualization by presenting indicative examples, detailing the grid capacity allocated to each technology alongside the corresponding installed capacity. Consequently, the application of export constraints demonstrates the potential to significantly expand the hosting capacity of a predefined electrical grid, with enhancements ranging from 70% to 90%, and, in certain instances, achieving even a doubling of installed RES capacity.

5. Conclusions

In conclusion, this study provides a thorough analysis of output limitations for renewable energy systems, specifically focusing on different configurations of PV and WF installations, both with and without behind-the-meter storage capabilities. The primary objective was to identify the most effective output limitation that could improve hosting capacity within the electrical grid while ensuring the energy efficiency and economic viability of individual investments. By employing a rigorous methodology, the research investigated output constraints for stand-alone PVs and stand-alone WFs, as well as PVs and WFs integrated with behind-the-meter storage.
The examination of stand-alone PVs and stand-alone WFs revealed nuanced relationships between restriction levels and energy production dynamics. The determination of optimal limitations, properly adjusted to each technology, showcased substantial improvements in hosting capacity. For stand-alone PVs, a horizontal restriction set at 67.6% is suggested, leading to a nearly 20% increase in hosting capacity compared to traditional methods. Meanwhile, for stand-alone WFs, a stepwise limitation comprising two levels with a duration of ±2 h around the peak solar hour and configured at 73–52–73% is recommended, enabling the installation of WF capacity equivalent to ca. 190% of the available grid capacity.
Furthermore, the investigation extended to RESs integrated with behind-the-meter storage, shedding light on the complex interplay between restriction levels and storage capacities. Through the analysis, we identified optimal limitation configurations that maximize grid integration while ensuring efficient utilization of RESs. Notably, considering PVs with behind-the-meter storage, a reduction in the limitation level by up to 35% is achievable with the integration of large energy storage capacities, i.e., 2 h on the installed PV capacity, without compromising energy efficiency. Additionally, determining the output limitation for WFs with behind-the-meter storage resulted in a stepwise three-level format, with each level falling within a small range per installed BESS energy capacity.
Moreover, the study explored the economic implications of output limitations, particularly in terms of the LCOE for stand-alone RES installations and the market revenue reductions regarding RESs with behind-the-meter storage. While limitations may lead to a marginal increase in LCOE and a nominal reduction in revenues, the analysis indicates that such adjustments are marginal and can be generally acceptable within the context of expanding limited grid capacity.
Additionally, the limitations proposed in this work offer a substantial boost in hosting capacity for RESs compared to conventional approaches. By implementing the derived restrictions, an increase of over 70% can be realized across RES technologies. Consequently, a 100 MW grid capacity can effectively accommodate more than 200 MW of installed RES capacity, compared to a traditional installation of approximately 125 MW. Importantly, this enhanced capacity is achieved without encountering overloads that could compromise grid stability, while ensuring that the energy efficiency of each RES technology is maintained.
This study also emphasizes the critical importance of aligning output limitations with actual production patterns to optimize grid integration effectively. This synchronization, particularly during peak production periods, significantly enhances hosting capacity. However, practical challenges may arise during the implementation of these aligned limitations, underscoring the necessity for additional research and development in this domain. Future investigations should delve deeper into limitations that fully align with the production patterns of an electrical space. Such analyses would evaluate their potential efficiency in enhancing hosting capacity and assess their impact on the financial feasibility of investments.
In summary, this research is a notable contribution to the ongoing conversation about grid optimization and sustainable energy transition. By providing actionable insights into the implementation of output limitations, this study demonstrates that this approach offers a straightforward method for enhancing the hosting capacity of today’s limited grid. Without the need for significant investments in grid infrastructure upgrades in the near future, implementing output limitations emerges as an accessible strategy for improving grid performance and sustainability.
Finally, future work should focus on improving the proposed methodology, concerning its limitations, by exploring alternative methods of determine the shapes of export restrictions to further enhance grid hosting capacity. Additionally, there is a need to broaden the criteria for examining hosting capacity beyond the overgeneration of RESs alone. Factors such as overvoltage, overcurrent and harmonics’ effect should be incorporated into the analysis to provide a more comprehensive assessment of the grid’s ability to accommodate more RES installations. These advancements would enhance the robustness and applicability of the proposed methodology, thereby contributing to more effective integration of renewable energy sources.

Author Contributions

Conceptualization, E.S.C. and G.N.P.; methodology, E.S.C. and G.N.P.; software, E.S.C.; validation, E.S.C., G.N.P. and S.A.P.; formal analysis, E.S.C. and G.N.P.; investigation, E.S.C. and G.N.P.; resources, S.A.P., E.S.C. and G.N.P.; data curation, E.S.C. and G.N.P.; writing—original draft preparation, E.S.C. and G.N.P.; writing—review and editing, S.A.P., E.S.C. and G.N.P.; visualization, E.S.C.; supervision, S.A.P.; project administration, S.A.P.; funding acquisition, S.A.P. All authors have read and agreed to the published version of the manuscript.

Funding

This research was in part funded by the Independent Power Transmission Operator (IPTO), the TSO of the Hellenic Power System.

Data Availability Statement

The data that support the findings of this study are not available due to their sensitive nature.

Conflicts of Interest

The authors declare no conflicts of interest.

Nomenclature

Abbreviations
APCActive power curtailment
BESSBattery energy storage system
CMMCongestion management mechanism
CHPCombined heat and power
DGDistributed generation
DSODistribution system operator
EVElectric vehicle
ILRInverter loading ratio
LCOELevelized cost of energy
LPLinear programming
MVMedium voltage
PVPhotovoltaic
RESRenewable energy source
SVCStatic var compensator
TSOTransmission system operator
WFWind farm
Sets
TSet of indices of time intervals within optimization horizon
YSet of indices of year intervals within economic analysis
Indices
t   TTime interval of optimization horizon
y  YYear interval of economic analysis
Variables
chtBinary variable indicating charging at time interval t
distBinary variable indicating discharging at time interval t
Pc,tCharge power of BESS at time interval t
Pd,tDischarge power of BESS at time interval t
Pr,tRenewable power consumed at time interval t
Ps,tOutput power of station at time interval t
SoCtState of charge of BESS at time interval t
Parameters
AtAvailability of RES at time interval t (MWh)
BeneUsable energy capacity of BESS (MWh)
BpowInstalled power capacity of BESS (MW)
CAPEXCapital expenditure of the investment (EUR)
DyDepreciation of the investment at year y (EUR)
EyProduced energy of the station at year y (MWh)
IProject IRR (%)
IrInflation (%)
LtExport capability of station at time interval t (MWh)
MCPtMarket clearing price at time interval t (EUR/MWh)
nbCharging and discharging efficiency of BESS (%)
OyOPEX of the investment at year y (EUR)
TTax rate (%)

References

  1. Goop, J.; Odenberger, M.; Johnsson, F. The Effect of High Levels of Solar Generation on Congestion in the European Electricity Transmission Grid. Appl. Energy 2017, 205, 1128–1140. [Google Scholar] [CrossRef]
  2. Tostado-Véliz, M.; Liang, Y.; Rezaee Jordehi, A.; Mansouri, S.A.; Jurado, F. An Interval-Based Bi-Level Day-Ahead Scheduling Strategy for Active Distribution Networks in the Presence of Energy Communities. Sustain. Energy Grids Netw. 2023, 35, 101088. [Google Scholar] [CrossRef]
  3. Chatzistylianos, E.S.; Psarros, G.N.; Papathanassiou, S.A. Insights from a Comprehensive Capacity Expansion Planning Modeling on the Operation and Value of Hydropower Plants under High Renewable Penetrations. Energies 2024, 17, 1723. [Google Scholar] [CrossRef]
  4. Tio, A.; Hill, D.; Ma, J. Towards Planning for Flexible Future Grids under High Power Injection Diversity. Electr. Power Syst. Res. 2020, 189, 106687. [Google Scholar] [CrossRef]
  5. Xu, T.; Gao, W.; Qian, F.; Li, Y. The Implementation Limitation of Variable Renewable Energies and Its Impacts on the Public Power Grid. Energy 2022, 239, 121992. [Google Scholar] [CrossRef]
  6. Tio, A.E.; Hill, D.J.; Ma, J. Grid Inadequacy Assessment for High Power Injection Diversity. Part I: Framework and Metrics. Int. J. Electr. Power Energy Syst. 2020, 118, 105830. [Google Scholar] [CrossRef]
  7. Ismael, S.M.; Abdel Aleem, S.H.E.; Abdelaziz, A.Y.; Zobaa, A.F. State-of-the-Art of Hosting Capacity in Modern Power Systems with Distributed Generation. Renew. Energy 2019, 130, 1002–1020. [Google Scholar] [CrossRef]
  8. Hartvigsson, E.; Odenberger, M.; Chen, P.; Nyholm, E. Estimating National and Local Low-Voltage Grid Capacity for Residential Solar Photovoltaic in Sweden, UK and Germany. Renew. Energy 2021, 171, 915–926. [Google Scholar] [CrossRef]
  9. Doǧanşahin, K.; Kekezoǧlu, B.; Yumurtaci, R.; Erdinç, O.; Catalão, J.P.S. Maximum Permissible Integration Capacity of Renewable DG Units Based on System Loads. Energies 2018, 11, 255. [Google Scholar] [CrossRef]
  10. Bayer, B.; Matschoss, P.; Thomas, H.; Marian, A. The German Experience with Integrating Photovoltaic Systems into the Low-Voltage Grids. Renew. Energy 2018, 119, 129–141. [Google Scholar] [CrossRef]
  11. Wu, H.; Yuan, Y.; Zhang, X.; Miao, A.; Zhu, J. Robust Comprehensive PV Hosting Capacity Assessment Model for Active Distribution Networks with Spatiotemporal Correlation. Appl. Energy 2022, 323, 119558. [Google Scholar] [CrossRef]
  12. Andersen, A.D.; Markard, J.; Bauknecht, D.; Korpås, M. Architectural Change in Accelerating Transitions: Actor Preferences, System Architectures, and Flexibility Technologies in the German Energy Transition. Energy Res. Soc. Sci. 2023, 97, 102945. [Google Scholar] [CrossRef]
  13. Peesapati, R.; Yadav, V.K.; Singh, K.; Ghosh, S. Optimal Scheduling of BESS for Congestion Management Considering Reliability and OTS. Sustain. Energy Grids Netw. 2024, 38, 101227. [Google Scholar] [CrossRef]
  14. Narayana Gowda, S.; Nazaripouya, H.; Gadh, R. Congestion Relief Services by Vehicle-to-Grid Enabled Electric Vehicles Considering Battery Degradation. Sustainability 2023, 15, 16733. [Google Scholar] [CrossRef]
  15. Lindner, M.; Peper, J.; Offermann, N.; Biele, C.; Teodosic, M.; Pohl, O.; Menne, J.; Häger, U. Operation Strategies of Battery Energy Storage Systems for Preventive and Curative Congestion Management in Transmission Grids. IET Gener. Transm. Distrib. 2023, 17, 589–603. [Google Scholar] [CrossRef]
  16. Nanou, S.I.; Psarros, G.N. Optimal Dispatch of BESS-Fed Virtual Power Lines under Transmission Congestion and Bulk Renewable Generation. Electr. Power Syst. Res. 2024, 229, 110196. [Google Scholar] [CrossRef]
  17. Perez, R.; Perez, M.; Remund, J.; Rabago, K.; Putnam, M.; Pierro, M.; Prina, M.G.; Moser, D.; Cornaro, C.; Schlemmer, J.; et al. Firm Power Generation; International Energy Agency (IEA): Paris, France, 2023. [Google Scholar]
  18. Perez, M.; Perez, R.; Rábago, K.R.; Putnam, M. Overbuilding & Curtailment: The Cost-Effective Enablers of Firm PV Generation. Sol. Energy 2019, 180, 412–422. [Google Scholar] [CrossRef]
  19. Laaksonen, H.; Parthasarathy, C.; Hafezi, H.; Shafie-khah, M.; Khajeh, H.; Hatziargyriou, N. Solutions to Increase PV Hosting Capacity and Provision of Services from Flexible Energy Resources. Appl. Sci. 2020, 10, 5146. [Google Scholar] [CrossRef]
  20. Diaaeldin, I.M.; Abdel Aleem, S.H.E.; El-Rafei, A.; Abdelaziz, A.Y.; Zobaa, A.F. Enhancement of Hosting Capacity with Soft Open Points and Distribution System Reconfiguration: Multi-Objective Bilevel Stochastic Optimization. Energies 2020, 13, 5446. [Google Scholar] [CrossRef]
  21. Zanganeh, M.; Moghaddam, M.S.; Azarfar, A.; Vahedi, M.; Salehi, N. Multi-Area Distribution Grids Optimization Using D-FACTS Devices by M-PSO Algorithm. Energy Rep. 2023, 9, 133–147. [Google Scholar] [CrossRef]
  22. Kazemi-Robati, E.; Sepasian, M.S.; Hafezi, H.; Arasteh, H. PV-Hosting-Capacity Enhancement and Power-Quality Improvement through Multiobjective Reconfiguration of Harmonic-Polluted Distribution Systems. Int. J. Electr. Power Energy Syst. 2022, 140, 107972. [Google Scholar] [CrossRef]
  23. Liu, D.; Wang, C.; Tang, F.; Zhou, Y. Probabilistic Assessment of Hybridwind-Pv Hosting Capacity in Distribution Systems. Sustainability 2020, 12, 2183. [Google Scholar] [CrossRef]
  24. Bauknecht, D.; Flachsbarth, F.; Koch, M.; Vogel, M. The Role of Decentralised Flexibility Options for Managing Transmission Grid Congestions in Germany. Electr. J. 2024, 37, 107363. [Google Scholar] [CrossRef]
  25. van Westering, W.; Hellendoorn, H. Low Voltage Power Grid Congestion Reduction Using a Community Battery: Design Principles, Control and Experimental Validation. Int. J. Electr. Power Energy Syst. 2020, 114, 105349. [Google Scholar] [CrossRef]
  26. Arif, S.; Rabbi, A.E.; Ahmed, S.U.; Hossain Lipu, M.S.; Jamal, T.; Aziz, T.; Sarker, M.R.; Riaz, A.; Alharbi, T.; Hussain, M.M. Enhancement of Solar PV Hosting Capacity in a Remote Industrial Microgrid: A Methodical Techno-Economic Approach. Sustainability 2022, 14, 8921. [Google Scholar] [CrossRef]
  27. Jeon, S.U.; Noh, J.; Kang, S.; Park, J.W. Practical Power Management of PV/ESS Integrated System. IEEE Access 2020, 8, 189775–189785. [Google Scholar] [CrossRef]
  28. Ahmadi, B.; Ceylan, O.; Ozdemir, A. Reinforcement of the Distribution Grids to Improve the Hosting Capacity of Distributed Generation: Multi-Objective Framework. Electr. Power Syst. Res. 2023, 217, 109120. [Google Scholar] [CrossRef]
  29. Hemmati, R.; Saboori, H.; Jirdehi, M.A. Stochastic Planning and Scheduling of Energy Storage Systems for Congestion Management in Electric Power Systems Including Renewable Energy Resources. Energy 2017, 133, 380–387. [Google Scholar] [CrossRef]
  30. Mathur, A.; Prakash, V.; Singh, J.; Rawat, T. Capacity Planning of Wind Farm to Simultaneously Optimize Hosting Capacity and Losses in Distribution System with Electric Vehicles. Electr. Power Syst. Res. 2024, 229, 110159. [Google Scholar] [CrossRef]
  31. Ali, A.; Mahmoud, K.; Lehtonen, M. Enhancing Hosting Capacity of Intermittent Wind Turbine Systems Using Bi-Level Optimisation Considering Oltc and Electric Vehicle Charging Stations. IET Renew. Power Gener. 2020, 14, 3558–3567. [Google Scholar] [CrossRef]
  32. Da Silva, E.C.; Melgar-Dominguez, O.D.; Romero, R. Simultaneous Distributed Generation and Electric Vehicles Hosting Capacity Assessment in Electric Distribution Systems. IEEE Access 2021, 9, 110927–110939. [Google Scholar] [CrossRef]
  33. Fachrizal, R.; Ramadhani, U.H.; Munkhammar, J.; Widén, J. Combined PV–EV Hosting Capacity Assessment for a Residential LV Distribution Grid with Smart EV Charging and PV Curtailment. Sustain. Energy Grids Netw. 2021, 26, 100445. [Google Scholar] [CrossRef]
  34. Stawska, A.; Romero, N.; de Weerdt, M.; Verzijlbergh, R. Demand Response: For Congestion Management or for Grid Balancing? Energy Policy 2021, 148, 111920. [Google Scholar] [CrossRef]
  35. Bagemihl, J.; Boesner, F.; Riesinger, J.; Künzli, M.; Wilke, G.; Binder, G.; Wache, H.; Laager, D.; Breit, J.; Wurzinger, M.; et al. A Market-Based Smart Grid Approach to Increasing Power Grid Capacity without Physical Grid Expansion. In Computer Science—Research and Development; Springer: Berlin/Heidelberg, Germany, 2018; Volume 33, pp. 177–183. [Google Scholar]
  36. Bongers, T.; Kellermann, J.; Franz, M.; Moser, A. Impact of Curtailment of Renewable Energy Sources on High Voltage Network Expansion Planning. In Proceedings of the 2016 Power Systems Computation Conference (PSCC), Genoa, Italy, 20–24 June 2016. [Google Scholar]
  37. Miller, M.; Rudion, K.; Fischer, F.; Nägele, H. Optimal Distribution Grid Expansion Planning under Consideration of Dynamic DG Curtailment. In Proceedings of the CIRED 2020 Berlin Workshop (CIRED 2020), Online Conference, 22–23 September 2020; Volume 2020, pp. 198–201. [Google Scholar]
  38. Bird, L.; Lew, D.; Milligan, M.; Carlini, E.M.; Estanqueiro, A.; Flynn, D.; Gomez-Lazaro, E.; Holttinen, H.; Menemenlis, N.; Orths, A.; et al. Wind and Solar Energy Curtailment: A Review of International Experience. Renew. Sustain. Energy Rev. 2016, 65, 577–586. [Google Scholar] [CrossRef]
  39. Tonkoski, R.; Lopes, L.A.C. Impact of Active Power Curtailment on Overvoltage Prevention and Energy Production of PV Inverters Connected to Low Voltage Residential Feeders. Renew. Energy 2011, 36, 3566–3574. [Google Scholar] [CrossRef]
  40. Chalise, S.; Atia, H.R.; Poudel, B.; Tonkoski, R. Impact of Active Power Curtailment of Wind Turbines Connected to Residential Feeders for Overvoltage Prevention. IEEE Trans. Sustain. Energy 2016, 7, 471–479. [Google Scholar] [CrossRef]
  41. Luo, K.; Shi, W. Comparison of Voltage Control by Inverters for Improving the PV Penetration in Low Voltage Networks. IEEE Access 2020, 8, 161488–161497. [Google Scholar] [CrossRef]
  42. Yao, Y.; Ding, F.; Horowitz, K.; Jain, A. Coordinated Inverter Control to Increase Dynamic PV Hosting Capacity: A Real-Time Optimal Power Flow Approach. IEEE Syst. J. 2022, 16, 1933–1944. [Google Scholar] [CrossRef]
  43. Etherden, N.; Bollen, M. Increasing the Hosting Capacity of Distribution Networks by Curtailment of Renewable Energy Resources. In Proceedings of the IEEE Trondheim PowerTEch, Trondheim, Norway, 19–23 June 2011. [Google Scholar]
  44. Liere-Netheler, I.; Schuldt, F.; von Maydell, K.; Agert, C. Simulation of Incidental Distributed Generation Curtailment to Maximize the Integration of Renewable Energy Generation in Power Systems. Energies 2020, 13, 4173. [Google Scholar] [CrossRef]
  45. Hadush, S.Y.; Meeus, L. DSO-TSO Cooperation Issues and Solutions for Distribution Grid Congestion Management. Energy Policy 2018, 120, 610–621. [Google Scholar] [CrossRef]
  46. Good, J.; Johnson, J.X. Impact of Inverter Loading Ratio on Solar Photovoltaic System Performance. Appl. Energy 2016, 177, 475–486. [Google Scholar] [CrossRef]
  47. Martins Deschamps, E.; Rüther, R. Optimization of Inverter Loading Ratio for Grid Connected Photovoltaic Systems. Sol. Energy 2019, 179, 106–118. [Google Scholar] [CrossRef]
  48. Bucher, C.; Chen, S.; Adinolfi, G.; Guerrero-Lemus, R.; Ogasawara, Y.; Heilscher, G.; McGill, I.; Said Elhamaoui, M.; Kondzialka, C.; Mende, D.; et al. Active Power Management of Photovoltaic Systems-State of the Art and Technical Solutions; International Energy Agency (IEA): Paris, France, 2024. [Google Scholar]
  49. Lee, S.; Lee, E.; Lee, J.; Park, S.; Moon, W. Strategy for Enhancing Hosting Capacity of Distribution Lines Using a Vertical Photovoltaic System. Energies 2024, 17, 1390. [Google Scholar] [CrossRef]
  50. Dratsas, P.A.; Psarros, G.N.; Papathanassiou, S.A. Feasibility of Behind-the-Meter Battery Storage in Wind Farms Operating on Small Islands. Batteries 2022, 8, 275. [Google Scholar] [CrossRef]
  51. Psarros, G.N.; Dratsas, P.A.; Papathanassiou, S.A. A Comprehensive Review of Electricity Storage Applications in Island Systems. J. Energy Storage 2024, 83, 110658. [Google Scholar] [CrossRef]
  52. Simshauser, P. On Static vs. Dynamic Line Ratings in Renewable Energy Zones. Energy Econ. 2024, 129, 107233. [Google Scholar] [CrossRef]
  53. Eskandari, M.; Rajabi, A.; Savkin, A.V.; Moradi, M.H.; Dong, Z.Y. Battery Energy Storage Systems (BESSs) and the Economy-Dynamics of Microgrids: Review, Analysis, and Classification for Standardization of BESSs Applications. J. Energy Storage 2022, 55, 105627. [Google Scholar] [CrossRef]
  54. Xu, B.; Zhao, J.; Zheng, T.; Litvinov, E.; Kirschen, D.S. Factoring the Cycle Aging Cost of Batteries Participating in Electricity Markets. IEEE Trans. Power Syst. 2018, 33, 2248–2259. [Google Scholar] [CrossRef]
  55. Arroyo, J.M.; Conejo, A.J. Optimal Response of a Thermal Unit to an Electricity Spot Market. IEEE Trans. Power Syst. 2000, 15, 1098–1104. [Google Scholar] [CrossRef]
  56. Mallon, K.R.; Assadian, F.; Fu, B. Analysis of On-Board Photovoltaics for a Battery Electric Bus and Their Impact on Battery Lifespan. Energies 2017, 10, 943. [Google Scholar] [CrossRef]
  57. LAZARD. LAZARD’s Levelized Cost of Storage Analysis—Version 7.0; Lazard Insitution: Hamilton, Bermuda, 2021. [Google Scholar]
  58. Cole, W.; Karmakar, A. Cost Projections for Utility-Scale Battery Storage: 2023 Update; National Renewable Energy Laboratory (NREL): Denver, CO, USA, 2023. [Google Scholar]
  59. Psarros, G.N.; Papathanassiou, S.A. Electricity Storage Requirements to Support the Transition towards High Renewable Penetration Levels—Application to the Greek Power System. J. Energy Storage 2022, 55, 105748. [Google Scholar] [CrossRef]
  60. Ebe, F.; Idlbi, B.; Morris, J.; Heilscher, G.; Meier, F. Evaluation of PV Hosting Capacity of Distribuion Grids Considering a Solar Roof Potential Analysis-Comparison of Different Algorithms. In Proceedings of the 2017 IEEE Manchester PowerTech, Manchester, UK, 18–22 June 2017. [Google Scholar]
  61. Mulenga, E.; Bollen, M.H.J.; Etherden, N. A Review of Hosting Capacity Quantification Methods for Photovoltaics in Low-Voltage Distribution Grids. Int. J. Electr. Power Energy Syst. 2020, 115, 105445. [Google Scholar] [CrossRef]
  62. Lazard’s Levelized Cost of Energy Analysis—Version 16.0; Lazard Insitution: Hamilton, Bermuda, 2023.
  63. Cole, W.; Frew, B.; Gagnon, P.; Richards, J.; Sun, Y.; Zuboy, J.; Woodhouse, M.; Margolis, R. SunShot 2030 for Photovoltaics (PV): Envisioning a Low-Cost PV Future; National Renewable Energy Laboratory (NREL): Denver, CO, USA, 2017. [Google Scholar]
  64. Reguation (EU) 2019/943 of the European Parliament and of the Council–on the Internal Market for Eelctricity. Off. J. Eur. Union 2019, 158, 54–124.
  65. Hellenic Parliament Law 4951/2022, Article 10; National Printing House of Greece: Athena, Greece, 2022.
Figure 1. (a) Fully utilized grid, unable to accommodate more RES, (b) new PV installation in a fully utilized grid without the imposition of output limitations, (c) new PV installations in fully utilized grid with imposition of PV output limitations and (d) new PV installations in fully utilized grid with imposition of WF output limitations.
Figure 1. (a) Fully utilized grid, unable to accommodate more RES, (b) new PV installation in a fully utilized grid without the imposition of output limitations, (c) new PV installations in fully utilized grid with imposition of PV output limitations and (d) new PV installations in fully utilized grid with imposition of WF output limitations.
Energies 17 02588 g001
Figure 2. Indicative example of PV generation along with indicative PV and WF output limitation.
Figure 2. Indicative example of PV generation along with indicative PV and WF output limitation.
Energies 17 02588 g002
Figure 3. Flowchart of proposed methodology to determine optimal static export constraints.
Figure 3. Flowchart of proposed methodology to determine optimal static export constraints.
Energies 17 02588 g003
Figure 4. Schematic representation of the optimization algorithm for RES with behind-the-meter storage simulation.
Figure 4. Schematic representation of the optimization algorithm for RES with behind-the-meter storage simulation.
Energies 17 02588 g004
Figure 5. (a) Cycle depth stress function and (b) discharge additional cost per discharge rate.
Figure 5. (a) Cycle depth stress function and (b) discharge additional cost per discharge rate.
Energies 17 02588 g005
Figure 6. (a) Duration curve and (b) average daily output of randomly selected PV stations within the examined sample.
Figure 6. (a) Duration curve and (b) average daily output of randomly selected PV stations within the examined sample.
Energies 17 02588 g006
Figure 7. (a) Duration curve and (b) average daily output of randomly selected WF stations within the examined sample.
Figure 7. (a) Duration curve and (b) average daily output of randomly selected WF stations within the examined sample.
Energies 17 02588 g007
Figure 8. Average daily market clearing price utilized in simulation.
Figure 8. Average daily market clearing price utilized in simulation.
Energies 17 02588 g008
Figure 9. (a) Output limitation per PV station resulting in 5% energy losses and (b) energy losses incurred by PVs within the sample, considering the implementation of extracted limitation from the PV station representing the 50th and the 75th percentile of the sample and the limitation derived as an average of all individual stations.
Figure 9. (a) Output limitation per PV station resulting in 5% energy losses and (b) energy losses incurred by PVs within the sample, considering the implementation of extracted limitation from the PV station representing the 50th and the 75th percentile of the sample and the limitation derived as an average of all individual stations.
Energies 17 02588 g009
Figure 10. Increase in LCOE with the application of extracted output limitations to the examined PV sample.
Figure 10. Increase in LCOE with the application of extracted output limitations to the examined PV sample.
Energies 17 02588 g010
Figure 11. Energy losses due to output limitation experienced by PV stations with enhanced energy efficiency.
Figure 11. Energy losses due to output limitation experienced by PV stations with enhanced energy efficiency.
Energies 17 02588 g011
Figure 12. Reference WF representing the 50th percentile of the sample: energy losses for various durations and levels of each step of the output limitation—red line indicating acceptable limitations.
Figure 12. Reference WF representing the 50th percentile of the sample: energy losses for various durations and levels of each step of the output limitation—red line indicating acceptable limitations.
Energies 17 02588 g012
Figure 13. Reference WF representing the 50th percentile of the sample: energy losses experienced by WFs within the examined sample when acceptable limitations are implemented.
Figure 13. Reference WF representing the 50th percentile of the sample: energy losses experienced by WFs within the examined sample when acceptable limitations are implemented.
Energies 17 02588 g013
Figure 14. Reference WF representing the 95th percentile of the sample: energy losses for different durations and levels of each step of the output limitation—red line indicating acceptable limitations.
Figure 14. Reference WF representing the 95th percentile of the sample: energy losses for different durations and levels of each step of the output limitation—red line indicating acceptable limitations.
Energies 17 02588 g014
Figure 15. Reference WF representing the 95th percentile of the sample: energy losses experienced by WFs within the examined sample when acceptable limitations are implemented.
Figure 15. Reference WF representing the 95th percentile of the sample: energy losses experienced by WFs within the examined sample when acceptable limitations are implemented.
Energies 17 02588 g015
Figure 16. (a) Acceptable installed WF capacity using limitations that lead the reference station to 5% energy losses and (b) proposed output limitation for stand-alone WFs.
Figure 16. (a) Acceptable installed WF capacity using limitations that lead the reference station to 5% energy losses and (b) proposed output limitation for stand-alone WFs.
Energies 17 02588 g016
Figure 17. Increase in LCOE with the application of extracted output limitation to the examined WF sample.
Figure 17. Increase in LCOE with the application of extracted output limitation to the examined WF sample.
Energies 17 02588 g017
Figure 18. (a) Energy losses for various BESS energy capacities and limitation depths and (b) energy losses for a PV–BESS station integrating a battery with energy capacity of 1 h on installed PV capacity and three different E/P ratios.
Figure 18. (a) Energy losses for various BESS energy capacities and limitation depths and (b) energy losses for a PV–BESS station integrating a battery with energy capacity of 1 h on installed PV capacity and three different E/P ratios.
Energies 17 02588 g018
Figure 19. Indicative three-day operation of a 100 MW PV with 50 MW/100 MWh BESS under 50% output restriction.
Figure 19. Indicative three-day operation of a 100 MW PV with 50 MW/100 MWh BESS under 50% output restriction.
Energies 17 02588 g019
Figure 20. (a) Configurations of two-level limitations for PV–BESS stations and (b) energy losses experienced by an indicative PV–BESS with BESS energy capacity of 1 h on the installed PV capacity for different durations of a two-level limitation.
Figure 20. (a) Configurations of two-level limitations for PV–BESS stations and (b) energy losses experienced by an indicative PV–BESS with BESS energy capacity of 1 h on the installed PV capacity for different durations of a two-level limitation.
Energies 17 02588 g020
Figure 21. Energy losses when a two-level limitation is applied for different BESS energy capacities.
Figure 21. Energy losses when a two-level limitation is applied for different BESS energy capacities.
Energies 17 02588 g021
Figure 22. Market revenue reduction because of output limitation for PV stations with energy yield between 1500 kWh/kW and 1700 kWh/kW, integrated with batteries with energy capacity of 0.5 h, 1.0 h and 2.0 h on installed PV capacity.
Figure 22. Market revenue reduction because of output limitation for PV stations with energy yield between 1500 kWh/kW and 1700 kWh/kW, integrated with batteries with energy capacity of 0.5 h, 1.0 h and 2.0 h on installed PV capacity.
Energies 17 02588 g022
Figure 23. Examined output limitations for WFs with behind-the-meter storage.
Figure 23. Examined output limitations for WFs with behind-the-meter storage.
Energies 17 02588 g023
Figure 24. Indicative acceptable output limitations for WF–BESS station with BESS energy capacity at (a) 0.5 h on installed WF capacity, (b) 1.0 h on installed WF capacity and (c) 2.0 h on installed WF capacity.
Figure 24. Indicative acceptable output limitations for WF–BESS station with BESS energy capacity at (a) 0.5 h on installed WF capacity, (b) 1.0 h on installed WF capacity and (c) 2.0 h on installed WF capacity.
Energies 17 02588 g024
Figure 25. Maximum combined generation of PVs and WFs with behind-the-meter storage per installed WF capacity for three representative BESS energy capacities.
Figure 25. Maximum combined generation of PVs and WFs with behind-the-meter storage per installed WF capacity for three representative BESS energy capacities.
Energies 17 02588 g025
Figure 26. Maximum combined generation of PVs and WFs with behind-the-meter storage per installed WF capacity for various acceptable output limitations in terms of energy losses.
Figure 26. Maximum combined generation of PVs and WFs with behind-the-meter storage per installed WF capacity for various acceptable output limitations in terms of energy losses.
Energies 17 02588 g026
Figure 27. (a) Energy losses and (b) market revenue reduction because of output limitation for WFs with various WF capacity factors ranging from 20% to 35%, integrated with batteries with energy capacity of 0.5 h, 1.0 h and 2.0 h on installed WF capacity.
Figure 27. (a) Energy losses and (b) market revenue reduction because of output limitation for WFs with various WF capacity factors ranging from 20% to 35%, integrated with batteries with energy capacity of 0.5 h, 1.0 h and 2.0 h on installed WF capacity.
Energies 17 02588 g027
Figure 28. (a) Examined alternative output limitations for WF–BESS stations and (b) maximum installed WF capacity with the application of alternative output limitations to WF–BESS stations.
Figure 28. (a) Examined alternative output limitations for WF–BESS stations and (b) maximum installed WF capacity with the application of alternative output limitations to WF–BESS stations.
Energies 17 02588 g028
Figure 29. Installed RES capacity with and without the implementation of output limitations for various scenarios regarding the allocation of the electrical space.
Figure 29. Installed RES capacity with and without the implementation of output limitations for various scenarios regarding the allocation of the electrical space.
Energies 17 02588 g029
Table 1. Duration of output limitations examined for WF stations.
Table 1. Duration of output limitations examined for WF stations.
Scenario 1Scenario 2Scenario 3Scenario 4
Lower level2 h2 h4 h4 h
Higher level2 h + 2 h3 h + 3 h2 h + 2 h3 h + 3 h
Total duration of limitation6 h8 h8 h10 h
Table 2. Illustration of interaction between occupied grid capacity and installed capacity of PV stations.
Table 2. Illustration of interaction between occupied grid capacity and installed capacity of PV stations.
Scenario 1Scenario 2Scenario 3
Percentage of occupied capacity1%50%100%
Occupied grid capacity1 MW50 MW100 MW
Installed PV capacity1.25 MW62.5 MW125 MW
Table 3. Economic assumptions for the examined technologies.
Table 3. Economic assumptions for the examined technologies.
PVsWFs
CAPEX600 EUR/kW1250 EUR/kW
OPEX (% of CAPEX)2.0%
Lifetime25 years
Inflation2.0%
DepreciationLinear over lifetime
Tax rate22.0%
Project IRR8%
Table 4. Maximum installed capacity of PVs considering the implementation of the examined output limitations.
Table 4. Maximum installed capacity of PVs considering the implementation of the examined output limitations.
Without LimitationReference—50th PercentileReference—75th PercentileAverage of Each Individual Station
Output limitation100%67%67.6%66.1%
Available space for PVs 100 MW100 MW100 MW100 MW
Installed PV capacity with cap125 MW149.34 MW147.99 MW151.29 MW
Table 5. Proposed output limitation for PVs with behind-the-meter storage.
Table 5. Proposed output limitation for PVs with behind-the-meter storage.
Central LevelLevel During Non-Solar Periods
BESS: 0.5 h on installed PV capacity58%30%
BESS: 1.0 h on installed PV capacity50%30%
BESS: 2.0 h on installed PV capacity35%35%
Table 6. Proposed output limitations for WFs with behind-the-meter storage.
Table 6. Proposed output limitations for WFs with behind-the-meter storage.
High LevelMiddle LevelLow Level
BESS: 0.5 h on installed MWWF90–100%60–65%40–45%
BESS: 1.0 h on installed MWWF90–100%45–60%30–40%
BESS: 2.0 h on installed MWWF90–100%30–50%15–30%
Table 7. Examples of installed RES capacity vs allocated grid capacity, with the application of output limitations.
Table 7. Examples of installed RES capacity vs allocated grid capacity, with the application of output limitations.
Scenario 1Scenario 2
Grid CapacityInstalled CapacityGrid CapacityInstalled Capacity
Stand-alone PV20 MW44.4 MW40 MW59.2 MW
PV with 0.5 h BESS10 MW17.2 MW20 MW34.5 MW
PV with 1.0 h BESS30 MW60.0 MW10 MW20.0 MW
PV with 2.0 h BESS10 MW28.6 MW10 MW28.6 MW
Stand-alone WF10 MW19.7 MW0 MW0.00 MW
WF with 0.5 h BESS0 MW0.00 MW0 MW0.00 MW
WF with 1.0 h BESS0 MW0.00 MW10 MW24.3 MW
WF with 2.0 h BESS10 MW29.3 MW10 MW29.3 MW
Total100 MW199.2 MW100 MW195.9 MW
Disclaimer/Publisher’s Note: The statements, opinions and data contained in all publications are solely those of the individual author(s) and contributor(s) and not of MDPI and/or the editor(s). MDPI and/or the editor(s) disclaim responsibility for any injury to people or property resulting from any ideas, methods, instructions or products referred to in the content.

Share and Cite

MDPI and ACS Style

Chatzistylianos, E.S.; Psarros, G.N.; Papathanassiou, S.A. Export Constraints Applicable to Renewable Generation to Enhance Grid Hosting Capacity. Energies 2024, 17, 2588. https://doi.org/10.3390/en17112588

AMA Style

Chatzistylianos ES, Psarros GN, Papathanassiou SA. Export Constraints Applicable to Renewable Generation to Enhance Grid Hosting Capacity. Energies. 2024; 17(11):2588. https://doi.org/10.3390/en17112588

Chicago/Turabian Style

Chatzistylianos, Evangelos S., Georgios N. Psarros, and Stavros A. Papathanassiou. 2024. "Export Constraints Applicable to Renewable Generation to Enhance Grid Hosting Capacity" Energies 17, no. 11: 2588. https://doi.org/10.3390/en17112588

APA Style

Chatzistylianos, E. S., Psarros, G. N., & Papathanassiou, S. A. (2024). Export Constraints Applicable to Renewable Generation to Enhance Grid Hosting Capacity. Energies, 17(11), 2588. https://doi.org/10.3390/en17112588

Note that from the first issue of 2016, this journal uses article numbers instead of page numbers. See further details here.

Article Metrics

Back to TopTop