Technoeconomic Analysis of Torrefaction and Steam Explosion Pretreatment Prior to Pelletization of Selected Biomass
Abstract
:1. Introduction
2. Materials and Methods
2.1. Process Design and Parameters
2.2. Process Description
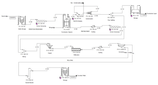
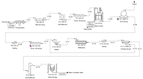
2.2.1. Feedstock Processing and Plant Location
2.2.2. Pretreatment Process
2.2.3. Pelletization Process
2.2.4. Scenario
2.3. Cost Analysis
2.4. Profitability Analysis and Minimum Selling Price of Pellet
3. Results and Discussion
3.1. Capital Cost
3.2. Operating Cost
3.3. Profitability Evaluation
4. Conclusions
Supplementary Materials
Author Contributions
Funding
Data Availability Statement
Acknowledgments
Conflicts of Interest
References
- Clauser, N.M.; Area, M.C.; Felissia, F.E.; Vallejos, M.E. Techno-economic assessment of carboxylic acids, furfural, and pellet production in a pine sawdust biorefinery. Biofuels Bioprod. Biorefin. 2018, 12, 997–1012. [Google Scholar] [CrossRef]
- Lamberg, J.; Ojala, J.; Peltoniemi, M.; Särkkä, T. The Evolution of Global Paper Industry 1800–2050, 1st ed.; Springer: Dordrecht, The Netherlands, 2012. [Google Scholar]
- Sami, M.; Annamalai, K.; Wooldridge, M. Co-firing of coal and biomass fuel blends. Prog. Energy Combust. Sci. 2001, 27, 171–214. [Google Scholar] [CrossRef]
- Roni, M.S.; Chowdhury, S.; Mamun, S.; Marufuzzaman, M.; Lein, W.; Johnson, S. Biomass co-firing technology with policies, challenges, and opportunities: A global review. Renew. Sustain. Energy Rev. 2017, 78, 1089–1101. [Google Scholar] [CrossRef]
- Goerndt, M.E.; Aguilar, F.X.; Skog, K. Drivers of biomass co-firing in U.S. coalfired power plants. Biomass Bioenergy 2013, 58, 158–167. [Google Scholar] [CrossRef]
- EIA. Monthly Densified Biomass Fuel Report form EIA-63C; U.S. Department of Energy, U.S. Energy Information Administration: Washington, DC, USA, 2021. Available online: https://www.eia.gov/biofuels/biomass/?year=2020&month&equals (accessed on 25 October 2023).
- USDA, United States Department of Agriculture, Foreign Agricultural Service. Voluntary Report on Canada Wood Pellet Annual. Available online: https://apps.fas.usda.gov/newgainapi/api/Report/DownloadReportByFileName?fileName=Canada%20Wood%20Pellet%20Annual_Ottawa_Canada_CA2023-0002.pdf (accessed on 25 October 2023).
- Agar, D.A. A comparative economic analysis of torrefied pellet production based on state of the art pellets. Biomass Bioenergy 2017, 97, 155–161. [Google Scholar] [CrossRef]
- Nanou, P.; Carbo, M.C.; Kiel, J.H.A. Detailed mapping of the mass and energy balance of a continuous biomass torrefaction plant. Biomass Bioenergy 2016, 89, 67–77. [Google Scholar] [CrossRef]
- Koppejan, J.; Sokhansanj, S.; Melin, S.; Madrali, S. Status Overview of Torrefaction Technologies (IEA Bioenergy Task 32); IEA Bioenergy: Paris, France, 2012. [Google Scholar]
- Chen, W.H.; Peng, J.; Bi, X.T. A state of the art review of biomass torrefaction, densification, and applications. Renew. Sustain. Energy Rev. 2015, 44, 847–866. [Google Scholar] [CrossRef]
- Cao, L.; Yuan, X.; Li, H.; Li, C.; Xiao, Z.Z.; Jiang, L.; Huang, B.; Xiao, Z.Z.; Chen, H.; Wang, X.; et al. Complementary effects of torrefaction and co-pelletization: Energy consumption and characteristics of pellets. Bioresour. Technol. 2015, 185, 254–262. [Google Scholar] [CrossRef]
- Phanphanich, M.; Mani, S. Impact of torrefaction on the grindability and fuel characteristics of forest biomass. Bioresour. Technol. 2011, 102, 1246–1253. [Google Scholar] [CrossRef]
- Kumar, A.; Cameron, J.B.; Flynn, P.C. Biomass power cost and optimum plant size in western Canada. Biomass Bioenergy 2003, 24, 445–464. [Google Scholar] [CrossRef]
- Lam, P.S. Steam Explosion of Biomass to Produce Durable Wood Pellets. Unpublished Ph.D. Thesis, Department of Chemical and Biological Engineering, University of British Columbia, Vancouver, BC, Canada, 2011. [Google Scholar]
- Tooyserkani, Z. Hydrothermal Pre-Treatment of Softwood Biomass and Bark for Pelletization. Ph.D. Thesis, Department of Chemical and Biological Engineering, University of British Columbia, Vancouver, BC, Canada, 2013. [Google Scholar]
- Pastre, O. Analysis of the Technical Obstacles Related to the Production and Utilization of Fuel Pellets Made from Agricultural Residues; Report Prepared by EUBIA for the ALTENER Project Pellets for Europe, Report No. ALTENER 2002-012-137-160; EUBIA: Brussels, Belgium, 2002; p. 57. [Google Scholar]
- Shahrukh, H.; Olajire Oyedun, A.; Kumar, A.; Ghiasi, B.; Kumar, L.; Sokhansanj, S. Technoeconomic assessment of pellets produced from steam pretreated biomass feedstock. Biomass Bioenergy 2016, 87, 131–143. [Google Scholar] [CrossRef]
- Manouchehrinejad, M.; Bilek, E.M.T.; Mani, S. Technoeconomic analysis of integrated torrefaction and pelletization systems to produce torrefied wood pellets. Renew. Energy 2021, 178, 483–493. [Google Scholar] [CrossRef]
- Gebreegziabher, T.; Oyedun, A.O.; Hui, C.W. Optimum biomass drying for combustion—A modeling approach. Energy 2013, 53, 67–73. [Google Scholar] [CrossRef]
- Luk, H.T.; Lam, T.Y.G.; Oyedun, A.O.; Gebreegziabher, T.; Hui, C.W. Drying of biomass for power generation: A case study on power generation from empty fruit bunch. Energy 2013, 63, 205–215. [Google Scholar] [CrossRef]
- Mupondwa, E.; Li, X.; Tabil, L.; Phani, A.; Sokhansanj, S.; Stumborg, M.; Gruber, M.; Laberge, S. Technoeconomic analysis of wheat straw densification in the Canadian Prairie Province of Manitoba. Bioresour. Technol. 2012, 110, 355–363. [Google Scholar] [CrossRef] [PubMed]
- Dassanayake, G.D.M.; Kumar, A. Technoeconomic assessment of triticale straw for power generation. Appl. Energy 2012, 98, 236–245. [Google Scholar] [CrossRef]
- Kumar, A.; Flynn, P.; Sokhansanj, S. Biopower generation from mountain pine infested wood in Canada: An economical opportunity for greenhouse gas mitigation. Renew. Energy 2008, 33, 1354–1363. [Google Scholar] [CrossRef]
- Mani, S.; Sokhansanj, S.; Bi, X.; Turhollow, A. Economics of producing fuel pellets from biomass. Appl. Eng. Agric. 2006, 22, 421–426. [Google Scholar] [CrossRef]
- Pirraglia, A.; Gonzalez, R.; Saloni, D.; Denig, J. Technical and economic assessment for the production of torrefied lignocellulosic biomass pellets in the US, Energy Convers. Manag. 2013, 66, 153–164. [Google Scholar] [CrossRef]
- Badger, P.; Badger, S.; Puettmann, M.; Steele, P.; Cooper, J. Technoeconomic analysis: Preliminary assessment of pyrolysis oil production costs and material energy balance associated with a transportable fast pyrolysis system. Bioresources 2011, 6, 34–47. [Google Scholar] [CrossRef]
- Government of Saskatchewan. Wood Biomass in Saskatchewan. 2021. Available online: https://pubsaskdev.blob.core.windows.net/pubsaskprod/121001/SK%252BWood%252BBiomass%252BOverview%252BNov%252B2021-FINAL.pdf (accessed on 19 April 2023).
- Onyenwoke, C.; Tabil, L.G.; Dumonceaux, T.; Cree, D.; Mupondwa, E.; Adapa, P.K.; Karunakaran, C. Investigation of steam explosion pretreatment of sawdust and oat straw to improve their quality as biofuel pelets. Energies 2022, 15, 7168. [Google Scholar] [CrossRef]
- Alizadeh, P.; Tabil, L.G.; Mupondwa, E.; Li, X.; Cree, D. Technoeconomic feasibility of bioenergy production from wood sawdust. Energies 2023, 16, 1914. [Google Scholar] [CrossRef]
- Onyenwoke, C.; Tabil, L.G.; Mupondwa, E.; Cree, D.; Adapa, P. Effect of torrefaction on the physiochemical properties of white spruce sawdust for biofuel production. Fuels 2023, 4, 111–131. [Google Scholar] [CrossRef]
- Onyenwoke, C.; Tabil, L.G.; Dumonceaux, T.; Mupondwa, E.; Cree, D. Combined effects of torrefaction and binders on the quality of pellets produced from oat straw. BioEnergy Res. 2023. [Google Scholar] [CrossRef]
- BIMAT. Biomass Inventory Mapping and Analysis Tool (BIMAT) by Agriculture and Agri Food Canada. 2010. Available online: http://www4.agr.gc.ca/AAFC%20AAC/displayafficher.do?id=1226509218872&lang=eng (accessed on 12 May 2023).
- Stephen, J.D. Biorefinery Feedstock Availability and Price Variability: Case Study of the Peace River Region, Alberta. Ph.D. Thesis, Chemical and Biological Engineering, University of British Columbia, Vancouver, BC, Canada, 2008. [Google Scholar]
- Sokhansanj, S.; Fenton, J. Cost Benefit of Biomass Supply and Pre-Processing. A BIOCAP Research Integration Program Synthesis Paper. 2006. Available online: http://www.biocap.ca/rif/Sokhansanj_S.pdf (accessed on 15 April 2022).
- Composites Innovation Centre. Straw Procurement Business Case; Final Report; Submitted to Manitoba BioProducts Working Group; Prairie Practitioners Group Ltd.: Mason St. Springfield, IL, USA, 2008. [Google Scholar]
- Antonio, J.E.; Roldán-San, E.; Martín-Hernández, R.; Briones, R.; Martín, M. Process design and scale-up study for the production of polyol-based biopolymers from sawdust. Sustain. Prod. Consum. 2021, 27, 462–470. [Google Scholar] [CrossRef]
- Samson, R.; Delaquis, E.; Deen, B.; Debruyn, J.; Eggimann, U. Switchgrass Agronomy. Ontario Biomass Producers Co-Operative Inc. Report, 2016. Available online: https://www.agrireseau.net/documents/93992/switchgrass-agronomy (accessed on 19 July 2022).
- Teal, W.B.; Gobel, R.J.; Johnson, A. Biomass Torrefaction System and Method. 2012. Available online: https://patents.google.com/patent/US8246788B2/en (accessed on 19 April 2023).
- Evangelista, B.; Arlabosse, P.; Govin, A.; Salvador, S.; Bonnefoy, O.; Dirion, J.L. Reactor scale study of self-heating and self-ignition of torrefied wood in contact with oxygen. Fuel 2018, 214, 590–596. [Google Scholar] [CrossRef]
- Yun, H.; Clift, R.; Bi, X. Process simulation, technoeconomic evaluation, and market analysis of supply chains for torrefied wood pellets from British Columbia: Impacts of plant configuration and distance to market. Renew. Sustain. Energy Rev. 2020, 127, 109745. [Google Scholar] [CrossRef]
- Manouchehrinejad, M.; Mani, S. Process simulation of an integrated biomass torrefaction and pelletization (iBTP) plant to produce solid biofuels. Energy Convers. Manag. X 2019, 1, 100008. [Google Scholar] [CrossRef]
- Bergman, P. Combined Torrefaction and Pelletisation; Technical ECN-C--05-073. The TOP Process; Energy Research Centre of the Netherlands (ECN): Petten, The Netherlands, 2005.
- Shahrukh, H.; Oyedun, A.O.; Kumar, A.; Ghiasi, B.; Kumar, L.; Sokhansanj, S. Net energy ratio for the production of steam pretreated biomass-based pellets. Biomass Bioenergy 2015, 80, 286–297. [Google Scholar] [CrossRef]
- Valdez, E. Microwave Torrefaction and Densification of Oat Hulls for Heat and Power Production. Master’s Thesis, Department of Chemical and Biological Engineering, University of Saskatchewan, Saskatoon, SK, Canada, 2020. Available online: https://harvest.usask.ca/server/api/core/bitstreams/3729a5fc-e5d5-4de0-9431-16c7ff1dfa25/content (accessed on 19 April 2023).
- Mupondwa, E.; Li, X.; Tabil, L.; Sokhansanj, S.; Adapa, P. Status of Canada’s lignocellulosic ethanol: Part I: Pretreatment technologies. Renew. Sustain. Energy Rev. 2017, 72, 178–190. [Google Scholar] [CrossRef]
- Vlysidis, A.; Binns, M.; Webb, C.; Theodoropoulos, C. A Techno-Economic Analysis of Biodiesel Biorefineries: Assessment of Integrated Designs for the Co-production of Fuels and Chemicals. Energy 2011, 36, 4671–4683. [Google Scholar] [CrossRef]
- Junsittiwate, R.; Srinophakun, T.R.; Sukpancharoen, S. Techno-economic, environmental, and heat integration of palm empty fruit bunch upgrading for power generation. Energy Sustain. Dev. 2022, 66, 140–150. [Google Scholar] [CrossRef]
- Fadhilah, N.A.; Islam, M.N.; Rosli, R. Techno-economic analysis of sawdust and rice husk co-pyrolysis for bio-oil production. Bioresour. Technol. Rep. 2023, 21, 101233. [Google Scholar] [CrossRef]
- Patel, H.; Maiti, P.; Maiti, S. Techno-economic assessment of bio-refinery model based on co-pyrolysis of cotton boll crop-residue and plastic waste. Biofuels Bioprod. Biorefin. 2022, 16, 155–171. [Google Scholar] [CrossRef]
- Sarker, T.R.; German, C.S.; Borugadda, V.B.; Meda, V.; Dalai, A.K. Techno-economic analysis of torrefied fuel pellet production from agricultural residue via integrated torrefaction and pelletization process. Heliyon 2023, 9, e16359. [Google Scholar] [CrossRef] [PubMed]
- Hasanly, A.; Khajeh Talkhoncheh, M.; Karimi Alavijeh, M. Technoeconomic assessment of bioethanol production from wheat straw: A case study of Iran. Clean Technol. Environ. Policy 2018, 20, 357–377. [Google Scholar] [CrossRef]
- Javier, F.; Ortiz, G. Techno-economic assessment of supercritical processes for biofuel production. J. Supercrit. Fluids 2020, 160, 104788. [Google Scholar] [CrossRef]
- Wolbers, P.; Cremers, M.; Robinson, T.; Madrali, S.; Tourigny, G. Biomass Pre-Treatment for Bioenergy–Case Study 4: The Steam Explosion Process Technology; IEA Bioenergy: Paris, France, 2018. [Google Scholar]
- Mobini Dehkordi, M.M. On the Design and Analysis of Forest Biomass to Biofuel and Bioenergy Supply Chains. Ph.D. Thesis, Department of Chemical Engineering, University of British Columbia, Vancouver, BC, Canada, 2015. [Google Scholar]
- Peng, J. A Study of Softwood Torrefaction and Densification: For the Production of High-Quality Wood Pellets. Ph.D. Thesis, The University of British Columbia, Vancouver, BC, Canada, 2012. [Google Scholar]
- Pirraglia, A.; Gonzalez, R.; Saloni, D. Technoeconomical analysis of wood pellets production for U.S. manufacturers. BioResources 2010, 5, 2374–2390. [Google Scholar] [CrossRef]






| Unit Operation | Parameter | Value | Source |
|---|---|---|---|
| Steam explosion | Temperature (°C) Residence time (min) | 180 9 | [29,30] |
| Torrefaction | Temperature (°C) Residence time (min) | 250 9 | [31] [31] |
| Binder | Torrefaction liquid (%) | 25 | [32] |
| Pelletization | Die temperature (°C) Pressure rate (mm/min) Sample moisture content (%) | 95 50 10 | [29,31] |
| Cost Category | Estimation Assumption |
|---|---|
| Purchase price of all equipment (PC) | Plant equipment cost + unlisted equipment |
| Installation (I) | 0.50 × PC |
| Piping (II) | 0.35 × PC |
| Instrumentation cost (III) | 0.40 × PC |
| Building and services (IV) | 0.45 × PC |
| Electrical facilities (V) | 0.10 × PC |
| Insulation (VI) | 0.03 × PC |
| Yard improvements (VII) | 0.15 × PC |
| Auxiliary facilities (VIII) | 0.40 × PC |
| Total plant direct cost (TPDC) | PC + I + II + III + IV + V + VI + VII + VIII |
| Engineering (IX) | 0.25 × TPDC |
| Construction (X) | 0.35 × TPDC |
| Total plant indirect cost (TPIC) | IX + X |
| Contractor’s fee (XI) | 0.05 × (TPDC + TPIC) |
| Contingency and research and development (XII) | 0.10 × (TPDC + TPIC) |
| Direct fixed capital cost (DFC) | TPDC + TPIC + XI + XII |
| Working capital (WC) | 0.05 × DFC |
| Start-up cost (SC) | 0.15 × DFC |
| Total capital investment (TCI) | DFC + WC + SC |
| Cost Category | Scenario 1 | Scenario 2 | Scenario 3 | Scenario 4 | Scenario 5 | Scenario 6 |
|---|---|---|---|---|---|---|
| Purchase price of all equipment (PC) | 1,273,000 | 1,323,000 | 7,335,000 | 7,859,000 | 2,125,000 | 2,675,000 |
| Installation (I) | 636,000 | 662,000 | 3,553,000 | 3,930,000 | 1,063,000 | 1,338,000 |
| Piping (II) | 445,000 | 463,000 | 2,567,000 | 2,751,000 | 744,000 | 936,000 |
| Instrumentation cost (III) | 509,000 | 529,000 | 2,934,000 | 3,144,000 | 850,000 | 1,070,000 |
| Building and services (IV) | 573,000 | 595,000 | 3,301,000 | 3,537,000 | 956,000 | 1,204,000 |
| Electrical facilities (V) | 127,000 | 132,000 | 733,000 | 786,000 | 213,000 | 268,000 |
| Insulation (VI) | 38,000 | 40,000 | 220,000 | 236,000 | 64,000 | 80,000 |
| Yard improvements (VII) | 191,000 | 198,000 | 1,100,000 | 1,179,000 | 319,000 | 401,000 |
| Auxiliary facilities (VIII) | 509,000 | 529,000 | 2,934,000 | 3,144,000 | 850,000 | 1,070,000 |
| Total plant direct cost (TPDC) PC + I + II + III + IV + V + VI + VII + VIII | 4,301,000 | 4,471,000 | 24,677,000 | 26,566,000 | 7,183,000 | 9,042,000 |
| Engineering (IX) | 1,075,000 | 1,118,000 | 6,169,000 | 7,859,000 | 1,796,000 | 2,260,000 |
| Construction (X) | 1,505,000 | 1,565,000 | 8,637,000 | 9,298,000 | 2,514,000 | 3,165,000 |
| Total plant indirect cost (TPIC) IX + X | 2,581,000 | 2,683,000 | 14,806,000 | 17,157,000 | 4,310,000 | 5,425,000 |
| Total plant cost (TPC = TPDC + TPIC) | 6,882,000 | 7,154,000 | 39,483,000 | 43,723,000 | 11,492,000 | 14,466,000 |
| Contractor’s fee (XI) | 344,000 | 358,000 | 1,974,000 | 2,186,000 | 575,000 | 723,000 |
| Contingency and research and development (XII) | 688,000 | 715,000 | 3,948,000 | 4,372,000 | 1,149,000 | 1,447,000 |
| Direct fixed capital cost (DFC) = TPDC + TPIC + XI + XII | 7,914,000 | 8,227,000 | 45,405,000 | 50,281,000 | 13,216,000 | 16,636,000 |
| Working capital (WC) | 396,000 | 411,000 | 2,270,000 | 2,514,000 | 661,000 | 832,000 |
| Start-up cost (SC) | 1,187,000 | 1,234,000 | 6,811,000 | 7,542,000 | 1,982,000 | 2,495,000 |
| Total capital investment (TCI) = DFC + WC + SC | 9,497,000 | 9,922,000 | 54,486,000 | 60,337,000 | 15,859,000 | 19,963,000 |
Disclaimer/Publisher’s Note: The statements, opinions and data contained in all publications are solely those of the individual author(s) and contributor(s) and not of MDPI and/or the editor(s). MDPI and/or the editor(s) disclaim responsibility for any injury to people or property resulting from any ideas, methods, instructions or products referred to in the content. |
© 2023 by the authors. Licensee MDPI, Basel, Switzerland. This article is an open access article distributed under the terms and conditions of the Creative Commons Attribution (CC BY) license (https://creativecommons.org/licenses/by/4.0/).
Share and Cite
Onyenwoke, C.; Tabil, L.G.; Dumonceaux, T.; Mupondwa, E.; Cree, D.; Li, X.; Onu Olughu, O. Technoeconomic Analysis of Torrefaction and Steam Explosion Pretreatment Prior to Pelletization of Selected Biomass. Energies 2024, 17, 133. https://doi.org/10.3390/en17010133
Onyenwoke C, Tabil LG, Dumonceaux T, Mupondwa E, Cree D, Li X, Onu Olughu O. Technoeconomic Analysis of Torrefaction and Steam Explosion Pretreatment Prior to Pelletization of Selected Biomass. Energies. 2024; 17(1):133. https://doi.org/10.3390/en17010133
Chicago/Turabian StyleOnyenwoke, Chukwuka, Lope G. Tabil, Tim Dumonceaux, Edmund Mupondwa, Duncan Cree, Xue Li, and Onu Onu Olughu. 2024. "Technoeconomic Analysis of Torrefaction and Steam Explosion Pretreatment Prior to Pelletization of Selected Biomass" Energies 17, no. 1: 133. https://doi.org/10.3390/en17010133
APA StyleOnyenwoke, C., Tabil, L. G., Dumonceaux, T., Mupondwa, E., Cree, D., Li, X., & Onu Olughu, O. (2024). Technoeconomic Analysis of Torrefaction and Steam Explosion Pretreatment Prior to Pelletization of Selected Biomass. Energies, 17(1), 133. https://doi.org/10.3390/en17010133

