Operation Approval for Commercial Airborne Wind Energy Systems
Abstract
1. Introduction
2. Methodology
3. Risk Introduction
- Fatal injuries to third parties on the ground.
- Fatal injuries to third parties in the air.
- Damage to critical infrastructure.
4. Sora Step 1: Conops Description
- The airborne component is a single-unit flexible-wing kite with an area of 60 m2.
- Mechanical energy is transferred to the ground via the tether.
- The airborne component can land and take off without any human intervention.
- The flight controller design is robust to weather conditions such as strong wind, heavy rain, or snow. These conditions are considered abnormal operating conditions. Automatic procedures are in place in the flight control system, bringing it to a safe state if the operation is unsafe or not feasible. Undesirable states are not considered an anomaly, but a part of an operation where the system is still under control.
- The operation of the system is entirely autonomous. No ground intervention is required for the operation. There is no pilot or remote crew in the loop. Human intervention may be required only for maintenance purposes or emergency situations.
- The operation is continuous, both during the daytime and the nighttime.
- Airborne component visibility cannot be guaranteed from the ground station due to the weather and light conditions.
- Operations are conducted on a controlled ground area. Thus, only active participants, who have the training for the operation-relevant risks and emergency procedures, may be present in the defined area.
- The maximum allowed wind speed for the operation is 30 m/s, measured at ground level. For higher wind speeds, operations are terminated by the flight control system to protect the system and third parties.
- Operations are conducted with a single system.
- The operation volume is always free of local events and special circumstances.
- Adjacent areas of the operation area are classified as sparsely populated.
- Operation relevant information
- (a)
- Organization
- Safety
- Design and production
- Training of staff involved in operations
- Maintenance
- Crew
- Configuration management
- (b)
- Operations
- Types of operations
- Standard operating procedures
- Normal operational strategy
- Abnormal and emergency operation
- Accidents, incidents, and mishaps
- Emergency response plan
- (c)
- Training
- General information
- Initial training and qualification
- Procedures for maintenance of currency
- Flight simulation training devices
- Training program
- Technical relevant information
- (a)
- UAS description
- Unmanned aircraft (UA) segment
- UAS control segment
- Geo fencing
- Ground support equipment (GSE) segment
- C2 link segment
- C2 link degradation
- C2 link lost
- Safety features
- A safety management system is in place and is documented.
- The organization uses “industry best practices” to design and produce its AWES.
- The organization has training procedures in place, and they are documented.
- The organization has maintenance procedures in place, and they are documented.
- The organization has a description of the responsibilities and duties of personnel involved in test operations, and it is documented.
- The organization has a change management system (CMS) defined, and it is documented.
- Normal operations consist of an airborne system connected to a ground station with a tether.
- The operator has documented their standard operating procedures, and they are appropriate for the operations being carried out.
- The operator has documented their normal operating strategy, and it is appropriate for the operations being carried out.
- The operator has documented their contingency procedures to be implemented in case of a system malfunction, abnormal operation, or an emergency situation. The critical failure modes of the system for all flight modes (i.e., launch, power production, land, etc.) have been analyzed by means of a failure mode and effects analysis (FMEA). At a minimum, this should include tether failure, ground station failure, and airborne system failure. An emergency landing procedure should be defined and documented. The tether release procedure should include provisions to ensure that the airborne part of the system does not leave the operational zone and that it results in an overall increase in safety and/or gives the operator a chance to minimize damage to their airborne system.
- The operator has an incident reporting procedure documented and known to all operation personnel. As a minimum, it is expected that any event involving the airborne system leaving the operational zone be reported to the local police and the certification authority.
- The operator has an emergency response plan in place that is documented and known to all operation personnel. As a minimum, the following scenarios should be covered: crash inside the operational zone, landing/crash outside of the operational zone, and collision with a manned aircraft.
- Descriptions of the physical characteristics of the airborne system (mass, center of mass, dimensions, etc.) including photos, diagrams, and schematics; the materials used; the capability of the airborne system to withstand expected flight loads; the dimensions of the tether; the airborne system performance characteristics (i.e., maximum altitude, endurance, accelerations, air-speeds, maximum ground speed, etc.); performance limits due to environmental and meteorological conditions (i.e., wind speed limitations, harsh weather conditions, minimum visibility conditions, temperatures limits, etc.); and the propulsion system, on-board power generation, flight control surfaces and actuators, sensors, and payloads (if applicable) have been documented and provided.
- Descriptions of the overall system architecture, navigation concept, autopilot, flight control system, and detect and avoid (DAA) system (if applicable) have been documented and provided.
- A description of the principles of the system or equipment used to perform geo-fencing functions has been provided. All AWES are connected to the ground by their tether. However, the tether cannot be claimed for the "geo-fence" requirement considering the energy level of the AWES during the operation. The developer should have a documentation system by which they can ensure that the airborne part of the system stays within the operational zone even in the tether rapture or release case.
- Descriptions of all the support equipment used on the ground, such as launch or recovery systems, generators, or power supplies; and how the AWES is transported on the ground have been provided.
- A description of the highly autonomous nature of the system is provided. Therefore, the inapplicability of the C2 link should be documented.
- Descriptions of the single failure modes of the system and their recovery modes have been provided, along with a description of the emergency recovery capability to prevent third-party risks (i.e., flight termination system or automatic recovery system). A functional and physical diagram of the overall system needs to be provided.
5. Sora Step 2: Determination of the Intrinsic UAS Ground Risk Class(Grc)
- The airborne component consists of a 60 m2 flexible-wing kite and a suspended kite control unit (KCU),
- The operation is over a controlled ground area,
- The operation is at a maximum altitude of 600 m. Therefore, a ground risk buffer of 600 m is assumed.
6. Sora Step 3: Final Grc Determination
- The activation of the SSG is automated.
- The effects of impact dynamics and post-impact hazards are reduced to a level where it can be reasonably assumed that a fatality will not occur.
- SSGs used to reduce the effect of the UA impact dynamics are installed and maintained under manufacturer instructions.
- The personnel responsible for the installation and maintenance of the SSG to reduce the effect of the UA impact dynamics are identified and trained by the applicant. A competent third party validates the claimed level of integrity against a standard considered adequate by the competent authority and through compliance acceptable to that authority.
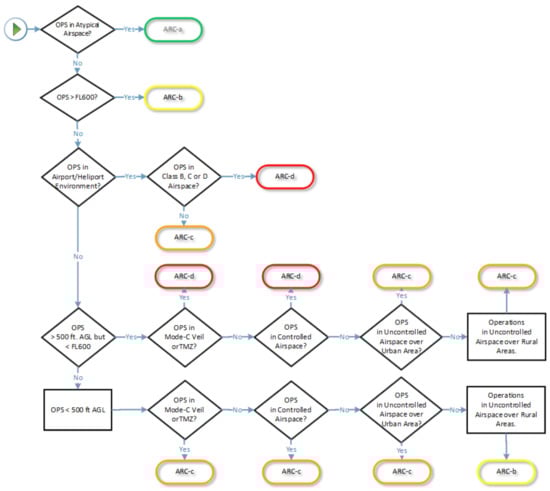
7. Sora Step 4: Determination of the Initial Air Risk Class (Arc)
- Operation altitude,
- Operating in controlled airspace or uncontrolled airspace,
- Operating in an environment that has an airport or heliport,
- Operating in airspace over urban or rural environment,
- Operating in typical airspace or atypical (e.g., segregated) airspace.
- Restricted airspace or danger areas,
- Airspace where normal manned aircraft cannot go (e.g., airspace within 100 ft of buildings or structures),
- Airspace characterization where the encounter rate of manned aircraft (encounter is defined as a proximity of 3000 ft horizontally and ± 350 ft vertically) can be shown to be less than 1 × 10 per flight hour during the operation),
- Airspace not covered in Airspace Encounter Categories (AEC) 1 through 12.
8. Sora Step 5: Application of Strategic Mitigations to Determine Residual Arc (Optional)
- Mitigation(s) that bound the geographical volume in which the UAS operates (e.g., certain boundaries or airspace volumes);
- Mitigation(s) that bound the operational time frame (e.g., restricted to certain times of day, such as flying only at night).
9. Sora Step 6: Tactical Mitigations Performance Requirement (TMPR) and Robustness Levels
10. Sora Step 7: Final Specific Assurance and Integrity Levels (SAIL) and Operational Safety Objectives (OSO) Assignment
11. Sora Step 8: Identification of Operational Safety Objectives (OSO)
12. Sora Step 9: Adjacent Area/Airspace Considerations
- Developing and qualifying the entire flight control system and all flight-relevant subsystems with a credible development standard.
- Developing and qualifying an independent system that always keeps the airborne component in the operation zone in a failure case.
- The fault detection system shall detect the position-keeping failure of the flight control system using independent algorithms/sensors.
- All critical hardware, sensors, and software should meet the reliability metric requirements, or redundancy should ensure reliability. The hardware and the software of the system shall be qualified with a credible standard.
- If position control is lost, the system shall have the mechanism to conduct a controlled landing or crash in the operation zone. The component of this emergency system should have the same quality level as the detection module.
- The probability of leaving the operational volume per flight hour shall be less than .
- No single failure of the UAS or any external system supporting the operation shall lead to operation outside the ground risk buffer. Compliance with the requirements above shall be substantiated by analysis or test data with supporting evidence.
- Software (SW) and Airborne Electronic Hardware (AEH) whose development error(s) could directly lead to operations outside of the ground risk buffer shall be developed to an industry standard or methodology recognized as adequate by the competent authority.
- Gatherings of people unless already approved for operations over gatherings of people;
- ARC-D unless the residual ARC is ARC-D;
- M1 mitigation has been applied to lower the GRC;
- Operating in a controlled ground area.
13. Sora Step 10: Comprehensive Safety Portfolio
- Mitigations used to modify the intrinsic GRC;
- Strategic mitigations for the initial ARC;
- Tactical mitigations for the residual ARC;
- Adjacent area/airspace considerations;
- Operational safety objectives.
14. Conclusions
Author Contributions
Funding
Data Availability Statement
Acknowledgments
Conflicts of Interest
Abbreviations
| AEC | Airspace encounter categories |
| AEH | Airborne electronic hardware |
| ANSP | Air navigation service provider |
| ARC | Air risk class |
| ATC | Air traffic control |
| AWE | Airborne wind energy |
| AWES | Airborne wind energy system |
| BVLOS | Beyond visual line of sight |
| C2 | Command and control |
| CFA | Controlled firing area |
| cFS | Core flight system |
| CMS | Change management system |
| CONOPS | Concept of operations |
| DAA | Detect and avoid |
| EASA | European Union Aviation Safety Agency |
| ESA | European Space Agency |
| FDIR | Fault detection and isolation |
| FL | Flight level |
| FMEA | Failure mode and effects analysis |
| GRC | Ground risk class |
| GSE | Ground support equipment |
| HAV | Highly autonomous vehicles |
| IR | Infrared |
| JARUS | Joint Authorities for Rulemaking on Unmanned Systems |
| KCU | Kite control unit |
| LEO | Low-earth-orbit |
| LOS | Line of sight |
| MSL | Mean sea level |
| MOA | Military operation area |
| NASA | National Aeronautics and Space Administration |
| OSO | Operational safety objective |
| RPAS | Remote-piloted aircraft system |
| SAE | Society of Automotive Engineers |
| SAIL | Specific assurance and integrity level |
| SAVOIR | Space avionics open interface architecture |
| SORA | Specific operations risk assessment |
| SSG | Safety system for ground |
| SW | Software |
| TMPR | Tactical mitigation performance and robustness requirements |
| TMZ | Transponder mandatory zone |
| TRL | Technology readiness level |
| UA | Unmanned aircraft |
| UAS | Unmanned aerial system |
| UTM | Unmanned aircraft system traffic management |
| VLOS | Visual line of sight |
References
- Zillmann, U.; Bechtle, P. Emergence and Economic Dimension of Airborne Wind Energy. In Airborne Wind Energy—Advances in Technology Development and Research; Schmehl, R., Ed.; Springer Nature: Singapore, 2018; pp. 1–25. [Google Scholar] [CrossRef]
- IRENA. Offshore Renewables: An Action Agenda for Deployment; Technical Report; International Renewable Energy Agency (IRENA): Abu Dhabi, United Arab Emirates, 2021. [Google Scholar]
- Vermillion, C.; Cobb, M.; Fagiano, L.; Leuthold, R.; Diehl, M.; Smith, R.S.; Wood, T.A.; Rapp, S.; Schmehl, R.; Olinger, D.; et al. Electricity in the Air: Insights From Two Decades of Advanced Control Research and Experimental Flight Testing of Airborne Wind Energy Systems. Annu. Rev. Control 2021, 52, 330–357. [Google Scholar] [CrossRef]
- Fagiano, L.; Quack, M.; Bauer, F.; Carnel, L.; Oland, E. Autonomous Airborne Wind Energy Systems: Accomplishments and Challenges. Annu. Rev. Control Robot. Auton. Syst. 2022, 5, 603–631. [Google Scholar] [CrossRef]
- Rapp, S.; Schmehl, R. Enhancing Resilience of Airborne Wind Energy Systems Through Upset Condition Avoidance. J. Guid. Control Dyn. 2021, 44, 251–265. [Google Scholar] [CrossRef]
- Salma, V.; Friedl, F.; Schmehl, R. Improving Reliability and Safety of Airborne Wind Energy Systems. Wind Energy 2019, 23, 340–356. [Google Scholar] [CrossRef]
- Minderhoud, C. Safety Evaluation of Kitepower Operations. Master’s Thesis, Delft University of Technology, Delft, The Netherlands, 2021. [Google Scholar]
- Schmidt, H.; de Vries, G.; Renes, R.J.; Schmehl, R. The Social Acceptance of Airborne Wind Energy: A Literature Review. Energies 2022, 15, 1384. [Google Scholar] [CrossRef]
- Watson, S.; Moro, A.; Reis, V.; Baniotopoulos, C.; Barth, S.; Bartoli, G.; Bauer, F.; Boelman, E.; Bosse, D.; Cherubini, A.; et al. Future emerging technologies in the wind power sector: A European perspective. Renew. Sustain. Energy Rev. 2019, 113, 109270. [Google Scholar] [CrossRef]
- Koopman, P.; Ferrell, U.; Fratrik, F.; Wagner, M. A Safety Standard Approach for Fully Autonomous Vehicles. In Proceedings of the Computer Safety, Reliability, and Security; Romanovsky, A., Troubitsyna, E., Gashi, I., Schoitsch, E., Bitsch, F., Eds.; Springer: Cham, Switzerland, 2019; pp. 326–332. [Google Scholar] [CrossRef]
- Salma, V.; Ruiterkamp, R.; Kruijff, M.; van Paassen, M.; Schmehl, R. Current and Expected Airspace Regulations for Airborne Wind Energy Systems. In Airborne Wind Energy—Advances in Technology Development and Research; Schmehl, R., Ed.; Green Energy and Technology; Springer: Singapore, 2018; Chapter 29; pp. 703–725. [Google Scholar] [CrossRef]
- Eickhoff, J.; Chintalapati, B.; Stoecker, P.; von Kader, W.; Traussnig, R.; Sayer, C.; Peel, R.; Keynes, M. The Flexible LEO Platform for Small Satellite Missions; Deutsche Gesellschaft für Luft-und Raumfahrt-Lilienthal-Oberth e.V.: Friedrichshafen, Germany, 2018. [Google Scholar] [CrossRef]
- National Aeronautics and Space Administration (NASA). The Core Flight System (cFS). Available online: https://cfs.gsfc.nasa.gov (accessed on 12 August 2021).
- Salma, V.; Schmehl, R. Flight Anomaly Detection for Airborne Wind Energy Systems. J. Phys. Conf. Ser. 2020, 1618, 032021. [Google Scholar] [CrossRef]
- Olive, X. FDI (R) for satellites: How to deal with high availability and robustness in the space domain. Int. J. Appl. Math. Comput. Sci. 2012, 22, 99–107. [Google Scholar] [CrossRef]
- European Space Agency (ESA). SAVOIR-FDIR Working Group. Available online: https://savoir.estec.esa.int/SAVOIRFDIR.htm (accessed on 1 February 2021).
- National Aeronautics and Space Administration (NASA). Fault Management Handbook; Technical Report NASA-HDBK-1002; NASA: Washington, DC, USA, 2012. Available online: https://www.nasa.gov/pdf/636372main_NASA-HDBK-1002_Draft.pdf (accessed on 11 January 2023).
- Underwriters Laboratories Partners. ANSI/UL 4600 Standard for Safety for the Evaluation of Autonomous Products. Available online: https://www.shopulstandards.com/ProductDetail.aspx?productid=UL4600 (accessed on 11 January 2023).
- European Aviation Safety Agency (EASA). SC-RPAS.1309-01: Special Condition Equipment, Systems, and Installations. 24 July 2015. Available online: https://www.easa.europa.eu/system/files/dfu/SC-RPAS.1309-01_Iss01-public%20consultation.pdf (accessed on 15 March 2023).
- Joint Authorities for Rulemaking of Unmanned Systems (JARUS). JARUS Guidelines on Specific Operations Risk Assessment (SORA). Edition 2.0. 30 January 2019. Available online: http://jarus-rpas.org/sites/jarus-rpas.org/files/jar_doc_06_jarus_sora_v2.0.pdf (accessed on 31 January 2023).
- European Union Aviation Safety Agency (EASA). Specific Operations Risk Assessment (SORA). Available online: https://www.easa.europa.eu/en/domains/civil-drones-rpas/specific-category-civil-drones/specific-operations-risk-assessment-sora (accessed on 29 January 2023).
- Janik, P.; Zawistowski, M.; Fellner, R.; Zawistowski, G. Unmanned Aircraft Systems Risk Assessment Based on SORA for First Responders and Disaster Management. Appl. Sci. 2021, 11, 5364. [Google Scholar] [CrossRef]
- Airborne Wind Europe. Safe AWE Testing CONOPS Guidelines. Edition 1.1. 25 January 2021. [Google Scholar] [CrossRef]
- Airborne Wind Europe. An Introduction to the Specific Operations Risk Assessment (SORA) for Airborne Wind Energy. Edition 1.1. 25 January 2021. [Google Scholar] [CrossRef]
- Peschel, J. Kitepower and the Journey Towards 24/7 Operation. In 8th International Airborne Wind Energy Conference (AWEC 2019): Book of Abstracts; Schmehl, R., Tulloch, O., Eds.; University of Strathclyde: Glasgow, UK; Delft University of Technology: Delft, The Netherlands, 2019; Available online: http://resolver.tudelft.nl/uuid:5bea59d6-be63-46c6-aba5-d60967d7783b (accessed on 11 January 2023).
- Airborne Wind Europe. Glossary. Available online: https://airbornewindeurope.org/glossary-2/ (accessed on 11 January 2023).
- Torens, C.; Nikodem, F.; Dauer, J.C.; Schirmer, S.; Dittrich, J.S. Geofencing requirements for onboard safe operation monitoring. CEAS Aeronaut. J. 2020, 11, 767–779. [Google Scholar] [CrossRef]
- Joint Authorities for Rulemaking of Unmanned Systems (JARUS). JARUS Guidelines on SORA—Annex A, Guidelines on Collecting and Presenting System and Operation Information for a Specific UAS Operation. Edition 1.0. 26 June 2017. Available online: http://jarus-rpas.org/sites/jarus-rpas.org/files/jar_doc_06_jarus_sora_annex_a_v1.0.pdf (accessed on 16 August 2021).
- Joint Authorities for Rulemaking of Unmanned Systems (JARUS). JARUS Guidelines on SORA-Annex B, Integrity and Assurance Levels for the Mitigations Used to Reduce the Intrinsic Ground Risk Class. Edition 1.0. 25 January 2019. Available online: http://jarus-rpas.org/sites/jarus-rpas.org/files/jar_doc_06_jarus_sora_annex_b_v1.0.pdf (accessed on 16 August 2021).
- Joint Authorities for Rulemaking of Unmanned Systems (JARUS). JARUS Guidelines on SORA - Annex C, Strategic Mitigation Collision Risk Assessment. Edition 1.0. 30 January 2019. Available online: http://jarus-rpas.org/sites/jarus-rpas.org/files/jar_doc_06_jarus_sora_annex_c_v1.0.pdf (accessed on 16 August 2021).
- Joint Authorities for Rulemaking of Unmanned Systems (JARUS). JARUS Guidelines on SORA—Annex I, Glossary of Terms. Edition 1.0. 26 June 2017. Available online: http://jarus-rpas.org/sites/jarus-rpas.org/files/jar_doc_06_jarus_sora_annex_i_v1.0.pdf (accessed on 16 August 2021).
- Wikipedia. Flight Level. Available online: https://en.wikipedia.org/wiki/Flight_level (accessed on 16 August 2021).
- Wikipedia. Mode C Veil. Available online: https://en.wikipedia.org/wiki/Mode_C_veil (accessed on 16 August 2021).
- Iris Automation. Detect-and-Avoid Drone Collision Avoidance System, Iris Automation. Available online: https://www.unmannedsystemstechnology.com/company/iris-automation/ (accessed on 17 August 2021).





| Step 1 | CONOPS description |
| Ground risk process | |
| Step 2 | Determination of the intrinsic UAS ground risk class (GRC) |
| Step 3 | Final GRC determination |
| Air-risk process | |
| Step 4 | Determination of the initial air risk class (ARC) |
| Step 5 | Application of strategic mitigations to determine residual risk |
| Step 6 | Tactical mitigation performance requirement (TMPR) and robustness levels |
| Final specific assurance and integrity levels (SAIL) and operational safety objectives (OSO) assignment | |
| Step 7 | SAIL determination |
| Step 8 | Identification of operational safety objectives (OSO) |
| Step 9 | Adjacent area/airspace considerations |
| Step 10 | Comprehensive safety portfolio |
| Intrinsic UAS Ground Risk | ||||
|---|---|---|---|---|
| Max UAS characteristic dimension | 1 m | 3 m | 8 m | >8 m |
| Typical kinetic energy expected | <700 J | <34 KJ | <1084 KJ | >1084 KJ |
| Operational scenarios | ||||
| VLOS/BVLOS over controlled ground area | 1 | 2 | 3 | 4 |
| VLOS in sparsely populated environment | 2 | 3 | 4 | 5 |
| BVLOS in sparsely populated environment | 3 | 4 | 5 | 6 |
| VLOS in populated environment | 4 | 5 | 6 | 8 |
| BVLOS in populated environment | 5 | 6 | 8 | 10 |
| VLOS over gathering of people | 7 | |||
| BVLOS over gathering of people | 8 | |||
| Robustness | ||||
|---|---|---|---|---|
| Mitigation Sequence | Mitigations for Ground Risk | Low/None | Medium | High |
| 1 | M1 - Strategic mitigations for ground risk | 0: None −1: Low | −2 | −4 |
| 2 | M2 - Effects of ground impacts are reduced | 0 | −1 | −2 |
| 3 | M3 - An emergency response plan (ERP) is in place, operator validated, and effective | 1 | 0 | −1 |
| Level of Integrity | Criteria Definition |
|---|---|
| Low | Only the applicants’ declaration, which states that the required level of integrity has been achieved, is applicable. |
| Medium | Where the applicant provides supporting evidence regarding the level of integrity. This is typically achieved by means of testing. |
| High | The achieved integrity has been found acceptable by a competent third party. |
| Low Assurance | Medium Assurance | High Assurance | |
|---|---|---|---|
| Low integrity | Low robustness | Low robustness | Low robustness |
| Medium integrity | Low robustness | Medium robustness | Medium robustness |
| High integrity | Low robustness | Medium robustness | High robustness |
| Level of Integrity | ||||
|---|---|---|---|---|
| Criterion Number | Low | Medium | High | |
| 1 | Definition of ground risk buffer | A ground risk buffer with at least a 1 to 1 rule. | Ground risk buffer takes into consideration: - 2 improbable single malfunctions or failures (including the projection of high energy parts such as rotors and propellers), which would lead to an operation outside of the operational volume, - Meteorological conditions (e.g., wind), - UAS latencies (e.g., latencies that affect the timely maneuverability of the UA), - UA behavior when activating a technical containment measure, - UA performance. | Same as Medium |
| 2 | Evaluation of people at risk | The applicant evaluates the area of operations by means of on-site inspections/appraisals to justify lowering the density of people at risk (e.g., residential area during daytime when some people may not be present or an industrial area at night time for the same reason). | Same as low; however, the applicant makes use of authoritative density data (e.g., data from UTM data service provider) relevant for the proposed area and time of operation to substantiate a lower density of people at risk. AND/OR If the applicant claims a reduction, due to a sheltered operational environment, the applicant: - uses a drone below 25 kg and not flying above 174 knots, - demonstrates that although the operation is conducted in a populated environment, it is reasonable to consider that most of the non-active participants will be located within a building. | Same as Medium |
| Level of Assurance | ||||
|---|---|---|---|---|
| Criterion Number | Low | Medium | High | |
| 1 | Definition of ground risk buffer | The applicant declares that the required level of integrity is achieved. | The applicant has supporting evidence to claim the required level of integrity has been achieved. This is typically performed by means of testing, analysis, simulation, inspection, design review, or through operational experience. | The claimed level of integrity is validated by a competent third party. |
| 2 | Evaluation of people at risk | The applicant declares that the required level of integrity has been achieved. | The density data used for the claim of risk reduction are an average density map for the date/time of the operation from a static sourcing (e.g., census data for night time ops). In addition, for localized operations (e.g., intra-city delivery or infrastructure inspection) the applicant submits the proposed route/area of operation to the applicable authority (e.g., city police, office of civil protection, infrastructure owner, etc.) to verify the claim of a reduced number of people at risk. | Same as medium; however, the density data used for the claim of risk reduction are a near-real time density map from a dynamic sourcing (e.g., cellular user data) and applicable for the date/time of the operation. |
| Residual ARC | Tactical Mitigation Performance Requirements (TMPR) | TMPR Level of Robustness |
|---|---|---|
| ARC-D | High | High |
| ARC-C | Medium | Medium |
| ARC-B | Low | Low |
| ARC-A | No requirement | No requirement |
| Residual ARC | ||||
|---|---|---|---|---|
| Final GRC | A | B | C | D |
| ≤2 | I | II | IV | VI |
| 3 | II | II | IV | VI |
| 4 | III | III | IV | VI |
| 5 | IV | IV | IV | VI |
| 6 | V | V | V | VI |
| 7 | VI | VI | VI | VI |
| >7 | Category C operation | |||
| OSO Number | Technical Issue with the UAS | Required Robustness Level for SAIL II | AWES Applicability |
|---|---|---|---|
| 1 | Ensure the operator is competent and/or proven | L | Yes |
| 3 | UAS maintained by competent and/or proven entity | L | Yes |
| 6 | C3 link performance is appropriate for the operation | L | No |
| 7 | Inspection of the UAS (product inspection) to ensure consistency with CONOPS | L | Yes |
| 8 | Operational procedures are defined, validated and adhered to | L | Yes |
| 9 | Remote crew trained and current and able to control the abnormal situation | L | No |
| 10 | Safe recovery from technical issue | L | Yes |
| OSO Number | Deterioration of External Systems Supporting UAS Operation | Required Robustness Level for SAIL II | AWES Applicability |
|---|---|---|---|
| 11 | Procedures are in place to handle the deterioration of external systems supporting UAS operation | M | Yes |
| 12 | The UAS is designed to manage the deterioration of external systems supporting UAS operation | L | Yes |
| 13 | External services supporting UAS operations are adequate to the operation | L | No |
| OSO Number | Human Error | Required Robustness Level for SAIL II | AWES Applicability |
|---|---|---|---|
| 14 | Operational procedures are defined, validated and adhered to | M | No |
| 15 | Remote crew trained and current and able to control the abnormal situation | L | No |
| 16 | Multi-crew coordination | L | No |
| 17 | Remote crew is fit to operate | L | No |
| 20 | A human factors evaluation has been performed and the HMI found appropriate for the mission | L | No |
| OSO Number | Adverse Operating Conditions | Required Robustness Level for SAIL II | AWES Applicability |
|---|---|---|---|
| 21 | Operational procedures are defined, validated and adhered to | M | Yes |
| 22 | The remote crew is trained to identify critical environmental conditions and to avoid them | L | No |
| 23 | Environmental conditions for safe operations defined, measurable and adhered to | L | Yes |
Disclaimer/Publisher’s Note: The statements, opinions and data contained in all publications are solely those of the individual author(s) and contributor(s) and not of MDPI and/or the editor(s). MDPI and/or the editor(s) disclaim responsibility for any injury to people or property resulting from any ideas, methods, instructions or products referred to in the content. |
© 2023 by the authors. Licensee MDPI, Basel, Switzerland. This article is an open access article distributed under the terms and conditions of the Creative Commons Attribution (CC BY) license (https://creativecommons.org/licenses/by/4.0/).
Share and Cite
Salma, V.; Schmehl, R. Operation Approval for Commercial Airborne Wind Energy Systems. Energies 2023, 16, 3264. https://doi.org/10.3390/en16073264
Salma V, Schmehl R. Operation Approval for Commercial Airborne Wind Energy Systems. Energies. 2023; 16(7):3264. https://doi.org/10.3390/en16073264
Chicago/Turabian StyleSalma, Volkan, and Roland Schmehl. 2023. "Operation Approval for Commercial Airborne Wind Energy Systems" Energies 16, no. 7: 3264. https://doi.org/10.3390/en16073264
APA StyleSalma, V., & Schmehl, R. (2023). Operation Approval for Commercial Airborne Wind Energy Systems. Energies, 16(7), 3264. https://doi.org/10.3390/en16073264

