Abstract
Off-grid hybrid renewable energy systems represent the most modern and flexible solutions that can cover a wide range of energy efficiency needs for household consumers. In the current context, these systems must be taken into account by most household consumers, given the fact that the price of energy has increased. This paper proposes an experimental analysis of the behavior of such a system, in real operating conditions, considering two renewable energy sources, wind and photovoltaic sources, using an experimental stand. It can be considered a testing platform for hybrid energy production systems, in that the power installed in the two sources can be scaled up. The platform has the advantage of allowing the implementation of different load and wind curves through a programmable logic controller; in this way, it is possible to evaluate the degree of coverage of the energy consumption produced from renewable sources, in the north-east of Romania, in the Suceava County region. The experimental study also involves an analysis of the storage capacity in relation to the consumption and the electricity produced by the two renewable sources. In this regard, three scenarios differentiated by the state of charge (30%, 50% and 70%) have been established. The results indicate that, for each of the imposed scenarios, the energy required to cover consumption is produced by renewable energy sources (42%, 47% and 53%), to which the energy stored in batteries (39%, 28% and 18%) is added.
1. Introduction
At a global level, one of the key directions for a sustainable future is the adoption of energy sources with a minimum impact on the environment. Green energy is the source of the future, being an inexhaustible source with low impact on the environment. For the stable development of all branches, a modern society needs complex energy that is as efficient as possible, and capable of providing long-term energy. Economic development is directly linked to the use of electricity and requires the development of energy systems that are as reliable as possible, and whose harmful impact on the environment is reduced as much as possible.
The high demand for electricity worldwide and the depletion of nonrenewable energy sources have led to the growth of renewable energy sources, which have become more efficient and cheaper every day. The renewable source with a major impact on the market is solar energy, captured and converted into electricity with equipment such as photovoltaic systems. Off-grid systems can deliver the energy for instantaneous consumption and house and store the surplus of the produced energy in batteries. At the same time, due to the destruction of the fossil fuel ecosystem and also to their gradual depletion, population growth, and urbanization, the demand for renewable sources obtained from green energy, such as wind and solar, had significantly increased [1]. Using these different sources, such as the sun and wind, to produce energy, which is vital for mankind, is a cost-effective solution that has high reliability and power characteristics [2]. The combination of two or more renewable energy sources, such as solar, wind, fuel cells, and biomass, results in a hybrid system for producing energy from environmentally friendly, low-cost renewable resources [3,4]. The use of stand-alone PV systems or wind turbine installations needs storage systems with an overall high cost of output energy. The final solution to reduce these costs is to merge them into hybrid systems [5,6].
A current trend refers to the Internet of Things (IoT)-based criterion that uses NILM (nonintrusive load monitoring) to transform modern buildings and homes into energy-efficient and smart ones. The factorial hidden Markov model (FHMM) is used as a NILM technique to disaggregate all appliances’ total power consumption into individual appliance load consumption by giving the power as an input. The consumption behavior is assessed according to the time of use to make energy savings based on the cost of electricity. The results confirmed that the system could monitor the security and environmental conditions of homes. Additionally, consumer behavior has been illustrated according to the time of use where the appliances can be controlled to reduce power consumption [7]. Voltage drop control measures are another topic that can be addressed in the case of off-grid renewable systems. Therefore, a classification can be made in this sense, that divides the voltage sag control measures and equipment into three categories: the power supply side, the customer side, and the equipment manufacturing company [8].
Even in the case of these systems, an analysis of the harmonic characteristics is necessary, and the effectiveness of the harmonic mitigation control strategy needs to be demonstrated [9]. The methods for quantitatively assessing the stability of a PV inverter represent another topic that is analyzed by means of impedance models and simulations in PSCAD. These studies could be used as a design reference for the industry to ensure that the PV system satisfies the stability requirements for these types of applications [10].
The proposed work is structured as follows: Section 2 presents the most important studies related to the design and control of off-grid hybrid energy production systems operating in different climatic conditions; Section 3 takes into account some of the basic relationships that can be used to determine the power generated by a photovoltaic and wind system, as well as the general aspects regarding the management of storage systems; Section 4 describes the proposed HRES architecture and the necessary equipment needed to achieve the objectives of the experimental study. Additionally, the stages of the experimental study are described, along with the establishment of the imposed operating scenarios, in order to test the capacity of HRES to cover the energy demand of the considered household consumer; Section 5 presents the results regarding the implementation of each HRES operating scenario, considering the climatic conditions of the Suceava County region; Section 6 includes general discussions regarding the operation of the HRES system; in Section 7, the main conclusions resulting from the experimental study are presented, followed by future research directions.
2. Current Research on Off-Grid Hybrid Renewable Energy Systems
A large number of research papers in the field of off-grid hybrid renewable energy systems have been identified in the literature in different areas of the world. These studies have considered different analytical models, different types of monitoring systems [11], and different software, such as MATLAB, TRNSYS, HOMER Pro, FLUX, and ANSYS, in order to design and optimize energy production systems in this category. Solomon Kiros et al. [12,13] presented the modeling of an autonomous hybrid system for an area in Ethiopia, as well as a comparison of economic performance using data collected from the selected area and implementing different scenarios of a hybrid PV-wind storage system. The results showed a number of possibilities for using renewable resources with different levels of use to be implemented and showed that the most cost-effective system is the PV-wind-battery-converter configuration. Hoda Abd El-Sattar et al. [14] proposed an isolated hybrid renewable power system consisting of a photovoltaic, wind turbine, storage system, and a biomass system for its analysis and optimization. After analyzing and comparing four different operating scenarios, the results showed that the proposed heap-based optimizer (HBO) algorithm is the best solution for determining the optimal power generation and storage capacity for the proposed hybrid system.
Ayman Al-Quraan et al. [15] presented aspects related to the control of a microgrid consisting of a photovoltaic system and a wind turbine. The excess energy generated by the PV panels is used to charge the batteries. Several consumer supply scenarios were analyzed, assuming battery power consumption between 20% and 80% SoC. The conclusions take into account the capacity of the analyzed system to cover the electricity consumption without intervening with an additional energy source. Yan Yang et al. [16] proposed an autonomous hybrid system with PV panels and a wind turbine for power supply in rural areas, taking into account methods of optimizing the installed capacity, the reliability of the system, and the resources at the system location. The results showed that if solar irradiance and average annual wind speed are low; it is not recommended to use this system because it does not have the ability to meet energy demand. Obeida Farhat et al. [17] presented a review of the types and applications of hybrid renewable energy systems and hybrid recovery energy systems applied in industrial and residential sectors. The study indicates the impact, cost, and efficiency of the systems, which are applicable in both residential and industrial sectors. The conclusion was that hybrid systems have a wide range of applicability, such as renewable energy, wind, heating, ventilation and air conditioning, and desalination [18,19]. Staden P.T. et al. [20] designed and analyzed an off-grid hybrid PV-wind system with connected storage batteries in terms of correct sizing, using weather data, and storing data on different energy models with different components. The aim of the work was to reduce the total cost and also meet the demand for energy at affordable prices. The conclusions can be used in the energy sector to reduce load losses. Bamdjid H. et al. [21] have analyzed hybrid photovoltaic-wind power generation systems in order to be used to produce and cover electricity demand in public lighting projects. The results showed that the area taken into consideration contains significant climatic data that can be used to produce electricity from renewable sources using solar and wind energy. A hybrid PV-wind turbine system architecture and a mathematical model defined by MATLAB/Simulink [22] were also proposed in order to minimize the consumption from the national grid. Furthermore, Jian Ge et al. [23] studied the production aspects of hybrid PV-wind turbine systems and their potential capacity to meet the electricity needs on the rooftops of residential buildings in high-density urban areas. The results show that the methods used in this research can facilitate an accurate assessment of solar and wind energy potentials in cities with high densities of residential buildings. [24,25] presented the effect, variation in size, and impact of the storage battery degradation of a hybrid PV-wind system that produces renewable energy using a thermal battery model (P2D). The results show that the oversized storage system reduces the cost of producing power for the hybrid power system and provides an extended lifetime. Yan Cao et al. [26] studied a hybrid renewable energy production system consisting of PV panels, wind turbines, and energy storage batteries that supply a residential consumer with electricity used for heating, cooling, lighting, and for all the electrical appliances in the building. The results show that PV panels can produce more power most of the year, and wind turbines can be a cost-effective energy source in most climates.
Most of the studies in the literature reached conclusions about the operation and control of hybrid renewable energy systems based on modeling and simulations. In this paper, the emphasis is on experimental results. The experimental stand can be considered a test platform for hybrid photovoltaic systems (PV-wind), with installed powers on both sources up to 2 kW, in the real climatic conditions of the north-east region of Romania. The climate of Romania is temperate and continental, with four seasons and important variations in temperature and levels of solar irradiance throughout the year.
The test platform offers the possibility of implementing any type of load curve and wind curve by using a PLC in order to verify the system’s ability to cover the energy consumption from the considered renewable sources, respectively, with the energy stored in the batteries. It should be mentioned that the PV panels are mounted outside the laboratory and produce energy according to real-world climatic conditions. Even if the HRES system was thought to be off-grid with storage. In certain periods, unfavorable from a climatic point of view, additional energy was needed to supply the consumers. In this sense, the charger function of the inverter was used instead of an additional energy source, e.g., a diesel generator.
The paper proposes three operating scenarios for the HRES, considering the same load curve and storage capacity but changing the battery’s depth of discharge. In the event of an energy shortage, the HRES can cover the necessary energy for consumers from the electrical grid due to the charger function of the PV inverter, as stated before.
3. HRES Production Capacity
Some theoretical aspects are presented and can be used to simulate the operation of the photovoltaic source, the wind turbine, and the storage system. Given the fact that, in the wind simulator, the wind curve generated by the Homer Pro software was used in this section, the information related to the variation in the power of a wind turbine was synthesized. Additionally, some general equations for calculating the power of the photovoltaic source are presented, according to [27].
3.1. Photovoltaic System Equations
It is known that the power generated by a photovoltaic system is influenced, in addition to the level of solar irradiance and its position in relation to the horizontal and altitudinal planes, by the operating temperature. The power generated by a photovoltaic system, if the effect of temperature is not neglected, can be calculated with the following relationship [27]:
PPV = Pv·γPV (GSR/GSR,STC)·[1 + αTP (Tc − Tc,STC)]
If the influence of temperature is neglected, then relation (1) becomes:
PPV = Pv·γPV (GSR/GSR,STC).
To estimate the temperature of the photovoltaic cell, knowing the ambient temperature, the following relationship can be used:
Tc = Ta + (GSR/800)·(NOCT-20)
3.2. Wind Turbine Equations
According to [27], in order to calculate the power produced by a wind turbine, it is necessary to know the wind at the height of the wind turbine rotor. The value of the power produced by the wind turbine can be calculated with the following relationship:
Vt = Vanem·[ln(ht/h0)/ln(hanem/h0)]
The h0 coefficient is a parameter that characterizes the roughness of the land near the wind turbine site. This coefficient can vary between 10−6 m and 3 m [27].
The wind speed at the height of the wind turbine rotor can be calculated as follows:
Vt = Vanem·(ht/hanem)α
The α coefficient is a power coefficient proposed by Justus in 1978. Equation (5) is used for calculating the power of the wind turbine, which usually sets its performance under standard temperature and pressure conditions. Adaptation to real conditions can be performed by multiplying the value of the predicted power by the ratio of air density according to the equation:
Pout = Pout,STC·(ρ/ρ0)
3.3. Battery State of Charge
The battery state of charge [27] indicates the capacity available at a given moment according to the nominal capacity. The SoC value can range from 0% to 100%. If the SoC is 100%, then it is said that the battery is fully charged, while a 0% SoC indicates that the battery is completely drained.
In most practical applications, the SoC is not allowed to fall below 50%, and therefore the battery is recharged when the SoC reaches 50%. The SoC estimation of the battery is the key component of its management system. This helps to describe the actual level of energy available in the battery. The SoC assessment is significant not only to know the availability of the energy stored in the battery, but also to find out its lifespan. The charge state is directly related to the energy stored in a battery system and can be calculated with the following relation [27]:
SoC(t + 1) = SoC(t)·σ + Ib(t)·Δt·η(Ib(t))
4. HRES Equipment Description
The purpose of this work is to establish, by means of an experimental stand, what the production capacity of a hybrid energy production system is in the climatic conditions of the region of Suceava County. Moreover, it can be established that if the energy produced can cover the consumption of a household consumer, then the experimental stand has the possibility of implementing any type of load curve. It should be mentioned that PV panels produce energy in real-world conditions, while the wind turbine operates in a wind simulator. They are set up in this way because mounting the wind turbine in the outside environment would not lead to normal operation due to buildings with considerable heights on the university campus.
The experimental stand (Figure 1) presents an increased flexibility in that it can simulate distinct operations and supply options for household consumers with a certain installed power. The HRES includes the basic components necessary for operation, to which several modules necessary for electrical parameter monitoring are added, as well as for testing different operating scenarios particular to certain categories of household consumers: PV panels, wind turbines (WT), single phase inverters, PV MPPT controllers, wind turbine MPPT controllers, storage systems (AGM batteries), programmable logic controllers, an online electrical parameter monitoring module (OMS), and a high-precision battery monitor (HPBM). The wiring diagram of the HRES is presented in Figure 2.
Figure 1.
HRES experimental stand and its main components.
Figure 2.
HRES wiring diagram.
The PV panels are composed of monocrystalline silicone thin cells surrounded by ultrathin layers of amorphous silicon with a rated voltage of 235 Wp and a short circuit current of 7.33 A. The PV panel efficiency is 17%. By using a tracking system, several scenarios can be created regarding the position of the PV panels in relation to the continuous and diurnal movement of the sun. Considering that most off-grid PV systems use fixed photovoltaic panels, in our situation, by using a tracking system, any positioning scenario (tilt angle, orientation on the two axes) adopted by a real household consumer can be reproduced. The rated power of the PV system is 0.470 kWp.
A SPN1 solar pyranometer is mounted in the plane of the photovoltaic panels (Figure 3) and measures the total and diffuse solar irradiance components and the number of hours in the sun, all in one instrument. The SPN1 solar pyranometer is connected to a GP1 data logger for recording the mentioned parameters used in the experimental data analysis and issuing conclusions regarding the production capacity of the system depending on the climatic parameters that characterize the Suceava County region.
Figure 3.
PV panels with an integrated tracking system. Position of the solar irradiance monitoring system (SPN1) and data logger module (GP1).
The wind simulator consists of a wind turbine with a horizontal axis, an electric drive motor, a frequency converter (FC), and a PLC. The wind turbine has a rated power of 500 W at a nominal voltage of 12 V and a maximum charging current of 30 A. According to the power curve, the wind turbine starts to produce energy at a minimum speed of 3 m/s and a nominal speed of 1900 rpm. A frequency converter was used to set different rotational speeds for the wind turbine drive motor, which is a three-phase asynchronous motor (TAM) with 0.75 kW and a nominal speed of 3000 rpm. The three-phase asynchronous motor drives the wind turbine, based on a conversion relationship from rpm to m/s integrated into the PLC software. The three-phase asynchronous motor was fed from the public grid through the electrical energy distribution board (EEDB). For future measurements on TAM consumption, a digital multimeter (DM) was used. The speed of rotation was transferred to the wind turbine through a torque transducer (TT), which will be used in the future to record the developed torque by the wind turbine under load conditions. In order to eliminate the vibrations between the three-phase asynchronous motor, torque transducer, and wind turbine, two elastic couplings were used. The advantage of using the wind simulator refers to the fact that different operating states of the HRES can be verified, reproducing various scenarios from reality. By controlling certain operating parameters of the wind simulator, it is possible to identify management solutions for the flow of produced energy, customized for different types of household consumers.
A programmable logic controller was used to fulfill several roles. First of all, it introduced a series of consumers into the load circuit by means of force contactors, a load circuit that corresponds to a real load curve, measured for a household consumer through an energy analyzer. Secondly, it was used to implement the wind curve for one year in the Suceava County region.
The pure sine wave single-phase inverter has a rated voltage of 12 V and a nominal power of 3000 VA. Compared to other inverters, this type has the capacity to transfer a consumption of up to 50 A on the grid in the absence of electricity from renewable sources or batteries. The inverter also has a charger function with a maximum charging current of 120 A. The inverter can be programmed to manage the supply mode of the household consumers, depending on the user’s requirements and needs. It allows a peak load of 6 kW and can connect consumers to the public electricity grid when the storage battery is below a certain charge level or when the energy sources (photovoltaic and wind) do not have the capacity to produce enough to cover the existing threshold consumption.
The PV MPPT charging controller can accept a maximum of 100 V at a current of 20 A from the photovoltaic panels. For a wind turbine, the same type of charge controller is used, but with different parameters (100 V, 50 A). These two charge controllers, which have a Bluetooth function, offer the possibility of monitoring the electricity produced by the wind turbine and photovoltaic panels because they are connected through a VE direct cable to a piece of communication equipment in order to be able to analyze the HRES operation in an online environment. The communication equipment monitors the HRES data in real time, and parameter modification can be performed through the remote management portal using a computer. The communication equipment manages, among other things, the energy stored in the batteries by means of a current shunt.
The storage batteries (AGM 12 V/220 Ah type) are used to store the electricity produced by the PV panels and the wind turbine. The storage capacity can be scaled depending on the daily energy required by consumers, i.e., depending on the profile of the load curve. Thus, the storage capacity can be set at 220 Ah, 440 Ah, or 660 Ah. One of the batteries has a smart sensor mounted on its surface, which synchronizes with the two MPPTs, due to wireless communication technology based on Smart Bluetooth. The sensor monitors the voltage and temperature of the battery and changes the charging parameters when the battery temperature registers inappropriate values.
By using a storage battery parameter monitoring module, consisting of a microprocessor control system combined with high-resolution measurement systems, connected to a 500 A/50 mV current shunt, the user has access to all the necessary information (battery state of charge, charge and discharge currents, autonomy for a certain load level, etc.) so that the necessary measures to prevent damage can be taken.
4.1. Establishing the HRES Operating Scenarios
The study examines HRES’s ability to supply consumers with electricity stored in batteries and/or with electricity produced by the two renewable sources (PV and wind). The HRES is for self-consumption, but, by using a specialized inverter, it has the possibility of switching consumers to the public electricity grid in conditions in which there is no electricity production capacity with the considered energy sources and, at the same time, there is no electricity available for consumption in the batteries.
As stated from the beginning, the analyzed system is an off-grid one, which contradicts with the fact that the inverter is connected to the grid to cover the electricity demand. This aspect is explained by the fact that the two energy sources do not have sufficient production capacity due to the climatic conditions, which is why the charger function of the inverter was used. Therefore, the electrical grid was used in the specified sense and was considered a secondary source of energy. The electrical grid will be replaced in future studies with a diesel generator.
We can say that the experimental stand can be considered a testing platform for hybrid energy production systems from renewable sources, and, more importantly, the obtained results can be used to issue recommendations for potential investors (household consumers) in relation to the operation of these systems, in the climatic conditions of the Suceava County region. The test stand allows the implementation of several HRES operating scenarios by using a PLC, where different load and wind curves can be loaded, depending on the type of user and location. Additionally, using the inverter programming software, different HRES operating scenarios can be initiated, some of which are already predefined. In all the proposed scenarios, the DoD of the batteries was set by the inverter software.
The study methodology took into account the following main steps:
- The HRES testing was carried out according to several scenarios, which were differentiated by the DoD of the considered storage system; the total capacity of 660 Ah was taken into account;
- Before programming the scenarios in the inverter software, the storage system was charged to its maximum capacity (7.920 kWh of stored energy), then the study was divided by establishing different DoDs for the storage system;
- For the first scenario, the SoCmin was set at 70% (30% DoD), and the energy available for consumption was 30% (2.376 kWh);
- For the second scenario, the SoCmin was set at 50% (50% DoD), and the energy available to consumers was 50% (3.960 kWh);
- The last scenario has a SoCmin set at 30% (70% DoD), and the energy available for consumption was 70% (5.544 kWh).
In Figure 4, a diagram highlighting the main steps of the experimental study is presented.
Figure 4.
The main steps of the experimental study.
4.2. Wind and Load Curves Implementation within the PLC
The design of the experimental stand has its main purpose in the verification of the operation of electricity production solutions that are in the design phase and that will later be implemented in real-world conditions. As already stated, the experimental stand presents increased flexibility in that it can simulate distinct operation and power supply options for some household consumers with a certain installed power.
Additionally, the inverter can be programmed to manage the supply mode for the consumers, depending on the user’s requirements and needs, with the priority being supplying consumers with electricity from renewable sources.
An important stage in the design of the experimental stand consists of the programming and automation of the HRES, so that the behavior of the equipment can be controlled almost entirely. The control logic was implemented in a PLC, which has the ability to manage a very wide range of applications in the renewable power source domain. The application implemented on the PLC has the role of simultaneously controlling two processes that are carried out at the level of the experimental stand. One of the controlled processes consists of imposing a certain level of electricity consumption on different consumer types.
Through this control, it is desired to obtain a variable electrical load that equals the electricity consumption of a household consumer. The imposed graph of energy consumption was implemented for a 24-h period by means of several points whose coordinates describe, every five minutes, the value of the power discharged on a specific load type. The second controlled process consists of prescribing a certain speed schedule for the asynchronous drive motor that equates to operation of the wind turbine at different wind speeds. The imposed graph of the wind speed was imposed over a period of one year by means of several points whose coordinates describe the hourly value of the wind speed. The power needed by the consumers can be taken from the following energy sources: wind turbines, PV panels, batteries, and the public electricity grid. The household consumer is represented in the HRES by several incandescent and halogen lamps with different installed powers. A total of 10 lamps with a power of 50 W and six lamps with a power of 300 W are used. In this way, a variation of the power absorbed by the consumer can be obtained between 0 and 2300 W, with a variation step of 50 W.
Figure 5 shows the evolution of the graph of active electrical power absorbed by the consumer, with consumption kept constant for five minutes.
Figure 5.
Daily load curve recorded for the household consumer with the active power values in 50 W steps.
In order to estimate the wind potential in the Suceava County region, knowing the meteorological records regarding the speed, duration, frequency, and direction of the wind are essential. Information on solar and wind potential is necessary in order to be able to draw conclusions regarding the operation of the HRES in the Suceava County region. The variations in wind speed for the Suceava County region, which have been established through the HOMER Pro software, at a height of 50 m from the ground surface, are indicated in Table 1. The annual average wind speed, presented in Figure 6, in the Suceava County region is 4.88 m/s, with peaks of 17.61 m/s and a minimum value of 0.13 m/s [27].
Table 1.
Variation in the annual solar irradiance and wind speed for the Suceava County region.
Figure 6.
Annual wind distribution speed in Suceava County region [27].
4.3. Energy Management Strategy
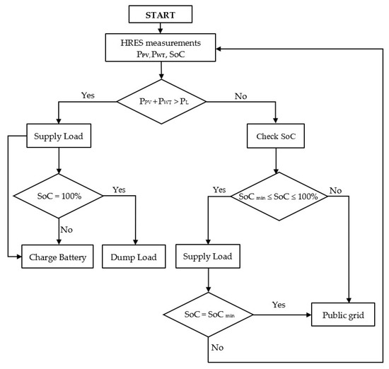
The amount of energy produced by the two renewable sources is measured with the help of the equipment used in the test platform (MPPT converters and inverters) and depends on the level of solar irradiance, temperature, and wind speed. In Figure 7 the flowchart of HRES operation is presented [28]. Therefore, the total power generated (PPV + PWT) is balanced with the level of power required by the consumer (PL), which is found in the storage system.
Figure 7.
Operational flowchart for hybrid renewable energy system [28].
If PPV + PWT > PL, the consumers are fed, and the power difference will be used to charge the battery. If the load threshold of 100% is reached, then there will be an excess of energy that will be dissipated on a dump load.
If PPV + PWT < PL, the degree of charge of the batteries is identified, and if it is above the minimum value (SoCmin), imposed in the analyzed scenario, the consumers are fed. In this case, the consumers will be supplied with the energy produced (partially) by the renewable sources and the existing energy in the batteries. If the minimum charge threshold (SoCmin) of the batteries is reached and the energy produced by the two sources is not sufficient to supply the consumers, energy is taken from the electrical grid or from a secondary source of energy production (i.e., a diesel generator), in the present study, the electrical grid.
5. Results
The inverter can be programmed in several ways depending on the status that is desired to be prioritized. Using the inverter software, several operating scenarios can be established that take into account the storage battery and the public electricity grid. Both refer to the load curve implemented in the PLC and to the capacity of the two power sources to produce electricity.
In the case of all scenarios, it has been established that the inverter completely ignores the electricity grid, and the consumers are supplied with the electricity produced by the renewable sources (if available) or with the energy stored in the accumulators. Only if the two previous situations cannot provide the necessary energy to supply the consumers, the inverter will transfer the consumption to the public electricity grid. This mode of operation of HRES is supplemented with certain preconditions that take into account the voltage at the battery terminals and the DoD of the storage system.
For the wind simulator, four fans were used to ensure the cooling of the wind turbine body and the drive motor. The supplementary electricity consumption of 320 Wh was taken into account in the analysis of all scenarios. Through the established scenarios, the capacity of the two sources, PV and wind, was verified to cover consumption as defined by the load curve and charge the batteries. If there is electricity production capacity from the two sources, the inverter will first feed the consumers, and the difference (if any) will be sent to the batteries. For all three scenarios, the same test duration was considered.
5.1. HRES Behavior: First Scenario Implementation
The tests within the first scenario were carried out from 900 o’clock 7 June 2022 to 1300 o’clock 9 June 2022, totaling 52 h of operation. During this period, the PV panels, being oriented in a two-axis tracking system, fed the household consumers, with a power level depending on the solar irradiance values. In order to have a general picture of the three days of HRES operation, from the point of view of the climatic conditions, in Figure 8a–c the variations of solar irradiance, with the two components total (blue color curve) and diffuse (green color curve), are presented, recorded with the SPN1 solar pyranometer. The maximum value recorded for this test period, for the total component, is 1239.89 W/m2.

Figure 8.
(a) Solar irradiance variations for 7 June 2022: (-- total component; -- diffuse component). (b) Solar irradiance variations for 8 June 2022: (-- total component; -- diffuse component). (c) Solar irradiance variations for 9 June 2022: (-- total component; -- diffuse component).
According to the load curve presented in Figure 5, for the whole considered test period, the electricity required for consumption is 14 kWh. According to the data recorded by the online monitoring module, the value of energy consumption was 13.63 kWh. At the same time, the energy produced by the PV panels recorded a value of 4.540 kWh, and the energy produced by the wind turbine was 2.654 kWh.
Table 2 shows the energy produced by each source and used to cover energy consumption. The energy consumption, achieved through HRES from all connected energy sources, is represented in Figure 9. It is observed that the energy produced by renewable sources, such as PV and wind (7.194 kWh), covers only a part of the consumption, while the difference is taken from the batteries (2.376 kWh) and the public electricity grid (4.060 kWh).
Table 2.
The amount of energy used for consumption—first scenario.
Figure 9.
Distribution of electricity produced by each source. First scenario data.
The energy taken from the public electricity grid to cover the required consumption represents 29% of the total consumer requirement of 14 kWh (according to the load curve), which represents 24 operating hours out of the 52 h of HRES testing.
5.2. HRES Behavior: Second Scenario Implementation
The second scenario involves increasing the amount of electricity available to consumers, respectively, a 50% DoD has been established. Considering this, consumers have only 50% of the energy stored in batteries at their disposal, i.e., 3.960 kWh. The initial test conditions are the same. The recording of the experimental data resulting from the commissioning of the HRES was performed starting with the batteries fully charged.
From a climatic point of view, all the three test days were characterized by important variations in solar irradiance due to temporary cloud cover. These statements can be followed through the representations in Figure 10a–c.
Figure 10.
(a) Solar irradiance variations for 9 June 2022: (-- total component; -- diffuse component). (b) Solar irradiance variations for 10 June 2022: (-- total component; -- diffuse component). (c) Solar irradiance variations for 11 June 2022: (-- total component; -- diffuse component).
Within this scenario, the tests were carried out from 1400 o’clock 9 June 2022 to 1800 o’clock 11 June 2022. The maximum value recorded for this test period, for the total component, is 1273.17 W/m2. Table 3 shows the energy produced by each source and used to cover energy consumption. The energy consumption, achieved through HRES, from all connected energy sources is represented in Figure 11.
Table 3.
The amount of energy used for consumption—second scenario.
Figure 11.
Distribution of electricity produced by each source. Second scenario data.
According to the load curve, for the whole considered test period, the electricity required for consumption, is 15.50 kWh. According to the data recorded by the online monitoring module, the value of energy consumption was 14.29 kWh. During the analysis period, the energy produced by the PV panels was 5.030 kWh, and the energy produced by the wind turbine was 1.650 kWh. In this scenario as well, the energy produced by renewables covered only a portion of energy consumption, the difference being compensated with the energy taken from batteries (3.960 kWh) and the public electricity grid (3.650 kWh).
The energy taken from the public electricity grid to cover the required consumption represents 23.54% of the total consumer requirement of 15.5 kWh (according to the load curve). The 23.54% represents 18 operating hours out of the 52 h of HRES testing.
5.3. HRES Behavior: Third Scenario Implementation
The third scenario assumes, in the analysis, the same load curve and the batteries are fully charged. In return, consumers receive more energy stored in batteries: 5.544 kWh (70% DoD). From a climatic point of view, we have important variations in solar irradiance due to temporary cloud cover, even worse on the first day of the test compared to the other days of the previous scenarios (Figure 12a–c). The tests were carried out from 1200 o’clock 23 June 2022 to 1500 o’clock 25 June 2022.
Figure 12.
(a) Solar irradiance variations for 23 June 2022: (-- total component; -- diffuse component). (b) Solar irradiance variations for 24 June 2022: (-- total component; -- diffuse component). (c) Solar irradiance variations for 25 June 2022: (-- total component; -- diffuse component).
The maximum value recorded for this test period, for the total component of solar irradiance, is 1389.57 W/m2. According to the load curve, for the whole considered test period, the electricity required for consumption is 14.92 kWh. According to the data recorded by the online monitoring module, the value of energy consumption was 14.14 kWh.
During the analysis period, the energy produced by the PV panels was 5.190 kWh, and the energy produced by the wind turbine was 0.740 kWh. In this scenario as well, the energy produced by renewables covered only a portion of energy consumption, the difference being compensated with the energy taken from batteries (5.544 kWh) and the public electricity grid (2.660 kWh). The energy consumption, achieved through HRES, from all connected energy sources, for third scenario, is represented in Figure 13. In Table 4, all experimental data, recorded by the online module, are presented.
Figure 13.
Distribution of electricity produced by each source. Third scenario data.
Table 4.
The amount of energy used for consumption—Third scenario.
Figure 14 centralizes the main results of the three scenarios in terms of delivered energy to household consumer by each system type. The energy taken from the public electricity grid to cover the required consumption, represents 17.82% of the total consumer requirement of 14.92 kWh (according to the load curve). The 17.82% represents 26 operating hours out of the 52 h of HRES testing.
Figure 14.
Delivered energy to household consumer by each system type.
6. Discussions
The study envisages the testing of an off-grid hybrid energy system, with a rated power of 0.5 kWp, intended to produce energy from renewable sources in real-world conditions, consisting of PV panels and a wind turbine simulator, serving a household consumer through an experimental stand designed for this purpose. The experimental stand allows the implementation of several scenarios by using a PLC that can integrate different load and wind curves. Additionally, the experimental stand allows scaling the power installed in the photovoltaic system and wind turbine, up to 2 kWp. The results obtained offer the possibility of issuing different recommendations to potential investors in relation to the operation of such a system under the climatic conditions of the north-east area of Romania, the Suceava County region.
For the proposed test periods, the total component of solar irradiance had important variations, most of the time because of the cloudy days. The diffuse component of solar irradiance also played an important role in terms of electricity generation capacity, with variations between 283.73 W/m2 and 392.94 W/m2 in all scenarios tested.
The main advantage of an experimental stand refers to the fact that it is possible to reproduce different operating scenarios. This experimental stand should be a landmark in terms of informing certain categories of household consumers about the possibility of covering their consumption needs from renewable sources in relation to the existence or, on the contrary, the lack of a public electricity grid, to which it will connect automatically in critical situations identified in unfavorable climatic conditions.
Another aspect is related to the fact that the Suceava County region is characterized by climatic conditions with a strong character of variability, which means that when designing such systems in this region, the PV source must take into account the fact that there are possible long periods of time with low levels of solar irradiance. This means that there is a risk that the batteries neither can be charged to their maximum capacity, nor can the consumers be supplied with the energy produced from renewable sources.
In order to be able to establish much clearer conclusions regarding the energetic stability of HRES, it will be necessary to extend the duration of the test, which will have to include much longer time intervals in the cold season, as well as in the warm season. This extension of the test duration will also have to take into account the different depths of discharge for the storage system, knowing the influence of this on the life span. In this way, the experimental data obtained for each scenario will be able to be completed so as to obtain much information about the production of electricity in relation to the energy demand of the household consumer, taking into account that this region of Romania is characterized by four seasons with important variations in solar irradiance (up to 1300 W/m2) and daily temperature (−20 °C–+35 °C). Even in these situations, this type of HRES system can solve the energy problem for those household consumers who do not have access to the electricity grid. The electrical grid can be replaced, for example, by a diesel generator, which will operate only in critical situations to substitute for the lack of solar radiation or wind.
7. Conclusions and Future Research
The conclusions are related to the HRES’s capacity to cover electricity consumption in the case of a household consumer. In order to achieve the purpose of the work, three scenarios were proposed, differentiated by the storage system depth of discharge. Initially, before setting the scenarios in the inverter, the storage system was fully charged, and then the SoC of the battery was set at 70%, 50%, and 30%, with the energy available for consumption being equal to 2.376 kWh, 3.960 kWh and 5.544 kWh representing 30%, 50%, and 70%, respectively, of the system’s total storage capacity of 7.920 kWh.
Additionally, the amount of energy produced by the wind turbine registered important variations, having a contribution in supplying household consumers between 5.276% and 19.472% in relation to what was produced by the two renewable sources and what was taken from the public electricity grid.
For each of the imposed scenarios, the necessary energy to cover consumption from the load curve was produced by renewable energy sources, as follows: 53%—first scenario, 47%—second scenario and 42%—third scenario. It is added to these percentages the energy stored in batteries: 18%—first scenario, 28%—second scenario and 39%—third scenario).
With regard to the behavior of the HRES in order to cover the energy consumption of the household consumer, identified by the real load curve presented in Figure 5, it can be said that none of the three proposed scenarios fulfills the goal considered from the beginning. The inability to cover the entire electricity consumption is justified by significant variations in solar irradiance during the analysis periods as well as by the fairly low average value of the wind speed specific to this area. The implementation of a tracking system certainly brought more energy, but even this did not matter much due to the unfavorable climatic conditions.
Additionally, a further analysis should take into account the classic positioning of the PV panels (without orientation and tilted at an optimal slope), and the results should be balanced with those obtained in the case of a two-axis tracking system. The experimental study with fixed PV panels is indicated, given the fact that the majority of household consumers adopt this variant to the detriment of the variant involving a two-axis tracking system, which brings additional investment costs.
The considered directions for future research are set out as follows: a technical-economical and feasibility analysis of the HRES in the Suceava County region; consideration of new options for positioning the PV panels through the tracking system already implemented; simulation of HRES in the climatic conditions of the region of Suceava county using existing software in the renewable field; the use of PV panels with higher efficiency and HRES testing under the same conditions; the use of a diesel generator as a secondary source of energy instead of the electrical grid.
Author Contributions
All authors contributed equally to the idea and the design of the methodology proposed and to the deployment of the research paper. Conceptualization, T.P. and C.U.; data curation, T.P.; methodology, T.P.; project administration, C.U.; software, V.C.I. and C.U.; validation, R.D.P., C.U. and P.A.; formal analysis, R.D.P. and C.U.; funding acquisition, R.D.P.; investigation, T.P.; resources, C.U. and C.A.; writing—original draft preparation, T.P. and V.C.I.; writing—review and editing, T.P. and V.C.I.; visualization, C.A. and L.D.M.; supervision, R.D.P., C.U., P.A. and L.D.M. All authors have read and agreed to the published version of the manuscript.
Funding
PN-III-P1-1.2-PCCDI-2017-0404, contract no. 31 PCCDI/2018. The holistic impact of renewable energy sources on the environment and climate—HORESEC. The Executive Unit for Financing Higher Education, Research, Development and Innovation, Romania.
Data Availability Statement
Not applicable.
Conflicts of Interest
The authors declare no conflict of interest.
Nomenclature
| PPV | Photovoltaic system rated power, under standard test conditions, [kWp]; |
| γPV | Coefficient that takes into account losses in photovoltaic systems (cables, shading, ageing etc., [%]; |
| GSR | Direct solar irradiance, [kW/m2]; |
| GSR,STC | Direct solar irradiance, under standard test conditions, [1 kW/m2]; |
| αTP | Temperature coefficient of the maximum power, [%/°C]; |
| Tc | Temperature of the photovoltaic cell, [°C]; |
| Ta | Ambient temperature, [°C]; |
| Tc,STC | Temperature of the photovoltaic cell, under standard test conditions, [25 °C]; |
| NOCT | Normal operating cell temperature; |
| Vt | Wind speed measured at wind turbine rotor height, [m/s]; |
| Vanem | Wind speed measured at the height of the anemometer, [m/s]; |
| ht | Wind turbine rotor height, [m]; |
| hanem | Anemometer height, [m]; |
| h0 | Surface roughness length [m]; |
| α | Wind turbine power coefficient; |
| Pout | Wind turbine rated power, [kW]; |
| Pout,STC | Wind turbine rated power under standard temperature and pressure conditions, [kW]; |
| ρ | Actual value of the air density, [kg/m3]; |
| ρ0 | Air density value under standard temperature and pressure conditions, [1.225 kg/m3]; |
| σ | Battery self-discharge rate; |
| Ib(t) | Battery charging current; |
| Δt | Sampling period; |
| η(Ib(t)) | Loading efficiency; |
| STC | Standard test conditions; |
| SoC | State of charge; |
| DoD | Depth of discharge; |
| HRES | Hybrid renewable energy system; |
| PLC | Programmable logic controller; |
| PV | Photovoltaic; |
| MPPT | Maximum power point tracking; |
| AGM | Absorbed glass material. |
References
- Açıkel, H.H.; Bayır, E. Evaluation of capacity of hybrid energy systems to decrease the environmental pollution. Fuel 2022, 328, 125–356. [Google Scholar] [CrossRef]
- Bhargava, C.V.A.; Bhasin, S. Modeling and Simulation of grid connected hybrid power system integrated with solar PV/Wind and controlled by Voltage Regulator. In Proceedings of the International Conference on Communication and Electronics Systems (ICCES), Coimbatore, India, 17–19 July 2019; pp. 1316–1320. [Google Scholar] [CrossRef]
- Kanagasakthivel, B.; Devaraj, D. Simulation and performance analysis of Solar PV-Wind hybrid energy system using MATLAB/SIMULINK. In Proceedings of the International Conference on Computing and Communications Technologies (ICCCT), Greater Noida, India, 7–8 September 2018; pp. 99–104. [Google Scholar] [CrossRef]
- Ifrim, V.C.; Milici, L.D.; Bejenar, C. Review on solar air heater hybrid systems thermal performances. IOP Conf. Ser. Mater. Sci. Eng. 2022, 1254, 012013. [Google Scholar] [CrossRef]
- Jagtap, K.K.; Patil, G.; Katti, P.K.; Kulkarni, S.B. Techno-economic modeling of Wind-Solar PV and Wind-Solar PV-Biomass hybrid energy system. In Proceedings of the 2016 IEEE International Conference on Power Electronics, Drives and Energy Systems (PEDES), Trivandrum, India, 14–17 December 2016; pp. 1–6. [Google Scholar] [CrossRef]
- Masoum, M.A.S.; Badejani, S.M.M.; Kalantar, M. Optimal placement of hybrid PV-wind systems using genetic algorithm. In Proceedings of the 2010 Innovative Smart Grid Technologies (ISGT), Gaithersburg, MD, USA, 19–21 January 2010; pp. 1–5, ISBN 9781424463336. Available online: http://hdl.handle.net/20.500.11937/22449 (accessed on 14 December 2022).
- Ramadan, R.; Huang, Q.; Bamisile, O.; Amr Zalhaf, S. Intelligent home energy management using Internet of Things platform based on NILM technique. Sustain. Energy Grids Netw. 2022, 31, 100785. [Google Scholar] [CrossRef]
- Tang, L.; Han, Y.; Yang, P.; Wang, C.; Amr Zalhaf, S. A review of voltage sag control measures and equipment in power systems. Energy Rep. 2022, 8, 207–216. [Google Scholar] [CrossRef]
- Zhao, E.; Han, Y.; Lin, X.; Liu, E.; Yang, P.; Amr Zalhaf, S. Harmonic characteristics and control strategies of grid-connected photovoltaic inverters under weak grid conditions. Int. J. Electr. Power Energy Syst. 2022, 142, 108280. [Google Scholar] [CrossRef]
- Zhao, E.; Han, Y.; Lin, X.; Yang, P.; Blaabjerg, F.; Amr Zalhaf, S. Impedance characteristics investigation and oscillation stability analysis for two-stage PV inverter under weak grid condition. Electr. Power Syst. Res. 2022, 209, 108053. [Google Scholar] [CrossRef]
- Ifrim, V.C.; Bejenar, C.; Milici, L.D.; Atănăsoae, P. LabVIEW-based solar air heater monitoring system, Oradea, Romania. IOP Conf. Ser. Mater. Sci. Eng. 2022, 1256, 012036. [Google Scholar] [CrossRef]
- Kiros, S.; Khan, B.; Padmanaban, S.; Alhelou, H.H.; Leonowicz, Z.; Mahela, O.P.; Holm-Nielsen, J.B. Development of Stand-Alone Green Hybrid System for Rural Areas. Sustainability 2020, 12, 3808. [Google Scholar] [CrossRef]
- Gbadamosi, S.L.; Nwulu, N.I. Optimal Power Dispatch and Reliability Analysis of Hybrid CHP-PV-Wind Systems in Farming Applications. Sustainability 2020, 12, 8199. [Google Scholar] [CrossRef]
- El-Sattar, H.A.; Kamel, S.; Sultan, H.; Tostado-Véliz, M.; Eltamaly, A.M.; Jurado, F. Performance Analysis of a Stand-Alone PV/WT/Biomass/Bat System in Alrashda Village in Egypt. Appl. Sci. 2021, 11, 10191. [Google Scholar] [CrossRef]
- Al-Quraan, A.; Al-Qaisi, M. Modeling, design and control of a standalone hybrid PV-Wind micro-network system. Energies 2021, 14, 4849. [Google Scholar] [CrossRef]
- Yang, Y.; Wei, Q.; Liu, S.; Zhao, L. Distribution Strategy Optimization of Standalone Hybrid WT/PV System Based on Different Solar and Wind Resources for Rural Applications. Energies 2022, 15, 5307. [Google Scholar] [CrossRef]
- Farhat, O.; Khaled, M.; Faraj, J.; Hachem, F.; Taher, R.; Castelain, C. A short recent review on hybrid energy systems: Critical analysis and recommendations. Energy Rep. 2022, 8, 792–802. [Google Scholar] [CrossRef]
- Ifrim, V.C.; Grosu, O.V. Review of thermal performance enhancement of Solar Air Heater using baffles on absorber plate. In Proceedings of the 2022 International Conference on Development and Application Systems (DAS), Suceava, Romania, 26–28 May 2022; pp. 28–35. [Google Scholar] [CrossRef]
- Ifrim, V.C.; Pop, T. Review of thermal performance enhancement of Solar Air Heater using shapes on absorber plate. In Proceedings of the 2022 International Conference on Development and Application Systems (DAS), Suceava, Romania, 26–28 May 2022; pp. 19–27. [Google Scholar] [CrossRef]
- Staden, P.T.; Adefarati, T.; Bansal, R.C.; Naidoo, R. Design and Analysis of an Off-Grid Connected PV-Wind-Battery Hybrid Energy System. In Proceedings of the 2022 IEEE IAS Global Conference on Emerging Technologies, GlobConET, Arad, Romania, 20–22 May 2022; pp. 477–481. [Google Scholar] [CrossRef]
- Bamdjid, H. Photovoltaic/Wind Hybrid System Power Stations to Produce Electricity in Adrar Region. In Proceedings of the 2022 10th International Conference on Smart Grid (icSmartGrid), Istanbul, Turkey, 27–29 June 2022; pp. 185–189. [Google Scholar] [CrossRef]
- Pop, T.; Buzduga, C.; Pentiuc, R.D.; Ifrim, V.C.; Ungureanu, C. Mathematical modeling in MATLAB of a photovoltaic panel. IOP Conf. Ser. Mater. Sci. Eng. 2022, 1256, 012037. [Google Scholar] [CrossRef]
- Ge, J.; Shen, C.; Zhao, K.; Guoquan, L. Energy production features of rooftop hybrid photovoltaic–wind system and matching analysis with building energy use. Energy Convers. Manag. 2022, 258, 115485. [Google Scholar] [CrossRef]
- Qi, X.; Wang, J.; Królczyk, G.; Gardoni, P.; Li, Z. Sustainability analysis of a hybrid renewable power system with battery storage for islands application. J. Energy Storage 2022, 50, 104682. [Google Scholar] [CrossRef]
- Bonkile, M.P.; Ramadesigan, V. Effects of sizing on battery life and generation cost in PV–wind battery hybrid systems. J. Clean. Prod. 2022, 340, 130341. [Google Scholar] [CrossRef]
- Cao, Y.; Taslimi, M.S.; Dastjerdi, S.M.; Ahmadi, P.; Ashjaee, M. Design, dynamic simulation, and optimal size selection of a hybrid solar/wind and battery-based system for off-grid energy supply. Renew. Energy 2022, 187, 1082–1099. [Google Scholar] [CrossRef]
- HOMER Pro Microgrid Analysis Tool. HOMER Pro User Manual. Available online: https://www.homerenergy.com/products/pro/docs/index.html (accessed on 14 March 2023).
- Halabi, L.; Mekhilef, S.; Olatomiwa, L.; Hazelton, J. Performance analysis of hybrid PV/diesel/battery system using HOMER: A case study Sabah, Malaysia. Energy Convers. Manag. 2017, 144, 322–339. [Google Scholar] [CrossRef]
Disclaimer/Publisher’s Note: The statements, opinions and data contained in all publications are solely those of the individual author(s) and contributor(s) and not of MDPI and/or the editor(s). MDPI and/or the editor(s) disclaim responsibility for any injury to people or property resulting from any ideas, methods, instructions or products referred to in the content. |
© 2023 by the authors. Licensee MDPI, Basel, Switzerland. This article is an open access article distributed under the terms and conditions of the Creative Commons Attribution (CC BY) license (https://creativecommons.org/licenses/by/4.0/).