Next Article in Journal
Green Technology Innovation of Energy Internet Enterprises: Study on Influencing Factors under Dual Carbon Goals
Next Article in Special Issue
Power Quality Transient Detection and Characterization Using Deep Learning Techniques
Previous Article in Journal
Load Forecasting Models in Smart Grid Using Smart Meter Information: A Review
Previous Article in Special Issue
Microgrid Energy Management and Methods for Managing Forecast Uncertainties
 
 
Font Type:
Arial Georgia Verdana
Font Size:
Aa Aa Aa
Line Spacing:
Column Width:
Background:
Article

Deployment of IoT-Based Smart Demand-Side Management System with an Enhanced Degree of User Comfort at an Educational Institution

by
S. Charles Raja
1,*,
A. C. Vishnu Dharssini
1,
J. Jeslin Drusila Nesmalar
2 and
T. Karthick
3
1
Department of Electrical and Electronics Engineering, Thiagarajar College of Engineering, Madurai 625015, Tamil Nadu, India
2
Department of Electrical and Electronics Engineering, Tamilnadu Government Polytechnic College, Madurai 625011, Tamil Nadu, India
3
Quantanics Techserv Pvt. Ltd., Madurai 625016, Tamil Nadu, India
*
Author to whom correspondence should be addressed.
Energies 2023, 16(3), 1403; https://doi.org/10.3390/en16031403
Submission received: 31 December 2022 / Revised: 23 January 2023 / Accepted: 27 January 2023 / Published: 31 January 2023
(This article belongs to the Special Issue Smart Energy Management for Smart Grid)

Abstract

Nowadays, the Internet of Things (IoT) has a wide impact on many potential applications. The impact of IoT on performing demand-side management (DSM) in an Indian educational institution has not been researched in depth before. In this research work, an IoT-enabled SDSMS (Smart DSM System) has been deployed with the main objective of minimizing electricity tariff and also to tweak the quality of user comfort. It can be feasible by prioritizing available renewable PV solar energy during peak hours in an Indian educational institution. DSM has been performed using day-ahead load shifting and rescheduling the different classes of institutional loads by applying hybrid BPSOGSA (Binary Particle Swarm Optimization and Gravitational Search Algorithm). The BPSOGSA performance on DSM has been evaluated based on electricity tariff, peak demand range, and PAR and compared with the outcomes of both binary conventional algorithms BPSO and BGSA, respectively. The proposed method enhances the degree of user comfort (DUC) by tripping the operation of non-critical institutional loads. Simulation results obtained using MATLAB corroborate that BPSOGSA outperforms both BPSO and BGSA under both DSM scenarios. Before DSM, Peak demand, PAR, and Electricity tariffs were found to be 1855.47 kW, 4.1286, and $2030.67 while after DSM, they reduced to 1502.24 kW, 3.263, and $1314.40 respectively. This indicates a 35.273% reduction in electricity tariff, a 19.037% scale down in peak demand, and a 20.97% reduction in PAR. Finally, the real-time IoT-based SDSMS hardware is implemented at the Renewable energy laboratory for real monitoring of energy consumption via the Blynk application.

1. Introduction

The growing energy demand, the environmental pollution, and the attractive renewable policies lead consumers to adopt renewable energy sources. The emission of greenhouse gases is reduced by prioritizing the utilization of available renewable resource energies rather an the utility grid. Even though the reduction in the emission of greenhouse gases is a major advantage, the interruption of Distributed Generations (DGs) makes the reliability of the grid vulnerable. In the Smart Grid context, DSM technique is extremely promising technique to make the grid stable and dependable, limit consumer energy usage and decrease power generation. The schematic approach of DSM evolves around DR Demand Response programs, energy efficiency programs, and of all energy conservation programs.
It is essential for the DSM framework to have the quality of mitigating certain criteria such as electricity cost minimization, user comfort maximization, and peak demand reduction. This can be achieved using various optimization algorithms. The literature section discusses different optimization algorithms that have been used to implement DSM. Various optimization algorithms such as CS, GWO, PSO, SA, HS, DEA, ACO and GA have been employed. All bio-inspired algorithms have their advantages and limitations. The primitive goal of proposing hybrid forms of algorithms is to achieve better and most promising results by combining appropriate conventional algorithms. BPSOGSA is a proposed hybrid algorithm proposed which is calibrated as both BPSO and GSA for better outcomes. The algorithm offers a decent improvement in the resolution of the intended purpose to minimize electricity costs. The search process in the hybrid BPSOGSA algorithm is supported by agents that replicate the characteristics of BGSA in the research phase and BPSO in the utilization phase. The ultimate aim of hybridizing efficient GSA and PSO is to incorporate the rationale of PSO and the exploration of GSA. Followed by that, distinguished performance of optimization algorithms entirely relies on the tuning algorithm with respect to the system. Generally, it can be achieved by adopting various upgrading methods such as changing the search space, modifying convergence parameters, and lastly, hybridizing the individual algorithms. From the mentioned means of improvisation, hybridizing strengths of individual algorithms results in better performance.
In this extensive study, the hybrid BPSOGSA algorithm is employed in shifting and scheduling the institutional loads, which are classified into two classes, namely, SLs (Shiftable Loads) and NSLs (Non-Shiftable Loads). The hybrid BPSOGSA algorithm optimizes the operating period of each type of load by shifting the load to a period with a lower electricity price. An integrated model that schedules loads using the traditional Ant Colony Optimization (ACO) methodology to minimize overall journey length and unpredictable demand has been used to estimate delivery routes and truck loads [1]. Four heuristic-based strategies for optimum DG location and sizing were proposed by using GSA, PSO, CSA, and GA based on loss minimization criteria [2]. A path for planning and navigation has emerged using GSA, PSO, and Simulated Annealing (SA) algorithms involving autonomous mobile robots [3]. A unique methodology by combining PSO with adaptive GSA for improving FACTS devices to ensure voltage stability in power transmission networks has been established [4]. A unique GSA (Gravitational Search Algorithm) has been evaluated as it is useful in multiple objective problems [5].
In a smart grid, a heuristic search-type controller for energy management has been suggested for the implementation of DSM [6]. Their work examines five different heuristic algorithms, including GA, BFOA, WDO, BPSO, BFOA strategy, and concluded with a suggested hybrid genetic wind-driven (GWD) approach. A familiar Supply Chain Management (SCM) model Vendor Managed Inventory (VMI) model made of a PSO-based algorithm has been developed to find the near optimum [7]. In [7], for defuzzification, the centroid defuzzification method has been used to discover ideal retailer order amounts to minimize overall inventory and transportation costs. A control scheme called PS-GSA has been developed for a double induction wind turbine generator by means of Fuzzy’s sliding mode control [8]. A hybrid PSOGSA-based model has been developed to analyze High-Dimensional (HD) data to provide the solution to the convergence problem [9].
A Binary Grey Wolf Optimisation Algorithm (BGWO)-based DSM has been developed to solve the non-linear objective of cost minimization, concerning the electricity tariff of a real-time residential load [10]. Their paper proposes strategic shifting and scheduling of the residential loads optimally deploying the swarm intelligence-based BGWO algorithm. A reinforced DSM approach involving enhanced BGWO has been designed and developed to schedule pre-categorized classes of loads in an educational institution with an aim of deducing peak demand and thereby indirectly minimizing the electricity tariff [11]. A DSM technique based on the PSO algorithm has been developed to diminish the electricity price and schedule different loads in residential, commercial, and industrial areas [12]. A multi-objective stochastic optimization algorithm for scheduling both reserves and energy by allowing simultaneous participation of loads with large wind energy penetration has been proposed [13]. A combination of both the heuristic and randomization algorithms considering both electricity cost and user convenience changes the non-convex method into a convex method [14]. For distributed generation sources, a two-stage optimal scheduler has been formulated [15] and it employs MILP to deduce the bi-objective problem of minimizing net annualized cost TAC and net emission TAE to a single-objective problem. The BPSOGSA algorithm has been utilized in optimally scheduling the available hybrid renewable energy resources for minimizing LCOE and also the probability of power supply failure [16].
The clustering problem has been solved by hybridizing GSA with one of the promising heuristic methods, which is done to improve results gained from GSA [17]. In [18], the convergence speed of GSA is improved by employing position-based learning GSA. In [19], the convergence of GSA is improved by a modified Immune Gravitation Optimization Algorithm (IGOA). The combined quality of both social thinking and individual thinking of PSO is inherited in hybrid PSOGSA which continues the capability of problem solving as GSA aids in parameter identification of hydraulic turbine governing systems [20].
In [21], an algorithm GSA was developed by adopting the concepts of Newton’s laws of motion and gravity that form interaction among the search agents [21]. Similarly, the binary version of GSA, namely, BGSA (Binary Gravitational Search Algorithm) was suggested [22]. A DBHS algorithm is developed utilizing pitch variation problems [23]. Whereas, harmony search and pitch adjustments deployed in MBDE have been proposed to solve distinct optimization problems [24]. The discrete binary version of PSO has been developed to deal with discrete space [25] while hybrid binary version of PSOGSA, known as BPSOGSA, has been developed to achieve a better performance with a regard of both exploitation and exploration utilizing positive aspects of both PSO and GSA [26]. A hybrid PSOGSA algorithm suggested to train feedforward neural networks for solving a local convergence problem [27].
A fully distributed and interactive learning approach has been proposed for integrated charging regulators of electric vehicles, to regulate three socio-technical aspects: dependability, discomfort, and fairness [28]. The daily load profiles of residential loads have been assessed by incorporating clustering k-means and self-organizing map algorithms and taking into account the social traits and lifestyles of real-time communities [29]. An IoT-based DSM is proposed using hardware to dynamically optimize the load pattern in actual commercial buildings [30]. The smart socket was designed in real time using the mobile Blynk application for remote monitoring of Power and connected loads management [31]. The socket may be accessed remotely over wireless media. This can be further upgraded by introducing WPC (wireless power communication) for ensuring effective and efficient communication to facilitate user end [32]. Three modes of communication among various access points, co-located power station, and wireless user enhances reliable and fastest means of interaction [33]. For accelerating and promoting user preferences, using an IoT-enabled recommended system is promising [34]. Following this, introducing remote monitoring and control options for data physical fusion technology is essential. Mobile IoT interlinked with appropriate applications paves the way for betterment in performance and also adds research significance [35]. In this case, investigating the smart grid without creating an adverse impact on resiliency and efficiency is the requirement. Hence, IoT and cloud-based detection systems were found to be feasible with integrated AI approaches [36]. All that is necessary for AI is the quality of data for processing. The real-time data retrieved are stored in the cloud/local storage and undergo AI treatment based on the nature of labeling data [37]. The data involved in the Smart grid are of various parameters addressing power quality, operating status, fault detection, and resulting optimal solutions [38].

1.1. Research Gap

From the literature review conducted so far, it can be stated that optimization algorithms were used for different nonlinear problems, in different domains to solve various real-time optimization objectives. Among the previous works, the DSM approaches and techniques were hardly deployed using a real-time educational load profile. This research offers a unique BPSOGSA hybrid optimization algorithm-based demand-side management for KCET—Kamaraj College of Engineering and Technology, an academic higher education institution situated in Southern India.
KCET’s infrastructure spans 47.92 acres of land and is scheduled to work from morning 9:00:00 to evening 16:00:00. The institution offers 16 undergraduate and postgraduate programs with 58 highly equipped laboratories of the latest machinery. KCET has a maximum demand of 1000 kVA and is facilitated by a 32 kW solar PV system with battery storage and converter system along with three diesel generator sets, one DG of 500 kVA, and the rest two of 250 kVA. These spacial and temporal factors make the load profile of educational institutions differ from one another. On the whole, the consumption trend of any institutional building completely relies on their working time, the nature of load types used, and the shifting of load operating patterns. The placement of DSM techniques and approaches in educational institutions helps in minimizing the electricity consumption price considerably.
Thus, the multi-objective SDSM system proposed in KCET for reconciling and highlighting following objectives
  • Minimize the cost involved in electricity consumption;
  • Categorize a wide range of loads for allocating suitable time of operation;
  • Accountable reduction in PAR and peak demand;
  • To shift and schedule load optimally by considering all the possible constraints;
  • Addressing user comfort index (UCI)-based optimization.

1.2. Contributions

The following contributions to the effective implementation of DSM in KCET, an Indian educational institution, have been proposed:
  • Internet of Things (IoT)-enabled Smart Demand-Side Management System (SDSMS) has been implemented in real time for energy monitoring and connects the solar power line for the laboratory loads during peak periods;
  • The load classification of KCET was obtained based on load shifting with and without interruption;
  • The institutional load profile is optimally scheduled by applying the hybrid BPSOGSA algorithm using MATLAB software;
  • The load profile of KCET is shifted and scheduled a day ahead effectively to improve the degree of user comfort by utilizing the renewable energy (RE) solar source set up at the institution;
  • Next, the real-time hardware implementation of SDSMS was applied to increase the degree of user comfort (DUC) during the peak hours powered by the Solar PV (SPV) resource, and all the determining real-time electrical parameters are monitored with the aid of the Blynk application.

1.3. Novelty of Proposed Work

In this research work, an IoT-based smart demand-side management system is developed using a hybrid BPSOGSA algorithm to achieve the main goal of lowering the cost involved in electricity consumption. It can be made possible by optimally scheduling the different classes of institutional loads considering the operational constraints associated with each class of load. The outcomes of the hybrid BPSOGSA algorithm highlight its performance over other two algorithms—BPSO and BGSA—in electricity tariff reduction, avoiding reach of peak demand, and maintaining PAR. Additionally, the statistical performance of all the three algorithm BPSOGSA, BPSO, and BGSA, has been determined using statistical tests. Holm, Hommel, and Holland tests are considered for this study. Next, the degree of user comfort has been improved by utilizing the solar PV generation located at the institution. Finally, real-time hardware implementation of SDSMS has been deployed at the Renewable Energy lab to improve the degree of user comfort, and the electrical parameters obtained are continuously monitored using the Blynk application.
The paper is organized as follows: The methodology adopted is interpreted in Section 2. Optimization algorithms are outlined in Section 3. The BPSOGSA algorithm is formulated in Section 4, while Section 5 emphases on results and discussions. Section 6 concludes the work with key findings.

2. Proposed Methodology

The hybrid BPSOGSA algorithm is utilized to shift and schedule the two categories of loads classified as Amenable Loads (ALs) and Unamenable Loads (NDLs). Factors such as operating period, starting time, and ending time of each load type are used to divide institutional load data into two classes.

2.1. Design and Development Architecture of SDSMS

The proposed IoT-enabled SDMS is implemented in real time at Renewable Energy laboratory of KCET-Kamaraj College of Engineering and Technology. The deployed real-time power monitor switches the power line either from institutional or solar power. Figure 1 shows the overall implementation of various loads with SDSMS.
The IoT-based Smart Demand-Side Management System (SDSMS) contains a microcontroller, A.C power measuring module, and relay unit. It successfully reduces the energy consumption cost by supplying solar power to the loads during peak hours (9 a.m. to 12 p.m.) and monitors the electrical parameters of the load. These operations are remotely monitored, validated, and controlled via the Blynk application through open-source TCP/IP protocol. To access the consumers, the electrical parameters are accurately measured and updated with universal timestamps in the cloud server. A power quality analyzer (PQA) is employed to compare the phase voltages and currents obtained from the proposed IoT-based SDMS.

2.2. Classification of KCET Loads

The loads can further be classified based on the functioning of loads as Interruptible and Non-Interruptible loads, as shown in Figure 2. The Amenable loads (AL) have both Interruptible Amenable loads (IALs) and Non-Interruptible Amenable loads (NIALs).
Similarly, the Unamenable (UAL) loads are classified into Interruptible Unamenable Loads (IUALs) and Non-Interruptible Unamenable Loads (NIUALs). These loads are shifted and scheduled optimally using the hybrid BPSOGSA algorithm.

2.2.1. Amenable Loads

The loads which have a higher likelihood of shifting and controlling as per the user’s comfort within its time of operation are categorized under this category. These schedulable loads have freedom to shift during peak hours for reducing energy consumption in that specific period and electricity tariff considerably. The loads of this type are further classified as IALs and NIALs.
Interruptible Amenable Loads (IALs)
The category of loads which can be both shiftable and schedulable can be operated in its period of usage are classified into Interruptible Amenable loads (IALs). These loads are operated on an intermittent basis within the period of start and completion of the loading process, which corresponds to its duration. Load types such as electric vehicles, pumps, and compressors are classified under this type of load. The period of operation of these load types can be interrupted according to the user’s preferences and also with device performance.
Let A be the set of interruptible amenable loads given by A = { A 1 , A 2 , , A n } . The scheduling vector denotes the Turn ON/Turn OFF status of an IAL in each interval (i = [1, 2, …, t] ∀i ε  I) is depicted as in (1):
ξ a = ξ a 1 , ξ a 2 , . . , ξ a i , . , ξ a t a A
where n a is the interruptible amenable loads, i.e., cardinality of A. These Interruptible loads are operated discontinuously without violating total duration of this load operation with discrete starting and ending time. The operating status of an IAL load ‘a’ in a time interval i is given in Equation (2)
ξ a i = 1 , S T a i E T a and N a i D a and [ S T a ; E T a ] 0 , i < S T a and i > E T a = D a
where ST a = starting time of load ‘a’,
ET a = ending time of load ‘a’,
[ST a ;ETa] = discontinuous operating period from starting time to ending time,
N a i = load ‘a’ operating hours up to ith time period,
D a = operating period of load ‘a’ (in total number of hours).
Non-Interruptible Amenable Loads (NIALs)
This type of load is shiftable but only can be switched for continuous operation in the specified time slot finds place under Non-Interruptible Amenable loads (NIALs). These loads are continually operated at their time of commencement and stops within the time to meet their load operation duration. The operation status of these non-interruptible loads is monitored and recorded to schedule the institutional loads optimally. The continuous operation is assumed in these types of loads.
Let B be the set of non-interruptible amenable loads given by B = { B 1 , B 2 , , B n } . The scheduling vector indicates the Turn ON/Turn OFF status of an NIAL in every interval (i = [1, 2, …, t] ∀i ε  I) is stated as in Equation (3):
ξ b = ξ b 1 , ξ b 2 , . . , ξ b i , . , ξ b t b B
where n b is non-interruptible amenable loads, i.e., cardinality of B. These Interruptible loads are operated continuously without violating the total duration of this load operation with specific starting and ending time. The NIAL load ‘b’ nature in the ith time period is given by Equation (4):
ξ b i = 1 , S T b i E T b and N b i D b and [ S T b ; E T b ] 0 , i < S T b and i > E T b = D b
where ST b = Load ‘b’ starting time
ET b = Load ‘b’ ending time
[ST b ;ETb] = discontinuous operating period from starting time to ending time
N b i = load ‘b’ operating hours up to the ith time period
D b = load ‘b’ total number of operating hours.

2.2.2. Unamenable Loads (UALs)

The loads which are non-feasible for scheduling and controlling and can be operated with respect to time are modeled under this category. Those loads are non-shiftable, critical, and primary loads to satisfy the user’s comfort.
Interruptible Unamenable Loads (IUALs)
The temperature-dependent loads which have a high consumption range in operating mode whilst demanding low power in standby mode are categorized under IUALs. The temperature-controlled loads may be heating or cooling loads. The cooling type of load air conditioners (ACs) is modeled with respect to a frequency of Turn ON/Turn OFF cycle. In short, the hourly operating frequency of the cycle is accounted for by the quality characteristics of the device. Typical cooling load (air conditioner) considered in this paper switched Turn ON/Turn OFF at a frequency of once in every 15 min. Thus, normal hourly operating frequency of cycle for cooling load is 4, which consumes power above or below this limit during device malfunctions or. For an INAL c, the status of operating c in the interval i is explained as in Equation (5)
ξ c i = 1 , i f T c s e t > ( T c s e t + T c t o t ) ; ( f i c = 4 ) 0 , i f ( T ( i ) c a c t < T c s e t ) ; ( f i c > 4 ) | | ( f i c < 4 ) ξ c ( i 1 ) , i f T c s e t T ( i ) c a c t ( T c s e t + T c t o t )
where T s e t c = set point temperature
    T t o l c = permissible tolerance limit
    f c i = operation frequency of cycle during the ith interval
    T ( i 1 ) a c t c = actual ambient temperature by the (i− 1) interval end.
Non-Interruptible Unamenable Loads (NIUALs)
These loads rely entirely on the user’s choice of switching Turn ON/Turn OFF in a day. The operating pattern on an hourly basis ensures and prevents the probable reach of sanctioned maximum hourly demand. The load types such as ceiling fans, tube lights, chargers, elevators, LAN communication, and DC fans are classified in NIUALs. The status of these load types is monitored using a separate status controller and the Maximum Power Load Limit (MPLL) is maintained.

2.3. Design of IoT-Based SDSMS

The SDSMS illustrated in Figure 3 has a sensor module called PZEM-004T linked with a power supply and an ESP8266 Wi-Fi module that provides details on voltage, power factor, actual power, current, and reactive power data. A relay is developed to change the power supply to the user’s convenience load from the institutional power line or solar power source. The low-cost ESP8266 is a Wi-Fi microchip accompanied with full TCP/IP (TCP/IP) stack enhanced with functionality of a microcontroller. This module establishes connectivity with a Wi-Fi network for microcontrollers and easy connections to TCP/IP. The Wi-Fi in turn delivers data to the authorized consumer over a hot spot for sharing system time-series data on the cloud server (Message Queuing Telemetry Transportation MQTT) via Blynk application.
In addition, it estimates energy usage and costs so that the user may read the report from anywhere, the report is then sent to the Blynk application. This SDSMS implements the demand side management idea which reduces demand overall and restores the demand profile of the institution. In addition, it boosts the sustainability of the grid by reducing total costs and carbon emissions. The Blynk application offers a great opportunity to receive power measurements and cumulative information over a week or month according to customer requirements at that exact moment in time.

3. Optimization Algorithms

This section details the three optimization algorithms—BPSO Binary Particle Swarm Optimization Algorithm, GSA Gravitational Search Algorithm, and BPSOGSA Binary Particle Swarm Optimization—Gravitational Search Algorithm which are nature-inspired swarm intelligent algorithms. BPSOGSA is a hybrid optimization algorithm.

3.1. Binary Particle Swarm Optimization Algorithm (BPSO)

PSO is a swarm-based optimizer that strives for a rational solution by encoding the fundamental characteristics to interact amongst participants. The particles are first dispersed at random in the solution space, and gradually they start to move around in search of the ideal match for the given optimization problem.
The position vector of PSO is given by Equation (6)
X A = x A 1 , . x A d , A = 1 , 2 , , N
where N = number of search agents, d = dimension of the problem, x A d = Ath agent position in the dth dimension. The agent A’s velocity vector is given by Equation (7)
V A = v A 1 , . v A d , A = 1 , 2 , , N
Particle movement in the search space is permitted until the maximum possible repetition or the convergence criteria are met. The social and individual thinking capability of the PSO helps in finding the global best solution. The swarming technology with continuous values is adopted to solve the PSO’s discrete version.
BPSO algorithm proposed by Kennedy and Eberhart [25] handle discrete optimization problems. The swarming technology with discrete values as decision variables to solve the optimization problem is employed in BPSO.
The fundamental equation to update particle ‘A’ velocity is in (8) as follows:
V A = V A + R p A X A + R g A X A
where V A , X A , p A , and g A are the determining factors of particle, ‘A’ such as position, velocity, global best and local best position, respectively and R be the generated random positive number within the interval [0, 1].
V A V m a x
The particle ‘A’ velocity (V A ) is always less than its maximum velocity (V m a x ) in (9). The change in particle position is defined by the following rule (10):
i f r a n d < S V A t h e n X A = 1 e l s e X A = 0
where the sigmoidal activation function is represented as S(V A ) and the chosen quasi-random number as ‘rand’ from a uniform distribution [0, 1]. The following Equation (11) describes the updating of particle position:
X A = X A + V A
The scheduling vector of BPSO algorithm for each load type is a [1 × 24] vector in (12):
S B P S O = s 1 s 2 s 3 s 4 s 24
where S B P S O is the scheduling vector and each variable s i is either 0 (OFF) or 1 (ON).

3.2. Gravitational Search Algorithm (GSA)

The gravitational force on agent A from agent B at a particular iteration t is expressed as follows in (13):
F A B d t = G t M p A t M a B t R A B t + α ( X B d t X A d t )
where M p A is the passive gravitational mass related to agent A, M a B is the active gravitational mass related to agent B, G(t) is gravitational constant at iteration t, α is a constant, X A is the position of agent A, X B is the position of agent B and R A B t is assumed as the Euclidian gap between agents A and B.
The gravitational constant and the Euclidian gap between agents A and B are determined as in (14) and (15) as follows:
G ( t ) = G 0 × e x p α t m a x i t e r
R A B t = X A ( t ) , X B ( t ) 2
where ∝ is the descending coefficient, G 0 indicates the initial gravitational constant, t is the current iteration, and maxiter shows the maximum limit of iterations.
The total force striking on agent A in a dimension d given by (16):
F A d t = B = 1 , B A N r a n d B F A B d t
where rand B is taken as a random number between [0, 1].
The acceleration of agent A at iteration t as (17):
a d A ( t ) = F d A ( t ) M A A ( t )
where M A A is the inertial mass of the Ath agent.
The velocity and position update equations for agent A are given as shown in (18) and (19):
V A d t + 1 = r a n d A × V A d t + a A d t
X A d t + 1 = X A d t + V A d t + 1
where rand A is a number randomly generated between [0, 1], X A t is the position of agent A during iteration t, and V A t is the velocity of agent A during iteration t.
The GSA mass movement is estimated based on its fitness weights. Reaching the best global optimum is difficult for GSA due to the slower movement of heavy mass particles. The scheduling vector of BGSA algorithm for each load type is a [1 × 24] vector as in (20):
S B G S A = s 1 s 2 s 3 s 4 s 24
where S B G S A is the scheduling vector and each variable s i is either 0 (OFF) or 1 (ON).

3.3. Hybrid Binary Particle Swarm Optimization—Gravitational Search Algorithm (BPSOGSA)

The hybrid BPSOGSA optimization algorithm proposed by Mirijalili, Wang, and Coelho [26] combines the social and individual thinking gbest of PSO and the exploration capability of the Gravitational Search Algorithm. GSA suffers from sluggish operations and deteriorates in end iteration and the best solution is used by PSO. The masses with improved fitness values are heavy objects and they converge slowly. Thus, in the final step, the masses with almost the same weights gather around the promising solutions. This finally results in the slow movement of the masses toward the best solution. This behavior of GSA may result in local optimal value rather than the global optimal value. This drawback of GSA and a similar Binary Gravitational Search Algorithm (BGSA) is solved by including the optimal solution by guiding the heavy masses on their way to the global optimal value. Equation (21) combines both PSO and GSA:
V A t + 1 = r a n d V A t + c 1 a c A t + c 2 g b e s t X A t
where c 1 and c 2 are accelerating factors, a c A t is the acceleration of agent A in iteration t, rand is generated random number using uniform distribution in the interval [0, 1], gbest is the optimal solution, X A t is the position of agent A in iteration t, and V A t is the velocity of agent A in iteration t.
The position of agents is modified in each iteration using Equation (22):
X A t + 1 = X A t + V A t + 1
The transfer function must be limited between [0, 1] and increase as velocity increases. The transfer function is depicted in Equation (23) for relating the velocities of agents with the probabilities of change in their respective positions:
S V A , B d t = | t a n h V A , B d t
After calculating the respective probabilities of agents, their position is updated using the below Equation (24):
I f r a n d < S V A , B d t + 1 t h e n X A , B d t + 1 = c o m p l e m e n t X A , B d t e l s e X A , B d t + 1 = X A , B d t
In the gbest variable based on PSO optimisation, the best solution achieved up to now has been stored. The sluggish operation and degeneration of GSA are addressed by the optimum solution. The inclusion of gbest to the speed matrix has hampered the exploration stage as it adds itself to the speed update as a permanent feature. In order to resolve this, a varied adaptive approach is applied. The variables c 1 and c 2 detailed in Equations (25) and (26), respectively, are adaptively decreased or increased, in order that the masses accelerate toward the optimal solution.
c 1 = 2 t 3 T 3 + 2
c 2 = 2 t 3 T 3 + 2
where t is the current iteration and T is the upper limit of iterations.
The scheduling vector of the BPSOGSA algorithm for each load model is a [1 × 24] matrix vector as in (27):
S B P S O G S A = s 1 s 2 s 3 s 4 s 24
where S B P S O G S A is the scheduling vector and each variable s i is either 0 (OFF) or 1 (ON).
This adaptive technique is one of the finest ways to permit the transition of an algorithm from the exploration to exploitation stages, given the two phases do not have a distinct limit. The hybrid BPSOGSA optimization algorithm outperforms BPSO and GSA by escalating the movement of heavy masses of GSA to reach the global optimum.

4. Formulation of Binary Particle Swarm Optimization—Gravitational Search Algorithm (Bpsogsa) Based Demand Side Management (DSM)

The classified load is deployed in the proposed BPSOGSA-DSM for scheduling the loads a day ahead optimally. In BPSO, the fitness value updates the gbest value using Equation (11) and in GSA it updates the G value using Equation (14). After updating these values for each agent, the forces and acceleration are determined. The velocity and position values are determined and updated until the stop criterion is met. Finally, the gbest value is returned as the optimal result, using which, the particle’s position is determined. The number of particles is the number of load types considered. The flow diagram of the proposed methodology is detailed in Figure 4.
The hybrid BPSOGSA algorithm helps the heavier masses of GSA which become linked at the local optimum and finds it difficult to move towards the global optimum by finding the gbest value. The gbest value of BPSO pushes the heavier masses of GSA to end in global optimum. The institutional load data are classified and the particles are randomly initialized using BPSO. The agents that support positioning the particles and the movement of masses in GSA are initialized. The fitness values of the proposed objective function are determined and the acceleration, forces, velocity, position, and M values are calculated and updated for the particles of KCET load types considered. The gbest and G values of the BPSOGSA assist in shifting and re-scheduling the load types optimally by varying the position of the particles to attain the main objective of electricity tariff minimization portrayed in Figure 5 and Figure 6, respectively. The hybrid BPSOGSA algorithm incorporates the strengths of GSA and BPSO. It pushes the heavy masses of GSA from the local optimum to the global optimum.

4.1. Objective Function

A primary objective using the proposed BPSOGSA-DSM strategy is to attain a minimal consumption cost, which allows the institution to optimally shift and schedule loads to recognize user comfort as well. Due to dynamic changes in pricing and power demands, the objective function is formulated as a non-linear function and is given in Equation (28):
M i n : C o s t = j = 1 24 p = 1 n S p j P D p R a t e j
where cost represents the overall electricity cost consumption, j represents 24 h of a day, n is the type of loads, p is the index for load type, S p j = situation of ‘p’ load at jth hour of operation (‘1’ as ‘ON’, ‘0’ as ‘OFF’), P D p = Power demand of pth load, R a t e j = electricity price at the jth period of operation.

4.2. Constraints

4.2.1. Operating Hours of Appliances

The operating hours of all appliances are carefully considered and they are given in Equation (29).
s u b j e c t t o j = 1 24 p = 1 n S 1 p j = D p
where D p is operating hours of the ‘p’ load type.

4.2.2. Total Demand

The next important constraint is total demand, which in a day should be equal to before and after what place on the 7-demand side management (DSM). It is given in Equation (30).
s u b j e c t t o j = 1 24 p = 1 n D 1 p j = j = 1 24 p = 1 n D 2 p j
where D 1 p j is the power demand before DSM for the pth load at the jth hour, D 2 p j is the power demand after DSM for the pth load at the jth hour.

4.2.3. Instantaneous Demand

The instantaneous demand should be equal to the maximum power demand always. Equation (31) satisfies this constraint.
P D j P D m a x j 1 , 24
where P D j is jth hour power demand, P D m a x is maximum demand sanctioned.

4.2.4. Idle Devices

The idle constraint, which is given in Equation (32), is that some appliances remain unused or consume no power except during the operating hours.
S p t = 0 t < S T , t > E T and t ϵ 1 , 24 , p ϵ 1 , n
S p t = ON (1) or OFF (0) status of pth load at the tth hour. The Start and End Time are mentioned as ST and ET, respectively.

5. Results and Discussion

The considered test system consists of institutional loads at KCET that have a specific operational pattern. By utilizing BPSO, BGSA, and the hybrid BPSOGSA algorithms, the objective function given in Equation (28) is achieved by implementing DSM in the considered institutional loads using MATLAB as discussed in Section 5.1. Next, the degree of user comfort was enhanced by studying unchanged hours of operation for all load type using the hybrid BPSOGSA algorithm, which was discussed in Section 5.2. Finally, the real-time hardware implementation of the IoT-based Smart Demand Side Management System (SDSMS) for the Renewable Energy laboratory loads in KCET is detailed in Section 5.3.

5.1. Demand before and after Deploying the Hybrid BPSOGSA-DSM

Every day, 9:00 to 16:00 are the working hours of the considered institute KCET, in which 9:00 to 14:00 are considered to be peak hours and before 8:00 and after 15:00 are considered to be the off-peak hours. The contribution of the proposed implementation system is to carry out DSM by moving the possible loads from peak to off-peak hours and reduce peak demand to a maximum level. Figure 7 shows the real-time hourly electricity price, the operating hours are categorized as off-peak, medium, and peak hours based on the power prices in real-time. The price reaches its peak at 10:00 to $27.35/kWh and the lowest price is at 4:00 at $8.1/kWh. Thus, 9:00 a.m. to 14:00 is grouped as peak hour pricing, 5:00 to 8:00 and 14:00 to 19:00 are grouped as medium pricing hours, and 20:00 to 04:00 is grouped as off-peak pricing hours. The electricity tariff at 10:00 is realized as $27.35/kWh, which is noted as the highest electricity pricing and thus, the proposed algorithm shifts the major quantum of loads from 10:00 to off-peak hours. The lowest pricing is $8.1/kWh at the off-peak hour 02:00. Before implementing DSM, the load consumption exceeds about 1855 kW, which contributes to the major rise in total electricity cost. The off-peak load is low, which helps in the possibility of moving the load from peak hours, thereby minimizing the total cost.
The hybrid BPSOGSA algorithm has the functionalities of both BPSO and GSA. Initially, the gbest of particles of BPSO get randomly distributed to optimally schedule the load types of KCET. The peak load is reduced effectively to 1704.628 kW using the hybrid BPSOGSA optimization algorithm.
Figure 8 compares the demand curves of KCET loads after deploying three different scheduling algorithms, BPSO, BGSA, and BPSOGSA (indicated by yellow, blue, and green colors, respectively), with the demand before deploying BPSOGSA-DSM. The electricity price for each hour is represented by a violet dotted line.
The hybrid BPSOGSA increases the reduction in electricity cost to $716.26, thus proving that the proposed hybrid optimization algorithm yields good results when compared with BPSO and BGSA. The percentage reduction in PAR and Peak demand has improved to 81.295% from 20.98%. Table 1 tabulates the optimized findings of the three optimization algorithms considered along with the decline in PAR, peak demand, and electricity price.
The demand before BPSOGSA-DSM was 1855.47 kW, which is reduced to 1756.23 kW by BGSA, 1704.62 kW by BPSO, and 1502.24 kW by the hybrid BPSOGSA. This makes it clear that it is much more effective in peak demand reduction by shifting 353.23 kW of loads from peak hours of operation. The cost savings achieved by BGSA, BPSO, and BPSOGSA are $497.7, $526.99, and $716.264 respectively. As discussed, the peak hours of operation are from 09:00 to 14:00 and the demand reduction during these hours will boost the reduction in total electricity consumption cost. Figure 9 shows the variation in demand during the peak hours. At 10:00, the demand has fallen from 1855.468 kW to 384.17 kW before and after the deployment of BPSOGSA-DSM. Eventually, this fall will greatly aid a great reduction in electricity consumption costs. Two operating times of the day, 09:00 and 14:00, are considered and the number of load types scheduled at these two hours is analyzed.
Figure 10 depicts the shifting and scheduling of load types for the two pricing times 09:00 and 14:00 before and after deploying the DSM algorithms. The electricity price at 09:00 is 26.82 ($/kWh), which is much higher than that of the price at 14:00 at 9.19 ($/kWh). It is seen that the proposed algorithm shifts the load types from higher pricing to lower pricing. In other words, the individual demand for air conditioner load is 618.35 kW, which is maximum at 09:00 with a pricing of 26.82 ($/kWh) which will increase the overall electricity consumption cost. This load is shifted and scheduled to 14:00 with a lower electricity cost of 9.19 ($/kWh). Thus, the objective of reducing the electricity cost is attained. Each load type is considered as a particle in BPSO, which moves with the force of GSA, thus scheduling loads of KCET optimally. Let us consider the air conditioner of KCET to examine its optimal shifting before and after deploying BPSOGSA-DSM which is shown in Figure 11.
Before deploying DSM techniques, the 3-phase air conditioner loads are scheduled for operation at [9,10,11,12,13] hours, where the load is scheduled in peak pricing hours. The BGSA schedules the air conditioner load in [9,10,11,13,14] which is almost the same as before deploying DSM. This depicts that BGSA does not shift the load effectively to achieve the main objective of electricity cost minimization. After deploying BPSO, the load is shifted to [12,13,14,15,16] a period of operation where the peak pricing hours are neglected. Thus, the total electricity price is reduced considerably. Further, after deploying BPSOGSA, the load is scheduled at [14,15,16,17,18]. The electricity pricing at the 17th and 18th hours is much lower than the 12th and 13th hours. This shifting of loads helps in the reduction of the electricity consumption cost. The performance of algorithms used to plan KCET loads using the proposed DSM method is individually assessed. Table 2 shows the statistical efficiency of BPSO, BGSA, and BPSOGSA algorithms. It can be observed from Table 2 that the statistical performance of BPSOGSA was better than BPSO and BGSA algorithms. The p-values of the BGSA, BPSO, and BPSOGSA algorithms are described in Table 3. The p-values are obtained using Holm, Hommel, and Holland tests with a significance level of α = 0.05 for the considered algorithms.
The statistical tests validate the p-value hypothesis of 0.05. Table 4 shows clearly that the BPSOGSA suggested is much superior to the current methods. The statistical details such as the standard deviation of the algorithms were deployed for the test system.
Table 5 shows the load types and their power ratings with the period of operation (in number of hours). The power ratings have been given for the power demand corresponding to each load type. Figure 12 shows the convergence curve of the hybrid BPSOGSA algorithm. The statistical tests performed on these three algorithms depict that the proposed hybrid BPSOGSA is far better than BGSA and BPSO algorithms.

5.2. Hybrid BPSOGSA-Based Degree of User Comfort (DUC)

The real-time test system where the hybrid BPSOGSA is deployed is set up with 32 kW solar photovoltaic (SPV) generation. Canadian Solar MaxPower CS6U-340 M has been used in KCET. The considered SPV panel has 72 monocrystalline cells with a module efficiency of nearly 17.49%, voltage at open-circuit of 46.2 V, current at short-circuit of 9.48 A, nominal maximum power of 340 W and can be used up to 1500 V DC. Some of the enlisted non-critical institutional loads are categorized as user comfort loads, which have an impact on the satisfaction level of the user to a greater extent. In the proposed method, this level of satisfaction is measured as the DUC. The SPV generation is effectively utilized to increase the DUC with the working of certain user comfort loads.
The hybrid BPSOGSA based DSM technique shifts the operating hours of the load types and optimally schedules them to attain the main objective of electricity cost minimization. This scheduling of loads to different operating hours reduces the user’s comfort level. Thus, the SPV generation is utilized to increase the comfort level of the users by applying the hybrid BPSOGSA algorithm. The number of retained hours of operation marks a great impact in increasing the level of satisfaction of the users to the considered load types. Thus, by increasing the number of retained hours of operation and combining the SPV generation, the degree of user comfort (DUC) can be improved.
Table 6 depicts the details of the loads were considered, their operating hours before and after DSM, and the number of non-shifted operational hours before implementing SPV generation. To study and improve the degree of UC, hybrid BPSOGSA is applied along with the SPV generation. The ratio defined here is:
R a t i o = N u m b e r o f r e t a i n e d h o u r s o f o p e r a t i o n P e r i o d o f o p e r a t i o n
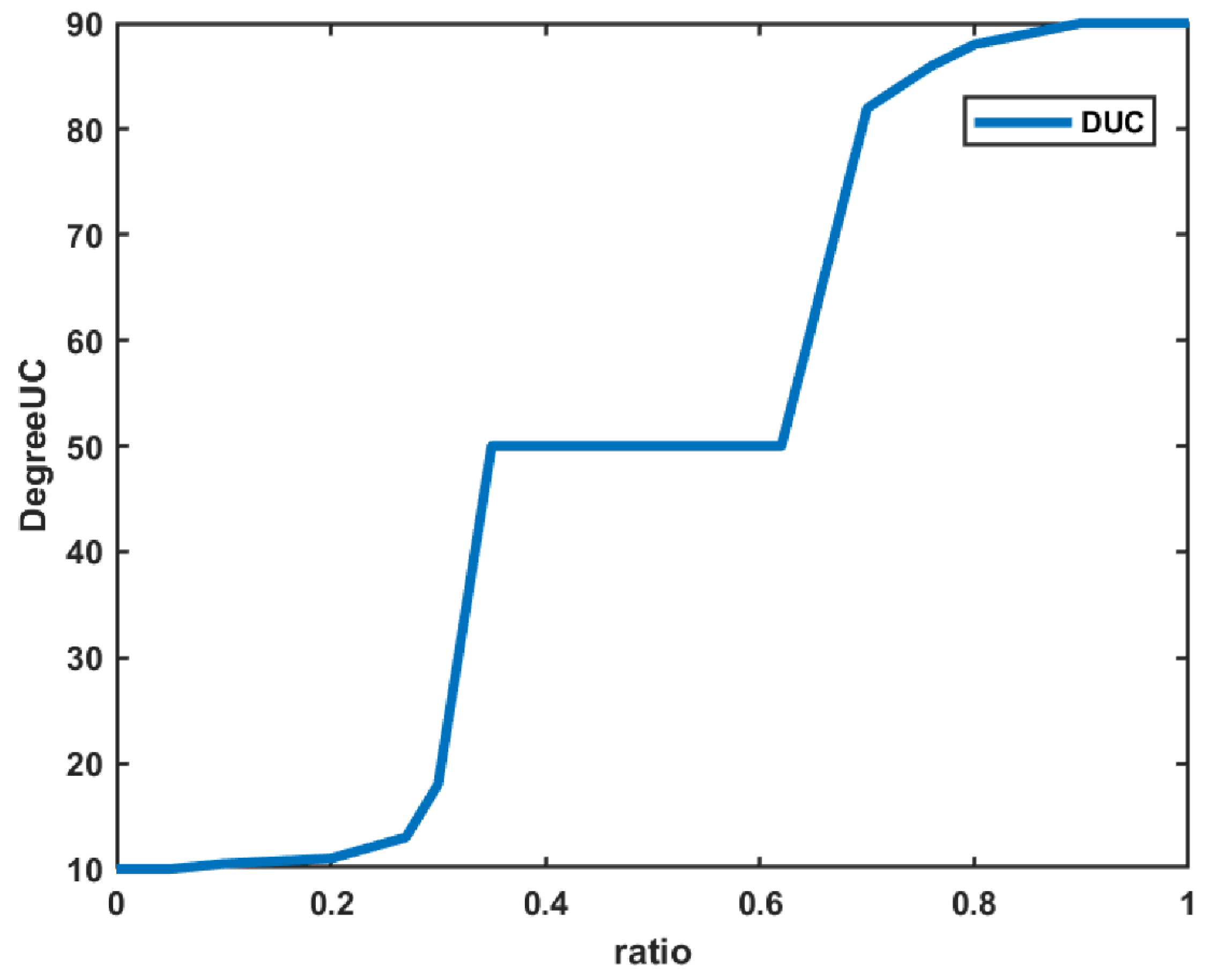
The DUC increases as the ratio increases (i.e.) DUC is directly related to the number of unchanged operational hours. The period of operation of the load type is constant and so the ratio changes for the number of retained hours of operation. From Figure 13, it can be stated that when the ratio is 0.243, the degree of UC is 13.4. To improve the degree of UC, the generated power from solar energy is utilized.

5.3. Real-Time Implementation of SDSMS

Nowadays, various types of DSM techniques are adopted in the residential sectors as well as institution buildings and commercial building in order to reduce overall electricity consumption cost. The main objective of DSM implementation is to shift the various categories of loads from peak to non-peak hours at the same time without reducing the DUC.
Various DSM approaches with different optimization algorithms were proposed to solve the objective of electricity cost minimization. The hybrid BPSOGSA algorithm optimizes the scheduling of the load types effectively, to attain the main objective of electricity cost minimization at KCET. The SDSMS can decide the power supply to the laboratory loads either from the solar or institutional power line. The measured parameters by SDSMS are compared with the Power Quality Analyser (PQA) is tabulated in Table 7.
The implemented hardware at Renewable Energy Laboratory is shown in Figure 14. The relay unit can be controlled by the microcontroller, based on the changeover timing in the peak period. The PZEM module obtains the electrical parameter from the load power line and sends the data to the microcontroller unit which will send all the information to the cloud server. The consumption details are viewed from any mobile device using the Blynk application.
The measured electrical parameters such as energy consumption, voltage, current, and cost using the Blynk application are shown in Figure 15. The electrical parameters and cost are displayed in graph format for viewing the variation at any instant. The changeover timing can be modified according to the user’s need through the time scheduler in the Blynk application.

6. Conclusions

This paper deploys an Internet of Things (IoT)-based Smart Demand Side Management System (SDSMS) that connects the solar power line for the laboratory loads during peak hours to increase the degree of user comfort (DUC) at an educational institution KCET located at Madurai, Tamilnadu, India. In this paper, DSM for the institutional loads is first implemented using a hybrid BPSOGSA algorithm and the same is integrated as hardware in real time. The KCET loads are categorized into shiftable loads and non-shiftable loads (NSLs) loads. The overall reduction of electricity consumption cost of the institution is achieved by deploying day-ahead load shifting and scheduling in the shiftable loads (SLs). The performance of the hybrid BPSOGSA algorithm has been evaluated in terms of parameters such as PAR and peak demand reduction, and electricity cost minimization by comparing it with individual optimization algorithms BPSO and BGSA using MATLAB. A overall cost reduction is achieved by 35.27% using the proposed hybrid BPSOGSA algorithm, while 27.72% and 24.502% reduction in electricity cost by BPSO, and BGSA respectively. PAR without DSM is 4.12 whereas using BGSA, BPSO, and BPSOGSA, PAR is reduced to 4.01, 3.73, and 3.26 respectively. Furthermore, peak demand without DSM is 1855.47 kW, whereas using BGSA, BPSO, and BPSOGSA, PAR is reduced to 1756.23 kW, 1704.62 kW, and 1502.24 kW, respectively. Hence, BPSOGSA gives the best performance for the minimization of electricity cost, reduction in PAR, and reduction in peak demand. The major highlight of using the hybrid BPSOGSA algorithm-based DSM is that it is effective in eliminating the demerits of both BPSO and GSA algorithms. Further, the degree of user comfort (DUC) has been improved by deploying hybrid BPSOGSA incorporating the Solar PV (SPV) generation at the premises of KCET. The ratio of the number of retained operational hours to the period of operation is directly proportional to the DUC. The use of SPV in the hybrid BPSOGSA algorithm raises the DUC level without ratio dependency. Next, the hardware has been implemented in real time at the Renewable energy laboratory to improve DUC for different load types by optimal scheduling and it reduces the electricity cost during the peak period for the institution, and the corresponding electrical parameters are monitored in real time using the Blynk application.

Author Contributions

Conceptualization, S.C.R.; methodology, S.C.R.; software, A.C.V.D.; validation, S.C.R., J.J.D.N. and T.K.; formal analysis, T.K.; investigation, J.J.D.N.; resources, S.C.R.; data curation, J.J.D.N.; writing—original draft preparation, A.C.V.D.; writing—review and editing, A.C.V.D.; visualization, T.K.; supervision, S.C.R.; project administration, J.J.D.N.; funding acquisition, J.J.D.N. and A.C.V.D. All authors have read and agreed to the published version of the manuscript.

Funding

This research was funded by DST—SERB((File Number: SRG/2019/001946) and Thiagarajar Research Fellowship (TRF) (File Number: TRF/Jul2022/02).

Data Availability Statement

Not applicable.

Acknowledgments

The authors extend their gratitude to the management of their colleges for their constant encouragement and support in doing this research work. The financial assistance under the SRG scheme from DST—SERB is also warmly acknowledged (File Number: SRG/2019/001946). In addition, authors extend their due thanks to the TCE management, Madurai, India for their extensive support and the financial backing from the research excellence strand of the Savitha Project, Thiagarajar Research Fellowship (TRF) scheme (File.no: TRF/Jul2022/02).

Conflicts of Interest

The authors declare that they have no known competing financial interests or personal relationships that could have appeared to influence the work reported in this paper.

Abbreviations

The following abbreviations are used in this manuscript:
ACOAnt Colony Optimization
BGSABinary Gravitational Search Algorithm
BGWOBinary Grey Wolf Optimization
BPSOBinary Particle Swarm Optimization
BPSOGSA Binary Particle Swarm Optimization-Gravitational Search Algorithm
CSCuckoo Search Algorithm
DBHSDiscrete Binary Harmony Search algorithm
DEADifferential Evolution Algorithm
DGDistributed Generation
DRDemand Response
DSMDemand-Side Management
DUCDegree of user comfort
DUCDegree of User Comfort
HSHarmony Search algorithm
IoTInternet of Things
KCETKamaraj College of Engineering and Technology
LCOELevelized Cost of Energy
MBDEModified-Binary Differential Evolution algorithm
MILPMixed Integer Linear Programming
PARPeak to average ratio
PARPeak to Average Ratio
SASimulated Annealing
SDSMS     Smart Demand Side Management System
SDSMSSmart Demand Side Management System
SPVSolar Photovoltaic
TACTotal Annualized Cost
TAETotal Annualized Emission
WDOWind-Driven Optimization algorithm

References

  1. Huang, S.H.; Lin, P.C. A modified ant colony optimization algorithm for multi-item inventory routing problems with demand uncertainty. Transp. Res. Part E Logist. Transp. Rev. 2010, 46, 598–611. [Google Scholar] [CrossRef]
  2. Uniyal, A.; Kumar, A. Comparison of optimal DG placement using CSA, GSA, PSO and GA for minimum real power loss in radial distribution system. In Proceedings of the 2016 IEEE 6th International Conference on Power Systems (ICPS), New Delhi, India, 4–6 March 2016; pp. 1–6. [Google Scholar]
  3. Panigrahi, P.K.; Ghosh, S.; Parhi, D.R. Comparison of GSA, SA and PSO based intelligent controllers for path planning of mobile robot in unknown environment. Int. J. Electr. Comput. Eng. 2014, 8, 1633–1642. [Google Scholar]
  4. Inkollu, S.R.; Kota, V.R. Optimal setting of FACTS devices for voltage stability improvement using PSO adaptive GSA hybrid algorithm. Eng. Sci. Technol. 2016, 19, 1166–1176. [Google Scholar] [CrossRef]
  5. Sabri, N.M.; Puteh, M.; Mahmood, M.R. An overview of Gravitational Search Algorithm utilization in optimization problems. In Proceedings of the IEEE 3rd International Conference on System Engineering and Technology, Shah Alam, Malaysia, 19–20 August 2013; pp. 61–66. [Google Scholar]
  6. Javaid, N.; Javaid, S.; Abdul, W.; Ahmed, I.; Almogren, A.; Alamri, A.; Niaz, I.A. A Hybrid Genetic Wind Driven Heuristic Optimization Algorithm for Demand Side Management in Smart Grid. Energies 2017, 10, 319. [Google Scholar] [CrossRef]
  7. Sadeghi, J.; Sadeghi, S.; Niaki, S.T.A. Optimizing a hybrid vendor-managed inventory and transportation problem with fuzzy demand: An improved particle swarm optimization algorithm. Inf. Sci. 2014, 272, 126–144. [Google Scholar] [CrossRef]
  8. Bounar, N.; Labdai, S.; Boulkroune, A. PSO-GSA based fuzzy sliding mode controller for DFIG-based wind turbine. ISA Trans. 2019, 85, 177–188. [Google Scholar] [CrossRef]
  9. Sun, S.; Peng, Q. A hybrid PSO-GSA strategy for high-dimensional optimization and microarray data clustering. In Proceedings of the IEEE International Conference on Information and Automation (ICIA), Hailar, China, 28–30 July 2014; pp. 41–46. [Google Scholar]
  10. Hemanth, G.R.; Raja, S.C.; Nesamalar, J.J.D.; Kumar, J. Cost effective energy consumption in a residential building by implementing demand side management in the presence of different classes of power loads. Adv. Build. Energy Res. 2020, 16, 145–170. [Google Scholar] [CrossRef]
  11. Tamilarasu, K.; Raja, S.C.; Nesamalar, J.J.D.; Rajvikram, M.E.; Mihet-Popa, L. Reinforced Demand Side Management for Educational Institution with Incorporation of User’s. Comfort. Energies 2021, 14, 2855. [Google Scholar] [CrossRef]
  12. Logenthiran, T.; Srinivasan, D.; Phyu, E. Particle swarm optimization for demand side management in smart grid. In Proceedings of the IEEE Innovative Smart Grid Technologies—Asia (ISGT ASIA), Bangkok, Thailand, 3–6 November 2015; pp. 1–6. [Google Scholar]
  13. Zakariazadeh, A.; Jadid, S.; Siano, P. Economic-environmental energy and reserve scheduling of smart distribution systems: A multiobjective mathematical programming approach. Energy Convers. Manag. 2014, 278, 151–164. [Google Scholar] [CrossRef]
  14. Park, L.; Jang, Y.; Cho, S.; Kim, J. Residential Demand Response for Renewable Energy Resources in Smart Grid Systems. IEEE Trans. Ind. Inform. 2017, 13, 3165–3173. [Google Scholar] [CrossRef]
  15. Bhamidi, L.; Sivasubramani, S. Optimal Planning and Operational Strategy of a Residential Microgrid With Demand Side Management. IEEE Syst. J. 2020, 14, 2624–2632. [Google Scholar] [CrossRef]
  16. Castro, R.C.C. Hybrid Particle Swarm Optimization and Gravitational Search Algorithm for Optimal Sizing of Hybrid Renewable Energy Systems. In Proceedings of the IEEE PES Asia-Pacific Power and Energy Engineering Conference (APPEEC), Macao, China, 1–4 December 2019; pp. 1–6. [Google Scholar]
  17. Hatamlou, A.; Abdullah, S.; Othman, Z. Gravitational search algorithm with heuristic search for clustering problems. In Proceedings of the 2011 3rd Conference on Data Mining and Optimization (DMO), Putrajaya, Malaysia, 28–29 June 2011; pp. 190–193. [Google Scholar]
  18. Shaw, B.; Mukherjee, V.; Ghoshal, S.P. A novel opposition-based gravitational search algorithm for combined economic and emission dispatch problems of power systems. Int. J. Electr. Power Energy Syst. 2012, 35, 21–33. [Google Scholar] [CrossRef]
  19. Zhang, Y.; Wu, L.; Zhang, Y.; Wang, J. Immune gravitation inspired optimization algorithm. In Proceedings of the 7th international conference on Advanced Intelligent Computing, Zhengzhou, China, 11–14 August 2011; Springer: Berlin/Heidelberg, Germany, 2011; pp. 178–185. [Google Scholar]
  20. Li, C.; Zhou, J. Parameters identification of hydraulic turbine governing system using improved gravitational search algorithm. Energy Convers. Manag. 2011, 52, 374–381. [Google Scholar] [CrossRef]
  21. Rashedi, E.; Nezamabadi-Pour, H.; Saryazdi, S. GSA: A Gravitational Search Algorithm. Inf. Sci. 2009, 179, 2232–2248. [Google Scholar] [CrossRef]
  22. Rashedi, E.; Nezamabadi-Pour, H.; Saryazdi, S. BGSA: Binary gravitational search algorithm. Nat. Comput. 2009, 9, 727–745. [Google Scholar] [CrossRef]
  23. Wang, L.; Xu, Y.; Mao, Y.; Fei, M. A Discrete Harmony Search Algorithm. In Life System Modeling and Intelligent Computing; Springer: Berlin/Heidelberg, Germany, 2010; pp. 37–43. [Google Scholar]
  24. Wang, L.; Fu, X.; Menhas, M.I.; Fei, M. A Modified Binary Differential Evolution Algorithm. In Life System Modeling and Intelligent Computing; Springer: Berlin/Heidelberg, Germany, 2010; pp. 49–57. [Google Scholar]
  25. Kennedy, J.; Eberhart, R.C. A discrete binary version of the particle swarm algorithm. In Proceedings of the IEEE International Conference on Systems, Man, and Cybernetics. Computational Cybernetics and Simulation, Orlando, FL, USA, 12–15 October 1997; Volume 5, pp. 4104–4108. [Google Scholar]
  26. Mirjalili, S.; Wang, G.G.; Coelho, L.S. Binary optimization using hybrid particle swarm optimization and gravitational search algorithm. Neural Comput. Appl. 2014, 25, 1423–1435. [Google Scholar] [CrossRef]
  27. Mirjalili, S.; Hashim, S.Z.M.; Sardroudi, H. Training feedforward neural networks using hybrid particle swarm optimization and gravitational search algorithm. Appl. Math. Comput. 2012, 218, 11125–11137. [Google Scholar] [CrossRef]
  28. Pournaras, E.; Jung, S.; Yadhunathan, S.; Zhang, H.; Fang, X. Socio-technical smart grid optimization via decentralized charge control of electric vehicles. Appl. Soft Comput. 2019, 82, 105573. [Google Scholar] [CrossRef]
  29. Llanos, J.; Morales, R.; Núñez, A.; Sáez, D.; Lacalle, M.; Marín, L.G.; Hernandez, R.; Lanas, F. Load estimation for microgrid planning based on a self-organizing map methodology. Appl. Soft Comput. 2017, 53, 323–335. [Google Scholar] [CrossRef]
  30. Karthick, T.; Raja, S.C.; Nesamalar, J.J.D.; Chandrasekaran, K. Design of IoT based smart compact energy meter for monitoring and controlling the usage of energy and power quality issues with demand side management for a commercial building. Sustain. Energy Grids Netw. 2021, 26, 100454. [Google Scholar]
  31. Al-Hassan, E.; Shareef, H.; Islam, M.M.; Wahyudie, A.; Abdrabou, A.A. Improved Smart Power Socket for Monitoring and Controlling Electrical Home Appliances. IEEE Access 2018, 6, 49292–49305. [Google Scholar] [CrossRef]
  32. Cao, K. Achieving Reliable and Secure Communications in Wireless-Powered NOMA Systems. IEEE Trans. Veh. Technol. 1978, 70. [Google Scholar] [CrossRef]
  33. Cao, K.; Ding, H.; Li, W.; Lv, L.; Gao, M.; Gong, F.; Wang, B. On the ergodic secrecy capacity of intelligent reflecting surface aided wireless powered communication systems. IEEE Wirel. Commun. Lett. 2022, 11, 2275–22759. [Google Scholar] [CrossRef]
  34. Yan, S.R.; Pirooznia, S.; Heidari, A.; Navimipour, N.J.; Unal, M. Implementation of a Product-Recommender System in an IoT-Based Smart Shopping Using Fuzzy Logic and Apriori Algorithm. IEEE Trans. Eng. Manag. 2022. [Google Scholar] [CrossRef]
  35. Lv, Z.; Song, H. Mobile Internet of Things Under Data Physical Fusion Technology. IEEE Internet Things J. 2020, 7, 4616–4624. [Google Scholar] [CrossRef]
  36. Li, J.; Dend, Y.; Sun, W.; Li, W.; Li, R.; Li, Q.; Liu, Z. Resource Orchestration of Cloud-Edge-based Smart Grid Fault Detection. ACM Trans. Sen. Netw 2022, 18, 46. [Google Scholar] [CrossRef]
  37. Dang, W.; Guo, J.; Liu, M.; Liu, S.; Yang, B. A Semi-Supervised Extreme Learning Machine Algorithm Based on the New Weighted Kernel for Machine Smell. Appl. Sci. 2022, 12, 9213. [Google Scholar] [CrossRef]
  38. Ge, L.; Li, Y.; Li, Y.; Yan, J.; Sun, Y. Smart Distribution Network Situation Awareness for High-Quality Operation and Maintenance: A Brief Review. Energies 2022, 15, 828. [Google Scholar] [CrossRef]
Figure 1. Overall implementation of various loads with SDSMS.
Figure 1. Overall implementation of various loads with SDSMS.
Energies 16 01403 g001
Figure 2. Classification of KCET loads.
Figure 2. Classification of KCET loads.
Energies 16 01403 g002
Figure 3. Illustration of the Smart Demand-Side Management System (SDSMS).
Figure 3. Illustration of the Smart Demand-Side Management System (SDSMS).
Energies 16 01403 g003
Figure 4. Flow diagram of the proposed methodology.
Figure 4. Flow diagram of the proposed methodology.
Energies 16 01403 g004
Figure 5. Flowchart of BPSOGSA.
Figure 5. Flowchart of BPSOGSA.
Energies 16 01403 g005
Figure 6. Pseudocode of BPSOGSA.
Figure 6. Pseudocode of BPSOGSA.
Energies 16 01403 g006
Figure 7. Hourly Electricity Price ($/kWh).
Figure 7. Hourly Electricity Price ($/kWh).
Energies 16 01403 g007
Figure 8. Comparison of demand before and after deployment of DSM with BPSOGSA.
Figure 8. Comparison of demand before and after deployment of DSM with BPSOGSA.
Energies 16 01403 g008
Figure 9. Variations in demand from 9:00 to 14:00 before and after deployment of BPSOGSA-DSM.
Figure 9. Variations in demand from 9:00 to 14:00 before and after deployment of BPSOGSA-DSM.
Energies 16 01403 g009
Figure 10. Scheduling of load types before and after BPSOGSA from 09:00 to 14:00.
Figure 10. Scheduling of load types before and after BPSOGSA from 09:00 to 14:00.
Energies 16 01403 g010
Figure 11. Shifting of 3-phase air conditioner loads before and after deployment of DSM.
Figure 11. Shifting of 3-phase air conditioner loads before and after deployment of DSM.
Energies 16 01403 g011
Figure 12. Convergence Curve of the hybrid BPSOGSA.
Figure 12. Convergence Curve of the hybrid BPSOGSA.
Energies 16 01403 g012
Figure 13. Increasing Degree of UC with the increase in ratio.
Figure 13. Increasing Degree of UC with the increase in ratio.
Energies 16 01403 g013
Figure 14. Implemented hardware setup at Renewable Energy Laboratory.
Figure 14. Implemented hardware setup at Renewable Energy Laboratory.
Energies 16 01403 g014
Figure 15. Electrical parameter readings, changeover scheduler, and changeover timing.
Figure 15. Electrical parameter readings, changeover scheduler, and changeover timing.
Energies 16 01403 g015
Table 1. Optimized results before and after deployment of DSM techniques.
Table 1. Optimized results before and after deployment of DSM techniques.
Criteria BGSA IndicesBPSO IndicesBPSOGSA Indices
PD (kW)PARCost ($)PD (kW)PARCost ($)PD (kW)PARCost ($)
Before DSM1855.44.122030.61855.44.122030.61855.44.1282030.6
After DSM1756.24.0121532.91704.63.7391467.61502.23.2631314.4
Reduction99.240.117497.7150.840.336562.9353.20.866716.2
% Reduction5.3492.8324.508.1298.12927.72419.0320.97035.27
Table 2. Average rankings—KCET load.
Table 2. Average rankings—KCET load.
AlgorithmAligned Friedman TestFriedman TestQuade Test
BGSA80.53.02.9
BPSO60.52.02.0
BPSOGSA30.51.01.0
Table 3. p-value with significance level α = 0.05—KCET load.
Table 3. p-value with significance level α = 0.05—KCET load.
AlgorithmAligned Friedman TestFriedman TestQuade Test
HommelHolmHollandHommelHolmHollandHommelHolmHolland
BGSA0.01690.0160.01650.01650.0160.01690.01650.0160.0169
BPSO0.0250.0250.02520.0250.0250.02510.0250.0250.0251
BPSOGSA0.050.050.050.050.050.050.050.050.05
Table 4. Statistical details of algorithms.
Table 4. Statistical details of algorithms.
AlgorithmBest Electricity Cost ($)Worst Electricity Cost ($)Mean Electricity Cost ($)Standard DeviationSimulation Time (s)
BGSA1531.541535.211532.971.89280
BPSO1465.421469.541467.681.04242
BPSOGSA1313.101315.221314.500.82228
Table 5. Power ratings and period of operation of the load types.
Table 5. Power ratings and period of operation of the load types.
Load TypeStart TimeEnd TimePeriod of Operation (Number of Hours)Power Demand (kW)
191650.055
281660.055
3101730.0385
412312287.09
592060.013
691652.5
791657.45
881620.003
9123123.5
1091667.5
1151045.5
1251031.5
1361022.2
1481763.7
15916396.42
169164120.8
17916538
18916539
1991633.27
20916564.7
21916528
22916637
23916413
24916332.9
25916517.4
26916551.06
27916239.9
28916539
299165103.99
3081510.5
3191612.5
3291622.5
3391612.5
3491612.5
Table 6. Operating hours of loads before and after DSM.
Table 6. Operating hours of loads before and after DSM.
Load TypeLoad Name Operating Hours before DSMOperating Hours after DSMNumber of Retained Hours of Operation
2Ceiling fan 2 [8,9,10,11,12,13] [8,11,12,14,15,16]3
3DC fan [9,10,11] [14,16,17]0
5LED lamps [8,9,10,11,12,13] [14,15,16,18,19,20]0
61 phase air conditioner [9,10,11,12,13] [12,13,14,15,16]2
73 phase air conditioner [9,10,11,12,13] [14,15,16,17,18]0
11Compressor 1 [9,10,11,12] [6,7,8,10]1
13Compressor 2 [6,7] [7,10]1
14Pure water pump [9,10,11,12,13,14] [8,11,14,15,16,17]2
Table 7. Comparison of measured parameters of SDSMS with PQA.
Table 7. Comparison of measured parameters of SDSMS with PQA.
ModelPhase Voltage (Vph)Phase Current (Iph)Utilization Energy in Peak Hours (kWh)
SDSMS228.757.854.84
PQA229.458.255.09
Disclaimer/Publisher’s Note: The statements, opinions and data contained in all publications are solely those of the individual author(s) and contributor(s) and not of MDPI and/or the editor(s). MDPI and/or the editor(s) disclaim responsibility for any injury to people or property resulting from any ideas, methods, instructions or products referred to in the content.

Share and Cite

MDPI and ACS Style

Charles Raja, S.; Vishnu Dharssini, A.C.; Jeslin Drusila Nesmalar, J.; Karthick, T. Deployment of IoT-Based Smart Demand-Side Management System with an Enhanced Degree of User Comfort at an Educational Institution. Energies 2023, 16, 1403. https://doi.org/10.3390/en16031403

AMA Style

Charles Raja S, Vishnu Dharssini AC, Jeslin Drusila Nesmalar J, Karthick T. Deployment of IoT-Based Smart Demand-Side Management System with an Enhanced Degree of User Comfort at an Educational Institution. Energies. 2023; 16(3):1403. https://doi.org/10.3390/en16031403

Chicago/Turabian Style

Charles Raja, S., A. C. Vishnu Dharssini, J. Jeslin Drusila Nesmalar, and T. Karthick. 2023. "Deployment of IoT-Based Smart Demand-Side Management System with an Enhanced Degree of User Comfort at an Educational Institution" Energies 16, no. 3: 1403. https://doi.org/10.3390/en16031403

APA Style

Charles Raja, S., Vishnu Dharssini, A. C., Jeslin Drusila Nesmalar, J., & Karthick, T. (2023). Deployment of IoT-Based Smart Demand-Side Management System with an Enhanced Degree of User Comfort at an Educational Institution. Energies, 16(3), 1403. https://doi.org/10.3390/en16031403

Note that from the first issue of 2016, this journal uses article numbers instead of page numbers. See further details here.

Article Metrics

Back to TopTop