A Comparative Review on Single Phase Transformerless Inverter Topologies for Grid-Connected Photovoltaic Systems
Abstract
1. Introduction
- Comparing performance indicators based on simulation results using a common set of simulation parameters.
- Highlighting the switching loss and conduction loss of each switch in each topology using a common set of switches that depicts the advantages and disadvantages of each topology in terms of loss distribution.
2. Common Mode Behavior, Grid Requirements, and Loss Analysis
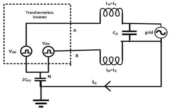
2.1. Common Mode Behavior of TransformerlessInverter
2.2. Grid Requirements
2.3. Loss Analysis
3. Classification and Analysis of Single Phase Transformerless Inverters
3.1. Zero State Decoupled Topologies
3.1.1. H5 Topology
3.1.2. ImprovedH6 Topology
3.1.3. Modified H6 Topology
3.1.4. HERIC Topology
3.1.5. H6-I Topology
3.1.6. H6-II Topology
3.2. Zero State Mid-Point Clamped Topologies
3.2.1. OH5 Topology
3.2.2. PN-NPC Topology
3.2.3. H5-D Topology
3.2.4. HERIC Active-I Topology
3.2.5. HERIC Active-II Topology
3.2.6. HBZVR-D Topology
3.3. Solidly Clamped Topologies
3.3.1. Virtual DC Bus Topology
3.3.2. Flying Capacitor Type-I topology
3.3.3. Flying Capacitor Type-II Topology
3.3.4. Siwakoti-H Topology
3.3.5. Conergy NPC Topology
3.3.6. S4 Topology
4. Comparative Analysis, Discussion, and Future Trends
5. Conclusions
Author Contributions
Funding
Data Availability Statement
Conflicts of Interest
References
- Chamarthi, P.K.; El Moursi, M.S.; Khadkikar, V.; Al Hosani, K.H.; El-Fouly, T.H.M. Novel Step-Up Transformerless Inverter Topology for 1-Φ Grid-Connected Photovoltaic System. IEEE Trans. Ind. Appl. 2021, 57, 2801–2815. [Google Scholar] [CrossRef]
- Yang, Y.; Blaabjerg, F. Overview of Single-Phase Grid-Connected Photovoltaic Systems. Electr. Power Components Syst. 2015, 43, 1352–1363. [Google Scholar] [CrossRef]
- Masson, G.; Kaizuka, I.; Bosch, E.; Lindahl, J.; Blokken, E. Trends 2021 in Photovoltaic Applications; IEA PVPS Task 1; IEA: Paris, France, 2021; ISBN 9783906042916. [Google Scholar]
- Khan, M.N.H.; Siwakoti, Y.P.; Scott, M.J.; Li, L.; Khan, S.A.; Lu, D.D.C.; Barzegarkhoo, R.; Sidorski, F.; Blaabjerg, F.; Hasan, S.U. A Common Grounded Type Dual-Mode Five-Level Transformerless Inverter for Photovoltaic Applications. IEEE Trans. Ind. Electron. 2021, 68, 9742–9754. [Google Scholar] [CrossRef]
- Islam, M.; Mekhilef, S. An Improved Transformerless Grid Connected Photovoltaic Inverter with Reduced Leakage Current. Energy Convers. Manag. 2014, 88, 854–862. [Google Scholar] [CrossRef]
- Lopez-Erauskin, R.; Gonzalez, A.; Petrone, G.; Spagnuolo, G.; Gyselinck, J. Multi-Variable Perturb and Observe Algorithm for Grid-Tied PV Systems with Joint Central and Distributed MPPT Configuration. IEEE Trans. Sustain. Energy 2021, 12, 360–367. [Google Scholar] [CrossRef]
- Xiao, H. Overview of Transformerless Photovoltaic Grid-Connected Inverters. IEEE Trans. Power Electron. 2021, 36, 533–548. [Google Scholar] [CrossRef]
- Xuan, Z.; Dong, J.; Jianan, C.; Zewei, S.; Qiao, L. Leakage Current Suppression with Capacitor Voltage Control of Three-Level Flying Capacitor Grid-Connected Inverters. IEEE Trans. Ind. Electron. 2022, 69, 2191–2201. [Google Scholar]
- IRENA. RE Thinking Energy 2017: Accelerating the Global Energy Transformation; International Renewable Energy Agency: Abu Dhabi, United Arab Emirates, 2017. [Google Scholar]
- Sonti, V.; Jain, S.; Bhattacharya, S. Analysis of the Modulation Strategy for the Minimization of the Leakage Current in the PV Grid-Connected Cascaded Multilevel Inverter. IEEE Trans. Power Electron. 2017, 32, 1156–1169. [Google Scholar] [CrossRef]
- Dutta, S.; Debnath, D.; Chatterjee, K. A Grid-Connected Single-Phase Transformerless Inverter Controlling Two Solar PV Arrays Operating under Different Atmospheric Conditions. IEEE Trans. Ind. Electron. 2018, 65, 374–385. [Google Scholar] [CrossRef]
- Gunsal, I.; Stone, D.A.; Foster, M.P. Suppressing Leakage Current for Cascaded H-Bridge Inverters in Renewable Energy and Storage Systems. IEEE Trans. Ind. Electron. 2021, 68, 11035–11043. [Google Scholar] [CrossRef]
- Ozkan, Z.; Hava, A.M. A Survey and Extension of High Efficiency Grid Connected Transformerless Solar Inverters with Focus on Leakage Current Characteristics. In Proceedings of the 2012 IEEE Energy Conversion Congress and Exposition (ECCE), Raleigh, NC, USA, 15–20 September 2012; pp. 3453–3460. [Google Scholar] [CrossRef]
- Kerekes, T.; Teodorescu, R.; Borup, U. Transformerless Photovoltaic Inverters Connected to the Grid. In Proceedings of the APEC 07—Twenty-Second Annual IEEE Applied Power Electronics Conference and Exposition, Anaheim, CA, USA, 25 February–1 March 2007; pp. 1733–1737. [Google Scholar]
- Srinivas, V.L.; Singh, B.; Mishra, S. Enhanced Power Quality PV Inverter with Leakage Current Suppression for Three-Phase SECS. IEEE Trans. Ind. Electron. 2022, 69, 5756–5767. [Google Scholar] [CrossRef]
- Jahan, HK A New Transformerless Inverter with Leakage Current Limiting and Voltage Boosting Capabilities for Grid-Connected PV Applications. IEEE Trans. Ind. Electron. 2020, 67, 10542–10551. [CrossRef]
- Cavalcanti, M.C.; De Oliveira, K.C.; De Farias, A.M.; Neves, F.A.S.; Azevedo, G.M.S.; Camboim, F.C. Modulation Techniques to Eliminate Leakage Currents in Transformerless Three-Phase Photovoltaic Systems. IEEE Trans. Ind. Electron. 2010, 57, 1360–1368. [Google Scholar] [CrossRef]
- Qiu, J.; He, Y.; Lei, C.; Jiao, Q.; Liu, J. An Improved LMSVM Method for Leakage Current Suppression and Neutral-Point Voltage Control in Transformerless NPC Three-Level Inverters. IEEE J. Emerg. Sel. Top. Power Electron. 2022, 10, 3100–3113. [Google Scholar] [CrossRef]
- López, Ó.; Freijedo, F.D.; Yepes, A.G.; Fernández-Comesaña, P.; Malvar, J.; Doval-Gandoy, J.; Teodorescu, R. Eliminating Ground Current in a Transformerless Photovoltaic Application. IEEE Trans. Energy Convers. 2010, 25, 140–147. [Google Scholar] [CrossRef]
- Jahan, S.; Kibria, M.F.; Biswas, S.P.; Islam, M.R.; Rahman, M.A.; Muttaqi, K.M. H9 and H10 Transformer-Less Solar Photovoltaic Inverters for Leakage Current Suppression and Harmonic Current Reduction. IEEE Trans. Ind. Appl. 2022. [Google Scholar] [CrossRef]
- Hasanzadeh, A.; Edrington, C.S.; Leonard, J. Reduced Switch NPC-Based Transformerless PV Inverter by Developed Switching Pattern. In Proceedings of the 2012 Twenty-Seventh Annual IEEE Applied Power Electronics Conference and Exposition (APEC), Orlando, FL, USA, 5–9 February 2012; pp. 359–363. [Google Scholar] [CrossRef]
- Kibria, M.F.; Biswas, M.; Biswas, S.P.; Islam, M.R. A New H8 Transformer-Less Single Phase Grid-Tied Solar PV Inverter to Supress Leakage Current. In Proceedings of the 2021 IEEE 4th International Conference on Computing, Power and Communication Technologies (GUCON), Kuala Lumpur, Malaysia, 24–26 September 2021; pp. 4–8. [Google Scholar] [CrossRef]
- Dolara, A.; Leva, S. Power Quality and Harmonic Analysis of End User Devices. Energies 2012, 5, 5453–5466. [Google Scholar] [CrossRef]
- Kumar, D.; Zare, F. Harmonic Analysis of Grid Connected Power Electronic Systems in Low Voltage Distribution Networks. IEEE J. Emerg. Sel. Top. Power Electron. 2016, 4, 70–79. [Google Scholar] [CrossRef]
- Yaghoobi, J.; Zare, F.; Rehman, T.; Rathnayake, H. Analysis of High Frequency Harmonics in Distribution Networks: 9–150 KHz. In Proceedings of the 2019 IEEE International Conference on Industrial Technology (ICIT), Melbourne, VIC, Australia, 13–15 February 2019; pp. 1229–1234. [Google Scholar] [CrossRef]
- Eigenerzeugungsanlagen Am Niederspannungsnetz; Document VDE V0126-1-1; VDE: Berlin, Germany, 2006.
- Standard 1547.1-2005; EEE Standard Conformance Test Procedures for Equipment Interconnecting Distributed Resources with Electric Power Systems. IEEE: Piscataway, NJ, USA, 2005; pp. 1–54.
- Power Generation Systems Connected to the Low-Voltage Distribution Network-Technical Minimum Requirements for the Connection to and Parallel Operation with Low-Voltage Distribution Networks; Document VDE-AR-N 4105-2011; VDE: Berlin, Germany, 2011.
- IEC 61727-2004; Photovoltaic (PV) Systems-Characteristics of the Utility Interface. International Electrotechnical Commission (IEC): Geneva, Switzerland, 2004.
- IEEE Standard 929-2000; Recommended Practice for Utility Interface of Photovoltaic Systems. IEEE: Piscataway, NJ, USA, 2000.
- Recommendations for the Connection of Type Tested Small-Scale Embedded Generators (Up to 16A Per Phase) in Parallel with Low-Voltage Distribution Systems; Document Engineering Rec. G83 2-2012; Energy Networks Association (ENA): London, UK, 2012.
- Guideline to the Standard EN 61000-3-2; European Power Supply Manufacturers Association EPSMA: Nuremberg, Germany, 2010.
- Guideline for Generating Plants’ Connection to and Parallel Operation with the Medium-Voltage Network; BDEW: Berlin, Germany, 2008.
- GB/T 19964-2012; Technical Requirements for Connecting Photovoltaic Power Station to Power System. Standardization Administration of the PRC: Beijing, China, 2012.
- Grid-Interconnection Code; Document JEAC 9701-2012; Japan Electric Association: Tokyo, Japan, 2012.
- Victor, M.; Greizer, F.; Bremicker, S.; Hübler, U. Method of Converting a Direct Current Voltage from a Source of Direct Current Voltage, More Specifically from a Photovoltaic Source of Direct Current Voltage, into a Alternating Current Voltage. U.S. Patent 411802B2, 12 August 2008. [Google Scholar]
- Yang, B.; Li, W.; Gu, Y.; Cui, W.; He, X. Improved Transformerless Inverter with Common-Mode Leakage Current Elimination for a Photovoltaic Grid-Connected Power System. IEEE Trans. Power Electron. 2012, 27, 752–762. [Google Scholar] [CrossRef]
- Rahman, M.M.; Hossain, M.S.; Talukder, M.S.I.; Uddin, M.N. Transformerless Six-Switch (H6)-Based Single-Phase Inverter for Grid-Connected Photovoltaic System with Reduced Leakage Current. IEEE Trans. Ind. Appl. 2022, 58, 974–985. [Google Scholar] [CrossRef]
- Schmidt, H.; Siedle, C.; Ketterer, J. DC/AC Converter to Convert Direct Electric Voltage into Alternating Voltage or into Alternating Current. U.S. Patent 7 046 534, 16 May 2006. [Google Scholar]
- Islam, M.; Mekhilef, S. H6-type Transformerless Single-phase Inverter for Grid-tied Photovoltaic System. IET Power Electron. 2015, 8, 636–644. [Google Scholar] [CrossRef]
- Islam, M.; Afrin, N.; Mekhilef, S. Efficient Single Phase Transformerless Inverter for Grid-Tied PVG System with Reactive Power Control. IEEE Trans. Sustain. Energy 2016, 7, 1205–1215. [Google Scholar] [CrossRef]
- Tey, K.S.; Mekhilef, S. A Reduced Leakage Current Transformerless Photovoltaic Inverter. Renew. Energy 2016, 86, 1103–1112. [Google Scholar] [CrossRef]
- Islam, M.; Mekhilef, S. Efficient Transformerless MOSFET Inverter for a Grid-Tied Photovoltaic System. IEEE Trans. Power Electron. 2016, 31, 6305–6316. [Google Scholar] [CrossRef]
- Kibria, M.F.; Jahan, S.; Biswas, S.P.; Islam, M.R.; Rahman, M.A.; Muttaqi, K.M. H9 and H10 Transformer-Less Solar Photovoltaic Inverters for Leakage Current Suppression and Harmonic Current Reduction. In Proceedings of the Conference Record—IAS Annual Meeting (IEEE Industry Applications Society), Vancouver, BC, Canada, 10–14 October 2021; Volume 2021, pp. 6–11. [Google Scholar] [CrossRef]
- Kibria, M.F.; Biswas, M.; Biswas, S.P.; Islam, M.R. An Efficient Single-Phase Transformer-Less Grid-Tied Photovoltaic Inverter to Reduce Leakage Current and Improve Power Quality. In Proceedings of the 2021 IEEE 4th International Conference on Computing, Power and Communication Technologies (GUCON), Kuala Lumpur, Malaysia, 24–26 September 2021; pp. 1–6. [Google Scholar] [CrossRef]
- Xiao, H.; Xie, S.; Chen, Y.; Huang, R. An Optimized Transformerless Photovoltaic Grid-Connected Inverter. IEEE Trans. Ind. Electron. 2011, 58, 1887–1895. [Google Scholar] [CrossRef]
- Zhang, L.; Sun, K.; Feng, L.; Wu, H.; Xing, Y. A Family of Neutral Point Clamped Full-Bridge Topologies for Transformerless Photovoltaic Grid-Tied Inverters. IEEE Trans. Power Electron. 2013, 28, 730–739. [Google Scholar] [CrossRef]
- Li, H.; Zeng, Y.; Zhang, B.; Zheng, T.Q.; Hao, R.; Yang, Z. An Improved H5 Topology with Low Common-Mode Current for Transformerless PV Grid-Connected Inverter. IEEE Trans. Power Electron. 2019, 34, 1254–1265. [Google Scholar] [CrossRef]
- Freddy, T.K.S.; Rahim, N.; Hew, W.-P.; Che, H.S. Comparison and Analysis of Single-Phase Transformerless Grid-Connected PV Inverters. IEEE Trans. Power Electron. 2014, 29, 5358–5369. [Google Scholar] [CrossRef]
- Kerekes, T. Analysis and Modeling of Transformerless Photovoltaic Inverter Systems. Ph.D. Thesis, Aalborg University, Aalborg, Denmark, 2009. [Google Scholar]
- Khan, M.N.H.; Siwakoti, Y.P.; Li, L.; Blaabjerg, F. H-Bridge Zero-Voltage Switch-Controlled Rectifier Transformerless Midpoint-Clamped Inverter for Photovoltaic Applications. IEEE J. Emerg. Sel. Top. Power Electron. 2020, 8, 4382–4394. [Google Scholar] [CrossRef]
- Gu, Y.; Li, W.; Zhao, Y.; Yang, B.; Li, C.; He, X. Transformerless Inverter with Virtual DC Bus Concept for Cost-Effective Grid-Connected PV Power Systems. IEEE Trans. Power Electron. 2013, 28, 793–805. [Google Scholar] [CrossRef]
- Siwakoti, Y.P.; Blaabjerg, F. A Novel Flying Capacitor Transformerless Inverter for Single-Phase Grid Connected Solar Photovoltaic System. In Proceedings of the 2016 IEEE 7th International Symposium on Power Electronics for Distributed Generation Systems (PEDG), Vancouver, BC, Canada, 27–30 June 2016. [Google Scholar] [CrossRef]
- Siwakoti, Y.P.; Blaabjerg, F. Common-Ground-Type Transformerless Inverters for Single-Phase Solar Photovoltaic Systems. IEEE Trans. Ind. Electron. 2018, 65, 2100–2111. [Google Scholar] [CrossRef]
- Siwakoti, Y.P.; Blaabjerg, F. H-Bridge Transformerless Inverter with Common Ground for Single-Phase Solar-Photovoltaic System. In Proceedings of the 2017 IEEE Applied Power Electronics Conference and Exposition (APEC), Tampa, FL, USA, 26–30 March 2017; pp. 2610–2614. [Google Scholar] [CrossRef]
- Knaup, P. International Patent Application. WO Patent 048 420 A1, 3 May 2007. [Google Scholar]
- Ardashir, J.F.; Sabahi, M.; Hosseini, S.H.; Blaabjerg, F.; Babaei, E.; Gharehpetian, G.B. A Single-Phase Transformerless Inverter with Charge Pump Circuit Concept for Grid-Tied PV Applications. IEEE Trans. Ind. Electron. 2017, 64, 5403–5415. [Google Scholar] [CrossRef]
- TofighAzary, M.; Sabahi, M.; Babaei, E.; Abbasi AghdamMeinagh, F. Modified Single-Phase Single-Stage Grid-Tied Flying Inductor Inverter With MPPT and Suppressed Leakage Current. IEEE Trans. Ind. Electron. 2018, 65, 221–231. [Google Scholar] [CrossRef]
- Karschny, D. Flying Inductor Topology. DE Patent 196 42 522 C1, 23 April 1998. [Google Scholar]
- Gao, N.; Member, A.; Jin, Z.; Wang, H.; Wu, W.; Koutroulis, E.; Member, S.; Chung, H.S. MOSFET-Switch-Based Transformerless Single-Phase Grid-Tied Inverter for PV Systems. IEEE J. Emerg. Sel. Top. Power Electron. 2022, 10, 3830–3839. [Google Scholar] [CrossRef]
- Manoj, P.; Kirubakaran, A.; Somasekhar, V.T. A Single-Stage Quasi-Z-Source Based 5-Level Grid-Tied PV Inverter with Reduced Leakage Current. IEEE J. Emerg. Sel. Top. Power Electron. 2022. [Google Scholar] [CrossRef]
- Heydari-doostabad, H.; Pourmahdi, M.; Jafarian, M.; Keane, A.; Member, S.; Donnell, T.O.; Member, S. Three-Switch Common Ground Step-Down and Step-Up Single-Stage Grid-Connected PV Inverter. IEEE Trans. Power Electron. 2022, 37, 7577–7589. [Google Scholar] [CrossRef]
- Iturriaga-Medina, S.; Martinez-Rodriguez, P.R.; Escobar-Valderrama, G.; Vazquez-Guzman, G.; Langarica-Cordoba, D.; Rosas-Caro, J.C.; Sosa-Zuniga, J.M.; Mayo-Maldonado, J.C. Leakage-Ground Currents Compensation in a Transformerless HB-NPC Topology Using a DC-Link-Tied LC Filter for Photovoltaic Applications. IEEE J. Emerg. Sel. Top. Power Electron. 2022, 10, 4725–4737. [Google Scholar] [CrossRef]
- Xu, X.; Su, M.; Sun, Y.; Guo, B.; Wang, H.; Xu, G. Four-Switch Single-Phase Common-Ground PV Inverter with Active Power Decoupling. IEEE Trans. Ind. Electron. 2022, 69, 3223–3228. [Google Scholar] [CrossRef]
- Peng, F.; Member, S.; Zhou, G.; Member, S.; Xu, N.; Gao, S. Zero Leakage Current Single-Phase Quasi-Single-Stage Transformerless PV Inverter with Unipolar SPWM. IEEE Trans. Power Electron. 2022, 37, 13755–13766. [Google Scholar] [CrossRef]
- Bahrami-Fard, M.; Moeini, N.; Shahabadini, M.; Iman-Eini, H.; Liserre, M. A New Topology and Modulation Strategy to Suppress the Leakage Current in Transformerless Cascaded H-Bridge Inverters in PV Application. IEEE J. Emerg. Sel. Top. Power Electron. 2022. [Google Scholar] [CrossRef]
- Patrao, I.; Figueres, E.; González-Espín, F.; Garcerá, G. Transformerless Topologies for Grid-Connected Single-Phase Photovoltaic Inverters. Renew. Sustain. Energy Rev. 2011, 15, 3423–3431. [Google Scholar] [CrossRef]
- Jana, J.; Saha, H.; Das Bhattacharya, K. A Review of Inverter Topologies for Single-Phase Grid-Connected Photovoltaic Systems. Renew. Sustain. Energy Rev. 2017, 72, 1256–1270. [Google Scholar] [CrossRef]
- Li, W.; Gu, Y.; Luo, H.; Cui, W.; He, X.; Xia, C. Topology Review and Derivation Methodology of Single-Phase Transformerless Photovoltaic Inverters for Leakage Current Suppression. IEEE Trans. Ind. Electron. 2015, 62, 4537–4551. [Google Scholar] [CrossRef]
- Khan, M.N.H.; Forouzesh, M.; Siwakoti, Y.P.; Li, L.; Kerekes, T.; Blaabjerg, F. Transformerless Inverter Topologies for Single-Phase Photovoltaic Systems: A Comparative Review. IEEE J. Emerg. Sel. Top. Power Electron. 2020, 8, 805–835. [Google Scholar] [CrossRef]
- Islam, M.; Mekhilef, S.; Hasan, M. Single Phase Transformerless Inverter Topologies for Grid-Tied Photovoltaic System: A Review. Renew. Sustain. Energy Rev. 2015, 45, 69–86. [Google Scholar] [CrossRef]
- Gubía, E.; Sanchis, P.; Ursu’a, A.; Lo’pez, J.; Marroyo, L. Ground Currents in Single-phase Transformerless Photovoltaic Systems. Prog. Photovolt Res. Appl. 2007, 15, 629–650. [Google Scholar] [CrossRef]
- Chen, W.; Yang, X.; Zhang, W.; Song, X. Leakage Current Calculation for PV Inverter System Based on a Parasitic Capacitor Model. IEEE Trans. Power Electron. 2016, 31, 8205–8217. [Google Scholar] [CrossRef]
- Kerekes, T.; Teodorescu, R.; Liserre, M.; Klumpner, C.; Sumner, M. Evaluation of Three-Phase Transformerless Photovoltaic Inverter Topologies. IEEE Trans. Power Electron. 2009, 24, 2202–2211. [Google Scholar] [CrossRef]
- González, R.; Gubía, E.; López, J.; Marroyo, L. Transformerless Single-Phase Multilevel-Based Photovoltaic Inverter. IEEE Trans. Ind. Electron. 2008, 55, 2694–2702. [Google Scholar] [CrossRef]
- Ji, B.; Wang, J.; Zhao, J. High-Efficiency Single-Phase Transformerless PV H6 Inverter with Hybrid Modulation Method. IEEE Trans. Ind. Electron. 2013, 60, 2104–2115. [Google Scholar] [CrossRef]
- Xiao, H.; Xie, S. Leakage Current Analytical Model and Application in Single-Phase Transformerless Photovoltaic Grid-Connected Inverter. IEEE Trans. Electromagn. Compat. 2010, 52, 902–913. [Google Scholar] [CrossRef]
- Bradaschia, F.; Cavalcanti, M.C.; Ferraz, P.E.P.; Neves, F.A.S.; Dos Santos, E.C.; Da Silva, J.H.G.M. Modulation for Three-Phase Transformerless z-Source Inverter to Reduce Leakage Currents in Photovoltaic Systems. IEEE Trans. Ind. Electron. 2011, 58, 5385–5395. [Google Scholar] [CrossRef]
- Yu, W.; Lai, J.S.; Qian, H.; Hutchens, C. High-Efficiency MOSFET Inverter with H6-Type Configuration for Photovoltaic Nonisolated AC-Module Applications. IEEE Trans. Power Electron. 2011, 26, 1253–1260. [Google Scholar] [CrossRef]
- Vazquez, G.; Kerekes, T.; Rolan, A.; Aguilar, D.; Luna, Á.; Azevedo, G. Losses and CMV Evaluation in Transformerless Grid-Connected PV Topologies. In Proceedings of the 2009 IEEE International Symposium on Industrial Electronics, Seoul, Republic of Korea, 5–8 July2009; pp. 544–548. [Google Scholar] [CrossRef]
- Gu, B.; Dominic, J.; Lai, J.S.; Chen, C.L.; Labella, T.; Chen, B. High Reliability and Efficiency Single-Phase Transformerless Inverter for Grid-Connected Photovoltaic Systems. IEEE Trans. Power Electron. 2013, 28, 2235–2245. [Google Scholar] [CrossRef]
- IEC 61727 CDV; Characteristics of the Utility Interface for Photovoltaic (PV) Systems. International Electrotechnical Commission: Geneva, Switzerland, 2002.
- AS 4777.3-2005; Grid Connection of Energy Systems via Inverters Part 3: Grid Protection Requirements. Council of Standards Australia: Sydney, Australia, 2005.
- AS 4777.1-2005; Grid Connection of Energy Systems via Inverters Part 1: Installation Requirements. Council of Standards Australia: Sydney, Australia, 2005.
- AS 4777.2-2005; Grid Connection of Energy Systems via Inverters Part 2: Inverter Requirements. Council of Standards Australia: Sydney, Australia, 2005.
- PSIM User’s Guide. 2007. Available online: http://www.Psimeurope.Com (accessed on 27 November 2022).
- Freddy, T.K.S.; Lee, J.H.; Moon, H.C.; Lee, K.B.; Rahim, N.A. Modulation Technique for Single-Phase Transformerless Photovoltaic Inverters with Reactive Power Capability. IEEE Trans. Ind. Electron. 2017, 64, 6989–6999. [Google Scholar] [CrossRef]
- Kumar, K.S.; Kirubakaran, A.; Subrahmanyam, N. Bidirectional Clamping-Based H5, HERIC, and H6 Transformerless Inverter Topologies with Reactive Power Capability. IEEE Trans. Ind. Appl. 2020, 56, 5119–5128. [Google Scholar] [CrossRef]
- Fang, J.; Shi, M.; Xiao, H.; Wang, R. A Zero-Voltage-Transition H5-Type Transformerless Photovoltaic Grid-Connected Inverter. IEEE Access 2019. [Google Scholar] [CrossRef]
- Mahfuz-Ur-Rahman, A.M.; Islam, M.R.; Muttaqi, K.M.; Rahman, M.A.; Sutanto, D. An Advanced Modulation Technique for Transformer-Less Grid-Connected Inverter Circuits Used in Solar Photovoltaic Systems. IEEE Trans. Ind. Electron. 2022, 70, 3878–3887. [Google Scholar] [CrossRef]
- Saridakis, S.; Koutroulis, E.; Blaabjerg, F. Optimization of SiC-Based H5 and Conergy-NPC Transformerless PV Inverters. IEEE J. Emerg. Sel. Top. Power Electron. 2015, 3, 555–567. [Google Scholar] [CrossRef]
- Xiao, H.; Zhang, L.; Wang, Z.; Cheng, M. A New Soft-Switching Configuration and Its Application in Transformerless Photovoltaic Grid-Connected Inverters. IEEE Trans. Ind. Electron. 2018, 65, 9518–9527. [Google Scholar] [CrossRef]
- Xiao, H.F.; Zhang, L.; Li, Y. A Zero-Voltage-Transition HERIC-Type Transformerless Photovoltaic Grid-Connected Inverter. IEEE Trans. Ind. Electron. 2017, 64, 1222–1232. [Google Scholar] [CrossRef]
- Tang, Z.; Su, M.; Sun, Y.; Cheng, B.; Yang, Y.; Blaabjerg, F.; Wang, L. Hybrid UP-PWM Scheme for HERIC Inverter to Improve Power Quality and Efficiency. IEEE Trans. Power Electron. 2019, 34, 4292–4303. [Google Scholar] [CrossRef]
- Wang, J.; Luo, F.; Ji, Z.; Sun, Y.; Ji, B.; Gu, W.; Zhao, J. An Improved Hybrid Modulation Method for the Single-Phase H6 Inverter with Reactive Power Compensation. IEEE Trans. Power Electron. 2018, 33, 7674–7683. [Google Scholar] [CrossRef]
- Wang, J.; Gao, S.; Sun, Y.; Ji, Z.; Cheng, L.; Li, L.; Gu, W.; Zhao, J. Single Phase Bidirectional H6 Rectifier/Inverter. IEEE Trans. Power Electron. 2019, 34, 10710–10719. [Google Scholar] [CrossRef]
- Yang, Y.; Yang, Y.; He, L.; Fan, M.; Xiao, Y.; Chen, R.; Xie, M.; Zhang, X.; Zhang, L.; Rodriguez, J. A Novel Cascaded Repetitive Controller of an LC-Filtered H6 Voltage-Source Inverter. IEEE J. Emerg. Sel. Top. Power Electron. 2022. [Google Scholar] [CrossRef]
- Liu, B.; Su, M.; Yang, J.; Song, D.; He, D.; Song, S. Combined Reactive Power Injection Modulation and Grid Current Distortion Improvement Approach for H6 Transformer-Less Photovoltaic Inverter. IEEE Trans. Energy Convers. 2017, 32, 1456–1467. [Google Scholar] [CrossRef]
- Begh, M.A.W.; Liegmann, E.; Mahajan, A.; Palanisamy, A.; Siwakoti, Y.P.; Karamanakos, P.; Abdelrahem, M.; Kennel, R. Design of State-Feedback Controller for a Single-Phase Grid-Connected Siwakoti-h Inverter with LCL Filter. In Proceedings of the PCIM Europe Conference 2019, Nuremberg, Germany, 7–9 May 2019; pp. 1587–1594. [Google Scholar]
- Begh, M.A.W.; Liegmann, E.; Karamanakos, P.; Kennel, R. Direct Model Predictive Control of a Single-Phase Grid-Connected Siwakoti-H Inverter. In Proceedings of the IECON (The 46th Annual Conference of the Industrial Electronics Conference), Singapore, 18–21 October 2020; Volume 2020, pp. 3045–3050. [Google Scholar]



























| Leakage Current Value (mA) | Disconnection Time (s) |
|---|---|
| 30 | 0.3 |
| 60 | 0.15 |
| 100 | 0.04 |
| Standard Name and Origin | (THD Limit; Grid Frequency Limit in Hz; Power Factor Limit; DC Current Injection Limit) |
|---|---|
| IEEE 1547 [27], USA (IEEE) | (<5%; 57 to 60.5; 0.9–0.97; <0.5% of rated value of output current) |
| IEEE 929-2000 [30], USA (IEEE) | (<5%; 59.3 to 60.5;>0.85; <0.5% of rated value of output current) |
| IEC 61727 [82], Swiss (IEC) | (<5%; 49 to 51;>0.90; <1% of rated value of output current) |
| AS4777 [83,84,85], Australia | (<5%; 48 to 52; 0.8–0.95; <0.5% of rated output current/phase) |
| EN 61000-3-2 [32], England | (<5%; 47.5 to 50.2; NA; <0.22 A corresponding to a 50 W half wave rectifier) |
| EREC G83 [31], England | (<5%; 49 to 51; 0.95; 0.25% of AC current rating/phase) |
| VDE 4105 [28], Germany | (<5%; 47.5 to 51.5; 0.89–0.95; <1 A; maximum trip time 0.2 s) |
| BDEW [33], Germany | (<5%; 47.5 to 51.5(−5% to +3%); 0.95; NA) |
| GB/T 19964-2012 [34], China | (<5%; 48 to 50.5; 0.95; <1% of rated output current) |
| JEAC 9701-2012 [35], Japan | (<5%; 47.5 to 51.5 (Eastern Japan)/57 to 61.8 (Western Japan); 0.9–0.95; NA) |
| Parameters | Value |
|---|---|
| AC output voltage | 230 V |
| Line frequency | 50 Hz |
| AC output current | 4.34 A |
| DC input voltage (except Conergy NPC topology) | 400 V |
| DC input voltage (for Conergy NPC topology) | 800 V |
| Output load | 53 Ω |
| Rated power | 998.2 W |
| Switching frequency | 24 kHz |
| DC bus capacitor (Cdc = Cdc1/2 = Cdc2/2) | 940 µF |
| Flying capacitor (CF = C1 = C2) | 1880 µF |
| Filter capacitor (Co) | 0.68 µF |
| Filter inductor (L1 = L2) | 2 mH |
| Parasitic capacitor (CPV = CPV1 = CPV2) | 75 nF |
| Modulation technique | Unipolar SPWM |
| Category | Topology Name | No. of Input Capacitor | Input DC Voltage | Modulation Index | No. of IGBTs | No. of Diodes | No. of Filter Inductors | No. of Filter Capacitors | Simulation Results | Calculated Maximum Efficiency@ 998.2 W | ||
|---|---|---|---|---|---|---|---|---|---|---|---|---|
| Total Common Mode Voltage (VtCM) | RMS Leakage Current (ILC) | THD of Voltage | ||||||||||
| Zero state decoupled topologies | H5 [36,87,88,89,90,91] | 1 | 400 V | 0.82 | 5 | 0 | 2 | 1 | (0–400) V, Floating | 13.23 mA | 0.68% | 97.8% |
| Improved H6 [37] | 1 | 400 V | 0.82 | 6 | 0 | 2 | 1 | (0–400) V, Floating | 12.77 mA | 0.60% | 97.1% | |
| Modified H6 [38] | 1 | 400 V | 0.82 | 6 | 0 | 2 | 1 | (0–400) V, Floating | 12.05 mA | 1% | 97.8% | |
| HERIC [39,87,88,92,93,94] | 1 | 400 V | 0.82 | 6 | 0 | 2 | 1 | (0–400) V, Floating | 12.09 mA | 1% | 98% | |
| H6-I [76,95,96,97] | 1 | 400 V | 0.82 | 6 | 2 | 2 | 1 | (0–400) V, Floating | 14.94 mA | 4.9% | 97.8% | |
| H6-II [79,88,98] | 1 | 400 V | 0.82 | 6 | 2 | 2 | 1 | (0–400) V, Floating | 15.19 mA | 5% | 97.8% | |
| Zero state mid-point clampedtopologies | OH5 [46] | 2 | 400 V | 0.79 | 6 | 0 | 2 | 1 | 200 V, Constant | 65.05 mA | 3.3% | 97.2% |
| PN-NPC [47] | 2 | 400 V | 0.82 | 8 | 0 | 2 | 1 | (100–230) V, Semi-floating | 13.29 mA | 1.7% | 97.4% | |
| H5-D [48] | 2 | 400 V | 0.795 | 5 | 1 | 2 | 1 | (0–200) V, Floating | 13.88 mA | 1.3% | 97.3% | |
| HERIC Active-I [69] | 2 | 400 V | 0.795 | 7 | 2 | 2 | 1 | 200 V, Constant (half cycle); (0–200) V Floating (half cycle) | 41.41 mA | 3.5% | 97.8% | |
| HERIC Active-II [69] | 2 | 400 V | 0.79 | 7 | 0 | 2 | 1 | (100–200) V, Semi-floating | 71.48 mA | 3.7% | 97.6% | |
| HBZVR-D [49] | 2 | 400 V | 0.78 | 5 | 6 | 2 | 1 | 200 V, Constant | 22.75 mA | 4% | 97.6% | |
| Solidly clamped topologies | Virtual DC Bus [52] | 2 | 400 V | 0.775 | 5 | 0 | 1 | 1 | 0 V, Constant | 0.75 mA | 5.1% | 96.8% |
| Flying Capacitor Type-I [53] | 2 | 400 V | 0.782 | 4 | 1 | 1 | 1 | 0 V, Constant | 0.58 mA | 4.2% | 97.2% | |
| Flying Capacitor Type-II [54] | 2 | 400 V | 0.782 | 4 | 1 | 1 | 1 | 0 V, Constant | 0.58 mA | 4.2% | 97.2% | |
| Siwakoti-H [55,99,100] | 2 | 400 V | 0.80 | 4 | 0 | 1 | 1 | 0 V, Constant | 0.47 mA | 4.3% | 98.1% | |
| Conergy NPC [56,91] | 2 | 800 V | 0.815 | 4 | 0 | 1 | 1 | 400 V, Constant | 0.14 mA | 1% | 98.2% | |
| S4 [57] | 2 | 400 V | 0.795 | 4 | 2 | 1 | 1 | 0 V, Constant | 0.56 mA | 9.2% | 96.2% | |
Disclaimer/Publisher’s Note: The statements, opinions and data contained in all publications are solely those of the individual author(s) and contributor(s) and not of MDPI and/or the editor(s). MDPI and/or the editor(s) disclaim responsibility for any injury to people or property resulting from any ideas, methods, instructions or products referred to in the content. |
© 2023 by the authors. Licensee MDPI, Basel, Switzerland. This article is an open access article distributed under the terms and conditions of the Creative Commons Attribution (CC BY) license (https://creativecommons.org/licenses/by/4.0/).
Share and Cite
Kibria, M.F.; Elsanabary, A.; Tey, K.S.; Mubin, M.; Mekhilef, S. A Comparative Review on Single Phase Transformerless Inverter Topologies for Grid-Connected Photovoltaic Systems. Energies 2023, 16, 1363. https://doi.org/10.3390/en16031363
Kibria MF, Elsanabary A, Tey KS, Mubin M, Mekhilef S. A Comparative Review on Single Phase Transformerless Inverter Topologies for Grid-Connected Photovoltaic Systems. Energies. 2023; 16(3):1363. https://doi.org/10.3390/en16031363
Chicago/Turabian StyleKibria, Md. Faruk, Ahmed Elsanabary, Kok Soon Tey, Marizan Mubin, and Saad Mekhilef. 2023. "A Comparative Review on Single Phase Transformerless Inverter Topologies for Grid-Connected Photovoltaic Systems" Energies 16, no. 3: 1363. https://doi.org/10.3390/en16031363
APA StyleKibria, M. F., Elsanabary, A., Tey, K. S., Mubin, M., & Mekhilef, S. (2023). A Comparative Review on Single Phase Transformerless Inverter Topologies for Grid-Connected Photovoltaic Systems. Energies, 16(3), 1363. https://doi.org/10.3390/en16031363

